Comparative Multidimensional Assessment of Progress Towards Sustainability at the Macro Scale: The Cases of 12 OECD Countries, China, and Brazil
Abstract
1. Introduction
2. Literature Review
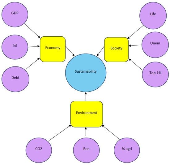
3. Methodology
4. Analysis
4.1. The USA
4.2. Brazil
4.3. Japan
4.4. Sweden
4.5. China
4.6. Germany
4.7. Denmark
4.8. Norway
4.9. Switzerland
5. Discussion
6. Conclusions
Funding
Institutional Review Board Statement
Informed Consent Statement
Data Availability Statement
Conflicts of Interest
Appendix A
| Authors | Year | Method Type | Method Name | Indicators | Time Horizon | Conclusions |
| Nordhaus and Tobin [17] | 1972 | NA | Measure of Economic Welfare (MEW) | 10 | 1929–1965 | This study lays the groundwork for national accounting approaches, adjusting GNP by deducting expenditures that do not increase welfare. It then contrasts the calculated Measure of Economic Welfare (MEW) with an MEW that would hold welfare constant over time. Decreases in natural capital are discussed but excluded from calculations. The authors argue for introducing incentives to preserve resources to counter problems that arise when the price mechanism does not properly value wealth depletion. |
| Hartwick [18] | 1990 | NA | True NNP | 5 | n.a. | This is one of the foundational contributions to weak sustainability measures. It adjusts the net national product by deducting used-up natural capital stocks to arrive at a “true NNP” measure. It is based on “Hartwick’s Rule”, prescribing reinvestment of gains from declining stocks of exhaustible resources into produced capital to achieve sustainability. |
| Pearce and Atkinson [19] | 1993 | NA | Genuine Savings | 4 | 1965–today | This initial exploration of the GS/ANS approach proposes a weak sustainability indicator, based on comparing savings with the depreciation of capital stocks. An economy is sustainable if it saves more than it depletes its stocks of produced and natural capital. It presents results for 18 countries. |
| Daly [4] | 1994 | NA | Index of Sustainable Economic Well-Being | 21 | 1950–1990 | The ISEW divides personal consumption by income distribution and then deducts or adds a range of measures. It includes a wider range of environmental indicators than previous indices. Results are presented for the US from 1950 to 1990. The ISEW is shown to have grown much more slowly than GNP. Unsustainable consumption patterns are identified as the main reason for the ISEW’s divergence from GNP growth. |
| Wackernagel et al. [37] | 1997 | F | Ecological Footprint | 10 | 1961–2018 | The Ecological Footprint assesses how much land and water area is used for a country’s consumption and connected waste absorption. A sustainable country stays within its biophysical boundaries. Results are presented for 52 nations, showing that humanity is exceeding Earth’s biophysical capacity by one third. |
| Loh et al. [29] | 1998 | CI | WWF Living Planet Index | 3 | 1970–today | The Living Planet Index is an attempt at assessing the state of forest, freshwater, and marine ecosystems. It offers country data for each, as well as an integrated index. All overall indices are shown to have declined significantly. The report offers a separate measure for global consumption pressure. |
| Cobb et al. [21] | 1999 | NA | Genuine Progress Indicator | 18 | 1950–today | The GPI and ISEW are usually treated as synonymous. This 1999 contribution presents the US GPI, with personal consumption adjusted for income distribution and addition and subtraction of different measures, from 1950 to 1999. It includes measures for economic, social, and environmental sustainability, all denoted in USD. The report shows that the GPI started diverging downwards from GDP around 1970, lending support to the “threshold hypothesis”, according to which GDP growth only contributes to welfare up to a turning point. |
| Hamilton [20] | 2000 | NA | Genuine Savings | 7 | 1965–today | This report presents Genuine Savings (GS), adjusting traditional net savings by subtracting the net depletion in natural resource value and the value of pollution and adding investments in education. Results are presented for all countries and across regions in 1997. Only the Middle East and North Africa are shown as slightly unsustainable. Middle- and high-income countries, especially in South Asia and the Pacific, have the highest GS, while a negative correlation is shown between the resource dependency of countries and their GS. |
| Prescott-Allen [36] | 2001 | CI | Well-Being Index/Barometer of Sustainability | >60 | 1998 | This book proposes a Well-Being Index (WI), based on two top-level indices: the Human Well-Being Index (HWI) and the Ecosystem Well-Being Index (EWI). Instead of monetary or physical valuation, performance scores are compared with performance standards and aggregated into indices. Sustainability is defined as a WI of 81. Results are presented for 180 countries. No country in the report is categorised as sustainable. The overall “best” countries score high in the HWI but relatively low in the EWI. For most countries, the HWI is higher than the EWI. |
| Esty et al. [31] | 2002 | CI | Environmental Sustainability Index | 68 | 2000–2005 | The ESI is aggregated from five core components: environmental systems, reducing stresses, reducing human vulnerability, social and institutional capacity, and global stewardship. Twenty sub-indices, based on sixty-eight indicators, are averaged and compared internationally. Results are presented for 241 countries. Most high performers are high-income countries. Per capita income is shown to be positively correlated with the ESI, but countries with low incomes and high ESIs exist. |
| Osberg and Sharpe [33] | 2002 | CI | Index of Economic Well-Being | 15 | 1971–1999 | This study proposes an index assessing economic sustainability. Some indicators also touch on social aspects, e.g., the Gini coefficient and risk of unemployment. Fifteen indicators build four top-level indices that are integrated into an overall index. The index is shown to have increased less than GDP per capita in a sample of six OECD countries. |
| Sutton [40] | 2003 | F | Night Light Energy ESI | 2 | n.a. | This study calculates a sustainability index based on nighttime satellite imagery. It uses light energy emitted as a proxy for environmental impact and relates it to the value of ecosystem services. Madagascar, Mongolia, and several island nations are the most sustainable. A correlation with the EF, but not with the ESI, is pointed out. |
| SOPAC [30] | 2003 | CI | Environmental Vulnerability Index | 50 | 1973–2005 | The EVI assesses the environmental vulnerability of individual countries. Indicators are scaled according to thresholds, rating each on a 1–7 scale of environmental vulnerability. Sub-indices are provided for five policy-relevant areas, namely, climate change, exposure to natural disasters, biodiversity, desertification, water, agriculture/fisheries, and human health aspects. |
| Stiglitz, Sen, and Fitoussi [25] | 2009 | NIB | Not named | 28 | n.a. | This report proposes a separate assessment of current well-being and sustainability. To assess economic sustainability, it advocates for a monetary approach close to ANS, adjusted by depletion indicators, where reliable valuation methods exist. Separately, environmental sustainability should be assessed with the help of physical indicators, such as the Carbon Footprint. |
| Hertwich and Peters [39] | 2009 | F | Carbon Footprint | 1 | 1970–today | This study offers one of the first cross-country comparisons of the Carbon Footprint, assessing the amount of GHG emissions associated with the consumption of goods and services. It allows for comparisons across space and across sectors. The authors do not claim to have offered an overall assessment of sustainability. |
| Shmelev and Rodríguez-Labajos [28] | 2009 | MCDA | NAIADE | 3 (16) | 1960–2003 | This study offers a dynamic alternative to composite measurement indices. Criteria are selected according to policy agendas and theoretical considerations. Short-, medium-, and long-term analyses are carried out for the case of Austria, with weak and strong sustainability criteria. Indicators are not integrated into a composite index, but years are ranked according to their overall performance relative to other years. |
| Lawn and Clarke [22] | 2010 | NA | GPI | 18 | 1967–2006 | This paper recalculates and applies the GPI for seven Asian-Pacific countries. It provides support for the threshold hypothesis, but argues that for developmental late-comers, the point where the GPI diverges from GDP is earlier. |
| Mascarenhas et al. [41] | 2010 | NIB | The Algarve Regional SDI | 20 | n.a. | This study proposes a dashboard for regional sustainability assessment in the Algarve, Portugal. It addresses the weighting issues of other indices by selecting indicators based on questionnaires with local stakeholders. |
| Mirshojaeian Hosseini and Kaneko [34] | 2011 | CI | Not named | 29 | 2000–2007 | This study measures and ranks sustainability for 133 countries. Using Principal Components Analysis, indicators are grouped into four pillars: institutional, economic, social, and environmental. Both for individual countries and regions, the trends of overall sustainability and for each pillar are presented, showing similar behaviour for the first three and diverging trends for environmental sustainability. |
| Arrow et al. [26] | 2010 | NA | Not named | 21 | 1995–2000 | This study measures sustainability in five countries by assessing changes in comprehensive wealth, meaning an economic valuation of natural, human, reproducible, and, as an extension, health capital, while deducting capital gains on oil and carbon damages. If comprehensive wealth grows, a country’s development is deemed sustainable, as is the case for the US, China, India, and Brazil. For all these countries, the net depletion of natural capital is overcompensated by gains in human or reproducible capital. |
| UN [13] | 2014 | NA | SEEA | n.a. | n.a. | In this document, the UN introduces a statistical standard for environmental accounting. The accounts include environmental flows, environmental asset stocks, and economic activity. Some aggregate measures are included, such as depletion-adjusted net saving or depletion-adjusted net domestic product. |
| Mori et al. [42] | 2015 | NIB | City Sustainability Index | 12 | 2015 | This study proposes a sustainability assessment of cities, able to measure both economic, social, and environmental sustainability and leakage effects to other cities. It uses constraint indicators, for which a city must be above a certain threshold, and maximisation indicators, which are either positive or negative contributors. To maintain strong sustainability criteria, it does not aggregate. The index is applied to 12 megacities. |
| Shmelev [44] | 2017 | F | APIS | 3 | 1995–2011 | This chapter assesses the sustainability performance of seven countries. By testing varying weights, it allows for assessment from the viewpoint of different policy priorities, focused on the economy, environment, or the social dimension. Developments in Germany, France, and the UK are shown to be positive regardless of priorities, while trends in China, Russia, Brazil, and the US are less clear. |
| OECD [14] | 2017 | NIB | How’s Life indicator set | 32 | 2005–2017 | This indicator set assesses current well-being and sustainability separately. For current well-being, countries are scored on each measure. The sustainability assessment focuses on changes in natural, human, economic, and social capital stocks. No integrated index is produced, but trends in each stock are compared internationally. |
| Stiglitz, Fitoussi, and Durand [2] | 2018 | NIB | How’s Life indicator set | 32 | n.a. | This report advocates for a dashboard based on OECD [14] and broadly advocates for a further-reaching approach to measure current and future well-being beyond GDP. Acknowledging the SDGs as an attempt at such an approach, it argues for the need for prioritisation. It advocates for better measures for sustainability, including all three dimensions: social, economic, and environmental. |
| UNDP [35] | 2022 | CI | HDI | 4 | 1990–2022 | The HDI offers an integrated index of human development. It is not explicitly a sustainability index, but it can be adjusted to include planetary pressures or poverty. These adjusted HDIs then show whether a country’s performance improves or worsens with the inclusion of additional dimensions. Adjustments for planetary pressures include CO2 emissions and material footprint. It has been published since 1975, but due to changes in methodology, only data since 1990 are comparable. |
| Wolf et al. [32] | 2022 | CI | EPI | 40 | 2002–today | The EPI offers a large dashboard, integrated into a single index assessing environmental sustainability. Most high performers are high-income countries. Weights are chosen according to policy objectives |
| Li et al. [43] | 2022 | NA/F | ES and GEE | 21 | 2000–2018 | This study assesses economic sustainability through the GPI’s share of GDP and ecological efficiency through the GPI’s share of the Environmental Footprint. Its study area is the Yangtze River Delta in China. It shows positive trends for ecological efficiency and a negative trend for economic sustainability. |
| EC [112] | 2022 | NIB | EU SDG indicator set | 101 | 2017–2022 | This report uses 17 SDGs comprising 101 indicators to assess sustainable development in the EU. EU-wide trends are shown for each SDG. Performance criteria are not integrated into a composite index, but interlinkages between SDGs are discussed. For each SDG, a policy context is provided, showing what is already being carried out towards achieving the goal. |
| Sachs et al. [15] | 2022 | CI | SDG Index | 120 | 2010–today | The report assesses progress across the 17 SDGs, which are equally weighted and aggregated into a composite index. High-income countries, especially in Scandinavia, are high performers, while low-income countries tend to score lower. The report shows trends and challenges for each SDG and associated indicators in each country. |
| Abbreviations: NA = based on national accounting; CI = composite index; F = footprint; NIB = non-integrated basket; n.a. = not applicable. | ||||||
References
- Rickaby, M.A.; Glass, J.; Fernie, S. Conceptualizing the Relationship between Personal Values and Sustainability—A TMO Case Study. Adm. Sci. 2020, 10, 15. [Google Scholar] [CrossRef]
- Stiglitz, J.E.; Fitoussi, J.-P.; Durand, M. Beyond GDP: Measuring What Counts for Economic and Social Performance; Organisation for Economic Co-Operation and Development: Paris, France, 2018; Available online: https://www.oecd-ilibrary.org/economics/beyond-gdp_9789264307292-en (accessed on 8 February 2023).
- Daly, H.E. Steady-State Economics, 2nd ed.; with new essays; Island Press: Washington, DC, USA, 1991. [Google Scholar]
- Daly, H.E.; Cobb, J.B.; Cobb, C.W. For the Common Good: Redirecting the Economy Toward Community, the Environment, and a Sustainable Future, 2nd ed.; Updated and Expanded; Beacon Press: Boston, MA, USA, 1994. [Google Scholar]
- Daly, H.E. Beyond Growth: The Economics of Sustainable Development; Nachdr.; Beacon Press: Boston, MA, USA, 2000. [Google Scholar]
- Ayres, R.U. Turning Point: An End to the Growth Paradigm; St. Martin’s: New York, NY, USA, 1998. [Google Scholar]
- Ayres, R.U.; Warr, B. The Economic Growth Engine: How Energy and Work Drive Material Prosperity; E. Elgar: Cheltenham, UK, 2009. [Google Scholar]
- Ayres, R.U. The Bubble Economy: Is Sustainable Growth Possible? The MIT Press: Cambridge, MA, USA, 2014. [Google Scholar]
- Victor, P.A. Managing Without Growth: Slower by Design, Not Disaster; Edward Elgar: Cheltenham, UK, 2008. [Google Scholar]
- Jackson, T. Prosperity Without Growth: Economics for a Finite Planet; Earthscan: London, UK, 2009. [Google Scholar]
- OECD. How’s Life?: Measuring Well-Being; OECD: Paris, France, 2011. [Google Scholar] [CrossRef]
- UNEP. Inclusive Wealth Report 2023: Measuring Sustainability and Equity; United Nations Environment Programme: Nairobi, Kenya, 2023. [Google Scholar] [CrossRef]
- United Nations (UN) (Ed.). System of Environmental-Economic Accounting 2012: Central Framework; United Nations: New York, NY, USA, 2014. [Google Scholar]
- OECD. How’s Life? 2017: Measuring Well-Being; Organisation for Economic Co-Operation and Development: Paris, France, 2017; Available online: https://www.oecd-ilibrary.org/economics/how-s-life-2017_how_life-2017-en (accessed on 8 February 2023).
- Sachs, J.D.; Kroll, C.; Lafortune, G.; Fuller, G.; Woelm, F. Sustainable Development Report 2022, 1st ed.; Cambridge University Press: Cambridge, UK, 2022. [Google Scholar] [CrossRef]
- Dietz, S.; Neumayer, E. Weak and strong sustainability in the SEEA: Concepts and measurement. Ecol. Econ. 2007, 61, 617–626. [Google Scholar] [CrossRef]
- Nordhaus, W.; Tobin, J. Is Growth Obsolete? NBER Chapters; National Bureau of Economic Research, Inc.: Cambridge, MA, USA, 1972; pp. 1–80. Available online: https://econpapers.repec.org/bookchap/nbrnberch/7620.htm (accessed on 8 February 2023).
- Hartwick, J.M. Natural resources, national accounting and economic depreciation. J. Public Econ. 1990, 43, 291–304. [Google Scholar] [CrossRef]
- Pearce, D.W.; Atkinson, G.D. Capital theory and the measurement of sustainable development: An indicator of “weak” sustainability. Ecol. Econ. 1993, 8, 103–108. [Google Scholar] [CrossRef]
- Hamilton, K. Genuine Saving as a Sustainability Indicator; World Bank: Washington, DC, USA, 2000. [Google Scholar]
- Cobb, C.; Goodman, G.S.; Wackernagel, M. Why Bigger Isn’t Better: The Genuine Progress Indicator: 1999 Update; Redefining Progressone: Francisco, CA, USA, 1999. [Google Scholar]
- Lawn, P.; Clarke, M. The end of economic growth? A contracting threshold hypothesis. Ecol. Econ. 2010, 69, 2213–2223. [Google Scholar] [CrossRef]
- Lindmark, M.; Nguyen Thu, H.; Stage, J. Weak support for weak sustainability: Genuine savings and long-term wellbeing in Sweden, 1850–2000. Ecol. Econ. 2018, 145, 339–345. [Google Scholar] [CrossRef]
- McGrath, L.; Hynes, S.; McHale, J. Augmenting the World Bank’s estimates: Ireland’s genuine savings through boom and bust. Ecol. Econ. 2019, 165, 106364. [Google Scholar] [CrossRef]
- Stiglitz, J.; Sen, A.; Fitoussi, J. Report of the Commission on the Measurement of Economic Performance and Social Progress (CMEPSP); CMEPSP: Paris, France, 2009. [Google Scholar]
- Arrow, K.J.; Dasgupta, P.; Goulder, L.H.; Mumford, K.J. Sustainability and the measurement of wealth. Environ. Dev. Econ. 2012, 17, 317–353. [Google Scholar] [CrossRef]
- Dietz, S.; Neumayer, E. A Critical Appraisal of Genuine Savings as an Indicator of Sustainability. In Sustainable Development Indicators in Ecological Economics; Lawn, P., Ed.; Edward Elgar Publishing: Cheltenham, UK, 2006; p. 3641. [Google Scholar] [CrossRef][Green Version]
- Shmelev, S.E.; Rodríguez-Labajos, B. Dynamic multidimensional assessment of sustainability at the macro level: The case of Austria. Ecol. Econ. 2009, 68, 2560–2573. [Google Scholar] [CrossRef]
- McLoh, J.; Randers, J.; MacGillivray, A.; Kapos, V.; Groombridge, B.; Jenkins, M. Living Planet Report 1998; WWF International: Gland, Switzerland; New Economics Foundation: London, UK; World Conservation Monitoring Centre: Cambridge, UK, 1998; Available online: https://wwfint.awsassets.panda.org/downloads/livingplanetreport98.pdf (accessed on 8 February 2023).[Green Version]
- South Pacific Applied Geoscience Commission (SOPAC). Building Resilience in SIDS: The Environmental Vulnerability Index; SOPAC: Suva, Fiji, 2005; Available online: https://library.sprep.org/content/building-resilience-sids-environmental-vulnerability-index (accessed on 8 February 2023).[Green Version]
- Esty, D.C.; Granoff, I.M.E.; Ruth, B. 2002 Environmental Sustainability Index; Yale Center for Environmental Law and Policy (YCELP): New Haven, CT, USA, 2002. [Google Scholar][Green Version]
- Wolf, M.J.; Emerson, J.W.; Esty, D.C.; de Sherbinin, A.; Wendling, Z.A. 2022 Environmental Performance Index; Yale Center for Environmental Law and Policy (YCELP): New Haven, CT, USA, 2022; Available online: https://epi.yale.edu/downloads/epi2022report06062022.pdf (accessed on 8 February 2023).[Green Version]
- Osberg, L.; Sharpe, A. An Index of Economic Well-being for Selected OECD Countries. Rev. Income Wealth 2002, 48, 291–316. [Google Scholar] [CrossRef]
- Mirshojaeian Hosseini, H.; Kaneko, S. Dynamic sustainability assessment of countries at the macro level: A principal component analysis. Ecol. Indic. 2011, 11, 811–823. [Google Scholar] [CrossRef]
- UNDP. Human Development Report 2021–22; Human Development Reports; United Nations: New York, NY, USA, 2022; Available online: https://hdr.undp.org/content/human-development-report-2021-22 (accessed on 8 February 2023).[Green Version]
- Prescott-Allen, R. The Wellbeing of Nations: A Country-By-Country Index of Quality of Life and the Environment. 2001. Available online: https://portals.iucn.org/library/node/7942 (accessed on 8 February 2023).[Green Version]
- Wackernagel, M.; Onisto, L.; Linares, A.; Falfán, I.S.L.; García, J.M.; Guerrero, A.I.S.; Myers, N.; Rees, W. Ecological Footprints of Nations. How Much Nature Do They Use? How Much Nature do They Have? 1997. Available online: https://www.semanticscholar.org/paper/Ecological-footprints-of-nations.-How-much-nature-Wackernagel-Onisto/dcd01a578651825184bc5072f7f50afeae645635 (accessed on 8 February 2023).[Green Version]
- Giljum, S.; Hammer, M.; Stocker, A.; Lackner, M.; Best ABlobel, D.; Ingwersen, W.; Naumann, S.; Neubauer ASimmons, C.; Lewis, K.; Shmelev, S. Scientific Assessment and Evaluation of the Indicator “Ecological Footprint”; German Federal Environment Agency: Dessau-Roßlau, Germany, 2007. [Google Scholar][Green Version]
- Hertwich, E.G.; Peters, G.P. Carbon Footprint of Nations: A Global, Trade-Linked Analysis. Environ. Sci. Technol. 2009, 43, 6414–6420. [Google Scholar] [CrossRef] [PubMed]
- Sutton, P.C. An Empirical Environmental Sustainability Index Derived Solely from Nighttime Satellite Imagery and Ecosystem Service Valuation. Popul. Environ. 2003, 24, 293–311. [Google Scholar] [CrossRef]
- Mascarenhas, A.; Coelho, P.; Subtil, E.; Ramos, T.B. The role of common local indicators in regional sustainability assessment. Ecol. Indic. 2010, 10, 646–656. [Google Scholar] [CrossRef]
- Mori, K.; Fujii, T.; Yamashita, T.; Mimura, Y.; Uchiyama, Y.; Hayashi, K. Visualization of a City Sustainability Index (CSI): Towards Transdisciplinary Approaches Involving Multiple Stakeholders. Sustainability 2015, 7, 12402–12424. [Google Scholar] [CrossRef]
- Li, Y.; Qiao, J.; Xie, L.; Huang, L.; Su, Y.; Zhou, M.; Wang, K.; Zhang, J.; He, S. Assessing economic sustainability and ecological efficiency with genuine progress indicator: A case study of the Yangtze River Delta from 2000 to 2018. Environ. Sci. Pollut. Res. 2022, 29, 46751–46766. [Google Scholar] [CrossRef]
- Shmelev, S. Multidimensional Assessment of Sustainability: Harmony vs. the Turning Point. In Green Economy Reader: Lectures in Ecological Economics and Sustainability; Shmelev, S., Ed.; Studies in Ecological Economics; Springer International Publishing: Cham, Switzerland, 2017; pp. 67–98. [Google Scholar] [CrossRef]
- Shmelev, S. Dynamic sustainability assessment: The case of Russia in the period of transition (1985–2008). Ecol. Econ. 2011, 11, 2039–2049. [Google Scholar] [CrossRef]
- Shmelev, S.E.; Speck, S.U. Green fiscal reform in Sweden: Econometric assessment of the carbon and energy taxation scheme. Renew. Sustain. Energy Rev. 2018, 90, 969–981. [Google Scholar] [CrossRef]
- Shmelev, S.; Brook, H.R. Macro Sustainability across Countries: Key Sector Environmentally Extended Input-Output Analysis. Sustainability 2021, 13, 11657. [Google Scholar] [CrossRef]
- Shmelev, S.E.; Shmeleva, I.A. Global urban sustainability assessment: A multidimensional approach. Sustain. Dev. 2018, 26, 904–920. [Google Scholar] [CrossRef]
- Roy, B. Multicriteria Methodology for Decision Aiding; Springer: New York, NY, USA, 1996; Volume 12. [Google Scholar] [CrossRef]
- Shmelev, S.E.; Shmeleva, I.A. Multidimensional sustainability benchmarking for smart megacities. Cities 2019, 92, 134–163. [Google Scholar] [CrossRef]
- Shmelev, S. (Ed.) Sustainable Cities Reimagined: Multidimensional Assessment and Smart Solutions, 1st ed.; Routledge, Taylor & Francis Group: London, UK, 2019. [Google Scholar]
- Shmelev, S.E.; Lefievre, N.; Saadi, N.; Shmeleva, I.A. Interdisciplinary Linkages among Sustainability Dimensions in the Context of European Cities and Regions Research. Sustainability 2023, 15, 14738. [Google Scholar] [CrossRef]
- Shmelev, S.E.; Shmeleva, I.A. Smart and sustainable benchmarking of cities and regions in Europe: The application of multicriteria assessment. Cities 2025, 156, 105533. [Google Scholar] [CrossRef]
- Shmelev, S.E. Biodiversity Offset Schemes for Indonesia: Pro et Contra. Sustainability 2025, 17, 6283. [Google Scholar] [CrossRef]
- Piketty, T.; Saez, E. Inequality in the long run. Science 2014, 344, 838–843. [Google Scholar] [CrossRef]
- World Bank. World Development Indicators|DataBank. 2023. Available online: https://databank.worldbank.org/source/world-development-indicators (accessed on 12 October 2023).
- Kraft, M.E. U.S. Environmental Policy and Politics: From the 1960s to the 1990s. J. Policy Hist. 2000, 12, 17–42. [Google Scholar] [CrossRef]
- Rome, A. “Give Earth a Chance”: The Environmental Movement and the Sixties. J. Am. Hist. 2003, 90, 525. [Google Scholar] [CrossRef]
- Cha, J.M.; Farrell, C.; Stevis, D. Climate and Environmental Justice Policies in the First Year of the Biden Administration. Publius J. Fed. 2022, 52, 408–427. [Google Scholar] [CrossRef]
- Kenny, J. Economic conditions and support for the prioritisation of environmental protection during the Great Recession. Environ. Politics 2019, 29, 937–958. [Google Scholar] [CrossRef]
- Samuels, D. Fiscal Straitjacket: The Politics of Macroeconomic Reform in Brazil, 1995–2002. J. Lat. Am. Stud. 2003, 35, 545–569. [Google Scholar] [CrossRef]
- Bittencourt, M. Democracy, populism and hyperinflation: Some evidence from Latin America. Econ. Gov. 2012, 13, 311–332. [Google Scholar] [CrossRef]
- de Freitas, L.C.; Kaneko, S. Decomposition of CO2 emissions change from energy consumption in Brazil: Challenges and policy implications. Energy Policy 2011, 39, 1495–1504. [Google Scholar] [CrossRef]
- Freeman, T.; Gesesew, H.A.; Bambra, C.; Giugliani, E.R.J.; Popay, J.; Sanders, D.; Macinko, J.; Musolino, C.; Baum, F. Why do some countries do better or worse in life expectancy relative to income? An analysis of Brazil, Ethiopia, and the United States of America. Int. J. Equity Health 2020, 19, 202. [Google Scholar] [CrossRef] [PubMed]
- Alvaredo, F.; Chancel, L.; Piketty, T.; Saez, E.; Zucman, G. World Inequality Report 2018; Harvard University Press: Cambridge, MA, USA, 2018. [Google Scholar]
- Menezes-Filho, N.; Scorzafave, L. Employment and Inequality of Outcomes in Brazil; Insper: São Paulo, Brazil, 2009. [Google Scholar]
- Broadbent, J. Environmental Politics in Japan: Networks of Power and Protest; Cambridge University Press: Cambridge, UK, 1999. [Google Scholar]
- Zang, W.; Baimbridge, M. Exports, imports and economic growth in South Korea and Japan: A tale of two economies. Appl. Econ. 2012, 44, 361–372. [Google Scholar] [CrossRef]
- Tyers, R. Japanese Economic Stagnation: Causes and Global Implications. Econ. Rec. 2012, 88, 517–536. [Google Scholar] [CrossRef]
- Akram, T. The Japanese Economy: Stagnation, Recovery, and Challenges. J. Econ. Issues 2019, 53, 403–410. [Google Scholar] [CrossRef]
- McKinnon, R.; Ohno, K. The foreign exchange origins of Japan’s economic slump and low interest liquidity trap. World Econ. 2001, 24, 279–315. [Google Scholar] [CrossRef]
- Krugman, P.R.; Dominquez, K.M.; Rogoff, K. It’s Baaack: Japan’s Slump and the Return of the Liquidity Trap. Brook. Pap. Econ. Act. 1998, 1998, 137. [Google Scholar] [CrossRef]
- Alestalo, M.; Hort, S.E.; Kuhnle, S. The Nordic Model: Conditions, Origins, Outcomes, Lessons. 2009. Available online: https://edoc.vifapol.de/opus/volltexte/2013/4255/pdf/41.pdf (accessed on 19 October 2023).
- Moriguchi, C.; Saez, E. The Evolution of Income Concentration in Japan, 1886–2005: Evidence from Income Tax Statistics. Rev. Econ. Stat. 2008, 90, 713–734. [Google Scholar] [CrossRef]
- Heidenblad, D.L. Mapping a New History of the Ecological Turn: The Circulation of Environmental Knowledge in Sweden 1967. Environ. Hist. 2018, 24, 265–284. [Google Scholar] [CrossRef]
- Englund, P.; The Swedish 1990s Banking Crisis A Revisit in the Light of Recent Experience. Sveriges Riksbank. 2015. Available online: https://ypfs.som.yale.edu/node/16953 (accessed on 19 October 2023).
- Edvinsson, R.; Eriksson, K.; Ingman, G. A real estate price index for Stockholm, Sweden 1818–2018: Putting the last decades housing price boom in a historical perspective. Scand. Econ. Hist. Rev. 2021, 69, 83–101. [Google Scholar] [CrossRef]
- Kiander, J.; Vartia, P. Lessons from the crisis in Finland and Sweden in the 1990s. Empirica 2011, 38, 53–69. [Google Scholar] [CrossRef]
- Jonung, L.; Hagberg, T. How Costly Was the Crisis of the 1990s? A Comparative Analysis of the deepest Crises in Finland and Sweden over the last 130 Years; European Commission (European Economy—Economic Papers): Brussels, Belgium, 2005. [Google Scholar]
- Jonung, L. The Swedish Model for Resolving the Banking Crisis of 1991–93. Seven Reasons Why It Was Successful; Preprint; Directorate General Economic and Monetary Affairs, European Commission, European Economy—Economic Papers: Brussels, Belgium, 2009. [Google Scholar]
- Brandal, N.; Bratberg, Ø.; Thorsen, D.E. (Eds.) Introduction. In The Nordic Model of Social Democracy; Palgrave Macmillan: London, UK, 2013; pp. 1–15. [Google Scholar] [CrossRef][Green Version]
- Naughton, B. Inflation and Economic Reform in China. Curr. Hist. 1989, 88, 269–291. [Google Scholar] [CrossRef]
- Riskin, C. Inequality and the reform era in China. In The Oxford Companion to the Economics of China; Fan, S., Kanbur, R., Wei, S.-J., Zhang, X., Eds.; Oxford University Press: Oxford, UK, 2014. [Google Scholar] [CrossRef]
- Khan, M.H. Governance, Economic Growth and Development Since the 1960s; United Nations: New York, NY, USA, 2007. [Google Scholar]
- Chow, G.C. Capital Formation and Economic Growth in China. Q. J. Econ. 1993, 108, 809–842. [Google Scholar] [CrossRef]
- Wang, Y.; Yao, Y. Sources of China’s economic growth 1952–1999: Incorporating human capital accumulation. China Econ. Rev. 2003, 14, 32–52. [Google Scholar] [CrossRef]
- Borensztein, E.; Ostry, J. Accounting for China’s Growth Performance. Am. Econ. Rev. 1996, 86, 224–228. [Google Scholar]
- Qian, Y. How Reform Worked in China: The Transition from Plan to Market; The MIT Press: Cambridge, MA, USA, 2017. [Google Scholar] [CrossRef]
- Young, A. Gold into Base Metals: Productivity Growth in the People’s Republic of China during the Reform Period. J. Political Econ. 2003, 111, 1220–1261. [Google Scholar] [CrossRef]
- Feng, S.; Hu, Y.; Moffitt, R. Long Run Trends in Unemployment and Labor Force Participation in China; National Bureau of Economic Research: Cambridge, MA, USA, 2015; p. w2 1460. [CrossRef]
- Jain-Chandra, S.; Khor, N.; Mano, R.; Schauer, J.; Wingender, P.; Zhuang, J. Inequality in China—Trends, Drivers and Policy Remedies; IMF Working Papers; International Monetary Fund: Washington, DC, USA, 2018. [Google Scholar] [CrossRef]
- Yuan, X.; Zuo, J. Transition to low carbon energy policies in China—From the Five-Year Plan perspective. Energy Policy 2011, 39, 3855–3859. [Google Scholar] [CrossRef]
- Zheng, J.; Mi, Z.; Coffman, D.; Shan, Y.; Guan, D.; Wang, S. The Slowdown in China’s Carbon Emissions Growth in the New Phase of Economic Development. One Earth 2019, 1, 240–253. [Google Scholar] [CrossRef]
- Hellwig, M.; Neumann, M.J.M.; Vaubel, R.; Miller, M. Economic Policy in Germany: Was There a Turnaround? Econ. Policy 1987, 2, 105–145. [Google Scholar] [CrossRef]
- Heilemann, U. Rezessionen in der Bundesrepublik Deutschland von 1966 bis 2013. Wirtschaftsdienst 2019, 2019, 546–551. [Google Scholar] [CrossRef]
- Räth, N. Rezessionen in historischer Betrachtung. Statistisches Bundesamt, Wiesbaden. Wirtsch. Und Stat. 2009, 203. Available online: https://www.destatis.de/DE/Methoden/WISTA-Wirtschaft-und-Statistik/2009/03/rezession-betrachtung-032009.pdf?__blob=publicationFile#:~:text=Der%20vorliegende%20Beitrag%20befasst%20sich%20deshalb%20mit%20den,aber%20auch%20mit%20Entwicklungen%20vor%20dem%20Zweiten%20Weltkrieg (accessed on 25 June 2025).
- Blömer, M.J.; Dolls, M.; Fuest, C.; Löoffler, M.; Peichl, A. German Public Finances through the Financial Crisis. Fisc. Stud. 2015, 36, 453–474. [Google Scholar] [CrossRef]
- Duan, C.; Zhu, W.; Wang, S.; Chen, B. Drivers of global carbon emissions 1990–2014. J. Clean. Prod. 2022, 371, 133371. [Google Scholar] [CrossRef]
- Renn, O.; Marshall, J.P. Coal, nuclear and renewable energy policies in Germany: From the 1950s to the “Energiewende”. Energy Policy 2016, 99, 224–232. [Google Scholar] [CrossRef]
- Tooze, A. The Wages of Destruction: The Making and Breaking of the Nazi Economy; Penguin: London, UK, 2007. [Google Scholar]
- Hayes, P. Industry and Ideology: I. G. Farben in the Nazi Era; Cambridge University Press: Cambridge, UK, 2000. [Google Scholar]
- Møller Christensen, A.; Topp, J. Monetary Policy in the Nordic Countries: Experiences Since 1992. BIS Policy Papers No. 2. 1997. Available online: https://www.bis.org/publ/plcy02.pdf#page=6 (accessed on 12 July 2023).
- Steigum, E. The Norwegian Banking Crisis in the 1990s: Effects and Lessons; American Economic Association: Pittsburgh, PA, USA, 2010. [Google Scholar]
- Sovacool, B.K. Energy policymaking in Denmark: Implications for global energy security and sustainability. Energy Policy 2013, 61, 829–839. [Google Scholar] [CrossRef]
- Jensen, T.L.; Nielsen, J.; Pihl, M.D.; Damm, E.A.; Caspersen, S.; Bjørsted, E. Fra Kriseår til Velfærdssamfund—Et Portræt af Lønmodtagernes Vilkår Gennem 85 år. AE—Arbejderbevægelsens Erhvervsråd. 2021. Available online: https://www.ae.dk/files/media/document/ae_jubil%C3%A6um_web_med%20fotos%20uden%20ophavsret.pdf (accessed on 22 October 2023).
- Lenzen, M.; Pade, L.-L.; Munksgaard, J. CO2 Multipliers in Multi-region Input-Output Models. Econ. Syst. Res. 2004, 16, 391–412. [Google Scholar] [CrossRef]
- Caspersen, S. Den Gyldne Procent af Danskerne Sidder på Mere end ni Procent af de Samlede Indkomster for Første Gang i årtier. Economic Council of the Labour Movement. 2023. Available online: https://www.ae.dk/node/3280/pdf-export (accessed on 6 September 2023).
- Michelson, S. Inequality in Denmark Through the Looking Glass; OECD: Paris, France, 2016. [Google Scholar]
- Madsen, P.K. Denmark: Flexibility, Security and Labour Market Success; International Labour Organisation: Geneva, Switzerland, 1999. [Google Scholar]
- Sachs, J.D.; Lafortune, G.; Fuller, G.; Iablonovski, G. Financing Sustainable Development to 2030 and Mid-Century. Sustainable Development Report 2025; SDSN: Paris, France; Dublin University Press: Dublin, Ireland, 2025. [Google Scholar] [CrossRef]
- Carpenter, D. Sweet and Deadly: How Coca-Cola Spreads Disinformation and Makes Us Sick; MIT Press: Cambridge, MA, USA, 2025. [Google Scholar]
- European Commission (EC). Statistical Office of the European Union. In Sustainable Development in the European Union: Overview of Progress Towards the SDGs in an EU Context: 2022 Edition; European Union: Luxembourg, 2022; Available online: https://data.europa.eu/doi/10.2785/76551 (accessed on 20 February 2023).





Disclaimer/Publisher’s Note: The statements, opinions and data contained in all publications are solely those of the individual author(s) and contributor(s) and not of MDPI and/or the editor(s). MDPI and/or the editor(s) disclaim responsibility for any injury to people or property resulting from any ideas, methods, instructions or products referred to in the content. |
© 2025 by the author. Licensee MDPI, Basel, Switzerland. This article is an open access article distributed under the terms and conditions of the Creative Commons Attribution (CC BY) license (https://creativecommons.org/licenses/by/4.0/).
Share and Cite
Shmelev, S.E. Comparative Multidimensional Assessment of Progress Towards Sustainability at the Macro Scale: The Cases of 12 OECD Countries, China, and Brazil. Sustainability 2025, 17, 7772. https://doi.org/10.3390/su17177772
Shmelev SE. Comparative Multidimensional Assessment of Progress Towards Sustainability at the Macro Scale: The Cases of 12 OECD Countries, China, and Brazil. Sustainability. 2025; 17(17):7772. https://doi.org/10.3390/su17177772
Chicago/Turabian StyleShmelev, Stanislav Edward. 2025. "Comparative Multidimensional Assessment of Progress Towards Sustainability at the Macro Scale: The Cases of 12 OECD Countries, China, and Brazil" Sustainability 17, no. 17: 7772. https://doi.org/10.3390/su17177772
APA StyleShmelev, S. E. (2025). Comparative Multidimensional Assessment of Progress Towards Sustainability at the Macro Scale: The Cases of 12 OECD Countries, China, and Brazil. Sustainability, 17(17), 7772. https://doi.org/10.3390/su17177772
