Next Article in Journal
Antecedents and Consequences of Digital Shadow Work in Mobile Shopping Apps Context
Next Article in Special Issue
Where Is the Age of Digitalization Heading? The Meaning, Characteristics, and Implications of Contemporary Digital Transformation
Previous Article in Journal
System-Dynamics Modeling for Exploring the Impact of Industrial-Structure Adjustment on the Water Quality of the River Network in the Yangtze Delta Area
Previous Article in Special Issue
The Role of Trust and Risk in Citizens’ E-Government Services Adoption: A Perspective of the Extended UTAUT Model
 
 
Font Type:
Arial Georgia Verdana
Font Size:
Aa Aa Aa
Line Spacing:
Column Width:
Background:
Article

Analyzing the Critical Factors Influencing Post-Use Trust and Its Impact on Citizens’ Continuous-Use Intention of E-Government: Evidence from Chinese Municipalities

1
School of Public Management and Public Policy, Tsinghua University, Beijing 100084, China
2
Centre for Crisis Management Research, Tsinghua University, Beijing 100084, China
3
Centre for Social Risk Assessment in China, Tsinghua University, Beijing 100084, China
*
Author to whom correspondence should be addressed.
Sustainability 2021, 13(14), 7698; https://doi.org/10.3390/su13147698
Submission received: 29 May 2021 / Revised: 3 July 2021 / Accepted: 6 July 2021 / Published: 9 July 2021
(This article belongs to the Collection Digitalization and Sustainable Development)

Abstract

:
Whereas the pivotal role of trust in the adoption of e-government was highlighted in prior research, attention was rarely paid thus far to investigate the role of post-use trust and its impact on citizens’ continuous-use intention of e-government. This study develops a comprehensive model, which consists of antecedents of post-use trust, perceived usefulness, satisfaction, and citizens’ continuous-use intention of e-government, to explain how interactional, government, and environmental factors influence citizens’ post-use trust as well as how post-use trust influences citizens’ continuous-use intention. Using data collected from a survey of 1867 citizen users living in one direct-controlled municipality and four high-population cities in China, this study tests the proposed concept model using structural equation modeling. The results show that trust in government, trust in the internet, service quality, and information quality have positive effects on citizens’ post-use trust. Factors that do not determine a user’s post-use trust are the perception of privacy and security, as well as system quality. Another finding is that citizens’ post-use trust does not directly influence their continuous intention to use e-government. Post-use trust will impact continuous-use intention through whether or not citizens find using e-government useful and satisfying.

1. Introduction

Citizens’ trust plays a significant role in the successful adoption of e-government [1,2,3,4,5,6,7,8]. The existing studies already added trust into classic technology acceptance models (such as the technology acceptance model, IS success model, and information systems continuance model, and an extension of the unified model of electronic government adoption (UMEGA)) to analyze the impact of trust on the adoption of e-government from citizens’ perspectives. These studies achieved many reasonable conclusions. Some results indicated that trust has a direct influence on users’ adoption of e-government [9,10,11,12], while others showed that trust has an indirect impact on users’ adoption of e-government, such as performance expectations, effort expectations, as well as perceived risk generally is mediating variable between trust and e-government adoption [13,14,15,16,17]. Others only explored the determinants of citizens’ trust in e-government [18], which include government, technology, risk, and citizen factors [19].
Trust is a dynamic concept, which is gradually developed and accumulated over time through the repetition of an action. Users’ experiences can modify the trust, and there is a feedback loop of trust-action-learning-trust that is repeated many times. Taking these ideas into account, Hernandez–Ortega (2011) considered two different phases of trust should be distinguished: pre-use trust and post-use trust. Pre-use trust influences users’ intention to adopt technology, while post-use trust influences the uses’ intention to continue to use the technology [20]. Several studies in management and marketing described the phase of trust, either focusing on customers’ pre-use trust in online companies [21] or on post-use trust in the acceptance of technology by a firm [20]. However, a few papers explicitly described the phase that they are investigating or analyzed the role of pre-use trust or post-use trust in detail.
Concerning the current situation of e-government development in the Chinese mainland, in recent years, the Chinese government was vigorously building e-government or digital government to improve the government’s governance capabilities and to modernize governance. So far, most public sectors already transferred most of their services from offline to online and made great achievements. For instance, China’s national government service platform started running in 2019, which includes 3.68 million government service items from 46 state council departments, 31 provinces (autonomous regions and municipalities), and the Xinjiang Production and Construction Corps [22]. The report ‘United Nations E-Government Survey 2018′ stated that the E-Government Development Index (EGDI) of China is 0.6811, ranked 65th in the world. In 2020, the EGDI of China was 0.7948, jumping twenty spots to 45th in the world in only two years [23,24]. However, despite the rapid development of e-government in China, on one hand, it still faces numerous challenges such as internet security, government credibility, and service quality, which can influence citizens’ trust in e-government. On the other hand, how to encourage citizens to reuse e-government is very significant for the sustainable development of e-government.
Combining the existing theoretical research and the needs of e-government development practice, the purpose of this study is to analyzes citizens’ continuous-use intention from the perspective of post-use trust. Hence, we attempt to provide a validated conceptual framework that integrates different factors, including service characteristics, government agencies, privacy, and security as well as technology to investigate and analyze their impacts on citizens’ post-use trust in e-government and how post-use trust influences citizens’ continuous-use intention. The rest of this paper is organized as follows: the next section reviews the relevant literature develops the research model and proposes hypotheses; Section 3 covers the questionnaire development, data collection, and research methods; Section 4 presents the data analysis. Section 5 states the discussion of findings, and Section 6, Section 7 and Section 8 highlight the paper’s contributions, practical implications as well as limitations, and possible directions for future research.

2. Literature Review and Hypotheses

2.1. Literature Review

2.1.1. Post-Use Trust and Trust in E-Government

Post-use trust refers to users’ trust after using information technology, which is closely related to the pre-use trust. From the perspective of users adopting information technology, in the initial phase, users do not use information technology; their trust in technology, namely pre-use trust, is affected by their expectations and the experience of others around them. When users use information technology, their experiences and perception will modify the trust formed in the initial stage, which then forms post-use trust. Post-use trust will affect user’s continued use of information technology [20]. Similarly, Colesca (2009) pointed out that trust-building is a cumulative process, in which the level of trust in the earlier stages affects the level of trust in the later stages and impacts the development of a longer-term trust relationship. She further argued that the influencing factors could be classified into two major categories: pre-interactional factors and interactional factors [18].
The role of trust in the adoption of e-government received the attention of scholars because of the following two reasons: trust is an important factor influencing the success of e-government projects, and governments should build a trusting relationship with their citizens to encourage them to use e-government services. In the e-government context, citizens are more prone to perceive risk because they interact with the government through e-channels, such as email, websites, and information systems, without face-to-face interaction [7,8]. The existing empirical studies verified that trust is a crucial predictor of e-government adoption. Trust was explored as an antecedent of intention to use [8], as an antecedent of risk [7,16], as an antecedent of information quality, service quality, and system quality [6], or as an antecedent of continuous intention and satisfaction [5,25].
Among these studies, trust was presented as a broad and multidimensional construct. To sort out the factors that affect citizens’ trust in e-government, this study reviews the existing studies. As Table 1 shows, the critical factors include trust in the internet, trust in government [14,26], information quality, familiarity with the internet, privacy concerns [13]. Similarly, a systematic review of Alzahrani et al. summarized important discussions concerning the antecedents or factors influencing citizens’ trust in e-government adoption, including four dimensions: technology, government agencies, citizen opinions, and risk [19]. From the previous studies, we consider that the influencing factors proposed by Alzahrani et al. are comprehensive, covering all aspects of trust.
In summary, although e-government studies do not distinguish between pre-use trust and post-use trust, several studies do explore the impact of trust in e-government on citizens’ continuous-use intention [5] and propose factors that affect citizens’ trust in e-government, which provide a reference for this study. Based on prior studies, this study concludes that the antecedents of post-use trust include three factors: interactional factors, government factors, and environmental factors.
(1)
Interactional factors can affect citizens’ trust in e-government while using e-government websites or services. The main factors affecting citizens’ trust in e-government cover information quality, service quality, system quality, and perceived privacy and security.
(2)
Government factors relate to government agencies. The key factor is citizens’ trust in government because the e-government services are generally provided by the public sector in China.
(3)
Environmental factors relate to the technology context. Since e-government services are offered on the internet, the citizens’ perception of internet security, namely their trust in the internet, is vital.

2.1.2. Related Models

In this section, a framework is developed based on the relevant literature for analyzing the antecedents and outcomes of citizens’ trust in e-government. This research model is specifically based on Delone and Mclean’s information system success model (also referred to as the D&M model) and information system (IS) continuance model (IS continuance model) [32,33].
The D&M model is widely applied in the IS literature and argues that the factors affecting the success of an information system include six factors: system quality, information quality, use, satisfaction, individual impact, and organizational impact [32]. Following the above, Delone and McLean (2003) updated this model by using ‘intention to use with the factor ‘use’ and added ‘service quality’ in 2003 [34]. This extended model helped researchers to explain the relationship between trust and e-government adoption from the perspective of citizens. Teo et al. used the D&M model to explain the importance of trust on the success of e-government in 2008, which confirmed a significant relationship between trust and core constructs of the D&M model, such as information quality, service quality, system quality, use intention, satisfaction, and so on [6]. However, their study only focused on the two subdimensions of trust in e-government—trust in government and trust in the internet—without considering the multidimensional nature of trust in e-government. Alzahrani et al. filled the gap by combining the studies of Teo et al. and Beldad et al. [35]; they proposed a framework that the antecedents of citizens’ trust in e-government be composed of technical factors, government agency factors, risk, and disposition to trust. The consequences of trust in e-government included intentions for continuous use, citizens’ satisfaction, and adopting e-government [6]. Therefore, this study organizes the factors influencing citizens’ post-use trust into three aspects: international factors, government factors, and internet factors.
The IS continuance model was developed by Bhattacherjee in 2001 and based on expectation confirmation theory; it tried to explain one’s intention to continue using (continuance) IS. His study suggested that users’ continuance intention is determined by their satisfaction with IS use and perceived usefulness of continued IS use. User satisfaction, in turn, is influenced by users’ confirmation of expectation from prior IS use and perceived usefulness. Perceived usefulness is influenced by users’ confirmation level [33]. Then, this model is widely used in the adoption of e-government to analyzes users’ continuous-use intention, but these studies modified it to a greater or lesser degree. For instance, Pinem et al. argue that after using the information, if a user judges the IS as useful, they will be satisfied. User satisfaction encourages continuous use, and there is no need to go through the confirmation process [30]. Therefore, their paper explores the relationship between trust in public services, perceived usefulness, satisfaction, and continuous-use intention. Li and Shang argue that the decision on whether to continue to use an IS service depends more on satisfaction than it does on perceived usefulness and confirmation, resulting in the uncertainty of the relationship between perceived usefulness and confirmation, as well as their effect on IS continuance [36]. Hence, their study only retained the path of satisfaction on intention to continue to use e-government. According to these studies, the model developed by this study retains the path of satisfaction and perceived usefulness to continuous-use intention.

2.2. Development of Research Model and Hypotheses

Based on the determinants of post-use trust of e-government, the D&M, and IS continuance model, a model is developed to explain the role of post-use trust in e-government adoption (as illustrated in Figure 1). Specifically, the antecedents of post-use trust include three aspects: interactional factors, government factors, and environmental factors. The outcomes of post-use trust include continuous-use intention, citizens’ satisfaction, and perceived usefulness. The citizens’ perception of information quality, service quality, system quality, and risk, as well as the trust in government and trust in the internet, affect citizens’ post-use trust. Moreover, post-use trust further influences the perception of usefulness, satisfaction, and continuous-use intention. The whole logical process diagram is shown in Figure 1.
To achieve this study’s aim, 11 hypotheses were developed based on the relationships among the constructs of the conceptual framework. The following sections provide further information.

2.2.1. Interactional Factors

As mentioned above, the main factors affecting citizens’ post-use trust in e-government include information quality, service quality, and system quality as well as perceived privacy and security in the interaction process between citizens and government.
Information quality, service quality, and system quality are core constructs of the IS succeed model [34] and subdimensions of e-government services [37]. Information quality refers to citizens’ evaluation of ease of understanding, completeness, relevance, accuracy, consistency, and timeliness of information provided by e-government websites. Service quality refers to citizens’ evaluation of reliability, responsiveness, assurance, and empathy of services delivered by e-government websites. System quality refers to citizens’ evaluation of adaptability, availability, reliability, response time, and usability of the e-government system. The relationship between these three variables and trust in e-government was explored by many empirical studies. Their results showed that there is a two-way causal relationship between information quality and trust in e-government, between service quality and trust in e-government, and between system quality and trust in e-government [5,6,38]. Since this study focuses on post-use trust that is affected by the international process, it therefore takes information quality, service quality, and system quality as antecedents of citizens’ trust of e-government. In addition, the citizens’ purpose of using e-government websites is to find information or transact some personal affairs. The information quality, service quality, and system quality of government websites can directly affect the user’s experience. Thus, this study proposes the following hypotheses.
Hypothesis 1 (H1).
The citizens’ perception of information quality will positively influence their post-use trust in e-government.
Hypothesis 2 (H2).
The citizens’ perception of service quality will positively influence their post-use trust in e-government.
Hypothesis 3 (H3).
The citizens’ perception of system quality will positively influence their post-use trust in e-government.
Citizens’ perception of security and privacy is a vital factor that can influence their use of e-government services. In the e-government context, the uses’ perception of insecurity or the loss of privacy can reduce their trust in e-government. In turn, if they feel that e-government websites or services are safe and that there is no possibility that their privacy will be violated, they will trust the e-government. In previous studies, perception of security and privacy was considered as a risk factor. The study of Alzahrani et al. proved that perception of privacy and risk can negatively affect citizens’ trust of e-government [5]. Other studies also presented the same conclusions [13,14,30], which, focused on other variables similar to the meaning of security and privacy, such as ‘privacy and concerns’, ‘security’, ‘privacy’, ‘privacy and security’, ‘risk’, ‘perceived security-privacy’ and so on. Therefore, this study proposes the following hypothesis:
Hypothesis 4 (H4).
The citizens’ perception of security and privacy will negatively influence their post-use trust in e-government.

2.2.2. Government Factors and Internet Factors

As aforementioned, the key factor related to government is citizens’ trust in government, which is citizens’ belief that government can do the right thing, provide public services to the public, and consider the public’s interest [7]. Trust in government is entity-based trust. In the e-government context, the higher the citizens’ trust in the organization that provides e-government services, the more likely they are to believe that the e-government services are useful, and they are more inclined to use e-government services [16]. Similarly, a person’s belief in the organization that provides e-government services increase his/her perception that the e-government websites developed and maintained by the government will be able to meet their needs [6]. Previous studies already testified that trust in government is a subdimension or antecedent of trust of e-government, trust in government positively and significantly influences citizens’ trust in e-government [6,18]. Therefore, this study proposes the following hypothesis.
Hypothesis 5 (H5).
The citizens’ trust in government will positively influence citizens’ post-use trust in e-government.
Trust in the internet is a vital factor among environmental factors, which, as institution-based trust, means that the public believes that the internet is safe and that current public policies and regulations can protect the public from various risks [7]. Since e-government services are provided by the internet, users and government officials cannot interact face-to-face. Therefore, the citizens’ perception of how secure the internet is can affect whether they use these services or not. Like the above factor of trust in government, trust in the internet is also considered as a subdimension or antecedent variable of trust in e-government [6]. Previous empirical research already confirmed that trust in the internet is positively and significantly associated with the trust of e-government. Thus, this study proposes the following hypothesis.
Hypothesis 6 (H6).
The citizens’ trust in the internet will positively influence their post-use trust in e-government.

2.2.3. Post-Use Trust and Perceived Usefulness, Satisfaction, and Continuous-Use Intention

The relationship between trust and the perceived usefulness of IS was explored by many studies. In the context of e-commerce, trust can positively influence customers’ perception of usefulness on online shopping [39,40]. In the e-government context, previous research showed that users’ trust in online services may affect their perception of the usefulness of the services [30,38]. Therefore, a citizen’s belief in using e-government can increase their perception of usefulness through the experience of using e-government. According to these arguments, this study proposes the following hypothesis.
Hypothesis 7 (H7).
The post-use trust of e-government will positively influence citizens’ perceived usefulness of it.
Satisfaction is the user’s positive feeling after using e-government services or websites, which is influenced by the belief formed in the interaction process between the user and e-government services. Several empirical studies already stated that trust in e-government is positively and significantly associated with citizens’ satisfaction [5,6]. To address this important issue, this study proposes the following hypothesis.
Hypothesis 8 (H8).
The post-use trust of e-government will positively influence citizens’ satisfaction.
Citizens’ trust of e-government means they believe e-government is safe and effective. After citizens use e-government websites, initial trust is modified, which will affect citizens’ behavioral intention to continue using these services the next time. Research in the e-government area already confirmed trust as a major predictor of citizens’ continuous-use intention [5]. Based on that, the following hypothesis can be proposed.
Hypothesis 9 (H9).
The post-use trust of e-government services will positively influence citizens’ continuous-use intention.
According to the IS continuance model, citizens’ perception of IS’s usefulness will affect users’ continuous-use intention after they use these information systems [33]. In the e-government context, after users use e-government services, their perception of its usefulness will also affect their intention to continue using it [30]. Therefore, this study formulates the following hypothesis.
Hypothesis 10 (H10).
The perceived usefulness will positively influence citizens’ continuous-use intention.
The IS success model indicates that users’ satisfaction can positively affect their intention to use the information system [32]. Similarly, the customer satisfaction model also pointed out that customer satisfaction will affect the customers’ continuous-use purchase intention [41]. In the context of e-government, after citizens use it, the higher their satisfaction, the stronger their willingness to continue to use e-government websites [5,36]. Following the IS success model, the customer satisfaction model as well as previous studies, this study proposes the last hypothesis.
Hypothesis 11 (H11).
The citizens’ satisfaction will positively influence their continuous-use intention.

3. Methodology

After developing a conceptual framework and identifying the major hypotheses, a quantitative-based survey was designed and conducted to collect data. Since the purpose of this study is to examines the relationship between variables, a structural equation model was utilized to explain critical factors influencing citizens’ trust in e-government and to identify the impact of citizens’ post-use trust on perceived usefulness, satisfaction, and continuous-use intention.
The measurement items of all constructs of this study are borrowed from previous studies. In the Chinese e-government context, this study slightly modified some items. Since all items of this study were derived from English papers, literal translation and back translation were used. First, we translated items from English to Chinese, corrected them, and translated it from Chinese to English to make sure the content in English and Chinese did not change during translation. Table 2 illustrates the constructs with their respective items and sources. Five-point Likert scales were adopted in this study to present the items of all constructs. A pretest was done using 10 doctoral students and 50 citizens to improve the quality of survey items. The final questionnaire includes the 10 scales, as well as demographics.
As the issue of trust in e-government is becoming more important in developing countries, this study was conducted in China, which is a developing country. E-government in China still faces many challenges that may influence citizens’ trust in it, and discussions are ongoing about how to encourage citizens to re-use e-government services. The sample selected for this study comprises residents from five cities in China—Chengdu, Changsha, Shanghai, Shenyang, and Shenzhen—with any prior experience in using e-government. There are some crucial reasons that we choose these five cities. The most is there is a policy background. Since 2005, the State Council of China has successively approved the establishment of 12 National Comprehensive Supporting Reform Pilot Zones, including Shanghai Pudong New Area, Tianjin Binhai New Area, Shenzhen, Xiamen, Yiwu, Chongqing, Chengdu, Wuhan City Circle, Changzhutan City Group, Shenyang Economic Zone, the two plains of Heilongjiang Province, and Shanxi Province. These regions have greater policy advantages than other regions, and after more than ten years of development, they made greater progress in political, economic, and social development, and are representatives of China. Table 3 shows location and administrative level of them. In this study, taking the location and administrative level into considerations comprehensively, 5 cities were selected as the area we collect the samples. These five cities are located in the eastern (Shanghai, Shenzhen, Shenyang), central (Changsha) and western (Chengdu) of China and better represent the development of Chinese e-government. Further, these five cities cover municipalities directly under the Central Government (Shanghai), provincial capital cities (Chengdu, Shenyang, Changsha), and subprovincial cities (Shenzhen). Simultaneously, these cities have multicultural characteristics and different social structures, which ensure the diversity of the samples of this study.
Referring to previous studies in this field of e-government adoption, a convenient sampling method was adopted. There are two ways to distribute questionnaires: offline and online. The disadvantage of the offline is that it consumes more time and money, and there is a risk of tampering with the data submission process. However, the offline format can ensure that the respondent has a better understanding of the content of the questionnaire, and the collected data can reflect the true perception of the respondent. The online has the advantages of less time and money. However, collecting data online may have some sample quality problems. There are two ways to send questionnaires online, one is sent by the researcher, to people they are familiar with. Since the researcher’s circle cannot cover all groups, this study did not consider it; the second is that data survey companies send questionnaire online to groups in their database. After consulting several companies, the samples databases of them were notably quite different; these samples mainly came from large cities, and it is mainly young people represent Chinese netizens.
Considering these two ways comprehensively, this study chose offline channel to distribute the questionnaire. Questionnaires were distributed in hard copy to residents who lived, worked, or studied in these five cities for a long time from May to August 2018. In the process of distributing the questionnaire, the investigator can explain the question at any time that the respondent does not understand or have any questions. To ensure that forms or data were not tampered with during the filling out or submission process, two measures were taken (1) the investigators in this study are all doctor candidates with research experience, and (2) they were trained before the distribution of the survey to ensure that they objectively explain the questionnaire and submit the data accurately.
Then, investigators randomly distributed questionnaires in densely populated places, such as parks, libraries, and crosswalks, and gave participants gifts as rewards to encourage them to fill in the questionnaire carefully. To ensure that the participants had previous experience in using e-government, the questionnaire designed a question ‘Have you used e-government before’. If participants answered ‘yes’, we kept the questionnaire. Otherwise, we deleted it.

4. Research Findings

4.1. Respondent Demographics

Table 3 presents the demographic information of the samples. 2000 questionnaires were completely answered. Among them, 133 respondents didn’t use e-government before. So, they were deleted. In total, then, there were 1867 samples. As Table 4 shows, there were slightly more men (51.2%) than women (48.8%). Most survey participants belonged to the 20–40 age group (76.9%). Regarding occupation, the highest percentage of participants (48.9%) worked in the private sector; 28.5% of respondents worked in public sectors, and 9.7% were students. In terms of education levels, 64.5% had a bachelor’s degree; 18.4% had high school or less. Finally, regarding internet experience, 44.1% of respondents had more than 10 years of experience, followed by 37.2% with 6–10 years’ experience, and 16.4% with 1–5 years’ experience. Overall, the representativeness of the sample is good.

4.2. Data Analysis and Results

According to the general analysis procedure, two-stage data analyses were adopted. First, Cronbach’s alpha (α), correlation analysis, and a homology deviation test were used to analyze the quality of data and scales. Second, a structural equation model was used to analyze the causal relationship between the constructs in our research model, including the measurement model (confirmatory factor analysis, CFA) and structural model evaluation.

4.2.1. Test of the Measurement Model

SPSS 21.0 was used to measure the reliability of each measurement scale with Cronbach’s alpha. Generally, a Cronbach’s alpha value greater than 0.7 is acceptable and desirable, which indicates the data is reliable. When the number of items is fewer than six, the data are acceptable if Cronbach’s alpha is greater than 0.6 [42]. As Table 4 shows, the value of Cronbach’s alpha of TIG, TII, INQ, SEQ, SYQ, PPS, PUT, PU, SAT, and CI is between 0.663 and 0.884. This shows that the measurement scales of constructs have high reliability and consistency with related items. Similarly, the means and standard deviations of all constructs were tested. The means of all variables is greater than 3, which indicates that participants have a good evaluation of e-government services; they are aware of their importance and are enthusiastic about it.
Before analyzing the causal relationship between variables, it is necessary to check the correlation matrix that depicts the bivariate associations between every two variables. Such a test is important to indicate how the predictors correlate with the dependent variable and how they correlate to one another. The matrix is shown in Table 5. Results indicate that all correlations are significant at the 0.01 level, which supports our conceptual adaptation of these variables and highlights the high correlations between predictors; all correlations are between 0.401 and 0.790. The highest correlation coefficient is between SEQ and SYQ (0.790), and the lowest correlation coefficient is between CI and INQ (0.325).
In addition, since all questionnaire questions were answered by one participant, there might be a common variance. The study also examined the issue of common method bias (CMB). Procedural CMB issues, as well as statistical remedies, were adopted. Valid scales, lucid language, and confidentiality assurance measures were applied, and this study tested Herman’s single factor score. The total variance for a single factor was 44.25%, which was less than the suggested threshold of 50% [43]. Harman’s approach shows that there is no CMB.
To guarantee measurement reliability and validity, CFA was estimated with AMOS 21, using the maximum likelihood method. The results suggest that the measurement model provides a good fit to the data: CMIN/DF = 4.703, RMR = 0.027, GFI = 0.948, CFI = 0.971, and RMSEA = 0.045. As evidence of convergent validity, the CFA results indicate that all items are significant (p < 0.01), related to their corresponding factors, with standardized factor loadings higher than 0.60. Similarly, the composite reliability and average variance extracted (AVE) were measured to demonstrates the internal consistency of the constructs. As Table 6 shows, the composite reliability (CR) of each factor is higher than 0.60, and the AVE is also greater than or equal to 0.50 [44]. Therefore, we conclude that the measures in the study exhibit sufficient evidence of reliability as well as convergent and discriminant validity.

4.2.2. Test of the Structural Model

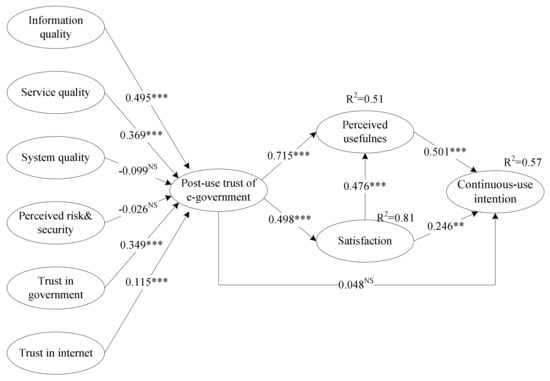
This study tested the proposed conceptual model by using structural equation modeling and the maximum likelihood method. The results suggest that the structural model was not a good fit for the data: CMIN/DF = 24.575, RMR = 0.304, GFI = 0.714, CFI = 0.795, and RMSEA = 0.112. Therefore, the model was revised, according to the modification indices and related theories [44]. After revised, the mode-fit index indicated that the data fit our conceptual model acceptably: CMIN/DF = 4.937, RMR = 0.036, GFI = 0.944, CFI = 0.969, and RMSEA = 0.046. Figure 2 shows the results of the path analysis.
First, these results indicate that trust in government and trust in the internet, as well as information quality and service quality, has a positive influence on citizens’ post-use trust. Therefore, H1, H2, H5, and H6 are supported. Similarly, the citizens’ post-use trust has a significant influence on perceived usefulness and satisfaction. H7 and H8 are supported. Perceived usefulness and satisfaction are positively and significantly associated with citizens’ continuous-use intention, thus, H10 and H11 are supported.
Second, the results obtained demonstrate that citizens’ post-use trust can indirectly influence citizens’ continuous-use intention. Perceived usefulness has a mediated effect between citizens’ post-use trust and continuous-use intention, whereas satisfaction is a mediator between post-use trust and continuous-use intention. Therefore, post-use trust increases the performance perceived by citizens and their continued use of e-government services.
In addition, the revised model of this study added a path between perceived usefulness and satisfaction. The results of the data analysis show that satisfaction has a positive and significant impact on perceived usefulness. The relationship between perceived usefulness and satisfaction was rarely proposed in existing research; but this conclusion is reasonable and in line with the e-government use. Satisfaction is a user’s positive psychological state or feeling after they use e-government services or websites. Perceived usefulness is a value judgment about whether the e-government websites or services have brought benefits to them. Therefore, after citizens use e-government services or websites, their high level of satisfaction can improve their perception of usefulness.

5. Discussion

To explore the antecedents of post-use trust of e-government and how it affects the continuous-use intention of citizens, this study developed an integrated model that takes a multi-discipline approach and integrates several information technology acceptance models. Using data collected from a survey of 1867 citizen users living in five cities in China who had prior experience of using e-government services, this study verified that trust in government, trust in the internet, information quality, and service quality can influence citizens’ post-use trust in e-government. Post-use trust affects the continuous-use behavior through both mediated variables—perceived usefulness and satisfaction. In this section, the antecedents of post-use trust of e-government and continuous-use intention factors are discussed in the context of Chinese citizens.
Trust plays an important role in explaining users’ adoption of information technology. In the field of e-government, the existing research proved that trust has a vital influence on users’ use of e-government services [1,2,3,4,5,6,7,8]. However, the existing research rarely distinguished pre-use trust from the post-use trust. This study highlights that the trust formed after citizens use e-government services, namely post-use trust, and selects citizens with experience of using e-government to administrate empirical research. The results show that the factors that affect the post-use trust include citizens’ trust in government, trust in the internet, the perception of service quality, and the information quality of e-government websites.
The relationship between trust in government, trust in the internet, and trust in e-government were explored in previous empirical studies [6,18]. Trust in government is the public’s belief that government can provide better services to them and make decisions that are beneficial to them. Trust in the internet, as institution-based trust, refers to the public’s belief that the internet is safe and that relevant laws and regulatory policies can protect them from risks, such as private information disclosure, hacker attack, the attack of malware, or phishing site. Some studies took trust in government and trust in internet as two dimensions of trust of e-government and explore their influence on users’ behavioral intention to use e-government [15,25,45]. Some studies took trust in government and trust in internet as antecedent variables of citizens’ trust in e-government and analyze the impact of these two types of trust on the trust of e-government. These studies showed that trust in government and trust in the internet have a significant and positive effect on trust in e-government [6,13,26]. The results of this study are consistent with their conclusions. The government is the main body that provides e-government services, and the internet is the carrier that delivers e-government services. The public’s level of trust in both can improve their level of trust in e-government because post-use trust is a type of trust in e-government.
Information quality, system quality, and service quality are important components of e-government service quality [37]. The relationship between e-government service quality and e-government trust was discussed in previous studies. Teo et al.’s research pointed out that e-government trust affects the public’s evaluation of information quality, system quality, and service quality from the perspective of attribution theory, and their empirical research also proved that e-government trust has a positive and significant impact on these three quality subdimensions [6]. Most other studies also revealed that these three quality subdimensions have a significant and positive impact on e-government trust [5,29]. The findings of this study support the latter conclusion. This study focuses on the influencing factors of post-use trust. Service quality, system quality, and information quality are important perceptions of users in the process of using e-government, which affect users’ evaluation of e-government websites. Trust in e-government is the citizens’ belief that e-government can provide high quality and reliable services, which is a kind of perception of value. Therefore, it is reasonable that service quality can affect post-use trust in the e-government context. But the finding of this study indicates information quality and service quality are more important than system quality. The path coefficient, between information quality and post-trust, service quality, and post-trust, are statistically significant, but the path coefficient of system quality to post-trust is not.
However, the findings of this study do not support the hypothesis ‘citizens’ perception of privacy and security negatively influence their post-use trust of e-government’. The perception of privacy and security refers to the degree to which the public feel their privacy is threatened in the process of using e-government services. Previous studies showed that the public’s awareness of privacy and security significantly affect their trust in e-government [2,13,18,29,30]. The conclusion of this study is not consistent with previous studies. This may be two reasons: firstly, almost all Chinese e-government websites are provided by the government. Due to the endorsement of the government, the public has a weak perception of the risks of e-government services, and they are more inclined to believe that there is a free risk of privacy exposure when they are using government websites; secondly, the public’s awareness of privacy protection is relatively weak in China, and they may be less sensitive to whether personal privacy information is exposed.
How does the post-use trust of e-government affect the citizens’ intention to continue using e-government is the second research question of this study. Few existing studies focus on this issue. One study focused on the impact of e-government trust on the adoption of e-government from a business perspective [30], and another study focused on how government adoption varies among users of different gender, age, and internet experiences [5]. These studies provided some preliminary conclusions for understanding this question, but which rarely explain the influence mechanism of citizens’ post-use trust and their intention to reuse e-government services. This study shows that the post-trust of e-government services can affect the citizens’ intention to continuously use e-government through two paths: one is the pursuit of benefits, and the other is the pursuit of psychological satisfaction. After citizens use e-government websites, the initial trust of e-government is modified, which influences the users’ perception of the usefulness of the e-government, and then affects the users’ intention to continue using it. At the same time, post-use trust also affects the citizens’ satisfaction with e-government, which further affects their intention to continue using it.
Finally, it is worth noting that a relationship exists between users’ perception of usefulness and satisfaction. The results of this study show that usefulness affects satisfaction, which is consistent with the literature [27], but previous also research results showed that satisfaction affects usefulness [30]. There may be a two-way causal relationship between perceived usefulness and satisfaction, which needs to be further verified by future research.

6. Contributions

This study provides some significant contributions to the research on the role of trust in e-government adoption. First, the focus of this study is citizens’ post-use trust, which is rarely explored in the e-government adoption field. As stated in the literature review, most prior relevant research examines the role of trust in citizens’ e-government adoption based on TAM, IS succeed model, PBT, and UTAUT. These studies either analyzed the impact of trust on citizens’ behavioral intention or the effect of trust on core constructs in the above models [6,11]. However, these studies rarely investigated pre-use trust and post-use trust. Building from previous studies, this study highlights the post-use trust and analyzes the crucial factors that influence it. This study fills a gap in scholarship by testing and validating the influencing factors of post-use trust in the area of e-government adoption from citizens’ perspectives.
More importantly, this study develops an integrated model by incorporated factors that influence citizens’ post-use trust in e-government, the IS success model, and IS continuance model. IS success model is widely used in explaining the success of information systems in business and IS continuance model is used in explaining customers’ purchasing behaviors. Hence, by combining theories in an interdisciplinary way, this study makes a second contribution: a comprehensive framework was developed for understanding the role of post-use trust in citizens’ e-government continuous-use. Based on the research framework proposed in the latest studies [5,13,30] and use situation of e-government, the research framework of this study modified the factors that influence citizens’ post-use trust, which include trust in government, trust in the internet, service characteristics and risk, and then revised the outcomes of post-use trust, which include perceived usefulness, satisfaction, and continuous-use intention. This research not only contributes to the operationalization of e-government, but also deepens theoretical understanding of the process of trust production and how trust affects public e-government continuous-use.
Lastly, this study expands the application scope of the IS success model and the IS continuance model for analyzing users’ continuous e-government adoption. Prior studies stated that the IS success model is more suitable for e-government research of IS projects, their studies updated the model by adding other factors, such as government agency, risk, and citizens’ aspects [5]. This study refers to these factors and analyzes the collected data by using a structural equation model. Although the results of this study are not consistent with previous studies, the applicability of the model is verified. Similarly, the IS continuance model is rarely used to research citizens’ e-government adoption. This study employs this model by referring to an existing study [30] and verified the proposed model through the questionnaire survey data. As mentioned, the existing studies paid more attention to explain citizens’ intention to use e-government, whereas there is insufficient research on continued use [36]. Therefore, the third contribution of this study is that it verified the applicability of the IS success model and the IS continuance model in the e-government adoption field and provides some theoretical perspectives to analyze citizens’ continuous e-government adoption.

7. Policy Implications

Practically, the results of this study have at least three policy implications. The results of this study find that citizens’ post-use trust has an important role in explaining their continuous intention to use e-government. One implication is that the role of trust should be considered by public sectors as well as public managers in the development of e-government. How to improve the citizens’ level of post-use trust of e-government is the second implication of this study. According to the results of this study, efforts to improve citizens’ level of trust in e-government should focus on service improvements, such as providing complete, accurate timely, and easy to understand information, as well as offering convenient one-stop services to citizens, a secure internet environment, and government credibility. Third, the results of this study reveal that government and public managers who want to improve citizens’ continuous use of e-government websites should focus on the benefits citizens receive and satisfaction since citizens’ perception of usefulness and satisfaction positively and significantly influence their reuse of e-government services.

8. Limitations and Future Studies

As with any investigation, this study has certain limitations which indicate possible routes for future research. First, this study used a questionnaire survey, which means that our analysis lacks a time dimension and cannot observe the changing process of trust. Consequently, future research should refer to some studies [46] and use experimental methods to observe the behavior of users, and further test the relationship between trust and use attention or behavior. The second limitation is that this study does not analyze the citizens who did use e-government services. Future studies should compare these two groups (those who use e-government services and those who do not) to analyze the effect of trust on citizens’ e-government adoption in the two samples. In addition, the research sample was only distributed on the Chinese mainland. Trust in e-government, as citizens’ beliefs, only is a type of trust, which be influenced by many factors, such as social, cultural, political, and economic factors. For instance, an empirical study from the Slovak Republic presented that the most important criteria for the Slovaks trust politicians include fulfillment of promises, honesty, and moral values [47]. Therefore, cross-cultural or cross-country research should be conducted in the future.

Author Contributions

Conceptualization, W.L.; methodology, W.L.; formal analysis, W.L.; data curation, W.L.; writing—original draft preparation, W.L.; writing—review and editing, W.L.; funding acquisition, L.X. Both authors have read and agreed to the published version of the manuscript.

Funding

This research was funded by the youth project of Humanities and Social Science of Ministry of Education, China, Grant Number 20YJC630066, Tsinghua University Initiative Scientific Research Program, Grant Number 20205080071, and China postdoctoral science foundation, Grant Number 2019M660704.

Institutional Review Board Statement

Not applicable.

Informed Consent Statement

Not applicable.

Data Availability Statement

Data sharing not applicable.

Conflicts of Interest

The authors declare no conflict of interest.

References

  1. Khan, S.; Rahim, N.Z.A.; Maarop, N. A systematic literature review and a proposed model on antecedents of trust to use social media for e-government services. Int. J. Adv. Appl. Sci. 2020, 7, 44–56. [Google Scholar]
  2. Abu-Shanab, E. Predicting trust in e-government: Two competing models. Electron. Gov. Int. J. 2019, 15, 129–143. [Google Scholar] [CrossRef]
  3. Santa, R.; MacDonald, J.B.; Ferrer, M. The role of trust in e-Government effectiveness, operational effectiveness and user satisfaction: Lessons from Saudi Arabia in e-G2B. Gov. Inf. Q. 2019, 36, 39–50. [Google Scholar] [CrossRef]
  4. Yusof, M.M.; Bahruni, S.M.; Razali, M.Z.M.; Rahim, R.A.; Tobi, S.N.M. Continuance Intention of e-Government’s Applications Adoption: The Moderating Effect of Trust. J. E-Gov. Stud. Best Pract. 2019, 2019, 1–12. [Google Scholar]
  5. Alzahrani, L.; Al-Karaghouli, W.; Weerakkody, V. Investigating the impact of citizens’ trust toward the successful adoption of e-government: A multigroup analysis of gender, age, and internet experience. Inf. Syst. Manag. 2018, 35, 124–146. [Google Scholar] [CrossRef]
  6. Teo, T.S.H.; Srivastava, S.C.; Jiang, L. Trust and electronic government success: An empirical study. J. Manag. Inf. Syst. 2008, 25, 99–132. [Google Scholar] [CrossRef]
  7. Bélanger, F.; Carter, L. Trust and risk in e-government adoption. J. Strateg. Inf. Syst. 2008, 17, 165–176. [Google Scholar] [CrossRef] [Green Version]
  8. Warkentin, M.; Gefen, D.; Pavlou, P.A.; Rose, G.M. Encouraging citizen adoption of e-government by building trust. Electron. Mark. 2002, 12, 157–162. [Google Scholar] [CrossRef]
  9. Carter, L.; Weerakkody, V. E-government adoption: A cultural comparison. Inf. Syst. Front. 2008, 10, 473–482. [Google Scholar] [CrossRef]
  10. Myeong, S.; Kwon, Y.; Seo, H. Sustainable E-Governance: The Relationship among Trust, Digital Divide, and E-Government. Sustainability 2014, 6, 6049–6069. [Google Scholar] [CrossRef] [Green Version]
  11. Carter, L.; Weerakkody, V.; Phillips, B.; Dwivedi, Y.K. Citizen Adoption of E-Government Services: Exploring Citizen Perceptions of Online Services in the United States and United Kingdom. Inf. Syst. Manag. 2016, 33, 124–140. [Google Scholar] [CrossRef] [Green Version]
  12. Mensah, I.K.; Zeng, G.; Luo, C. E-Government Services Adoption: An Extension of the Unified Model of Electronic Government Adoption. SAGE Open 2020, 10, 2158244020933593. [Google Scholar] [CrossRef]
  13. Abu-Shanab, E. Antecedents of trust in e-government services: An empirical test in Jordan. Transform. Gov. People Process Policy 2014, 8, 480–499. [Google Scholar] [CrossRef]
  14. Abu-Shanab, E.; Al-Azzam, A. Trust Dimensions and the adoption of e-government in Jordan. Int. J. Inf. Commun. Technol. Hum. Dev. 2012, 4, 39–51. [Google Scholar] [CrossRef] [Green Version]
  15. Al-Hujran, O.; Al-Debei, M.M.; Chatfield, A.; Migdadi, M. The imperative of influencing citizen attitude toward e-government adoption and use. Comput. Hum. Behav. 2015, 53, 189–203. [Google Scholar] [CrossRef]
  16. Lee, J.H.; Song, C.H. Effects of trust and perceived risk on user acceptance of a new technology service. Soc. Behav. Personal. Int. J. 2013, 41, 587–597. [Google Scholar] [CrossRef]
  17. Schaupp, L.C.; Carter, L.; Hobbs, J. E-File Adoption: A Study of U.S. Taxpayers’ Intentions. Comput. Hum. Behav. 2010, 26, 636–644. [Google Scholar] [CrossRef]
  18. Colesca, S.E. Increasing e-trust: A solution to minimize risk in e-government adoption. J. Appl. Quant. Methods 2009, 4, 31–44. [Google Scholar]
  19. Alzahrani, L.; Al-Karaghouli, W.; Weerakkody, V. Analysing the critical factors influencing trust in e-government adoption from citizens’ perspective: A systematic review and a conceptual framework. Int. Bus. Rev. 2017, 26, 164–175. [Google Scholar] [CrossRef]
  20. Hernandez-Ortega, B. The role of post-use trust in the acceptance of a technology: Drivers and consequences. Technovation 2011, 31, 523–538. [Google Scholar] [CrossRef]
  21. Koufaris, M.; Hampton-Sosa, W. The development of initial trust in an online company by new customers. Inf. Manag. 2004, 41, 377–397. [Google Scholar] [CrossRef] [Green Version]
  22. Cyberspace Administration of China. The 47th Statistical Report on Internet Development in China. Available online: http://www.cac.gov.cn/2021-02/03/c_1613923423079314.htm (accessed on 2 July 2021).
  23. United Nations. United Nations E-Government Survey 2018. Available online: https://publicadministration.un.org/publications/content/PDFs/UN%20E-Government%20Survey%202018%20English.pdf (accessed on 2 July 2021).
  24. United Nations. United Nations E-Government Survey 2010. Available online: https://publicadministration.un.org/egovkb/en-us/Reports/UN-E-Government-Survey-2020 (accessed on 2 July 2021).
  25. Weerakkody, V.; Irani, Z.; Lee, H.; Hindi, N.; Osman, I. Are UK citizens satisfied with e-government services? Identifying and testing antecedents of satisfaction. Inf. Syst. Manag. 2016, 33, 331–343. [Google Scholar] [CrossRef]
  26. Chen, J.V.; Jubilado, R.J.M.; Capistrano, E.P.S.; Yen, D.C. Factors affecting online tax filing: An application of the IS Success Model and trust theory. Comput. Hum. Behav. 2015, 43, 251–262. [Google Scholar] [CrossRef]
  27. Wang, T.; Lu, Y. Determinants of Trust in e-government. In Proceedings of the 2010 International Conference on Computational Intelligence and Software Engineering, Wuhan, China, 10–12 December 2010; IEEE: New York, NY, USA, 2010. [Google Scholar] [CrossRef]
  28. Ayyash, M.; Ahmad, K.; Singh, D. Investigating the effect of information systems factors on trust in e-government initiative adoption in Palestinian public sector. Res. J. Appl. Sci. Eng. Technol. 2013, 5, 3865–3875. [Google Scholar] [CrossRef]
  29. Mohajerani, S.; Shahrekordi, S.Z.; Azarlo, M. The impact of privacy and security concerns, trust in technology and information quality on trust in e -government and intention to use e-government. In Proceedings of the 2015 9th International Conference on e-Commerce in Developing Countries: With Focus on e-Business (ECDC), Isfahan, Iran, 16 April 2015; IEEE: New York, NY, USA, 2015. [Google Scholar]
  30. Pinem, A.A.; Immanuella, I.M.; Hidayanto, A.N.; Phusavat, K. Trust and its impact towards continuance of use in government-to-business online service. Transform. Gov. People Process Policy 2018, 12, 265–285. [Google Scholar] [CrossRef]
  31. Zhu, Y.; Azizah, A.H.; Hsiao, B. Examining multi-dimensional trust of technology in citizens’ adoption of e-voting in developing countries. Inf. Dev. 2020, 2, 1–16. [Google Scholar] [CrossRef]
  32. Delone, W.H.; Mclean, E.R. Information systems success: The quest for the dependent variable. J. Manag. Inf. Syst. 1992, 3, 60–95. [Google Scholar] [CrossRef] [Green Version]
  33. Bhattacherjee, A. Understanding information systems continuance: An expectation-confirmation model. Manag. Inf. Syst. Q. 2001, 25, 351–370. [Google Scholar] [CrossRef]
  34. Delone, W.H.; McLean, E.R. The DeLone and McLean model of information systems success: A ten-year update. J. Manag. Inf. Syst. 2003, 19, 9–30. [Google Scholar]
  35. Beldad, A.; van der Geest, T.; de Jong, M.; Steehouder, M. A cue or two and I’ll trust you: Determinants of trust in government organizations in terms of their processing and usage of citizens’ personal information disclosed online. Gov. Inf. Q. 2012, 29, 41–49. [Google Scholar] [CrossRef]
  36. Li, Y.; Shang, H. Service quality, perceived value, and citizens’ continuous-use intention regarding e-government: Empirical evidence from China. Inf. Manag. 2020, 57, 103197. [Google Scholar] [CrossRef]
  37. Sá, F.; Rocha, Á.; Cota, M.P. From the quality of traditional services to the quality of local e-Government online services: A literature review. Gov. Inf. Q. 2016, 33, 149–160. [Google Scholar] [CrossRef]
  38. Tan, C.W.; Benbasat, I.; Cenfetelli, R.T. Building Citizen Trust towards E-Government Services: Do High Quality Websites Matter? In Proceedings of the 41st Annual Hawaii International Conference on System Sciences (HICSS 2008), Waikoloa, HI, USA, 7–10 January 2008; IEEE: New York, NY, USA, 2008. [Google Scholar]
  39. Gefen, D.; Karahanna, E.; Straub, D.W. Trust and TAM in online shopping: An integrated model. MIS Q. 2003, 27, 51–90. [Google Scholar] [CrossRef]
  40. Pavlou, P.A. Consumer Acceptance of Electronic Commerce: Integrating Trust and Risk with the Technology Acceptance Model. Int. J. Electron. Commer. 2003, 7, 101–134. [Google Scholar]
  41. Shankar, V.; Smith, A.K.; Rangaswamy, A. Customer Satisfaction and Loyalty in Online and Offline Environments. Int. J. Res. Mark. 2003, 20, 153–175. [Google Scholar] [CrossRef]
  42. Wu, M.L. Statistical Analysis and Practice of Questionnaire-SPSS Operation and Application; Chongqing University Press: Chongqing, China, 2010; pp. 100–200. [Google Scholar]
  43. Podsakoff, P.M.; MacKenzie, S.; Podsakoff, N.P. Sources of method bias in social science research and recommendations on how to control it. Annu. Rev. Psychol. 2012, 63, 539–569. [Google Scholar] [CrossRef] [PubMed] [Green Version]
  44. Wu, M.L. Structural Equation Modeling: Operation and Application of AMOS; Chongqing University Press: Chongqing, China, 2010; pp. 150–160. [Google Scholar]
  45. Carter, L.; Bélanger, F. The utilization of e-government services: Citizen trust, innovation and acceptance factors. Inf. Syst. J. 2005, 15, 5–25. [Google Scholar] [CrossRef]
  46. Baltacı, A. Helping intention, trust and performance appraisal in the context of culture, power and group: A scenario-based experiment. Entrep. Sustain. Issues 2021, 8, 488–507. [Google Scholar] [CrossRef]
  47. Lincényi, M.; Čársky, J. Policy trusts in public policy in the Slovak Republic. Insights Reg. Dev. 2020, 2, 456–468. [Google Scholar] [CrossRef]
Figure 1. A conceptual framework for antecedents and outcomes of citizens’ post-use trust in e-government from two stages of trust production process.
Figure 1. A conceptual framework for antecedents and outcomes of citizens’ post-use trust in e-government from two stages of trust production process.
Sustainability 13 07698 g001
Figure 2. Results of structural model analysis. Significance: *** p < 0.001, ** p < 0.01, * p < 0.05.
Figure 2. Results of structural model analysis. Significance: *** p < 0.001, ** p < 0.01, * p < 0.05.
Sustainability 13 07698 g002
Table 1. Antecedents of trust in e-government (TIEG).
Table 1. Antecedents of trust in e-government (TIEG).
Antecedents of Trust in E-GovernmentDependent VariableAuthors
Institution structures, disposition to trust, experience(familiarity), and characteristic-based trustTIEGWarkentin et al. [8]
Trust in internet, trust in governmentTIEGTeo et al. [1]
Usefulness, ease of use, trust in internet, trust in governmentTIEGWang and Lu [27]
Trust in technology, perceived usefulness, perceived quality, perceived organizational trustworthiness, age, gender, education, income, years of internet experience, propensity to trust, privacy concerns, risk perceptionTIEGColesca [18]
Trust in internet, trust in government, perceived riskTIEGAbu-Shanab, and Al-Azzam [14]
IS Success model (perceived information quality, system quality, service quality); TAM model (perceived usefulness, perceived ease of use); Perceived security-privacyTIEGAyyash et al. [28]
Information quality, trust in technology, trust in government, familiarity with the internet, privacy, and securityTIEGAbu-Shanab [13]
Trust in technology, trust in governmentTIEGChen et al. [26]
Trust in technology, information quality, privacy, and security concernsTIEGMohajerani. et al. [29]
Cognitive-based trust (efficiency, privacy, user support, reliability, information quality); personality-oriented trust (disposition to trust), experience-based trust (familiarity), effect-based trust (trust in government and recommendation)TIEGPinem et al. [30]
System quality, information qualityTIEGWeerakkody [25]
The personal model (social influence, internet experience, privacy, and concerns); the technical model (usefulness, information quality, ease of use)TIEGAbu-Shanab [3]
Technical factors (information quality, system quality, service quality); government factors (reputation of the agency, past experience); disposition to trust; risk factors (performance risk and technical risk)TIEGAlzahrani et al. [6]
Usability, validity, security, privacyTrust of technologyZhu et al. [31]
Table 2. Constructs with their respective items and sources.
Table 2. Constructs with their respective items and sources.
ConstructsItemsSources
Trust in government (TIG)TIG1-I trust the government.Teo et al. [6]
TIG2-I think the government is trustworthy.
TIG3-I feel that most things the government does are right.
Trust in internet (TII)TII1-Overall, the internet environment is safe.Teo et al. [6]
TII2-In the process of using the internet, laws, and policies can protect me from unsafe factors.
Information quality (INQ)INQ1-Information provided on the website is up-to-date.Teo et al. [6]
INQ2-The information provided by the website is well organized.
INQ3-The information provided by the website is accurate and can meet my needs.
Service quality (SEQ)SEQ1-The staff can take active measures when I encounter problems in the process of using the government website.Teo et al. [6]
SEQ2-All functions and services on the government website can operate normally.
SEQ3-The e-government websites are stable for transactions.
System quality (SYQ)SYQ1-I can successfully log on to the government website every time.Teo et al. [6]
SYQ2-I can successfully visit the related links provided on the home page.
SYQ3-The guidelines of the government website are user-friendly, which allows me to clearly understand the business that each department is responsible for.
Perceived privacy and security (PPS)PPS1-I know that my personal information submitted to the government websites is used securely.Colesca [18], Abu-Shanab [13]
PPS2-The website has adequate security measures to protect my personal information from being stolen or leaked, and hackers will not be able to access the information.
PPS3-I trust that I provide when performing my e-government transactions.
Post-use trust of e-government (PUT)PUT1-I feel it is risk-free using e-government websites.Colesca [18]
PUT2-In general, e-government websites are safe and reliable.
Perceived usefulness (PU)PU1-The government website provided me with useful information.Colesca [18], Abu-Shanab [13]
PU2-The government website provided me with valuable services.
PU3-The government website provides a channel for me to express my opinions and suggestions.
Satisfaction (SAT)SAT1-I am satisfied with the service I received from the government websites.Teo et al. [6]
SAT2-I am very pleased with my experience of using government websites.
SAT3-The government website provides public services that meet my needs.
Continuous-use intention (CI)CI1-I am willing to continue using the government website.Teo et al. [6]
CI2-I will continue to use the government website.
CI3-I would recommend government websites to my relatives and friends.
Table 3. Region, location, and administrative level of 12 National Comprehensive Supporting Reform Pilot Zones.
Table 3. Region, location, and administrative level of 12 National Comprehensive Supporting Reform Pilot Zones.
RegionsLocationAdministrative Level
Shanghai Pudong New AreaEasternMunicipalities directly under the Central Government
Tianjin Binhai New AreaEasternMunicipalities directly under the Central Government
ShenzhenEasternSub provincial city
XiamenEasternSub provincial city
YiwuEasternCounty-level city
ChongqingWestMunicipalities directly under the Central Government
ChengduWestCapital city
Wuhan CircleCentralCity group
Changchun City GroupCentralCity group
Shenyang Economic ZoneEasternCapital city
The Two Plains of Heilongjiang ProvinceEasternA region
ShanxiCentralA province
Table 4. Demographic Information of samples (N = 1867).
Table 4. Demographic Information of samples (N = 1867).
GroupFrequencyPercentage (%) GroupFrequencyPercentage (%)
GenderMale95651.2OccupationPublic Sector53228.5
Female91148.8Private Sector91448.9
Total1867100Student1829.7
Age<20 years old442.4Unemployed170.9
20–29 years old83144.5Retiree673.6
30–39 years old60432.4Others1558.3
40–49 years old21911.7Total1867100
50–59 years old1296.9Internet Experience<1 year422.2
≥60 years old402.11–5 years30716.4
Total18671006–10 years69537.2
EducationHigh school or less34518.4>10 years82344.1
College or bachelor120464.5Total1867100
Postgraduate31817
Total1867100
Table 5. Means and standard deviations and correlation matrix of all constructs.
Table 5. Means and standard deviations and correlation matrix of all constructs.
TIGTIIINQSEQSYQPPSPUTPUSATCI
Cronbach’s α0.8840.6630.8820.8370.8590.8680.790.8610.8520.876
Means3.5763.1533.2113.2653.2653.2913.5513.6383.2643.831
S. D0.8970.8530.8660.8270.8490.8880.7770.7610.8960.834
TIG1
TII0.473 **1
INQ0.443 **0.486 **1
SEQ0.471 **0.476 **0.660 **1
SYQ0.471 **0.472 **0.694 **0.790 **1
PPS0.436 **0.524 **0.662 **0.543 **0.589 **1
PUT0.620 **0.633 **0.477 **0.485 **0.474 **0.533 **1
PU0.535 **0.449 **0.572 **0.597 **0.644 **0.518 **0.517 **1
SAT0.511 **0.440 **0.675 **0.635 **0.703 **0.525 **0.451 **0.734 **1
CI0.436 **0.357 **0.401 **0.476 **0.480 **0.396 **0.462 **0.709 **0.571 **1
Notes: S.D refers to standard deviation, **. Correlation is significant at 0.01 level(2-tailed)
Table 6. Internal consistency and convergent validity of theoretical construct measures.
Table 6. Internal consistency and convergent validity of theoretical construct measures.
ItemsFactor LoadingsCRAVE
TIGTIG10.9030.7500.500
TIG20.900
TIG30.907
TIITII10.7910.6670.500
TII20.807
INQINQ10.7580.7500.500
INQ20.848
INQ30.783
SEQSEQ10.8420.7490.500
SEQ20.816
SEQ30.738
SYQSYQ10.6870.7480.500
SYQ20.736
SYQ30.855
PPSPPS10.8230.7500.500
PPS20.832
PPS30.894
PUTPUT10.8050.6660.500
PUT20.863
PUPU10.7940.7500.500
PU20.792
PU30.734
SATSAT10.7400.7490.500
SAT20.764
SAT30.850
CICI10.9100.7490.500
CI20.850
CI30.981
Publisher’s Note: MDPI stays neutral with regard to jurisdictional claims in published maps and institutional affiliations.

Share and Cite

MDPI and ACS Style

Li, W.; Xue, L. Analyzing the Critical Factors Influencing Post-Use Trust and Its Impact on Citizens’ Continuous-Use Intention of E-Government: Evidence from Chinese Municipalities. Sustainability 2021, 13, 7698. https://doi.org/10.3390/su13147698

AMA Style

Li W, Xue L. Analyzing the Critical Factors Influencing Post-Use Trust and Its Impact on Citizens’ Continuous-Use Intention of E-Government: Evidence from Chinese Municipalities. Sustainability. 2021; 13(14):7698. https://doi.org/10.3390/su13147698

Chicago/Turabian Style

Li, Wenjuan, and Lan Xue. 2021. "Analyzing the Critical Factors Influencing Post-Use Trust and Its Impact on Citizens’ Continuous-Use Intention of E-Government: Evidence from Chinese Municipalities" Sustainability 13, no. 14: 7698. https://doi.org/10.3390/su13147698

APA Style

Li, W., & Xue, L. (2021). Analyzing the Critical Factors Influencing Post-Use Trust and Its Impact on Citizens’ Continuous-Use Intention of E-Government: Evidence from Chinese Municipalities. Sustainability, 13(14), 7698. https://doi.org/10.3390/su13147698

Note that from the first issue of 2016, this journal uses article numbers instead of page numbers. See further details here.

Article Metrics

Back to TopTop