Mitochondrial Antiviral Signaling (MAVS) Protein Modulates the Transition from Acute to Persistent Parainfluenza Virus Infection and Resistance to Complement-Mediated Cell Lysis
Abstract
1. Introduction
2. Materials and Methods
2.1. Cell Lines, Viruses, and Infections
2.2. Quantitative-PCR
2.3. Western Blotting
2.4. Flow Cytometry
2.5. Cytotoxicity and Cell Killing Assays
2.6. Ribavirin Treatments
2.7. Statistics
3. Results
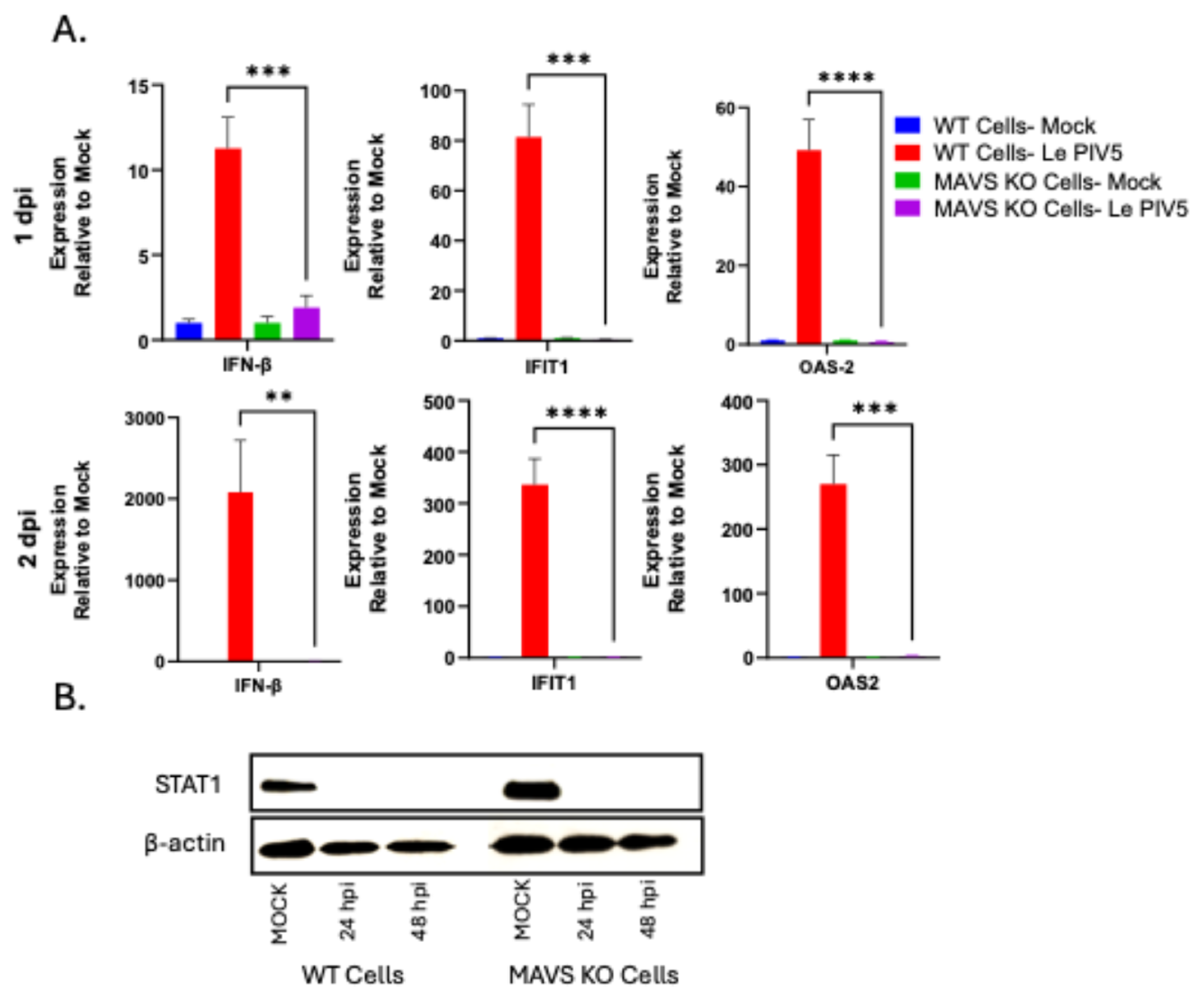
3.1. Loss of MAVS Impairs Antiviral Gene Induction Independent of STAT1 Degradation
3.2. MAVS-Deficient Cells Show Increased PIV5 Viral Gene Expression and Accelerated Cytopathic Effect
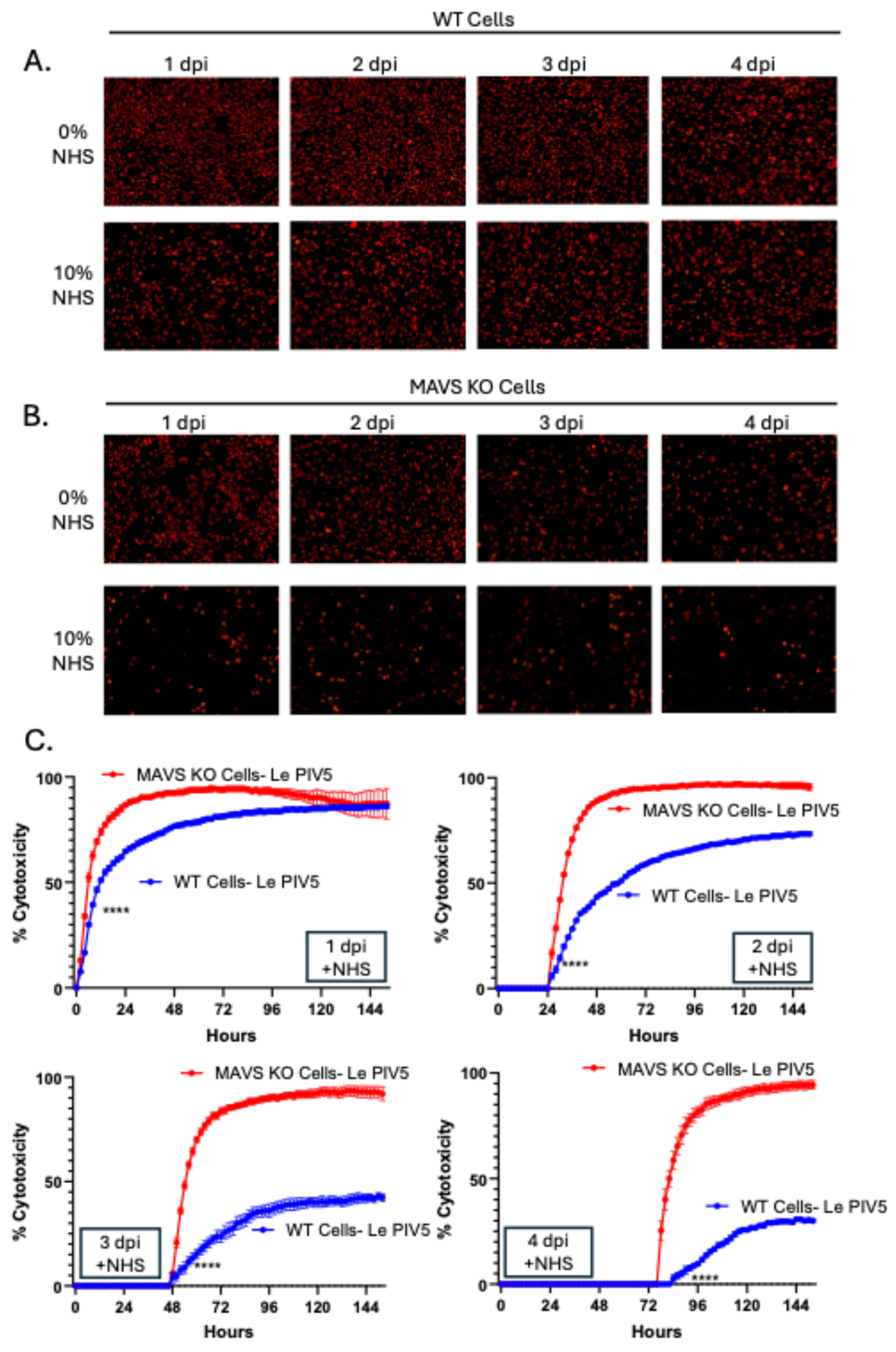
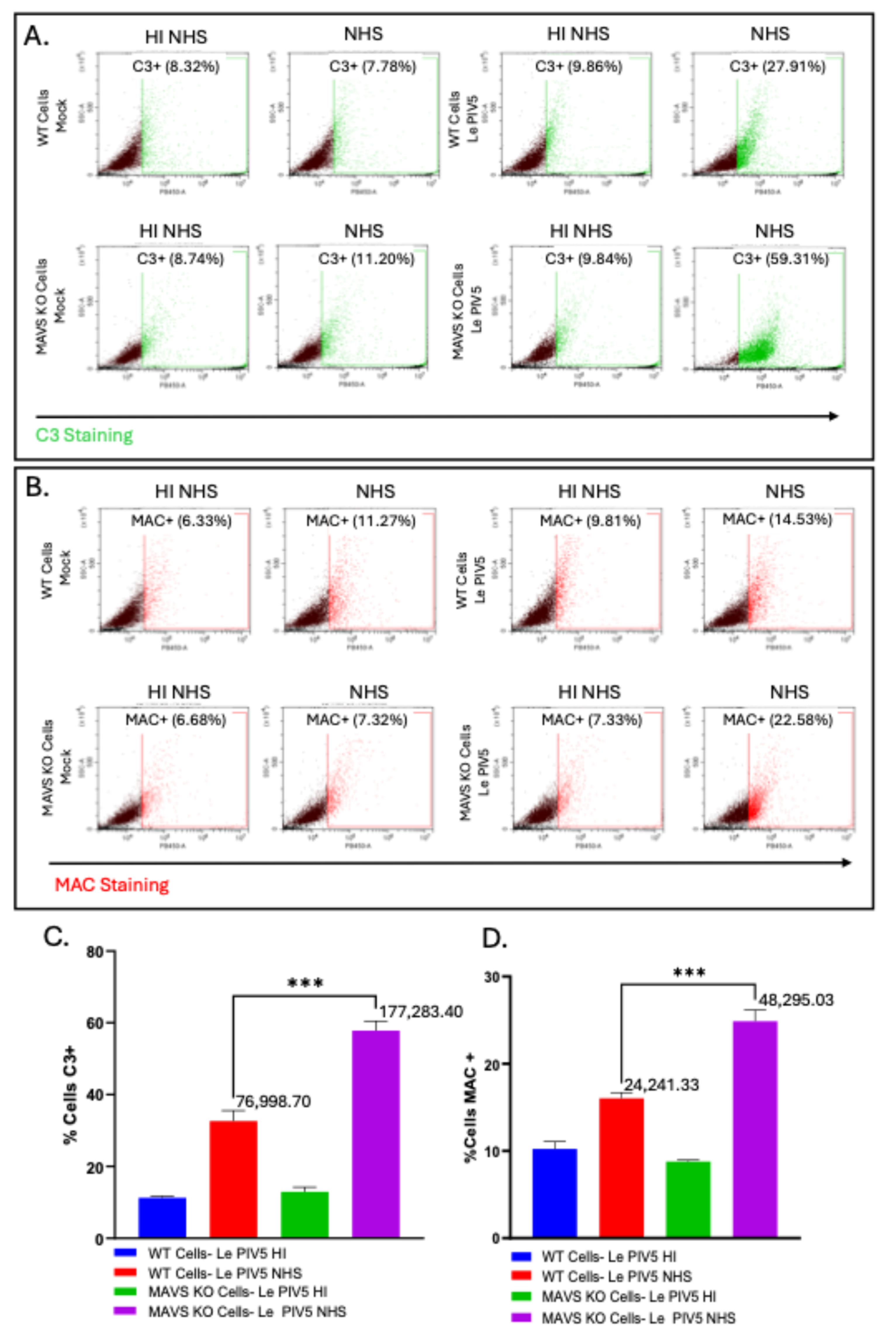
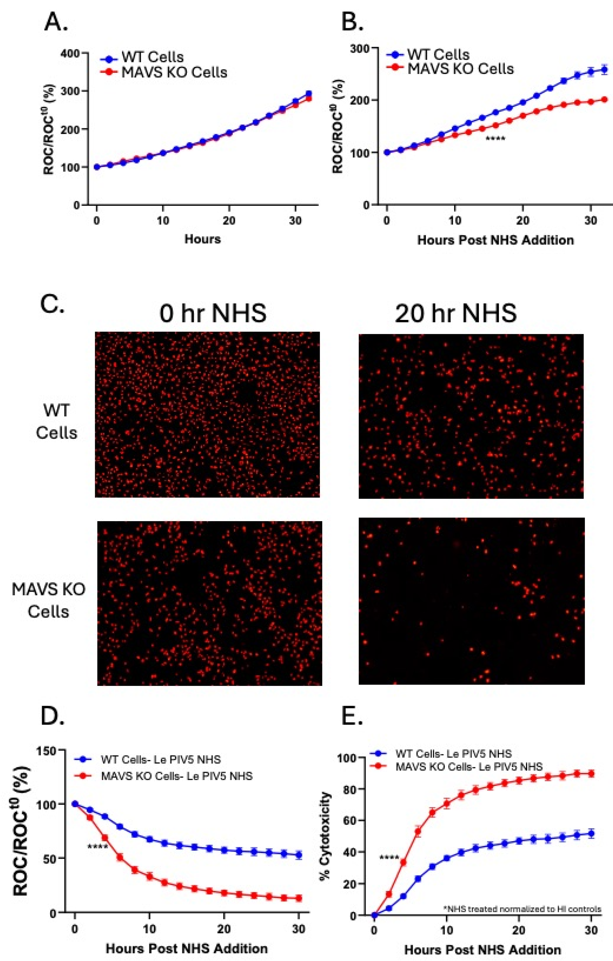
3.3. MAVS KO Cells Are More Sensitive than WT Cells to C’-Directed Killing
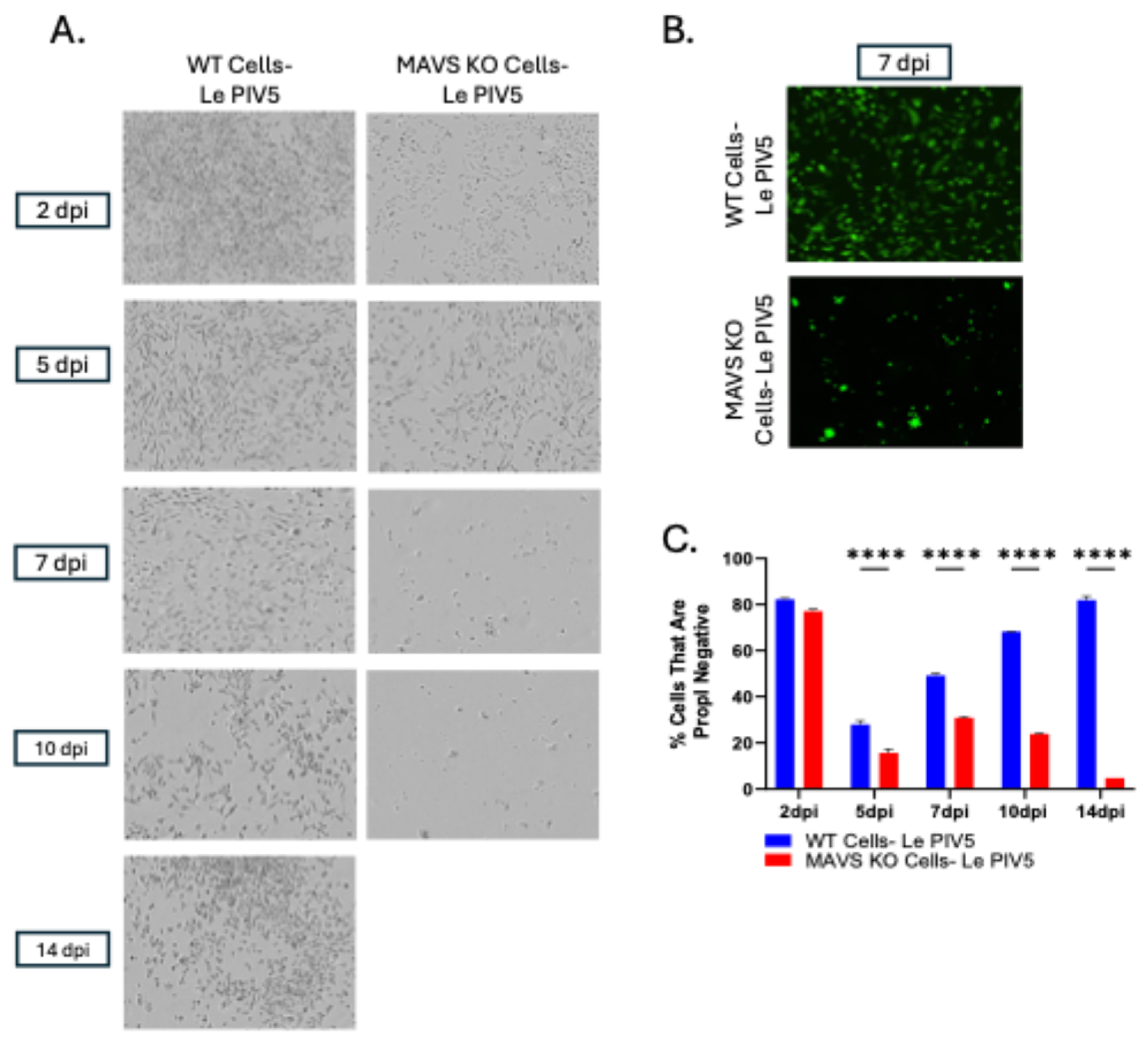
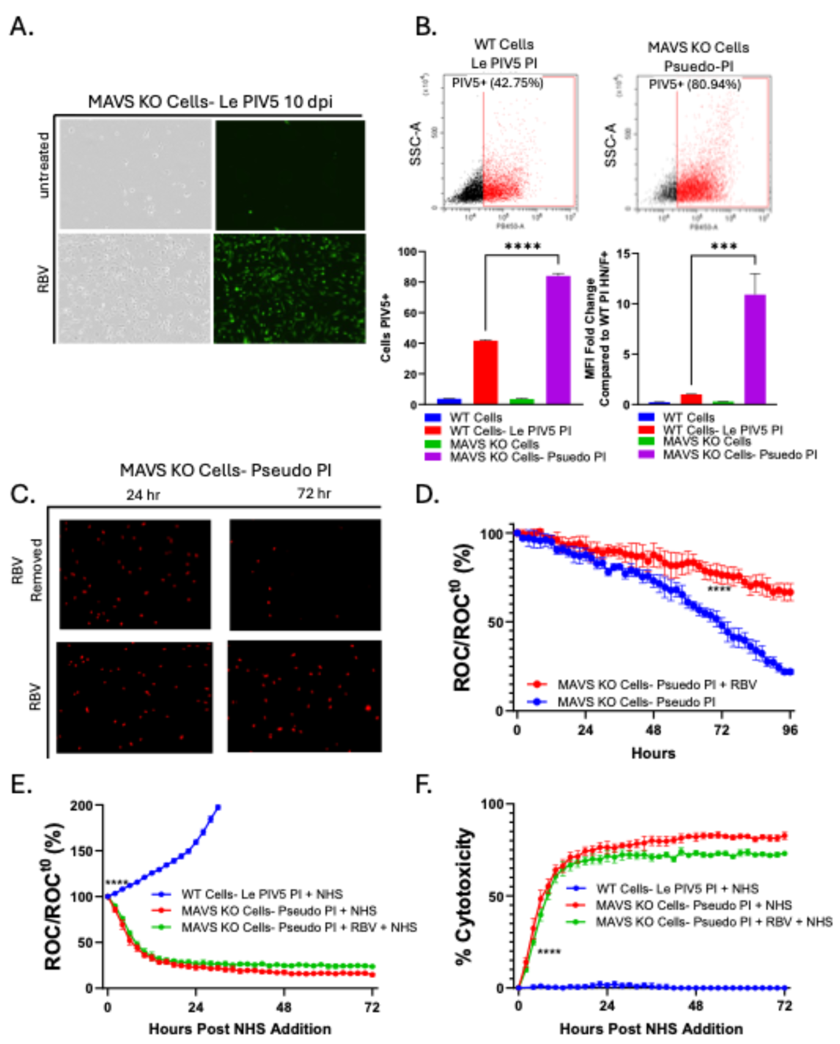
3.4. Differential Capacity of WT and MAVS KO Cells to Establish a Persistent PIV5 Infection
3.5. Ribavirin Treatment Allows Le-PIV5-Infected MAVS KO Cells to Survive and Establish a Pseudo-PI State
4. Discussion
Author Contributions
Funding
Institutional Review Board Statement
Informed Consent Statement
Data Availability Statement
Acknowledgments
Conflicts of Interest
References
- Randall, R.E.; Griffin, D.E. Within host RNA virus persistence: Mechanisms and consequences. Curr. Opin. Virol. 2017, 23, 35–42. [Google Scholar] [CrossRef] [PubMed]
- Santiago-Olivares, C.; Martínez-Alvarado, E.; Rivera-Toledo, E. Persistence of RNA Viruses in the Respiratory Tract: An Overview. Viral Immunol. 2023, 36, 3–12. [Google Scholar] [CrossRef] [PubMed]
- Klein, J.; Wood, J.; Jaycox, J.R.; Dhodapkar, R.M.; Lu, P.; Gehlhausen, J.R.; Tabachnikova, A.; Greene, K.; Tabacof, L.; Malik, A.A.; et al. Distinguishing features of long COVID identified through immune profiling. Nature 2023, 623, 139–148. [Google Scholar] [CrossRef] [PubMed]
- Ghafari, M.; Hall, M.; Golubchik, T.; Ayoubkhani, D.; House, T.; MacIntyre-Cockett, G.; Fryer, H.R.; Thomson, L.; Nurtay, A.; Kemp, S.A.; et al. Prevalence of persistent SARS-CoV-2 in a large community surveillance study. Nature 2024, 626, 1094–1101. [Google Scholar] [CrossRef]
- Garg, R.K. Subacute sclerosing panencephalitis. Postgrad. Med. J. 2002, 78, 63–70. [Google Scholar] [CrossRef]
- Sidhu, M.S.; Crowley, J.; Lowenthal, A.; Karcher, D.; Menonna, J.; Cook, S.; Udem, S.; Dowling, P. Defective Measles Virus in Human Subacute Sclerosing Panencephalitis Brain. Virology 1994, 202, 631–641. [Google Scholar] [CrossRef]
- Castro, V.; Calvo, G.; Oliveros, J.C.; Pérez-Del-Pulgar, S.; Gastaminza, P. Hepatitis C virus-induced differential transcriptional traits in host cells after persistent infection elimination by direct-acting antivirals in cell culture. J. Med. Virol. 2024, 96, e29787. [Google Scholar] [CrossRef]
- Prakash, S.; Karan, S.; Lekbach, Y.; Tifrea, D.F.; Figueroa, C.J.; Ulmer, J.B.; Young, J.F.; Glenn, G.; Gil, D.; Jones, T.M.; et al. Insights into Persistent SARS-CoV-2 Reservoirs in Chronic Long COVID. Viruses 2025, 17, 1310. [Google Scholar] [CrossRef]
- Zuniga, E.I.; Macal, M.; Lewis, G.M.; Harker, J.A. Innate and Adaptive Immune Regulation During Chronic Viral Infections. Annu. Rev. Virol. 2015, 2, 573–597. [Google Scholar] [CrossRef]
- Gasque, P. Complement: A unique innate immune sensor for danger signals. Mol. Immunol. 2004, 41, 1089–1098. [Google Scholar] [CrossRef]
- Fox, C.R.; Parks, G.D. Complement Inhibitors Vitronectin and Clusterin Are Recruited from Human Serum to the Surface of Coronavirus OC43-Infected Lung Cells through Antibody-Dependent Mechanisms. Viruses 2021, 14, 29. [Google Scholar] [CrossRef]
- Fox, C.R.; Yousef, N.N.; Varudkar, N.; Shiffer, E.M.; Aquino, J.R.; Kedarinath, K.; Parks, G.D. Resistance to complement-mediated lysis of parainfluenza virus 5-infected cells is acquired after transition from acute to persistent infection. J. Virol. 2025, 99, e0189524. [Google Scholar] [CrossRef] [PubMed]
- Sansonno, D.; Tucci, F.A.; Ghebrehiwet, B.; Lauletta, G.; Peerschke, E.I.; Conteduca, V.; Russi, S.; Gatti, P.; Sansonno, L.; Dammacco, F. Role of the receptor for the globular domain of C1q protein in the pathogenesis of hepatitis C virus-related cryoglobulin vascular damage. J. Immunol. 2009, 183, 6013–6020. [Google Scholar] [CrossRef] [PubMed]
- Ali, O.S.; Abo-Shadi, M.A.; Hammad, L.N. The biological significance of serum complements C3 and C4 in HCV-related chronic liver diseases and hepatocellular carcinoma. Egypt J. Immunol. 2005, 12, 91–99. [Google Scholar] [PubMed]
- Mawatari, S.; Uto, H.; Ido, A.; Nakashima, K.; Suzuki, T.; Kanmura, S.; Kumagai, K.; Oda, K.; Tabu, K.; Tamai, T.; et al. Hepatitis C virus NS3/4A protease inhibits complement activation by cleaving complement component 4. PLoS ONE 2013, 8, e82094. [Google Scholar] [CrossRef][Green Version]
- Kapadia, S.B.; Levine, B.; Speck, S.H.; Virgin, H.W.t. Critical role of complement and viral evasion of complement in acute, persistent, and latent gamma-herpesvirus infection. Immunity 2002, 17, 143–155. [Google Scholar] [CrossRef]
- Agrawal, P.; Nawadkar, R.; Ojha, H.; Kumar, J.; Sahu, A. Complement Evasion Strategies of Viruses: An Overview. Front. Microbiol. 2017, 8, 1117. [Google Scholar] [CrossRef]
- Chung, K.M.; Liszewski, M.K.; Nybakken, G.; Davis, A.E.; Townsend, R.R.; Fremont, D.H.; Atkinson, J.P.; Diamond, M.S. West Nile virus nonstructural protein NS1 inhibits complement activation by binding the regulatory protein factor H. Proc. Natl. Acad. Sci. USA 2006, 103, 19111–19116. [Google Scholar] [CrossRef]
- Conde, J.N.; da Silva, E.M.; Allonso, D.; Coelho, D.R.; Andrade, I.D.S.; de Medeiros, L.N.; Menezes, J.L.; Barbosa, A.S.; Mohana-Borges, R. Inhibition of the Membrane Attack Complex by Dengue Virus NS1 through Interaction with Vitronectin and Terminal Complement Proteins. J. Virol. 2016, 90, 9570–9581. [Google Scholar] [CrossRef]
- Johnson, J.B.; Borisevich, V.; Rockx, B.; Parks, G.D. A novel factor I activity in Nipah virus inhibits human complement pathways through cleavage of C3b. J. Virol. 2015, 89, 989–998. [Google Scholar] [CrossRef]
- Baillie, K.; Davies, H.E.; Keat, S.B.K.; Ladell, K.; Miners, K.L.; Jones, S.A.; Mellou, E.; Toonen, E.J.M.; Price, D.A.; Morgan, B.P.; et al. Complement dysregulation is a prevalent and therapeutically amenable feature of long COVID. Med 2024, 5, 239–253.e5. [Google Scholar] [CrossRef] [PubMed]
- Yousef, N.N.; Parks, G.D. Relationship Between Cell Surface Viral Glycoprotein Expression and Resistance of Parainfluenza Virus Persistently Infected Cells to Complement-Mediated Lysis. Pathogens 2025, 14, 815. [Google Scholar] [CrossRef] [PubMed]
- Seth, R.B.; Sun, L.; Ea, C.K.; Chen, Z.J. Identification and characterization of MAVS, a mitochondrial antiviral signaling protein that activates NF-kappaB and IRF 3. Cell 2005, 122, 669–682. [Google Scholar] [CrossRef] [PubMed]
- Belgnaoui, S.M.; Paz, S.; Hiscott, J. Orchestrating the interferon antiviral response through the mitochondrial antiviral signaling (MAVS) adapter. Curr. Opin. Immunol. 2011, 23, 564–572. [Google Scholar] [CrossRef]
- Xu, J.; Sun, Y.; Li, Y.; Ruthel, G.; Weiss, S.R.; Raj, A.; Beiting, D.; López, C.B. Replication defective viral genomes exploit a cellular pro-survival mechanism to establish paramyxovirus persistence. Nat. Commun. 2017, 8, 799. [Google Scholar] [CrossRef]
- Lu, Y.; Qi, Y.; Yinliang, Q.; Zhu, R.; Sarapultsev, A.; Luo, S.; Cui, J.; Hu, D. Old dogs-new tricks: Multifaceted functions of MAVS beyond antivirus activity in human health and diseases. Cell Biosci. 2025, 16, 1. [Google Scholar] [CrossRef]
- Ren, Z.; Ding, T.; Zuo, Z.; Xu, Z.; Deng, J.; Wei, Z. Regulation of MAVS Expression and Signaling Function in the Antiviral Innate Immune Response. Front. Immunol. 2020, 11, 1030. [Google Scholar] [CrossRef]
- Wansley, E.K.; Parks, G.D. Naturally occurring substitutions in the P/V gene convert the noncytopathic paramyxovirus simian virus 5 into a virus that induces alpha/beta interferon synthesis and cell death. J. Virol. 2002, 76, 10109–10121. [Google Scholar] [CrossRef]
- Fox, C.R.; Parks, G.D. Parainfluenza Virus Infection Sensitizes Cancer Cells to DNA-Damaging Agents: Implications for Oncolytic Virus Therapy. J. Virol. 2018, 92, 15. [Google Scholar] [CrossRef]
- Capraro, G.A.; Johnson, J.B.; Kock, N.D.; Parks, G.D. Virus growth and antibody responses following respiratory tract infection of ferrets and mice with WT and P/V mutants of the paramyxovirus Simian Virus 5. Virology 2008, 376, 416–428. [Google Scholar] [CrossRef]
- Varudkar, N.; Oyer, J.L.; Copik, A.; Parks, G.D. Oncolytic parainfluenza virus combines with NK cells to mediate killing of infected and non-infected lung cancer cells within 3D spheroids: Role of type I and type III interferon signaling. J. Immunother. Cancer 2021, 9, e002373. [Google Scholar] [CrossRef] [PubMed]
- Manuse, M.J.; Parks, G.D. Role for the paramyxovirus genomic promoter in limiting host cell antiviral responses and cell killing. J. Virol. 2009, 83, 9057–9067. [Google Scholar] [CrossRef] [PubMed]
- Precious, B.L.; Carlos, T.S.; Goodbourn, S.; Randall, R.E. Catalytic turnover of STAT1 allows PIV5 to dismantle the interferon-induced anti-viral state of cells. Virology 2007, 368, 114–121. [Google Scholar] [CrossRef] [PubMed]
- Kilroy, J.M.; Leal, A.A.; Henderson, A.J. Chronic HIV Transcription, Translation, and Persistent Inflammation. Viruses 2024, 16, 751. [Google Scholar] [CrossRef]
- Xu, C.; Gamil, A.A.A.; Wang, X.; Munang’andu, H.M.; Evensen, Ø. MAVS disruption impairs downstream signaling and results in higher virus replication levels of salmonid alphavirus subtype 3 but not infectious pancreatic necrosis virus in vitro. Front. Immunol. 2024, 15, 1401086. [Google Scholar] [CrossRef]
- Gern, O.L.; Pavlou, A.; Mulenge, F.; Busker, L.M.; Ghita, L.; Aringo, A.; Costa, B.; Spanier, J.; Waltl, I.; Stangel, M.; et al. MAVS signaling shapes microglia responses to neurotropic virus infection. J. Neuroinflamm. 2024, 21, 264. [Google Scholar] [CrossRef]
- Young, D.F.; Wignall-Fleming, E.B.; Busse, D.C.; Pickin, M.J.; Hankinson, J.; Randall, E.M.; Tavendale, A.; Davison, A.J.; Lamont, D.; Tregoning, J.S.; et al. The switch between acute and persistent paramyxovirus infection caused by single amino acid substitutions in the RNA polymerase P subunit. PLoS Pathog. 2019, 15, e1007561. [Google Scholar] [CrossRef]
- Randall, R.E.; Young, D.F.; Hughes, D.J.; Goodbourn, S. Persistent paramyxovirus infections: In co-infections the parainfluenza virus type 5 persistent phenotype is dominant over the lytic phenotype. J. Gen. Virol. 2023, 104, 1916. [Google Scholar] [CrossRef]
- Parks, G.D.; Alexander-Miller, M.A. Paramyxovirus activation and inhibition of innate immune responses. J. Mol. Biol. 2013, 425, 4872–4892. [Google Scholar] [CrossRef]
- Stunnenberg, M.; van Pul, L.; Sprokholt, J.K.; van Dort, K.A.; Gringhuis, S.I.; Geijtenbeek, T.B.H.; Kootstra, N.A. MAVS Genetic Variation Is Associated with Decreased HIV-1 Replication In Vitro and Reduced CD4(+) T Cell Infection in HIV-1-Infected Individuals. Viruses 2020, 12, 764. [Google Scholar] [CrossRef]
- Pothlichet, J.; Niewold, T.B.; Vitour, D.; Solhonne, B.; Crow, M.K.; Si-Tahar, M. A loss-of-function variant of the antiviral molecule MAVS is associated with a subset of systemic lupus patients. EMBO Mol. Med. 2011, 3, 142–152. [Google Scholar] [CrossRef]
- Xing, F.; Matsumiya, T.; Hayakari, R.; Yoshida, H.; Kawaguchi, S.; Takahashi, I.; Nakaji, S.; Imaizumi, T. Alteration of Antiviral Signalling by Single Nucleotide Polymorphisms (SNPs) of Mitochondrial Antiviral Signalling Protein (MAVS). PLoS ONE 2016, 11, e0151173. [Google Scholar] [CrossRef]
- Hise, A.G.; Traylor, Z.; Hall, N.B.; Sutherland, L.J.; Dahir, S.; Ermler, M.E.; Muiruri, S.; Muchiri, E.M.; Kazura, J.W.; LaBeaud, A.D.; et al. Association of symptoms and severity of rift valley fever with genetic polymorphisms in human innate immune pathways. PLoS Negl. Trop. Dis. 2015, 9, e0003584. [Google Scholar] [CrossRef]







| Name | F’ Primer | R’ Primer |
|---|---|---|
| GAPDH | 5′-TTAAAAGCAGCCCTGGTGAC-3′ | 5′-CTCTGCTCCTGTTCGAC-3′ |
| F | 5′-ACGTGTTATGGTGACTGGCA-3′ | 5′-GAACAGCACGAATCGAGTGA-3′ |
| HN | 5′-TGACCAACCCTTCGTCTACC-3′ | 5′-CTTGACCGCTTGATCCAAAT-3′ |
| NP | 5′-TGACCAGTCACCAGAAGCTG-3′ | 5′-CGGAATCAACGAAAGGTGTT-3′ |
| IFNβ | 5′-CAGCTCTTTCCATGAGCTACAA-3′ | 5′-CAGTATTCAAGCCTCCCATTCA-3′ |
| IFIT1 | 5′-ACAGCAACCATGAGTACAAATGG-3′ | 5′-CATCGTCATCAATGGATAACTCCC-3′ |
| OAS2 | 5′-AGAAGCTGGGTTGGTTTATC-3′ | 5′-GACGTCACAGATGGTGTTC-3′ |
Disclaimer/Publisher’s Note: The statements, opinions and data contained in all publications are solely those of the individual author(s) and contributor(s) and not of MDPI and/or the editor(s). MDPI and/or the editor(s) disclaim responsibility for any injury to people or property resulting from any ideas, methods, instructions or products referred to in the content. |
© 2026 by the authors. Licensee MDPI, Basel, Switzerland. This article is an open access article distributed under the terms and conditions of the Creative Commons Attribution (CC BY) license.
Share and Cite
Aquino, J.R.; Parks, G.D. Mitochondrial Antiviral Signaling (MAVS) Protein Modulates the Transition from Acute to Persistent Parainfluenza Virus Infection and Resistance to Complement-Mediated Cell Lysis. Viruses 2026, 18, 416. https://doi.org/10.3390/v18040416
Aquino JR, Parks GD. Mitochondrial Antiviral Signaling (MAVS) Protein Modulates the Transition from Acute to Persistent Parainfluenza Virus Infection and Resistance to Complement-Mediated Cell Lysis. Viruses. 2026; 18(4):416. https://doi.org/10.3390/v18040416
Chicago/Turabian StyleAquino, Jenna R., and Griffith D. Parks. 2026. "Mitochondrial Antiviral Signaling (MAVS) Protein Modulates the Transition from Acute to Persistent Parainfluenza Virus Infection and Resistance to Complement-Mediated Cell Lysis" Viruses 18, no. 4: 416. https://doi.org/10.3390/v18040416
APA StyleAquino, J. R., & Parks, G. D. (2026). Mitochondrial Antiviral Signaling (MAVS) Protein Modulates the Transition from Acute to Persistent Parainfluenza Virus Infection and Resistance to Complement-Mediated Cell Lysis. Viruses, 18(4), 416. https://doi.org/10.3390/v18040416
