Next Article in Journal
Modeling and Performance Evaluation of a District Heating Network with Integration of a Thermal Prosumer: A Case Study in Italy
Previous Article in Journal
Study on Electrochemical Performance and Magnesium Storage Mechanism of Na3V2(PO4)3@C Cathode in Mg(TFSI)2/DME Electrolyte
Previous Article in Special Issue
Techno-Economic Assessment of Net Metering and Energy Sharing in a Mixed-Use Renewable Energy Community in Montreal: A Simulation-Based Approach Using Tool4Cities
 
 
Font Type:
Arial Georgia Verdana
Font Size:
Aa Aa Aa
Line Spacing:
Column Width:
Background:
Article

A Hybrid System That Integrates Renewable Energy for Groundwater Pumping with Battery Storage, Innovative in Rural Communities

by
Daniel Icaza Alvarez
1,*,
Jorge Rojas Espinoza
2,
Carlos Flores-Vázquez
3 and
Andrés Cárdenas
4
1
Carrera de Electricidad, Universidad Católica de Cuenca, Cuenca 010101, Ecuador
2
Maestría en Electricidad, Universidad Politécnica Salesiana, Cuenca 010102, Ecuador
3
Laboratorio de Robótica (ROBLAB), Unidad de Posgrados, Universidad Católica de Cuenca, Cuenca 010203, Ecuador
4
Carrera de Arquitectura, Universidad Católica de Cuenca, Cuenca 010101, Ecuador
*
Author to whom correspondence should be addressed.
Energies 2025, 18(22), 5976; https://doi.org/10.3390/en18225976
Submission received: 7 October 2025 / Revised: 6 November 2025 / Accepted: 8 November 2025 / Published: 14 November 2025
(This article belongs to the Special Issue Design, Analysis and Operation of Renewable Energy Systems)

Abstract

This article presents the design and evaluation of a hybrid groundwater pumping system with battery storage, implemented in the Puntahacienda community of Quingeo, Ecuador, as a sustainable alternative for energy supply in isolated rural areas. The system integrates solar photovoltaic, wind, and a backup diesel generator, whose operation was analyzed using HOMER Pro software. The simulation allowed for component sizing, technical performance evaluation, and operating costs estimation, prioritizing the use of renewable sources and reducing dependence on fossil fuels. The results show that solar and wind energy can cover a large portion of the demand, while the diesel generator ensures resilience during critical periods. The battery bank optimizes stability and continuous supply, ensuring the availability of water for human and agricultural consumption. Furthermore, a significant reduction in greenhouse gas emissions and an improvement in economic sustainability compared to the exclusive use of diesel were evident. The final results show that the levelized cost was $0.186/kWh, making it competitive for an isolated rural community. It was also determined that the renewable energy fraction (RES) was 83.70%, the unmet demand was 0.42%, and CO2 emissions were 14,850 kg/year when including a diesel generator in the hybrid system. This study demonstrates the viability of hybrid renewable solutions as a tool to strengthen water and energy security in rural communities, constituting a replicable model in similar contexts in Latin America.

1. Introduction

The growing global demand for sustainable energy solutions has placed renewable energy technologies at the center of research and development efforts aimed at reducing greenhouse gas emissions and mitigating climate change [1]. Among the various applications of renewable energy, the integration of electricity systems with water management infrastructure has gained significant importance, especially in remote and rural areas where energy access remains a challenge [2]. Hybrid groundwater pumping systems powered by renewable sources represent a promising solution to ensure a reliable water supply and reduce dependence on fossil fuels [3]. However, one of the main challenges facing these systems is the intermittency of renewable resources, particularly solar and wind energy, which can lead to mismatches between energy availability and pumping demand [4]. In this context, the integration of battery energy storage systems (BESSs) becomes essential, enabling the efficient management of energy flows, supply stabilization, and greater operational flexibility to ensure continuous water pumping even during periods of low generation [5]. The concept of combining groundwater pumping with battery storage within a renewable energy framework is particularly relevant in regions where water scarcity and energy insecurity coincide [6]. These systems can offer a dual solution: ensuring access to groundwater for agricultural, industrial, and domestic uses, while simultaneously contributing to the decarbonization of the energy mix [7]. By using solar photovoltaic panels, wind turbines, or other renewable technologies as the primary energy source, the system reduces its environmental impact and long-term operating costs [8]. The incorporation of BESSs ensures that excess energy generated during peak renewable energy production can be stored and subsequently used during periods of low availability, such as at night or on cloudy days [9]. This hybridization not only improves the reliability of water supply systems but also increases their resilience to external impacts such as climate variability, extreme weather events, or power grid disruptions [10]. Furthermore, the modularity and scalability of hybrid systems make them adaptable to a wide range of contexts, from small rural communities to larger urban infrastructures [11].
From a technical and economic perspective, hybrid groundwater pumped-storage systems present both opportunities and challenges that require careful evaluation [12]. Key factors include optimizing system sizing, balancing pumping capacity with storage autonomy, and the cost-effectiveness of different renewable and storage technologies [13]. Furthermore, the environmental impact of system implementation must be considered, particularly in terms of land use, groundwater sustainability, and battery life cycle emissions [14]. Recent advances in modeling tools, such as MATLAB/Simulink R2025a [15] and HOMER V3.16.2 [16], enable researchers and practitioners to simulate system performance under various scenarios and identify the most efficient configurations. Furthermore, as the costs of solar photovoltaics, wind turbines, and lithium-ion batteries continue to decline, the economic viability of hybrid systems becomes increasingly attractive [17]. Ultimately, the development and deployment of hybrid groundwater pumping and battery storage systems represent a critical step toward sustainable energy and water management, aligned with global goals such as the United Nations Sustainable Development Goals (SDGs), particularly those related to clean energy (SDG 7) and clean water and sanitation (SDG 6) [18].

1.1. Context and Motivation

The global transition to renewable energy systems is not only a response to the pressing challenge of climate change, but also an essential strategy for ensuring energy security and sustainable development in the 21st century. In many regions, especially in developing countries and isolated rural communities, access to both clean energy and reliable water resources remains limited, creating a dual challenge that directly impacts food security, economic productivity, and social well-being. Groundwater is one of the most important freshwater reserves, covering almost 50% of global drinking water demand and supporting approximately 40% of agricultural irrigation worldwide. However, conventional groundwater pumping systems are primarily powered by diesel generators or grid electricity, both of which are costly, polluting, and often unreliable in remote environments. Renewable energy sources, such as solar and wind, offer a cleaner alternative but are inherently variable, limiting their independent ability to meet continuous water pumping needs. Therefore, the integration of battery energy storage systems (BESSs) into renewable energy pumping infrastructure offers a promising solution. By bridging the time gap between power generation and demand, these hybrid systems offer a sustainable way to harness renewable energy while ensuring water availability. This context highlights the urgency of rethinking traditional energy and water systems into smart, hybrid configurations that can simultaneously meet human and environmental needs.
The motivation to develop hybrid groundwater pumping and battery storage systems stems from the urgent need to balance the growing demand for water with the imperative to decarbonize energy supply chains. Globally, agriculture alone accounts for approximately 70% of freshwater withdrawals, and a large portion relies on groundwater extraction. At the same time, the water sector consumes a significant portion of energy resources, making the relationship between water and energy a critical area for innovation. Relying on fossil-fuel-based pumped storage systems not only increases greenhouse gas emissions but also exposes communities to fuel price volatility and the logistical challenges associated with transporting fuel. In contrast, renewable energy technologies, when combined with advanced storage systems, can offer cost-effective, resilient, and environmentally friendly alternatives. Furthermore, technological advances in photovoltaic efficiency, wind turbine design, and rapidly decreasing lithium-ion battery costs make hybrid systems increasingly attractive and financially viable. Beyond the technical and economic benefits, implementing these systems also entails significant social and environmental motivations, such as improved access to clean water, reduced pollution, and increased resilience to climate risks. In this way, hybrid groundwater pumping with storage is not just a technological improvement, but a transformative approach that aligns with global sustainability goals and offers tangible benefits to vulnerable communities.

1.2. Review of the Literature

Recent literature on the energy transition shows accelerated and sustained growth in renewables, driven primarily by falling costs for solar photovoltaic and wind power [19]. Technical and market reports have documented that annual renewable capacity additions have reached record levels in recent years and are projected to continue growing through 2030 [20]. IRENA documents that by the end of 2023, renewables accounted for approximately 43% of global installed electricity capacity, a milestone that reflects the rapid expansion of clean technologies [21]. Additionally, analyses such as the Global Electricity Review show that the share of renewables in global electricity generation exceeded 30% for the first time in 2023, with a strong contribution from solar and wind [22]. These documents and academic reviews underscore that the electrification of sectors (transport, heat) combined with renewables is the most efficient technical path to reducing emissions from the energy system [23]. Recent scientific publications have also addressed integration challenges—grid stability, flexibility management, and the need for storage—by proposing planning and market frameworks to address them [24]. The technical literature discusses optimization methods, stochastic modeling, and risk analysis for sizing wind farms, storage, and transmission lines [25]. The importance of coherent public policies—efficient subsidies, transmission planning, and regulatory frameworks—is also highlighted to accelerate adoption [26].
Comparative studies across technologies show that in terms of the levelized cost of energy (LCOE), PV and onshore wind are the most competitive options in most regions [27]. Therefore, the literature recommends prioritizing surface and rooftop PV + wind deployments while reserving biomass, geothermal, and wave as complementary resources when resources and local sustainability allow [28]. Reviews of real-life cases (community projects and microgrids) indicate that the combination of distributed generation, storage, and demand-side management optimizes resilience [29]. Academic consensus indicates that the transition is not only technological but also social: local acceptance, technical training, and business models are decisive [30]. The need to incorporate rigorous environmental assessment is also documented, especially in protected areas, to avoid negative impacts [31].
The literature on financing highlights instruments such as power purchase agreements (PPAs), blended finance, and multilateral financing to make projects viable at scale [32]. Finally, recent multilateral agreements (COP28 and the goal of tripling renewable capacity) have strengthened the political and financial basis for accelerating projects through 2030 [33]. International organizations provide key figures that allow us to gauge the magnitude of the global energy transition [34]. The IEA estimates an accelerated increase in annual renewable capacity additions, for example, on the order of hundreds of GW per year, with PV and wind accounting for the majority of new installations [20]. IRENA publishes statistics showing the rapid growth in total capacity: recent figures report thousands of GW installed globally and double-digit annual percentage increases in new capacity [35]. Tracking reports such as Ember and other think-tanks indicate that renewables reached more than 30% of global electricity generation in 2023, a trend that was predicted to accelerate in 2024 [36].
These sources also quantify the regional contribution: Asia (China) leads the additions, followed by significant expansion in Europe and the Americas [21]. At the final consumption level, the IEA projects that the share of renewables in final energy consumption could approach 20% by 2030 under current policy scenarios [37]. The global statistics underscore that the majority of the increase in renewables is in electricity generation, but there are also advances in biofuels, bioenergy, and the electrification of heat and transport [38]. In parallel, the data show a growing need for storage capacity and flexibility with batteries, hydrogen, and demand walls to integrate variable generation [39].
These organizations warn that although capacity is increasing, deployment challenges such as limits on transmission, permitting, and supply chains could slow the pace [40]. The reports recommend accompanying policies: grid planning, storage incentives, and specialized workforce training [41]. At the investment level, the reports point to growing flows toward renewables, but also the need for greater public–private investment to close gaps in developing countries [42].
Several studies have made significant contributions to the field of renewable energy and have been considered as references for this research. Daniel Słyś et al. [43] conducted a review of the management and optimization of hybrid distributed energy systems, which consisted of a bibliometric mapping of the knowledge and strategies currently employed. The results of the analysis confirmed that local energy system designers are increasingly employing renewable energy systems in their various applications. The analysis also indicated that despite the growing interest in this topic, further development of advanced energy management strategies and optimization methods is necessary to effectively utilize renewable energy sources. Noure Elhouda Choukri et al. [44] conducted a study at a research center in Morocco that consisted of a techno-economic analysis for the integration of 100% renewable hybrid energy systems. The results obtained show that the scenario involving the combination of photovoltaics, biomass, and batteries offers the optimal solution to meet 100% of energy demand, both from a technical and economic point of view, with a levelized cost of energy (LCOE) of USD 0.33 and a total solar energy share of 83.3%. These results are highly relevant as they offer valuable information on the most suitable technologies and combinations to achieve a 100% green energy supply. Bahar Panbechi et al. [45] recently conducted another study on hybrid systems in Iran. This study analyzed a model consisting of a hybrid solar–biogas power system and proposed new strategies for sustainable energy development. The baseline model showed that the hybrid biogas–solar power plant could reduce CO2 emissions by 96.8–97.2% compared to existing natural gas combined-cycle power plants. The most effective approach integrates the optimized scenarios, reduces overall fuel costs, and maximizes revenue potential.
Thavamani Jeyaraj et al. [46] conducted a stability analysis of hybrid renewable energy systems using future-proof techniques. The findings of their study emphasize the importance of human intelligence and adaptive control systems in improving the stability and overall performance of hybrid systems. The stability of a hybrid system, such as the integration of solar, wind, and thermal collectors, was evaluated. Potential benefits were also presented, including reduced voltage and frequency deviations, shorter payback times, and increased utilization of renewable energy. Laveet Kumar et al. [47] conducted a comparative analysis of techno-economic research on hybrid energy systems for sustainable energy solutions. These analyses consisted of combinations of photovoltaics (PV) and biomass, with additional components such as an electrolyzer and a fuel cell (FC). The research findings suggest that using a PV/biomass/FC/electrolyzer/battery is a more viable and economical strategy. The estimated increase in LCOE was due to the rising discount rate and fuel prices. Collins N. Nwagu et al. [48] conducted a study on the integration of solar and wind energy into the electricity grid to improve energy accessibility. This study sought to clarify how solar and wind systems could impact grid resilience, increase electricity accessibility, and define the future direction of sustainable energy. The purpose of this study was to provide an effective tool for the interaction of hybrid solar and wind systems in the changing energy landscape, with the goal of providing communities with reliable access to electricity and promoting a more sustainable future. Guomeng Wei et al. [49] conducted a techno-economic analysis of a zero-carbon hybrid electricity-hydrogen-water renewable energy system on a remote island. The results indicate that, in addition to meeting electricity demand, the system produced between 14.42 and 17.67 tons of hydrogen or 43.49 tons of syngas and between 5.64 and 13.11 thousand tons of freshwater annually with zero carbon emissions.
In the same town of Puntahacienda, several studies on renewable energy systems have already been conducted. Reference [50] recently presented a techno-economic analysis of an air-to-water heat pump assisted by a photovoltaic system for the local medical center. The results show that the system could operate normally thanks to the optimal size of the photovoltaic system, which positively impacted the beneficiary population, including medical professionals who work with and care for the elderly and children. Angel Salto [51] also designed and built a lighting system for a home near the Antonio Neumane School in the Puntahacienda area. The system included a photovoltaic solar system completely isolated from the public power grid. Additionally, lighting systems for a rural road were included. Measurements were taken with a meteorological station, followed by mathematical modeling, simulation in MATLAB Simulink, and sizing of the entire system. Finally, the system that generated electricity for lighting was assembled. Jhonathan Apraez and Cristian Armijos [52] conducted a groundbreaking study on the construction of monuments powered by solar photovoltaic energy. This study, which was later implemented, sparked interest in the community itself and among other researchers, who expressed interest in identifying the benefits of solar energy for supplying electrical power to decorative lighting systems. The study, conducted by Daniel Icaza and Samuel Sami [53], included a hybrid renewable energy system. Modeling and simulation were performed to evaluate system stability using MATLAB. The hybrid system was built using solar panels and wind turbines in this same location. The design was ultimately implemented and supplies power to a home in the area. This experience has served as a benchmark for sustainability and is widely accepted and being replicated in other locations with the support of academia. These include the implementation of a renewable energy system in the Macas Alto Chapel [54] and the lighting system for the façade of the main church of the Quingeo Heritage Center [55].

2. Methodology

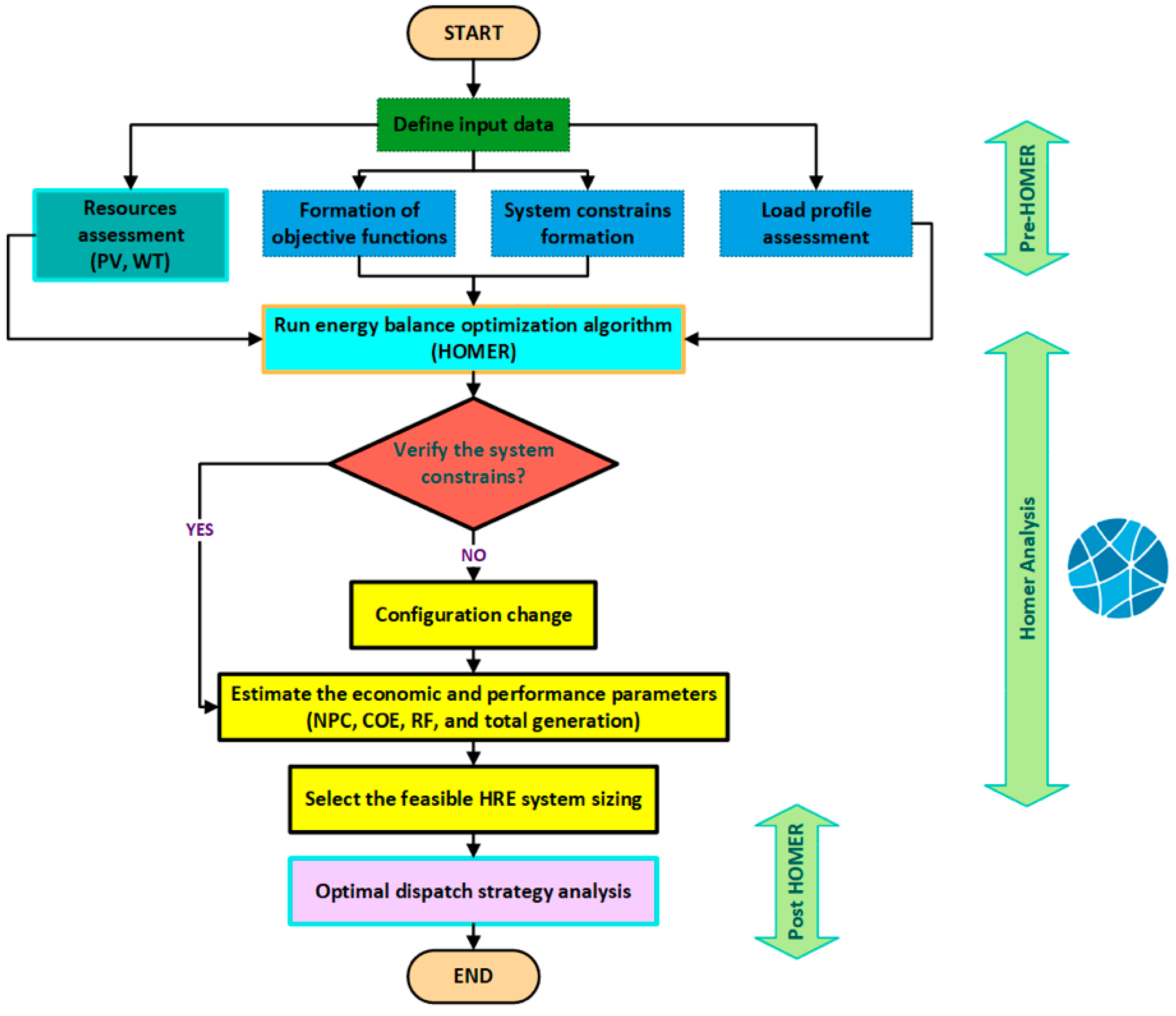
The methodology employed includes the use of specialized software HOMER Pro, which begins by defining the study objective: to size a hybrid system that combines groundwater pumping and battery storage powered by renewable sources. The first step consists of data entry: hourly electricity demand profile, water demand curves, local solar and wind resources, and technical characteristics of the available equipment. Candidate technologies are incorporated into the model: photovoltaic arrays, wind turbines, backup generators (diesel backup), electric pumps, and a battery backup system. In HOMER Pro, the efficiencies, capital and operating costs, life cycles, replacement rates, and losses for each component are parameterized. The control system is modeled using dispatch rules that prioritize the use of renewables and the diesel generator based on the state of charge and pumping demand. Sensitivity scenarios are defined for critical variables: fuel price, battery cost, solar radiation, and wind speed. HOMER performs an exhaustive search for possible configurations and calculates the technical and economic performance of each alternative. Simulations are performed over a one-year time horizon with hourly resolution to capture seasonality and variability. Finally, the most promising solutions are selected for further analysis. Figure 1 below shows the representative diagram of the methodological process for the design of the hybrid groundwater pumping system.

Location

This research was conducted in the community of Puntahacienda, located in the rural parish of Quingeo, part of the Cuenca canton, in the province of Azuay, in southern Ecuador. It is situated in a mountainous area of the Andes Mountains, at an average altitude of over 2800 m above sea level, which gives it a cold-temperate climate characteristic of the Ecuadorian highlands. Its geographical location, close to other communities such as El Verde and Quinzhaloma, reflects the dispersion of small rural settlements that are part of the Quingeo community organization.
Puntahacienda is marked by a tradition of agriculture and livestock farming, which constitutes the economic base for most of its inhabitants. In this region, crops such as corn, potatoes, and vegetables are grown, complemented by cattle and sheep farming. Furthermore, the community maintains ancestral practices linked to water management and community organization, which are essential for production in mountain conditions. Its location in an area of rich landscapes and friendly people also gives it strategic value for sustainability and renewable energy projects, which seek to improve the quality of life without affecting the environmental balance of the area. Figure 2 shows the study area.
The study is organized as follows. The Section 1 provides an introduction and a literature review. Section 2 presents the methodology. Section 3 designs the hybrid system composed of a photovoltaic, wind, battery, and diesel generator. Section 4 then presents the modeling and simulation of the designed hybrid system. Section 5 presents the results. Section 6 presents the conclusions. Finally, Section 7 provides some recommendations for the normal operation of the power system.

3. Hybrid PV/Wind/Diesel Generator/Battery System

The simulation performed in HOMER Pro presents the design and operation of a hybrid power generation system composed of solar photovoltaic, wind, a backup diesel generator, and a battery bank. The purpose of this system is to guarantee a reliable energy supply for pumping groundwater to supply a rural community. Figure 3 illustrates the interaction of these components, showing how solar radiation and wind speed enable priority renewable generation, while the diesel generator operates during times of low natural resource availability, ensuring service continuity. The battery bank plays an essential role in storing surplus energy and stabilizing the system, avoiding outages and optimizing operation. The main load is represented by the water pump, sized according to the community’s water demand, reflecting a design oriented to meet basic needs sustainably. Using HOMER Pro facilitates the technical and economic evaluation of the system, identifying the most efficient combination of technologies. This scheme promotes the reduction in polluting emissions by minimizing diesel use and maximizing renewable energy input. Furthermore, it allows for planning future system expansion based on population growth. The diagram is a key tool for understanding the integrated operating logic. It also highlights the potential of clean energy in isolated rural areas. Overall, the simulation demonstrates how energy hybridization strengthens community resilience. Finally, the model confirms the viability of a sustainable and adaptable solution.

3.1. Demand Profile

The daily energy consumption profile defined in HOMER Pro for the groundwater pumping system in the rural community of Puntahacienda in Quingeo, Azuay, reflects the characteristic behavior of the water needs of an agricultural and residential area with complementary productive activities (Figure 4). The analysis shows that during the early morning, between midnight and 5:00 a.m., the system maintains a low and constant demand close to 2 kW, reflecting the minimal use of water for domestic activities and the absence of productive work during these hours. Starting at 6:00 a.m., with the start of agricultural work and increased household activity, the required power progressively increases, reaching values between 5 and 8 kW in the morning. During the midday, between 12:00 p.m. and 3:00 p.m., the demand curve remains relatively stable at medium levels, demonstrating continuous use of the pumping system for irrigation and food preparation in the community. However, peak consumption occurs in the evening, especially between 6:00 p.m. and 10:00 p.m., with values exceeding 12 kW. This coincides with the convergence of family needs, the increase in domestic activities, and the irrigation of crops during cool hours, which prevents water loss through evaporation. The curve then gradually decreases toward midnight, closing with intermediate values of approximately 5 kW. This behavior highlights the importance of designing a hybrid generation and storage system that guarantees autonomy and reliability, particularly during critical hours when solar photovoltaic generation is unavailable, and that can be complemented with technologies such as wind power, diesel generators, or battery backup. Ultimately, the analysis of the demand profile allows for a precise understanding of the community’s water needs and constitutes the technical basis for designing a sustainable energy plan adapted to Quingeo’s reality.
Figure 5a shows the annual load demand profile for the groundwater pumping system, generated in HOMER Pro. It shows how the required power varies over the 365 days of the year and over the 24 h of the day. The horizontal axis represents the days of the year (1 to 365), while the vertical axis indicates the hours of the day (0 to 24). The colors represent the magnitude of the demand: dark blue and purple tones correspond to low consumption (0–5 kW), light blue and green indicate medium consumption (5–15 kW), and yellow and red tones indicate the highest demand peaks (20–25 kW).
Analyzing the pattern, it was observed that during the early morning hours (0:00–6:00), demand is very low and constant, reflecting minimal water use. As the day progresses, especially from 7 a.m. until around 3 p.m., pumping increases to average levels, primarily associated with irrigation and domestic activities. The highest consumption is concentrated between 5 p.m. and 10 p.m. year-round, reaching peak power (20–25 kW). This coincides with the intensive irrigation schedule and community water use in the evening, when temperatures are lower and water resource utilization is optimized.
Figure 5b shows the seasonal profile of energy demand for groundwater pumping, represented by box-and-whisker plots. Consumption was observed to remain relatively stable over the months, with no significant variations between seasons. The median demand ranged between 8 and 10 kW in all months, indicating a consistent consumption pattern. The upper whiskers reached values close to 20 kW, reflecting peak demand, while the lower whiskers showed minimums close to 0 kW throughout the year. The similar width of the boxes confirms that the variability in monthly consumption is uniform. This homogeneous behavior demonstrates that the community maintains a continuous need for water, independent of the season, which requires the design of a reliable hybrid energy system sized to cover demand peaks at any time of the year.

3.2. Hybrid System

The hybrid system shown in Figure 6 consists of three main sources of power generation: a wind turbine (AWS 3.3 kW), a photovoltaic (PV) system, and a lithium-ion battery (1 kWh LI) for energy storage. These sources operate in direct current (DC). In addition, the system has an inverter (Leon25) that converts DC energy to AC to supply a daily electrical load of 165.44 kWh with a peak demand of 20.46 kW. As a backup system, a conventional generator (Gen10) is included, which operates in alternating current (AC) and ensures energy supply in the case of insufficient renewable sources. This configuration guarantees a reliable and efficient electricity supply, integrating renewable energy and conventional backup.

3.2.1. Photovoltaic Solar System

The photovoltaic solar system is fundamental to the hybrid system. The positive experiences gained from solar applications are being adopted, leading to this new design. Available spaces in the vicinity where the groundwater pumping system is located are being used; however, this is not a limitation if the adjacent location is relocated. Solar energy is being considered with great effort, and this proposal specifically includes this generation source, taking advantage of its very good potential solar irradiation conditions of over 500 W/m2. The interest lies primarily in ensuring that these communities also benefit from these renewable energy systems. Furthermore, they are feasible to deploy, and their equipment transportation is very convenient.
The photovoltaic panel considered in this research is monocrystalline. It is suitable for installation in outdoor areas with adequate air circulation and no risk of infrastructure deterioration. Its integration with other equipment, such as charge controllers and inverters, is simple. Its technical characteristics are detailed in Table 1. The generated power is obtained from Equation (1):
P p v = f p v Y p v I T I S          [ W ]
fPV is the progressive reduction factor, which depends on situations such as loss of power due to distance in conductors, due to splices or terminal installations, lack of cleaning on the surface of the PV. YPV It is defined as the nominal capacity of the group of PV solar panels. IS is considered as a base value of 1000 W/m2, knowing that it is an optimal value of desirable irradiation; IT is known as the total incident radiation on the surface of the solar panel (kWh/m2). The temperature to which the solar panels are exposed must be considered and can be determined using Equation (2):
T C = G S N O C T 25 1000 + T a m b          [ ° C ]
Tamb is the ambient temperature, GS represents the global solar irradiation. NOCT is the normalized temperature of the cell that is considered with global radiation of 1000 W/m2; it is a reference ambient temperature at 21 °C.

3.2.2. Wind Turbine

The power PWT generated by the wind turbine can be evaluated using Equation (3).
P W T ( t ) = 1 2 C p ( λ , β ) ρ a A v w 3          [ W ]
The power production depends mainly on the inlet wind speed (vW). The relation λ is defined as λ = m/v, ωm is the velocity angle of the turbine shaft. Cp is the Betz coefficient in function angle β and λ. ρa is the air density. R is the turbine radius.
The power output P WT ab of the wind turbine is a function of wind speed, as shown in Equation (4), detailed by reference [56]:
P W T a v t =   0   if   v w <   v i   1 2 C p λ , β ρ a A v 3 t   if   V i   v w     v r     P w r   if   v r < v w <   v c   0   if   v w >     v c
The minimum speed is vi and the cutting speed is vc. Turbine operation with a speed higher than the rated wind speed is vr.
If there is a very excessive speed that exceeds 20 m/s, the wind turbine stops for safety.
The parameters of the wind turbine are shown in Table 2.

3.2.3. Diesel Generator

The output power is given by Equation (5). The diesel generator (DG) helps meet the energy demand at times when renewable sources are insufficient to supply the groundwater pumping system. The characteristics are shown in Table 3.
E D G = P D G η DG t

3.2.4. Batteries

The backup system is made up of lithium batteries. The purpose is to increase the reliability of electrical service at the research center, where power outages are unacceptable, since experiments are at stake that in many cases are carried out over several months, even years. The most relevant equipment data are identified in Table 4.
The battery bank Nbat is determined using Equation (6). The hybrid system’s battery bank is designed for a 25-year lifespan; replacement is recommended after this time. The designed battery bank has a capacity of 385 Ah and a correction factor of 1.2.
N b a t = c e l l L i f e H S L i f e b t p u , y e a r T b a t l i f e
  • life bp pu , year is the specific battery life during last year.
  • lifeHS is the parameter that determines the useful life of the entire hybrid system.
  • T bat life is the period of time counted from installation until the battery bank is replaced.
Backup energy systems operate in two main states: charging and discharging. These states are defined by mathematical expressions (7) and (8), as suggested in reference [57]. This backup, consisting of a battery bank, is directly linked to the hybrid power generation system.
The SOC(T) is the state of charge of the battery at time t. Ebat is the battery capacity. ηcbat and ηdbat are the battery charge and discharge efficiencies, respectively.
S O C T = S O C t 1 +   E b a t t   η c b a t P b a t 100
S O C T = S O C t 1 +   E b a t t   η d b a t P b a t 100
Installed capacity and power consumption are determined as a function of time:
  • P P V T + P W T T + P D G T > P D E M A N D T means that the power generation of the hybrid system exceeds the demand.
  • P P V T + P W T T + P D G T = P D E M A N D T means that the battery is totally stable and does not change.
The battery is 100% charged in time (T) and given by Equation (9);
E b a t T E b a t T 1 . 1 τ + P P V T + P W T T + P D G T P l T n i n v n b c
where:
  • ninv: Efficiency of the inverter.
  • nbf: Battery discharge efficiency.
  • E bat T and E bat T 1 : Battery charge amounts at times T − 1 and T.
  • nbc: Charge efficiency of the battery bank.
  • P l T : Energy received by the demand in a specific hour.
  • P WT T : Power produced by wind turbine.
  • P P V T : Power produced by PV panel.
  • P D G T :   Power produced by DG.
  • τ : Hourly self-release rate.
  • P P V   T + P W T T + P D G T < P D E M A N D T In this case, it is established that the load demand exceeds the total power generated. At this time, the battery is in a position of liberation of its stored energy, and is expressed in Equation (10) [58].
    E b a t T E b a t T 1 . 1 τ + P l T n i n v P P V T + P W T T + P D G T n b f

3.2.5. Inverter

The maximum power dc to ac conversion capacity of the power inverter ( P i n v t ) depends on the inverter efficiency [59]. This is expressed in Equation (11):
    P o t = P i t η i n v      
The input power to the P i t inverter will be given by the renewable energy system.

3.2.6. Hybrid System Power

The total power obtained from the hybrid system configuration is defined in Equation (12):
P t o t a l t = p v = 1 S n P P V t + w t = 1 S o P W T t + d g = 1 S r P D G t                
S n , S o , S r are the total number of PV modules, wind turbines, and diesel generators, respectively.

3.3. Techno-Economic Analysis

The wind system is planned to be integrated with the solar photovoltaic system and the diesel generator located near the groundwater collection site under an optimal configuration scheme. The purpose is to include a developed scheme to determine the Net Present Cost (NPC) of the hybrid system, making it as low-cost as possible. The Total Annual Cost (TAC) is determined using Equation (13):
T A C = i = 1 n C R , i + C a c a p + i = 1 n C 0 & M , i + C f
Minimized costs M i n M t P p v D t , P p v A t , P w t t , P B a t t , P D G t of each contribution seen from the point of view of its own restrictions are evaluated through Equation (14):
M i n M t P p v D t , P p v A t , P w t , P B a t t , M D G t = M i n M p v D t , M p v A t , M w t t , M B a t t , M D G t
  • M t is the cost of the hybrid system.
  • M p v D t , M p v A t , M w t , M B a t t ,   M D G t are parameters that refer to the individual costs of each technology and its complements for the joint operation of the hybrid system.
To determine the total costs of the hybrid system, it can be evaluated using the NPC parameter, which is calculated by Equations (15) and (16).
M N P C = M a n n , T o t C R F i , R p r o j          
M N P C is the net current cost, and R t h is the lifetime of the project in years, see Equation (16). C R F i , R p r o j corresponds to the capital recovery factor with interest rate 1%, M a n n , T o t is the total annual cost in $/year.
C R F I , N = I 1 + I N 1 + I N 1  
N is the number of periods in years and I is the interest rate.
The Cost of Energy (COE) is determined by Equation (17):
C O E = M a n n , T o t M s t o r a g e E t h e r m a l E p r i m A C + E p r i m e D C + E d e f + E g r i d s a l e s                                

4. Modeling and Simulation

In Homer Pro, modeling a hybrid groundwater pumping system with battery storage begins by defining the key components: renewable resources (solar radiation and wind). Hourly profiles of energy availability and pumping demand are entered, along with the battery technical parameters (capacity, efficiency, depth of discharge, loss rate). The simulation is run in time-explicit mode to evaluate energy dispatch, prioritizing renewable generation, and supplementing it with the diesel generator and battery when necessary. Homer Pro calculates charge/discharge cycles, losses, and system runtime under various conditions. Sizing and optimization studies are performed to identify combinations of panels, batteries, and other equipment that minimize the levelized cost of energy (LCOE) and unmet load, including sensitivity analyses to variations in resources, equipment prices, and demand. Typical outputs include hourly operating curves, percentage of load served, battery cycles, and capital and operating costs. Further details on the systematic process can be seen in Figure 6.

4.1. Data Input

The model’s input data are essentially based on the profiles detailed in the subsections below. As is typical of this type of simulation and analysis tool, they include demand, wind speed, and solar radiation profiles.

4.1.1. Solar Radiation

Solar radiation is a fundamental resource for harnessing renewable energy, particularly in photovoltaic systems designed to supply rural communities [60]. In the community of Puntahacienda, in the parish of Quingeo, average global radiation values have been recorded that place it within areas with attractive solar potential for electricity generation [61,62]. Daily irradiance levels tend to vary seasonally, reaching higher intensities during dry months, when cloud cover is lower. During rainy periods, radiation tends to decrease due to cloud cover, although it remains within acceptable ranges to ensure the operation of photovoltaic modules. Climate studies and local measurements show that the average annual radiation allows for the adequate performance of solar systems, provided that optimal inclination angles are considered. Quingeo’s mountainous geography influences the spatial variation in radiation, so the selection of installation sites should prioritize areas with less shade. The available solar potential not only makes it possible to meet basic electricity needs, but also to promote productive projects such as water pumping or community lighting. Furthermore, the incident radiation offers a sustainable alternative to the use of fossil fuels, contributing to the reduction in polluting emissions. In terms of energy, Puntahacienda’s solar radiation becomes a strategic input for the design of hybrid systems with battery storage. The information collected on irradiance levels allows for the more precise sizing of modules and storage capacity. This ensures the continuity of electrical service at night or on days with low radiation. In the future, constant monitoring of this resource will optimize energy use, reducing costs and ensuring technical viability. The Puntahacienda community, therefore, has favorable natural conditions for the development of solar projects with a positive social and environmental impact. Figure 7 shows the solar radiation profile in the Puntahacienda de Quingeo community in Azuay, Ecuador.

4.1.2. Wind Speed

Wind energy represents a renewable alternative that can complement solar energy use in rural communities. In the Puntahacienda community of Quingeo, wind speed measurements show seasonal variations, with higher readings during dry seasons due to reduced humidity and cloud cover. Annual averages remain within a moderate range, which determines the type and size of wind turbines deployed. In open, elevated areas of the parish, wind speeds tend to be more constant, favoring the performance of small turbines. However, in areas with rugged terrain, the topography generates turbulence that can affect system efficiency. Analysis of available data suggests that while wind energy cannot be the primary source, it can play a supporting role in hybrid systems. Integration with solar panels and battery storage compensates for the variability of each resource. Furthermore, the presence of nighttime winds during certain periods offers the advantage of generating electricity when solar radiation is absent. In this context, wind energy is seen as a strategic complement to guarantee a continuous, renewable supply in Puntahacienda.
Figure 8 shows the wind speed profile of the Puntahacienda de Quingeo community in Azuay, Ecuador.

4.2. Total Equipment Defined

The equipment selection for the hybrid groundwater pumping system in the Puntahacienda community was carried out through simulation in HOMER Pro, considering local energy resources and the identified constant demand. The proposed system integrates photovoltaic (PV) solar panels, which provide the majority of the energy during daytime hours; wind turbines, which supplement generation by taking advantage of the winds available in the area; and a battery bank, responsible for storing surplus energy and guaranteeing supply during the night and during times of low renewable production. As a backup, a diesel generator is included, ensuring reliability in scenarios of peak load or failures in renewable generation. Homer Pro helps optimize the sizing of each component, analyzing investment, operation, and replacement costs, as well as emissions levels. In this way, a balanced, reliable, and sustainable system is obtained, capable of efficiently meeting the community’s water needs; details can be found in Table 5.

5. Results and Analysis

The case of the Puntahacienda community in Quingeo illustrates the need to implement a hybrid energy system capable of guaranteeing water supply through underground pumping. The identified demand, in both daily, annual, and seasonal profiles, shows a constant pattern with peaks concentrated in the afternoon and evening hours, reaching values close to 20–25 kW. This shows that a system based solely on solar energy would be insufficient due to the lack of radiation during peak consumption times. Complementary renewable resources, primarily solar photovoltaic and wind, appear to be the most viable option to cover most of the demand, see Figure 9. However, the intrinsic variability of these resources requires the inclusion of a battery storage system, which allows energy generated during the day to be shifted to the night. HOMER Pro is essential in this analysis, as it optimizes the sizing of each component, balancing the levelized cost of energy (LCOE), initial investment, operation, and CO2 emissions and ensuring the technical and economic sustainability of the project.
From a technical perspective, it is important to emphasize that the inclusion of a backup diesel generator should not be understood as a contradiction in a renewable system, but rather as an element of energy security that reinforces the reliability of the supply. The HOMER Pro analysis allows for quantifying how much and when the generator will be used, seeking to minimize its operation and reduce fuel costs and emissions. This hybrid approach ensures that the community does not depend on a single source, avoiding supply failures that would directly affect access to water. Additionally, the simulation allows for exploring future cost scenarios, such as lower lithium battery prices, which could make the system even more competitive compared to purely fossil-based solutions. Environmental benefits are also considered, as replacing diesel operating hours with clean energy has a positive impact on reducing the community’s carbon footprint and improving air quality.
Finally, in the socioeconomic discussion, this hybrid system not only meets the basic need for access to water but also constitutes a tool for sustainable rural development. By providing reliable energy, the community can expand its productive activities, improve its health and hygiene conditions, and ensure greater food security through agricultural irrigation. Energy diversification strengthens resilience to volatile fossil fuel prices and potential climate changes that affect available resources. Furthermore, the use of HOMER Pro provides a long-term view that allows for an evaluation of the scalability of the system, enabling the incorporation of more renewable capacity or new technologies in the future. Puntahacienda’s experience can serve as a replicable model for other rural and isolated communities in Ecuador and Latin America, demonstrating that the integration of hybrid technologies is a technically, economically, and environmentally viable alternative for achieving the energy transition in areas where access to water and energy are pillars of community well-being.
Figure 10 presents the cash flow obtained from Homer Pro, which basically shows the required capital, replacement, salvage, and operating costs. The graphic representation was conducted using vertical bars. From point 0 downwards, the required capital and items required at a certain time are represented, while the ascending bars represent the income. The first descending bar at point 0 corresponds to the initial investment required; it represents a fairly high amount, in this case, $60,000. The subsequent bars also include expenses for operation and maintenance. The project contemplates planning for a 25-year time horizon. In the last year, a positive value is generated, that is, the first economic income after having overcome a series of expenses.
Capital cost variations for different equipment vary with respect to the NPC, as shown in Figure 11. A price variation of 60% to 130% was considered relative to the present values of the various components that make up the hybrid groundwater pumping system. It is a requirement that the financial resources be available throughout the planned time period, i.e., 25 years. Both wind and solar PV technologies tend to vary more widely compared to DG and will tend to become more competitive. Meanwhile, BAT storage resources tend to have less variation.
Once the results were obtained, including the participation of each energy source in the hybrid system, the required investments and their medium and long-term projections (that is, beyond 25 years), other essential parameters were evaluated according to the dispatch type. These resulting parameters consider the amount of energy generated by each source, the excess energy and CO2 emissions emitted, and the efficiency of each system. Three dispatch scenarios were drawn: cycle charging, combined dispatch, and load following. Figure 12a shows that the NPC was lowest under the load cycle scheme and the highest in all three cases was the load cycle. Figure 12b, regarding excess energy, shows that while the three PV-WT-DG sources are operating, their excess levels are higher, with the combined dispatch being the best option. Figure 12c shows that higher CO2 emissions are emitted when operating in DG, and when combined with the other sources, WT and PV, the emission levels were lower, below 15,000 kg/year. Meanwhile, Figure 12d shows that the WT-DG dispatch was higher, and where the three PV-WT-DG sources were present it was lower, which suggests that the more renewable generation sources are present in the medium and long-term, the lower the COE results.
Table 6 below presents the sensitivity ranges and their considerations, relevant information that should be considered in the design of a hybrid renewable energy system to be sustainable over time. Battery replacement is projected to occur after 15 years, according to the simulations. However, to maintain system reliability, it can be brought forward to 12 or 13 years. Costs are expected to remain within the established ranges with a downward trend.
The values were estimated based on actual radiation conditions of approximately 5.2 kWh/m2/day, an average wind speed of 5.5 m/s, and local equipment and investment costs. Table 7 provides further details. The diesel emission factor used (2.68 kg CO2/L of diesel) corresponds to the reference value established by the IEA and is widely used in HOMER Pro simulations and isolated hybrid system studies.
The photovoltaic subsystem exhibited the greatest sensitivity, which underscores the need for accurate long-term irradiance data and periodic performance monitoring. Even under conservative assumptions (−5% irradiance, +10% diesel price, +15% battery cost), the hybrid system maintained a renewable energy share of over 80% and a levelized cost of energy (LCOE) of less than USD 0.20/kWh, demonstrating its technical robustness and economic reliability for off-grid water pumping applications in rural areas of Ecuador.
The renewable hybrid system achieved a 78.7% reduction in GHG emissions compared to the base system that used only diesel. This reduction translates to approximately 54.8 metric tons of CO2 avoided annually, which, over the project’s lifetime (25 years), is equivalent to approximately 1096 metric tons of CO2 not released into the atmosphere. The integration of renewable technologies, particularly solar photovoltaic and wind power, not only improves energy self-sufficiency for water pumping in rural areas but also makes a significant contribution to Ecuador’s decarbonization goals, within the framework of its Nationally Determined Contributions (NDCs) aligned with the Paris Agreement.

6. Conclusions

The conclusions of the analysis conducted on the design of a hybrid groundwater pumping and battery storage system, integrating solar photovoltaic and wind sources, and a backup diesel generator in the Puntahacienda community of Quingeo, Ecuador, demonstrate the technical, economic, and environmental viability of this solution to ensure reliable access to a vital resource such as water. First, the hybridization of technologies allows for complementary use of local renewable resources, where solar radiation and wind potential become pillars for reducing dependence on fossil fuels. Diesel backup, although used in a limited manner, ensures service continuity under critical conditions, strengthening system resilience. Furthermore, the battery bank proved to be an indispensable element in stabilizing generation, storing surpluses during low-demand hours and releasing them during times of deficit, thus ensuring a continuous and efficient supply for water pumping. From an economic perspective, the hybrid model optimizes operating costs and reduces exposure to diesel price volatility, improving long-term financial sustainability. In environmental terms, a significant decrease in greenhouse gas emissions was observed by prioritizing renewable energy in the generation matrix. At the social level, the system contributes to improving the community’s quality of life by ensuring water for human consumption and agricultural activities, promoting water security and local development. Furthermore, the experience acquired in Quingeo constitutes a replicable example for other rural communities in Ecuador and Latin America that face similar limitations in electrical infrastructure and access to water. The simulation methodology applied in HOMER Pro allowed for the identification of the optimal combination of technologies, offering a robust technical framework for decision-making in energy transition projects. The system, beyond meeting an immediate need, strengthens the community’s energy autonomy and demonstrates that decentralization is a key strategy for achieving the Sustainable Development Goals. Ultimately, this project demonstrates that the integration of clean energy, storage, and conventional backup constitutes an effective, adaptable, and sustainable solution, capable of improving community resilience, reducing environmental impacts, and guaranteeing essential basic services in isolated rural areas.
The electrical design presented in this research is unique in Ecuador. It corresponds to a groundwater system that is very useful for pumping water to communities located in higher elevations that lack access to potable water. This research is innovative because it can be a starting point for the widespread adoption of these systems in places with similar conditions, taking advantage of the renewable resources of the adjacent mountain ranges and promoting an orderly energy transition, ensuring that the service is maintained over time.
As future work, it is recommended that an analysis of this case study is conducted with connection to the public electricity grid as well as identify the opportunities that may arise considering that there is a law in force, which is the “Promotion of private initiatives in energy generation”, No. 673, issued in October 2024.

7. Recommendations

The following recommendations will be useful for the smooth operation of the power generation system:
  • Prioritize 100% renewable energy production: Configure the control logic so that solar and wind power generation meet demand whenever possible. It is recommended that the diesel system be used only as a scheduled backup or for emergencies.
  • Conservative battery sizing: It is recommended to size a battery bank with a capacity that allows for at least one day of actual autonomy with a depth of discharge (DoD) limited to 50–80%, depending on the battery’s chemical composition, to extend its lifespan.
  • Battery thermal management: It is important that the environment where the battery bank is located is well-ventilated and free of humidity. Thermal protection is also recommended to maintain batteries within their optimal operating range, preventing extreme temperatures and improving their performance and lifespan.
  • Scheduled preventive maintenance: Establish a maintenance schedule, especially for solar panels, inverters, wind turbine, generator, and pump, with designated local personnel and records of all interventions.
  • PV Module Cleaning Plan: It is important to consider cleaning the panels periodically. Since vegetation is present in the area, particles or leaves from trees can affect the surface of the panels, and consequently, impact energy production. It is important to document any issues to take appropriate action.
  • Wind Turbine Maintenance: Structural and blade inspections, braking system, and anchor points to prevent mechanical failures.
  • Diesel Generator Start-Up Program: Load tests and periodic start-ups (e.g., weekly or monthly depending on usage) to avoid downtime problems and ensure availability.
  • Minimum Stock of Critical Spare Parts: Maintain spare parts such as fuses, charge controllers, relays, filters, pump belts, and wind turbine parts to reduce downtime.
  • Electrical Protection and Coordination: Surge protection, accessible disconnect switches, fuses, and adequate grounding; include lightning protection for the wind turbine and PV system.
  • Pumping control based on water resources: Adapt operating curves and usage and pumping schedules to avoid overexploiting the aquifer. Conduct a hydrogeological study and maintain piezometric level measurements.
  • Remote control and monitoring system: Install telemetry (production data, battery SOC, pump consumption, water level) for rapid diagnostics and operational optimization.
  • Local training and governance: Train technicians and the community in operation, basic maintenance, and financial management; establish committees for tariffs, administration, and safety.
  • Financial and sustainability strategy: Develop an affordable pricing plan for operating costs and a reserve fund for spare parts and battery replacements.
  • Environmental and social assessment: Monitor impacts (noise, safety, access) and ensure community acceptance; include signage and safety measures around equipment.
  • Optimization of the pump’s operating point: Select the pump and variable frequency drive (VFD) to operate at the most efficient curve and reduce consumption and hydraulic shock.
  • Safety policies and emergency protocols: Clear procedures for failures, fuel spills, and accidents; personal protective equipment readily available.
  • Data logging and analysis: Maintain a log of production, consumption, and events; use this data to adjust plant sizes, schedules, and demand management policies.
  • Advanced hybrid optimization: Consider strategies such as deferred loading (pumping during peak generation hours), tiered pricing, and power caps to reduce diesel consumption.
  • Replicability and scalability: Document lessons learned and design principles to facilitate replication in neighboring communities and potential future expansions.

Author Contributions

Data curation, D.I.A. and J.R.E.; Formal analysis, D.I.A. and C.F.-V.; Writing—original draft, D.I.A.; Writing—review and editing, C.F.-V. and A.C. All authors have read and agreed to the published version of the manuscript.

Funding

This research received no external funding.

Data Availability Statement

The raw data supporting the conclusions of this article will be made available by the authors on request.

Acknowledgments

The authors would like to thank the Red Ecuatoriana de Universidades de Investigacion y Postgrado (REDU) for its support of this publication, to which the Red de Investigacion en Analisis de Sistemas Energeticos e Iluminacion del Ecuador (RIASE-IE) is attached. We also thank the Universidad Católica de Cuenca for its ongoing support through the PICTMS24-08 Research Project.

Conflicts of Interest

The authors declare no conflicts of interest.

References

  1. Sun, Y.; Li, T.; Mehmood, U. Balancing Acts: Assessing the Roles of Renewable Energy, Economic Complexity, Fintech, Green Finance, Green Growth, and Economic Performance in G-20 Countries amidst Sustainability Efforts. Appl. Energy 2025, 378, 124846. [Google Scholar] [CrossRef]
  2. Sustainable Energy Policies in Developing Countries: A Review of Challenges and Opportunities. Available online: https://www.mdpi.com/1996-1073/16/18/6682 (accessed on 18 September 2025).
  3. Closas, A.; Rap, E. Solar-Based Groundwater Pumping for Irrigation: Sustainability, Policies, and Limitations. Energy Policy 2017, 104, 33–37. [Google Scholar] [CrossRef]
  4. Audu, G.A.; Mafo, A.R.; Jegede, R.E.; Tarasenko, M.; Kozak, K. Advances in Energy Storage Technologies for Renewable Energy Systems: Bridging Intermittency and Sustainable Integration. Eurasian J. Phys. Funct. Mater. 2025, 9, 79–96. [Google Scholar] [CrossRef]
  5. Sharma, M.; Nijhawan, P.; Sinha, A. Techno-Economic Comparative Analysis of Hybrid Renewable Energy Systems with and without Battery Energy Storage System. Int. J. Green Energy 2024, 21, 116–142. [Google Scholar] [CrossRef]
  6. Adu, D.; Jianguo, D.; Darko, R.O.; Boamah, K.B.; Boateng, E.A. Investigating the State of Renewable Energy and Concept of Pump as Turbine for Energy Generation Development. Energy Rep. 2020, 6, 60–66. [Google Scholar] [CrossRef]
  7. Bataille, C.; Åhman, M.; Neuhoff, K.; Nilsson, L.J.; Fischedick, M.; Lechtenböhmer, S.; Solano-Rodriquez, B.; Denis-Ryan, A.; Stiebert, S.; Waisman, H.; et al. A Review of Technology and Policy Deep Decarbonization Pathway Options for Making Energy-Intensive Industry Production Consistent with the Paris Agreement. J. Clean. Prod. 2018, 187, 960–973. [Google Scholar] [CrossRef]
  8. Sanda, M.G.; Emam, M.; Ookawara, S.; Hassan, H. Techno-Enviro-Economic Evaluation of on-Grid and off-Grid Hybrid Photovoltaics and Vertical Axis Wind Turbines System with Battery Storage for Street Lighting Application. J. Clean. Prod. 2025, 491, 144866. [Google Scholar] [CrossRef]
  9. Talaat, M.; Alsayyari, A.S.; Alblawi, A.; Hatata, A.Y. Hybrid-Cloud-Based Data Processing for Power System Monitoring in Smart Grids. Sustain. Cities Soc. 2020, 55, 102049. [Google Scholar] [CrossRef]
  10. Aghahosseini, A.; Solomon, A.A.; Breyer, C.; Pregger, T.; Simon, S.; Strachan, P.; Jäger-Waldau, A. Energy System Transition Pathways to Meet the Global Electricity Demand for Ambitious Climate Targets and Cost Competitiveness. Appl. Energy 2023, 331, 120401. [Google Scholar] [CrossRef]
  11. Pesantes, L.A.; Hidalgo-León, R.; Rengifo, J.; Torres, M.; Aragundi, J.; Cordova-Garcia, J.; Ugarte, L.F. Optimal Design of Hybrid Microgrid in Isolated Communities of Ecuador. J. Mod. Power Syst. Clean Energy 2024, 12, 488–499. [Google Scholar] [CrossRef]
  12. Abril, M.Á.C. Assessment of Adaptation Measures to Climate Change in the Paute River Watershed and Its Hydropower Plants; University of Calgary: Calgary, AB, Canada, 2011. [Google Scholar]
  13. François, A.; Roche, R.; Grondin, D.; Benne, M. Assessment of Medium and Long Term Scenarios for the Electrical Autonomy in Island Territories: The Reunion Island Case Study. Renew. Energy 2023, 216, 119093. [Google Scholar] [CrossRef]
  14. Bicalho, T.; Bessou, C.; Pacca, S.A. Land Use Change within EU Sustainability Criteria for Biofuels: The Case of Oil Palm Expansion in the Brazilian Amazon. Renew. Energy 2016, 89, 588–597. [Google Scholar] [CrossRef]
  15. File Exchange—MATLAB Central. Available online: https://www.mathworks.com/matlabcentral/fileexchange?category%5B%5D=830&q=ode45 (accessed on 30 December 2020).
  16. Azlan, M.A.B.M.; Ab Muis, Z.; Ho, W.S.; Lim, L.K. Feasibility of an Integrated Renewable Energy System (PV-Wind-Hydro-Biogas) by HOMER Optimization. In Proceedings of the 2nd Process Systems Engineering and Safety (ProSES) Symposium 2021, Pahang, Malaysia, Virtual, Online, 8 September 2023; p. NA-NA. [Google Scholar]
  17. Akikur, R.K.; Saidur, R.; Ping, H.W.; Ullah, K.R. Comparative Study of Stand-Alone and Hybrid Solar Energy Systems Suitable for off-Grid Rural Electrification: A Review. Renew. Sustain. Energy Rev. 2013, 27, 738–752. [Google Scholar] [CrossRef]
  18. Sorooshian, S. The Sustainable Development Goals of the United Nations: A Comparative Midterm Research Review. J. Clean. Prod. 2024, 453, 142272. [Google Scholar] [CrossRef]
  19. Bagga, B. The Future of Fossil Fuels: Renewable Energy—Wind and Solar. In Sustainability in the Oil and Gas Sector: Adaptation and Mitigation Strategies for Tackling Climate Change; Walker, T., Barabanov, S., Michaeli, M., Kelly, V., Eds.; Springer Nature: Cham, Switzerland, 2024; pp. 65–94. ISBN 978-3-031-51586-6. [Google Scholar]
  20. Electricity—Renewables 2024—Analysis. Available online: https://www.iea.org/reports/renewables-2024/electricity (accessed on 20 September 2025).
  21. Renewables Surged Globally in 2024. Available online: https://www.weforum.org/stories/2025/04/renewable-energy-transition-wind-solar-power-2024/ (accessed on 20 September 2025).
  22. The Global Electricity Review 2024 Is out—European Commission. Available online: https://managenergy.ec.europa.eu/publications/global-electricity-review-2024-out_en (accessed on 20 September 2025).
  23. Global Overview—Renewables 2024—Analysis. Available online: https://www.iea.org/reports/renewables-2024/global-overview (accessed on 20 September 2025).
  24. Abdin, A.F.; Caunhye, A.; Zio, E.; Cardin, M.-A. Optimizing Generation Expansion Planning with Operational Uncertainty: A Multistage Adaptive Robust Approach. Appl. Energy 2022, 306, 118032. [Google Scholar] [CrossRef]
  25. Ammari, C.; Belatrache, D.; Touhami, B.; Makhloufi, S. Sizing, Optimization, Control and Energy Management of Hybrid Renewable Energy System—A Review. Energy Built Environ. 2022, 3, 399–411. [Google Scholar] [CrossRef]
  26. Lo Schiavo, L.; Delfanti, M.; Fumagalli, E.; Olivieri, V. Changing the Regulation for Regulating the Change: Innovation-Driven Regulatory Developments for Smart Grids, Smart Metering and e-Mobility in Italy. Energy Policy 2013, 57, 506–517. [Google Scholar] [CrossRef]
  27. Global LCOE and Auction Values. Available online: https://www.irena.org/Data/View-data-by-topic/Costs/Global-LCOE-and-Auction-values (accessed on 13 May 2025).
  28. Augutis, J.; Martišauskas, L.; Krikštolaitis, R. Energy Mix Optimization from an Energy Security Perspective. Energy Convers. Manag. 2015, 90, 300–314. [Google Scholar] [CrossRef]
  29. Bogdanov, D.; Farfan, J.; Sadovskaia, K.; Aghahosseini, A.; Child, M.; Gulagi, A.; Oyewo, A.S.; de Souza Noel Simas Barbosa, L.; Breyer, C. Radical Transformation Pathway towards Sustainable Electricity via Evolutionary Steps. Nat. Commun. 2019, 10, 1077. [Google Scholar] [CrossRef]
  30. Asghar, M.; Leghari, S.; Ullah, S.; Nobanee, H. Balancing Environmental Sustainability: Socio-Economic Drivers and Policy Pathways in Oil-Importing Nations. Energy Strategy Rev. 2024, 55, 101497. [Google Scholar] [CrossRef]
  31. Eras-Almeida, A.A.; Egido-Aguilera, M.A.; Blechinger, P.; Berendes, S.; Caamaño, E.; García-Alcalde, E. Decarbonizing the Galapagos Islands: Techno-Economic Perspectives for the Hybrid Renewable Mini-Grid Baltra–Santa Cruz. Sustainability 2020, 12, 2282. [Google Scholar] [CrossRef]
  32. Abbas, J.; Wang, L.; Ben Belgacem, S.; Pawar, P.S.; Najam, H.; Abbas, J. Investment in Renewable Energy and Electricity Output: Role of Green Finance, Environmental Tax, and Geopolitical Risk: Empirical Evidence from China. Energy 2023, 269, 126683. [Google Scholar] [CrossRef]
  33. Sousa, J.; Lagarto, J.; Barata, F. Impact of Demand Flexibility on Renewable Energy Integration, Backup Capacity, Storage Use and Dispatchable Generation: A Case Study for Portugal’s 2030 National Energy Plan. Energy 2025, 320, 135270. [Google Scholar] [CrossRef]
  34. Bogdanov, D.; Ram, M.; Aghahosseini, A.; Gulagi, A.; Oyewo, A.S.; Child, M.; Caldera, U.; Sadovskaia, K.; Farfan, J.; De Souza Noel Simas Barbosa, L.; et al. Low-Cost Renewable Electricity as the Key Driver of the Global Energy Transition towards Sustainability. Energy 2021, 227, 120467. [Google Scholar] [CrossRef]
  35. IRENA; Alliance, G.R.; Presidency, C. Tripling Renewable Power and Doubling Energy Efficiency by 2030: Crucial Steps towards 1.5 °C. 2023. Available online: https://www.irena.org/Publications/2023/Oct/Tripling-renewable-power-and-doubling-energy-efficiency-by-2030 (accessed on 20 September 2025).
  36. Global Electricity Review 2024. Ember. Available online: https://ember-energy.org/latest-insights/global-electricity-review-2024/ (accessed on 20 September 2025).
  37. Paltsev, S. Energy Scenarios: The Value and Limits of Scenario Analysis. WIREs Energy Environ. 2017, 6, e242. [Google Scholar] [CrossRef]
  38. Hassan, Q.; Viktor, P.; Al-Musawi, T.J.; Mahmood Ali, B.; Algburi, S.; Alzoubi, H.M.; Khudhair Al-Jiboory, A.; Zuhair Sameen, A.; Salman, H.M.; Jaszczur, M. The Renewable Energy Role in the Global Energy Transformations. Renew. Energy Focus 2024, 48, 100545. [Google Scholar] [CrossRef]
  39. Samende, C.; Fan, Z.; Cao, J.; Fabián, R.; Baltas, G.N.; Rodriguez, P. Battery and Hydrogen Energy Storage Control in a Smart Energy Network with Flexible Energy Demand Using Deep Reinforcement Learning. Energies 2023, 16, 6770. [Google Scholar] [CrossRef]
  40. Sobb, T.; Turnbull, B.; Moustafa, N. Supply Chain 4.0: A Survey of Cyber Security Challenges, Solutions and Future Directions. Electronics 2020, 9, 1864. [Google Scholar] [CrossRef]
  41. Stemmle, R.; Hanna, R.; Menberg, K.; Østergaard, P.A.; Jackson, M.; Staffell, I.; Blum, P. Policies for Aquifer Thermal Energy Storage: International Comparison, Barriers and Recommendations. Clean Technol. Environ. Policy 2025, 27, 1455–1478. [Google Scholar] [CrossRef]
  42. Sani, S.B.; Celvakumaran, P.; Ramachandaramurthy, V.K.; Walker, S.; Alrazi, B.; Ying, Y.J.; Dahlan, N.Y.; Rahman, M.H.A. Energy Storage System Policies: Way Forward and Opportunities for Emerging Economies. J. Energy Storage 2020, 32, 101902. [Google Scholar] [CrossRef]
  43. Słyś, D.; Stec, A.; Bednarz, K.; Ogarek, P.; Zeleňáková, M. Managing and Optimizing Hybrid Distributed Energy Systems: A Bibliometric Mapping of Current Knowledge and Strategies. Energies 2025, 18, 2497. [Google Scholar] [CrossRef]
  44. Choukri, N.e; Touili, S.; Azzaoui, A.; Merrouni, A.A. Techno-Economic Analysis for a 100% Renewable Hybrid Energy Systems Integration in a Research Facility in Morocco. iScience 2025, 28, 113132. [Google Scholar] [CrossRef] [PubMed]
  45. Panbechi, B.; Hajinezhad, A.; Moosavian, S.F.; Fattahi, R. Enhancing the Enviro-Economic Viability of Biogas-Solar Hybrid Systems: Strategies for Sustainable Energy Development in Iran. Energy Strategy Rev. 2025, 58, 101671. [Google Scholar] [CrossRef]
  46. Jeyaraj, T.; Ponnusamy, A.; Selvaraj, D. Hybrid Renewable Energy Systems Stability Analysis through Future Advancement Technique: A Review. Appl. Energy 2025, 383, 125355. [Google Scholar] [CrossRef]
  47. Kumar, L.; Manoo, M.U.; Ahmed, J.; Arıcı, M.; Awad, M.M. Comparative Techno-Economic Investigation of Hybrid Energy Systems for Sustainable Energy Solution. Int. J. Hydrogen Energy 2025, 104, 513–526. [Google Scholar] [CrossRef]
  48. Nwagu, C.N.; Ujah, C.O.; Kallon, D.V.V.; Aigbodion, V.S. Integrating Solar and Wind Energy into the Electricity Grid for Improved Power Accessibility. Unconv. Resour. 2025, 5, 100129. [Google Scholar] [CrossRef]
  49. Wei, G.; Qu, Z.; Zhang, J.; Chen, W. Techno-Economic Analysis of Zero/Negative Carbon Electricity-Hydrogen-Water Hybrid System with Renewable Energy in Remote Island. Appl. Energy 2025, 381, 125125. [Google Scholar] [CrossRef]
  50. Icaza, D.; Arévalo, P.; Jurado, F. Techno-Economic Analysis of an Air–Water Heat Pump Assisted by a Photovoltaic System for Rural Medical Centers: An Ecuadorian Case Study. Appl. Sci. 2025, 15, 6462. [Google Scholar] [CrossRef]
  51. Salto Uzhca, Á.B. Análisis de Factibilidad Para el uso de la Energía Fotovoltaica Aislada en Sistemas de Iluminación en la Comunidad Puntahacienda de Quingeo. Bachelor’s Thesis, Universidad Católica de Cuenca, Cuenca, Ecuador, 2018. [Google Scholar]
  52. Apraez Cando, J.A.; Armijos Yalama, C.P. Modelado y Simulación para el Abastecimiento de Energía Eléctrica Mediante Sistemas Solares a Monumentos. Caso de Estudio Punta Hacienda, Quingeo. Bachelor’s Thesis, Universidad Católica de Cuenca, Cuenca, Ecuador, 2020. [Google Scholar]
  53. Icaza, D.; Sami, S. Modeling, Simulation and Stability Analysis Using MATLAB of a Hybrid System Solar Panel and Wind Turbine in The Locality of Puntahacienda-Quingeo In Ecuador. Int. J. Manag. Sustain. 2018, 7, 1–24. [Google Scholar] [CrossRef]
  54. Urgilés Bermeo, E.X. Diseño, Modelado e Implementación de un Sistema Fotovoltaico para la Capilla de la Comunidad Macas alto de la Parroquia Quingeo del Cantón Cuenca. Bachelor’s Thesis, Universidad Católica de Cuenca, Cuenca, Ecuador, 2019. [Google Scholar]
  55. Saldaña Fajardo, L.M.; Brito Ávila, R.B. Estudio para la Implementación de un Sistema de Abastecimiento de Energía Fotovoltaica para la Fachada de la Iglesia y casa Patrimonial de Quingeo. Bachelor’s Thesis, Universidad Católica de Cuenca, Cuenca, Ecuador, 2021. [Google Scholar]
  56. Ourahou, M.; Ayrir, W.; EL Hassouni, B.; Haddi, A. Review on Smart Grid Control and Reliability in Presence of Renewable Energies: Challenges and Prospects. Math. Comput. Simul. 2020, 167, 19–31. [Google Scholar] [CrossRef]
  57. Hua, L.-G.; Bilal, M.; Hafeez, G.; Ali, S.; Alghamdi, B.; Alsafran, A.S.; Kraiem, H. An Energy-Efficient System with Demand Response, Distributed Generation, and Storage Batteries for Energy Optimization in Smart Grids. J. Energy Storage 2025, 117, 115491. [Google Scholar] [CrossRef]
  58. Xu, X.; Hu, W.; Cao, D.; Huang, Q.; Chen, C.; Chen, Z. Optimized Sizing of a Standalone PV-Wind-Hydropower Station with Pumped-Storage Installation Hybrid Energy System. Renew. Energy 2020, 147, 1418–1431. [Google Scholar] [CrossRef]
  59. Blanco Charro, C.; Reigosa, D.D.; Briz, F.; Guerrero, J.M. Strategies for the Connection of Distributed Power Generation Units to Distorted Networks. IEEE Trans. Ind. Appl. 2015, 51, 4111–4120. [Google Scholar] [CrossRef]
  60. Global Solar Atlas. Available online: https://globalsolaratlas.info/map (accessed on 17 October 2020).
  61. Regulating Innovation and Competition in Emerging Technology Markets: The Effects of Utility Participation in the Market for Remote Photovoltaic Systems—ProQuest. Available online: https://www.proquest.com/openview/0e650b687799460552cac949d23b48cf/1?cbl=18750&diss=y&pq-origsite=gscholar (accessed on 24 March 2025).
  62. Bergougui, B.; Murshed, S.M.; Shahbaz, M.; Zambrano-Monserrate, M.A.; Samour, A.; Aldawsari, M.I. Towards Secure Energy Systems: Examining Asymmetric Impact of Energy Transition, Environmental Technology and Digitalization on Chinese City-Level Energy Security. Renew. Energy 2025, 238, 121883. [Google Scholar] [CrossRef]
Figure 1. Representative diagram of the methodological process for the design of the hybrid groundwater pumping system.
Figure 1. Representative diagram of the methodological process for the design of the hybrid groundwater pumping system.
Energies 18 05976 g001
Figure 2. General design of the power generation and groundwater pumping system in the Puntahacienda Community in Quingeo, Ecuador.
Figure 2. General design of the power generation and groundwater pumping system in the Puntahacienda Community in Quingeo, Ecuador.
Energies 18 05976 g002
Figure 3. Schematic diagram of the hybrid groundwater pumping system. Design developed using Homer Pro V3.16.2.
Figure 3. Schematic diagram of the hybrid groundwater pumping system. Design developed using Homer Pro V3.16.2.
Energies 18 05976 g003
Figure 4. Power demand profile of the groundwater pumping system in the Puntahacienda community.
Figure 4. Power demand profile of the groundwater pumping system in the Puntahacienda community.
Energies 18 05976 g004
Figure 5. Load profile of the groundwater pumping system. (a) Spectrogram of annual power demand. (b) Seasonal profile.
Figure 5. Load profile of the groundwater pumping system. (a) Spectrogram of annual power demand. (b) Seasonal profile.
Energies 18 05976 g005
Figure 6. Flowchart supported by Homer Pro.
Figure 6. Flowchart supported by Homer Pro.
Energies 18 05976 g006
Figure 7. Solar radiation profile in the Puntahacienda Community.
Figure 7. Solar radiation profile in the Puntahacienda Community.
Energies 18 05976 g007
Figure 8. Wind speed profile of Puntahacienda Community.
Figure 8. Wind speed profile of Puntahacienda Community.
Energies 18 05976 g008
Figure 9. Monthly power evaluation by generation source.
Figure 9. Monthly power evaluation by generation source.
Energies 18 05976 g009
Figure 10. Cash flow of the hybrid system.
Figure 10. Cash flow of the hybrid system.
Energies 18 05976 g010
Figure 11. Variation of cost parameters in the function of the NPC of the groundwater pumping power system.
Figure 11. Variation of cost parameters in the function of the NPC of the groundwater pumping power system.
Energies 18 05976 g011
Figure 12. Technical, economic, and environmental parameters determined regarding the hybrid system for pumping groundwater. (a) NPC. (b) Excess energy produced. (c) CO2 emissions. (d) COE.
Figure 12. Technical, economic, and environmental parameters determined regarding the hybrid system for pumping groundwater. (a) NPC. (b) Excess energy produced. (c) CO2 emissions. (d) COE.
Energies 18 05976 g012aEnergies 18 05976 g012b
Table 1. PV solar panel parameters.
Table 1. PV solar panel parameters.
Maximum power230 Wp
Open circuit24.10 VDC
Short-circuit current 11.99 A
Dimensions (mm)1560 mm × 700 mm × 35 mm
Number of cells (4*9 bushbars)36 Cells
Capital CostUSD 250/200 Wp
Replacement costUSD 250/200 Wp
O&M Cost$0
Derating factor0.7
Slope15 degrees
Lifetime25 years
Table 2. Wind turbine characteristics.
Table 2. Wind turbine characteristics.
ManufacturerPika Energy
Cut-in wind speed3 m/s
Blades3
Power capacity5 kW
Rotor diameter3 m
Capital ($)3000
O&M ($/year)500
Replacement cost ($)3000
Table 3. DG characteristics.
Table 3. DG characteristics.
Capacity10 kW
FuelDiesel
Fuel curve intercept0.480 L/h
Fuel curve slope0.286 L/hr/kW
Table 4. Battery characteristics.
Table 4. Battery characteristics.
ModelKinetic Battery
Nominal Capacity (kWh)4
Nominal Voltage (V)12
Maximum Capacity (Ah)38
Capacity Ratio0.4
Roundtrip efficiency (%)86
Rate Constant (1/h)2.78
Maximum Charge Current (A)56
Maximum discharge Current (A)76
Replacement cost ($)800
Cost of capital ($)800
Operation and maintenance ($/year)15
Table 5. Hybrid system components.
Table 5. Hybrid system components.
ComponentsPower (kW)Value per Unit (Dollars)Total
Charge controller 2012,30012,300
Solar panel1820010,000
Battery2042018,000
Diesel generator1012,00012,000
Inverter4065006500
Wind turbine4.590009000
Subtotal67,800
Discount 7800
Total (USD)60,000
Table 6. Sensitivity ranges and their considerations.
Table 6. Sensitivity ranges and their considerations.
VariableDescriptionTypical RangeTechnical Justification
Fuel cost (diesel)Price per liter of diesel for the backup generator.0.80–2.50 USD/LIn the urban-marginal areas of the city of Cuenca, the price fluctuates due to transportation costs.
Battery cost (initial investment)Cost per usable kWh of storage (including installation).200–400 USD/kWhDepends on technology type (Li-ion, AGM, Gel) and global market variation.
Average solar irradianceGlobal horizontal radiation (kWh/m2/day).4.0–6.5 kWh/m2/dayVaries by season, microclimate, and altitude.
Average wind speedMean annual wind speed at 10 m height.4.0–9.0 m/sStrongly affects wind energy productivity (CF = 0.25–0.45).
Discount or interest rateFinancial cost of capital investment.4–10% per yearReflects financial sensitivity and project viability over time.
Battery replacement costFuture estimated price per kWh of capacity.150–400 USD/kWhAccounts for declining market prices in energy storage systems.
PV system costCost per installed kW (including inverter and mounting).700–1200 USD/kWDepends on PV module type and installation conditions.
Table 7. Quantitative results of the hybrid system.
Table 7. Quantitative results of the hybrid system.
ParameterEstimated ResultTechnical Interpretation
Net Present Cost (NPC)103,550 $Total life cycle cost over 25 years, including initial investment, replacements, and O&M.
Cost of Energy (COE)0.186 $/kWhLevelized cost per kWh delivered competitive for an isolated rural community.
Renewable Fraction (RF)83.70%Indicates that over 80% of annual energy is supplied from renewable sources (solar, wind, batteries).
Unmet Load0.42%Very low value, the system almost fully satisfies the annual energy demand.
CO2 Emissions14,850 kg/yearPrimarily due to occasional use of the diesel generator; represents >75% reduction compared to a full-diesel system.
Disclaimer/Publisher’s Note: The statements, opinions and data contained in all publications are solely those of the individual author(s) and contributor(s) and not of MDPI and/or the editor(s). MDPI and/or the editor(s) disclaim responsibility for any injury to people or property resulting from any ideas, methods, instructions or products referred to in the content.

Share and Cite

MDPI and ACS Style

Alvarez, D.I.; Rojas Espinoza, J.; Flores-Vázquez, C.; Cárdenas, A. A Hybrid System That Integrates Renewable Energy for Groundwater Pumping with Battery Storage, Innovative in Rural Communities. Energies 2025, 18, 5976. https://doi.org/10.3390/en18225976

AMA Style

Alvarez DI, Rojas Espinoza J, Flores-Vázquez C, Cárdenas A. A Hybrid System That Integrates Renewable Energy for Groundwater Pumping with Battery Storage, Innovative in Rural Communities. Energies. 2025; 18(22):5976. https://doi.org/10.3390/en18225976

Chicago/Turabian Style

Alvarez, Daniel Icaza, Jorge Rojas Espinoza, Carlos Flores-Vázquez, and Andrés Cárdenas. 2025. "A Hybrid System That Integrates Renewable Energy for Groundwater Pumping with Battery Storage, Innovative in Rural Communities" Energies 18, no. 22: 5976. https://doi.org/10.3390/en18225976

APA Style

Alvarez, D. I., Rojas Espinoza, J., Flores-Vázquez, C., & Cárdenas, A. (2025). A Hybrid System That Integrates Renewable Energy for Groundwater Pumping with Battery Storage, Innovative in Rural Communities. Energies, 18(22), 5976. https://doi.org/10.3390/en18225976

Note that from the first issue of 2016, this journal uses article numbers instead of page numbers. See further details here.

Article Metrics

Back to TopTop