EOS: Impact Evaluation of Electric Vehicle Adoption on Peak Load Shaving Using Agent-Based Modeling
Abstract
1. Introduction
2. Related Work
3. The Proposed Agent-Based Model: EOS
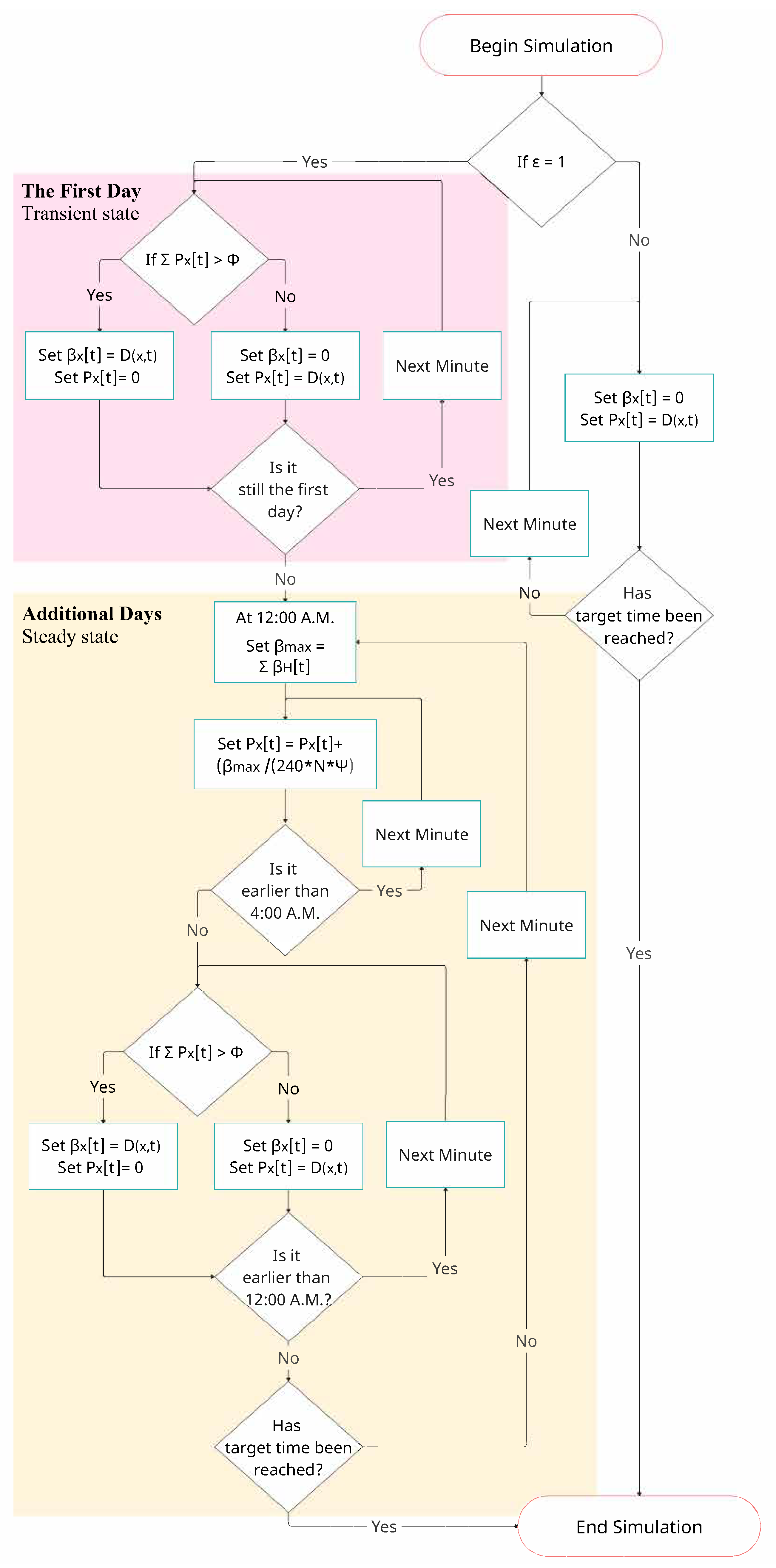
3.1. Agent-Based Model Design and Validation
3.2. Data Preparation
3.2.1. Data Sets
3.2.2. Data Processing
3.3. Hypothesis Testing: Using EVs to Supplement Peak Neighborhood Power
3.4. Behavior Space Set-Up
4. Results and Analysis
4.1. Simulation Results
4.2. Results Analysis
5. Conclusions
Author Contributions
Funding
Data Availability Statement
Conflicts of Interest
References
- Torriti, J. Understanding the timing of energy demand through time use data: Time of the day dependence of social practices. Energy Res. Soc. Sci. 2017, 25, 37–47. [Google Scholar] [CrossRef]
- Medina, J.; Rojas-Cessa, R. AMI-Chain: A scalable power-metering blockchain with IPFS storage for smart cities. Internet Things 2024, 25, 101097. [Google Scholar] [CrossRef]
- Marris, E. Upgrading the grid: Electricity grids must cope with rising demand and complexity in a changing world. Emma Marris explores the intricacies involved in controlling the power supply. Nature 2008, 454, 570–574. [Google Scholar] [CrossRef] [PubMed]
- Zhu, Y.; Xu, Q.; Liu, Y. Peak Shaving Strategy of Electric Vehicle in Industrial Park Considering Differentiated Subjective Willingness. In Proceedings of the 2024 IEEE 7th International Electrical and Energy Conference (CIEEC), Harbin, China, 10–12 May 2024; pp. 4004–4009. [Google Scholar]
- Kahrobaee, S.; Rajabzadeh, R.A.; Soh, L.K.; Asgarpoor, S. A multiagent modeling and investigation of smart homes with power generation, storage, and trading features. IEEE Trans. Smart Grid 2012, 4, 659–668. [Google Scholar] [CrossRef]
- Kahrobaee, S.; Rajabzadeh, R.A.; Soh, L.K.; Asgarpoor, S. Multiagent study of smart grid customers with neighborhood electricity trading. Electr. Power Syst. Res. 2014, 111, 123–132. [Google Scholar] [CrossRef]
- Deng, R.; Yang, Z.; Chow, M.Y.; Chen, J. A survey on demand response in smart grids: Mathematical models and approaches. IEEE Trans. Ind. Inform. 2015, 11, 570–582. [Google Scholar] [CrossRef]
- U.S. Bureau of Labor Statistics. Residential Energy Consumption Survey—Overview. 2022. Available online: https://www.eia.gov/consumption/residential (accessed on 30 September 2024).
- U.S. Bureau of Labor Statistics. American Time Use Survey—Overview. 2021. Available online: https://www.bls.gov/news.release/pdf/atus.pdf (accessed on 30 September 2024).
- Karakaya, E.; Hidalgo, A.; Nuur, C. Motivators for adoption of photovoltaic systems at grid parity: A case study from Southern Germany. Renew. Sustain. Energy Rev. 2015, 43, 1090–1098. [Google Scholar] [CrossRef]
- Graber, S.; Narayanan, T.; Alfaro, J.; Palit, D. Solar microgrids in rural India: Consumers’ willingness to pay for attributes of electricity. Energy Sustain. Dev. 2018, 42, 32–43. [Google Scholar] [CrossRef]
- Nasir, M.; Iqbal, S.; Khan, H.A.; Vasquez, J.C.; Guerrero, J.M. Sustainable rural electrification through solar PV DC microgrids—An architecture-based assessment. Processes 2020, 8, 1417. [Google Scholar] [CrossRef]
- Alyousef, A.; Adepetu, A.; de Meer, H. Analysis and model-based predictions of solar PV and battery adoption in Germany: An agent-based approach. Comput.-Sci.-Res. Dev. 2017, 32, 211–223. [Google Scholar] [CrossRef]
- Barbour, E.; Parra, D.; Awwad, Z.; González, M.C. Community energy storage: A smart choice for the smart grid? Appl. Energy 2018, 212, 489–497. [Google Scholar] [CrossRef]
- Peters, I.; Breyer, C.; Jaffer, S.; Kurtz, S.; Reindl, T.; Sinton, R.; Vetter, M. The role of batteries in meeting the PV terawatt challenge. Joule 2021, 5, 1353–1370. [Google Scholar] [CrossRef]
- Madduri, P.A.; Poon, J.; Rosa, J.; Podolsky, M.; Brewer, E.A.; Sanders, S.R. Scalable DC microgrids for rural electrification in emerging regions. IEEE J. Emerg. Sel. Top. Power Electron. 2016, 4, 1195–1205. [Google Scholar] [CrossRef]
- Abu-Sharkh, S.; Arnold, R.; Kohler, J.; Li, R.; Markvart, T.; Ross, J.; Steemers, K.; Wilson, P.; Yao, R. Can microgrids make a major contribution to UK energy supply? Renew. Sustain. Energy Rev. 2006, 10, 78–127. [Google Scholar] [CrossRef]
- Pinto, T.; Morais, H.; Oliveira, P.; Vale, Z.; Praça, I.; Ramos, C. A new approach for multi-agent coalition formation and management in the scope of electricity markets. Energy 2011, 36, 5004–5015. [Google Scholar] [CrossRef]
- Soltani-Sobh, A.; Heaslip, K.; Stevanovic, A.; Bosworth, R.; Radivojevic, D. Analysis of the electric vehicles adoption over the United States. Transp. Res. Procedia 2017, 22, 203–212. [Google Scholar] [CrossRef]
- Srivastava, A.K.; Annabathina, B.; Kamalasadan, S. The challenges and policy options for integrating plug-in hybrid electric vehicle into the electric grid. Electr. J. 2010, 23, 83–91. [Google Scholar] [CrossRef]
- Darabi, Z.; Ferdowsi, M. Impact of plug-in hybrid electric vehicles on electricity demand profile. In Smart Power Grids 2011; Springer: Berlin/Heidelberg, Germany, 2012; pp. 319–349. [Google Scholar]
- Song, Y.; Li, P.; Zhao, Y.; Lu, S. Design and integration of the bi-directional electric vehicle charger into the microgrid as emergency power supply. In Proceedings of the 2018 International Power Electronics Conference (IPEC-Niigata 2018-ECCE Asia), Niigata, Japan, 20–24 May 2018; pp. 3698–3704. [Google Scholar]
- Wang, D.; Coignard, J.; Zeng, T.; Zhang, C.; Saxena, S. Quantifying electric vehicle battery degradation from driving vs. vehicle-to-grid services. J. Power Sources 2016, 332, 193–203. [Google Scholar] [CrossRef]
- Mahmood, I.; tul ain, Q.; Nasir, H.A.; Javed, F.; Aguado, J.A. A hierarchical multi-resolution agent-based modeling and simulation framework for household electricity demand profile. Simulation 2020, 96, 655–678. [Google Scholar] [CrossRef]
- Tian, S.; Chang, S. An agent-based model of household energy consumption. J. Clean. Prod. 2020, 242, 118378. [Google Scholar] [CrossRef]
- Rasoulkhani, K.; Logasa, B.; Reyes, M.P.; Mostafavi, A. Agent-based modeling framework for simulation of complex adaptive mechanisms underlying household water conservation technology adoption. In Proceedings of the 2017 Winter Simulation Conference (WSC), Las Vegas, NV, USA, 3–6 December 2017; pp. 1109–1120. [Google Scholar]
- Karfopoulos, E.; Tena, L.; Torres, A.; Salas, P.; Jorda, J.G.; Dimeas, A.; Hatziargyriou, N. A multi-agent system providing demand response services from residential consumers. Electr. Power Syst. Res. 2015, 120, 163–176. [Google Scholar] [CrossRef]
- Railsback, S.F.; Lytinen, S.L.; Jackson, S.K. Agent-based simulation platforms: Review and development recommendations. Simulation 2006, 82, 609–623. [Google Scholar] [CrossRef]
- Derkenbaeva, E.; Hofstede, G.J.; van Leeuwen, E.; Vega, S.H. Simulating households’ energy transition in Amsterdam: An agent-based modeling approach. Energy Convers. Manag. 2023, 294, 117566. [Google Scholar] [CrossRef]
- Du, H.; Han, Q.; Sun, J.; de Vries, B. Analysing interventions for energy-efficient appliances and heating & cooling systems adoption: An agent-based model. Energy Sustain. Dev. 2024, 80, 101449. [Google Scholar]
- Bedi, G.; Venayagamoorthy, G.K.; Singh, R.; Brooks, R.R.; Wang, K.C. Review of Internet of Things (IoT) in Electric Power and Energy Systems. IEEE Internet Things J. 2018, 5, 847–870. [Google Scholar] [CrossRef]
- Venayagamoorthy, G.K.; Mitra, P.; Corzine, K.; Huston, C. Real-time modeling of distributed plug-in vehicles for V2G transactions. In Proceedings of the 2009 IEEE Energy Conversion Congress and Exposition, San Jose, CA, USA, 20–24 September 2009; pp. 3937–3941. [Google Scholar] [CrossRef]
- Kolko, J. Neighborhood Data Show That U.S. Suburbanization Continues (Wonkish). 2023. Available online: https://jedkolko.com/2016/03/25/neighborhood-data-show-that-u-s-suburbanization-continues/ (accessed on 30 September 2024).
- Diao, L.; Sun, Y.; Chen, Z.; Chen, J. Modeling energy consumption in residential buildings: A bottom-up analysis based on occupant behavior pattern clustering and stochastic simulation. Energy Build. 2017, 147, 47–66. [Google Scholar] [CrossRef]






| Variable | Description |
|---|---|
| t | Time (minutes); . |
| N | Number of households in the neighborhood. |
| n | Household ID; . |
| Neighborhood household energy usage matrix. | |
| The amount of power used by house n at time t. | |
| Power used by the entire neighborhood at time t; = . | |
| The maximum power used by the neighborhood; = . | |
| The percentage of households that own EVs. | |
| A binary option to designate if a household owns an EV (1 = owns an EV; 0 = does not own an EV). | |
| Cut-off power; the percentage of maximum neighborhood power usage to shave down. | |
| The power drawn from an EV battery at time t. | |
| The total neighborhood power drawn from EV batteries at time t; = . | |
| The total daily neighborhood EV battery usage. |
| Major Categories | 2nd Tier | 3rd Tier | Examples |
|---|---|---|---|
| 12 Socializing, Relaxing, and Leisure | 03 Relaxing and Leisure | 08 Computer Use for Leisure | Computer Use (Unspecified) |
| Browsing the Internet | |||
| Downloading Files, Music, Images | |||
| Designing Website | |||
| ⋮ | |||
| 09 Arts and Crafts as a Hobby | Videotaping | ||
| Taking Pictures | |||
| Artistic Painting | |||
| Making Pottery | |||
| ⋮ |
Disclaimer/Publisher’s Note: The statements, opinions and data contained in all publications are solely those of the individual author(s) and contributor(s) and not of MDPI and/or the editor(s). MDPI and/or the editor(s) disclaim responsibility for any injury to people or property resulting from any ideas, methods, instructions or products referred to in the content. |
© 2024 by the authors. Licensee MDPI, Basel, Switzerland. This article is an open access article distributed under the terms and conditions of the Creative Commons Attribution (CC BY) license (https://creativecommons.org/licenses/by/4.0/).
Share and Cite
Howell, W.J.; Dong, Z.; Rojas-Cessa, R. EOS: Impact Evaluation of Electric Vehicle Adoption on Peak Load Shaving Using Agent-Based Modeling. Energies 2024, 17, 5110. https://doi.org/10.3390/en17205110
Howell WJ, Dong Z, Rojas-Cessa R. EOS: Impact Evaluation of Electric Vehicle Adoption on Peak Load Shaving Using Agent-Based Modeling. Energies. 2024; 17(20):5110. https://doi.org/10.3390/en17205110
Chicago/Turabian StyleHowell, William J., Ziqian Dong, and Roberto Rojas-Cessa. 2024. "EOS: Impact Evaluation of Electric Vehicle Adoption on Peak Load Shaving Using Agent-Based Modeling" Energies 17, no. 20: 5110. https://doi.org/10.3390/en17205110
APA StyleHowell, W. J., Dong, Z., & Rojas-Cessa, R. (2024). EOS: Impact Evaluation of Electric Vehicle Adoption on Peak Load Shaving Using Agent-Based Modeling. Energies, 17(20), 5110. https://doi.org/10.3390/en17205110

