An Economic Dispatch for a Shared Energy Storage System Using MILP Optimization: A Case Study of a Moroccan Microgrid
Abstract
1. Introduction
- The development of an economic dispatch for shared ESS using the MILP model.
- Performing some comparative scenarios on MATLAB/Simulink to analyze their impact on energy cost savings.
- Testing the performance of the developed algorithm on a pilot project (Solar Decathlon Africa Village) implemented on the Smart Campus—Green & Smart Building Park, Benguerir, Morocco.
2. System Modeling and Method
2.1. Solar Decathlon Africa Village
- Advanced control strategies for energy management;
- A shared energy storage system;
- An intelligent outdoor lighting system;
- Smart electric vehicle charging stations.
2.2. SDA Modeling
2.2.1. Power System Modeling
- Mathematical modeling: Usually, this is the heart of modeling, where all the components of the microgrid are modeled using a set of variables, equations, and functions that establish the relationship between the different components of the power system.
- Software modeling: Software, which is now commonly used, can make it simple to model power systems using pre-existing blocks and units created by a company. A power system analysis, such as a short-circuit analysis, a power flow analysis, a system defect detection, etc., can also be provided by this method.
- Coded modeling: This technique, which is relatively new to the field of power system modeling, entails developing an electrical system model utilizing codes and syntax based on predefined libraries. This tool makes it simple to introduce optimization and machine learning technologies.
2.2.2. SDA Model
- An AC power source designed with the same specification of the local distribution network;
- Distribution lines and transformers;
- Photovoltaic power generation systems;
- Shared Energy Storage system;
- Five living labs (residential loads).
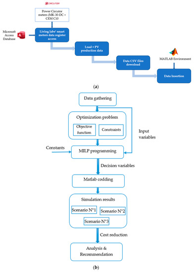
2.2.3. Methodology
3. Problem Formulation
3.1. Problem Description
- Main grid: supplying or consuming power mismatch. When Pload > PPV, the electricity should be supplied from the main grid. Similarly, when Pload < PPV, the exceeding electricity returns to the main grid.
- Loads: positive and negative demand responses to make up for a power imbalance. By scheduling the operation time of the flexible loads, the consumption profile can be controlled corresponding to the PV power output.
- PV generators: curtailment when PPV > Pload. The PV curtailment occurs when the PV generation is greater than the electricity demand.
- Shared ESS: charging or discharging to compensate for power mismatch. The surplus energy is utilized to charge the ESS when the PV power output exceeds the load consumption. Likewise, the ESS discharges to supply the households’ needs when the PV power cannot match the load demand.
3.2. Formulation of the Optimization Problem
3.2.1. Objective Function
3.2.2. Constraints
- Shared ESS:
- -
- ESS cannot be charged and discharged simultaneously; if ESS is charging, the discharging output should be zero. If ESS is discharging, the charging output should be zero. Therefore, by using integer slack variables (bdis and bchar) as follows, ESS cannot be charged and discharged at the same time:
- -
- Note that if bdis (bchar) is zero, ΔPdis (ΔPchar) should be zero. Furthermore, ΔPchar and ΔPdis should be positive and not exceed the rated power of ESS. Thus, the following constraints should be satisfied:
- Main Grid:
- -
- Supplying and consuming the power mismatch by the main grid cannot happen simultaneously. To express this constraint, we use integer slack variables (b+main and b−main) as the positive and negative main grid slack variables, respectively.
- -
- The power exchanged with the main grid (ΔP+main and ΔP−main) should be positive and limited by the rated power of the main grid transformer PTR. This constraint is expressed by Equations (12) and (13):
- PV generator:
- -
- Maximum curtailment is equal to PPV.
- -
- Curtailment is only allowable when ΔPmis (Equation (1)) is negative. The Big-M method is used to formulate logical expression as a mixed-integer linear program form.
- Loads:
- -
- It is assumed that positive and negative demand responses (DRs) are only allowable for ε% of individual loads. Thus, the number of positive and negative DRs is limited by the ε% of individual loads, as expressed in the following equations:
- -
- Positive and negative DRs cannot participate simultaneously. The positive and the negative DR integer slack variables (b+DR,i, b−DR,i) are used to express this constraint. Thus, positive and negative DRs can be expressed as follows:
3.3. Algorithm Development
3.3.1. MILP Algorithm Presentation
- Linear objective functions;
- Linear equality constraints and/or linear inequality constraints;
- Integrality restrictions on some optimization variables (some optimization variables have integer values).
3.3.2. Development of MILP Algorithm
4. Simulations and Results
4.1. Model Parameters and Data
4.1.1. Costs
4.1.2. Load Profile
4.1.3. PV Generation
4.1.4. Electricity Rate
4.2. Scenario N°1: Simulation without EMS and without DR
4.3. Scenario N°2: Simulation with EMS and without DR
4.4. Scenario N°3: Simulation including EMS and DR
4.5. Cost Reduction
4.6. Discussion
5. Conclusions and Recommendation
Author Contributions
Funding
Data Availability Statement
Acknowledgments
Conflicts of Interest
Notations
| Constants | |
| ccurt | Operating cost of PV curtailment |
| c+DR | Operating cost of positive DR |
| c−DR | Operating cost of negative DR |
| cESS | Operating cost of ESS |
| cpenalty | Penalty cost for reverse power flow |
| M | Large value for big-M |
| PESS,max | Rated power of ESS |
| PTR | Rated power of main grid transformer |
| Input Variables | |
| cmain | Electricity rate |
| Pload | Total loads |
| Pload,i | ith household load |
| PPV | Total PV generation |
| Decision variables | |
| ΔPcurt | Amount of PV curtailment |
| ΔP+DR,i | Amount of ith positive DR |
| ΔP−DR,i | Amount of ith negative DR |
| ΔPdis | ESS discharging output (slack variable) |
| ΔPchar | ESS charging output (slack variable) |
| ΔP+main | Main grid positive output (slack variable) |
| ΔP−main | Main grid negative output (slack variable) |
| b+DR | [integer variable] positive DR slack variable |
| b−DR | [integer variable] negative DR slack variable |
| bdis | [integer variable] ESS (discharging) slack variable |
| bchar | [integer variable] ESS (charging) slack variable |
| b+main | [integer variable] main grid (positive) slack variable |
| b−main | [integer variable] main grid (negative) slack variable |
| bPV | [integer variable] PV slack variable |
| Other variables | |
| ΔPESS | ESS output |
| ΔPmain | Main grid output |
| ΔPmis | Power mismatch |
Abbreviations
| DR | Demand Response |
| EMS | Energy Management System |
| ESS | Energy Storage System |
| GSBP | Green & Smart Building Park |
| IRESEN | Research Institute for Solar Energy and New Energies |
| KIER | Korea Institute of Energy Research |
| KOICA | Korea International Cooperation Agency |
| MAD | Moroccan Dirhams |
| MG | Microgrid |
| MILP | Mixed-Integer Linear Programming |
| PV | Photovoltaic |
| POC | Proof of Concept |
| R&D | Research and Development |
| RES | Renewable Energy Sources |
| SDA | Solar Decathlon Africa |
| ToU | Time-of-Use |
References
- Elmouatamid, A.; NaitMalek, Y.; Bakhouya, M.; Ouladsine, R.; Elkamoun, N.; Zine-Dine, K.; Khaidar, M. An Energy Management Platform for Micro-Grid Systems Using Internet of Things and Big-Data Technologies. Proc. Inst. Mech. Eng. Part I J. Syst. Control Eng. 2019, 233, 904–917. [Google Scholar] [CrossRef]
- Boulakhbar, M.; Lebrouhi, B.; Kousksou, T.; Smouh, S.; Jamil, A.; Maaroufi, M.; Zazi, M. Towards a Large-Scale Integration of Renewable Energies in Morocco. J. Energy Storage 2020, 32, 101806. [Google Scholar] [CrossRef]
- Ourahou, M.; Ayrir, W.; EL Hassouni, B.; Haddi, A. Review on Smart Grid Control and Reliability in Presence of Renewable Energies: Challenges and Prospects. Math. Comput. Simul. 2020, 167, 19–31. [Google Scholar] [CrossRef]
- Iweh, C.D.; Gyamfi, S.; Tanyi, E.; Effah-Donyina, E. Distributed Generation and Renewable Energy Integration into the Grid: Prerequisites, Push Factors, Practical Options, Issues and Merits. Energies 2021, 14, 5375. [Google Scholar] [CrossRef]
- Walker, A.; Kwon, S. Analysis on Impact of Shared Energy Storage in Residential Community: Individual versus Shared Energy Storage. Appl. Energy 2021, 282, 116172. [Google Scholar] [CrossRef]
- Zhu, H.; Ouahada, K. A Distributed Real-Time Control Algorithm for Energy Storage Sharing. Energy Build. 2021, 230, 110478. [Google Scholar] [CrossRef]
- Zhong, W.; Xie, K.; Liu, Y.; Yang, C.; Xie, S.; Zhang, Y. Online Control and Near-Optimal Algorithm for Distributed Energy Storage Sharing in Smart Grid. IEEE Trans. Smart Grid 2020, 11, 2552–2562. [Google Scholar] [CrossRef]
- Rochd, A.; Benazzouz, A.; Ait Abdelmoula, I.; Raihani, A.; Ghennioui, A.; Naimi, Z.; Ikken, B. Design and Implementation of an AI-Based & IoT-Enabled Home Energy Management System: A Case Study in Benguerir—Morocco. Energy Rep. 2021, 7, 699–719. [Google Scholar] [CrossRef]
- Wang, Z.; Gu, C.; Li, F.; Bale, P.; Sun, H. Active Demand Response Using Shared Energy Storage for Household Energy Management. IEEE Trans. Smart Grid 2013, 4, 1888–1897. [Google Scholar] [CrossRef]
- Steriotis, K.; Tsaousoglou, G.; Efthymiopoulos, N.; Makris, P.; Varvarigos, E. Real-Time Pricing in Environments with Shared Energy Storage Systems. Energy Effic. 2019, 12, 1085–1104. [Google Scholar] [CrossRef]
- Zhu, H.; Ouahada, K. Cost Minimization Energy Storage Sharing Management. In Proceedings of the 2019 IEEE International Conference on Communications, Control, and Computing Technologies for Smart Grids (SmartGridComm), Beijing, China, 21–23 October 2019. [Google Scholar] [CrossRef]
- Azaroual, M.; Ouassaid, M.; Maaroufi, M. An Optimal Energy Management of Grid-Connected Residential Photovoltaic-Wind-Battery System Under Step-Rate and Time-of-Use Tariffs. Int. J. Renew. Energy Res. 2020, 10, 1829–1843. [Google Scholar] [CrossRef]
- Park, Y.G.; Kim, C.W.; Park, J.B. MILP-Based Dynamic Efficiency Scheduling Model of Battery Energy Storage Systems. J. Electr. Eng. Technol. 2016, 11, 1063–1069. [Google Scholar] [CrossRef]
- Moradzadeh, M.; Abdelaziz, M.M.A. A New MILP Formulation for Renewables and Energy Storage Integration in Fast Charging Stations. IEEE Trans. Transp. Electrif. 2020, 6, 181–198. [Google Scholar] [CrossRef]
- Andrychowicz, M. Comparison of the Use of Energy Storages and Energy Curtailment as an Addition to the Allocation of Renewable Energy in the Distribution System in Order to Minimize Development Costs. Energies 2020, 13, 3746. [Google Scholar] [CrossRef]
- Andrychowicz, M. RES and ES Integration in Combination with Distribution Grid Development Using MILP. Energies 2021, 14, 383. [Google Scholar] [CrossRef]
- Kuendee, P.; Janjarassuk, U. A Comparative Study of Mixed-Integer Linear Programming and Genetic Algorithms for Solving Binary Problems. In 2018 5th International Conference on Industrial Engineering and Applications (ICIEA); IEEE: Singapore, 2018; pp. 284–288. [Google Scholar] [CrossRef]
- Inês, C.; Guilherme, P.L.; Esther, M.G.; Swantje, G.; Stephen, H.; Lars, H. Regulatory Challenges and Opportunities for Collective Renewable Energy Prosumers in the EU. Energy Policy 2020, 138, 111212. [Google Scholar] [CrossRef]
- Roulot, J.; Raineri, R. The Impacts of Photovoltaic Electricity Self-Consumption on Value Transfers between Private and Public Stakeholders in France. Energy Policy 2018, 122, 459–473. [Google Scholar] [CrossRef]
- Ordonnance n° 2016-1019 du 27 Juillet 2016 Relative à L’autoconsommation D’électricité—Légifrance. Available online: https://www.legifrance.gouv.fr/jorf/id/JORFTEXT000032938257/ (accessed on 14 February 2023).
- Saurer, J.; Monast, J. Renewable Energy Federalism in Germany and the United States. Transnatl. Environ. Law 2021, 10, 293–320. [Google Scholar] [CrossRef]
- 2017 Amendment of the Renewable Energy Sources Act (EEG 2017)—Policies—IEA. Available online: https://www.iea.org/policies/6125-2017-amendment-of-the-renewable-energy-sources-act-eeg-2017 (accessed on 14 February 2023).
- Choukri, K.; Naddami, A.; Hayani, S. Renewable Energy in Emergent Countries: Lessons from Energy Transition in Morocco. Energy Sustain. Soc. 2017, 7, 25. [Google Scholar] [CrossRef]
- Adoption du Projet de loi n° 82.21 Relatif à L’autoproduction D’énergie Electrique par la Chambre des Représentants. Available online: https://www.mem.gov.ma/Pages/actualite.aspx?act=358 (accessed on 14 February 2023).
- Examen Réglementaire du Marché de L’électricité au Maroc: Vers une Attraction des Investissements du Secteur Privé. Available online: https://repository.uneca.org/handle/10855/49032 (accessed on 14 February 2023).
- Sachs, T.; Gründler, A.; Rusic, M.; Fridgen, G. Framing Microgrid Design from a Business and Information Systems Engineering Perspective. Bus. Inf. Syst. Eng. 2019, 61, 729–744. [Google Scholar] [CrossRef]
- Microgrids—Center for Climate and Energy SolutionsCenter for Climate and Energy Solutions. Available online: https://www.c2es.org/content/microgrids/ (accessed on 14 February 2023).
- SDA—Solar Decathlon Africa 2019. Available online: https://www.solardecathlonafrica.com/ (accessed on 14 February 2023).
- Green Energy Park. Available online: https://www.greenenergypark.ma/ (accessed on 14 February 2023).
- Jain, V.; Grossmann, I.E. Algorithms for Hybrid MILP/CP Models for a Class of Optimization Problems. INFORMS J. Comput. 2001, 13, 258–276. [Google Scholar] [CrossRef]
- Marocco, P.; Ferrero, D.; Martelli, E.; Santarelli, M.; Lanzini, A. An MILP Approach for the Optimal Design of Renewable Battery-Hydrogen Energy Systems for off-Grid Insular Communities. Energy Convers. Manag. 2021, 245, 114564. [Google Scholar] [CrossRef]
- Wu, X.; Zhao, W.; Wang, X.; Li, H. An MILP-Based Planning Model of a Photovoltaic/Diesel/Battery Stand-Alone Microgrid Considering the Reliability. IEEE Trans. Smart Grid 2021, 12, 3809–3818. [Google Scholar] [CrossRef]
- Farrokhifar, M.; Aghdam, F.H.; Alahyari, A.; Monavari, A.; Safari, A. Optimal Energy Management and Sizing of Renewable Energy and Battery Systems in Residential Sectors via a Stochastic MILP Model. Electr. Power Syst. Res. 2020, 187, 106483. [Google Scholar] [CrossRef]
- Andrychowicz, M.; Dudek, M. The Impact of Energy Storage along with the Allocation of RES on the Reduction of Energy Costs Using MILP. Energies 2021, 14, 3783. [Google Scholar] [CrossRef]
- Steen, D.; Stadler, M.; Cardoso, G.; Groissböck, M.; DeForest, N.; Marnay, C. Modeling of Thermal Storage Systems in MILP Distributed Energy Resource Models. Appl. Energy 2015, 137, 782–792. [Google Scholar] [CrossRef]
- Ok, Y.; Atak, M. Allocation of Distributed Energy Systems at District-Scale over Wide Areas for Sustainable Urban Planning with a MILP Model. Math. Probl. Eng. 2018, 2018, 4208415. [Google Scholar] [CrossRef]
- Site Web Officiel de l’ONEE—Branche Electricité. Available online: http://www.one.ma/FR/pages/interne.asp?esp=1&id1=2&id2=35&id3=10&t2=1&t3=1 (accessed on 14 February 2023).












| Parameter | Definition | Value |
|---|---|---|
| ccurt | Cost of Curtailment | 0.01 MAD/kWh |
| c+DR,1 | Cost of DR 1 plus | 0.0001 MAD/kWh |
| c−DR,1 | Cost of DR 1 minus | 0.1 MAD/kWh |
| c+DR,2 | Cost of DR 2 plus | 0.04 MAD/kWh |
| c−DR,2 | Cost of DR 2 minus | 0.03 MAD/kWh |
| c+DR,3 | Cost of DR 3 plus | 0.06 MAD/kWh |
| c−DR,3 | Cost of DR 3 minus | 0.01 MAD/kWh |
| c+DR,4 | Cost of DR 4 plus | 0.05 MAD/kWh |
| c−DR,4 | Cost of DR 4 minus | 0.02 MAD/kWh |
| c+DR,5 | Cost of DR 5 plus | 0.02 MAD/kWh |
| c−DR,5 | Cost of DR 5 minus | 0.015 MAD/kWh |
| cESS | Cost of ESS | 0.5 MAD/kWh |
| cpenalty | Cost of penalty | 1.01 MAD/kWh |
| PTR | Power of transformer | 1250 kW |
| PESS,max | Power of ESS | 7 kW |
| ε | Amount of energy injected | 20% |
| M | 10,000 |
| Period | Winter (1 October–31 March) | Summer (1 April–30 September) | Price (MAD/kWh) |
|---|---|---|---|
| Off-peak | 22 h–7 h | 23 h–7 h | 0.7398 |
| Full hour | 7 h–17 h | 7 h–18 h | 1.0101 |
| On-peak | 17 h–22 h | 18 h–23 h | 1.4157 |
Disclaimer/Publisher’s Note: The statements, opinions and data contained in all publications are solely those of the individual author(s) and contributor(s) and not of MDPI and/or the editor(s). MDPI and/or the editor(s) disclaim responsibility for any injury to people or property resulting from any ideas, methods, instructions or products referred to in the content. |
© 2023 by the authors. Licensee MDPI, Basel, Switzerland. This article is an open access article distributed under the terms and conditions of the Creative Commons Attribution (CC BY) license (https://creativecommons.org/licenses/by/4.0/).
Share and Cite
El Barkouki, B.; Laamim, M.; Rochd, A.; Chang, J.-w.; Benazzouz, A.; Ouassaid, M.; Kang, M.; Jeong, H. An Economic Dispatch for a Shared Energy Storage System Using MILP Optimization: A Case Study of a Moroccan Microgrid. Energies 2023, 16, 4601. https://doi.org/10.3390/en16124601
El Barkouki B, Laamim M, Rochd A, Chang J-w, Benazzouz A, Ouassaid M, Kang M, Jeong H. An Economic Dispatch for a Shared Energy Storage System Using MILP Optimization: A Case Study of a Moroccan Microgrid. Energies. 2023; 16(12):4601. https://doi.org/10.3390/en16124601
Chicago/Turabian StyleEl Barkouki, Bouthaina, Mohamed Laamim, Abdelilah Rochd, Jae-won Chang, Aboubakr Benazzouz, Mohammed Ouassaid, Moses Kang, and Hakgeun Jeong. 2023. "An Economic Dispatch for a Shared Energy Storage System Using MILP Optimization: A Case Study of a Moroccan Microgrid" Energies 16, no. 12: 4601. https://doi.org/10.3390/en16124601
APA StyleEl Barkouki, B., Laamim, M., Rochd, A., Chang, J.-w., Benazzouz, A., Ouassaid, M., Kang, M., & Jeong, H. (2023). An Economic Dispatch for a Shared Energy Storage System Using MILP Optimization: A Case Study of a Moroccan Microgrid. Energies, 16(12), 4601. https://doi.org/10.3390/en16124601

