Comparison of Different Topologies of Thermal Management Subsystems in Multi-Stack Fuel Cell Systems
Abstract
:1. Introduction
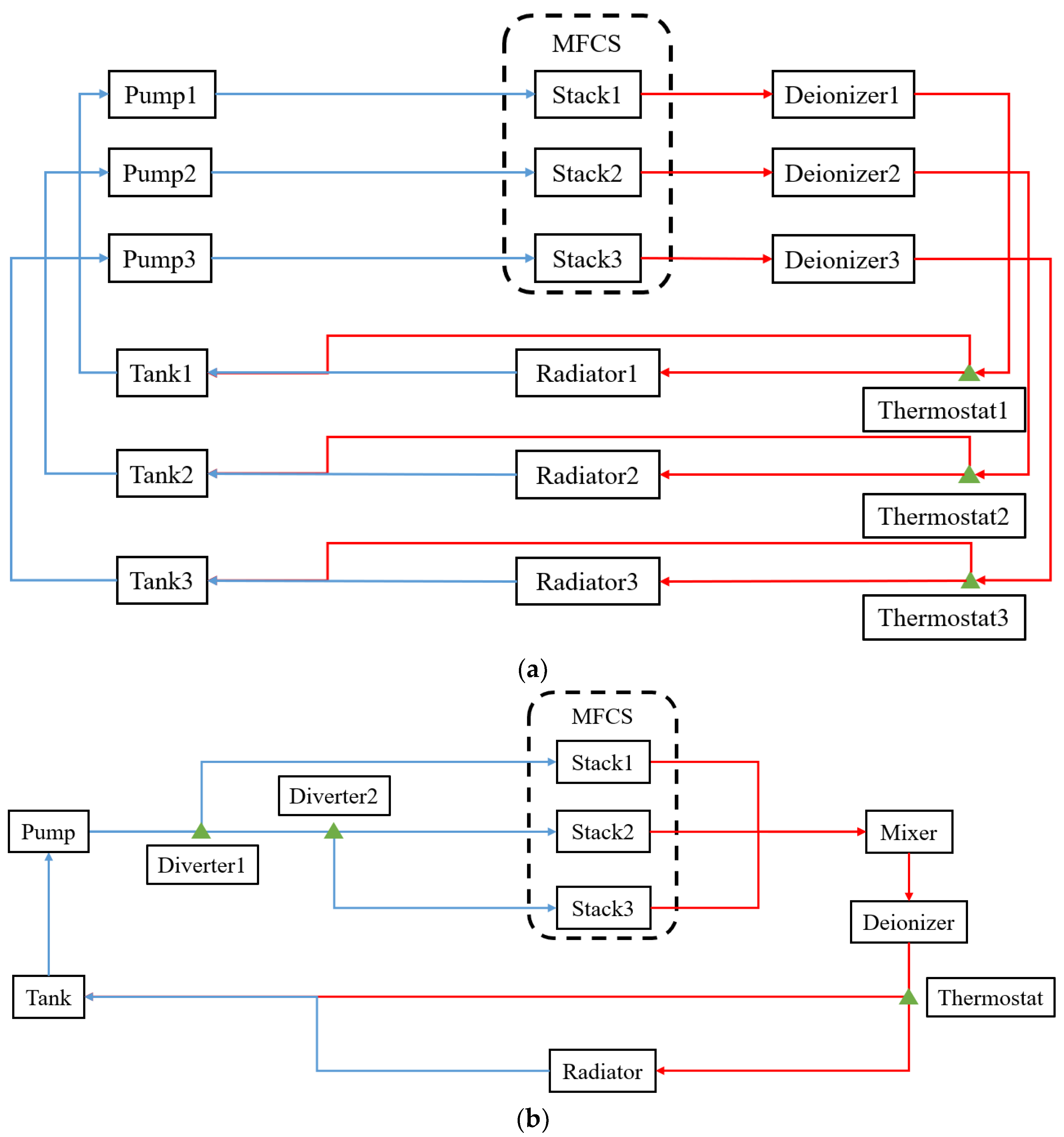
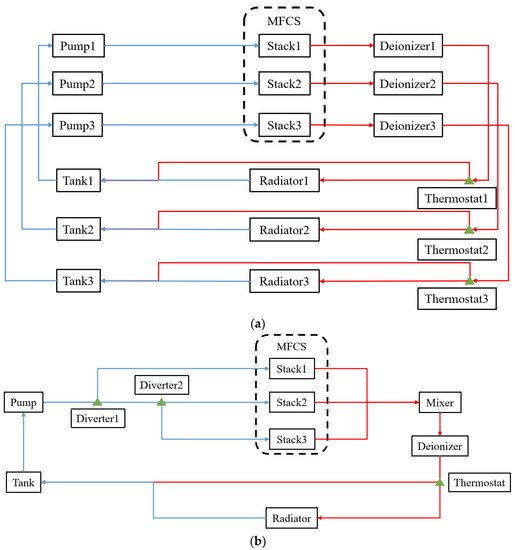
2. Topology of the MFCS Thermal Management Subsystem
3. Component Models of the MFCS Thermal Management Subsystem
3.1. Mixer Model
3.2. Thermostat Model
3.3. Radiator Model
3.4. Tank and Pump Model
3.5. Bypass Value Model
3.6. PEMFC Stack Temperature Model
4. Results and Discussion
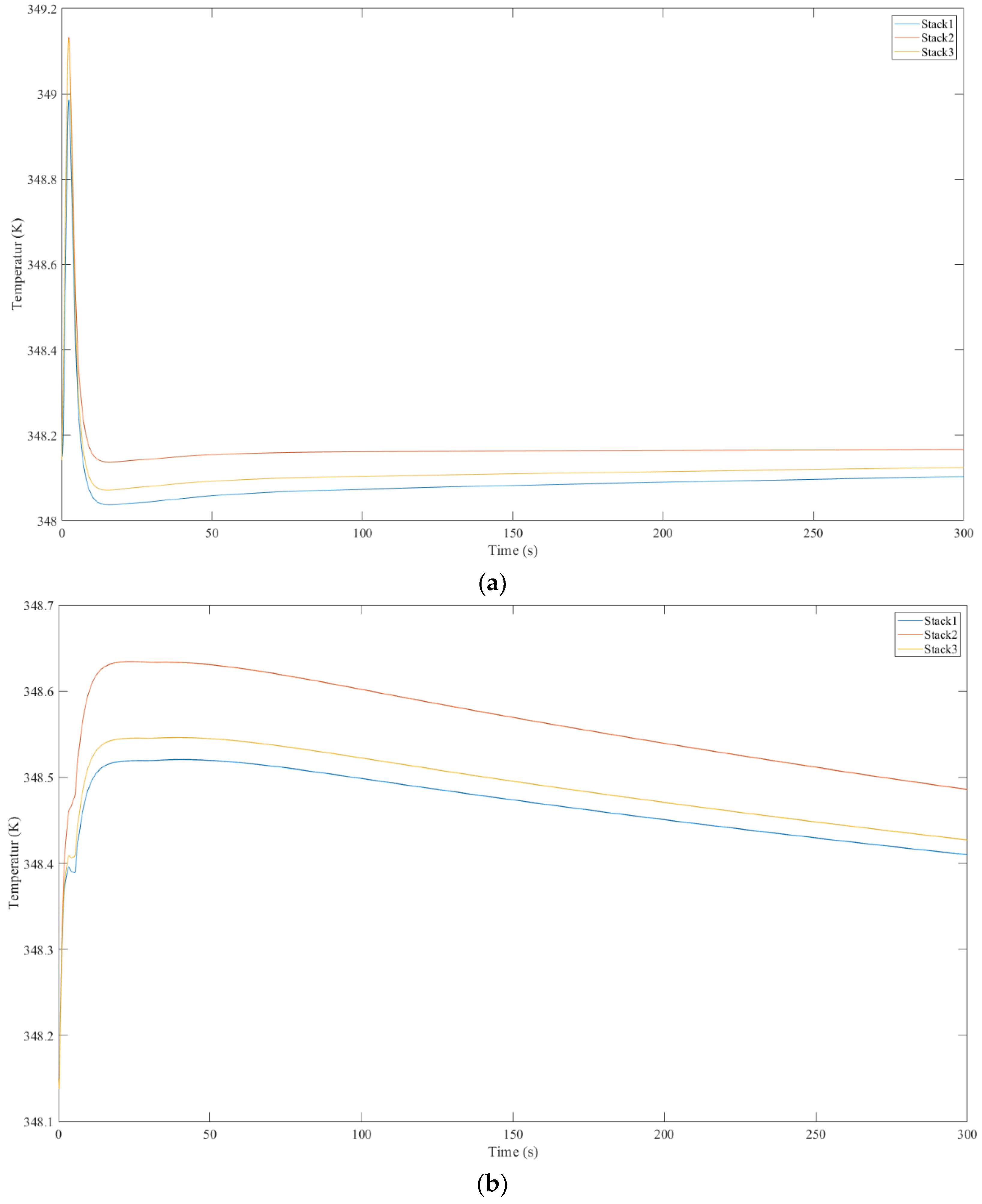
4.1. Steady Working Conditions
4.2. Variable Working Conditions
5. Conclusions
- (1)
- There are two topologies of the MFCS thermal management subsystem: the distributed and integrated topologies.
- (2)
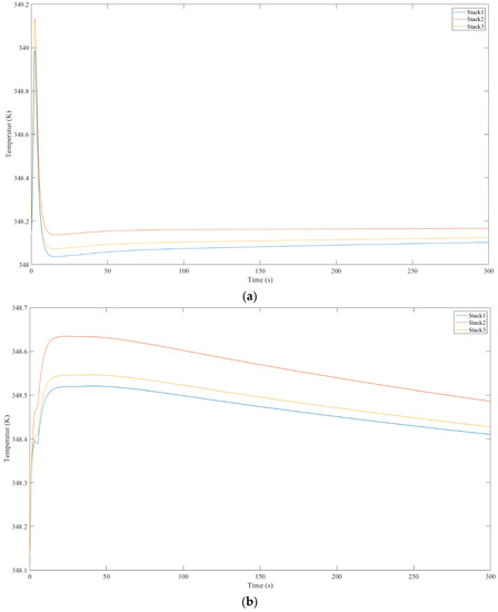
- When the MFCS operates under steady working conditions, the integrated topology is superior in operating temperature control accuracy (), while the distributed topology is superior in the adjustment process ().
- (3)
- When the MFCS operates under variable working conditions, the distributed topology is superior in operating temperature control accuracy.
Author Contributions
Funding
Institutional Review Board Statement
Informed Consent Statement
Data Availability Statement
Acknowledgments
Conflicts of Interest
References
- Liu, Y.; Pei, P. Asymptotic analysis on autoignition and explosion limits of hydrogen–oxygen mixtures in homogeneous systems. Int. J. Hydrogen Energy 2006, 31, 639–647. [Google Scholar] [CrossRef]
- Liu, Y.; Fan, L.; Pei, P.; Yao, S.; Wang, F. Asymptotic analysis for the inlet relative humidity effects on the performance of proton exchange membrane fuel cell. Appl. Energy 2018, 213, 573–584. [Google Scholar] [CrossRef]
- Li, Y.; Pei, P.; Ma, Z.; Ren, P.; Huang, H. Method for system parameter identification and controller parameter tuning for super-twisting sliding mode control in proton exchange membrane fuel cell system. Energy Convers. Manag. 2021, 243, 114370. [Google Scholar] [CrossRef]
- Li, Y.H.; Pei, P.C.; Ma, Z.; Ren, P.; Huang, H. Analysis of air compression, progress of compressor and control for optimal energy efficiency in proton exchange membrane fuel cell. Renew. Sust. Energy Rev. 2020, 133, 110304–110324. [Google Scholar] [CrossRef]
- Zhou, S.; Fan, L.; Zhang, G.; Gao, J.; Lu, Y.; Zhao, P.; Wen, C.; Shi, L.; Hu, Z. A review on proton exchange membrane multi-stack fuel cell systems: Architecture, performance, and power management. Appl. Energy 2022, 310, 118555. [Google Scholar] [CrossRef]
- Zhou, S.; Zhang, G.; Fan, L.; Gao, J.; Pei, F. Scenario-oriented stacks allocation optimization for multi-stack fuel cell systems. Appl. Energy 2022, 308, 118328. [Google Scholar] [CrossRef]
- Hirpara, V.; Patel, V.; Zhang, Y.; Anderson, R.; Zhu, N.; Zhang, L. Investigating the effect of operating temperature on dynamic behavior of droplets for proton exchange membrane fuel cells. Int. J. Hydrogen Energy 2020, 45, 14145–14155. [Google Scholar] [CrossRef]
- Wu, D.; Li, K.; Gao, Y.; Yin, C.; Song, Y.; Yang, X.; Tang, H. Experimental and modeling study on dynamic characteristics of a 65 kW dual-stack proton exchange membrane fuel cell system during start-up operation. J. Power Source 2021, 481, 229115–229128. [Google Scholar] [CrossRef]
- Dépature, C.; Boulon, L.; Sicard, P.; Fournier, M. Simulation model of a multi-stack fuel cell system. In Proceedings of the 2013 15th European Conference on Power Electronics and Applications (EPE), Lille, France, 2–6 September 2013; pp. 1–10. [Google Scholar]
- Mohamed Ramadan, H.S.; Bortoli, Q.; Becherif, M.; Claude, F. Multi-stack fuel cell efficiency enhancement based on thermal management. IET Electr. Syst. Transp. 2017, 7, 65–73. [Google Scholar] [CrossRef]
- De Bortoli, Q.; Becherif, M.; Ramadan, H.S.; Boulon, L.; Claude, F. Thermal management for efficiency enhancement for multi-stack fuel cell electric vehicle. In Proceedings of the 2015 IEEE Vehicle Power and Propulsion Conference (VPPC), Montreal, QC, Canada, 19–22 October 2015. [Google Scholar]


















| Advantages | Disadvantages | |
|---|---|---|
| Distributed topology | Independently controls each stack operating temperature | A large number of components, high cost |
| Integrated topology | A small number of components, low cost | The operating temperature of each stack interferes with the others |
| Parameter | Distributed Topology | Integrated Topology | ||||
|---|---|---|---|---|---|---|
| Stack1 | Stack2 | Stack3 | Stack1 | Stack2 | Stack3 | |
| Temperature overshoot (K) | 0.836 | 0.983 | 0.978 | 0.371 | 0.484 | 0.397 |
| Stabilization time (s) | 100 | 50 | 50 | >300 | >300 | >300 |
| Temperature deviation (K) | −0.077 | 0.04 | −0.058 | - | - | - |
| Parameter | Distributed Topology | Integrated Topology | ||||
|---|---|---|---|---|---|---|
| Stack1 | Stack2 | Stack3 | Stack1 | Stack2 | Stack3 | |
| Maximum temperature (K) | 348.738 | 348.45 | 348.611 | 349.2 | 349.165 | 349.218 |
| Minimum temperature (K) | 347.061 | 347.577 | 347.283 | 347.142 | 347.143 | 347.144 |
| Temperature difference (K) | 1.677 | 0.873 | 1.328 | 2.058 | 2.022 | 2.074 |
Publisher’s Note: MDPI stays neutral with regard to jurisdictional claims in published maps and institutional affiliations. |
© 2022 by the authors. Licensee MDPI, Basel, Switzerland. This article is an open access article distributed under the terms and conditions of the Creative Commons Attribution (CC BY) license (https://creativecommons.org/licenses/by/4.0/).
Share and Cite
Shen, W.; Fan, L.; Pan, Z.; Chen, C.; Wang, N.; Zhou, S. Comparison of Different Topologies of Thermal Management Subsystems in Multi-Stack Fuel Cell Systems. Energies 2022, 15, 5030. https://doi.org/10.3390/en15145030
Shen W, Fan L, Pan Z, Chen C, Wang N, Zhou S. Comparison of Different Topologies of Thermal Management Subsystems in Multi-Stack Fuel Cell Systems. Energies. 2022; 15(14):5030. https://doi.org/10.3390/en15145030
Chicago/Turabian StyleShen, Wei, Lei Fan, Zhirong Pan, Chunguang Chen, Ning Wang, and Su Zhou. 2022. "Comparison of Different Topologies of Thermal Management Subsystems in Multi-Stack Fuel Cell Systems" Energies 15, no. 14: 5030. https://doi.org/10.3390/en15145030
APA StyleShen, W., Fan, L., Pan, Z., Chen, C., Wang, N., & Zhou, S. (2022). Comparison of Different Topologies of Thermal Management Subsystems in Multi-Stack Fuel Cell Systems. Energies, 15(14), 5030. https://doi.org/10.3390/en15145030

