Assessment of Electricity Decarbonization Scenarios for New Zealand and Great Britain using a Plant Dispatch and Electrical Energy Storage Modelling Framework
Abstract
1. Introduction
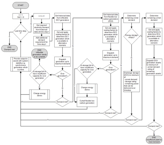
2. Method
2.1. Electrical Energy Storage
- Virtual storage (VS): storage permitted through deferring the use of a generating asset, such as hydropower where water is stored in a reservoir to be dispatched when there is insufficient generation from DC1 and DC2.
- Reversible electrical energy storage (REES): assets such as batteries which charge from electricity, store it and then discharge electricity back into the electricity network.
2.2. Carbon Intensity Calculations
3. Case Study
3.1. British Electricity System
3.2. New Zealand Electricity System
3.3. Classification of Generation and Storage
Experimental Cases
- For New Zealand, wind and solar generation are incremented in 2 GW of capacity to 8 GW of wind and 6 GW of solar respectively. Since solar generation is nationally reported on an hourly level, the existing solar generation is assumed to be demand reduction that is, is not visible in the data.
- For Great Britain, wind and solar generation is increased in increments of 7.5 GW. This higher value is chosen due to the larger generation in this electricity system.
4. Results
4.1. Model Application
4.1.1. New Zealand
4.1.2. Great Britain
4.2. Impact of Wind and Solar
4.3. Demand Growth
4.4. DC4 Impact Factors
4.5. Operating Considerations
4.5.1. DC3/Energy Storage Impact
4.5.2. DC4 Utilization
5. Discussion
6. Conclusions and Future Work
Author Contributions
Funding
Conflicts of Interest
References
- IPCC. Summary for Policymakers. In Global Warming of 1.5 °C. An IPCC Special Report on the Impacts of Global Warming of 1.5 °C above Pre-Industrial Levels and Related Global Greenhouse Gas Emission Pathways; World Meteorological Organization: Geneva, Switzerland, 2018. [Google Scholar]
- BP. Statistical Review of World Energy, June. 2019. Available online: https://www.bp.com/en/global/corporate/energy-economics/statistical-review-of-world-energy.html (accessed on 15 March 2020).
- DECC. 2050 Energy Calculator. 2013. Available online: http://2050-calculator-tool.decc.gov.uk/#/home (accessed on 15 March 2020).
- Bulavskaya, T.; Reynès, F. Job creation and economic impact of renewable energy in the Netherlands. Renew. Energy 2018, 119, 528–538. [Google Scholar] [CrossRef]
- Mentis, D.; Andersson, M.; Howells, M.; Rogner, H.; Siyal, S.; Broad, O.; Korkovelos, A.; Bazilian, M. The benefits of geospatial planning in energy access—A case study on Ethiopia. Appl. Geogr. 2016, 72, 1–13. [Google Scholar] [CrossRef]
- Child, M.; Nordling, A.; Breyer, C. Scenarios for a sustainable energy system in the Åland Islands in 2030. Energy Convers. Manag. 2017, 137, 49–60. [Google Scholar] [CrossRef]
- Child, M.; Haukkala, T.; Breyer, C. The Role of Solar Photovoltaics and Energy Storage Solutions in a 100% Renewable Energy System for Finland in 2050. Sustainability 2017, 9, 1358. [Google Scholar] [CrossRef]
- Bussar, C.; Stöcker, P.; Cai, Z.; Moraes, L.; Alvarez, R.; Chen, H.; Breuer, C.; Moser, A.; Leuthold, M.; Sauer, D. Large-scale Integration of Renewable Energies and Impact on Storage Demand in a European Renewable Power System of 2050. Energy Procedia 2015, 73, 145–153. [Google Scholar] [CrossRef]
- Boßmann, T.; Staffell, I. The shape of future electricity demand: Exploring load curves in 2050s Germany and Britain. Energy 2015, 90, 1317–1333. [Google Scholar] [CrossRef]
- Wiese, F. Renpass: Renewable Energy Pathways Simulation System. 2015. Available online: http://www.reiner-lemoine-stiftung.de/pdf/dissertationen/Dissertation_Frauke_Wiese.pdf (accessed on 15 March 2020).
- Edmunds, R.; Cockerill, T.; Foxon, T.; Ingham, D.; Pourkashanian, M. Technical benefits of energy storage and electricity interconnections in future British power systems. Energy 2014, 70, 577–587. [Google Scholar] [CrossRef]
- Loulou, R.; Remme, U.; Kanudia, A.; Lehtila, A.; Goldstein, G. Documentation for the TIMES Model—PART I. Available online: http://iea-etsap.org/docs/TIMESDoc-Intro.pdf (accessed on 15 March 2020).
- Burandt, T.; Xiong, B.; Löffler, K.; Oei, P.-Y. Decarbonizing China’s energy system—Modeling the transformation of the electricity, transportation, heat, and industrial sectors. Appl. Energy 2019, 255, 113820. [Google Scholar] [CrossRef]
- Maruf, M.N.I. Maruf Sector Coupling in the North Sea Region—A Review on the Energy System Modelling Perspective. Energies 2019, 12, 4298. [Google Scholar] [CrossRef]
- Díaz, P.; Van Vliet, O.; Patt, A. Do We Need Gas as a Bridging Fuel? A Case Study of the Electricity System of Switzerland. Energies 2017, 10, 861. [Google Scholar]
- DeCarolis, J.F.; Hunter, K.; Sreepathi, S. The case for repeatable analysis with energy economy optimization models. Energy Econ. 2012, 34, 1845–1853. [Google Scholar]
- Mason, I.; Page, S.; Williamson, A. A 100% renewable electricity generation system for New Zealand utilising hydro, wind, geothermal and biomass resources. Energy Policy 2010, 38, 3973–3984. [Google Scholar] [CrossRef]
- Schlömer, S.; Bruckner, T.; Fulton, L.; Hertwich, E.; McKinnon, A.; Perczyk, D.; Roy, J.; Schaeffer, R.; Schlömer, S.; Sims, R.; et al. Annex III: Technology-specific cost and performance parameters. In Climate Change 2014: Mitigation of Climate Change; Contribution of Working Group III to the Fifth Assessment Report of the Intergovernmental Panel on Climate Change; Cambridge University Press: Cambridge, UK, 2014. [Google Scholar]
- Sovacool, B.K. Valuing the greenhouse gas emissions from nuclear power: A critical survey. Energy Policy 2008, 36, 2950–2963. [Google Scholar] [CrossRef]
- Krey, V.; Masera, O.; Blanford, G.; Bruckner, T.; Cooke, R.; Fisher-Vanden, K.; Haberl, H.; Hertwich, E.; Kriegler, D.; Mueller, S.; et al. Annex II: Metrics & Methodology. In Climate Change 2014: Mitigation of Climate Change Contribution of Working Group III to the Fifth Assessment Report of the Intergovernmental Panel on Climate Change; Cambridge University Press: Cambridge, UK, 2014. [Google Scholar]
- ELEXON. Balancing Market. Reporting Service. 2020. Available online: https://www.bmreports.com/bmrs/ (accessed on 21 March 2020).
- Department for Business, Energy and Industrial Strategy Implementing the End of Unabated Coal by 2025; Department for Business, Energy and Industrial Strategy: London, UK. 2018. Available online: https://assets.publishing.service.gov.uk/government/uploads/system/uploads/attachment_data/file/672137/Government_Response_to_unabated_coal_consultation_and_statement_of_policy.pdf (accessed on 26 May 2020).
- Department of Business. Energy and Industrial Strategy. Energy Trends Section 6: UK Renewables. 2020. Available online: https://www.gov.uk/government/statistics/energy-trends-section-6-renewables (accessed on 22 March 2020).
- BMRS. Balancing Mechanism Reporting Service (BMRS). 2018. Available online: http://www.bmreports.com/ (accessed on 14 September 2018).
- Sheffield University. Sheffield Solar. 2020. Available online: https://www.solar.sheffield.ac.uk/pvlive/ (accessed on 21 March 2020).
- National Statistics. DUKES Chapter 6: Renewable Sources of Energy; Department for Business; Energy and Industrial Strategy: London, UK. 2019. Available online: https://www.gov.uk/government/statistics/renewable-sources-of-energy-chapter-6-digest-of-united-kingdom-energy-statistics-dukes (accessed on 26 May 2020).
- Ministry of Business, Innovation and Employment. Electricity Statistics. 2019. Available online: https://www.mbie.govt.nz/building-and-energy/energy-and-natural-resources/energy-statistics-and-modelling/energy-statistics/electricity-statistics/ (accessed on 1 November 2019).
- Electricity Authority. Electricity Market Information. 2019. Available online: https://www.emi.ea.govt.nz/ (accessed on 1 November 2019).
- Electricity Authority. Historical Electricity Risk Curves. 2019. Available online: https://www.emi.ea.govt.nz/Environment/Reports/3UN1KD (accessed on 1 November 2019).
- Connell Wagner. Transmission to Enable Renewables Economic Wind Resource Study Electricity Commission; Electricity Authority: Wellington, New Zealand, 2008.
- New Zealand Wind Energy Association. Wind Turbine Technology; New Zealand Wind Energy Associatin: Wellington, New Zealand, 2020; Available online: http://www.windenergy.org.nz/store/doc/Wind_Turbine_Technology.pdf (accessed on 26 May 2020).
- PVSyst. Home. 2018. Available online: http://www.pvsyst.com/en/ (accessed on 17 September 2018).
- Solar GIS. Solar Resource Maps of New Zealand. 2020. Available online: https://solargis.com/maps-and-gis-data/download/new-zealand (accessed on 26 March 2020).
- Electricity Authority. Electricity Authority: Wholesale Datasets: Generation Output by Plant. 2018. Available online: https://www.emi.ea.govt.nz/Wholesale/Datasets/Generation/Generation_MD (accessed on 14 September 2018).
- Transpower. Lower South Island Dry Summer System Security Report, Wellington. 2018. Available online: https://www.transpower.co.nz/sites/default/files/bulk-upload/documents/Lower%20South%20Island%20Dry%20Summer%20Report.pdf (accessed on 26 May 2020).
- Transpower. Te Mauri Hiko: Energy Futures, Wellington. 2018. Available online: https://www.transpower.co.nz/resources/te-mauri-hiko-energy-futures (accessed on 26 May 2020).
- National Grid. Future Energy Scenarios, London. 2019. Available online: http://fes.nationalgrid.com/media/1409/fes-2019.pdf (accessed on 26 May 2020).
- BusinessNZ Energy Council. New Zealand Energy Scenarios; BusinessNZ: Wellington, New Zealand, 2015. [Google Scholar]
- Transpower. Hydro Information. 2019. Available online: https://www.transpower.co.nz/system-operator/security-supply/hydro-information (accessed on 1 November 2019).
- Interim Committee on Climate Change. Accelerated Electrification; Interim Climate Change Committee: Wellington, New Zealand, 2019.
- John Culy Consulting. ICCC Modelling: Comparative analysis of dry year backup options. 2019. Available online: https://www.iccc.mfe.govt.nz/assets/PDF_Library/fe507ec27d/Final-ICCC-modelling-dry-year-storage-options-analysis.pdf (accessed on 26 May 2020).
- He, Z.; Zhou, J.; Sun, N.; Jia, B.; Qin, H. Integrated scheduling of hydro, thermal and wind power with spinning reserve. Energy Procedia 2019, 158, 6302–6308. [Google Scholar] [CrossRef]
- Fernández-Guillamón, A.; Gómez-Lázaro, E.; Muljadi, E.; Molina-García, Á. Power systems with high renewable energy sources: A review of inertia and frequency control strategies over time. Renew. Sustain. Energy Rev. 2019, 115, 109369. [Google Scholar]
- Engels, J.; Claessens, B.; Deconinck, G. Techno-economic analysis and optimal control of battery storage for frequency control services, applied to the German market. Appl. Energy 2019, 242, 1036–1049. [Google Scholar] [CrossRef]
- Transpower. The Sun Rises on a Solar Energy Future; Transpower: Wellington, New Zealand, 2019; Available online: https://www.transpower.co.nz/about-us/transmission-tomorrow/sun-rises-solar-energy-future (accessed on 26 May 2020).
- NIWA. The National Climate Database. 2020. Available online: https://cliflo.niwa.co.nz/ (accessed on 21 March 2020).











| Class | Class Description | Description |
|---|---|---|
| DC1 | Inflexible Generation | Generation types which must run continually i.e., their historical dispatch cannot be changed e.g., nuclear, non-dispatchable hydro plants, embedded wind and solar generation etc. |
| DC1hc | High carbon generation with dispatch restrictions | Generation types which cannot generally economically run for short periods and which are high carbon e.g., coal |
| DC2 | Flexible low carbon generation | Low carbon generation types which can reduce their output quickly or be curtailed as required by the utility operator e.g., utility scale wind and solar |
| DC3 | Energy Storage/Virtual Battery | Energy storage facilities which can be used to provide charging and discharging of energy such as batteries and reservoir type hydro plants which can be used to provide charging and discharging of energy. |
| DC4 | Dispatchable plant | Dispatchable generation which for technical, economic or environmental reasons are dispatched only when class 1–3 are insufficient to meet demand such as gas power plants. This includes gas peaking plants, flexible interconnectors or dispatchable bioenergy generators. |
| Technology | Lifecycle Carbon Intensity (gCO2eq./kWh) |
|---|---|
| Coal | 820 |
| Combined cycle gas | 490 |
| Biomass co-fired with coal | 740 |
| Dedicated Biomass * [19] | 23 |
| Nuclear | 12 |
| Utility scale solar PV | 48 |
| Rooftop solar PV | 41 |
| Wind Offshore | 12 |
| Wind Onshore | 11 |
| Geothermal | 38 |
| Hydropower | 24 |
| Diesel [19] | 778 |
| Dispatch Class | Britain | New Zealand |
|---|---|---|
| DC1 | Nuclear, Behind the meter solar, large biomass | Geothermal, Behind the meter solar Inflexible hydro e.g., micro hydro |
| DC2 | Hydro, Utility scale solar, Wind | Run of River Hydro, Wind, Utility scale solar, hydro |
| DC3 | Pumped hydro, Battery | Hydro reservoirs, Battery |
| DC4 | Interconnector imports, Gas | Gas, diesel, coal |
| Additional Solar, GW | |||||
|---|---|---|---|---|---|
| 0.0 | 2.0 | 4.0 | 6.0 | ||
| Additional Wind, GW | 0.0 | 97 (16.3%) | 69 (10.7%) | 65 (9.3%) | 66 (8.9%) |
| 2.0 | 38 (5.0%) | 30 (2.9%) | 31 (2.6%) | 32 (2.5%) | |
| 4.0 | 26 (2.4%) | 23 (1.4%) | 24 (1.2%) | 25 (1.2%) | |
| 6.0 | 22 (1.6%) | 20 (0.9%) | 21 (0.8%) | 21 (0.7%) | |
| 8.0 | 20 (1.2%) | 19 (0.7%) | 19 (0.6%) | 20 (0.6%) | |
| Additional Solar PV Over 2017 Installed Capacity, GW | ||||||
|---|---|---|---|---|---|---|
| 0.0 | 7.5 | 15.0 | 22.5 | 30.0 | ||
| Additional wind over 2017 installed capacity, GW | 0.0 | 232 (48.2%) | 223 (45.9%) | 214 (43.6%) | 205 (41.5%) | 198 (39.7%) |
| 7.5 | 202 (41.2%) | 193 (38.9%) | 184 (36.7%) | 176 (34.8%) | 169 (33.2%) | |
| 15.0 | 174 (34.8%) | 165 (32.6%) | 157 (30.6%) | 149 (28.8%) | 143 (27.4%) | |
| 22.5 | 149 (29.3%) | 141 (27.3%) | 133 (25.5%) | 127 (23.9%) | 122 (22.7%) | |
© 2020 by the authors. Licensee MDPI, Basel, Switzerland. This article is an open access article distributed under the terms and conditions of the Creative Commons Attribution (CC BY) license (http://creativecommons.org/licenses/by/4.0/).
Share and Cite
Crossland, A.; Scoles, K.; Wang, A.; Groves, C.; Sun, S. Assessment of Electricity Decarbonization Scenarios for New Zealand and Great Britain using a Plant Dispatch and Electrical Energy Storage Modelling Framework. Energies 2020, 13, 2799. https://doi.org/10.3390/en13112799
Crossland A, Scoles K, Wang A, Groves C, Sun S. Assessment of Electricity Decarbonization Scenarios for New Zealand and Great Britain using a Plant Dispatch and Electrical Energy Storage Modelling Framework. Energies. 2020; 13(11):2799. https://doi.org/10.3390/en13112799
Chicago/Turabian StyleCrossland, Andrew, Keith Scoles, Allen Wang, Chris Groves, and Susan Sun. 2020. "Assessment of Electricity Decarbonization Scenarios for New Zealand and Great Britain using a Plant Dispatch and Electrical Energy Storage Modelling Framework" Energies 13, no. 11: 2799. https://doi.org/10.3390/en13112799
APA StyleCrossland, A., Scoles, K., Wang, A., Groves, C., & Sun, S. (2020). Assessment of Electricity Decarbonization Scenarios for New Zealand and Great Britain using a Plant Dispatch and Electrical Energy Storage Modelling Framework. Energies, 13(11), 2799. https://doi.org/10.3390/en13112799

