Decision Making using Logical Decision Tree and Binary Decision Diagrams: A Real Case Study of Wind Turbine Manufacturing
Abstract
:1. Introduction
- A real case study is considered based on the research project OptiWindSeaPower.
- The DM in wind turbine manufacturing by a qualitative analysis that uses an LDT.
- A qualitative analysis of wind turbine manufacturing is proposed using logical decision trees.
- A quantitative analysis is carried out by using the BDD and analyzing the Boolean function.
- The optimization of the investments subject to the budget is employed based on importance measures.
- The problem is optimised over time.
- The computational cost is reduced by employing the ranking of the events methods of: Top-Down-Left-Right, Level, AND, Breadth-First Search (BFS) and Depth First Search (DFS) [20].
- Fussell-Vesely, Birnbaum, Criticality methods are employed to calculate the importance measures.
2. Logical Decision Tree and Binary Decision Diagrams
2.1. Logical Decision Trees
2.2. Binary Decision Diagrams
2.3. Importance Measures
- Deterministic. They determine the importance of a BC without considering its occurrence probability.
- Probabilistic. They provide more details about the system than the deterministic IMs. The importance of the BC depends on its occurrence probability and its allocation into the LDT.
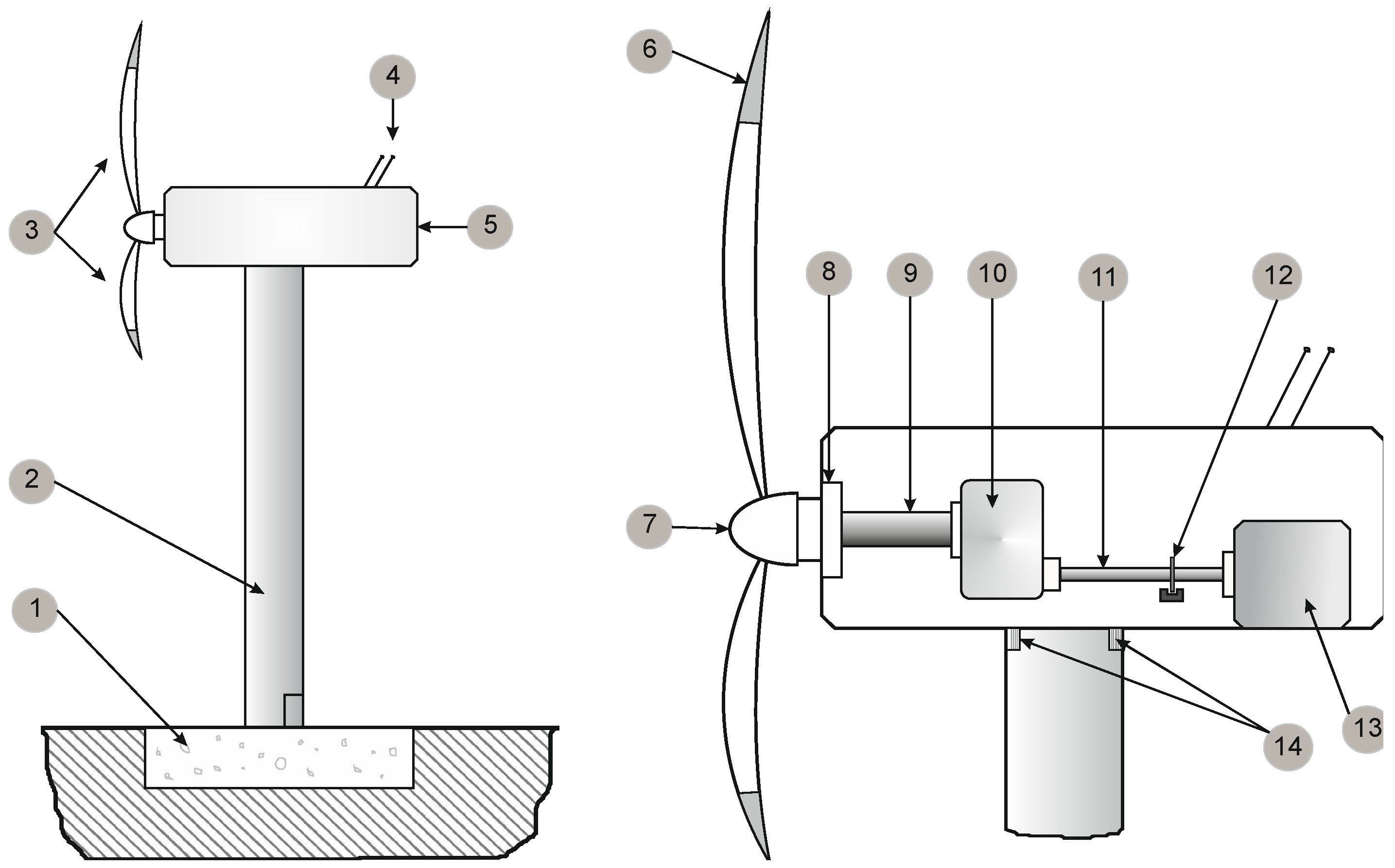
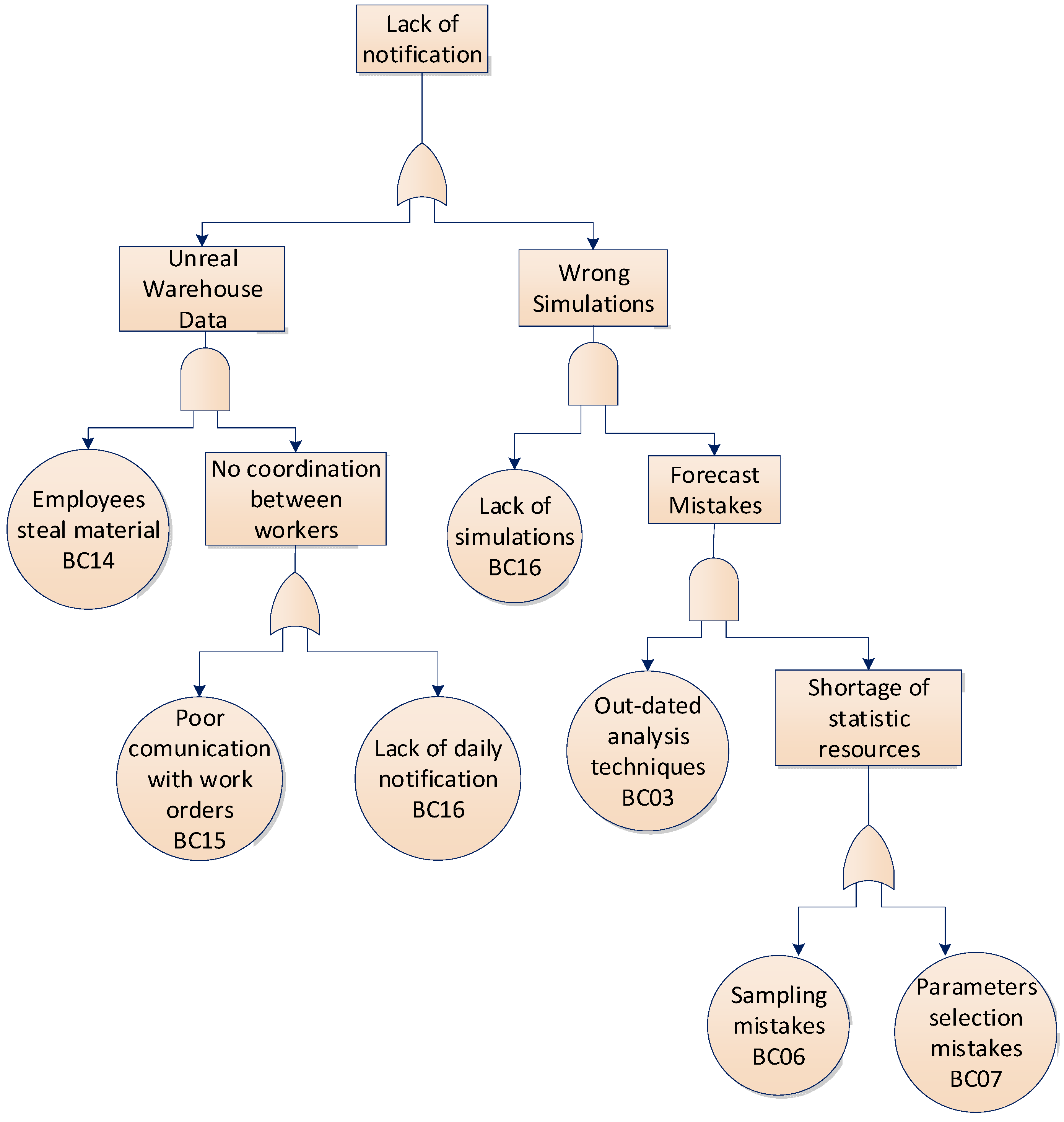
3. Real Case Study
4. Results
5. Discussion
- Consider new larger and more complex case studies
- Employ new ranking methods that could improve the methods considered in this paper.
- Use new IM algorithms that can get better rankings of the BCs.
- Develop and apply new optimization methods to solve this problem, including mathematical optimization algorithms, e.g., Newton’s method and Gradient Descent, and direct search methods, e.g., Simplex method and the Nelder-Mead method, but the complexity of the problem may require the use of unconventional optimization algorithms, such as heuristics, e.g., Simulated Annealing, Deterministic Annealing, Tabu Search, Genetic Algorithms, Ant Systems, Neural Networks, etc.
- Consider new variables, e.g., exogenous variables, availability of resources, dynamic constraints, etc.
- Take into account the risk-based approach considering the probabilities and consequences.
6. Conclusions
Author Contributions
Funding
Conflicts of Interest
References
- Marugán, A.P.; Márquez, F.P.G.; Lev, B. Optimal decision-making via binary decision diagrams for investments under a risky environment. Int. J. Prod. Res. 2017, 55, 5271–5286. [Google Scholar] [CrossRef]
- Marugán, A.P.; Márquez, F.P.G.; Pérez, J.M.P. Optimal maintenance management of offshore wind farms. Energies 2016, 9, 46. [Google Scholar] [CrossRef]
- Vachon, W. Long-term o&m costs of wind turbines based on failure rates and repair costs. In Proceedings of the Proceedings WINDPOWER, American Wind Energy Association annual conference, Portland, OR, USA, 2–5 June 2002; pp. 2–5. [Google Scholar]
- Pérez, J.M.P.; Márquez, F.P.G.; Hernández, D.R. Economic viability analysis for icing blades detection in wind turbines. J. Clean. Prod. 2016, 135, 1150–1160. [Google Scholar] [CrossRef]
- Muñoz, C.Q.G.; Márquez, F.P.G.; Tomás, J.M.S. Ice detection using thermal infrared radiometry on wind turbine blades. Measurement 2016, 93, 157–163. [Google Scholar] [CrossRef]
- Muñoz, C.Q.G.; Márquez, F.P.G. A new fault location approach for acoustic emission techniques in wind turbines. Energies 2016, 9, 40. [Google Scholar] [CrossRef]
- Pérez, J.M.P.; Márquez, F.P.G.; Tobias, A.; Papaelias, M. Wind turbine reliability analysis. Renew. Sustain. Energy Rev. 2013, 23, 463–472. [Google Scholar] [CrossRef]
- Han, D.; Heo, Y.; Choi, N.; Nam, S.; Choi, K.; Kim, K. Design, fabrication, and performance test of a 100-w helical-blade vertical-axis wind turbine at low tip-speed ratio. Energies 2018, 11, 1517. [Google Scholar] [CrossRef]
- de da González-Carrato, R.R.; Márquez, G.; Pedro, F.; Papaelias, M. Vibration-based tools for the optimisation of large-scale industrial wind turbine devices. Int. J. Cond. Monit. 2016, 6, 33–37. [Google Scholar] [CrossRef]
- Cormen, T.H.; Leiserson, C.E.; Rivest, R.L.; Stein, C. Introduction to Algorithms; Mit Press: Cambridge, MA, USA, 1990. [Google Scholar]
- Dale, M.; Krumdieck, S.; Bodger, P. A dynamic function for energy return on investment. Sustainability 2011, 3, 1972–1985. [Google Scholar] [CrossRef]
- Coudert, O.; Madre, J.C. Towards an interactive fault tree analyser. In Proceedings of the IASTED International Conference on Reliability, Quality Control and Risk Assessment, Washington, DC, USA, 4–6 November 1992. [Google Scholar]
- Fülöp, J. Introduction to Decision Making Methods; BDEI-3 workshop; Citeseer: Washington, DC, USA, 2005; pp. 1–15. [Google Scholar]
- Wan, S.-P.; Wang, F.; Dong, J.-Y. A novel group decision making method with intuitionistic fuzzy preference relations for rfid technology selection. Appl. Soft Comput. 2016, 38, 405–422. [Google Scholar] [CrossRef]
- Cascetta, E.; Carteni, A.; Pagliara, F.; Montanino, M. A new look at planning and designing transportation systems: A decision-making model based on cognitive rationality, stakeholder engagement and quantitative methods. Transp. Policy 2015, 38, 27–39. [Google Scholar] [CrossRef]
- Xu, Y.; Patnayakuni, R.; Wang, H. Logarithmic least squares method to priority for group decision making with incomplete fuzzy preference relations. Appl. Math. Model. 2013, 37, 2139–2152. [Google Scholar] [CrossRef]
- Manupati, V.; Anand, R.; Thakkar, J.; Benyoucef, L.; Garsia, F.P.; Tiwari, M. Adaptive production control system for a flexible manufacturing cell using support vector machine-based approach. Int. J. Adv. Manuf. Technol. 2013, 67, 969–981. [Google Scholar] [CrossRef]
- Wu, D.D.; Chen, S.-H.; Olson, D.L. Business intelligence in risk management: Some recent progresses. Inf. Sci. 2014, 256, 1–7. [Google Scholar] [CrossRef]
- Márquez, F.P.G. A new method for maintenance management employing principal component analysis. Struct. Durab. Health Monit. 2010, 6, 89–99. [Google Scholar]
- Wu, D.D.; Olson, D.L.; Luo, C. A decision support approach for accounts receivable risk management. IEEE Trans. Syst. Man Cybern. Syst. 2014, 44, 1624–1632. [Google Scholar] [CrossRef]
- Marugan, A.P.; Marquez, F.P.G. Decision-Making Management: A Tutorial and Applications; Academic Press: San Diego, CA, USA, 2017. [Google Scholar]
- Dixit, V.; Srivastava, K.R.; Chaudhuri, A. Project network-oriented materials management policy for complex projects: A fuzzy set theoretic approach. Int. J. Prod. Res. 2015, 53, 2904–2920. [Google Scholar] [CrossRef]
- Garc, F.P.; Pliego, A.; Trapero, J.R. A new ranking method approach for decision making in maintenance management. In Proceedings of the Seventh International Conference on Management Science and Engineering Management; Springer: Berlin/Heidelberg, Germany, 2014; pp. 27–38. [Google Scholar]
- Huvenne, V.A.I.; Robert, K.; Marsh, L.; Iacono, C.L.; Bas, T.L.; Wynn, R.B. Rovs and auvs. In Submarine Geomorphology; Springer: Cham, Switzerland, 2018; pp. 93–108. [Google Scholar]
- Lopez, D.A.; Van Slyke, W.J. Logic tree analysis for decision making. Omega 1977, 5, 614–617. [Google Scholar] [CrossRef]
- Marugán, A.P.; In, F. Fault-tree dynamic analysis. In Proceedings of the Eleventh International Conference on Condition Monitoring and Machinery Failure Prevention Technologies CM, Manchester, UK, 10–12 June 2014; pp. 1–9. [Google Scholar]
- Marugán, A.P.; Márquez, F.P.G.; Lavirgen, J.L. Decision making via binary decision diagrams: A real case study. In Proceedings of the Eighth International Conference on Management Science and Engineering Management; Springer: Berlin/Heidelberg, Germany, 2014; pp. 215–222. [Google Scholar]
- Marugán, A.P.; Márquez, F.P.G.; Papaelias, M. Multivariable analysis for advanced analytics of wind turbine management. In Proceedings of the Tenth International Conference on Management Science and Engineering Management; Springer: Singapore, 2017; pp. 319–328. [Google Scholar]
- Lee, C.-Y. Representation of switching circuits by binary-decision programs. Bell Labs Tech. J. 1959, 38, 985–999. [Google Scholar] [CrossRef]
- Akers, S.B. Binary decision diagrams. IEEE Trans. Comput. 1978, 27, 509–516. [Google Scholar] [CrossRef]
- Bryant, R.E. Graph-Based Algorithms for Boolean Function Manipulation; Carnegie Mellon University School of Computer Science: Pittsburgh, PA, USA, 2001. [Google Scholar]
- Bryant, R.E. Binary decision diagrams. In Handbook of Model Checking; Springer: Cham, Switzerland, 2018; pp. 191–217. [Google Scholar]
- Pliego, A.; Márquez, F.P.G. Big data and web intelligence: Improving the efficiency on decision making process via bdd. In Handbook of Research on Trends and Future Directions in Big Data and Web Intelligence; IGI Global: Hershey, PA, USA, 2015; pp. 190–207. [Google Scholar]
- Márquez, F.P.G.; Marugán, A.P.; Papaelias, M. Introductory chapter: An overview to the analytic principles with business practice in decision making. In Decision Making; IntechOpen: Rijeka, Croatia, 2018. [Google Scholar]
- Malik, S.; Wang, A.R.; Brayton, R.K.; Sangiovanni-Vincentelli, A. Logic verification using binary decision diagrams in a logic synthesis environment. In Proceedings of the 1988 IEEE International Conference on Computer-Aided Design ICCAD-88 Digest of Technical Papers, Santa Clara, CA, USA, 7–10 November 1988; pp. 6–9. [Google Scholar]
- Bartlett, L.M. Progression of the binary decision diagram conversion methods. In Proceedings of the 21st International Systems Safety Conference, Ottawa, Canada, 2–4 August 2003. [Google Scholar]
- Xie, M.; Tan, K.; Goh, K.; Huang, X. Optimum prioritisation and resource allocation based on fault tree analysis. Int. J. Qual. Reliab. Manag. 2000, 17, 189–199. [Google Scholar] [CrossRef]
- Jensen, R.M.; Veloso, M.M. OBDD-based universal planning for synchronized agents in non-deterministic domains rune m. J. Artif. Intell. Res. 2000, 13, 189–226. [Google Scholar] [CrossRef]
- Márquez, F.G.; Marugán, A.P.; Pérez, J.P.; Hillmansen, S.; Papaelias, M. Optimal dynamic analysis of electrical/electronic components in wind turbines. Energies 2017, 10, 1111. [Google Scholar] [CrossRef]
- Nikolskaïa, M.; Rauzy, A.; Sherman, D.J. Almana: A BDD minimization tool integrating heuristic and rewritingmethods. In Formal Methods in Computer-Aided Design; Springer: Berlin/Heidelberg, Germany, 1998; pp. 100–114. [Google Scholar]
- Marugán, A.P.; Márquez, F.P.G.; Lorente, J. Decision making process via binary decision diagram. Int. J. Manag. Sci. Eng. Manag. 2015, 10, 3–8. [Google Scholar]
- Marugán, A.P.; Márquez, F.P.G. Improving the efficiency on decision making process via BDD. In Proceedings of the Ninth International Conference on Management Science and Engineering Management; Springer: Berlin/Heidelberg, Germany, 2015; pp. 1395–1405. [Google Scholar]
- Márquez, F.; Pliego, A.; Ruiz, R. Fault detection and diagnosis, and optimal maintenance planning vía ft and BDD. In Proceedings of the Twelfth International Conference on Condition Monitoring and Machinery Failure Prevention Technologies from Sensors through Diagnostics and Prognostics to Maintenance CM, Oxford, UK, 9–11 June 2015. [Google Scholar]
- Fussell, J. How to hand-calculate system reliability and safety characteristics. IEEE Trans. Reliab. 1975, 24, 169–174. [Google Scholar] [CrossRef]














| LDT i | Basic Events | Intermediate Events | OR Gates | AND Gates | Levels | 
|---|---|---|---|---|---|
| LDT 1 | 5 | 5 | 3 | 3 | 3 | 
| LDT 2 | 15 | 13 | 10 | 4 | 8 | 
| LDT 3 | 11 | 9 | 5 | 5 | 6 | 
| LDT 4 | 25 | 21 | 16 | 6 | 12 | 
| LDT 5 | 20 | 15 | 10 | 6 | 5 | 
| LDT 6 | 12 | 7 | 5 | 3 | 4 | 
| LDT 7 | 10 | 7 | 7 | 1 | 5 | 
| LDT 8 | 20 | 17 | 12 | 6 | 11 | 
| LDT 9 | 31 | 25 | 16 | 10 | 11 | 
| LDT i | TDLR | DFS | BFS | Level | AND | 
|---|---|---|---|---|---|
| LDT 1 | 2 | 2 | 2 | 2 | 2 | 
| LDT 2 | 30 | 30 | 155 | 30 | 30 | 
| LDT 3 | 12 | 24 | 36 | 12 | 12 | 
| LDT 4 | 64 | 142 | 176 | 64 | 22 | 
| LDT 5 | 99 | 207 | 257 | 99 | 55 | 
| LDT 6 | 9 | 7 | 7 | 9 | 9 | 
| LDT 7 | 9 | 12 | 21 | 9 | 9 | 
| LDT 8 | 44 | 76 | 192 | 44 | 44 | 
| LDT 9 | 1012 | 1292 | 3456 | 1012 | 1012 | 
© 2019 by the authors. Licensee MDPI, Basel, Switzerland. This article is an open access article distributed under the terms and conditions of the Creative Commons Attribution (CC BY) license (http://creativecommons.org/licenses/by/4.0/).
Share and Cite
García Márquez, F.P.; Segovia Ramírez, I.; Pliego Marugán, A. Decision Making using Logical Decision Tree and Binary Decision Diagrams: A Real Case Study of Wind Turbine Manufacturing. Energies 2019, 12, 1753. https://doi.org/10.3390/en12091753
García Márquez FP, Segovia Ramírez I, Pliego Marugán A. Decision Making using Logical Decision Tree and Binary Decision Diagrams: A Real Case Study of Wind Turbine Manufacturing. Energies. 2019; 12(9):1753. https://doi.org/10.3390/en12091753
Chicago/Turabian StyleGarcía Márquez, Fausto Pedro, Isaac Segovia Ramírez, and Alberto Pliego Marugán. 2019. "Decision Making using Logical Decision Tree and Binary Decision Diagrams: A Real Case Study of Wind Turbine Manufacturing" Energies 12, no. 9: 1753. https://doi.org/10.3390/en12091753
APA StyleGarcía Márquez, F. P., Segovia Ramírez, I., & Pliego Marugán, A. (2019). Decision Making using Logical Decision Tree and Binary Decision Diagrams: A Real Case Study of Wind Turbine Manufacturing. Energies, 12(9), 1753. https://doi.org/10.3390/en12091753
 
        



 
       