Abstract
With rapid growth in global demand for energy, the emission of CO2 is increasing due to the use of fossil fuels in power plants. Effective strategies are required to decrease the industrial emissions to meet the climate change target set at 21st Conference of the Parties (COP 21). Carbon capture and storage have been recognized as the most useful methods to reduce the CO2 emissions while using fossil fuels in power generation. This work reviews different methods and updates of the current technologies to capture and separate CO2 generated in a thermal power plant. Carbon capture is classified in two broad categories depending on the requirement of separation of CO2 from the gases. The novel methods of oxy combustion and chemical looping combustion carbon capture have been compared with the traditional post combustion and precombustion carbon capture methods. The current state of technology and limitation of each of the processes including commonly used separation techniques for CO2 from the gas mixture are discussed in this review. Further research and investigations are suggested based on the technological maturity, economic viability, and lack of proper knowledge of the combustion system for further improvement of the capture system.
1. Introduction
Rapid industrialization over the past century has resulted in huge demand for power. The most common way to produce power is utilizing fossil fuels, but this causes emission of CO2 which is the main component of greenhouse gas (GHG). The amount of CO2 emitted by different power industries and the energy sector running on fossil fuels constitutes approximately 65% of the total emission of the GHG [1]. As the concern over climate change due to GHGs is increasing all over the world, the reduction in this emission has become an important area of research. Substantial reduction in the emission of CO2 is necessary to follow the agreement of COP-21. The main outcome of the COP-21, held in Paris in 2015, was the agreement to maintain the global average temperature rise below 2 °C. Further efforts should be pursued to limit this temperature increase below 1.5 °C [2].
To reduce emissions, research is being conducted to use renewable resources instead of fossil fuels. One of the interesting methods is the conversion of CO2 into organic compounds using photocatalytic reduction and producing fuel feedstock. Traditional fossil fuels can be used as renewable fuel following this process. Zhou et al. [3] illustrated the use of semiconductor ZnS during photoreduction of CO2 to formate (HCOO-). Sharma et al. [4] portrayed the use of sulfide-based photocatalysts for production of renewable fuel in this method. They used CU3SnS4 as a photocatalyst for reduction of CO2 to CH4. Excellent photocatalytic performance of the sulfide was observed along with good stability. However, no technology is advanced enough to compensate for the reduction in the use of conventional fuels. Though nuclear and renewable energy is predicted to play a significant role in low carbon power production, most of the future power demand is expected to be met by fossil fuels due to safety and other issues [5]. Therefore, it is necessary to think of a way to use conventional fuels for producing power while reducing the emission of CO2. Carbon Capture and Storage (CCS) technology comes here as a rescue. It is the process of capturing the produced CO2 and then storing it in a safe place so that it would not affect the environment. International Energy Agency (IEA) has a projection to abate the CO2 emission; 17% of this abatement should be done by CCS by 2035 at the lowest cost [6].
To meet the expectation, research is ongoing all over the world to develop new technologies. Currently, the main obstacle in deploying CCS is the huge cost which in effect increases the price of electricity. The current estimated cost of capturing CO2 with an established technology is at least $60/t CO2 [6]. This is too high to make CCS commercially attractive. This huge amount of compensation discourages investment in the energy market. To get rid of this barrier, research is ongoing mainly in developed countries to keep the cost of carbon capture around $20/t CO2 captured [6]. In addition to the increased cost associated with CCS, the environmental impact of the methods should also be considered. A reduction in CO2 emission may lead to increasing other emissions affecting the environment [7].
Current technologies that are being developed for capturing CO2 can be broadly categorized into the following divisions: (i) Carbon capture with separation, and (ii) Carbon capture without separation. This review focuses on the processes, the current state of the carbon capture technologies, and on identifying the area that demands further research.
2. Carbon Capture with Separation
This process requires technology to separate CO2 from a mixture of different gases. The gas stream may form before or after the combustion. If the gas stream consisting of carbon dioxide is formed before combustion, then it is known as a precombustion carbon capture process. This gas stream consists of mainly CO2 and H2 in this case; otherwise, it is called post combustion carbon capture, where the main constituents of the gas stream are CO2 and N2. Several technologies are currently in use and under development for the separation of CO2 from the gas mixture. Almost all the separation techniques can be applied for both processes.
2.1. Precombustion Carbon Capture
This method implies an alternative of combusting fuel directly in a combustor. At first, fuel is converted to a combustible gas. This gas is used for power generation [8]. CO2 is separated and sequestered from this gas generated from fossil fuel before combustion [9]. A schematic diagram of the process is illustrated in Figure 1.
Figure 1.
Schematic diagram of the pre combustion carbon capture process [10].
At first, synthesis gas (syngas), which is a mixture of mainly H2 and CO with a trace of CO2, is produced from a fossil fuel. It can be done by adding steam to the fossil fuel. This process is known as steam reforming [11]. Another way to produce syngas is by supplying pure oxygen after separating it from air to fossil fuel which is being used to produce power. This process is known as partial oxidation when it is applied to liquid or gaseous fuels. When it is applied for solid fuels, it is known as gasification. The reactions for this process are given below [11]:
Steam reforming: .
Partial oxidation: .
The syngas produced in this way is then converted to CO2 from CO by water-gas shift reaction.
Water gas shift reaction: .
The products of the water shift gas reaction remain under high pressure which facilitates the removal of CO2. It is removed at ambient temperature. The remaining gas is mainly hydrogen with little impurities. This gas is used to generate power in a combined cycle power plant. High pressure (typically 2–7 MPa) and a high concentration of CO2 (15–60% by volume) before the separation of CO2/H2 demand less energy for CO2 separation and compression than post combustion carbon capture [6]. However, the energy requirement becomes high in this process due to the air separation and reforming or gasification processes. One way to reduce this energy penalty is to use Sorption Enhanced Water Gas Shift (SEWGS) technology. Water gas shift reaction and CO2 separation can be integrated through this technology [12]. SEWGS increases the conversion rate of CO by removing CO2 from the product of the water gas shift reaction. This results in an additional reduction of CO2 emission [13]. The process is almost the same for any fossil fuel, but if any fuel other than the natural gas is used, then more refining stages should be included since more contaminants are produced [11].
Currently, the main research focus of precombustion carbon capture is to use this method in Integrated Gasification Combined Cycle (IGCC) power plants. A layout of the IGCC is shown in Figure 2.
Figure 2.
A schematic layout of an IGCC power plant using pre combustion carbon capture [14].
Here, oxygen is separated from air in a cryogenic air separation plant [14]. This oxygen is passed to a gasifier where coal is gasified at high pressure to produce syngas at high temperature. After cooling and preliminary cleaning, syngas is shifted through a water gas shift reaction in a water gas reactor and converted to H2S, H2, and CO2. After several cleaning steps to remove sulphur, mercury, water, and other impurities, the syngas only consists of CO2 and H2. This gas mixture is passed through the CO2 removal process where CO2 is captured. Hydrogen is then used to produce power. Most commercially developed technologies employ physical solvents to separate CO2 from syngas. A lot of work has been carried out for best performance of CO2 separation from the syngas. Some of the important works using different separation technologies are summarized in Table 1.
Table 1.
Summary of some important studies on precombustion carbon capture.
2.2. Post Combustion Carbon Capture
This technique is used in the existing power plants without a major modification of the plant. For this reason, it has the advantage of easier retrofitting compared to the other CCS processes [28,29,30]. It is the simplest technique to capture CO2. In this method, CO2 is removed from the exhaust flue gases of the power plants. Normally the flue gases exit at atmospheric pressure. The concentration of CO2 in these gases is very low. A typical concentration of CO2 in the flue gas is shown in Table 2.
Table 2.
Amount of CO2 in flue gases of power plants [31].
Due to the low concentration of CO2, the driving force is too low to capture it from the flue gas [31]. Large sized equipment and high capital cost are required to handle a huge volume of flue gases. Therefore, a cost-effective way to capture CO2 from the flue gas needs to be identified. Also, the flue gas contains various types of contaminants such as SOx, NOx, fly ash, etc. They cause the separation process to become more costly with existing technologies [32].
Separation process for CO2 from flue gas is challenging for some reasons. Equipment design is required to withstand the high temperature of the flue gas. The gas must be cleaned up before separating CO2. Merkel et al. [32] has proposed a flow process to clean up the gas as shown in Figure 3. The hot exhaust gas leaving the boiler is passed through an electrostatic precipitator (ESP) that removes all the large particulates. After that, the sulphur products are removed through a flue gas desulphurization unit (FGD). Post combustion carbon capture technology is designed to treat the outlet gas of FGD. In this state, the gas mixture contains around 10–14% CO2 mainly in a mixture of nitrogen. A schematic of a power plant using coal as fuel with solvent-based absorption post combustion carbon capture is shown in Figure 4.
Figure 3.
Schematic diagram of a simplified flue gas cleanup process for post combustion carbon capture [32].
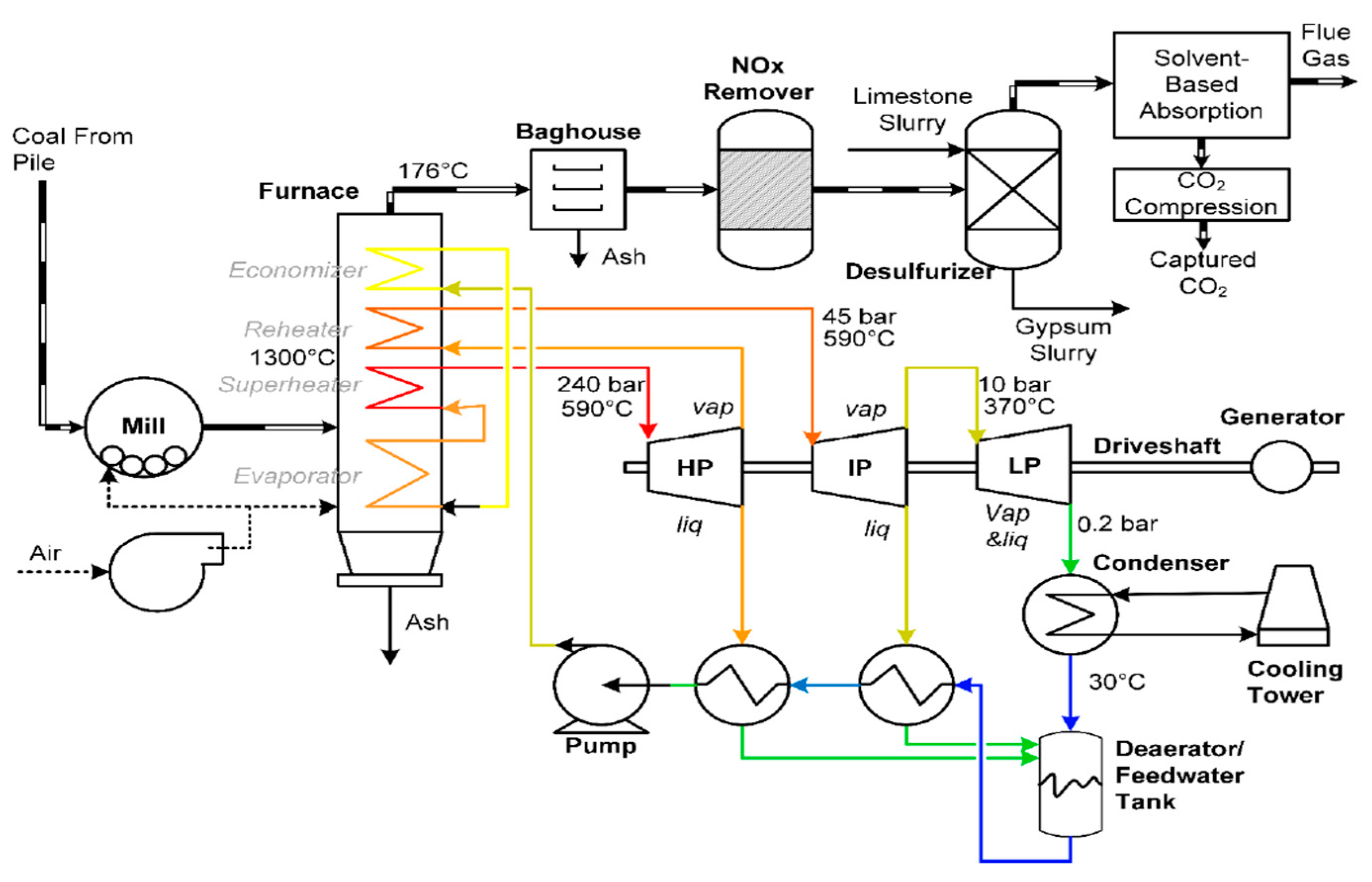
Figure 4.
Layout of a post combustion carbon capture coal-fired power plant [33].
Here, coal is pulverized and combusted with air to generate heat. This heat is used to produce steam which in turn produces power through three different steam turbines of various pressures. Low-quality exhaust steam is condensed in a condenser and sent back to the boiler. The exhaust flue gas from the boiler is passed through the cleaning process to remove sulphur, ash, NOx and other impurities. After the final stage of cleaning, the gas is sent to the CO2 capture process.
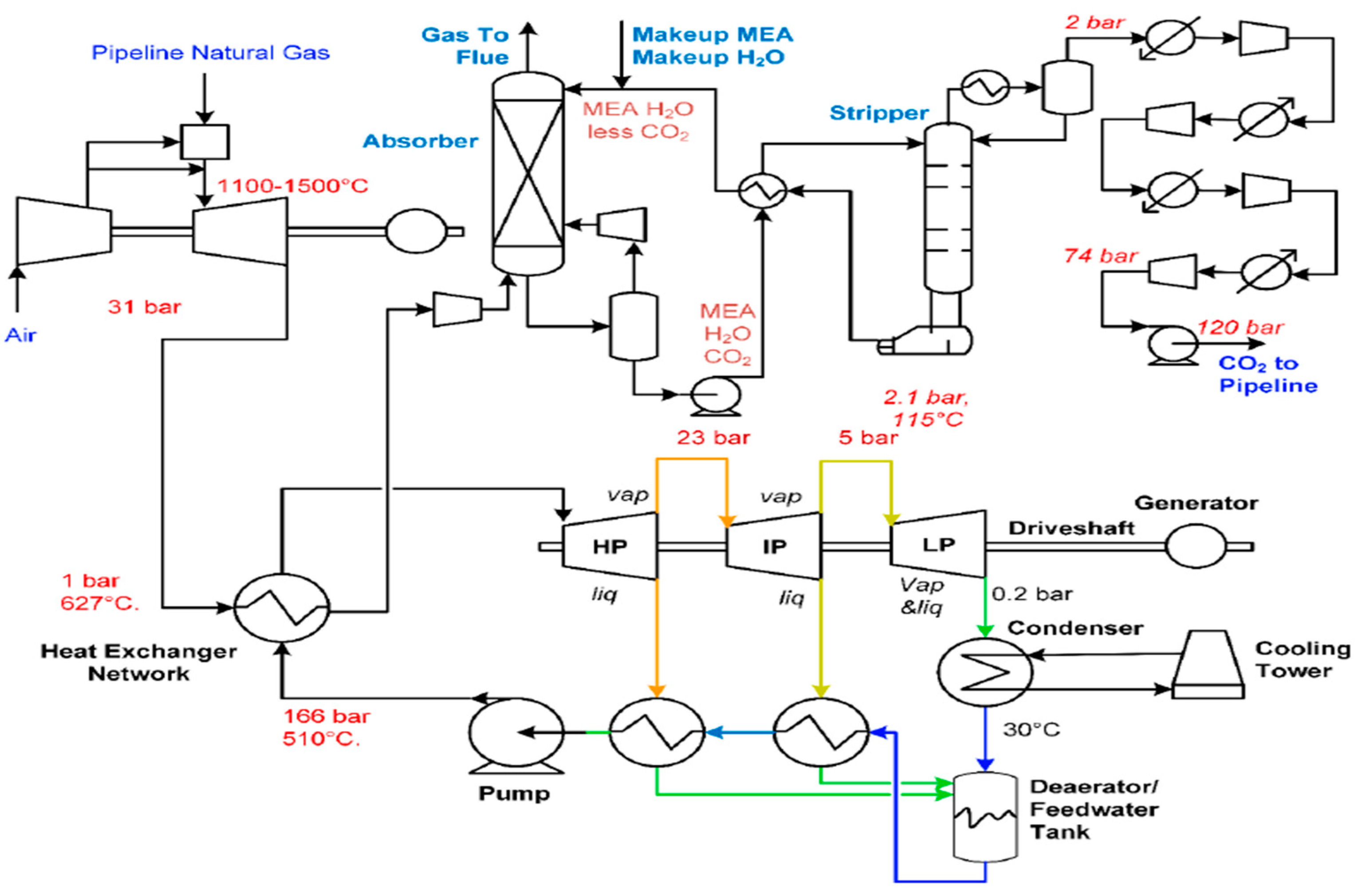
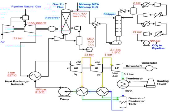
The complexity is much reduced when natural gas is used as fuel. A typical layout of a post combustion carbon capture combined cycle power plant using natural gas as fuel is shown in Figure 5. Natural gas is combusted with compressed air and the product is expanded through a gas turbine to produce power. The exhaust of the gas turbine remains at high temperature. This high-temperature flue gas is used to make steam. It produces additional power through a steam turbine. The cooled flue gas is then passed to the CO2 capture process. Figure 5 shows a solvent-based CO2 capture system using MEA. MEA scrubs CO2 from the flue gas in the absorber column leaving clean gas to the exhaust. Later, the MEA is purified in the stripper column to use again in the absorber column. CO2 is captured from the stripper column and compressed for storage. Using MEA is the most common method to separate CO2 from flue gas. Other technologies are also used to separate CO2 from the gas mixture.
Figure 5.
Layout of a post combustion carbon capture power plant operating with natural gas as the fuel [33].
Some of the important work on post combustion carbon capture using different separation technology is summarized in Table 3.
Table 3.
Some of the important studies on post combustion carbon capture.
A careful literature survey on post combustion carbon capture reveals the research is being directed lately to membrane absorption separation technology. This method combines the advantages of both absorption and membrane separation in a single technology [47].
2.3. CO2 Separation Technology
A lot of separation technologies are available for separating CO2 from gas mixtures. We can categorize the main technologies into five different sectors. They are absorption, adsorption, clathrate hydrate process, membrane technology, and calcium looping carbon capture. For the absorption process, research is mainly focused on the development and performance enhancement of different solvents. Adsorption technology emphasizes new and modified materials. The clathrate hydration separation process is being experimented with different thermodynamic promoters for better performance. Membrane-based research uses membrane of different materials including composite and hybrid membrane for enhanced performance [10].
2.3.1. Absorption
The method of absorbing CO2 in a solvent to separate it from a gas stream has been in use on an industrial scale for more than 50 years [48], but the partial pressure of the gas streams is comparatively much higher in industrial applications. This process may, in general, be classified into physical absorption and chemical absorption. A detailed classification of the absorption-based CO2 capture technique is shown in Figure 6.
Figure 6.
Classification of absorption processes for CO2 capture [49].
If the solvent reacts with CO2 and forms chemical compounds, then the process is known as chemical absorption. CO2 is removed from the chemical compounds later. On the other hand, the solvent does not react with CO2 if it is chemically inert. It soaks the CO2 physically. This process is called physical absorption [48]. Chemical absorption of CO2 is done in two stages. At first, the treated gas is brought into contact with the solvent stream in a counter flow. In this stage, the solvent absorbs CO2 from the gas stream. This solvent is regenerated upon heating to desorb CO2 in a stripping column. Pure CO2 is collected from the top of the column [10]. It is then compressed and stored. The regenerated CO2 lean solvent is sent back to the absorber [50]. The process is shown in Figure 7.
Figure 7.
Schematic diagram of a CO2 absorption plant [51].
The first stage of the process is optimal at high pressures and low temperatures whereas the second stage performs best at low pressures and high temperatures [10]. Chemical absorption is more favorable for capturing CO2 at relatively low pressure. This is helpful for the post combustion process when amine or carbonate solutions are used as solvents [48].
In the case of physical absorption, organic or inorganic physical solvents are used. They do not react chemically with CO2. This operation is based on Henry’s law of vapor-liquid mixture equilibrium. According to this law, the amount of a gas dissolved in a unit volume of a solvent is proportional to the partial pressure of the gas in equilibrium with the solvent at any temperature [48]. Due to this pressure dependency of the physical absorption process; it shows better performance than chemical absorption at a higher partial pressure of CO2 such as in an IGCC [11]. A physical absorption process is recommended to be used in IGCC due to the higher partial pressure of CO2 in syngas which makes it more suitable for precombustion carbon capture. Physical solvents need lower energy for regeneration which is another advantage. [52].
The downside of this process is that the capacity of solvents is best at low temperatures. Therefore, the gas stream needs to be cooled before the absorption process. This causes a reduction in efficiency [52]. The processes that are being used commercially for physical absorption are known as Selexol, Rectisol, Purisol [11]. A comprehensive comparison using Aspen plus was done on these processes [49]. For capturing CO2, Selexol was found more energy efficient than other investigated solvents. Lower consumption of energy to regenerate solvent and simple process configuration was the reason for this. David et al. [53] reported that the net efficiency would be greater than in the case with the selexol process if low-temperature CCS was applied in an IGCC.
The partial pressure of CO2 in the flue gas stream is very low in the post combustion carbon capture process. For this reason, the focus of research on this process is to find a suitable solvent. A lot of research has been done on different processes and solvents to identify a cost-effective absorption method. A summary of the advantages and disadvantages of different processes is given Table 4.
Table 4.
Advantages and disadvantages of different absorption technology [48].
2.3.2. Adsorption
This is the process of removing a component from a mixture using a solid surface. Unlike absorption processes, the formation of physical or chemical bonds takes place between the solid phase adsorbent surface and CO2. The intermolecular forces between the solid surfaces and gas are the driving force for adsorption [31]. Single or multiple layers of the gas can be absorbed based on adsorbent pore size, temperature, pressure and surface force [54].
At first, a column is filled up with the adsorbent. Then, the gas stream bearing CO2 is passed through this column. The CO2 adheres to the solid surface of the absorbent during the flow to the saturation of the adsorbent. When the surface becomes saturated with CO2, it is removed and desorbed through different cycles for CO2 adsorption [31].
Generally, four different regeneration cycles are used for single bed CO2 adsorption. They are pressure swing adsorption (PSA), temperature swing adsorption (TSA), electrical swing adsorption (ESA), and vacuum swing adsorption (VSA). In temperature swinging adsorption, the temperature of the adsorbent is raised up to the point at which the chemical bonds are broken. CO2 gets released at that point. An additional requirement of energy in this process makes this method costlier [54]. Also, this process is time consuming due to heating the adsorbent bed for desorption and cooling it again to make it ready for adsorption [48]. This can be done quickly using electrical swing adsorption. Here, low voltage electric current is passed through the adsorbent to heat up the adsorbent using joule effect. ESA makes it possible to regenerate the adsorbent fast, but it requires high-grade electrical energy instead of low-grade heat energy used in TSA [55].
In the case of pressure swinging adsorption, the pressure of the adsorbent is reduced to accomplish this consequence. Vacuum swing adsorption is a specialized PSA cycle which is used if the feed gas pressure is close to the ambient pressure. The extra energy required for achieving high pressure in PSA can be minimized using VSA [48]. Here, a partial vacuum is used at the downstream of the feed stage to draw the low-pressure feed gas. These cycles can be used in combination with one another. Plaza et al. [56] provided a model of VSA process using aspen plus for post combustion carbon capture. A schematic of the regeneration processes is shown in Figure 8.

Figure 8.
Schematic diagram of different adsorption regeneration cycles: (a) TSA (b) PSA (c) VSA (d) ESA [57].
Pressure swinging operation is favorable when the partial pressure of the CO2 is high whereas temperature swinging adsorption is favorable if the concentration of CO2 is low in the gas stream. PSA will take a much longer time if the concentration of CO2 is low [58]. The adsorption process is more preferable because of its high adsorption capacity at normal pressure and temperature, long-term stability, low regeneration cost, high rate of adsorption, and lower energy requirement [59].
The focus of research on this process is to find a suitable sorbent to separate CO2 from the gas stream. Various substances like zeolites, activated carbons, molecular sieves, hydrotalcites, and metal-organic framework materials have been investigated [60]. Garcia et al. showed [18] that the partial pressure of CO2 is the most influential variable when activated carbon is used as absorbent. Sorption-enhanced water gas shift combines adsorption of CO2 with the water gas reaction. This method is more economical and more energy efficient than amine scrubbing in absorption [61]. Hydrotalcite-based materials are more suitable for adsorption at high temperatures. These materials exhibit improved result when used in a sorption-enhanced WGS reactor for better carbon capture [62].
2.3.3. Membrane Technology
Membranes are semi-permeable barriers of different materials which can separate different substances from a mixture by various mechanisms [31]. Membranes can be of organic or inorganic material. The solution-diffusion process takes place in non-facilitated membranes. The permeate diffuses through the membrane after being dissolved into it. The amount of CO2 dissolved per unit volume is proportional to the partial pressure of CO2 [63]. In the case of precombustion capture, the partial pressure of CO2 remains comparatively high. Non-facilitated membrane separation technology has a greater use in this case.
Membranes can be used in a spiral wound, flat sheet, and hollow fiber modules. They can be selective or non-selective for a specific acidic gas [64]. Membrane technology can be classified into two categories for carbon capture: gas separation membrane and gas absorption membrane. In the gas separation membrane system, the CO2 bearing gas is introduced at a high pressure into a membrane separator. The membrane separator typically consists of parallel cylindrical membranes. CO2 passes through the membrane preferentially and it is recovered at a lower pressure at the other side of the membrane. A gas absorption system uses a microporous solid membrane to separate CO2 from the gas stream. The removal rate of CO2 is high for a gas absorption system due to minimization of flooding, foaming, channeling and entrainment. The equipment required is more compact than that for the membrane separator [53]. The two systems are shown in Figure 9.
Figure 9.
Principle of (a) gas separation membrane and (b) gas absorption membrane.
This technology has the advantages of operating without weeping, entrainment, foaming, and flooding which are common problems in operation with a packed column. They also have a higher surface area and better control of liquid and gas flow rates [65]. The main disadvantage of membranes is their reduced effectiveness at a lower concentration of CO2. Membrane shows low flexibility and becomes unfeasible when the concentration of CO2 in the gas stream is below 20% [66]. Therefore, this is not suitable for the post combustion capture process.
Membranes must be replaced periodically due to their limited lifetime. There is also a higher mass transfer resistance in the membrane fibers. Membrane pores should be filled up completely by the gas phase. When the liquid phase takes place in the membrane pores, resistance to mass transfer begins to build up through the membrane. Thus, the application of the membrane becomes economically unjustified. This phenomenon is known as wetting of a membrane. The desired condition is to fill the membrane pores completely with gas, but it is not always possible. Membrane pores become partially or fully wetted over long operational periods [64]. Several studies have been performed with different types of membranes and absorbents to investigate the wetting effect on mass transfer through the membrane [66,67,68,69,70,71]. The efficiency of absorption through membrane reduces significantly even for a low level of wetting. Using ionic liquid as absorbent can increase the efficiency by around 15% and 20% when compared with pure water in counter current and co current flows [66].
2.3.4. Clathrate Hydrate Process
Gas hydrate or clathrate hydrates are ice-like crystal compounds formed by water molecules and a number of other substances including CO2, N2, H2, and O2. These small gas molecules become trapped inside cavities of water molecules [72]. Concentrations of different gases in the crystals are different from their concentrations in the original gas mixture [73].
The main concept of separating CO2 is the partition of the CO2 selectively from a gas mixture between the solid hydrate crystal phase and the gaseous phase by forming a hydrate crystal. Thermodynamically, the minimum pressure to form hydrate at a temperature of 273.9 K is 5.56 MPa. The pressure of syngas after the water gas shift reaction is normally 2–7 MPa, whereas the flue gas in post combustion is almost at atmospheric pressure. Therefore, the gas stream requires compression to increase the rate of hydrate formation [74].
Different promoters have been tested to reduce the equilibrium condition to form hydrates. The most studied promoter is tetrahydrofuran (THF). Equilibrium of hydrate formation reduces with the addition of THF at any temperature. Increasing the concentration of THF causes a decrease in the hydrate formation pressure up to an optimum concentration ~1 mol% THF. It can be used in CO2 separation industrially without compressing the flue gas significantly [75]. The equilibrium pressure to form hydrate may reduce by 50% if 3.2 mol% propane is added to a CO2/O2 mixture [76].
For the fuel gas mixture in the precombustion process, the hydrate phase equilibrium condition is reduced with the addition of tetra-n-butyl ammonium bromide (TBAB). Hydrate formation condition decreases with an increase in TBAB concentration up to the stoichiometric condition, beyond which the phase equilibrium increases with by increasing TBAB concentration [77]. Park et al. [78] investigated the effect of quaternary ammonium salts on hydrate formation. They showed that 95% of CO2 can be captured from an IGCC using just one step of hydrate formation. TBAF showed a better result than TBAB but with a lower gas uptake.
Recent studies have also focused on the type of reactors. Zheng et al. [79] studied the impact of bed volume and bed reactor orientation for hydrate formation in precombustion carbon capture. Horizontal orientation performed better than vertical configuration. They also showed that low water saturation is preferable to form more hydrate.
2.3.5. Calcium Looping Technology
The calcium looping carbon capture system utilizes a different technique to capture CO2 from a gas stream. In this method, a direct reaction takes place between CO2 and CaO. This reaction produces solid calcium carbonate which is easily separable from the other gases. The main reversible reaction for this process is as follows [80].
The forward reaction, known as carbonation reaction, is exothermic. The reverse reaction is called calcination reaction, which is endothermic. The initial rate of a carbonation reaction is very fast but it comes to an abrupt slow rate after some time [81]. Due to the endothermic reaction at the calcination reactor, it needs a large amount of heat to be supplied at a high temperature. Often this heat is supplied by oxy combustion of coal or natural gas inside the calcination reactor [33]. After the recovery of CO2 from the calcination reactor, it is compressed and stored. This process can be used for both precombustion and post combustion carbon capture. The following reaction is the desired key reaction in the gasifier of precombustion carbon capture [80]:
Precombustion carbon capture has some advantages using calcium looping process. CaCO3 and CaO increase the destruction rate of tar which is complex when hydrogen is used as fuel. The removal of CO2 from the gas mixture also increases the rate of conversion from CH4 and CO to H2 [80].
The main use of this process is in post combustion carbon capture [82]. A schematic of the process is shown in Figure 10. Here, the limestone captures CO2 from the exhaust flue gases of a power plant with the help of a circulating fluidized bed carbonator. The sorbent is then passed to a calciner which operates at a higher temperature. After regeneration, the sorbent is again passed to the carbonator. Coal or natural gas is burnt in an oxy fuel environment of the calciner to produce necessary heat.
Figure 10.
A schematic diagram of post combustion carbon capture using Calcium looping [82].
The overall reaction to form solid carbonate is exothermic. The high-grade heat produced at the carbonator can be supplied for a steam cycle in order to produce more power. This lowers the energy penalty from conventional post combustion capture [83]. The limestone is available in huge quantities and it is a non-hazardous substance. The price of the limestone is also much lower than the amines used for scrubbing in post combustion carbon capture. Used or spent sorbents can be further utilized for other purposes.
The sorbent is recycled and used repeatedly for CO2 capture. The reversibility of the main reaction decreases with the increase of the number of cycles [84]. Therefore, the sorbent loses its carrying capacity with repeated use in the cycle. After the first cycle, the capacity of the sorbent is reduced by 1535% depending on favorable and unfavorable conditions. This loss of capacity decreases in each cycle [81]. A huge amount of makeup sorbent is required for this process.
3. Carbon Capture by Water Condensation
This method is comparatively novel in power generation. Here, instead of supplying air to the combustion chamber, pure oxygen is supplied for combustion. As a result, the combustion products consist of mainly CO2 and steam. The CO2 content of the mixture is captured by condensing steam. Thus, there is no need to apply any of the CO2 separation technologies described in the previous section. Therefore, this method is economically more viable. If the oxygen is produced using an Air Separation Unit (ASU), the process is known as oxy-combustion carbon capture. Another way of supplying oxygen is to use a metal oxide with the help of a chemical looping known as chemical looping combustion [85,86].
3.1. Oxy-Combustion Carbon Capture
In this method, fuel is burnt in almost pure oxygen rather than air. Flue gas produced in this process is mainly a mixture of water and carbon dioxide. In a conventional power plant, fuel is combusted in air and the nitrogen of the air acts as a temperature moderator. As there is no N2 present in the combustor of oxy fuel combustion, the flame temperature becomes too high. To keep the temperature within the limit, recycled CO2 is passed to the combustor with pure oxygen. Another way to keep the flame temperature in the desired range is to inject steam in the combustion chamber [87].
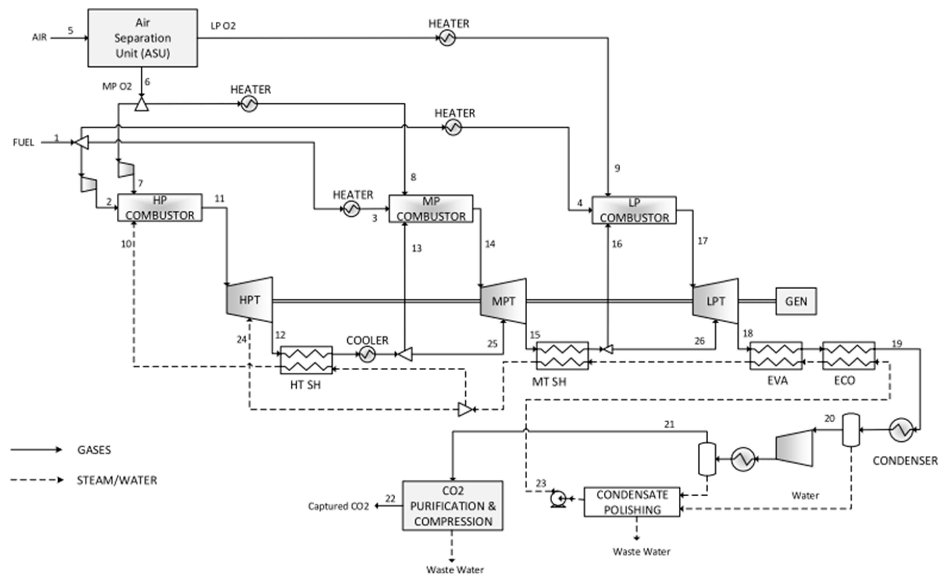
After combustion, water is removed from the product by condensation [5]. The captured CO2 is purified and compressed to supercritical condition for transporting or using again in the cycle. A flow sheet of the oxy fuel combustion concept is shown in Figure 11.
Figure 11.
Flowsheet of oxy fuel combustion technology for power generation with CO2 capture [5].
Since the properties of CO2 and N2 are different, the reaction pathway and combustion characteristics differ in oxy combustion from conventional air-fuel combustion [88]. These anomalies in the combustion characteristics demand in-depth research to understand and utilize this method.
Oxy fuel combustion has additional advantages compared to conventional combustion. There remains a large amount of N2 in a conventional air firing system. Nitrogen consumes a lot of heat before being released to the environment, but in oxy combustion, this bulk N2 is absent in the combustion environment. Due to the absence of nitrogen, there is no or much less production of NOx in this process. There are no other significant pollutants in the products of combustion. The oxy fuel combustion technique is therefore a less expensive method compared to the previously discussed carbon capture technologies.
The main disadvantage of this method is the high operational cost for producing O2 and pressurizing CO2 after combustion [89]. One of the main challenges of this method is to produce oxygen with high purity at a reasonable expense. Wu et al. [90] summarized different work done on the separation process of oxygen from the air for use in oxy fuel combustion. They argue that membrane methods are more economical and simpler compared to the cryogenic method. The authors also suggested that adsorption technology is not yet updated to implement on large scales. Rather, a chemical looping air separation method is highly promising to become a more efficient and cost-effective technique for implementation in oxy fuel combustion.
A lot of research is ongoing to understand and improve the oxy-combustion method. Boiler design may be improved to enable more compact equipment with a deep understanding of oxy fuel combustion [91]. Knowledge of the combustion procedures will be necessary for this. With the use of a compact boiler, the cost of power generation can be reduced. This process helps reduce the amount of flue gas and thus the heat loss from the flue gas stream. It also reduces SOx and NOx emissions and improves combustibility. It has the potential to be more economical than other conventional processes.
The application of burning a fuel in pure oxygen was first done for different industrial processes. Later Abraham et al. [92] suggested this method as a solution to provide a large amount of CO2 for oil recovery, but recycled flue gas was not used in that time. Later, the idea of using recycled flue gas was applied to produce a high purity CO2 stream to use in oil recovery. It was also seen that this method could decrease the environmental impacts of fossil fuel power plants [93]. It can be applied with coal and natural gas. When this method is applied to coal, it can be classified as either an oxy-pulverized coal process or an oxy coal fired boiler process. In the case of natural gas, it can be classified as a CO2-based cycle or water-based cycle [94].
For a conventional power plant using pulverized coal combustion, the concentration of CO2 in the flue gas is relatively low (12–16%v dry basis). In the case of an oxy pulverized coal boiler, the air is replaced with pure oxygen. This results in a flue gas containing a high concentration of CO2 (65–85%v dry basis) [94]. Rohan et al. [95] discussed the impact of Sulphur in oxy PC combustion. They reported that ash collection, furnace, CO2 compression, transportation, and storage might be affected by Sulphur. If the recycle stream is taken before the flue gas clean up, it will increase the concentrations of the impurities, especially SOx, in the furnace. The emission of SO2 in oxy fuel combustion is lower than in air-combustion because of the retention of Sulphur in ash.
In comparison with other systems, Chen et al. [96] found that an oxy fuel system shows 1–5% less loss of efficiency than post combustion capture. The pressurized system gains around 3% more efficiency. Though the ASU requires more power in a pressurized system, it saves greater power during compression of CO2. Chen et al. [96] also concluded that absorptivity and emissivity of the flue gases increase due to higher partial pressure in oxy fuel combustion. The optimized ratio of the recycle stream primarily depends on the type of fuel, the arrangement of the heat recuperator and the strategy of recycling. They found no influence of the oxy fuel environment on the devolatilization process of the solid fuel. Another finding is that ignition delay is longer in the combustion environment of an oxy fuel system than that of a conventional system.
Some researchers have investigated the effect of recycled CO2 on the combustion environment. The burning velocity or speed of the propagation of a flame could decrease due to the incorporation of CO2 instead of N2 in the combustion environment [97]. Oh and Noh [98] examined the flame speed in an Oxy fuel environment in the atmospheric condition with a rich and lean fuel mixture. It was found that the speed of a methane flame in the oxy fuel environment is faster than that in an air-fuel environment which is contradictory to the results of Ref. [97]. Chen suggested that this discrepancy may result from the different prototypes used in these studies [97]. In previous research, the flame temperature was lower in the oxy fuel environment than the air-fuel environment, whereas in later research it was higher in the oxy fuel environment.
Mazas et al. [99] investigated the effect of water vapor on the speed of flame propagation [100]. They observed that with an increase in the molar fraction of steam, the flame velocity would decrease quasi-linearly, even at a high rate of dilution. The reduction in the burning velocity was larger for air combustion than oxy fuel combustion with the increase of the molar steam fraction. The effect of the equivalence ratio, CO2 fraction, and pressure on the speed of oxy-methane flame was experimentally and numerically investigated by Xie et al. [100], who found that an increase in the CO2 fraction would reduce the flame speed in CH4/O2/CO2. Due to the presence of CO2 in the oxy fuel environment, the radiation effect of CH4 was much stronger.
Another important combustion parameter is the maximum flame temperature. Since the function of CO2 in the combustor of oxy fuel environment is to control temperature, the temperature of the flame drops when CO2 is added, but it has been shown that this decrease in temperature is not linear [97]. This is because the thermal effects are stronger at higher CO2 concentrations. Wang et al. [88] examined the chemical and physical effects of CO2 to find the dominant effect for determining the maximum flame temperature. They used different mole fractions of water and carbon dioxide in a counterflow oxy fuel combustion using methane as fuel. The maximum flame temperature was not affected because of the lower diffusion coefficient of CO2, but a significant difference was observed in the temperature profile. They also noticed that the presence of H2O did not have much influence on the maximum flame temperature. Pressure may also affect the maximum flame temperature. Seepana and Jayanti [101] numerically investigated the effect of pressure varying between 0.1 and 3 MPa in an oxy fuel environment. Their results indicated that the flame temperature would increase with an increase in the pressure, rapidly at first and then gradually. Low NOx oxy fuel flame was found at high pressure with increased oxygen dilution.
Limited research has been conducted to improve understanding of the effect of ignition, flame stability, and flame extinction in an oxy combustion environment. Koroglu et al. [102] conducted a detailed experiment with methane to study ignition in an oxy fuel environment. They used a shock tube facility to do this experiment. The pressure was varied from 1 to 4 atm with temperature ranging from 1577 K to 2144 K. Their results revealed that the ignition delay would be longer when methane is burned in an O2/CO2 environment than in an O2/N2 environment due to the participation of CO2 in chemical reactions, higher heat capacity, and different collision efficiency. A similar experiment was performed by Pryor et al. [103] at high pressure ranging from 6 to 31 atm and temperature varying between 1300 K and 2000 K. Using a sensitivity analysis, the authors showed that CO2 could slow down the overall rate of reaction and increase the time of ignition delay.
Several research works have been done to determine the flammability of oxy methane flames. With the addition of CO2, upper flammability decreases dramatically whereas it does not affect the lower flammability significantly [104]. An addition of steam also has an influence on the flammability limit of oxy combustion flame. The flammability limits become broader with the addition of CO2 which is attributed to the lower heat capacity of steam compared to the supercritical CO2 [97]. Some of the main studies on oxy fuel combustion are listed in Table 5.
Table 5.
Some of the important studies on oxy combustion carbon capture.
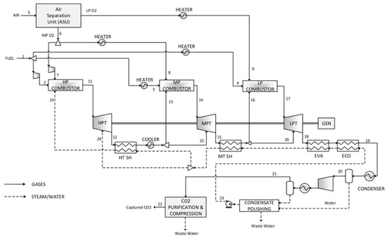
A novel approach for power generation using oxy fuel combustion was proposed by Allam et al. [107]. The proposed Allam cycle is basically a Brayton cycle operating pressurized supercritical CO2 as the working fluid. The heat capacity of the high-pressure CO2 is much higher than low-pressure CO2. The Allam cycle uses this distinct thermodynamic property of CO2. Since CO2 is used as a working fluid in this cycle, there is no need to vaporize and condense water for the cycle. A high-pressure combustor burns the fuel in pure oxygen and produces a feed stream with pressure ranging from 200–400 bar. This stream is expanded in a single turbine with a pressure ratio ranging from 6 to 12. The heat of the high-temperature exhaust of the turbine is transferred to a high-pressure recycled CO2 stream in a recuperator. The recycled stream is sent back to the combustor to control the turbine inlet temperature. With the help of theoretical analysis, the authors reported a (LHV-based) thermal efficiency of 59% for the cycle operating on natural gas and 52% when the cycle uses coal as the fuel while capturing CO2 inherently. A schematic of the Allam cycle operating on natural gas and coal as fuel is shown Figure 12 and Figure 13, respectively.
Figure 12.
Schematic of the Allam power cycle operating on natural gas as fuel [107].
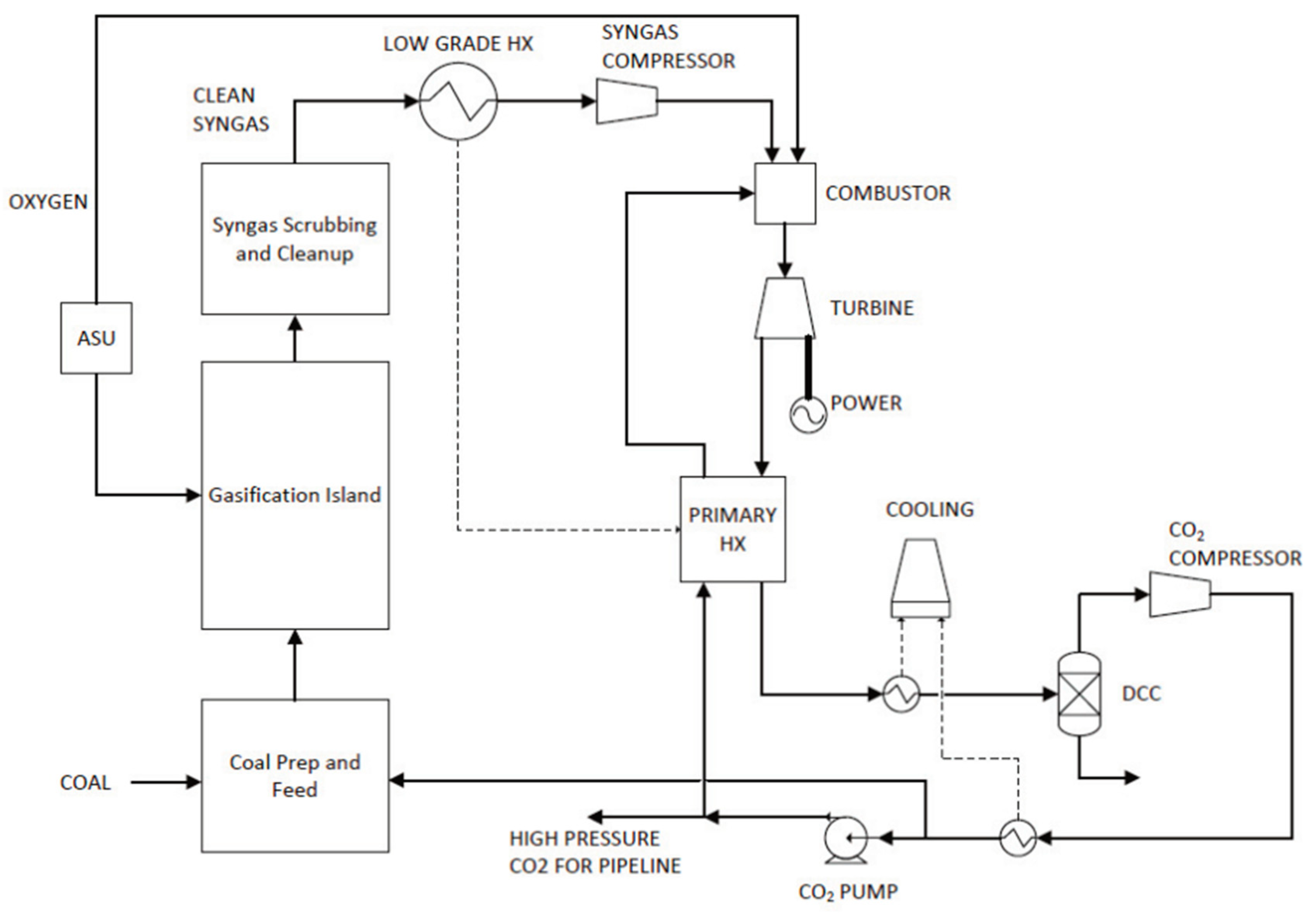
Figure 13.
Schematic of the coal-fired Allam power cycle [115].
The construction of a 50 MWth demonstration plant operating on natural gas fired Allam cycle has just been completed in La Porte, Texas. A commercial 300 MW plant is in the planning stage to demonstrate the advantage of this cycle [114]. Since no extra measures are needed for capturing CO2, this method is expected to produce electricity at a cost much lower than other conventional power plants using CCS.
As a new and potentially viable method to reduce carbon dioxide emissions from fossil fuel power plants, research is ongoing to optimize the parameters of the Allam cycle. The efficiency of this cycle is sensitive to the turbine inlet temperature and pressure, turbine outlet pressure, temperature difference on the hot side of the primary heat exchanger and the performance of the air separation unit of the cycle. Figure 14 depicts a distribution of the total power production of the turbine for the natural gas-fired Allam cycle. A similar graph is presented in Figure 15 which shows various losses as a percentage of the fuel thermal input. The figures are constructed using the simulation results of Mitchell et al. [116].
Figure 14.
Distribution of the turbine power production in the natural gas-fired Allam cycle.
Figure 15.
Distribution of the thermal energy input within the Allam cycle. The figures across the chart represent the percentage of the thermal input.
The power requirement of the CO2 pressurization is the largest; it consumes about one-fifth of the turbine gross power. The second largest power-consuming component is the ASU, which requires 12% of the turbine power production. The fuel compressor requires ~1% of the turbine power. The total penalty is 34% so that 66% of the turbine gross power is transmitted to an electric generator as the net power output. From Figure 15, 12.4% of the fuel energy is discharged to the surroundings in the form of waste heat so the gross cycle efficiency is 87.6%. The total penalties account for 29.6% of the fuel thermal input which upon subtracting from the gross efficiency, the net cycle efficiency is found to be 58%. The cycle developers have also examined employing two turbines in the cycle. They have reported a noticeable increase in the power output while the capital cost increased a little.
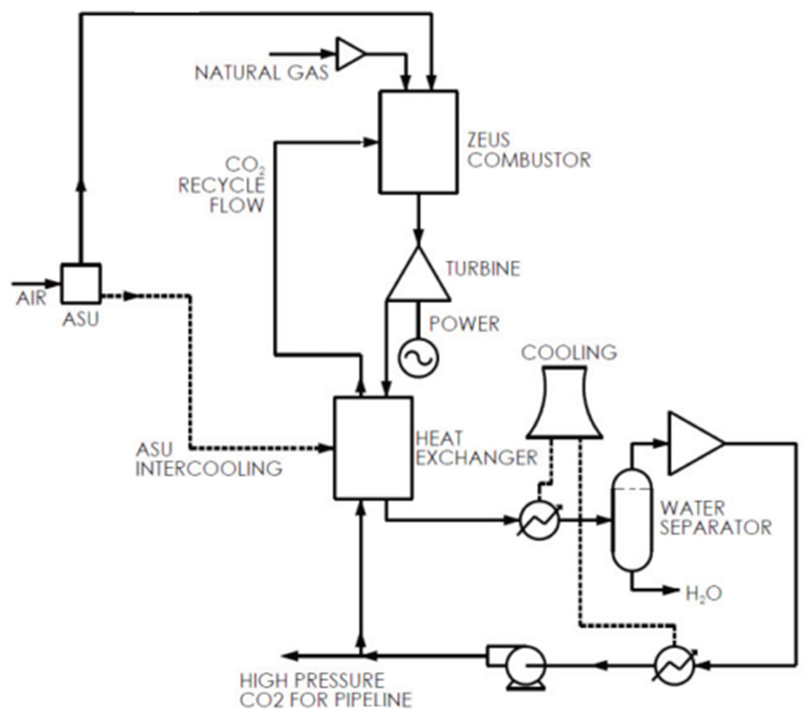
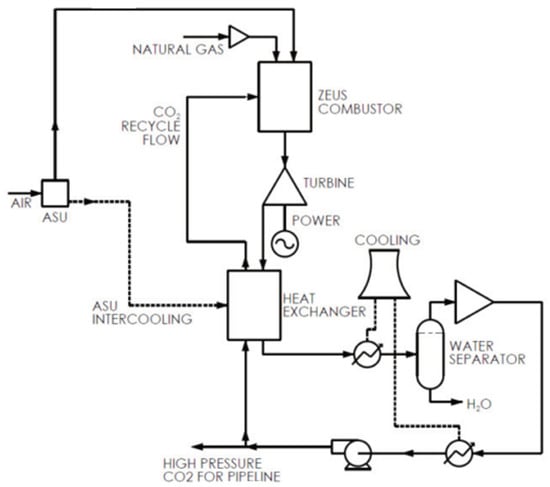
There are also some other power cycles that run on the oxy fuel combustion concept. Clean Energy Systems [117] proposed a cycle which uses water instead of recycled flue gas to control the turbine inlet temperature. Fuel is combusted with an oxidant in a high-pressure combustor in the presence of supercritical steam. The hot gas is then expanded in three different turbines with reheating between them. This cycle is considered by CES as a long-term solution to use in the oxy combustion process with natural gas. A schematic of the proposed cycle is shown in Figure 16.
Figure 16.
Schematic diagram of a supercritical CES cycle.
3.2. Chemical Looping Combustion (CLC)
Chemical looping combustion is a novel process in the field of carbon capture. This method has the potential to be the most efficient and a low-cost process for capturing carbon dioxide from fossil fuel power plants. IPCC identified this method as one of the cheapest technologies for carbon capture [93]. It has the inherent advantages of CO2 separation with a minimum energy requirement.
There is no direct contact between the air and fuel which is why it is also known as unmixed combustion [118]. Instead of air, an appropriate oxygen carrier brings oxygen from the air to fuel [119]. Two fluidized bed reactors are used in this process. One is known as the air reactor and the other as the fuel reactor. A schematic of the process is shown in Figure 17. A solid oxygen carrier is circulated between these two reactors. The solid oxygen carrier is oxidized in the air reactor. After oxidation, the carrier goes to the fuel reactor. Fuel is oxidized in the fuel reactor while the oxygen carrier is being reduced. The corresponding chemical reaction can be written as follows [120]:
Figure 17.
Schematic of the chemical looping combustion process [120].
Fuel reactor:
Air Reactor:
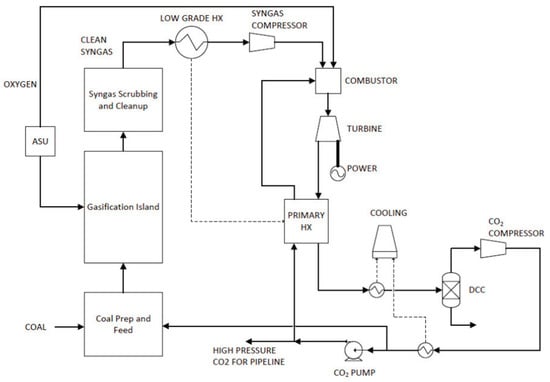
After the completion of the fuel oxidation, the metal oxygen carrier is circulated back to the air reactor [120]. CO2 and water are produced in the fuel reactor. CO2 can be easily separated by condensing H2O and then sequestered or used for other purposes. After oxidizing the oxygen carrier, the remaining air contains only nitrogen and unreacted oxygen. As they are not harmful to the environment, they can be released without further processing. Syngas produced from gasification of coal is used in the fuel reactor when coal is as the main fuel. A schematic layout of a power plant using chemical looping combustion with syngas from coal is shown in Figure 18.
Figure 18.
Layout of a power plant using chemical looping combustion with NiO and syngas [121].
Here, Ni reacts with high-pressure air in reactor 2 to form NiO and to remove oxygen from the air. Then, NiO is separated from the air. The hot and high-pressurized nitrogen-rich stream is passed through a turbine to generate power. NiO is passed to reactor 1 where it is reduced and the fuel is oxidized into CO2 and H2O. This high-pressure and high-temperature CO2 and H2O streams are used to produce steam for additional power generation. After that, CO2 is captured by condensing H2O from the stream. Reduced NiO forming Ni is returned to the air reactor to repeat the cycle.
Despite the novelty of the CLC process, this method has certain challenges. For example, the design of the reactor with two separated reaction zone is one of the main challenges. A CLC reactor system with two interconnected fluidized bed is shown in Figure 19. Here, the oxygen carrier should circulate between the zones, but the gas streams should not be leaked into one to another. The first continuous operation of this type of reactor was achieved with a 10 kW prototype at Chalmers University of Technology [122]. It showed a stable operation with 99.5% fuel conversion efficiency at ambient pressure. There was no significant gas leakage. There are also some other approaches in the design of the reactor. Shimomura [123,124] proposed a reactor with a rotating reactor wheel. Air and fuel were to be fed at separate compartments of the wheel. They considered an adsorbent wheel which would use Li4SiO4 based absorbent. Ivar et al. [125] worked on developing novel concepts of reactor. Their initial testing showed that the mixing of air and fuel could only be avoided partly. A steam stream was employed as a gas wall between the fuel and air. The flue gas in this experiment contained 85% CO2 after steam removal.
Figure 19.
A CLC reactor with two interconnected fluidized beds [126].
The thermal efficiency of a combined cycle power plant equipped with CLC was found to be around 52–53% with respective operating temperature and pressure of 1200 °C and 13 atm in the air reactor. Implementation of CLC yields 3–5% higher efficiency than other carbon capture methods [127]. A 2.8% higher thermal efficiency was found for a CLC-IGCC power plant compared to an IGCC using physical absorption for carbon separation. Also, the CLC allowed for 100% capture of carbon dioxide while the physical absorption yielded 85% capture from the IGCC plant [122].
An important aspect of research in the CLC field is to find a suitable oxygen carrier that would have a high fuel conversion ratio, a good stability, and a high oxygen transport capacity [122]. Various materials are being tested for this purpose. Materials with reactivity above or near their melting point should not be used as the oxygen carrier because they would have to undergo a cyclic operation at a high temperature. Along with the reactivity, thermal stability, toxicity, and cost should be considered when choosing an oxygen carrier [128]. Some of the most likely elements to use as oxygen carrier are iron, copper, manganese, and nickel. They should be combined with inert materials like alumina, silica, titanium oxide etc. [122]. Lyngefelt et al. [129] tested more than 290 different particles as oxygen carrier including active oxides of copper, nickel, manganese, and iron. A conversion efficiency of 99.5% was attained in a 10 kW prototype reactor. In another experiment, 99% conversion efficiency was gained when NiO/MgAl2O4 was used as an oxygen carrier [130].
Another significant factor for better efficiency is the temperature of the air reactor. The temperature of the air reactor can be compared with the turbine inlet temperature of a conventional power plant [122]. The reaction that takes place in the air reactor is endothermic whereas the reaction at the fuel reactor can be endothermic or exothermic. Rehan et al. [131] examined a multi-stage chemical looping combustion for combined cycle. They found that at an oxidation temperature of 1200 °C, a CLC combined cycle would operate at achieved 52% efficiency without reheating. The same power plant exhibited 51% efficiency at 1000 and 53% efficiency at 1200 reactor temperature when a single stage reheat was employed. However, employing a double stage reheat did not improve the efficiency over the single reheat system. Zhu et al. [132] compared the performance of an IGCC with chemical looping and calcium looping processes. They concluded that the CLC based technology exhibits higher efficiency (39.78%) than the pre-combustion capture with physical absorption (36.21%) and calcium looping (37.72%). The payback period of the above three capture methods was estimated to be 13.45 years, 13.21 years and 17.25 years, respectively.
4. Comparison of the Methods
Carbon capture requiring separation of CO2 is an age-old process and it has reached a certain maturity with various established full-scale application. A lot of experimental and numerical modeling studies have been done on these processes. The main advantage of post combustion capture is its easy integration capability with the existing power plants, but the partial pressure and concentration of CO2 are very low in the flue gases. For transportation and storage of CO2, a minimum concentration should be reached. The required extra energy and extra costs of carbon capture to attain a minimum required concentration are significantly high.
When using chemical absorption process for the separation, degradation of the solvent and severe corrosion of the used equipment take place. Therefore, a huge cost for solvents and other equipment becomes necessary for this process to make CO2 ready for transportation and storage. These may increase the cost of producing electricity around 70% [118]. Research is ongoing for new solvents to reduce the cost of carbon capture. Large equipment size results in the high capital and operating cost in this method.
Pre-combustion carbon capture is mostly used in process industries. There are also full-scale CCS plants in some industries which use this method [11]. The amount of CO2 is much higher in the gas mixture in this process than the conventional flue gas mixture. Due to the higher pressure and lower gas volume, less energy is required in this process compared to post combustion capture, but still, the energy penalty is high. Precombustion is mainly used in integrated gasification combined cycle technology. This technology demands a huge auxiliary system for smooth operation. Therefore, the capital cost of this system is too high compared to other systems.
On the other hand, carbon capture processes without requiring separation are comparatively novel in power generation. There is no full-scale operational plant based on these processes. There are some pilot scale operation and some subscale demonstration plants under development using oxy fuel combustion [10,30,94]. The most promising step regarding oxy fuel combustion is the 50 MWth demonstration power plant built in Texas by Net Power using the concept of Allam cycle. It will ensure near zero emission. This method has some other advantages like reduction in equipment size, compatibility with various kinds of coals, and no need for an onsite chemical plant [10].
The process, however, requires a large amount of high purity oxygen. Therefore, an energy-intensive ASU is needed for oxygen production. Membrane-based technology for air separation may compete with cryogenic ASU through a higher degree of integration into the power cycle [133]. Due to this ASU and CO2 compression unit used in this process, net power output decreases significantly. Along with these, there are some technical uncertainties that demand more research to understand the full-scale operation. However, since no extra cost is required for CO2 separation, this process remains a promising one to produce electricity at a lower cost while confirming near zero emission.
The CLC process for carbon capture is still in the preliminary stage. It has not been implemented on a commercial level yet. Further research is required to take advantage of this method. Due to the absence of flame, no NOx is produced thermally and the outlet stream of air reactor is harmless for the environment [93]. Developing a proper oxygen carrier to use in CLC will make it more attractive than other processes.
A comparison of the thermal efficiency of power plants with different CO2 capture processes is provided in Table 6. The efficiencies shown in the table are based on the lower heating value of the fuel. Bituminous coal is considered for coal-based power plants due to its extensive use in power production [30]. The Selexol process is taken into consideration for precombustion carbon capture in an IGCC GE type gasifier. In the case of chemical looping combustion, ilmenite was used as oxygen carrier for coal-based power production whereas Nickel Aluminum oxide was used for natural gas-based power production [134,135].
Table 6.
Efficiency comparison of power generation with different carbon capture processes [30,107,134,135].
When coal is used as a fuel, the CLC exhibits the same efficiency as the base combustion technology using pulverized coal without any capture. Reduction in the efficiency is the highest in pre-combustion carbon capture. Post combustion and oxy combustion carbon capture show an almost similar drop in efficiency. An interesting observation in this comparison is the efficiency of the Allam cycle. The targeted efficiency of the Allam cycle is almost the same as the reference power plant efficiency without capture. If this cycle can be implemented commercially at a larger scale, the overall power generation efficiency will increase while ensuring total carbon capture.
When natural gas is used as fuel, the pre-combustion carbon capture shows a 14% drop in the efficiency from the reference powerplant whereas the post combustion carbon capture shows an 8% drop. The traditional oxy combustion process exhibits an efficiency of 44.7%. Chemical looping combustion indicates only a 4% drop in efficiency from the reference plant. The Allam cycle shows an extraordinary performance whose efficiency happens to be over 3 percentage points higher than that of the reference combined cycle without CO2 capture.
From the efficiency comparison of Table 6, it may be concluded that the chemical looping combustion and the Allam cycle are expected to be the leading technologies in the near future for fossil fuel-based power generation. The 50 MWth Allam cycle provides the basis for deployment of large-scale facilities. Currently, 300 MW natural gas-fired plants are under development. The chemical looping method is not yet technologically ready to implement on an industrial basis. The method is still in the investigation stage. More experimental data are necessary before large-scale commercialization.
Conventional carbon capture process results in the reduction of efficiency. More fuel is burnt per unit of electricity production due to this inefficiency which leads to more production of CO2. Also, the processes used for capturing carbon dioxide may affect the environment in different ways other than direct emission of CO2. For example, different substances used for separating and capturing CO2 may have undesired effect on the human body and environment. Using a solid sorbent covered with coating was experimented to reduce the formation of dust from the substance [136]. This could also reduce the capacity of the substance to capture carbon dioxide. Also, stripping of organic solvent from membranes and sorbents is suggested to prevent undesired odor. Before employing carbon capture, it should be ensured that reducing CO2 is not being achieved at the cost of other environmental impacts.
Life cycle assessment of the plants is necessary to properly understand environmental impacts of the carbon capture methods. Schreibar et al. [7] used the life cycle assessment (LCA) methodology for post combustion carbon capture using MEA whose impact on the environment and human health was investigated for five power plants. The global warming potential (GWP), human toxicity potential (HTP), acidification potential (AP), photo oxidant formation potential, eutrophication potential (EP) were considered as impact categories. As expected, GWP was much lower with MEA compared to the power plants without capture whereas HTP was three times higher with MEA plants. Schreibar et al. [7] concluded that upstream and downstream processes such as emissions from fuel and material supply, waste disposal, and waste water treatment influence the environmental impact measures for power plants with carbon capture. Viebahn et al. [137] revealed about a 40% increase in AP, EP, HTP when post combustion carbon capture was implemented in a power plant.
A similar result was found by Veltman et al. [138]. They showed that a power plant with post combustion capture yields a 10 times increase in toxic impacts on freshwater compared to a plant without capture. Impacts on other categories were negligible. Degradation of MEA resulted in the emission of ammonia, acetaldehyde, and formaldehyde. Cuellar et al. [139] compared life cycle environmental impacts of carbon capture and storage with carbon capture and utilization. GWP with utilization was much greater than that with storage. The highest reduction of GWP was found for pulverized coal and IGCC plants employing the oxyfuel capture method as well as combined cycle gas turbine plants equipped with a post combustion capture technology.
Pehnt et al. [140] showed that a conventional power plant operating on coal with post combustion carbon capture would result in an increase in the environmental impact in almost all categories except GWP. Solvent degradation and energy penalty due to CO2 capture process are the main reasons for this increase. Precombustion capture showed a decrease in all the environmental impact categories compared to a conventional power plant. They identified oxyfuel combustion as the most potential process to reduce all the environmental impact categories if co-capture of other pollutants can be achieved.
Nie et al. [141] investigated comparative environmental impacts of post combustion and oxy fuel combustion carbon capture. Their analysis showed that almost all environmental impact categories except GWP would increase with post combustion carbon capture. The same is true for oxyfuel combustion except GWP, AP and EP. However, the amount of increase of these impact categories was found to be less in oxyfuel combustion compared to the post combustion carbon capture. No LCA analysis was found for chemical looping combustion and the newly proposed Allam cycle based on oxyfuel technology.
5. Conclusions
Despite their harmful effects on the environment, fossil fuels will continue to be the primary source of power production. A comprehensive discussion of the technologies to reduce emissions from fossil fuels is presented in this review. Post-combustion carbon capture technology requiring separation is the best technology to retrofit the existing fossil fuel power plants. Pre-combustion carbon capture is more suitable in an integrated gasification combined cycle. A post combustion carbon capture process can be applied to the running power plants without much modification.
The separation of CO2 from the gas stream in these processes requires additional energy which leads to an increase of the electricity price. Several technologies are available for separating CO2 from the gas stream. Separation is less costly in precombustion processes because of the higher partial pressure of CO2 in the gas stream. Among the separation technologies, the absorption process has become almost matured, but it requires attention to corrosion of equipment and high cost for regeneration of the solvent. An adsorption process for separation cannot be applied at large scales due to the low CO2 adsorption and capacity and influence of gases on the adsorbents. New adsorbents should be developed to remove the barriers. Membrane technology is less energy intensive than other processes, though it is less effective at low concentration of CO2. Also, more research is necessary to determine membrane behavior at high capacity. Formation of clathrate hydrate to separate CO2 from gas mixture needs more attention. Proper additives or promoters should be developed to use in the process to make this process more competitive.
Carbon capture with water condensation is economically more viable to implement due to a simpler design and higher plant efficiency and better environmental aspects for the life cycle compared to the pre- and post-combustion capture methods. LCA shows that oxyfuel combustion has much less effect on the environment compared to other methods. The combustion characteristics are different in this case from traditional combustion. Due to the different characteristics, further research is necessary to make this technology competitive with others. There still is limited knowledge of many important aspects of oxy fuel combustion. Along with the theoretical achievement, it is necessary to find more experimental data in order to validate theoretical models.
Further research is necessary to properly understand the oxy fuel combustion-based near-zero emission power cycles like the Allam cycle. Successful commercial implementation of these cycles will be a significant step in reducing emissions, thus meeting the challenge of global climate change. Chemical looping combustion has also the potential to become a cost-effective way to reduce emissions. It requires attention as a novel technology in this sector. The availability of suitable oxygen carriers and appropriate designing of the reactors can make this process comparable with others. LCA of these new methods is also necessary to properly understand their impact on the environment.
Author Contributions
Conceptualization, N.S.S. and Y.H.; methodology, Y.H.; investigation, N.S.S.; writing—original draft preparation, N.S.S.; writing—review and editing, Y.H.; supervision, Y.H.
Funding
This research received no external funding.
Acknowledgments
The research fund provided by Central Michigan University is gratefully acknowledged. The authors wish to express their gratitude to the anonymous reviewers for providing constructive feedback.
Conflicts of Interest
The authors declare no conflict of interest.
Abbreviations
| CCS | Carbon Capture and Storage |
| IGCC | Integrated Gasification Combined Cycle |
| TSA | Temperature Swing Adsorption |
| PSA | Pressure Swing Adsorption |
| VSA | Vacuum Swing Adsorption |
| THF | Tetrahydrofuran |
| TBAB | Tetrabutylammonium Bromide |
| TBAF | Tetrabutylammonium Fluoride |
| ESP | Electrostatic Precipitator |
| FGD | Flue Gas Desulphurization |
| LCA | Life Cycle Assessment |
| MEA | Monoethanolamine |
| MOF | Metal Organic Framework |
| CLC | Chemical Looping Combustion |
| CFB | Circulating Fluidized Bed |
| CES | Clean Energy System |
References
- United States Environmental Protection Agency (EPA). Global Greenhouse Gas Emissions Data. Available online: https://www.epa.gov/ghgemissions/global-greenhouse-gas-emissions-data (accessed on 29 October 2019).
- Rogelj, J.; Den Elzen, M.; Höhne, N.; Fransen, T.; Fekete, H.; Winkler, H.; Schaeffer, R.; Sha, F.; Riahi, K.; Meinshausen, M. Paris Agreement climate proposals need a boost to keep warming well below 2 °C. Nature 2016, 534, 631–639. [Google Scholar] [CrossRef]
- Zhou, R.; Guzman, M.I. CO2 reduction under periodic illumination of ZnS. J. Phys. Chem. Chem. C 2014, 118, 11649–11656. [Google Scholar] [CrossRef]
- Sharma, N.; Das, T.; Kumar, S.; Bhosale, R.; Kabir, M.; Ogale, S. Photocatalytic activation and reduction of CO2 to CH4 over single phase nano Cu3SnS4: A combined experimental and theoretical study. ACS Appl. Energy Mater. 2019, 2, 5677–5685. [Google Scholar] [CrossRef]
- Wall, T.; Liu, Y.; Spero, C.; Elliott, L.; Khare, S.; Rathnam, R.; Zeenathal, F.; Moghtaderi, B.; Buhre, B.; Changdong, S.; et al. An overview on oxyfuel coal combustion-state of the art research and technology development. Chem. Eng. Res. Des. 2009, 87, 1003–1016. [Google Scholar] [CrossRef]
- Lockwood, T. A compararitive review of next-generation carbon capture technologies for coal-fired power plant. Energy Procedia 2017, 114, 2658–2670. [Google Scholar] [CrossRef]
- Schreiber, A.; Zapp, P.; Kuckshinrichs, W. Environmental assessment of German electricity generation from coal-fired power plants with amine-based carbon capture. Int. J. Life Cycle Assess. 2009, 14, 547–559. [Google Scholar] [CrossRef]
- Pardemann, R.; Meyer, B. Pre-Combustion carbon capture. Handb. Clean Energy Syst. 2015, 1–28. [Google Scholar] [CrossRef]
- Babu, P.; Ong, H.W.N.; Linga, P. A systematic kinetic study to evaluate the effect of tetrahydrofuran on the clathrate process for pre-combustion capture of carbon dioxide. Energy 2016, 94, 431–442. [Google Scholar] [CrossRef]
- Theo, W.L.; Lim, J.S.; Hashim, H.; Mustaffa, A.A.; Ho, W.S. Review of pre-combustion capture and ionic liquid in carbon capture and storage. Appl. Energy 2016, 183, 1633–1663. [Google Scholar] [CrossRef]
- Jansen, D.; Gazzani, M.; Manzolini, G.; van Dijk, E.; Carbo, M. Pre-Combustion CO2 capture. Int. J. Greenh. Gas Control 2015, 40, 167–187. [Google Scholar] [CrossRef]
- Gazzani, M.; Macchi, E.; Manzolini, G. CO2 capture in natural gas combined cycle with SEWGS. Part A: Thermodynamic performances. Int. J. Greenh. Gas Control 2013, 12, 493–501. [Google Scholar] [CrossRef]
- Gazzani, M.; Macchi, E.; Manzolini, G. CO2 capture in integrated gasification combined cycle with SEWGS—Part A: Thermodynamic performances. Fuel 2013, 105, 206–219. [Google Scholar] [CrossRef]
- Davies, K.; Malik, A.; Li, J.; Aung, T.N. A meta-study on the feasibility of the implementation of new clean coal technologies to existing coal-fired power plants in an effort to decrease carbon emissions. PAM Rev. 2007, 30–45. [Google Scholar] [CrossRef]
- Romano, M.C.; Chiesa, P.; Lozza, G. Pre-Combustion CO2 capture from natural gas power plants, with ATR and MDEA processes. Int. J. Greenh. Gas Control 2010, 4, 785–797. [Google Scholar] [CrossRef]
- Martin, C.; Stockel, E.; Lowes, C.R.; Adams, D.; Cooper, A.; Pis, J.; Rubiera, F.; Piveda, C. Hypercrosslinked organic polymer networks as potential adsorbents for pre-combustion CO2 capture. J. Mater. Chem. 2011, 21, 5475–5483. [Google Scholar] [CrossRef]
- Schell, J.; Casas, N.; Blom, R.; Spjelkavik, A.I.; Andersen, A.; Cavka, J.H.; Mazzotti, M. MCM-41, MOF and UiO-67/MCM-41 adsorbents for pre-combustion CO2 capture by PSA: Adsorption equilibria. Adsorption 2012, 18, 213–227. [Google Scholar] [CrossRef]
- García, S.; Gil, M.V.; Martín, C.F.; Pis, J.J.; Rubiera, F.; Pevida, C. Breakthrough adsorption study of a commercial activated carbon for pre-combustion CO2 capture. Chem. Eng. J. 2011, 171, 549–556. [Google Scholar]
- Casas, N.; Schell, J.; Joss, L.; Mazzotti, M. A parametric study of a PSA process for pre-combustion CO2 capture. Sep. Purif. Technol. 2013, 104, 183–192. [Google Scholar] [CrossRef]
- Moioli, S.; Giuffrida, A.; Gamba, S.; Romano, M.C.; Pellegrini, L.; Lozza, G. Pre-Combustion CO2 capture by MDEA process in IGCC based on air-blown gasification. Energy Procedia 2014, 63, 2045–2053. [Google Scholar] [CrossRef]
- Jiang, G.; Huang, Q.; Kenarsari, S.D.; Hu, X.; Russell, A.G.; Fan, M.; Shen, X. A new mesoporous amine-TiO2 based pre-combustion CO2 capture technology. Appl. Energy 2015, 147, 214–223. [Google Scholar] [CrossRef]
- Park, S.H.; Lee, S.J.; Lee, J.W.; Chun, S.N.; Lee, J.B. The quantitative evaluation of two-stage pre-combustion CO2 capture processes using the physical solvents with various design parameters. Energy 2015, 81, 47–55. [Google Scholar] [CrossRef]
- Dai, Z.; Deng, L. Membrane absorption using ionic liquid for pre-combustion CO2 capture at elevated pressure and temperature. Int. J. Greenh. Gas Control 2016, 54, 59–69. [Google Scholar] [CrossRef]
- Yang, M.; Jing, W.; Zhao, J.; Ling, Z.; Song, Y. Promotion of hydrate-based CO2 capture from flue gas by additive mixtures (THF (tetrahydrofuran) + TBAB (tetra-n-Butyl ammonium bromide)). Energy 2016, 106, 546–553. [Google Scholar] [CrossRef]
- Zheng, J.; Zhang, P.; Linga, P. Semiclathrate hydrate process for pre-combustion capture of CO2 at near ambient temperatures. Appl. Energy 2017, 194, 267–278. [Google Scholar] [CrossRef]
- Usman, M.; Hillestad, M.; Deng, L. Assessment of a membrane contactor process for pre-combustion CO2 capture by modelling and integrated process simulation. Int. J. Greenh. Gas Control 2018, 71, 95–103. [Google Scholar] [CrossRef]
- Zhai, H.; Rubin, E.S. Systems analysis of physical absorption of CO2 in ionic liquids for pre-combustion carbon capture. Environ. Sci. Technol. 2018, 52, 4996–5004. [Google Scholar] [CrossRef]
- Hammond, G.P.; Spargo, J. The prospects for coal-fired power plants with carbon capture and storage: A UK perspective. Energy Convers. Manag. 2014, 86, 476–489. [Google Scholar] [CrossRef]
- Yoro, K.; Sekoai, P. The potential of CO2 capture and storage technology in South Africa’s coal-fired thermal power plants. Environments 2016, 3, 24. [Google Scholar] [CrossRef]
- Leung, D.Y.C.; Caramanna, G.; Maroto-Valer, M.M. An overview of current status of carbon dioxide capture and storage technologies. Renew. Sustain. Energy Rev. 2014, 39, 426–443. [Google Scholar] [CrossRef]
- Mondal, M.K.; Balsora, H.K.; Varshney, P. Progress and trends in CO2 capture/separation technologies: A review. Energy 2012, 46, 431–441. [Google Scholar] [CrossRef]
- Merkel, T.C.; Lin, H.; Wei, X.; Baker, R. Power plant post-combustion carbon dioxide capture: An opportunity for membranes. J. Membr. Sci. 2010, 359, 126–139. [Google Scholar] [CrossRef]
- Adams, T.A., II; Hoseinzade, L.; Madabhushi, P.B.; Okeke, I.J. Comparison of CO2 capture approaches for fossil-based power generation: Review and meta-study. Processes 2017, 5, 1–37. [Google Scholar]
- Agarwal, A.; Biegler, L.T.; Zitney, S.E. A superstructure-based optimal synthesis of PSA cycles for post-combustion CO2 capture. AIChE J. 2010, 56, 1813–1828. [Google Scholar] [CrossRef]
- Wappel, D.; Gronald, G.; Kalb, R.; Draxler, J. Ionic liquids for post-combustion CO2 absorption. Int. J. Greenh. Gas Control 2010, 4, 486–494. [Google Scholar] [CrossRef]
- Mason, J.A.; Sumida, K.; Herm, Z.R.; Krishna, R.; Long, J.R. Evaluating metal-organic frameworks for post-combustion carbon dioxide capture via temperature swing adsorption. Energy Environ. Sci. 2011, 4, 3030–3040. [Google Scholar] [CrossRef]
- Savile, C.K.; Lalonde, J.J. Biotechnology for the acceleration of carbon dioxide capture and sequestration. Curr. Opin. Biotechnol. 2011, 22, 818–823. [Google Scholar] [CrossRef]
- Lee, Z.H.; Lee, K.T.; Bhatia, S.; Mohamed, A.R. Post-Combustion carbon dioxide capture: Evolution towards utilization of nanomaterials. Renew. Sustain. Energy Rev. 2012, 16, 2599–2609. [Google Scholar] [CrossRef]
- Scholes, C.A.; Ho, M.T.; Wiley, D.E.; Stevens, G.W.; Kentish, S.E. Cost competitive membrane-cryogenic post-combustion carbon capture. Int. J. Greenh. Gas Control 2013, 17, 341–348. [Google Scholar] [CrossRef]
- Bae, T.H.; Hudson, M.R.; Mason, J.A.; Queen, W.L.; Dutton, J.J.; Sumida, K.; Micklash, K.J.; Kaye, S.S.; Brown, C.M.; Long, J.R. Evaluation of cation-exchanged zeolite adsorbents for post-combustion carbon dioxide capture. Energy Environ. Sci. 2013, 6, 128–138. [Google Scholar] [CrossRef]
- Zhang, Z.; Yan, Y.; Zhang, L.; Chen, Y.; Ju, S. CFD investigation of CO2 capture by methyldiethanolamine and 2-(1-piperazinyl)-ethylamine in membranes: Part B. Effect of membrane properties. J. Nat. Gas Sci. Eng. 2014, 19, 311–316. [Google Scholar] [CrossRef]
- Shakerian, F.; Kim, K.H.; Szulejko, J.E.; Park, J.W. A comparative review between amines and ammonia as sorptive media for post-combustion CO2 capture. Appl. Energy 2015, 148, 10–22. [Google Scholar] [CrossRef]
- Zhang, Z. Comparisons of various absorbent effects on carbon dioxide capture in membrane gas absorption (MGA) process. J. Nat. Gas Sci. Eng. 2016, 31, 589–595. [Google Scholar] [CrossRef]
- El Hadri, N.; Quang, D.V.; Goetheer, E.L.V.; Abu Zahra, M.R.M. Aqueous amine solution characterization for post-combustion CO2 capture process. Appl. Energy 2017, 185, 1433–1449. [Google Scholar] [CrossRef]
- Thompson, J.G.; Combs, M.; Abad, K.; Bhatnagar, S.; Pelgen, J.; Beaudry, M.; Rochelle, G.; Hume, S.; Link, D.; Figueroa, J.; et al. Pilot testing of a heat integrated 0.7 MWe CO2 capture system with two-stage air-stripping: Emission. Int. J. Greenh. Gas Control 2017, 64, 267–275. [Google Scholar] [CrossRef]
- Thompson, J.G.; Combs, M.; Abad, K.; Bhatnagar, S.; Pelgen, J.; Beaudry, M.; Rochelle, G.; Hume, S.; Link, D.; Figueroa, J.; et al. Pilot testing of a heat integrated 0.7 MWe CO2 capture system with two-stage air-stripping: Amine degradation and metal accumulation. Int. J. Greenh. Gas Control 2017, 64, 23–33. [Google Scholar] [CrossRef]
- Zhang, Z.; Chen, F.; Rezakazemi, M.; Zhang, W.; Lu, C.; Chang, H.; Quan, X. Modeling of a CO2-piperazine-membrane absorption system. Chem. Eng. Res. Des. 2017, 131, 375–384. [Google Scholar] [CrossRef]
- Rackley, S.A. Absorption capture systems. In Carbon Capture and Storage, 2nd ed.; Elsevier: Amsterdam, The Netherlands, 2017. [Google Scholar]
- Padurean, A.; Cormos, C.-C.; Agachi, P.-S. Pre-Combustion carbon dioxide capture by gas–liquid absorption for integrated gasification combined cycle power plants. Int. J. Greenh. Gas Control 2012, 7, 1–11. [Google Scholar] [CrossRef]
- Yu, C.H.; Huang, C.H.; Tan, C.S. A review of CO2 capture by absorption and adsorption. Aerosol Air Qual. Res. 2012, 12, 745–769. [Google Scholar] [CrossRef]
- Mofarahi, M.; Khojasteh, Y.; Khaledi, H.; Farahnak, A. Design of CO2 absorption plant for recovery of CO2 from flue gases of gas turbine. Energy 2008, 33, 1311–1319. [Google Scholar] [CrossRef]
- Figueroa, J.D.; Fout, T.; Plasynski, S.; McIlvried, H.; Srivastava, R.D. Advances in CO2 capture technology—The U.S. Department of Energy’s Carbon Sequestration Program. Int. J. Greenh. Gas Control 2008, 2, 9–20. [Google Scholar] [CrossRef]
- Berstad, D.; Anantharaman, R.; Nekså, P. Low-Temperature CCS from an IGCC power plant and comparison with physical solvents. Energy Procedia 2013, 37, 2204–2211. [Google Scholar] [CrossRef][Green Version]
- Meisen, A.; Shuai, X. Research and development issues in CO2 capture. Energy Convers. Manag. 1997, 38, S37–S42. [Google Scholar] [CrossRef]
- Lillia, S.; Bonalumi, D.; Grande, C.; Manzolini, G. A comprehensive modeling of the hybrid temperature electric swing adsorption process for CO2 capture. Int. J. Greenh. Gas Control 2018, 74, 155–173. [Google Scholar] [CrossRef]
- Plaza, M.G.; Durán, I.; Rubiera, F.; Pevida, C. Adsorption-Based process modelling for post-combustion CO2 capture. Energy Procedia 2017, 114, 2353–2361. [Google Scholar] [CrossRef]
- Songolzadeh, M.; Soleimani, M.; Takht Ravanchi, M.; Songolzadeh, R. Carbon dioxide separation from flue gases: A technological review emphasizing reduction in greenhouse gas emissions. Sci. World J. 2014, 2014, 828131. [Google Scholar] [CrossRef] [PubMed]
- Grande, C.A. Advances in pressure swing adsorption for gas separation. ISRN Chem. Eng. 2012. [Google Scholar] [CrossRef]
- Rashidi, N.A.; Yusup, S. An overview of activated carbons utilization for the post-combustion carbon dioxide capture. J. CO2 Util. 2016, 13, 1–16. [Google Scholar] [CrossRef]
- Langlois, P.; Pentchev, I.; Hinkov, I.; Lamari, F.D.; Langlois, P.; Dicko, M.; Chilev, C.; Pentchev, I. Carbon dioxide capture by adsorption. J. Chem. Tech. Matall. 2016, 51, 609–627. [Google Scholar]
- Wright, A.; White, V.; Hufton, J.; Selow, E.; van Hinderink, P. Reduction in the cost of pre-combustion CO2 capture through advancements in sorption-enhanced water-gas-shift. Energy Procedia 2009, 1, 707–714. [Google Scholar] [CrossRef]
- Cobden, P.D.; van Beurden, P.; Reijers, H.T.J.; Elzinga, G.D.; Kluiters, S.C.A.; Dijkstra, J.W.; Jansen, D.; van den Brink, R.W. Sorption-Enhanced hydrogen production for pre-combustion CO2 capture: Thermodynamic analysis and experimental results. Int. J. Greenh. Gas Control 2007, 1, 170–179. [Google Scholar] [CrossRef]
- Khalilpour, R.; Mumford, K.; Zhai, H.; Abbas, A.; Stevens, G.; Rubin, E.S. Membrane-Based carbon capture from flue gas: A review. J. Clean. Prod. 2015, 103, 286–300. [Google Scholar] [CrossRef]
- Ibrahim, M.H.; El-Naas, M.H.; Zhang, Z.; Van der Bruggen, B. CO2 capture using hollow fiber membranes: A review of membrane wetting. Energy Fuels 2018, 32, 963–978. [Google Scholar] [CrossRef]
- El-Naas, M.H.; Al-Marzouqi, M.; Marzouk, S.A.; Abdullatif, N. Evaluation of the removal of CO2 using membrane contactors: Membrane wettability. J. Membr. Sci. 2010, 350, 410–416. [Google Scholar] [CrossRef]
- Rostami, S.; Keshavarz, P.; Raeissi, S. Experimental study on the effects of an ionic liquid for CO2 capture using hollow fiber membrane contactors. Int. J. Greenh. Gas Control 2018, 69, 1–7. [Google Scholar] [CrossRef]
- Kreulen, H.; Smolders, C.A.; Versteeg, G.F.; Van Swaaij, W.P.M. Determination of mass transfer rates in wetted and non-wetted microporous membranes. Chem. Eng. Sci. 1993, 48, 2093–2102. [Google Scholar] [CrossRef]
- Mavroudi, M.; Kaldis, S.P.; Sakellaropoulos, G.P. Reduction of CO2 emissions by a membrane contacting process. Fuel 2003, 82, 2153–2159. [Google Scholar] [CrossRef]
- Kreulen, H.; Smolders, C.A.; Versteeg, G.F.; van Swaaij, W.P.M. Microporous hollow fibre membrane modules as gas-liquid contactors part 2. Mass transfer with chemical reaction. J. Membr. Sci. 1993, 78, 217–238. [Google Scholar] [CrossRef]
- Dindore, V.Y.; Brilman, D.W.F.; Geuzebroek, R.H.; Versteeg, G.F. Membrane-Solvent selection for CO2 removal using membrane gas-liquid contactors. Sep. Purif. Technol. 2004, 40, 133–145. [Google Scholar] [CrossRef]
- Malek, A.; Li, K.; Teo, W.K. Modeling of microporous hollow fiber membrane modules operated under partially wetted conditions. Ind. Eng. Chem. Res. 1997, 36, 784–793. [Google Scholar] [CrossRef]
- Kumar, R.; Linga, P.; Englezos, P. Pre and Post Combustion Capture of Carbon Dioxide via Hydrate Formation. In Proceedings of the 2006 IEEE EIC Climate Change Technology Conference, EICCCC 2006, Ottawa, ON, Canada, 10–12 May 2006; pp. 1–7. [Google Scholar]
- Zhong, D.; Sun, D.; Lu, Y.; Yan, J.; Wang, J. Adsorption—Hydrate hybrid process for methane separation from a CH4/N2/O2 gas mixture using pulverized coal particles. Ind. Eng. Chem. Res. 2014, 53, 15738–15746. [Google Scholar] [CrossRef]
- Babu, P.; Linga, P.; Kumar, R.; Englezos, P. A review of the hydrate based gas separation (HBGS) process forcarbon dioxide pre-combustion capture. Energy 2015, 85, 261–279. [Google Scholar] [CrossRef]
- Lee, H.J.; Lee, J.D.; Linga, P.; Englezos, P.; Kim, Y.S.; Lee, M.S.; Kim, Y.D. Gas hydrate formation process for pre-combustion capture of carbon dioxide. Energy 2010, 36, 2729–2733. [Google Scholar] [CrossRef]
- Kumar, R.; Wu, H.J.; Englezos, P. Incipient hydrate phase equilibrium for gas mixtures containing hydrogen, carbon dioxide and propane. Fluid Ph. Equilib. 2006, 244, 167–171. [Google Scholar] [CrossRef]
- Kim, S.M.; Lee, J.D.; Lee, H.J.; Lee, E.K.; Kim, Y. Gas hydrate formation method to capture the carbon dioxide for pre-combustion process in IGCC plant. Int. J. Hydrog. Energy 2011, 36, 1115–1121. [Google Scholar] [CrossRef]
- Park, S.; Lee, S.; Lee, Y.; Seo, Y. CO2 capture from simulated fuel gas mixtures using semiclathrate hydrates formed by quaternary ammonium salts. Environ. Sci. Technol. 2013, 47, 7571–7577. [Google Scholar] [CrossRef]
- Zheng, J.; Lee, Y.K.; Babu, P.; Zhang, P.; Linga, P. Impact of fixed bed reactor orientation, liquid saturation, bed volume and temperature on the clathrate hydrate process for pre-combustion carbon capture. J. Nat. Gas Sci. Eng. 2016, 35, 1499–1510. [Google Scholar] [CrossRef]
- Blamey, J.; Anthony, E.J.; Wang, J.; Fennell, P.S. The calcium looping cycle for large-scale CO2 capture. Prog. Energy Combust. Sci. 2010, 36, 260–279. [Google Scholar] [CrossRef]
- Silaban, A.; Harrison, D.P. High temperature capture of carbon dioxide: Characteristics of the reversible reaction between CaO(s) and CO2 (G). Chem. Eng. Commun. 1995, 137, 177–190. [Google Scholar] [CrossRef]
- Bui, M.; Adjiman, C.S.; Bardow, A.; Anthony, E.J.; Boston, A.; Brown, S.; Fennell, P.S.; Fuss, S.; Galindo, A.; Hackett, L.A.; et al. Carbon capture and storage (CCS): The way forward. Energy Environ. Sci. 2018, 11, 1062–1176. [Google Scholar] [CrossRef]
- Hanak, D.P.; Manovic, V. Calcium looping with supercritical CO2 cycle for decarbonisation of coal-fired power plant. Energy 2016, 102, 343–353. [Google Scholar] [CrossRef]
- Barker, R. The reversibility of the reaction CaCO3 ⇄ CaO+CO2. J. Chem. Technol. Biotechnol. 1973, 23, 733–742. [Google Scholar] [CrossRef]
- Buhre, B.J.P.; Elliott, L.K.; Sheng, C.D.; Gupta, R.P.; Wall, T.F. Oxy-Fuel combustion technology for coal-fired power generation. Prog. Energy Combust. Sci. 2005, 31, 283–307. [Google Scholar] [CrossRef]
- Yin, C.; Yan, J. Oxy-Fuel combustion of pulverized fuels: Combustion fundamentals and modeling. Appl. Energy 2016, 162, 742–762. [Google Scholar] [CrossRef]
- Seepana, S.; Jayanti, S. Steam-Moderated oxy-fuel combustion. Energy Convers. Manag. 2010, 51, 1981–1988. [Google Scholar] [CrossRef]
- Wang, L.; Liu, Z.; Chen, S.; Zheng, C.; Li, J. Physical and chemical effects of CO2 and H2O additives on counterflow diffusion flame burning methane. Energy Fuels 2013, 27, 7602–7611. [Google Scholar] [CrossRef]
- Edge, P.; Gharebaghi, M.; Irons, R.; Porter, R.; Porter, R.T.J.; Pourkashanian, M.; Smith, D.; Stephenson, P.; Williams, A. Combustion modelling opportunities and challenges for oxy-coal carbon capture technology. Chem. Eng. Res. Des. 2011, 89, 1470–1493. [Google Scholar] [CrossRef]
- Wu, F.; Argyle, M.D.; Dellenback, P.A.; Fan, M. Progress in O2 separation for oxy-fuel combustion—A promising way for cost-effective CO2 capture: A review. Prog. Energy Combust. Sci. 2018, 67, 188–205. [Google Scholar] [CrossRef]
- Huang, X.; Guo, J. Opportunities and challenges of oxy-fuel combustion. In Oxy-Fuel Combustion; Elsevier: Amsterdam, The Netherlands, 2018; pp. 1–12. [Google Scholar]
- Abraham, B.M.; Asbury, J.G.; Lynch, E.P.; Teotia, A.P.S. Coal-Oxygen process provides CO2 for enhanced recovery. Oil Gas J. 1982, 80(11), 68–75. [Google Scholar]
- Adanez, J.; Abad, A.; Garcia-Labiano, F.; Gayan, P.; De Diego, L.F. Progress in chemical-looping combustion and reforming technologies. Prog. Energy Combust. Sci. 2012, 38, 215–282. [Google Scholar] [CrossRef]
- Stanger, R.; Wall, T.; Spörl, R.; Paneru, M.; Grathwohl, S.; Weidmann, M.; Scheffknecht, G.; McDonald, D.; Myöhänen, K.; Ritvanen, J.; et al. Oxyfuel combustion for CO2 capture in power plants. Int. J. Greenh. Gas Control 2015, 40, 55–125. [Google Scholar] [CrossRef]
- Stanger, R.; Wall, T. Sulphur impacts during pulverised coal combustion in oxy-fuel technology for carbon capture and storage. Prog. Energy Combust. Sci. 2011, 37, 69–88. [Google Scholar] [CrossRef]
- Chen, L.; Yong, S.Z.; Ghoniem, A.F. Oxy-Fuel combustion of pulverized coal: Characterization, fundamentals, stabilization and CFD modeling. Prog. Energy Combust. Sci. 2012, 38, 156–214. [Google Scholar] [CrossRef]
- Chen, S. Fundamentals of oxy-fuel combustion. In Oxy-Fuel Combustion; Elsevier: Amsterdam, The Netherlands, 2018; pp. 13–30. [Google Scholar]
- Oh, J.; Noh, D. Laminar burning velocity of oxy-methane flames in atmospheric condition. Energy 2012, 45, 669–675. [Google Scholar] [CrossRef]
- Mazas, A.N.; Lacoste, D.A.; Schuller, T. Experimental and Numerical Investigation on the Laminar Flame Speed of CH4/O2 Mixtures Diluted with CO2 and H2O. In Proceedings of the ASME Turbo Expo 2010: Power for Land, Sea, Air, Glasgow, UK, 14–18 June 2010; pp. 411–421. [Google Scholar]
- Xie, Y.; Wang, J.; Zhang, M.; Gong, J.; Jin, W.; Huang, Z. Experimental and numerical study on laminar flame characteristics of methane oxy-fuel mixtures highly diluted with CO2. Energy Fuels 2013, 27, 6231–6237. [Google Scholar] [CrossRef]
- Seepana, S.; Jayanti, S. Flame structure and NO generation in oxy-fuel combustion at high pressures. Energy Convers. Manag. 2009, 50, 1116–1123. [Google Scholar] [CrossRef]
- Koroglu, B.; Pryor, O.M.; Lopez, J.; Nash, L.; Vasu, S.S. Shock tube ignition delay times and methane time-histories measurements during excess CO2 diluted Oxy-Methane Combustion. Combust. Flame 2016, 164, 152–163. [Google Scholar] [CrossRef]
- Pryor, O.; Barak, S.; Lopez, J.; Ninnemann, E.; Koroglu, B.; Nash, L.; Vasu, S.; Ninnemann, E.; Koroglu, B.; Nash, L.; et al. High pressure shock tube ignition delay time measurements during oxy-methane combustion with high levels of CO2 dilution. J. Energy Resour. Technol. 2017, 139. [Google Scholar] [CrossRef]
- Hu, X.; Yu, Q.; Sun, N.; Qin, Q. Experimental study of flammability limits of oxy-methane mixture and calculation based on thermal theory. Int. J. Hydrog. Energy 2014, 39, 9527–9533. [Google Scholar] [CrossRef]
- Said, A.; Eloneva, S.; Fogelholm, C.J.; Fagerlund, J.; Nduagu, E.; Zevenhoven, R. Integrated carbon capture and storage for an oxyfuel combustion process by using carbonation of Mg(OH)2 produced from serpentinite rock. Energy Procedia 2011, 4, 2839–2846. [Google Scholar] [CrossRef]
- Riaza, J.; Gil, M.V.; Álvarez, L.; Pevida, C.; Pis, J.J.; Rubiera, F. Oxy-Fuel combustion of coal and biomass blends. Energy 2012, 41, 429–435. [Google Scholar] [CrossRef]
- Allam, R.J.; Palmer, M.R.; Brown, G.W.; Fetvedt, J.; Freed, D.; Nomoto, H.; Itoh, M.; Okita, N.; Jones, C. High efficiency and low cost of electricity generation from fossil fuels while eliminating atmospheric emissions, including carbon dioxide. Energy Procedia 2013, 37, 1135–1149. [Google Scholar] [CrossRef]
- Leckner, B.; Gómez-Barea, A. Oxy-Fuel combustion in circulating fluidized bed boilers. Appl. Energy 2014, 125, 308–318. [Google Scholar] [CrossRef]
- Vellini, M.; Gambini, M. CO2 capture in advanced power plants fed by coal and equipped with OTM. Int. J. Greenh. Gas Control 2015, 36, 144–152. [Google Scholar] [CrossRef]
- Scaccabarozzi, R.; Gatti, M.; Martelli, E. Thermodynamic optimization and part-load analysis of the NET power cycle. Energy Procedia 2017, 114, 551–560. [Google Scholar] [CrossRef]
- Falkenstein-Smith, R.; Zeng, P.; Ahn, J. Investigation of oxygen transport membrane reactors for oxy-fuel combustion and carbon capture purposes. Proc. Combust. Inst. 2017, 36, 3969–3976. [Google Scholar] [CrossRef]
- Climent Barba, F.; Martínez-Denegri Sánchez, G.; Soler, S.B.; Gohari Darabkhani, H.; Anthony, E.J. A technical evaluation, performance analysis and risk assessment of multiple novel oxy-turbine power cycles with complete CO2 capture. J. Clean. Prod. 2016, 133, 971–985. [Google Scholar] [CrossRef]
- Seon, B.; Jae, M.; Ho, J.; Seop, T. Influence of a recuperator on the performance of the semi-closed oxy-fuel combustion combined cycle. Appl. Therm. Eng. 2017, 124, 1301–1311. [Google Scholar]
- Laumb, J.D.; Holmes, M.J.; Stanislowski, J.J.; Lu, X.; Forrest, B.; McGroddy, M. Supercritical CO2 cycles for power production. Energy Procedia 2017, 114, 573–580. [Google Scholar] [CrossRef]
- Allam, R.J.; Martin, S.; Forrest, B.; Fetvedt, J.; Lu, X.; Freed, D.; Brown, G.W.; Sasaki, T.; Itoh, M.; Manning, J. Demonstration of the allam cycle: An update on the development status of a high efficiency supercritical carbon dioxide power process employing full carbon capture. Energy Procedia 2017, 114, 5948–5966. [Google Scholar] [CrossRef]
- Mitchell, C.; Avagyan, V.; Chalmers, H.; Lucquiaud, M. An initial assessment of the value of Allam Cycle power plants with liquid oxygen storage in future GB electricity system. Int. J. Greenh. Gas Control 2019, 87, 1–18. [Google Scholar] [CrossRef]
- Ferrari, N.; Mancuso, L.; Davison, J.; Chiesa, P.; Martelli, E.; Romano, M.C. Oxy-Turbine for Power Plant with CO2 Capture. Energy Procedia 2017, 114, 471–480. [Google Scholar] [CrossRef]
- Zhang, Z.; Borhani, T.N.G.; El-Naas, M.H. Carbon capture. In Exergetic, Energetic and Environmental Dimensions; Elsevier: Amsterdam, The Netherlands, 2017; pp. 997–1016. [Google Scholar]
- Yang, H.; Xu, Z.; Fan, M.; Gupta, R.; Slimane, R.B.; Bland, A.E.; Wright, I. Progress in carbon dioxide separation and capture: A review. J. Environ. Sci. 2008, 20, 14–27. [Google Scholar] [CrossRef]
- Hossain, M.M.; De Lasa, H.I. Chemical-Looping combustion (CLC) for inherent CO2 separations—A review. Chem. Eng. Sci. 2008, 63, 4433–4451. [Google Scholar] [CrossRef]
- Jin, H.; Ishida, M. A new type of coal gas fueled chemical-looping combustion. Fuel 2004, 83, 2411–2417. [Google Scholar] [CrossRef]
- Erlach, B.; Schmidt, M.; Tsatsaronis, G. Comparison of carbon capture IGCC with pre-combustion decarbonisation and with chemical-looping combustion. Energy 2011, 36, 3804–3815. [Google Scholar] [CrossRef]
- Shimomura, Y. The CO2 wheel: A revolutionary approach to carbon dioxide capture. Modern Power Syst. 2003, 23, 15–17. [Google Scholar]
- Quinn, R.; Kitzhoffer, R.J.; Hufton, J.R.; Golden, T.C. A high temperature lithium orthosilicate-based solid absorbent for post combustion CO2 capture. Ind. Eng. Chem. Res. 2012, 51, 9320–9327. [Google Scholar] [CrossRef]
- Dahl, I.M.; Bakken, E.; Larring, Y.; Spjelkavik, A.I.; Håkonsen, S.F.; Blom, R. On the development of novel reactor concepts for chemical looping combustion. Energy Procedia 2009, 1, 1513–1519. [Google Scholar] [CrossRef]
- Johansson, M.; Mattisson, T.; Lyngfelt, A. Investigation of Mn3O4 with stabilized ZrO2 for chemical-looping combustion. Chem. Eng. Res. Des. 2006. [Google Scholar] [CrossRef]
- Li, J.; Zhang, H.; Gao, Z.; Fu, J.; Ao, W.; Dai, J. CO 2 capture with chemical looping combustion of gaseous fuels: An overview. Energy Fuels 2017, 31, 3475–3524. [Google Scholar] [CrossRef]
- Tang, M.; Xu, L.; Fan, M. Progress in oxygen carrier development of methane-based chemical-looping reforming: A review. Appl. Energy 2015, 151, 143–156. [Google Scholar] [CrossRef]
- Lyngfelt, A.; Kronberger, B.; Adanez, J.; Morin, J.X.; Hurst, P. 2005, The Grace Project: Development of Oxygen Carrier Particles for Chemical-Looping Combustion. Design and Operation of a 10 KW Chemical-Looping Combustor. In Proceedings of the 7th International Conference on Greenhouse Gas Control Technologies, Vancouver, BC, Canada, 5 September 2004; pp. 115–123. [Google Scholar]
- Johansson, E.; Mattisson, T.; Lyngfelt, A.; Thunman, H. Combustion of syngas and natural gas in a 300 W chemical-looping combustor. Chem. Eng. Res. Des. 2006, 36, 3804–3815. [Google Scholar] [CrossRef]
- Naqvi, R.; Bolland, O. Multi-Stage chemical looping combustion (CLC) for combined cycles with CO2 Capture. Int. J. Greenh. Gas Control 2007, 1, 19–30. [Google Scholar] [CrossRef]
- Zhu, L.; Jiang, P.; Fan, J. Comparison of carbon capture IGCC with chemical-looping combustion and with calcium-looping process driven by coal for power generation. Chem. Eng. Res. Des. 2015, 104, 110–124. [Google Scholar] [CrossRef]
- Pfaff, I.; Kather, A. Comparative thermodynamic analysis and integration issues of CCS steam power plants based on oxy-combustion with cryogenic or membrane based air separation. Energy Procedia 2009, 1, 495–502. [Google Scholar] [CrossRef]
- Naqvi, R.; Wolf, J.; Bolland, O. Part-Load analysis of a chemical looping combustion (CLC) combined cycle with CO2 capture. Energy 2007, 32, 360–370. [Google Scholar] [CrossRef]
- Fan, J.; Zhu, L.; Hong, H.; Jiang, Q.; Jin, H. A thermodynamic and environmental performance of in situ gasification of chemical looping combustion for power generation using ilmenite with different coals and comparison with other coal-driven power technologies for CO2 capture. Energy 2017, 119, 1171–1180. [Google Scholar] [CrossRef]
- Wilberforce, T.; Baroutaji, A.; Soudan, B.; Al-Alami, A.H.; Olabi, A.G. Outlook of carbon capture technology and challenges. Sci. Total Environ. 2019, 657, 56–72. [Google Scholar] [CrossRef]
- Viebahn, P.; Nitsch, J.; Fischedick, M.; Esken, A.; Schüwer, D.; Supersberger, N.; Zuberbühler, U.; Edenhofer, O. Comparison of carbon capture and storage with renewable energy technologies regarding structural, economic, ecological aspects in Germany. Int. J. Greenh. Gas Control 2007, 1, 121–133. [Google Scholar] [CrossRef]
- Veltman, K.; Singh, B.; Hertwich, E.G. Human and environmental impact assessment of postcombustion CO2 capture focusing on emissions from amine-based scrubbing solvents to air. Environ. Sci. Technol. 2010, 44, 1496–1502. [Google Scholar] [CrossRef]
- Cuéllar-Franca, R.M.; Azapagic, A. Carbon capture, storage and utilisation technologies: A critical analysis and comparison of their life cycle environmental impacts. J. CO2 Util. 2015, 9, 82–102. [Google Scholar] [CrossRef]
- Pehnt, M.; Henkel, J. Life cycle assessment of carbon dioxide capture and storage from lignite power plants. Int. J. Greenh. Gas Control 2009, 3, 49–66. [Google Scholar] [CrossRef]
- Nie, Z.; Korre, A.; Durucan, S. life cycle modelling and comparative assessment of the environmental impacts of oxy-fuel and post-combustion CO2 capture, transport and injection processes. Energy Procedia 2011, 4, 2510–2517. [Google Scholar] [CrossRef]
© 2019 by the authors. Licensee MDPI, Basel, Switzerland. This article is an open access article distributed under the terms and conditions of the Creative Commons Attribution (CC BY) license (http://creativecommons.org/licenses/by/4.0/).



















