Next Article in Journal
PV Micro-Inverter Topology Using LLC Resonant Converter
Previous Article in Journal
Modeling and Stability Analysis of Model Predictive Control Dual Active Bridge Converter
 
 
Font Type:
Arial Georgia Verdana
Font Size:
Aa Aa Aa
Line Spacing:
Column Width:
Background:
Article

Mathematical Modeling of the Working Conditions of the Ship’s Utilization Boiler in Order to Evaluate Its Performance

Institute of Marine Power Plants, Maritime University of Szczecin, ul. Waly Chrobrego1-2, 70-500 Szczecin, Poland
*
Author to whom correspondence should be addressed.
Energies 2019, 12(16), 3105; https://doi.org/10.3390/en12163105
Submission received: 10 July 2019 / Revised: 7 August 2019 / Accepted: 8 August 2019 / Published: 13 August 2019
(This article belongs to the Section I: Energy Fundamentals and Conversion)

Abstract

:
The paper presents a mathematical model allowing the determination of the amount of saturated steam produced in marine water tube boilers and smoke tube boilers. The mathematical model includes the impact of the exhaust gas temperature and its amount, ambient temperature, engine power load, and location of boiler tubes. In addition to the amount of steam generated in a boiler, it is also feasible to establish flow resistance of the exhaust gas in the boiler determined by the boiler tubes’ arrangement and the thickness of scale deposits and the exhaust gas temperature after the exhaust gas boiler. Due to the model universality, it may be applied not only to make calculations for existing boilers, but also to perform numerical experiments in order to determine the amount of steam produced by the entire range of boilers used in the waste heat recovery systems in power marine systems and the adopted limit values, such as exhaust gas flow resistance and their temperature, after the boiler. The reliability of the obtained results has been revised by comparing them with the outcomes of the experiments performed on the ships.

Graphical Abstract

1. Introduction

One of the methods to reduce the emission of harmful exhaust components emitted by marine combustion engines is to use the waste heat to generate heat energy and electricity. In both cases, the steam produced by the marine exhaust gas boilers (EGB) is utilized. The steam transfers the heat directly through heat exchangers or is a working medium in turbogenerators. It should enable, during a vessel’s travel, to resign from the employment of auxiliary oil-fired boilers and diesel generator units simultaneously limiting the fuel consumption of the marine power systems.
For the majority of the marine power systems, EGB are designed to produce the required amount of steam which would meet the demand for heat for the heating purposes on vessels. The types of EGB may be divided into two main groups: water tube boilers and smoke tube boilers. Their schemes are presented in Figure 1.
Marine waste heat recovery systems (WHRS) are used more regularly. They are intended and designed to produce the maximum amount of steam in EGBs, essential to meet the demand for heat in the heating systems and electricity. The influence of some methods of using waste heat from exhaust gases and charge air on the amount of steam produced in the EGB are presented in [2], an integrated modeling framework for the design operation and control of marine energy systems is presented in [3], and [4] presents a review on WHRS for internal combustion engines.
A tool necessary to analyze the options resulting in an increase of the amount of the steam produced in an EGB is its mathematical model. Due to the model, it should be possible to determine the amount of generated steam in relation to the exhaust gas volume and its parameters subject to the main engine type and category, power load of the engine, EGB type, its heat, and the distribution of boiler tubes.
The scientific literature provides the methods for determining the amount of heat transferred in the particular EGB sections in the form of theoretical and practical considerations. In [5] problems of performance of a WHRS power generation system based on second law analysis at various operating conditions were addressed. The effect of pinch point on the performance of the EGB and on the entropy generation rate and second law efficiency are also investigated [6] describes heat recovery systems in various industries, and [7] presents sophisticated mathematical methods describing heat exchange processes taking into consideration the float of the liquid and its steam of the liquid and gas taking place in many technical devices and systems in the energetics [8] provides a theoretical analysis of the influence of the pinch point on the amount of steam produced in a three pressure waste heat recovery system (WHRS), and earlier studies on heat transfer in EGBs were presented in [9,10] and as a practical solution using the empirical solutions developed by the boilers’ producers Babcock and Wilcox and the McDermott Company [11,12]. Additionally, general information on the proprietary methodology for determining the amount of steam produced by marine exhaust gas boilers has been developed and made available in the literature, and the theoretical basis of vessel waste boiler designs were presented in [13,14]. In [15] the possibility of the steam production increase in the smoke tube EGB under the condition of low load of the electronically-controlled low-speed marine main engines was assessed and in [16], on the basis of the operation parameters of contemporary container ships, an attempt was made to select EGB capacity in the preliminary design stage, taking into consideration operation conditions of the propulsion system-steam installations unit with respect to EGB reliability.
The analysis of the literature revealed that the materials included therein concern mainly thermodynamic processes, general principles, and formulas used to design EGB waste boilers or to analyze the amount of steam produced in waste boilers used in selected types of ships and for the particular power load conditions of the main drive engine.
Professional experience of the authors, who also work as officer mechanics on the marine ships, as well as in-depth knowledge about the problems of determining the amount of the steam produced by EGBs on different types of ships during the research, have been realized in cooperation with Szczecin Shipyard (exemplary methodologies and studies’ results for waste boilers cooperating with medium-speed engines have been shown in [16,17], and with low-speed engines in [18,19,20]), allowed addressing the problem of developing a universal mathematical model describing how EGBs work. This is the first time, unprecedented in the literature, that such a universal mathematical model has been examined.
In view of the practicality of the software as a tool used to determine the amount of steam produced in said boilers, in particular during an analysis of the WHRS in the marine energetic systems, in this article we presented a computer program which includes the mathematical model of the waste boiler.
The developed model refers to EGBs with smooth tubes producing saturated steam which is regularly used for heating purposes and increasingly to feed turbogenerators. It also considers the EGB type (water tube boiler and smoke tube boiler) and the arrangement of the EGB tubes (serial or adjustable).
Additionally, it is possible to establish the EGB dimension, to calculate the resistance of exhaust gas flow through the EGB, to enter the boundary conditions such as the minimum temperature of exhaust gas after the EGB and length of the EGB tubes, and the number of boiler tube stacks.
The reliability of the obtained results has been revised by using the results of the operational measurements made of real objects.

2. Model

The presented mathematical model has been developed based on the analysis of the literature referring to the heat exchange process between the exhaust gas and water in the EGB evaporator section, rules and requirements for designing boilers, algorithms and data structures, and programming techniques.
The amount of energy transferred in the EGB via a medium absorbing the heat [2,4,6,13] such as water, the mixture of water and steam may be established by using the following Equation (1):
Q K U = 3.6 F K U k K U δ t
where QKU is the the amount of energy absorbed in the EGB; FKU is the heat transfer surface area in the boiler; kKU is the heat transfer coefficient; and δt is the logarithmic mean temperature difference.
The amount of energy transferred in the EGB via a medium absorbing the heat [2,4,6,13]:
k = 1 1 α 1 + d λ + 1 α 2
where α1 is the coefficient of heat transfer from the exhaust gas to the shell plate; α2 is the coefficient of heat transfer from the shell plate to the medium; λ is the thermal conductivity; and d is the shell plate thickness.
Coefficient α1 presented in Equation (2) specifies the relation in Equation (3):
α 1 = ξ α 1 K + α P R
where: α1K is the amount of heat penetration by convection; αPR is the the amount of heat penetration by means of exhaust gas radiation; and ξ is the tube perfusion coefficient for exhaust gas boilers, ξ = 0.90–0.95 [11,12,13,14].
Exhaust gas radiation is minimal for EGBs fed by marine engine exhaust gas. Therefore, the coefficient αPR is omitted during the calculations of energy exchange in EGB [11,12,14].
Expression d λ occurring in the denominator of Equation (2) may be developed to the form as presented in Equation (4):
d λ = d ż λ ż + d r λ r + d 0 λ 0
where dż is the thickness of the soot layer on the tubes; dr is the wall thickness of the tubes and do is the thickness of boiler scale deposits; λż is the soot thermal conductivity, λr is the thermal conductivity for tubes’ material and λo is the thermal conductivity for boiler scale.
Value d ż λ ż , as minimal, is not considered during the calculations [11,12,14]. Another simplification that may be applied is omitting the value d 0 λ 0 (assuming that the chemical control of water and its treatment being a standard procedure in shipbuilding do not allow for sediment formation).
Value d r λ r is replaced by contamination factor ε. The factor depends on the combusted fuel type, tube arrangement, and the type of heat exchanger. Its value for heat exchangers being elements of EGBs equals ε = 0.005–0.01 m2/W [11,12,13,14].
Since the boiling water coefficient α2 reaches the value of 11,600 W/m2K, Equation (2) may be additionally simplified by component 1 α 2 , the value of which, in the case of calculating for the EGB evaporation section, is omitted [11,12,13,14,21]. This means that Equation (2) shall be Equation (5):
k = 1 1 ξ α 1 K + ε
Given the EGB operation terms and conditions regarding regular cleaning on the exhaust gas part, it may be assumed that contamination factor included in Equation (5) is equal to zero. The above considerations prove that heat transfer coefficient k is decisively affected by the coefficient of heat transfer α1 from the exhaust gas to the shell plate. The coefficient depends mainly on the tubes’ geometric layout in the boiler and their diameter, as well as on the velocity of exhaust gas flow and its physical parameters.
The relation specifying coefficient α1, determined experimentally, published by the boilers’ producer [11,12] is presented by an empirical relation shown in Equation (6):
α 1 = 0.287 λ 0.635 c S P 0.364 ν S P 0.236 m & S P 0.6 ϕ 0.4
where cSP is the specific heat of the exhaust gas and λ is the thermal conductivity of the tubes’ material; m&SP is the mass flow rate for exhaust gases; νSP is the kinematic viscosity of exhaust gases; and ϕ is the inner diameter of tubes.
Equation (6) refers to a single boiler tube. However, if applied to make calculations for an actual EGB, an additional adjustment should be included. The adjustment value depends on the transverse spacing and longitudinal spacing of the tubes. The methodology for determining the adjustment has been published by the company, as well [11,12].
Due to the variations of the amount and temperature of the exhaust gas flowing through the EGB, the work parameters of the exhaust gas boiler may be determined precisely only based on the similitude theory (model theory) including the characteristic numbers (the Nusselt number, Nu, the Reynolds number, Re, and the Prandtl number, Pr) [5,7,22].
The basic relation between the Nusselt number and the Reynolds number is presented by Equation (7):
α 1 = 0.287 λ 0.635 c S P 0.364 ν S P 0.236 m & S P 0.6 ϕ 0.4
Since the Nusselt number is also described by N u = α d λ , and the Reynolds number by R e = w d ν , Equation (7) may be simplified as follows:
α = A λ d ( w d ν ) n
where α is the heat transfer coefficient; A, n are the constants dependent on the flow type and geometry of the heat exchange surface; λ is the thermal conductivity of the heat medium; ν is the kinematic viscosity of exhaust gases; d is the tube diameter; and w is the medium flow velocity.
The coefficient of heat transfer in an EGB is significantly affected by the geometric arrangement of the tubes. The main two methods for arranging tubes in the boilers are presented in Figure 2.
The experimental research performed by Isaczenka [7,11,12] led to determining the average heat transfer coefficient for a tube stack. Upon having included the coefficients which specify an impact of the heat exchanger geometry and the Prandtl number characterizing the medium in the system subject to study, Equation (8) is as shown in Equation (9):
N u p = c R e p n P r p 0.33 ( P r p P r s ) 0.25 ε i ε s
where Nup is the Nusselt number for a medium perfusing the tube layer; Rep is the Reynolds number for a medium perfusing the tube layer; Prp is the Prandtl number for medium stream; and Prs is he Prandtl number for the medium by the tube wall.
For serial arrangement:
c = 0.26
n = 0.65;
ε I = 0.6 ;
ε S = ( S 2 d ) 0.1 ;
For adjustable arrangement:
c = 0.41;
n = 0.6;
ε I = 0.6 ;
ε s = ( S 1 s 2 ) 1 6   if   S 1 S 2 < 2 ;
ε s = 1.12   if   S 1 S 2 < 2 .
Equation (9) is true for the flows described by the numbers Rep = 103–105 and Prp = 0.7–480 while the research conducted by Michiejew [7,13,14] led to the development of the formulas which may be applicable in the wider range of Reynolds numbers:
For serial arrangement:
If Re < 103:
N u p = 0.56 R e p 0.5 P r p 0.36 ( P r p P r s ) 0.25 ε i
If Re > 103:
N u p = 0.22 R e p 0.65 P r p 0.36 ( P r p P r s ) 0.25 ε i
For adjustable arrangement:
If Re < 103:
N u p = 0.56 R e p 0.5 P r p 0.36 ( P r p P r s ) 0.25 ε i
If Re > 103:
N u p = 0.4 R e p 0.6 P r p 0.36 ( P r p P r s ) 0.25
An averaged heat transfer coefficient α, including average values of coefficients α in all tube stacks n and the heat transfer surface area Ai (m2) for each stack, may be determined based on Equation (10):
α = i = 1 n α i A i i = 1 n A i
Since, for the EGB producing saturated steam, it may be assumed that all tubes’ stacks are identical in terms of the number and dimensions, Equation (10) may be simplified to Equation (11):
α = 1 n [ α 1 + α 2 + ( n 2 ) α 3
Due to the significant viscosity of exhaust gas flow (w = 10–15 m/s), it may be assumed that the Reynolds number, which characterizes the exhaust gas flow in the EGB, will equal to Re > 103 [7,13,22]. By implementing the above, the options subject to the analysis may be limited while carrying out calculations or performing simulations of the boiler operation.
The EGB may be constructed of gilled tubes which are used to increase the heat exchange surface. However, nowadays this solution is abandoned due to a large number of fires in boilers with gilled tubes [1]. Therefore, the consideration of heat exchange coefficients has been discontinued for fin tubes.
The amount of heat energy QKU absorbed in EGB by heating medium may also be determined by Equation (12):
Q K U = D K U ( i 1 i 2 )
where DKU is the mass load of steam flow; i1 is the enthalpy of water at the inlet to the boiler and i2 is the enthalpy of water at the outlet from the boiler.
Equation (12) may be solved only by using tables including information on water and water steam enthalpy values as the function of temperature and pressure.
There are equations available approximating the course of selected water and steam parameters that may be applied to develop a mathematical model for EGBs.
The water enthalpy, at various pressure and temperature, may be determined based on empirical Equation (13) [23]:
i = E + F ( 50 p 10 ) + G ( 50 p 10 ) 2 + K ( 50 p 10 ) 4
where p is the water pressure; t is the water temperature; E = e 0 + e 1 ( t 100 ) + e 2 ( t 100 ) 2 + e 3 ( t 100 ) 6 ; F = f 0 + f 1 ( t 100 ) + f 2 ( t 100 ) 6 + f 3 100 6 ( t + 50 ) 5 ; G = g 0 + g 1 ( t 100 ) + g 2 ( t 100 ) 6 ; and K = k 0 ( t 100 ) 12 .
The values of coefficients in Equation (13) are presented in Table 1.
Equation (13) enables approximating the table data of water specific enthalpy in the pressure range up to 50 MPa and the temperature range from 0 to 320 °C with an error less than 0.3 kJ/kg [23].
Equations (14) and (15), developed under [21,23], enable determining the value of enthalpy of saturated steam for a pressure range from 0.1 to 2.6 MPa with relative error up to 0.2% and the temperature value tS of saturated steam for a pressure range from 0.1 to 2.6 MPa with relative error up to 1.64%:
i s = 265.29 + 0.2929 p 0.00026021 p 2 + 1.0754 × 10 7 p 3 + 1.6325 × 10 11 p 4
t s = 78.9115 + 0.1247 p 2.7878 × 10 4 p 2 + 1.857 × 10 7 p 3 6.1124 × 10 11 p 4 + 7.7501 × 10 15 p 5
The following equation enabling to determine the amount of heat recovered in EGB QKU is Equation (16) [13,24]:
Q K U = m & S P ( c 1 T 1 c 2 T 2 )
where m&SP is the mass load of exhaust gas flow through the boiler; T1, T2 are the exhaust gas temperatures; 1, inlet, and 2, outlet; and c1, c2 are the exhaust gas specific heats; 1, inlet, and 2, outlet.
From Equations (1), (12) and (16) a system of equations arises (Equation (17)) which establishes the amount of steam produced in an EGB in relation to its working conditions:
{ Q K U = 3.6 F K U k K U δ t Q K U = m & S P ( c 1 T 1 c 2 T 2 ) Q K U = D K U ( i 1 i 2 )
By developing an individual system of equations (Equation (17)) it is possible to determine the amount of steam produced in the exhaust gas boiler depending on the vessel operating conditions and ambient parameters. Assuming, for an already designed boiler, its efficiency is sought as the function of the amount and temperature of the inlet exhaust gas, resolving the above system of equations is not feasible.
Therefore, based on Equations (1)–(17), one has developed an algorithm using the least squares method [6,23], in order to limit errors of calculations and enable carrying out the calculations of the amount of produced steam and the temperature of exhaust gas after the boiler.
The calculations are made based on the following work parameters of the exhaust gas boiler where: pKU is the boiler working pressure and tWZ is the temperature of boiler feed water; ε is the coefficient of the tubes’ contamination; m&SP is the mass load of the exhaust gas flow through the boiler; and tSP is the exhaust gas temperature at the inlet to the boiler.
Moreover, the basic structural parameters of the EGB subject to research (smoke tube boilers and water tube boilers) should be determined under to the algorithm presented in Figure 3.
The values characterizing the work parameters of the EGB, i.e., pKU, tWZ, and its dimensions dz, s1 s2, nw, nr, LR, and HR are provided by the technical documentation of the boiler. The parameters of the main engine exhaust gas feeding the boiler are determined based on the calculation procedures or due to measurements carried out directly.
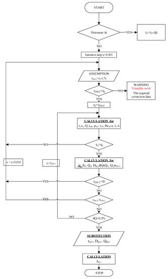
Based on the previously presented relations which describe the energy exchange processes in EGB and using the results of initial simulations, an algorithm has been developed. It enables to determine the work parameters of single-pressure waste heat boilers producing dry saturated steam (the amount of generated steam (kg/h), exhaust gas temperature after the EGB (°C), the amount of heat recovered in the EGB (kW)). The algorithm is presented in Figure 4.
The symbols adopted and used in the algorithm are as follows:
s is iteration step in a calculation loop, Δt represents the exhaust gas temperature decrease between the turbocharger and the boiler, tSR is the average temperature of exhaust gas flowing through the boiler, t2WE is the temperature of exhaust gas after the boiler at the inlet to the calculation loop, t2WY is the temperature of exhaust gas after the boiler at the outlet to the calculation loop, Q1 is the heat recovered in the boiler during steam production at the inlet to the calculation loop, Q2 is the heat recovered in the boiler during steam production at the outlet to the calculation loop, QKU is the heat recovered in the boiler during steam production, δQ is the relative calculation error of the heat recovered in the boiler, ρSP is the density of exhaust gas flowing through the boiler, νSP is the kinematic viscosity of exhaust gas flowing through the boiler, ReSP is the Reynolds number for the exhaust gas flowing through the boiler, and hKU is the resistance of the exhaust gas flow through the boiler.
For the above calculation algorithm, a software named SYMULATOR has been developed. It enables to enter previously described data characterizing the EGB. A data entry window is presented in Figure 5.

3. Results

The calculations made by means of the algorithm based on the least squares method lead to results affected by major errors. Such a situation may occur when the calculations are carried out for EGBs fed with exhaust gas at a temperature above 350 °C. The implementation of the limits (boundaries) in the algorithm in terms of the saturation temperature of the produced steam (to 200 °C) and the temperature of the exhaust gas before the EGB (to 350 °C), caused the above error to be removed. For the EGBs with large heat exchange surfaces, the above amendments triggered the obtained results to “disperse” upon achieving initial stabilization. This led to obtaining false values for the amount of steam produced in the exhaust boiler or to the formation of continuous calculation loops during the calculation process. The introduction of an additional filter rejecting control results that do not fall within the limits of the error determined on a current basis, eliminated error and allowed to specify precisely the temperature of the exhaust gas after the boiler, and the amount of recovered heat and produced steam. A sample histogram showing the process of determining the temperature of the exhaust gas after the EGB is presented in Figure 6 (a printout of the SYMULATOR software). Three stages of calculation process are listed and described:
Stage I—stop activated for “unfinished” loops. The lack of that limit would cause the calculations to be continued for the temperatures that are not in the range determined by the temperature of the boiler feed water and the temperature of the exhaust gas after the EGB. They would be stopped by the software only when the error of exceeding the range of the declared value specifying the calculated result occurs.
Stage II—activated filter rejecting partial results based on the changes of the course of calculation error function. The lack of the said filter would result in carrying out the calculations according to the bottom and upper line ‘A’, vitiated by an increasing error.
Stage III—asymptotic investigation to the sought temperature of the exhaust gas after the EGB.
Figure 7 presents a histogram showing the area of the highest filter activity which limited the errors that might occur when the amount of energy recovered in the EGB is determined (a printout of the SYMULATOR software).
In Figure 7 one may notice a sudden increase of the error value for the value related to the heat recovered in the EGB (the beginning of Stage II) and its even stabilization until achieving a clear downward trend (the end of Stage II).
Moreover, the software enables making an assumption on the ambient air temperature which significantly affects the temperature of the exhaust gas feeding the EGB. The results of exemplary simulations of the steam efficiency of a selected boiler (AV6) in relation to the variations in terms of main engine load and the ambient air temperature are presented in Figure 8.
The accuracy of calculation algorithm results presented in Figure 4 has been verified by means of the results of the measurements documented during the tests at sea for newly built ships [16,17,18,19,20]. The measurement of the steam efficiency of the EGB has been carried out in accordance with the applicable norms and standards and marine classification societies [25]. Sample, measured values, and computational errors are presented in Table 2.
The errors’ values, presented in Table 2, showing the variations between the measured and calculated values have been determined using Equations (18) and (19):
δ D K U = D K U D K U o b l D K U
where DKU is the measured value and DKUobl is the calculated value:
δ t K U = t K U t K U o b l t K U × 100
where tKU is the measured value and tKUobl is the calculated value.
The computational errors’ values for the steam produced in the analyzed EGB, when compared with the measured values, are presented in the form of a chart in Figure 9. The computational errors values for the exhaust gas temperature at the outlet from the EGB are presented in Figure 10. In these figures, the following measurement numbers correspond to the numbers of the ships (Table 2) on which the research was conducted.
The results of the calculations performed in terms of the amount of steam produced by EGB showed that within the engine load above 60% of the nominal load, the maximum computational errors have not exceeded 5%. A significant number of the results fall within the error limit of 3%.
The simulation results for the exhaust gas temperature showed (Figure 10) that the maximum computational errors have not exceeded 6%, wherein almost all obtained results fall within the error limit not exceeding 4%. In one of the vessels subject to research (Figure 10, ship 2), one has registered the results characterizing with higher error values than the remaining ones and they fall within the range from 7 to 10%. The reason for such significant differences happened to be a contaminated boiler with soot, which was proven due to the boiler inspection [1].

4. Discussion

The application of the published calculation methods for the amount of steam generated in EGBs and computer methods for solving thermodynamic problems related to heat exchange has enabled to develop the mathematical model for marine EGBs, presented above. It should be highlighted that the model is universal and may be used to both determining the amount of steam produced in the EGB being in operation and to calculate the amount of steam produced by smoke tube boilers and water tube boilers.
During the simulation, it is possible to:
  • Change the number and the length of the boiler tubes;
  • Change the arrangement method and spacing of the boiler tubes;
  • Determine the resistance of exhaust gas flow;
  • Determine the impact of impurities at heat exchange area on the amount of produced steam and resistance of exhaust gas flow;
  • Establish the boiler dimension;
  • Determine the exhaust gas temperature after the boiler; and
  • Change the amount and temperature of exhaust gas at the inlet to the boiler.
The calculation results may be presented in form of 2D or 3D charts. The reliability of the obtained results has been revised by using the measurements’ results of the operational tests of the EGB. The computational error, in the case of determining the amount of steam produced in the EGB, has not exceeded 5% and during establishing the temperature of exhaust gas discharged from the boiler it has not exceeded 4%. These values allow for recognizing the model as a reliable tool used to calculate the amount of steam produced in marine EGB.
The software is even an essential tool to analyze the structural solutions of marine waste heat recovery systems. It is possible, from the obtained effects point of view, to design an optimal WHRS for a particular ship taking into consideration the main engine type and power, and demand for heat for heating purposes and electricity.

Author Contributions

Conceptualization: C.B. and T.T.; methodology: C.B., T.T., and M.S.; software: T.T.; validation: C.B. and M.S.; formal analysis: C.B., T.T., and M.S.; investigation: C.B. and T.T.; resources data curation: C.B. and T.T.; writing—original draft preparation: T.T.; writing—review and editing: C.B.; visualization: T.T. and M.S.; supervision: C.B.; project administration: C.B..; funding acquisition: C.B., T.T., and M.S.

Funding

The publication costs was covered from the grant of the Ministry of Science and Higher Education of Poland No. 2/S/IESO/18 performed at the Institute of Marine Propulsion Plants Operation, Faculty of Marine Engineering, Maritime University of Szczecin.

Conflicts of Interest

The authors declare no conflict of interest.

References

  1. Soot Deposits and Fires in Exhaust Gas Boiler; MAN B&W Diesel A/S: Copenhagen, Denmark, 2004.
  2. Behrendt, C.; Krause, P. The effect of selected methods of waste heat utilization on waste heat boiler steam production. Sci. J. 2012, 29, 10–15. [Google Scholar]
  3. Dimopoulos, G.G.; Kakalis, N.M.P. An integrated modeling framework for the design operation and control of marine energy systems. In Proceedings of the CIMAC Congress 2010, Bergen, Norway, 14–17 June 2010. [Google Scholar]
  4. Jadhao, J.S.; Thombare, D.G. Review on Exhaust Gas Heat Recovery for IC Engine. Int. J. Eng. Innov. Technol. (IJEIT) 2013, 2, 8–16. [Google Scholar]
  5. Butcher, C.J.; Reddy, B.V. Second law analysis of a waste heat recovery based on power generation system. Int. J. Heat Mass Transf. 2007, 50, 2355–2363. [Google Scholar] [CrossRef]
  6. Ganapathy, V. Industrial Boilers and Heat Recovery Steam Generators-Design, Applications and Calculations; Marcel Dekker Inc.: New York, NY, USA, 2003. [Google Scholar]
  7. Mikielewicz, D. Modelowanie przepływu pecherzykowego w kanale pionowym. Prace Naukowe Politechniki Warszawskiej Seria: Konferencje 2002, 22, 785–792. [Google Scholar]
  8. Neaga, C.; Floarea, L. Influence of pinch and approach point on construction of a heat recovery steam generator in a combined cycle. UPB Sci. Bull. Ser. D Mech. Eng. 2009, 71, 75–86. [Google Scholar]
  9. Tunski, T. Simulation of Exhaust Gas Boiler Using its Statical Mathematical Model. Zeszyty Naukowe Akademii Morskiej w Szczecinie 2004, 509–516. Available online: http://repository.am.szczecin.pl/handle/123456789/1003 (accessed on 12 August 2019).
  10. Tunski, T. New working conditions of a marine diesel engine—Waste heat boiler system. J. POLISH CIMAC 2010, 5, 199–204. [Google Scholar]
  11. Kitto, J.B.; Stultz, S.C. Steam—It’s Generation and Use; Babcock & Wilcox, McDermott Company: Barberton, OH, USA, 2005. [Google Scholar]
  12. Winkler, W. Design of Modern Marine Boilers; Babcock & Wilcox, McDermott Company: Barberton, OH, USA, 1998. [Google Scholar]
  13. Kruczek, S. Kotly, Konstrukcje i Obliczenia; Oficyna Wydawnicza Politechniki Wrocławskiej: Wroclaw, Poland, 2001; ISBN 978-83-7085-600-7. [Google Scholar]
  14. Yenin, B.I.; Denisenko, N.I.; Kostylev, I.I. Cyдoвые кoтельные yстанoвки; Transport: Moscow, Russia, 1993; ISBN 5-277-01650-3. [Google Scholar]
  15. Tunski, T. Possibility of the steam production increase in the selected smoke tube exhaust gas boiler under the low load of the electronically controlled low speed marine prime mover. Sci. J. Marit. Univ. Szczec. 2014, 38, 96–100. [Google Scholar]
  16. Behrendt, C.; Klyus, O.; Myskow, J. Testing of OilFired Boiler 25-HO-10 and Exhaust Gas Boiler EXV740/28/57/600 Fitted on the Vessel B591/I/; Research Report; Szczecin Shipyard: Szczecin, Poland, 2002. [Google Scholar]
  17. Behrendt, C.; Myskow, J. Testing of Exhaust Gas Boiler AV6 Fitted on the Vessel B188/III/I; Research Report; Szczecin Shipyard: Szczecin, Poland, 2000. [Google Scholar]
  18. Behrendt, C.; Myśków, J. Testing of Exhaust Gas Boiler AV 9 Fitted on the Vessel B577/II/1; Research Report; Szczecin Shipyard: Szczecin, Poland, 1999. [Google Scholar]
  19. Behrendt, C.; Myśków, J. Testing of Oil-Fired Boiler MISSION ’M OS Boiler Model 2300 and Waste Heat Boiler AQ-2 Fitted on the Vessel B-584/I/I; Research Report; Szczecin Shipyard: Szczecin, Poland, 1999. [Google Scholar]
  20. Behrendt, C.; Myśków, J. Badanie Kotłów Opalanych AQ18 i Utylizacyjnego AV-6N Zainstalowanych na Statku B-588/1; Research Report; Szczecin Shipyard: Szczecin, Poland, 2003. [Google Scholar]
  21. Duda, P.; Taler, J. Rozwiazywanie Prostych i Złożonych Zagadnien Przewodzenia Ciepla; Wydawnictwo Naukowo-Techniczne: Warszawa, Poland, 2003. [Google Scholar]
  22. Jaworowski, M.; Domanski, R.; Rebow, M.; Koltys, J. Wybrane Zagadnienia Z Termodynamiki W Ujeciu Komputerowym; Panstwowe Wydawnictwo Naukowe: Warszawa, Poland, 2000. [Google Scholar]
  23. Matla, R. Formuły aproksymacji do obliczeń technicznych wielkości termodynamicznych pary i wody. Gospodarka Paliwowa 2010, 8, 8–16. [Google Scholar]
  24. Charchalis, A.; Krefft, J. Economizer Selection Method with Reference to its Reliability at Preliminary Design Stage of Seagoing Vessels. J. KONES Powertrain Trans. 2011, 18, 63–68. [Google Scholar]
  25. Det Norske Verita. Rules for Classification of Ships Machinery and Systems Main Class; Det Norske Veritas: Oslo, Norway, 2013. [Google Scholar]
Figure 1. Exhaust gas boiler types [1]: (a) vertical smoke tubes; (b) horizontal water tubes.
Figure 1. Exhaust gas boiler types [1]: (a) vertical smoke tubes; (b) horizontal water tubes.
Energies 12 03105 g001
Figure 2. Tube arrangement in exhaust gas boiler where: s1 (m) is the vertical gap between the tubes; s2 (m) is the horizontal gap between the tubes.
Figure 2. Tube arrangement in exhaust gas boiler where: s1 (m) is the vertical gap between the tubes; s2 (m) is the horizontal gap between the tubes.
Energies 12 03105 g002
Figure 3. Algorithm to establish the structural parameters of the EGB.
Figure 3. Algorithm to establish the structural parameters of the EGB.
Energies 12 03105 g003
Figure 4. Calculation algorithm of boiler parameters.
Figure 4. Calculation algorithm of boiler parameters.
Energies 12 03105 g004
Figure 5. Data entry window for exhaust gas EGB.
Figure 5. Data entry window for exhaust gas EGB.
Energies 12 03105 g005
Figure 6. Stages of determining the temperature of the exhaust gas after the EGB (calculation stages I–III).
Figure 6. Stages of determining the temperature of the exhaust gas after the EGB (calculation stages I–III).
Energies 12 03105 g006
Figure 7. Stages of determining the amount of heat absorbed in the exhaust gas boiler.
Figure 7. Stages of determining the amount of heat absorbed in the exhaust gas boiler.
Energies 12 03105 g007
Figure 8. The amount of steam produced by EGB AV 6 in relation to air temperature and the engine power load of engine MAN B and W 6L58/64.
Figure 8. The amount of steam produced by EGB AV 6 in relation to air temperature and the engine power load of engine MAN B and W 6L58/64.
Energies 12 03105 g008
Figure 9. Computational errors for steam efficiency of exhaust gas boiler.
Figure 9. Computational errors for steam efficiency of exhaust gas boiler.
Energies 12 03105 g009
Figure 10. Computational error for exhaust gas temperature after the boiler.
Figure 10. Computational error for exhaust gas temperature after the boiler.
Energies 12 03105 g010
Table 1. The values of coefficients in formulas approximating water enthalpy.
Table 1. The values of coefficients in formulas approximating water enthalpy.
efg
049.4–9.25–0.073
1402.51.670.079
24.7670.007360.00068
30.033330.008
Table 2. Comparison of measured and calculated work parameters of an exhaust gas boiler.
Table 2. Comparison of measured and calculated work parameters of an exhaust gas boiler.
Ship NumberEngine PowerSteam AmountComputational Error for Steam AmountTemperature of the Exhaust Gas after the BoilerComputational Error for Exhaust Gas TemperatureAir TemperatureMain Engine Type
MeasuredCalculatedMeasuredCalculated
PDKUDKU oblδDKUtKUtKUoblδtKUtP
(kW)(%)(kg/h)(kg/h)(%)(°C)(°C)(%)(°C)
111.06090.3183117345.32001943.021MAN B&W 6S60MC
10.13082.715281593−4.32001933.521
212.34092.6143514260.6220241−9.519NSD 6RTA62U
11.03882.913401360−1.5217239−10.119
978573.5129012880.2217236−8.819
927469.9127512670.6218235−7.819
852564126012461.1218234−7.319
310.70380.322572274−0.82302166.122NSD 6RTA62U
10.35077.721862216−1.42302156.522
4828799.316191616.60.1265267.4−0.919MAN B&W 6L58/64
756490.712451220.72.0241245.2−1.719
731387.7119611930.3243245−0.819
633576876884.6−1.0241243.9−1.219
511.46089.918921900−0.42162150.515NSD 6RTA58T
10.19079.816781720−2.5208212−1.915
10.10079.216661709−2.6210212−1.015
94407416181631−0.8209211.5−1.215

Share and Cite

MDPI and ACS Style

Tuński, T.; Behrendt, C.; Szczepanek, M. Mathematical Modeling of the Working Conditions of the Ship’s Utilization Boiler in Order to Evaluate Its Performance. Energies 2019, 12, 3105. https://doi.org/10.3390/en12163105

AMA Style

Tuński T, Behrendt C, Szczepanek M. Mathematical Modeling of the Working Conditions of the Ship’s Utilization Boiler in Order to Evaluate Its Performance. Energies. 2019; 12(16):3105. https://doi.org/10.3390/en12163105

Chicago/Turabian Style

Tuński, Tomasz, Cezary Behrendt, and Marcin Szczepanek. 2019. "Mathematical Modeling of the Working Conditions of the Ship’s Utilization Boiler in Order to Evaluate Its Performance" Energies 12, no. 16: 3105. https://doi.org/10.3390/en12163105

APA Style

Tuński, T., Behrendt, C., & Szczepanek, M. (2019). Mathematical Modeling of the Working Conditions of the Ship’s Utilization Boiler in Order to Evaluate Its Performance. Energies, 12(16), 3105. https://doi.org/10.3390/en12163105

Note that from the first issue of 2016, this journal uses article numbers instead of page numbers. See further details here.

Article Metrics

Back to TopTop