You are currently viewing a new version of our website. To view the old version click .
Journal of Risk and Financial Management
  • Article
  • Open Access

11 June 2025

Financially Savvy or Swayed by Biases? The Impact of Financial Literacy on Investment Decisions: A Study on Indian Retail Investors

,
and
1
Department of Economics and Finance, Birla Institute of Technology and Science, Pilani 333031, India
2
GOVCOPP—Research Unit on Governance, Competitiveness and Public Policies, Department of Economics, Management, Industrial Engineering and Tourism (DEGEIT), University of Aveiro, Campus Universitário de Santiago, 3810-193 Aveiro, Portugal
*
Author to whom correspondence should be addressed.
This article belongs to the Special Issue Financial Inclusion Strategies: Emerging Trends and Global Perspectives

Abstract

Financial literacy plays a crucial role in shaping individual investment decisions by influencing susceptibility to behavioural biases such as heuristics, framing effects, cognitive illusions, and herding mentality. While most existing studies have examined financial literacy as a mediating factor, our study is among the first in the literature to analyse the role of behavioural biases as mediating factors in the relationship between financial literacy and investment decisions. Specifically, we investigate key biases, including overconfidence, herding, disposition effect, self-attribution, anchoring, availability, representativeness, and familiarity. Using purposive sampling, we collected 482 responses through a structured Likert scale questionnaire. The dataset underwent rigorous validation and reliability tests to ensure robustness. We employed Python-based statistical analysis and used Pearson’s correlation and mediation analysis to explore the relationships between financial literacy, behavioural biases, and investment decisions. With the help of these methods, we were able to uncover relationships and causal pathways which further our understanding of the role of behavioural biases in determining the impact of financial literacy on investment behaviour. The findings illustrate a notable positive correlation between investment decisions and financial literacy, implying that people with higher financial literacy levels possess greater and more rational financial decision-making capabilities. Other analyses have revealed that biases have a moderating effect on this relationship, showing another path through which financial literacy impacts behaviour at the level of the investor. By placing behavioural biases as mediating constructs, this research broadens the scope of investor psychology and the body of knowledge in behavioural finance, highlighting the need to change the approach to how financial literacy programs aimed at investors are structured and implemented.

1. Introduction

Despite the promise of wealth and opportunity, financial markets remain treacherous terrain for many investors. Beneath the surface of rising stock prices and expanding portfolios lies a complex web of psychological biases, incomplete information, and irrational decision-making. While classical finance models assume that investors act rationally to maximise wealth, real-world evidence consistently reveals a different story. Even in the age of abundant financial knowledge, individuals often make predictable errors—choosing poorly diversified portfolios, chasing trends, or making impulsive trades. This paradox highlights the crucial role of financial literacy: not merely as a tool for understanding markets, but as a defence against our own cognitive biases.
Classical finance assumes that individuals make rational decisions to maximise wealth and profits (Cohen & Kudryavtsev, 2012; Kahneman & Riepe, 1998; Thaler, 1980; N. Barberis & Thaler, 2003). In this view, a rational investor, upon receiving new knowledge, adjusts their beliefs promptly, makes normative choices, and assesses their information impartially. However, real-world behaviour reveals a more complex scenario where cognitive biases, heuristics, and emotions significantly influence decision-making (Dror & Fraser-Mackenzie, 2008). Behavioural finance, a sub-branch of behavioural economics, challenges the rationality assumption by investigating the psychological and emotional factors that shape economic decisions and market outcomes (Shefrin, 2010; Ritter, 2003; Statman, 2005). These biases often lead investors to deviate from optimal strategies.
Financial literacy equips individuals with the knowledge and skills to understand financial concepts, products, and risks (Lusardi & Mitchell, 2011). The market offers various investment options, such as stocks, bonds, debentures, commodities, and mutual funds. Making decisions based on one’s risk appetite becomes crucial. By understanding these financial instruments, individuals can effectively plan and manage their investments, especially amidst the complexities of new financial products and evolving markets (Lusardi & Mitchell, 2014). Financial literacy empowers investors to identify opportunities, avoid pitfalls, and develop long-term strategies aligned with their financial goals (Lusardi, 2019). Beyond knowledge, financial literacy is pivotal in mitigating the influence of behavioural biases and emotional decision-making. It aids in selecting better stocks, diversifying portfolios, and maximising returns (H. Chen & Volpe, 1998).
The existing literature has predominantly examined financial literacy as a mediating factor in investment decision-making. While these studies have provided valuable insights, they often overlook the direct and independent role of behavioural biases in shaping investor behaviour. Recognising this gap, the present study takes a novel approach by positioning behavioural biases, not financial literacy, as the mediating construct. This shift in perspective allows for a deeper exploration of how psychological tendencies, such as behavioural biases, influence the relationship between financial literacy and investment decisions. By adopting this framework, the study aims to offer a more nuanced and comprehensive understanding of investor behaviour within the context of behavioural finance.
With a nominal GDP of USD 4.19 trillion, India has recently hit a milestone as the world’s fourth-largest economy, surpassing Japan. This achievement demonstrates India’s increasing economic clout and the sophistication of its markets (NE India Broadcast, 2025). Reports confirm that the number of unique users in the securities market has nearly tripled since March 2019, surpassing 130 million, highlighting the growing importance of retail investors (Think with Niche, 2024). Even with this unprecedented growth, there is scant literature specifically examining the investment behaviour of retail investors in India and in other developing economies. This study aims to analyse the gap between financial literacy, behavioural biases, and investment decisions with regard to the growing retail investment market in India.
Recent studies suggest that behavioural biases mediate the relationship between financial literacy and investment decisions, creating a complex interplay that influences market outcomes (Jain et al., 2023; Ateş et al., 2016). Understanding these mediating effects presents an important research avenue, as financial literacy is crucial in shaping investment behaviour. Therefore, this study aims to establish a framework for examining how financial literacy influences investment choices through the serial mediation of behavioural biases among Indian stock investors.
To explore these relationships, the remainder of this paper is structured as follows: Section 2 reviews the literature on financial literacy, behavioural biases, and investment decisions; Section 3 presents the methodology and data analysis; Section 4 discusses the findings and implications; and Section 5 concludes the paper.

2. Literature Review and Theoretical Background

2.1. Theoretical Background: From Rationality to Behavioural Finance

Traditional financial theories, such as Investor Rationality Theory and the Efficient Market Hypothesis (EMH), assume that investors make rational decisions and that markets fully reflect all available information (Timmermann & Granger, 2004; Malkiel, 1989; Fama, 1970; Cohen & Kudryavtsev, 2012). However, real-world market anomalies, such as bubbles and crashes, challenge these assumptions, as investors often make decisions influenced by psychological biases rather than pure logic (Zahera & Bansal, 2018).
This gave rise to behavioural finance, which acknowledges that investors are not always rational. Prospect Theory, introduced by Kahneman and Tversky, further explains how individuals perceive gains and losses asymmetrically, leading to risk-averse or risk-seeking behaviour depending on the situation (Kahneman & Tversky, 2013; N. C. Barberis, 2013). Behavioural finance highlights the role of cognitive biases in shaping investor decisions, offering a more realistic understanding of market inefficiencies. Comprehending investment behaviour necessitates an exploration of the diverse behavioural biases that influence decision-making (Kalra Sahi & Pratap Arora, 2012).

2.2. Financial Literacy and Investment Decisions

The literature confirms that one’s financial literacy significantly impacts decision-making for investments. The higher the financial literacy, the better the diversification, lower trading expenses, and more robust long-term financial strategies (Saleem et al., 2023; Lusardi & Mitchell, 2014). However, despite its importance, many investors display inadequate financial knowledge, leading to reliance on heuristics and cognitive biases when making investment decisions (Van Rooij et al., 2011).
Financial literacy is a set of skills that enables individuals to understand and use financial information to generate positive outcomes from their decisions about allocating their financial resources over time (Lusardi & Mitchell, 2014). Prior research (Hassan Al-Tamimi & Anood Bin Kalli, 2009; Janor et al., 2016; Baihaqqy et al., 2020; Arianti, 2018; Lusardi & Mitchell, 2007) has established a strong positive connection between financial literacy and general investment performance. Those with high levels of financial literacy can better examine investment opportunities, calculate risks, and make sound decisions.
As per the findings of Shroff et al. (2024), investors displayed a high degree of financial literacy, indicating that they were moderately to highly knowledgeable, which further stated that there was a relationship between financial literacy and investment decisions. This suggests that financially literate investors are able to make more informed and rational decisions.
Suresh (2024) suggests that individuals with greater wealth tend to have higher levels of financial literacy because they are more likely to have a higher level of education and work in finance. Financial illiteracy persists across various demographics, with women generally showing lower literacy levels than men. Additionally, financial literacy is closely linked to investment choices, with religious motivations exerting a notable influence (Lusardi, 2019; Jappelli & Padula, 2013; Hastings et al., 2013; Hassan Al-Tamimi & Anood Bin Kalli, 2009).
Van Rooij et al. (2011) concluded that to possess sufficient financial literacy, an investor must be able to make wise investment decisions. Conversely, Alquraan et al. (2016), Feng and Seasholes (2005), and Baker and Ricciardi (2014) argue that the presence of heuristic bias, framing effects, cognitive illusions, and herd mentality contributes to the development of behavioural biases, often leading to suboptimal investment decisions. Yanti and Endri (2024) discovered that financial behaviour alongside risk perception greatly impacts financial literacy among Jakarta’s millennials, while overconfidence does not. Millennial investors need to work on their financial behaviours and risk perception but must take care not to become too overconfident in their decisions. Maheshwari et al. (2025) added that financial literacy, coupled with a positive attitude and a certain degree of overestimation, makes investors overly confident in their ability to make rational decisions.
Considering the literature review on financial literacy and its impact on investment decisions, we propose the following hypotheses to be investigated empirically:
Hypothesis 1. 
There is a positive and significant relationship between financial literacy and investment decision.
Hypothesis 2. 
There is a negative and significant relationship between financial literacy and investment decision.

2.3. Behavioural Biases in Investment Decisions

Behavioural biases play a significant role in shaping investment decisions, often leading to suboptimal financial choices. These biases can be categorised into three broad groups: self-perception biases, decision-making biases, and cognitive heuristics. Each category reflects a distinct way in which psychological tendencies influence investor behaviour, ultimately affecting market efficiency and individual financial outcomes.
Self-Perception Biases: In the behavioural finance framework, self-perception biases refer to the consistent distortions in how people perceive their knowledge, skills, and influence over results. These prejudices develop when investors view themselves more favourably or competently than is justified (Paulhus & John, 1998). Self-perception biases are particularly significant since they can result in overconfidence, aggressive risk-taking, and less-than-optimal investing tactics. Because they include internal assessments of one’s own ability, self-perception biases are handled in this paper as a separate category against other biases, like heuristics, which pertain to external decision-making shortcuts. Though self-perception biases and heuristics can interact—for example, an overconfident investor can depend more on straightforward heuristics—they are essentially different. Grouping the biases this way lets one more precisely investigate how various cognitive processes affect investment choices. In this section, we examine key self-perception biases relevant to investment decision-making.
Self-Attribution Bias: Investors attribute successful outcomes to their skill while blaming external factors for losses, reinforcing confidence in their investment abilities (Fischhoff, 1975). Empirical evidence suggests this bias leads to excessive risk-taking (Hoffmann & Post, 2014). Studies in the Indian market further confirm its presence among investors (Baker et al., 2019; Mishra & Metilda, 2015).
Considering the literature review on self-attribution bias and its mediating impact on financial literacy and investment decisions, we propose the following hypotheses to be investigated empirically:
Hypothesis 3. 
Self-attribution bias has a positive and significant mediating effect on financial literacy and investment decision.
Hypothesis 4. 
Self-attribution bias has a negative and significant mediating effect on financial literacy and investment decision.
Overconfidence Bias: Overconfidence leads investors to overestimate their knowledge and predictive abilities, often resulting in excessive trading and inefficient portfolio allocations (Prosad et al., 2017; Barber & Odean, 2001). Research indicates that overconfidence-driven trading amplifies market inefficiencies, as seen in various stock market studies (Bouteska et al., 2023).
Considering the literature review on self-attribution bias and its mediating impact on financial literacy and investment decisions, we propose the following hypotheses to be investigated empirically:
Hypothesis 5. 
Overconfidence bias has a positive and significant mediating effect on financial literacy and investment decision.
Hypothesis 6. 
Overconfidence bias has a negative and significant mediating effect on financial literacy and investment decision.
Decision-Making Biases: Decision-making biases involve systematic errors in judgment that affect how investors buy, sell, and hold financial assets (Pompian, 2006).
Disposition Effect: Investors tend to sell winning investments too early while holding onto losing investments for too long, contrary to rational profit-maximisation principles (Shefrin & Statman, 1985). The analysis of Chinese brokerage accounts (G. Chen et al., 2007) confirms that this behaviour leads to suboptimal trading decisions.
Considering the literature review on self-attribution bias and its mediating impact on financial literacy and investment decisions, we propose the following hypotheses to be investigated empirically:
Hypothesis 7. 
Disposition effect has a positive and significant mediating effect on financial literacy and investment decision.
Hypothesis 8. 
Disposition effect has a negative and significant mediating effect on financial literacy and investment decision.
Herding Bias: Investors frequently follow collective market trends rather than conducting independent analyses, often leading to asset price distortions (Bikhchandani & Sharma, 2000). Studies indicate that herding behaviour intensifies with increased reliance on social media and familial influences (Jain et al., 2023; Wijaya et al., 2023). Financial literacy is proposed as a mitigating factor against such tendencies (Chairunnisa & Dalimunthe, 2021).
Considering the literature review on self-attribution bias and its mediating impact on financial literacy and investment decisions, we propose the following hypotheses to be investigated empirically:
Hypothesis 9. 
Herding bias has a positive and significant mediating effect on financial literacy and investment decision.
Hypothesis 10. 
Herding bias has a negative and significant mediating effect on financial literacy and investment decision.
Cognitive Heuristics: In behavioural finance, cognitive heuristics refer to the mental shortcuts or simplified decision-making strategies that investors use to process complex financial information quickly. While heuristics can be efficient in reducing cognitive load, they often lead to systematic biases and errors in judgment (Pompian, 2006). Cognitive heuristics are particularly relevant in investment decisions, where individuals must frequently evaluate vast amounts of information under conditions of uncertainty. Unlike self-perception biases, which stem from the internal evaluations of one’s own abilities, cognitive heuristics primarily involve external information processing shortcuts. Nevertheless, these two categories can interact; for instance, an overconfident investor (self-perception bias) might rely more heavily on heuristics such as representativeness or availability. In this section, we explore the major cognitive heuristics that influence investor behaviour, including anchoring, availability, representativeness, and familiarity biases.
Anchoring Bias: Investors anchor their judgments to initial reference points, even when new, relevant information becomes available (Tversky & Kahneman, 1974). Research on mutual fund investors in Ghana illustrates how this bias affects financial decision-making (Owusu & Laryea, 2023).
Considering the literature review on self-attribution bias and its mediating impact on financial literacy and investment decisions, we propose the following hypotheses to be investigated empirically:
Hypothesis 11. 
Anchoring bias has a positive and significant mediating effect on financial literacy and investment decision.
Hypothesis 12. 
Anchoring bias has a negative and significant mediating effect on financial literacy and investment decision.
Availability Bias: This bias arises when investors rely on easily accessible information rather than conducting comprehensive analyses (Tversky & Kahneman, 1973). Empirical evidence suggests a partially mediated relationship between availability bias and investment decision-making, with risk tolerance playing a role in shaping investor behaviour (Salman et al., 2021).
Considering the literature review on self-attribution bias and its mediating impact on financial literacy and investment decisions, we propose the following hypotheses to be investigated empirically:
Hypothesis 13. 
Availability bias has a positive and significant mediating effect on financial literacy and investment decision.
Hypothesis 14. 
Availability bias has a negative and significant mediating effect on financial literacy and investment decision.
Representativeness Bias: Investors tend to classify stocks based on superficial similarities to past experiences, leading to incorrect assumptions about future performance (Kahneman & Tversky, 1972). Research indicates that this bias significantly influences investment decisions and perceptions of market efficiency, as observed in the Pakistan Stock Exchange (Shah et al., 2018).
Considering the literature review on self-attribution bias and its mediating impact on financial literacy and investment decisions, we propose the following hypotheses to be investigated empirically:
Hypothesis 15. 
Representativeness bias has a positive and significant mediating effect on financial literacy and investment decision.
Hypothesis 16. 
Representativeness bias has a negative and significant mediating effect on financial literacy and investment decision.
Familiarity Bias: Investors exhibit a preference for familiar investments, often favouring domestic over international stocks, even when diversification would be beneficial (Tekçe et al., 2016). Studies in New Zealand highlight this tendency, showing that local investors disproportionately allocate funds to domestic equities despite acknowledging comparable or superior returns from foreign markets (Tourani-Rad & Kirkby, 2005).
Considering the literature review on self-attribution bias and its mediating impact on financial literacy and investment decisions, we propose the following hypotheses to be investigated empirically:
Hypothesis 17. 
Familiarity bias has a positive and significant mediating effect on financial literacy and investment decision.
Hypothesis 18. 
Familiarity bias has a negative and significant mediating effect on financial literacy and investment decision.

2.4. Mediating Role of Behavioural Biases

Mediation is said to occur when a third variable fully or partially explains the relationship between an independent and dependent variable (Baron & Kenny, 1986). In this case, the authors examine behavioural biases as mediating variables that explain the impact of financial literacy on investment decisions. While financial literacy provides the necessary information and tools to make informed decisions, behavioural biases pertaining to emotions often hinder the ability to utilise such knowledge effectively. Behavioural biases can alter or even override this rational process. Understanding the mediating role of these biases thus helps illuminate the underlying psychological mechanisms through which financial literacy affects actual investment behaviour. This perspective allows for a more refined and realistic understanding of investor decision-making. To examine these mediating effects, Structural Equation Modelling (SEM) is employed to test both direct and indirect relationships among the key variables.
While financial literacy is expected to enhance rational decision-making, research suggests that cognitive biases may mediate this relationship (Vörös et al., 2021; Yulianis & Sulistyowati, 2021). Even well-informed investors can fall prey to heuristics and emotional biases, which distort their decision-making process (De Bondt, 2020). Therefore, understanding the extent to which behavioural biases act as mediators is essential for developing interventions that promote more rational investment behaviour (Jonsson et al., 2017; Baker et al., 2019).
However, studies have shown mixed results regarding the effectiveness of financial literacy in eliminating biases. Some findings indicate that financial literacy can reduce biases such as herding and anchoring (Iram et al., 2023), while others suggest that biases persist despite increased financial knowledge (Kasoga, 2021). For example, Rehmat et al. (2023) found that financial literacy serves as a significant mediator between behavioural biases and investment decisions, but its mitigating effect varies depending on the type of bias and investor characteristics.

2.5. Research Gap

Although extensive research has explored the impact of financial literacy on investment decisions (Lusardi & Mitchell, 2017; Van Rooij et al., 2011), the extent to which behavioural biases mediate this relationship remains underexplored. Previous studies have largely focused on individual biases in isolation rather than examining them collectively as mediators. By addressing this gap, the present study aims to provide a more comprehensive understanding of how cognitive biases influence the financial literacy investment decision nexus.
This paper addresses a critical gap in the literature by examining the intricate relationships between financial literacy, cognitive biases, and investment decisions. While previous studies (Van Rooij et al., 2011; Lusardi & Mitchell, 2011; Lusardi et al., 2010) have extensively explored the role of financial literacy and cognitive biases separately, there is a notable absence of research that integrates these factors within a unified framework. The existing literature has yet to provide a comprehensive analysis that simultaneously investigates the direct impact of financial literacy on investment decisions and the mediating role of cognitive biases in shaping investor behaviour. This study aims to bridge this gap, offering a more holistic understanding of how financial literacy influences investment choices through cognitive biases.
The following objectives have been framed for the current paper based on the above research problems and the research gap in the literature review: to assess (direct relationship) the impact of financial literacy on investment decisions and to investigate the mediating role of cognitive biases.

3. Materials and Methods

3.1. Questionnaire Design

The questionnaire was designed to explore financial literacy, demographic factors, and behavioural biases among individual Indian investors. Both academics and industry professionals evaluated the survey instrument for validity assessment. The research used several indicators to assess the financial literacy of Indian stock investors (Amagir et al., 2018; Hassan Al-Tamimi & Anood Bin Kalli, 2009; Raut, 2020). Several studies establish the foundation for assessing the behavioural biases of individual investors (Jain et al., 2019; Shah et al., 2018; Cohen & Kudryavtsev, 2012).
A five-point Likert scale questionnaire has been designed to obtain primary data on retail investors in India. The survey participants were presented with closed-ended questions in the questionnaire. Informed consent was obtained from all subjects involved in the study. The questionnaire required participants to respond from 1 (indicating strong disagreement) to 5 (indicating strong agreement) unless specified otherwise. It comprised three sections: the first collected socio-economic information, the second assessed behavioural biases, and the third focused on financial literacy and investment decisions (Supplementary Materials).

3.2. Sample and Data Collection

The target population for this research comprises individual investors in the Indian stock market. One of India’s major broking firms issued a compilation of all accounts registered between 2018 and 2023. An email survey produced data from 900 active accounts across 7 different cities in India: Delhi, Gurgaon, Mumbai, Hyderabad, Jaipur, Pune, and Surat. To ensure the integrity and relevance of our study, we specifically sought out individuals who possess a minimum of one year of practical experience in trading and investing within this dynamic marketplace and who are legal adults at least 18 years old. Out of the total questionnaires received, only 482 were fully completed by the respondents and utilised for research. This is a response rate of 53.66%, which is considered high for this type of research. (Hair et al., 1998) established that a minimum of 100 respondents is required in quantitative research to obtain dependable results when using statistical techniques for data processing.

3.3. Data Analysis

A total of 482 responses were collected from different cities nationwide. Table 1 shows that male investors were the majority, making up 71.76% of the sample, while female investors accounted for 28.84%. This disparity is because male members in India and many other societies predominantly hold household financial decision-making responsibilities. As a result, men are more likely to participate actively in investment decisions, while women, particularly in traditional settings, may rely on male family members for such decisions (Kumar & Goyal, 2015; Raut, 2020). The age groups 18–25 (18.46%) and 25–40 (50.83%) account for the most significant portion of the sample, with a maximum of undergraduates (46.47%). The largest occupational group comprised individuals in the private sector, accounting for 41.08% of the total population. Most respondents (34.85%) earn between INR 2,50,001 and INR 6,00,000 annually, while a smaller proportion earns over INR 10,00,000 (12.66%). Regarding investment experience, a substantial percentage of respondents indicated having 1–3 years of experience (43.98%).
Table 1. Descriptive analysis (n = 482).

4. Results and Discussion

4.1. Non-Response Bias

To mitigate non-response bias, we conducted follow-up surveys and highlighted the importance of participation. Given that responses utilise a Likert-type scale and the normality of the data has not been assessed, applying a non-response bias t-test is suitable for testing the data. The results of the non-response bias test in Table 2 suggest no statistically significant disparities between individuals who responded and those who did not respond to the variables examined. The t-statistics and corresponding p-values for SA (self-attribution), OC (overconfidence), DP (disposition effect), R (representativeness), FA (familiarity), AN (anchoring), AV (availability), and ID (investment decision) all suggest no significant non-response bias. Although the p-values of the variables H (herding) and FL (financial literacy) are close to the conventional significance threshold of 0.05, they are still not statistically significant. In general, the absence of any substantial bias in non-response across the examined variables indicates that the collected data are reliable and can be applied to a broader population, thus strengthening the credibility of the study’s conclusions.
Table 2. Non-response bias paired sample t-test results for non-response bias (This table reports the results of the t-test for non-response bias where SA = self-attribution; OC = overconfidence; H = herding; DP = disposition effect; R = representativeness; FA = familiarity; AN = anchoring; AV = availability; FL = financial literacy; ID = investment decision).

4.2. Measurement of Behavioural Biases and Financial Literacy

In this study, behavioural biases were measured using a structured questionnaire, where respondents indicated their agreement with various statements on a five-point Likert scale (ranging from Strongly Disagree to Strongly Agree). This scale is commonly used in behavioural finance studies to assess cognitive biases as it provides a standardised approach to capturing individual tendencies in decision-making.
Following established practices, we treated the Likert-scale responses as continuous variables, assuming that a scale with five categories approximates interval properties. This allowed for applying parametric statistical techniques, including mediation analysis and Structural Equation Modelling (SEM), to examine the relationships between financial literacy, behavioural biases, and investment decisions. Analysing the behavioural biases of the 482 survey participants means averaging the responses of every participant for the questions loaded on the same construct. Table 3 shows the ranking of behavioural biases in terms of importance. The results reveal that respondents often have different behavioural biases in investing decision-making since the means of these biases are more than 3. These results fit those of other research (Kalra Sahi & Pratap Arora, 2012; Mishra & Metilda, 2015). A reliability check was conducted to ensure internal consistency, and factor analysis was used to confirm the construct validity of the measures.
Table 3. Ranking of behavioural biases.
Financial literacy was evaluated through a series of six questions to assess respondents’ understanding of basic finance principles. The questions addressed fundamental topics, including compound interest, inflation, portfolio diversification, stock market concepts, and prevalent frameworks in financial literacy research.
Each question necessitated that respondents choose the proper response from multiple-choice options with three options: yes, no, and don’t know, facilitating an objective evaluation of their financial knowledge. The financial literacy score of a respondent was determined by the number of accurate answers, with better results signifying a higher degree of financial understanding.
The financial literacy assessment of the 482 participants represented in Table 4 indicates that, on average, they correctly answered slightly over half of the questions, 58.73%. Some individuals received a score of zero, signifying minimal literacy, while others attained the highest score of 8, demonstrating robust financial knowledge. The standard deviation of 1.88 indicates moderate variability, underscoring deficiencies in financial literacy and the necessity for focused financial education.
Table 4. Overall financial literacy level. This table presents the mean, median, minimum, maximum, and standard deviation values to show the overall financial literacy score of respondents.

4.3. Reliability Assessment

Table 5 shows the reliability analysis results, which measure the consistency, inter-item reliability, and dependability of study items. Each row represents a psychological factor being studied. At the same time, the columns show the number of items used to measure each factor, as well as the calculated mean, standard deviation, and Cronbach’s alpha. The recommended value for Cronbach’s alpha is >0.07 (Nunnaly & Bernstein, 1994; Sekaran, 2000). Meanwhile, a score > 0.06 is acceptable for the exploratory study, suggesting that all the variables are closely related (Hair et al., 1998).
Table 5. Reliability Analysis.
Overall, these reliability scores, as well as the mean and standard deviation values, confirm that the constructs used in this study are statistically reliable and suitable for further analysis, reinforcing their role in understanding behavioural biases in investment decision-making.

4.4. Pearson’s Correlation Matrix

A Pearson correlation matrix is one of many tools available to statisticians that needs to be computed to determine the strength or the direction of a linear relationship amongst multiple variables at once. It is especially helpful for discriminating particular patterns of relationships and possible multicollinearity in multivariate analyses.
The Pearson correlation matrix in Table 6 illustrates how other variables also relate to each other in their linear association dimensions. Correlation may show whether two variables are moving in the same direction or in the opposite direction, but it does not and can never show causes and effects (Har). Bearing this in mind, the outcomes reveal that financial literacy (FL) and investment decisions (ID) positively influence each other, indicating that those people who perform well in financial literacy tend to make greater investment decisions, and those people who exercise the investments are also making the decisions. This is in accordance with Lusardi and Mitchell (2011), who explain that financial knowledge leads an individual to better decision-making abilities, such as appraising risks and evaluating portfolios to manage them.
Table 6. Pearson correlation matrix.
At the same time, an individual who possesses a high level of financial literacy is expected to demonstrate weaker cognitive biases when measured against behavioural economics. These facts combined tell us that more financially literate persons are relatively less susceptible to beyond-reason deviations from rational thought. Such a reason helps to gain insight into the fundamental components of the side aspects of Prospect Theory (Kahneman & Tversky, 2013), suggesting that such behavioural biases would otherwise dramatically undermine sensible financial actions and decisions. Likewise, the inverse relationship seen between behavioural biases and investment decisions suggests that higher level of biases might be associated with poorer investment outcomes. However, it is important to emphasise that these are patterns of association, not proof that one factor directly affects another.
Additionally, many of the biases show moderate to strong intercorrelations, which may imply that they tend to occur together. This supports insights from Cognitive Load Theory (Sweller, 1988), where the presence of multiple biases can increase mental strain and make rational decision-making more difficult. Overall, while the correlation matrix offers useful initial observations, these should be interpreted carefully and not confused with causal explanations.

4.5. Model Fit

Table 7 presents key model fit indices that assess how well the proposed framework aligns with the observed data. These indices validate the model’s reliability in capturing relationships among financial literacy, behavioural biases, and investment decisions, reinforcing the study’s theoretical foundation. The chi-square test evaluates overall model fit, while RMSEA accounts for model complexity, ensuring a balanced representation of relationships. Incremental fit indices like CFI (Comparative Fit Index), NFI (Normed Fit Index), and TLI (Tucker–Lewis Index) compare the proposed model to a baseline, confirming its explanatory strength. GFI (Goodness-of-Fit Index) and AGFI (Adjusted Goodness-of-Fit Index) further support the model’s ability to reproduce observed data patterns.
Table 7. Model fitness indices. The following table provides the results of model fit indices where χ2 = chi-square test; RMSEA = Root Mean Square Error of Approximation; CFI = Comparative Fit Index; GFI = Goodness-of-Fit Index; AGFI = Adjusted Goodness-of-Fit Index; NFI = Normed Fit Index; TLI = Tucker–Lewis Index.
The measurement model has chi-square (χ2) values of 1235, while the structural model has 1244, with p-values of 0.06 and 0.08, respectively, showing no significant discrepancies between the models and observed data. RMSEA (Root Mean Square Error of Approximation) values of 0.05 and 0.054 suggest a fair fit, accounting for model complexity. Incremental fit indices, including CFI (0.96, 0.945), NFI (0.95, 0.910), and TLI (0.95, 0.904), exceed the recommended threshold of 0.90, reinforcing the model’s explanatory power. Similarly, GFI (0.96, 0.844) and AGFI (0.92, 0.842) support the model’s ability to reproduce observed data patterns. These results indicate a well-structured and statistically sound model, strengthening confidence in the study’s conclusions and empirical findings.

4.6. Direct Impact of Financial Literacy on Investment Decision

To study the direct impact of financial literacy on investment decisions, Structural Equation Modelling (SEM) is used. It reveals a significant effect of financial literacy on investment decisions. It works through the different sub-components of financial literacy, which have important implications on how people decide to invest. Financial literacy is segregated into six sub-components (FL1 to FL6) for better understanding amongst investors, capturing different dimensions of financial literacy related to diversification, interest rates, compound interests, stock market information, etc. The investment decision (ID) is divided into four sub-components (FL7–FL10), capturing information about how they make decisions and their expectations for their portfolios. This demonstrates the complicated, interdependent nexus between financial literacy and investment decisions. As shown in Figure 1, financial literacy has a significant and direct positive effect on investors’ investment decisions, with a coefficient of 1.060 and a p-value of 0.001, which means that higher financial literacy leads to better decision-making. Each sub-component of financial literacy was individually analysed to assess its impact on investment decisions. The results indicate that these components significantly influence investment behaviour, with standardised coefficients ranging from 0.859 to 1.438 (p-value = 0.001). The overall investment decision-making process significantly affects all these sub-components, with coefficients from 0.747 to 1.00. This suggests that the framework used to make the overall decision impacts different parts of the investment decision. The findings provide empirical support for Hypothesis 1 (H1), indicating a positive and statistically significant impact of financial literacy on investment decisions.
Figure 1. Direct impact of financial literacy on investment decision.

4.7. The Mediating Role of Cognitive Biases

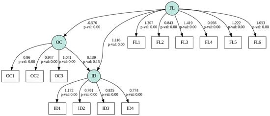
Structural Equation Modelling (SEM) results reveal that cognitive biases significantly mediate the relationship between financial literacy and investment decisions. Specifically, financial literacy consistently demonstrates negative associations with all examined behavioural biases, which in turn negatively affect investment decision quality.
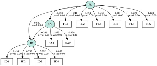
Among the strongest effects, financial literacy had a substantial negative impact on herding behaviour (β = −0.813), Figure 2 and familiarity bias (β = −0.694), Figure 3, both of which were associated with poorer investment decisions (β = −0.167 and β = −0.547, respectively). This suggests that more financially literate individuals are less likely to follow crowd behaviour or limit investments to familiar options, demonstrating greater independence and diversification in decision-making.
Figure 2. Mediating role of herding bias between financial literacy and investment decision.
Figure 3. Mediating role of familiarity bias between financial literacy and investment decisions.
Similarly, overconfidence bias (β = −0.576), Figure 4, and self-attribution bias (β = −0.693), Figure 5, were significantly reduced by higher levels of financial literacy, with downstream negative effects on investment decisions (β = −0.239 and β = −0.239, respectively). While some degree of confidence can enhance opportunity-seeking behaviour, excessive overconfidence or attributing outcomes solely to one’s actions may lead to high turnover or biased judgment, both of which are mitigated by financial education.
Figure 4. Mediating role of overconfidence bias between financial literacy and investment decision.
Figure 5. Mediating role of self-attribution bias between financial literacy and investment decision.
The disposition effect (β = −0.516), Figure 6, which refers to the tendency to hold losing investments and prematurely sell winning ones, was also negatively influenced by financial literacy. Its effect on investment decision quality (β = −0.245) supports the notion that financial awareness reduces emotional attachment to specific assets.
Figure 6. Mediating role of disposition effect between financial literacy and investment decision.
Other biases, such as anchoring (β = −0.258), Figure 7; availability (β = −0.422), Figure 8; and representativeness (β = −0.359), Figure 9, were also significantly less prevalent among financially literate individuals. These biases were negatively associated with investment outcomes (anchoring: β = −0.167; availability: β = −0.392; representativeness: β = −0.500), indicating that individuals with better financial knowledge rely less on arbitrary reference points, salient information, or perceived patterns and instead make more analytical decisions.
Figure 7. Mediating role of anchoring between financial literacy and investment decision.
Figure 8. Mediating role of availability bias between financial literacy and investment decision.
Figure 9. Mediating role of representativeness bias between financial literacy and investment decision.
Overall, the SEM path analysis supports Hypotheses H4, H6, H8, H10, H12, H14, H16, and H18, confirming that all examined cognitive biases exert a negative and statistically significant mediating effect on the relationship between financial literacy and investment decisions. These findings highlight that while financial literacy improves investment behaviour, its effectiveness is partially offset when cognitive biases are present, underscoring the importance of addressing psychological factors in investor education programs.

5. Conclusions

Despite a substantial body of literature on behavioural finance, limited research explores the mediating role of behavioural biases between financial literacy and investment decisions, particularly in India (Kalra Sahi & Pratap Arora, 2012; Adil et al., 2021). The present research enhances the behavioural finance literature by addressing this gap. India has become one of the world’s rapidly expanding economies. The size and effectiveness of the Indian financial market make it an attractive choice for individual investors.
The results of the current study show how important financial literacy is when making investment decisions. We looked at 486 individual investors in India and discovered widespread evidence of biases like overconfidence, the disposition effect, herding bias, representativeness, familiarity, anchoring, availability, and self-attribution. This is consistent with the extant literature (Zahera & Bansal, 2018; Mittal, 2022; Shukla et al., 2020; Kumar & Goyal, 2015; Ateş et al., 2016), suggesting that individual investors frequently deviate from rational behaviour due to the influence of emotions and psychological biases. Empirical evidence strongly supports the existence of a significant relationship between financial literacy and investment decisions. Specifically, individuals with higher levels of financial literacy are more likely to make informed and strategic investment choices, ultimately contributing to enhanced wealth accumulation and financial well-being. This finding aligns with previous research, which has demonstrated that greater financial literacy leads to improved investment decision-making, reducing the likelihood of errors and suboptimal financial behaviours (Jain et al., 2023; Hassan Al-Tamimi & Anood Bin Kalli, 2009). Financial literacy provides investors with the knowledge and skills they need to effectively navigate complex financial markets, make rational investment choices, and achieve their long-term financial goals.
Our analysis further reveals that financial literacy has a negative impact on behavioural biases, which aligns with prior research, which similarly established an inverse relationship between financial literacy and various cognitive biases (Baker et al., 2019; Sekita et al., 2022). This study confirms that behavioural biases partially mediate the relationship between financial literacy and investment decisions, highlighting their significant role in shaping investor behaviour. The findings suggest that individuals with higher levels of financial literacy reduce the influence of cognitive biases, thereby leading to more informed and rational investment choices. Structural Equation Modelling (SEM) supports this, showing that financial literacy not only directly affects investment decisions but also indirectly influences them through its impact on behavioural biases. These results reinforce the importance of financial education initiatives that address both knowledge and psychological factors in investment behaviour.
With greater financial knowledge, individuals are better equipped to process information critically, evaluate risks objectively, and make investment decisions based on sound reasoning rather than intuition or external influences.
The findings underscore the importance of financial education and targeted training programs in fostering more rational and informed investment behaviour. By enhancing financial literacy, investors can develop a more structured approach to decision-making, reducing susceptibility to cognitive distortions that may lead to overconfidence, misjudgement of risks, or reliance on heuristics. Strengthening financial knowledge thus plays a crucial role in promoting disciplined, evidence-based investment strategies, ultimately leading to improved financial well-being and market stability.

6. Implications

The findings of this study offer valuable insights for policymakers, educators, financial institutions, and investment professionals. One of the key takeaways is the crucial role of financial literacy in shaping better investment decisions and reducing the influence of behavioural biases. This highlights the need for well-designed financial education programs, particularly those aimed at reaching retail investors in semi-urban and rural regions, where access to financial knowledge and market participation is often limited. Government bodies like SEBI and RBI could play an active role by introducing such initiatives through formal education channels and digital platforms. On the ground, financial institutions and fintech companies can apply these insights to develop practical tools that help investors identify and manage biases such as overconfidence, herding, and the disposition effect. Features like timely nudges, tailored alerts, and better risk assessment methods could support more rational investment behaviour. From a business standpoint, asset managers, brokers, and advisors could benefit by aligning their communication strategies and services with the behavioural profiles of their clients. By understanding how financial literacy levels interact with common biases, firms can build trust, offer more relevant investment solutions, and improve client outcomes over time.

7. Limitations and Future Work

This research does come with a few limitations. First, the sample is restricted to individual investors from only a few cities, which might not represent the entire population properly. A sample based on data across the country would be more informative. Second, although this study investigates the abilities of financial literacy to prevent the behavioural biases mentioned above, other factors that might affect such relationships should be investigated. Future studies should explore variations in risk tolerance, time horizon, personality, and other characteristics that might influence investment decisions. Moreover, research examining the effect of financial education programs concerning changes in investor behaviour would be interesting, as this could be tracked over time. Finally, this study did not explicitly model interaction effects, as our analysis focused on direct relationships and mediation analysis. Future research could incorporate interaction terms to further explore these dynamics.

Supplementary Materials

The following supporting information can be downloaded at: https://www.mdpi.com/article/10.3390/jrfm18060322/s1.

Author Contributions

Conceptualization, A.A. and N.V.M.R.; methodology, A.A.; software, A.A.; validation, A.A., N.V.M.R. and M.C.N.; formal analysis, A.A.; investigation, A.A.; resources, A.A.; data curation, A.A.; writing—original draft preparation, A.A.; writing—review and editing, A.A., N.V.M.R. and M.C.N.; visualization, A.A.; supervision, N.V.M.R. and M.C.N.; project administration, A.A., N.V.M.R. and M.C.N. All authors have read and agreed to the published version of the manuscript.

Funding

This research received no external funding.

Institutional Review Board Statement

The study was conducted in accordance with the Declaration of Helsinki, and approved by the Institutional Human Ethics Committee of Birla Institute of Technology and Science, Pilani (protocol code T-IHEC/BITS/P/47/24).

Data Availability Statement

Data will be made available by the authors upon reasonable request.

Conflicts of Interest

The authors declare no conflict of interest.

References

  1. Adil, M., Singh, Y., & Ansari, M. S. (2021). How financial literacy moderate the association between behaviour biases and investment decision? Asian Journal of Accounting Research, 7, 17–30. [Google Scholar] [CrossRef]
  2. Alquraan, T., Alqisie, A., & Al Shorafa, A. (2016). Do behavioural finance factors influence the stock investment decisions of individual investors? (Evidences from Saudi Stock Market). Journal of American Science, 12(9), 72–82. [Google Scholar]
  3. Amagir, A., Groot, W., Maassen van den Brink, H., & Wilschut, A. (2018). A review of financial-literacy education programs for children and adolescents. Citizenship, Social and Economics Education, 17(1), 56–80. [Google Scholar] [CrossRef]
  4. Arianti, B. F. (2018). The influence of financial literacy, financial behaviour and income on investment decision. Economics and Accounting Journal, 1(1), 1–10. [Google Scholar] [CrossRef]
  5. Ateş, S., Coşkun, A., Şahin, M. A., & Demircan, M. L. (2016). Impact of financial literacy on the behavioural biases of individual stock investors: Evidence from Borsa Istanbul. Business & Economics Research Journal, 7(3), 1. [Google Scholar] [CrossRef]
  6. Baihaqqy, M. R. I., Disman, N., Sari, M., & Ikhsan, S. (2020). The effect of financial literacy on the investment decision. Budapest International Research and Critics Institute-Journal (BIRCI-Journal), 3(4), 3073–3083. [Google Scholar] [CrossRef]
  7. Baker, H. K., Kumar, S., Goyal, N., & Gaur, V. (2019). How financial literacy and demographic variables relate to behavioural biases. Managerial Finance, 45(1), 124–146. [Google Scholar] [CrossRef]
  8. Baker, H. K., & Ricciardi, V. (2014). How biases affect investor behaviour. The European Financial Review, 7–10. Available online: https://www.europeanfinancialreview.com/how-biases-affect-investor-behaviour/ (accessed on 27 May 2025).
  9. Barber, B. M., & Odean, T. (2001). Boys will be boys: Gender, overconfidence, and common stock investment. The Quarterly Journal of Economics, 116(1), 261–292. [Google Scholar] [CrossRef]
  10. Barberis, N., & Thaler, R. (2003). A survey of behavioral finance. Handbook of the Economics of Finance, 1, 1053–1128. [Google Scholar]
  11. Barberis, N. C. (2013). Thirty years of prospect theory in economics: A review and assessment. Journal of Economic Perspectives, 27(1), 173–196. [Google Scholar] [CrossRef]
  12. Baron, R. M., & Kenny, D. A. (1986). The moderator–mediator variable distinction in social psychological research: Conceptual, strategic, and statistical considerations. Journal of Personality and Social Psychology, 51(6), 1173–1182. [Google Scholar] [CrossRef]
  13. Bikhchandani, S., & Sharma, S. (2000). Herd behaviour in financial markets. IMF Staff Papers, 47(3), 279–310. [Google Scholar] [CrossRef]
  14. Bouteska, A., Harasheh, M., & Abedin, M. Z. (2023). Revisiting overconfidence in investment decision-making: Further evidence from the US market. Research in International Business and Finance, 66, 102028. [Google Scholar] [CrossRef]
  15. Chairunnisa, A., & Dalimunthe, Z. (2021). Indonesian stock’s influencer phenomenon: Did financial literacy on millennial age reduce herding behaviour? Journal Akuntansi Dan Keuangan, 23(2), 62–68. [Google Scholar] [CrossRef]
  16. Chen, G., Kim, K. A., Nofsinger, J. R., & Rui, O. M. (2007). Trading performance, disposition effect, overconfidence, representativeness bias, and experience of emerging market investors. Journal of behavioural Decision Making, 20(4), 425–451. [Google Scholar] [CrossRef]
  17. Chen, H., & Volpe, R. P. (1998). An analysis of personal financial literacy among college students. Financial Services Review, 7(2), 107–128. [Google Scholar] [CrossRef]
  18. Cohen, G., & Kudryavtsev, A. (2012). Investor rationality and financial decisions. Journal of Behavioral Finance, 13(1), 11–16. [Google Scholar] [CrossRef]
  19. De Bondt, W. (2020). Investor and market overreaction: A retrospective. Review of Behavioral Finance, 12(1), 11–20. [Google Scholar] [CrossRef]
  20. Dror, I. E., & Fraser-Mackenzie, P. A. (2008). Cognitive biases in human perception, judgment, and decision making: Bridging theory and the real world. In Criminal investigative failures (pp. 79–94). Routledge. [Google Scholar]
  21. Fama, E. F. (1970). Efficient capital markets. Journal of Finance, 25(2), 383–417. [Google Scholar] [CrossRef]
  22. Feng, L., & Seasholes, M. S. (2005). Do investor sophistication and trading experience eliminate behavioural biases in financial markets? Review of Finance, 9(3), 305–351. [Google Scholar] [CrossRef]
  23. Fischhoff, B. (1975). Hindsight is not equal to foresight: The effect of outcome knowledge on judgment under uncertainty. Journal of Experimental Psychology: Human Perception and Performance, 1(3), 288. [Google Scholar] [CrossRef]
  24. Hair, J. F., Black, W. C., Babin, B. J., Anderson, R. E., & Tatham, R. L. (1998). Multivariate data analysis (5th ed.). Pearson. [Google Scholar]
  25. Hassan Al-Tamimi, H. A., & Anood Bin Kalli, A. (2009). Financial literacy and investment decisions of UAE investors. The Journal of Risk Finance, 10(5), 500–516. [Google Scholar] [CrossRef]
  26. Hastings, J. S., Madrian, B. C., & Skimmyhorn, W. L. (2013). Financial literacy, financial education, and economic outcomes. Annual Review of Economics, 5(1), 347–373. [Google Scholar] [CrossRef]
  27. Hoffmann, A. O., & Post, T. (2014). Self-attribution bias in consumer financial decision-making: How investment returns affect individuals’ belief in skill. Journal of Behavioural and Experimental Economics, 52, 23–28. [Google Scholar] [CrossRef]
  28. Iram, T., Bilal, A. R., Ahmad, Z., & Latif, S. (2023). Does financial mindfulness make a difference? A nexus of financial literacy and behavioural biases in women entrepreneurs. IIM Kozhikode Society & Management Review, 12(1), 7–21. [Google Scholar] [CrossRef]
  29. Jain, J., Walia, N., & Gupta, S. (2019). Evaluation of behavioral biases affecting investment decision making of individual equity investors by fuzzy analytic hierarchy process. Review of Behavioral Finance, 12(3), 297–314. [Google Scholar] [CrossRef]
  30. Jain, J., Walia, N., Kaur, M., Sood, K., & Kaur, D. (2023). Shaping investment decisions through financial literacy: Do herding and overconfidence bias mediate the relationship? Global Business Review. Advance online publication. [Google Scholar] [CrossRef]
  31. Janor, H., Yakob, R., Hashim, N. A., Zanariah, Z., & Wel, C. A. C. (2016). Financial literacy and investment decisions in Malaysia and United Kingdom: A comparative analysis. Geografia, 12(2), 106–118. [Google Scholar]
  32. Jappelli, T., & Padula, M. (2013). Investment in financial literacy and saving decisions. Journal of Banking & Finance, 37(8), 2779–2792. [Google Scholar] [CrossRef]
  33. Jonsson, S., Söderberg, I. L., & Wilhelmsson, M. (2017). An investigation of the impact of financial literacy, risk attitude, and saving motives on the attenuation of mutual fund investors’ disposition bias. Managerial Finance, 43(3), 282–298. [Google Scholar] [CrossRef]
  34. Kahneman, D., & Riepe, M. W. (1998). Aspects of investor psychology. Journal of Portfolio Management, 24(4), 52-+. [Google Scholar] [CrossRef]
  35. Kahneman, D., & Tversky, A. (1972). Subjective probability: A judgment of representativeness. Cognitive Psychology, 3(3), 430–454. [Google Scholar] [CrossRef]
  36. Kahneman, D., & Tversky, A. (2013). Prospect theory: An analysis of decision under risk. In Handbook of the fundamentals of financial decision making: Part I (pp. 99–127). World Scientific Publishing. [Google Scholar]
  37. Kalra Sahi, S., & Pratap Arora, A. (2012). Individual investor biases: A segmentation analysis. Qualitative Research in Financial Markets, 4(1), 6–25. [Google Scholar] [CrossRef]
  38. Kasoga, P. S. (2021). Heuristic biases and investment decisions: Multiple mediation mechanisms of risk tolerance and financial literacy—A survey at the Tanzania stock market. Journal of Money and Business, 1(2), 102–116. [Google Scholar] [CrossRef]
  39. Kumar, S., & Goyal, N. (2015). Behavioural biases in investment decision making–a systematic literature review. Qualitative Research in Financial Markets, 7(1), 88–108. [Google Scholar] [CrossRef]
  40. Lusardi, A. (2019). Financial literacy and the need for financial education: Evidence and implications. Swiss Journal of Economics and Statistics, 155(1), 1–8. [Google Scholar] [CrossRef]
  41. Lusardi, A., & Mitchell, O. S. (2007). Financial literacy and retirement preparedness: Evidence and implications for financial education: The problems are serious, and remedies are not simple. Business Economics, 42, 35–44. [Google Scholar] [CrossRef]
  42. Lusardi, A., & Mitchell, O. S. (2011). Financial literacy around the world: An overview. Journal of Pension Economics & Finance, 10(4), 497–508. [Google Scholar] [CrossRef]
  43. Lusardi, A., & Mitchell, O. S. (2014). The economic importance of financial literacy: Theory and evidence. American Economic Journal: Journal of Economic Literature, 52(1), 5–44. [Google Scholar] [CrossRef]
  44. Lusardi, A., & Mitchell, O. S. (2017). How ordinary consumers make complex economic decisions: Financial literacy and retirement readiness. Quarterly Journal of Finance, 7(3), 1750008. [Google Scholar] [CrossRef]
  45. Lusardi, A., Mitchell, O. S., & Curto, V. (2010). Financial literacy among the young. Journal of Consumer Affairs, 44(2), 358–380. [Google Scholar] [CrossRef]
  46. Maheshwari, H., Samantaray, A. K., Panigrahi, R. R., & Jena, L. K. (2025). Financial literacy in predicting investment decisions: Do attitude and overconfidence influence? International Journal of Social Economics, 52(2), 220–235. [Google Scholar] [CrossRef]
  47. Malkiel, B. G. (1989). Efficient market hypothesis. In Finance (pp. 127–134). Palgrave Macmillan UK. [Google Scholar]
  48. Mishra, K. C., & Metilda, M. J. (2015). A study on the impact of investment experience, gender, and level of education on overconfidence and self-attribution bias. IIMB Management Review, 27(4), 228–239. [Google Scholar] [CrossRef]
  49. Mittal, S. K. (2022). Behaviour biases and investment decision: Theoretical and research framework. Qualitative Research in Financial Markets, 14(2), 213–228. [Google Scholar] [CrossRef]
  50. NE India Broadcast. (2025). India has officially become the world’s fourth-largest economy in 2025, overtakes Japan. NE India Broadcast. Available online: https://neindiabroadcast.com/2025/05/08/india-has-officially-become-the-worlds-fourth-largest-economy-in-2025-overtakes-japan/#google_vignette (accessed on 27 May 2025).
  51. Nunnaly, J. C., Jr., & Bernstein, I. H. (1994). Psychometric theory (3rd ed.). Mc-Graw Hill. [Google Scholar]
  52. Owusu, S. P., & Laryea, E. (2023). The impact of anchoring bias on investment decision-making: Evidence from Ghana. Review of Behavioural Finance, 15(5), 729–749. [Google Scholar] [CrossRef]
  53. Paulhus, D. L., & John, O. P. (1998). Egoistic and moralistic biases in self-perception: The interplay of self-deceptive styles with basic traits and motives. Journal of Personality, 66(6), 1025–1060. [Google Scholar] [CrossRef]
  54. Pompian, M. M. (2006). Behavioral finance and wealth management: How to build optimal portfolios that account for investor biases. John Wiley & Sons. [Google Scholar]
  55. Prosad, J. M., Kapoor, S., Sengupta, J., & Roychoudhary, S. (2017). Overconfidence and disposition effect in Indian equity market: An empirical evidence. Global Business Review, 19(5), 1303–1321. [Google Scholar] [CrossRef]
  56. Raut, R. K. (2020). Past behaviour, financial literacy and investment decision-making process of individual investors. International Journal of Emerging Markets, 15(6), 1243–1263. [Google Scholar] [CrossRef]
  57. Rehmat, I., Khan, A. A., Hussain, M., & Khurshid, S. (2023). An examination of behavioral factors affecting the investment decisions: The moderating role of financial literacy and mediating role of risk perception. Journal of Innovative Research in Management Sciences, 4(2), 1–16. [Google Scholar] [CrossRef]
  58. Ritter, J. R. (2003). Behavioral finance. Pacific-Basin Finance Journal, 11(4), 429–437. [Google Scholar] [CrossRef]
  59. Saleem, A., Usman, M., & Bashir, Z. (2023). Behavioral biases, financial literacy, and investment decision: A case of individual investors in Pakistan. Business Review, 18(2), 1–19. [Google Scholar] [CrossRef]
  60. Salman, M., Khan, B., Khan, S. Z., & Khan, R. U. (2021). The impact of heuristic availability bias on investment decision-making: Moderated mediation model. Business Strategy & Development, 4(3), 246–257. [Google Scholar] [CrossRef]
  61. Sekaran, U. (2000). Research methods for business (3rd ed). John Wiley & Sons, Inc. [Google Scholar]
  62. Sekita, S., Kakkar, V., & Ogaki, M. (2022). Wealth, financial literacy and behavioural biases in Japan: The effects of various types of financial literacy. Journal of the Japanese and International Economies, 64, 101190. [Google Scholar] [CrossRef]
  63. Shah, S. Z. A., Ahmad, M., & Mahmood, F. (2018). Heuristic biases in investment decision-making and perceived market efficiency: A survey at the Pakistan stock exchange. Qualitative Research in Financial Markets, 10(1), 85–110. [Google Scholar] [CrossRef]
  64. Shefrin, H. (2010). Behavioralizing finance. Foundations and Trends® in Finance, 4(1–2), 1–184. [Google Scholar] [CrossRef]
  65. Shefrin, H., & Statman, M. (1985). The disposition to sell winners too early and ride losers too long: Theory and evidence. The Journal of Finance, 40(3), 777–790. [Google Scholar] [CrossRef]
  66. Shroff, S. J., Paliwal, U. L., & Dewasiri, N. J. (2024). Unraveling the impact of financial literacy on investment decisions in an emerging market. Business Strategy & Development, 7(1), e337. [Google Scholar]
  67. Shukla, A., Rushdi, N. J., & Katiyar, R. C. (2020). Impact of behavioral biases on investment decisions: A systematic review. International Journal of Management, 11(4), 68–76. [Google Scholar]
  68. Statman, M. (2005). Martha Stewart’s lessons in behavioural finance. Journal of Investment Consulting, 7(2), 52–60. [Google Scholar]
  69. Suresh, G. (2024). Impact of financial literacy and behavioural biases on investment decision-making. FIIB Business Review, 13(1), 72–86. [Google Scholar] [CrossRef]
  70. Sweller, J. (1988). Cognitive load during problem solving: Effects on learning. Cognitive Science, 12, 257–285. [Google Scholar] [CrossRef]
  71. Tekçe, B., Yılmaz, N., & Bildik, R. (2016). What factors affect behavioral biases? Evidence from Turkish individual stock investors. Research in International Business and Finance, 37, 515–526. [Google Scholar] [CrossRef]
  72. Thaler, R. (1980). Toward a positive theory of consumer choice. Journal of Economic Behavior & Organization, 1(1), 39–60. [Google Scholar]
  73. Think with Niche. (2024). The rise of retail investors and domestic funds in India: A new era of investment. Think with Niche. Available online: https://www.thinkwithniche.com/blogs/details/the-rise-of-retail-investors-and-domestic-funds-in-india-a-new-era-of-investment (accessed on 27 May 2025).
  74. Timmermann, A., & Granger, C. W. (2004). Efficient market hypothesis and forecasting. International Journal of Forecasting, 20(1), 15–27. [Google Scholar] [CrossRef]
  75. Tourani-Rad, A., & Kirkby, S. (2005). Investigation of investors’ overconfidence, familiarity, and socialization. Accounting & Finance, 45(2), 283–300. [Google Scholar] [CrossRef]
  76. Tversky, A., & Kahneman, D. (1973). Availability: A heuristic for judging frequency and probability. Cognitive Psychology, 5(2), 207–232. [Google Scholar] [CrossRef]
  77. Tversky, A., & Kahneman, D. (1974). Judgment under Uncertainty: Heuristics and Biases: Biases in judgments reveal some heuristics of thinking under uncertainty. Science, 185(4157), 1124–1131. [Google Scholar] [CrossRef]
  78. Van Rooij, M., Lusardi, A., & Alessie, R. (2011). Financial literacy and stock market participation. Journal of Financial Economics, 101(2), 449–472. [Google Scholar] [CrossRef]
  79. Vörös, Z., Szabó, Z., Kehl, D., Kovács, O. B., Papp, T., & Schepp, Z. (2021). The forms of financial literacy overconfidence and their role in financial well-being. International Journal of Consumer Studies, 45(6), 1292–1308. [Google Scholar] [CrossRef]
  80. Wijaya, R., Sembel, R., & Malau, M. (2023). How heuristics and herding behaviour biases impacting stock investment decisions with financial literacy as moderating variable. South East Asia Journal of Contemporary Business, Economics and Law, 29(1), 6–12. [Google Scholar]
  81. Yanti, F., & Endri, E. (2024). Financial behavior, overconfidence, risk perception and investment decisions: The mediating role of financial literacy. International Journal of Economics and Financial Issues, 14(5), 289–298. [Google Scholar] [CrossRef]
  82. Yulianis, N., & Sulistyowati, E. (2021). The effect of financial literacy, overconfidence, and risk tolerance on investment decision. Journal of Economics, Business, and Government Challenges, 4(01), 61–71. [Google Scholar] [CrossRef]
  83. Zahera, S. A., & Bansal, R. (2018). Do investors exhibit behavioural biases in investment decision making? A systematic review. Qualitative Research in Financial Markets, 10(2), 210–251. [Google Scholar] [CrossRef]
Disclaimer/Publisher’s Note: The statements, opinions and data contained in all publications are solely those of the individual author(s) and contributor(s) and not of MDPI and/or the editor(s). MDPI and/or the editor(s) disclaim responsibility for any injury to people or property resulting from any ideas, methods, instructions or products referred to in the content.

Article Metrics

Citations

Article Access Statistics

Multiple requests from the same IP address are counted as one view.