Abstract
Background: Mobile and web technologies are becoming increasingly used to support the treatment of chronic pain conditions. However, the subjectivity of pain perception makes its management and evaluation very difficult. Pain treatment requires a multi-dimensional approach (e.g., sensory, affective, cognitive) whence the evidence of technology effects across dimensions is lacking. This study aims to describe computerised monitoring systems and to suggest a methodology, based on statistical analysis, to evaluate their effects on pain assessment. Methods: We conducted a review of the English-language literature about computerised systems related to chronic pain complaints that included data collected via mobile devices or Internet, published since 2000 in three relevant bibliographical databases such as BioMed Central, PubMed Central and ScienceDirect. The extracted data include: objective and duration of the study, age and condition of the participants, and type of collected information (e.g., questionnaires, scales). Results: Sixty-two studies were included, encompassing 13,338 participants. A total of 50 (81%) studies related to mobile systems, and 12 (19%) related to web-based systems. Technology and pen-and-paper approaches presented equivalent outcomes related with pain intensity. Conclusions: The adoption of technology was revealed as accurate and feasible as pen-and-paper methods. The proposed assessment model based on data fusion combined with a qualitative assessment method was revealed to be suitable. Data integration raises several concerns and challenges to the design, development and application of monitoring systems applied to pain.
1. Introduction
Chronic pain accounts for billions of dollars in annual medical expenditures [1]; in addition to that, the resulting decreased workers’ productivity contributes to indirect costs [2,3,4], and the loss of quality of life has to be mentioned as a critical related effect. As chronic pain persists over a long period of time [5], its management results expensive due to the need of long-term rehabilitation and multi-disciplinary treatments [6]. In fact, the chronic condition of pain is determined by an arbitrary interval which may vary between twelve weeks, and six months [5]. However, it’s hard to come up with an immediate and precise assessment that leads to the right treatments, avoiding inadequately assessed and undertreated cases [7,8]. Firstly, pain is a highly subjective experience for each individual [9]. Secondly, due to its duration, the assessment is often accomplished at the patient’s home, and this represents a challenge for the accuracy of the treatment and the cost-effectiveness of the monitoring. Therefore, as self-report is considered the most accurate pain assessment method [10,11], patients should be asked to periodically rate their pain severity and related symptoms. Unsurprisingly, in the last few years, handheld devices and Internet-delivery treatment (IdT) methods were increasingly used to enable chronic pain monitoring. These systems were used for many different purposes [12], including education, reminders, feedback (in both directions between healthcare professionals and patients), and disease control.
The ubiquity of mobile devices and the Internet raised the paradigm of the new care model based increasingly more on contacts rather than visits [13]. In fact, the ability to interact with the system anywhere and anytime thoroughly changes the coordinates of time and place, and offers invaluable opportunities for new approached to healthcare delivery. Moreover, mobile devices have shown significant advances in storage capacity, battery efficiency, portability [14] and the ability to access internet-based resources [15], therefore increasing their suitability for use in healthcare systems. The adoption of technology has allowed the development of electronic pain diaries (ED) as a computerised version of paper pain diaries (PD). These systems enable patients either to report complaints close in time to the event causingpain, called ecological momentary assessment (EMA), or to address retrospective pain, that consists in pain recall over some period of time. Rather than an isolated value, pain results from multiple aspects [16,17,18,19,20], such as sensory (e.g., location, intensity), affective (e.g., depression, anxiety) and cognitive (e.g., quality of life) ones. For this reason, chronic pain patients are invited to answer many questionnaires and scores (e.g., McGill Pain Questionnaire, Visual Analogue Scale), and/or to adopt specific behaviours as a way to treat their pain in all its dimensions. For example, the monitoring program may include self-monitoring of pain, adherence to prescribed medications, regular exercise, and weight control. In summary then, the monitoring of chronic pain patients leads to many challenges across a range of topics such as technology (e.g., to collect and send data), clinical settings (e.g., duration of treatment, momentary pain or recall pain), and multi-dimensional pain assessment (e.g., questionnaires, scales).
The aims of this study are to describe ED implemented through mobile and web-based systems applied to chronic pain monitoring, and to determine the benefits obtained from adopting these technologies, in comparison to traditional pen-and-paper methods. This is carried out by means of an extensive review of the English-language literature about computerised systems related to chronic pain complaints.
2. Materials and Methods
2.1. Research Questions
The primary question in this review was (RQ1) Can ED replace PD for patients’ monitoring? The secondary questions were (RQ2) which ubiquitous systems have been used in the monitoring of chronic pain patients? and (RQ3) which data (e.g., questionnaires and scales) are collected?
2.2. Inclusion and Exclusion Criteria
Studies were included in this review when they met the following criteria: (1) they dealt with computerised systems related to chronic pain complaints, (2) they included data about pain assessment, namely pain intensity; and (3) they were conducted using electronic means that included mobile devices (e.g., smartphone, Personnal Digital Assistant (PDA), tablet Personnal Computer) or web-based forms; (4) preliminary or definitive results were presented; and (5) they were written in English. These criteria were also applied to studies obtained from reference tracking. Reviews, study protocols, and researches where data acquisition relied exclusively on e-mails or chats were excluded. There were no age or disease restrictions: participants could be either adults or children, they might comprise chronic pain patients or healthy individuals with pain complaints.
2.3. Search Strategy
The team conducted a systematic search over the following electronic databases: BioMed Central, Pubmed Central, and ScienceDirect. Only the studies published from 2000 up until 30 June 2012 meeting the inclusion criteria were included. Every study was independently evaluated by two reviewers (Nuno Pombo and Nuno Garcia) and its suitability determined with the agreement of both parties. A third reviewer was considered to adjudicate on differences of opinion, but it was not required because a consensus was reached. The studies were also examined to identify and isolate clusters reporting the same data, so as to avoid the risk of bias [21].
2.4. Extraction of Study Characteristics
The data extracted from the studies, were tabulated (see Appendix A1) and grouped into mobile and web-based systems. For each study, details about year of publication, age of studied population (median and standard deviation (SD)), and number of participants were reported. The data managed (collected and/or complementary) by the system were grouped into three categories: pre-treatment (data obtained during the recruitment of participants were excluded), treatment and post-treatment (also includes follow up). However, data related to intervention quality and satisfaction assessment were omitted from this review. Finally, the meta-analysis included studies comprising randomised controlled trials (RCTs) that evaluated the usage of ED or IdTs and presented pre- and post-treatment comparisons. A mathematical model was used (see Section 2.7.1) to determine the effect of technology in the monitoring of pain. Firstly, the pain outcomes obtained in the RCTs’ groups (intervention and control) were converted to a 0–100 scale. Secondly, a qualitative assessment (see Section 2.7.2) was performed to build an oriented analysis on pain intensity.
2.5. Quality Assessment
The methodological quality of all the studies was independently assessed by the two reviewers using a list of 10 criteria, which was formulated for the purpose of this study (see Appendix A2). Each criterion was rated as either poor/absent (=0), reasonable (=1), or good (=2). Items scores were summed to obtain a total study quality score (range 0–20). As shown in Table A1, the quality sum scores were used to classify studies into two groups, above or below an average quality threshold.
2.6. Risk of Bias Assessment
Two reviewers (Nuno Pombo and Kouamana Bousson) independently assessed the risk of bias of each RCT included in the meta-analysis (see Table A2), using the Cochrane Collaboration’s risk of bias tool [22]. Distinct domains were evaluated, such as: the method used to generate and to conceal the allocation sequence, the blinding of participants, personnel and outcome assessors, incomplete outcome data, selective outcome reporting and other sources of bias.
2.7. Mathematical Analysis
2.7.1. Statistical Data Fusion
The mathematical model is based on the data fusion methods described in [23,24,25] and summarized below.
Let us consider n sets of data samples, each of which has a Gaussian distribution N (, σi), where and σi are respectively the mean (or mathematical expectation) and the standard deviation of samples in the set i. Then, the probability distribution of the aggregated set is again Gaussian with a mean and a standard deviation σ computed as:
where ai is defined by:
2.7.2. Qualitative Analysis
The mean and the standard deviation, computed as described in the last section, are used for the qualitative analysis method, that we proposed below, which aims to produce a more accurate outcome. Let us consider:
σT: standard deviation of technology outcome;
σP: standard deviation of pen-and-paper outcome;
: mathematical expectation of technology outcome;
: mathematical expectation of pen-and-paper outcome;
Consider furthermore the following conditions:
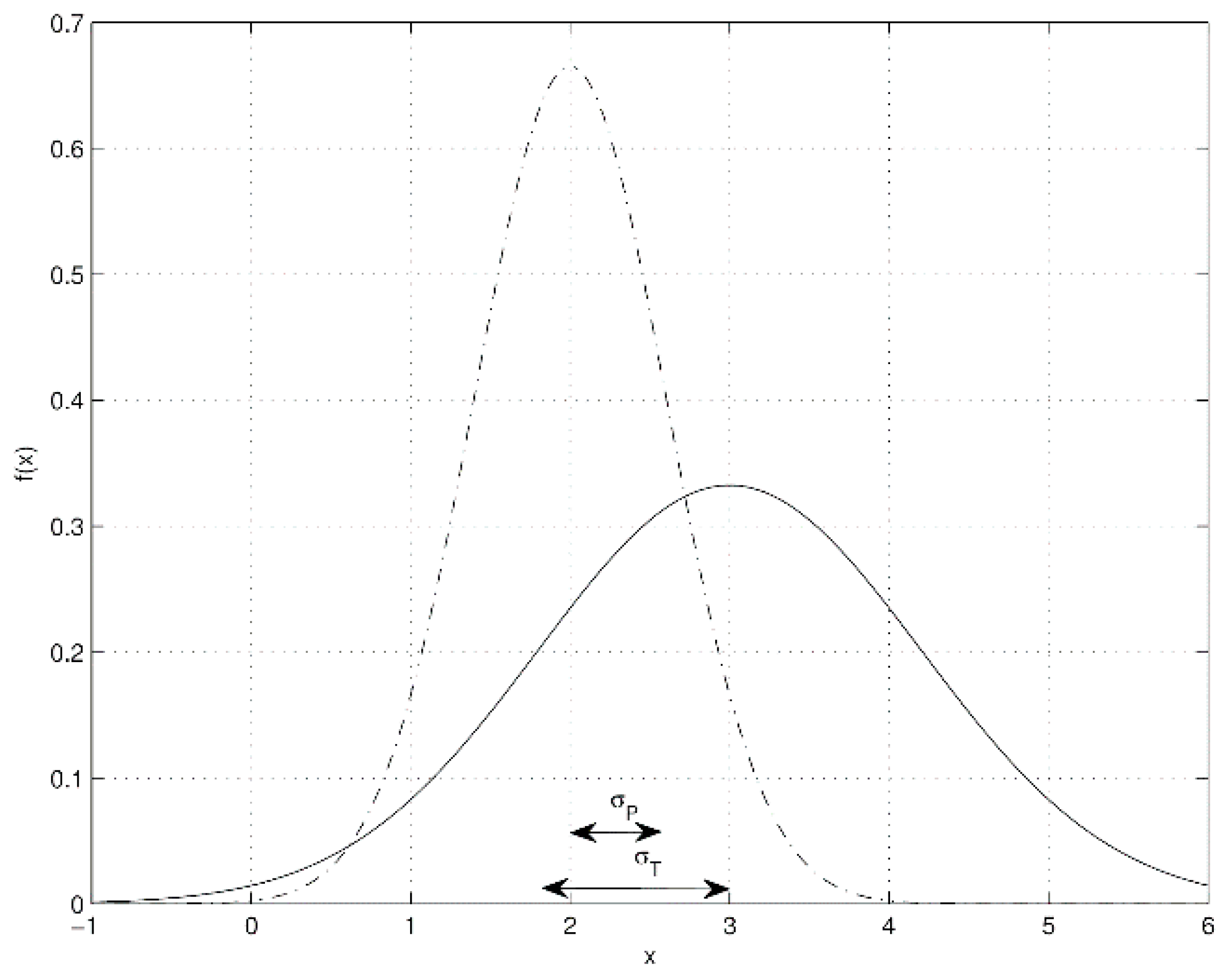
Condition (P): for instance as shown in Figure 1 where
Figure 1.
Example of a distribution curve when technology and pen-and-paper are qualitatively equivalent.
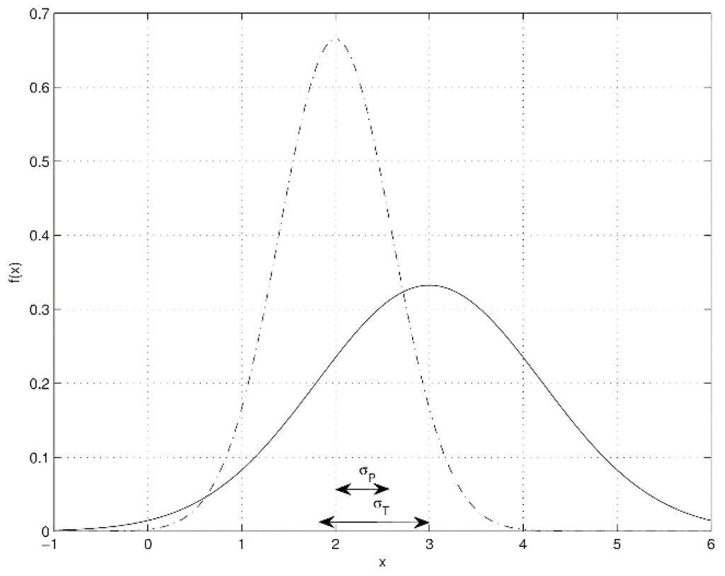
The opposite condition is presented in Figure 2 with. The rationale of condition (P) is that since the standard deviation σ is the average magnitude of the sample dispersion with respect to its mean value (mathematical expectation), any value x that is located at a distance from less than the standard deviation (that is, |x − | < σ) may be considered as qualitatively equal to . Using condition (P) described above, a qualitative analysis is performed to clarify which one among technology and pen-and-paper approach provides the best way to get fair results in pain monitoring.
Figure 2.
Example of a distribution curve when technology and pen-and-paper are qualitatively different.
Case 1: when the lower mean value (mathematical expectation) implies better results:
If condition (P) is verified, then using technology or pen-and-paper gives rise to the same conclusion, even though the mean values may be different; else if ( < ) then technology provides better results than pen-and-paper; else pen-and-paper provides better results than technology.
Case 2: when the higher mean value (mathematical expectation) implies better results:
If condition (P) is verified, then using technology or pen-and-paper gives rise to the same conclusion, even though the mean values may be different; else if ( > ) then technology provides better results than pen-and-paper; else pen-and-paper provides better results than technology.
2.7.3. Considerations for the Analysis
Several studies were excluded from this analysis due to the absence of comparisons between pre-treatment and post-treatment outcomes [26,27,28,29,30,31,32,33], or the absence of technology validation purposes [34]. The remaining sixteen unique studies were assessed in terms of risk of bias (see Appendix A3). Three studies [35,36,37] were appraised to be at lowest risk of bias, as they met every criterion except the blinding of participants, personnel and outcome assessors. In fact, none of the included RCTs met this criterion. The lack of information and explanation for attrition and missing data was observed, whereas all studies clearly reported the different outcomes. These outcomes were used to implement statistical analysis across the included RCTs. During the analysis, one study was excluded due to the inexistence of SD in the reported data [38]. In addition, several studies were partially excluded due to high SD in some outcomes (a.k.a. outliers) [39,40], or due to unfeasible conversion from t-scores to a continuous scale [35]. Instead of a single analysis of the studies, the pre- and post-treatment data obtained from intervention groups and control groups across the different RCTs were combined using data fusion methods [23,24,25], and compared to produce a more accurate conclusion. Thus, as shown in Table 1, the adoption of technology related with pain intensity was assessed.
Table 1.
Comparison between pen-and-paper, and mobile and web technology using pre and post treatment results by study and overall.
3. Results
As illustrated in Figure 3, 490 unique citations were identified, of which 378 were excluded as a result of screening, in terms of title, abstract, and keywords. The remaining 112 papers were full text evaluated, which resulted in the exclusion of 63 papers that did not match the defined criteria. Furthermore, the reference tracking allowed for the inclusion of 13 additional papers. In summary then, our review examined 62 papers, representing 55 unique studies, due to the fact that studies reporting the same data were clustered to avoid risk of bias.
Figure 3.
Selected studies.
The included studies encompass a total of 13,338 participants distributed by 43 studies (78%) related to mobile systems, and 12 (22%) studies dealing with web-based systems. Eighty-one percent of mobile systems (35 studies) were designed to enable usage in patients’ home whereas the remaining eight studies limited their use within hospital facilities. The data were collected at intervals or during the clinical visit or at the end of the study, and transmitted to the system database by different channels, such as: Internet, SMS, or cable. Web-based systems were reported in 12 studies varying between online questionnaires and cognitive-behavioural therapy (CBT). Moreover, 10 studies (83%) used phone calls, SMS or emails as a complement of the IdT. This methodology aims to remind patients to collect data, support system handling, and to establish contact between healthcare professionals and patients.
Moreover, 16 out of the 55 studies (29%) included in this review were published before or during 2006, and among the remaining 39 studies, 27 studies were published between the beginning of 2008 and the end of 2010. Thirty-two studies (58%) included complementary data, obtained outside the system in at least one of the following phases: pre-treatment (28 studies), treatment (8 studies) or post-treatment (16 studies).
The most representative objective was validating the IdT (12 studies, 22%), the assessment of ED (12 studies), the comparison between ED and PD (nine studies), the comparison between recalled pain and EMA (six studies), and the evaluation of medication in treatment of patients suffering from pain (three studies). Eight studies reported the correlation of several pain conditions, namely: physical activity, relationship, emotional distress, fear, and sleep.
The CBT was presented in 19 studies, among which seven were related to mobile systems. The remaining 12 studies presented CBT as a support of IdT, and included tailored exercises according to participants’ symptoms, multimedia content, information and lessons about physical, cognitive, behavioural and motivational topics. The main principles of CBT for chronic pain management are based on helping the patient understand how much pain is experienced, coping-skills training, and cognitive restructuring affected by cognition and behaviour [49].
3.1. Mobile Systems
Forty-three studies were related to mobile systems, out of which 35 (81%) were designed to allow their usage in patients homes during at least one phase of the intervention (pre/post-treatment, treatment). The remaining eight studies were limited to the use of the proposed system in hospital facilities during patients’ visits and thereby only comparisons among sporadic records collected during the treatment period were provided. Meanwhile, 19 studies presented transmission of data to a remote server immediately after its edition. Three studies did not report this process, whereas 21 studies reported elapsed time between the editing and the subsequent delivery. Thus, data were collected at intervals, or during the clinic visit, or at the end of the study. Internet was the preferred channel for sending data (14 studies), followed by uploading through personal computer (nine studies), and SMS (three studies). Data transmission after its edition may allow real-time access to physicians, and therefore, clinical decisions supported by updated information on the patient’s conditions. Moreover, undelayed data transmission may provide the enforcement of triggering messages and alerts according to the reported pain values. This method was highlighted by four studies and comprised a clinical session report generation, SMS alerts according to answers and warning messages about the activity patterns, displayed in PDA. Data storage in a Personal Health Record (PHR), wrist actigraphy in sleep assessment, and activity monitoring supported by a Body Area Network (BAN) were proposed in a single study respectively. Interactive voice recorder (IVR) was referred in two studies [44,50]. Time of intervention ranged from one clinical session to 52 weeks (one year).
3.2. Web-Based Systems
Web-based systems were reported in 12 studies, out of which 11 consisted in RCTs, comprising two groups of participants called: intervention group (IG) and control group (CG). The difference between them is that a web site was used to deliver the treatment to IG participants. At the end of intervention, participants of both groups were assessed and the IdT effects were determined. The IdT consisted of online questionnaires and/or CBT. All the articles reported positive effects and improvement in health status. With the exception of [37,39], all web-based systems used emails or phone calls jointly with Internet (83%). Six studies adopted e-mails [41,42,45,46,48,51] and three of them also performed phone calls [45,46,48], to remind patients to use and/or interact with the system. In addition, emails were applied to obtain data [40,45,46,51], to support the system handling [36,41], and, together with phone calls, to establish a contact between healthcare professionals and patients [36,43]. One study [40], allowed phone calls to support the system handling. Finally, [52] used SMS to remind patients to collect data. In the same study, mobile phones with Internet access were used to present a web site whereupon treatment was provided, and therefore, it has been classified as a web-based system. Time of intervention ranged from 3 to 52 weeks (one year). It should be noted that remote data transmission is not required in these systems, while it occurs in mobile monitoring applications.
3.3. Meta-Analysis
The qualitative and quantitative analysis (see Section 2.7) revealed that the benefits of technology and pen-and-paper are equivalent on pain intensity (48.67 ∈ (50.98 ± 3.35) and 50.98 ∈ (48.67 ± 3.49)), as presented in Table 1. Firstly, the proposed statistical data fusion model processes each study as a different sensor and computes the individual mean and SD, related with the processed variable (determined by the collected data from questionnaires and/or scores) in both arms of the study (pen-and-paper group and computerised system group). Secondly, the combination of these values resulted in an aggregate value. Thirdly, the fusion model computes all aggregate values and presents a final decision according to the rules defined in Section 2.7.
4. Discussion
Some potentials and risks related to mobile and web-based systems were evidenced from the full text evaluation of included studies. Firstly, the usage of ED produces more reliable data compared to PD. Secondly, ED and IdT result in real-time analyses and subsequent agile treatment adjustments. Thirdly, ED and IdT provide time-saving and enable cost-effective medical practices. Nevertheless, training for clinical staff is critical [53], and strongly recommended to promote standardised procedures and adherence [54]. In addition, device failures considered in system design [55], should be addressed to avoid missing values and/or prolonged data editing. It should be noticed that due to the frequent loss of mobile devices, their use to store health records implies the risk of losing data and personal information. These topics, along with the inefficient use of collected data to improve treatment effectiveness, emerged as critical limitations. This review included 19 studies related to CBT, in which the following outcomes were observed: the effectiveness for decreasing chronic pain, in line with [49,56,57], the reduction of pain related behaviours as suggested by [58,59], and a facilitated return to work, as presented by [60,61]. In spite of their absence in these studies, innovative CBT, such as: serious games [62,63] and augmented reality [64,65], seem to be promising. Serious games are the application of motivational aspects of gaming to encourage positive health behaviours [66], whereas augmented reality provides virtual environments combined with touch sensations resulting from interacting with real objects [67]. Further work is needed to understand how these technologies can aid the transformation of CBT delivery models.
The use of SMS [68] to collect data, as proposed by [69,70,71,72], and to deliver CBT, as suggested by [52], may improve treatment outcomes, due to the fact that tailoring messages to individuals may lead to effective health behaviour changes [73,74,75]. Only one study [76], mentioned data integration with other systems such as PHR, which suggests limitations on accessing the collected data. In addition, some mobile-based systems were designed to interact directly with patients without the presence of a healthcare professional [77,78] and/or without evidence of reliability and accuracy. However, as pain is a multifaceted experience, its therapy tends to involve many healthcare professionals and different expertises whereby the data integration may result in the reduction of not regulated self-diagnosis [79]. Therefore, it is desirable that patient information may be obtained and delivered both easily and safely (e.g., avoidance of medical examination redundancy, faster patient profile acquisition, and permanent storage of clinical records) which raises some concerns and challenges related to security aspects such as privacy and confidentiality [80], and reliable communication methods between healthcare professionals and patients.
In line with this, cloud computing as an emerging technology that provides elastic infrastructure, and efficient resource utilization [81], appears to be a promising solution for design, development and integration of systems. This technology may enable scalable, portable, and interoperable mobile and web-based systems as to deliver clinical solutions to the patients, anytime and anywhere [82]. In addition, social media websites have been useful in the last few years to improve networking and communication [83] (e.g., Facebook, Twitter), and represent a new source of information and knowledge. Therefore, it is expected that clinical systems will advance to interact with patients via social media, so as to provide CBT, serious games, self-help, symptoms information and multimedia content. Thus, new studies should be addressed to determine the real benefits and disadvantages of treatments delivery using social media. Furthermore, complementary studies should be carefully addressed to analyse both data and patient privacy.
Finally, our meta-analysis demonstrated that the effects of technology and pen-and-paper should be obtained not only based on the comparison of the standard deviations together with the values of the mathematical expectations, but also considering the condition (P) described in Section 2.7. In addition, the outcome of our meta-analysis is highly accurate as evidenced by the lower SD of the obtained aggregated values (resulting from the computation of the SD of all the included samples) compared with the individual SD presented in each study. In fact, we found that technology and pen-and-paper present equivalent outcomes suggesting not only that technological systems are feasible, but also there is room for improvement to produce significant effects in patients’ conditions and welfare. Moreover, further studies should be promoted to determine not only the effect of technology on different dimensions of pain (e.g., anxiety, depression, catastrophizing, disability and interference) but also the side effects of the application of technology in economic, medical, educational, and social domains.
5. Conclusions
This review distinguished mobile and web-based systems related to chronic pain complaints. Sixty-two studies were examined and the main findings are summarised as follows:
(RQ1) The qualitative analysis model, stemming from the data fusion method, combined with a quantitative model, based on the comparison of the standard deviations together with the values of the mathematical expectations, revealed that technology is equivalent to pen-and-paper in terms of effect on pain intensity monitoring;
(RQ2) Sixty-two studies were included encompassing 13,338 participants. A total of 50 (81%) studies related to mobile systems, and 12 (19%) related to web-based systems;
(RQ3) The data extracted from the included studies, revealed the use of almost ninety different scales and questionnaires at pre/post/during treatment. The data collected comprised, among others: location, duration, and intensity of pain, consequences as the impact on quality of life, emotional and aversive aspects. This highlights the multi-dimensional nature of pain.
Despite these findings, effects of technology on practitioners and patients outcomes remain understudied, and their promise to increase self-care and accurate monitoring remains mostly untested. In addition, data integration raises several concerns and challenges to the design, development and application of monitoring systems applied to pain.
Limitations
Some limitations of this review should be mentioned. First, only English-language publications were included. Second, the lack of technical explanations related to data acquisition, transmission and storage, restricted both analysis and extraction. Third, the null hypothesis was considered, that means, all sample data are assumed to be sufficient.
Acknowledgments
This work was supported by Fundação para a Ciência e Tecnologia (FCT) project UID/EEA/50008/2013 (Este trabalho foi suportado pelo projecto FCT UID/EEA/50008/2013). The authors would also like to acknowledge the contribution of the COST Action IC1303-AAPELE-Architectures, Algorithms and Protocols for Enhanced Living Environments. The first author would like to dedicate this study to the memory of his 8-year-old daughter, Carolina, whose determination, happiness and love inspired him.
Author Contributions
Nuno Pombo and Kouamana Bousson conceived and designed the experiments; Nuno Pombo and Nuno Garcia performed the experiments; Nuno Pombo, Kouamana Bousson, and Nuno Garcia analyzed the data; Susanna Spinsante and Ivan Chorbev contributed reagents/materials/analysis tools; Nuno Pombo wrote the paper. Nuno Garcia, Kouamana Bousson, Susanna Spinsante, and Ivan Chorbev revised the paper.
Conflicts of Interest
The authors declare no conflict of interest. The founding sponsors had no role in the design of the study; in the collection, analyses, or interpretation of data; in the writing of the manuscript, and in the decision to publish the results.
Abbreviations
The following abbreviations are used in this manuscript:
| CBT | Cognitive-behavioural Therapy |
| CG | Control Group |
| ED | Electronic pain diaries |
| EMA | Ecological Momentary Assessment |
| IdT | Internet-delivery treatment |
| IG | Intervention Group |
| PD | Paper pain diaries |
| PHR | Personal Health Record |
| RCT | Randomised controlled trial |
| SD | Standard Deviation |
Appendix A1
Table A1.
Studies characteristics.
| Study/Year | Population Participants (Mean Age, SD) | Patient Home | Data | Quality | ||
|---|---|---|---|---|---|---|
| As a Complement to the System | Collected through the Use of System | Transmission | ||||
| Mobile systems | ||||||
| Allen [84,85], 2009 | 157 (61.7 ± 10.6) | Yes | Pre: CSQ | Pain intensity (VAS), immediately after waking, then approximately every 2 h throughout the day (in order to complete at least 7 pain ratings per day) and immediately before going to sleep (to recall the average pain during the day) | NR | L |
| Anatchkova [86], 2009 | 100 | No | Pain intensity (NRS), computer adaptive dynamic assessment of The Chronic Pain Impact Item Bank [87], and SF-12, in the medical appointment | NR | L | |
| Axen [69,70], 2011 | 262 (44) | Yes | Pre: Pain intensity (NRS), location, duration and frequency, self-rated general health (5-point Likert scale). EuroQoL 5 (EQ5D) Post: EQ5D and self-rated general health (6-months follow up) | Pain intensity (NRS), once a week using SMS | Instant | L |
| Badr [88], 2010 | 54 patients (49.4 ± 10.8) 48 partners (51.3 ± 11.5) | Yes | Patients: pain intensity (NRS), mood, medication taken and pain relief, 6 times per day between 9 a.m. and 9 p.m. Perceptions of relationship functioning in the last assessment of the day. Partners: patients’ pain, own mood and perceptions of relationship functioning, at similar time points | Instant | L | |
| Baron-Mahn [89,90], 2009 | 2094 painful radiculopathy (59.4 ± 14.4) 1623 painful diabetic neuropathy (61.9 ± 13.0) 498 postherpetic neuralgia (60.6 ± 15.4) | No | MOS-SS, PHQ, PD-Q and pain location (pinpointed in 3D mannequin) in the medical appointment | Delayed | L | |
| Broderick-Schneider [50,91,92], 2008 | 83 (56.2 ± 11.1) | Yes | Treatment: 10 random recalls pain assessment via phone interview (interactive voice recording was used) Post: Pain Intensity (VAS) | SF-36, BPI, BFI, MPQ, 7 times per day during the patients’ waking hours | Delayed | L |
| Clauw [34], 2008 | 399 IG 100 mg/day (49.5 ± 10.9) 396 IG 200 mg/day (50.4 ± 10.6) 401 CG (50.7 ± 10.4) | Yes | Pre: FIQ, MASQ, MOS-SS, MDHAQ, MFI, BDI, and ASEX Treatment: 3, 7, 11 and 15 week visit: PGIC, SF-36, FIQ, MASQ, MOS-SS, MDHAQ, MFI. BDI and ASEX only at week 15 | Diary: pain intensity (VAS), 5 times per day (morning, 3 during day and evening) Weekly: pain, fatigue, influence of pain in self-care (VAS) | Instant | H |
| Connelly [93], 2010 | 9 (12.3 ± 3.4) | Yes | Children: pain intensity (VAS), PANAS-C, CALQ, 3 times per day (morning, afternoon, and evening) Parents: PANAS, ARCS at the same time points, using a separate PDA | Delayed | L | |
| Gaertner [94], 2004 | 24 (49.9 ± 15.1) Crossover randomized between IG and CG | Yes | Pain intensity (NRS), once a day and symptom assessment (fatigue, nausea, dyspnea, weakness…), once a week | Delayed | L | |
| Ghinea [95], 2008 | 45 (46.1) | Yes | Pain intensity (VAS) and location (pinpointed in 3D mannequin), 3 times a day | Instant | L | |
| Giske [72], 2010 | 50 (50.0 ± 11.0) | Yes | Pre: HSCL-25, FIQ Post: Pain intensity (VAS) and pain location | Pain intensity (NRS), 5 times a day between 9 a.m. and 9 p.m., using SMS | Instant | L |
| Heiberg [96], 2007 | 38 (58.4 ± 12.9) | Yes | Diary: pain intensity (VAS), fatigue, and patient global evaluation of their disease, RADAI, 4 times per day Weekly: MHAQ, SF-36 | Instant | H | |
| Jamison [28], 2001 | 20 IG (42.1 ± 5.0) 16 CG (43.3 ± 9.2) | Yes | Pre: CPEQ, SCL-90 Treatment: MPQ-SF (once a month). Pain reported weekly by phone interview Post: SCL-90 | Pain intensity (VAS) and pain ratings of the previous 16 waking hours, once a day (bedtime) | Delayed | H |
| Jamison [97], 2002 | 24 (34.4) | No | Pain intensity (VAS) | Delayed | L | |
| Jamison [98], 2006 | 21 (42.0 ± 4.9) | Yes | Pre: CPEQ, SF-36, MPQ-SF, SCL-90 Treatment: Pain reported weekly by phone interview | Pain intensity (VAS), at least once a day | Delayed | H |
| Jamison-Wasan [26,27], 2010 | 21 IG ED + CBT (47.0 ± 7.8) 21 CG #1 ED (46.6 ± 6.8) 20 CG #2 ED (49.6 ± 6.8) | Yes | Pre and Post: ABC, BPI, COMM, HADS, MINI, PDI, SOAPP-R Post: PDUQ | BPI, pain location once a month at clinic visit Wasan’s study, also includes four questions to assess craving for prescription opioids over the past 24 h (14 days ED at patients' home) CBT: Group educational sessions (e.g., opioid addiction risks and medication compliance, making lifestyle changes...) and individual motivational counseling (review of medication adherence, support for patients’ efforts, education on pain management and drug misuse...) | Delayed | H |
| Jespersen [71], 2012 | 188 (44.4 ± 9.0) | Yes | Pre: AMS | AMS, IPAQ, once a week using SMS | Instant | H |
| Koroschetz [99], 2011 | 1623 painful diabetic neuropathy (61.9 ± 13.0) 1434 fibromyalgia (51.9 ± 10.8) | No | MOS-SS, PHQ, PD-Q and pain location (pinpointed in 3D mannequin) in the medical appointment | Delayed | L | |
| Kvien [100], 2005 | 30 (61.6) | No | Pain intensity (VAS), fatigue, and patient global evaluation of their disease, RADAI, MHAQ, SF-36, at 2 medical appointments | Instant | L | |
| Lewandowski [101], 2010 | 39 chronic pain (15.3 ± 1.5) 58 healthy participants (14.7 ± 1.8) | Yes | Pre: CES-D | Sleep quality (NRS) in the morning and pain intensity (NRS) in the evening. Integrated with wrist actigraphy to monitorize the sleep | Delayed | L |
| Levin [102], 2006 | 24 | Yes | Pain intensity (NRS), location, duration reported via automated speech telephony delivery (a.k.a automated speech recognition) | Instant | L | |
| Li [103], 2010 | 60 (69.0 ± 10.0) | Yes | Pre and Post: MPQ-SF | MPQ-SF, 8 times per day (hourly between 2 and 9 p.m.) | Delayed | H |
| Lind [104], 2008 | 12 (67.5 ± 7.8) | Yes | Pain intensity (VAS), 3 times a day (8 a.m., 1 p.m., 8 p.m.) | Instant | L | |
| Litt [44], 2009 | 32 IG 22 CG Overall (41.0 ± 11.9) | Yes | Pre and Post: MPI, CES-D | Pan location, unpleasantness experienced, perceived control over pain, catastrophization and coping, 4 times per day (from 8 a.m. to 10 p.m.). Interactive voice recording was used CBT: relaxation training, cognitive restructuring and stress management | Instant | H |
| Luckmann [76], 2010 | 4 | Yes | Pain intensity (NRS), location, activity and treatment completed each 2–4 waking hours. Acute pain registered when happens. Sleep report in the morning and end of day report before sleep. Data integration with PHR | Instant | L | |
| Marceau [105], 2010 | 67 IG (48.5 ± 11.6) 67 CG (50.5 ± 11.0) | No | BPI at each monthly clinic visit. Pre and post-treatment and 5-month follow up: BPI, PCS, ODI, CES-D | Instant | H | |
| McClellan [29], 2009 | 9 IG 10 CG Overall (13.4 ± 2.9) | Yes | Pain intensity at morning and evening (10-point Likert scale), pain location, sleep quality, and functional limitations once a day CBT: coping skills program, once a day. Parents presence is allowed | Instant | H | |
| Oerlemans [38], 2011 | 37 IG (35.9 ± 11.7) 39 CG (40.6 ± 15.5) | Yes | Pre and Post (upon treatment and 3-month follow up): Pain intensity (5-point Likert scale), CFSBD, IBS-QoL, PCS | Pain intensity (5-point Likert scale) 3 times per day (morning, afternoon and evening). Sleep quality and intended activities for the day. (morning), accomplished activities, cognitions, and feelings (afternoon), and satisfaction with activity level and achievements of that day (evening) CBT: situational feedback on their diaries from a psychologist | Instant | H |
| Okifuji [106], 2011 | 81 (28.8 ± 6.2) | Yes | Overall pain (7-point Likert scale), fatigue, head pain, emotional distress, abdominal pain, sense of relaxation, muscle pain, and sense of swelling, 3 times per day (morning, early afternoon, late afternoon) | Delayed | L | |
| Page [107], 2010 | 14 (65.1) | No | Pre: PDQ-39, BDI-II, UPDRS | MPQ, in the medical appointment | Delayed | L |
| Palermo [33], 2004 | 30 IG (12.3 ± 2.4) 30 CG (12.3 ± 3.0) | Yes | Pre: CALI | Pain intensity (Faces pain scale [108]), pain symptoms (occurrence, location, duration, and emotional upset), CSI, and CALI, once a day | Delayed | H |
| Peters [109], 2000 | 80 (40.6 ± 6.7) | Yes | Pre: MPI, SF-36, BSI Post: CSQ (6 months follow up) | Pain intensity (7-point scale) and signal controlled diary (items: pain cognition, pain coping, sleep quality...), 4 times per day between 8 a.m. and 9:30 p.m. | Delayed | H |
| Roelofs [110], 2004 | 40 (46.4 ± 9.9) | Yes | Pre: TSK, QBPDS | Pain intensity (PVAQ), TSK, 8 times per day between 8 a.m. (weekend 9 a.m.) and 10 p.m. | Delayed | L |
| Schurman [35], 2010 | 10 IG 10 CG Overall (12.2 ± 2.8) | Yes | Pre and Post: BASC, PedsQL, completed by children and parents | Pain intensity (Faces pain scale Revised), once per day (bedtime) CBT: relaxation sessions, such as abdominal breathing, progressive muscle relaxation, imagery, and autogenic hand-warming. Multimedia content for home practice | Delayed | H |
| Sorbi [111], 2007 | 5 | Yes | Pain intensity (VAS). 1st test run: 4–5 times per day. 2nd test run: 2–3 times per day CBT: migraine headache, medication use, attack precursors, self relaxation and other preventive behaviour | Instant | L | |
| Stinson [112], 2008 | Study 1 76 (13.4 ± 2.5) Study 2 36 (12.6 ± 2.4) | Yes | Post: PedsQL, PCQ | Pain intensity, pain unpleasantness, pain’s interference with aspects of quality of life and other symptoms (e.g., stiffness and fatigue) (VAS), 3 times per day (upon waking, after school, and before bed) | Instant | H |
| Stinson [113], 2012 | 24 children (5.9 ± 0.9) 77 youth (13.5 ± 3.1) | No | Pain intensity: faces pain scale (children), NRS (youth), in the medical appointment | Instant | H | |
| Stone [31], 2003 | 40 IG (43.0 ± 9.0) 40 CG (48.0 ± 10.8) | Yes | Pre: MPQ-SF | BPI, PD-IIP, HAQ, 3 times per day (10 p.m., 4 a.m., 8 a.m.) | Delayed | H |
| Stone-Kelly [30,32], 2003 | 22 IG 3 prompts/day (49.0 ± 10.7) 22 IG 6 prompts/day (53.5 ± 10.4) 24 IG 12 prompts/day (50.3 ± 10.3) 23 CG (49.8 ± 12.5) | Yes | Pre: Questionnaire to assess anxiety, stress, pain, health, and quality of life Pre/Treatment: Questionnaire, once a week, to assess pain and mood, the momentary and the occurred over the last 7 days Treatment: Questionnaire once a week to assess interference of ED with participants' daily routines | Pain intensity (VAS), and other questions related to sensory, affective and physical aspects, 3, 6 or 12 times a day. Kelly’s study includes all the IGs | Delayed | H |
| Turner [47], 2005 | 61 IG (39.3 ± 11.1) 65 CG (35.4 ± 10.5) | Yes | Pre: GCPS | Pain intensity (NRS), pain-related activity interference, jaw use limitations, and several questions adapted from CSQ, SOPA, PCS, and DCI, 3 times per day (morning, afternoon, and evening) CBT: At each session activity goals were recommended (correct jaw posture, progressive relaxation practice, breathing exercises, physical exercise...) | Delayed | H |
| Wallasch [114], 2012 | 545 (43.1 ± 12.9) | Yes | MIDAS, GCPS, HADS, SF-12 | Delayed | L | |
| Weering [115], 2012 | 16 (40.7 ± 13.8). | Yes | Pre: RMDQ, SoC | Pain intensity (VAS), 3 times a day (noon, 4 p.m., 8 p.m.). Integration with Body Area Network (BAN) | Instant | L |
| Younger [116], 2009 | 10 (46.5 ± 10.3) | Yes | Treatment: FIQ every 2 weeks | Fibromyalgia severity, average pain intensity, highest pain, and other symptoms (fatigue, sadness, stress, sleep quality, ability to think and remember…), once a day (night) | NR | L |
| Web-based systems | ||||||
| Berman [41], 2009 | 41 IG (64.3) 37 CG (67.5) | Pre and Post: BPI, PSEQ, CED-S, STAI, PAQ, HDM | Pain intensity (BPI), after logon and before logoff in the site CBT: abdominal breathing, relaxation, writing about experiences (positives or negatives), creative visual expression and positive thinking. Audio, visual and textual content related to pain | H | ||
| Buhrman [36], 2004 | 22 IG (43.5 ± 10.3) 29 CG (45.0 ± 10.7) | Pre: HADS | Pain intensity (VAS), 3 times per day (morning, noon and evening). PAIRS, MPI, CSQ and HADS once a week CBT: several modules (pain, stress, physical activities, problem solving...) and slideshows and sound files for download | H | ||
| Devineni [42], 2005 | 39 IG (43.6 ± 12.0) 47 CG (41.0 ± 11.8) | Frequency, duration, and severity of pain, once a day Pre/Post/Follow up: HSQ, CES-D, STAI, HDI CBT: muscle relaxation program, and stress coping therapy | H | |||
| Hicks [43], 2006 | 25 IG (12.1 ± 2.0) 22 CG (11.3 ± 2.2) | Pre: PedsQL Post: PedsQL (1-month and 3-month follow up) | Pain intensity (NRS), 4 times per day CBT: relaxation techniques, lifestyle (diet, exercise), information related to pain | H | ||
| Hunt [51], 2009 | 28 IG (39.0 ± 10.0) 26 CG (38.0 ± 12.0) | GSRS-IBS, IBS-QoL, ASI, GAD-Q and CPSQ, conducted at pre-and post-treatment and 3-month follow-up CBT: gastrointestinal symptoms and stress and on relaxation training, stress management, catastrophic thinking, exposure therapy and the social consequences of IBS | H | |||
| Kristjansdottir [52], 2011 | 6 (36.3) | Pre and Post: CPAQ, PCS | Pain intensity, interference of pain, planned and achieved activities, feelings, pain-related fear, avoidance, catastrophizing and acceptance, 3 times per day (morning, evening and a time randomly chosen between 11:30 a.m. and 2 p.m.) CBT: feedback SMS with praise, encouragement messages, and exercises | L | ||
| Ljótsson [45], 2010 | 42 IG (36.4 ± 10.1) 43 CG (32.8 ± 8.6) | Treatment: Gastrointestinal symptom diary | GSRS-IBS, IBS-QoL, VSI, MADRS-S and SDS conducted at pre-and post treatment. 3-month follow up: VSI, IBS-QoL and 2 weekly GSRS-IBS CBT: mindfulness exercises program, and lifestyle strategies (diet, exercise) | H | ||
| Lorig [39], 2008 | 422 IG (52.2 ± 10.9) 433 CG (52.5 ± 12.2) | Pre and post treatment, and 6/12 months follow up: pain intensity and fatigue (NRS), distress, activities limitations, disabilities and HAQ CBT: tailored exercises programmes and medication diaries | H | |||
| Palermo [37], 2009 | 26 IG (14.3 ± 2.1) 22 CG (15.3 ± 1.8) | Pre and Post: RCADS, ARCS | Pain intensity (NRS), CALI CBT: two separate websites, one for child access and one for parent access. The child access comprised eight treatment modules (education about chronic pain, recognizing stress and negative emotions, relaxation, distraction, cognitive skills, sleep hygiene and lifestyle, staying active, relapse prevention). Download of multimedia content. | H | ||
| Ruehlman [46], 2012 | 162 IG (19~78) 143 CG (19~78) | CES-D, DASS, PCP-S and PCP-EA at pre-treatment, 7-weeks and 14-weeks follow-up CBT: several content such as interactive activity, relaxation sessions | H | |||
| Strom [40], 2000 | 20 IG (41.5) 25 CG (39.2) | Pre: Pain intensity (VAS), duration, BDI, HDI, MLPC. Treatment: Number of times and the total time used for training relaxation. Post: Pain intensity (VAS) | CBT: several modules concerning relaxation | H | ||
| Williams [48], 2010 | 59 IG (50.2 ± 12.3) 59 CG (50.8 ± 10.6) | Pre: MINI, PD-IIP | SF-36, BPI, MFI, MOS-SS, CES-D, STPI and PGIC at pre and post-treatment CBT: multimedia content following topics: educational lectures, symptom management and adaptive life style | H | ||
IG: Intervention Group; CG: Control Group; Q:Quality (H: Above average quality L: Below average quality); NR: Not Reported; ED: Electronic Diary; CBT: Cognitive-behavioural Therapy. ABC: Addiction Behaviours Checklist [117]; AMS: Analysys of Musculoskeletal Symptoms [118]; ARCS: Adult Responses to Children’s Symptoms Questionnaire [119]; ASEX: Arizona Sexual Experience [120]; ASI: Anxiety Sensitivity Index [121]; BASC: Behaviour Assessment System for Children [122]; BDI: Beck Depression Inventory [123]; BDI-II: BDI revised; BFI: Brief Fatigue Inventory [124]; BPI: Brief Pain Inventory [125]; BSI: Brief Symptom Inventory [126]; CALI: Child Activity Limitations Interview [127]; CALQ: Child Activity Limitations Questionnaire [128]; CES-D: Center for Epidemiological Studies Depression Scale [129]; CPAQ: Chronic Pain Acceptance Questionnaire [130]; CPEQ: Comprehensive Pain Evaluation Questionnaire [131]; CPSQ: Consequences of Physical Sensations Questionnaire [132]; COMM: Current Medication Misuse Measure [133]; CSI: Children’s Somatisation Inventory [134]; CSQ: Coping Strategies Questionnaire [135]; CSFBD: Cognitive Scale for Functional Bowel Disorders [136]; DASS: Depression Anxiety Stress Scale [137]; DCI: Daily Coping Inventory [138]; EQ5D: Euro-QoL 5 [139]; FIQ: Fibromyalgia Impact Questionnaire [140]; GAD-Q: Generalized Anxiety Disorder Questionnaire [141]; GCPS: Graded Chronic Pain Scale [142]; GSRS-IBS: Gastrointestinal Symptom Rating Scale—Irritable Bowel Syndrome [143]; IBS-QoL: Irritable Bowel Syndrome Quality of Life [144]; IPAQ: International Physical Activity Questionnaire [145]; HADS: Hospital Anxiety and Depression Scale [146]; HAQ: Health Assessment Questionnaire [147]; HDI: Headache Disability Inventory [148]; HDM: Healthy Days Measures [149]; HSCL-25: Hopkins Symptom Check List [150]; HSQ: Headache Symptom Questionnaire [151]; MADRS-S: Montgomery Åsberg Depression Rating Scale-Self report [152]; MASQ: Multiple Ability Self-Report Questionnaire [153]; MDHAQ: Multidimensional Health Assessment Questionnaire [154]; MFI: Multidimensional Fatigue Inventory [155]; MHAQ: Modified Health Assessment Questionnaire [156]; MIDAS: MIgraine Disability Assessment Score [157]; MINI: Mini-International Neuropsychiatric Interview [158]; MLPC: Multidimensional Locus of Pain Control [159]; MOS-SS: Medical Outcomes Study Sleep Scale [160]; MPI: Multidimensional Pain Inventory [161]; MPQ: McGill Pain Questionnaire [162]; MPQ-SF: MPQ-Short Format; NRS: Numeric Rating Scale [163]; ODI: Oswestry Disability Index [164]; PAIRS: Pain Impairment Rating Scale [165]; PANAS: Positive and Negative Affect Schedule [166]; PANAS-C: PANAS for Children; PAQ: Pain Awareness Questionnaire [41]; PCP-EA: Profile of Chronic Pain Extended Assessment [167]; PCP-S: Profile of Chronic Pain: Screen [168]; PCQ: Pain Coping Questionnaire [169]; PCS: Pain Catastrophizing Scale [170]; PD-IIP: Personality Disorders Scale of the Inventory of Interpersonal Problems [171]; PD-Q: painDETECT questionnaire [172]; PDI: Pain Disability Index [173]; PDQ-39: Parkinson’s Disease Questionnaire-39 [174]; PDUQ: Prescription Drug Use Questionnaire [175]; PedsQL: Pediatric Quality of Life Inventory [176]; PGIC: Patient Global Impression of Change [177]; PHQ: Patient Health Questionnaire [178]; PSEQ: Pain Self-efficacy Questionnaire [179]; PVAQ: Pain Vigilance and Awareness Questionnaire [180]; QBPDS: Quebec Back Pain Disability Scale [181]; RADAI: Rheumatoid Arthritis Disease Activity Index [182]; RCADS: Revised Child Anxiety and Depression Scale [183]; RMDQ: Roland Morris Disability Questionnaire [184]; SCL-90: Symptom Checklist-90 [185]; SDS: Sheehan Disability Scale [186]; SF-36: MOS 36-ltem short-form [187] (SF-12 are a short version of SF-36); SOAPP-R: Screener and Opioid Assessment for Pain Patients-Revised [188]; SoC: Stage of Change [189]; SOPA: Survey of Pain Attitudes [190] ; STAI: State-Trait Anxiety Inventory [191]; STPI: State-Trait Personality Inventory [192]; TSK: Tampa Scale for Kinesiophobia [193]; UPDRS: Unified Parkinson’s Disease Rating Scale [194]; VAS: Visual Analogue Scale [195]; VSI: Visceral Sensitivity Index [196].
Appendix A2
The quality assessment tool which includes: (1) Formulation of the research question; (2) Specification of inclusion/exclusion criteria; (3) Sample description; (4) Design; (5) Technical description; (6) Description of study procedure; (7) Statistical analyses; (8) Conclusions supported by data; (9) Limitations of study analyzed explicitly; (10) Research questions are answered.
Appendix A3
Table A2.
Risk of bias assessment.
| Study/Year | Sequence Generation | Allocation Concealment | Blinding of Participants, Personnel and Outcome Assessors | Incomplete Outcome Data | Free of Selective Outcome Reporting | Free of Other Sources of Bias |
|---|---|---|---|---|---|---|
| Berman [41], 2009 | Yes | No | No | Yes | Yes | No |
| Buhrman [36], 2004 | Yes | Yes | No | Yes | Yes | Yes |
| Devineni [42], 2005 | No | Yes | No | Yes | Yes | Yes |
| Hicks [43], 2006 | Yes | Yes | No | No | Yes | Yes |
| Hunt [51], 2009 | Yes | Yes | No | No | Yes | No |
| Litt [44], 2009 | Yes | Yes | No | Unclear | Yes | Yes |
| Ljótsson [45], 2010 | Yes | Yes | No | Unclear | Yes | Yes |
| Lorig [39], 2008 | Yes | Yes | No | No | Yes | Yes |
| Marceau [105], 2010 | Yes | Yes | No | No | Yes | Yes |
| Oerlemans [38], 2011 | Yes | Yes | No | Unclear | Yes | No |
| Palermo [37], 2009 | Yes | Yes | No | Yes | Yes | Yes |
| Ruehlman [46], 2012 | Yes | Yes | No | Yes | Yes | No |
| Schurman [35], 2010 | Yes | Yes | No | Yes | Yes | Yes |
| Strom [40], 2000 | Yes | Yes | No | Yes | Yes | No |
| Turner [47], 2005 | No | Yes | No | Yes | Yes | Yes |
| Williams [48], 2010 | Yes | Yes | No | Unclear | Yes | Yes |
References
- Committee on Advancing Pain Research, Care, Institute of Medicine (U.S.). Relieving Pain in America: A Blueprint for Transforming Prevention, Care, Education, and Research; The National Academies Press: Washington, DC, USA, 2011. [Google Scholar]
- Ashburn, M.A.; Staats, P.S. Management of chronic pain. Lancet 1999, 353, 1865–1869. [Google Scholar] [CrossRef]
- Langley, P.; Muller-Schwefe, G.; Nicolaou, A.; Liedgens, H.; Pergolizzi, J.; Varrassi, G. The impact of pain on labor force participation, absenteeism and presenteeism in the European Union. J. Med. Econ. 2010, 13, 662–672. [Google Scholar] [CrossRef] [PubMed]
- Stewart, W.F.; Ricci, J.A.; Chee, E.; Hahn, S.R.; Morganstein, D. Cost of lost productive work time among U.S. workers with depression. JAMA 2003, 289, 3135–3144. [Google Scholar] [CrossRef] [PubMed]
- Apkarian, A.V.; Baliki, M.N.; Geha, P.Y. Towards a theory of chronic pain. Prog. Neurobiol. 2009, 87, 81–97. [Google Scholar] [CrossRef] [PubMed]
- Mackintosh, C.; Elson, S. Chronic pain: Clinical features, assessment and treatment. Nurs. Stand. 2008, 23, 48–56. [Google Scholar] [CrossRef] [PubMed]
- Thomas, T.; Robinson, C.; Champion, D.; McKell, M.; Pell, M. Prediction and assessment of the severity of post-operative pain and of satisfaction with management. Pain 1998, 75, 177–185. [Google Scholar] [CrossRef]
- Hirsh, A.T.; George, S.Z.; Robinson, M.E. Pain assessment and treatment disparities: A virtual human technology investigation. Pain 2009, 143, 106–113. [Google Scholar] [CrossRef] [PubMed]
- Giordano, J.; Abramson, K.; Boswell, M.V. Pain assessment: Subjectivity, objectivity, and the use of neurotechnology. Pain Phys. 2010, 13, 305–315. [Google Scholar]
- Nekolaichuk, C.L.; Bruera, E.; Spachynski, K.; MacEachern, T.; Hanson, J.; Maguire, T.O. A comparison of patient and proxy symptom assessments in advanced cancer patients. Palliat. Med. 1999, 13, 311–323. [Google Scholar] [CrossRef] [PubMed]
- Pautex, S.; Berger, A.; Chatelain, C.; Herrmann, F.; Zulian, G.B. Symptom assessment in elderly cancer patients receiving palliative care. Crit. Rev. Oncol. Hematol. 2003, 47, 281–286. [Google Scholar] [CrossRef]
- Weingarten, S.R.; Henning, J.M.; Badamgarav, E.; Knight, K.; Hasselblad, V.; Gano, A., Jr.; Ofman, J.J. Interventions used in disease management programmes for patients with chronic illnesswhich ones work? Meta-analysis of published reports. BMJ 2002, 325, 925. [Google Scholar] [CrossRef] [PubMed]
- Escarrabill, J.; Marti, T.; Torrente, E. Good morning, doctor Google. Rev. Port. Pneumol. 2011, 17, 177–181. [Google Scholar] [CrossRef] [PubMed]
- Keogh, E.; Rosser, B.A.; Eccleston, C. e-Health and chronic pain management: Current status and developments. Pain 2010, 151, 18–21. [Google Scholar] [CrossRef] [PubMed]
- Rosser, B.A.; Vowles, K.E.; Keogh, E.; Eccleston, C.; Mountain, G.A. Technologically-assisted behaviour change: A systematic review of studies of novel technologies for the management of chronic illness. J. Telemed. Telecare 2009, 15, 327–338. [Google Scholar] [CrossRef] [PubMed]
- Ong, K.S.; Seymour, R.A. Pain measurement in humans. Surgeon 2004, 2, 15–27. [Google Scholar] [CrossRef]
- Melzack, R.; Casey, K.L. Sensory, motivational, and central control determinants of pain: A new conceptual model. Skin Senses 1968, 423–443. [Google Scholar]
- Fernandez, E.; Turk, D.C. Sensory and affective components of pain: Separation and synthesis. Psychol. Bull. 1992, 112, 205–217. [Google Scholar] [CrossRef] [PubMed]
- Holroyd, K.A.; Talbot, F.; Holm, J.E.; Pingel, J.D.; Lake, A.E.; Saper, J.R. Assessing the dimensions of pain: A multitrait-multimethod evaluation of seven measures. Pain 1996, 67, 259–265. [Google Scholar] [CrossRef]
- Kornbluth, I.D.; Freedman, M.K.; Holding, M.Y.; Overton, E.A.; Saulino, M.F. Interventions in chronic pain management. 4. Monitoring progress and compliance in chronic pain management. Arch. Phys. Med. Rehabil. 2008, 89, S51–S55. [Google Scholar] [CrossRef] [PubMed]
- Higgins, J.P.T.; Green, S. Cochrane Handbook for Systematic Reviews of Interventions Version 5.1.0 (updated March 2011); Higgins, J.P.T., Green, S., Eds.; The Cochrane Collaboration: London, UK, 2011. [Google Scholar]
- Higgins, J.P.T.; Altman, D.G.; Gøtzsche, P.C.; Jüni, P.; Moher, D.; Oxman, A.D.; Savović, J.; Schulz, K.F.; Weeks, L.; Sterne, J.A.C. The Cochrane Collaboration’s tool for assessing risk of bias in randomised trials. BMJ 2011, 343. [Google Scholar] [CrossRef] [PubMed]
- Bar-shalom, Y.; Li, X. Multitarget-Multisensor Tracking: Principles and Techniques; Yaakov Bar-Shalom: Storrs, CT, USA, 1995. [Google Scholar]
- Bar-Shalom, Y.; Campo, L. The effect of the common process noise on the two-sensor fused-track covariance. IEEE Trans. Aerosp. Electron. Syst. 1986, AES-22, 803–805. [Google Scholar] [CrossRef]
- Shin, V.; Shevlyakov, G.; Kim, K. A new fusion formula and its application to continuous-time linear systems with multisensor environment. Comput. Stat. Data Anal. 2007, 52, 840–854. [Google Scholar] [CrossRef]
- Jamison, R.N.; Ross, E.L.; Michna, E.; Chen, L.Q.; Holcomb, C.; Wasan, A.D. Substance misuse treatment for high-risk chronic pain patients on opioid therapy: A randomized trial. Pain 2010, 150, 390–400. [Google Scholar] [CrossRef] [PubMed]
- Wasan, A.D.; Ross, E.L.; Michna, E.; Chibnik, L.; Greenfield, S.F.; Weiss, R.D.; Jamison, R.N. Craving of prescription opioids in patients with chronic pain: A longitudinal outcomes trial. J. Pain 2012, 13, 146–154. [Google Scholar] [CrossRef] [PubMed]
- Jamison, R.N.; Raymond, S.A.; Levine, J.G.; Slawsby, E.A.; Nedeljkovic, S.S.; Katz, N.P. Electronic diaries for monitoring chronic pain: 1-year validation study. Pain 2001, 91, 277–285. [Google Scholar] [CrossRef]
- McClellan, C.B.; Schatz, J.C.; Puffer, E.; Sanchez, C.E.; Stancil, M.T.; Roberts, C.W. Use of handheld wireless technology for a home-based sickle cell pain management protocol. J. Pediatr. Psychol. 2009, 34, 564–573. [Google Scholar] [CrossRef] [PubMed]
- Stone, A.A.; Broderick, J.E.; Schwartz, J.E.; Shiffman, S.; Litcher-Kelly, L.; Calvanese, P. Intensive momentary reporting of pain with an electronic diary: Reactivity, compliance, and patient satisfaction. Pain 2003, 104, 343–351. [Google Scholar] [CrossRef]
- Stone, A.A.; Shiffman, S.; Schwartz, J.E.; Broderick, J.E.; Hufford, M.R. Patient compliance with paper and electronic diaries. Control. Clin. Trials 2003, 24, 182–199. [Google Scholar] [CrossRef]
- Litcher-Kelly, L.; Stone, A.A.; Broderick, J.E.; Schwartz, J.E. Associations among pain intensity, sensory characteristics, affective qualities, and activity limitations in patients with chronic pain: A momentary, within-person perspective. J. Pain 2004, 5, 433–439. [Google Scholar] [CrossRef] [PubMed]
- Palermo, T.M.; Valenzuela, D.; Stork, P.P. A randomized trial of electronic versus paper pain diaries in children: Impact on compliance, accuracy, and acceptability. Pain 2004, 107, 213–219. [Google Scholar] [CrossRef] [PubMed]
- Clauw, D.J.; Mease, P.; Palmer, R.H.; Gendreau, R.M.; Wang, Y. Milnacipran for the treatment of fibromyalgia in adults: A 15-week, multicenter, randomized, double-blind, placebo-controlled, multiple-dose clinical trial. Clin. Ther. 2008, 30, 1988–2004. [Google Scholar] [CrossRef] [PubMed]
- Schurman, J.V.; Wu, Y.P.; Grayson, P.; Friesen, C.A. A pilot study to assess the efficacy of biofeedback-assisted relaxation training as an adjunct treatment for pediatric functional dyspepsia associated with duodenal eosinophilia. J. Pediatr. Psychol. 2010, 35, 837–847. [Google Scholar] [CrossRef] [PubMed]
- Buhrman, M.; Fältenhag, S.; Ström, L.; Andersson, G. Controlled trial of Internet-based treatment with telephone support for chronic back pain. Pain 2004, 111, 368–377. [Google Scholar] [CrossRef] [PubMed]
- Palermo, T.M.; Wilson, A.C.; Peters, M.; Lewandowski, A.; Somhegyi, H. Randomized controlled trial of an internet-delivered family cognitive-behavioral therapy intervention for children and adolescents with chronic pain. Pain 2009, 146, 205–213. [Google Scholar] [CrossRef] [PubMed]
- Oerlemans, S.; van Cranenburgh, O.; Herremans, P.-J.; Spreeuwenberg, P.; van Dulmen, S. Intervening on cognitions and behavior in irritable bowel syndrome: A feasibility trial using PDAs. J. Psychosom. Res. 2011, 70, 267–277. [Google Scholar] [CrossRef] [PubMed]
- Lorig, K.R.; Ritter, P.L.; Laurent, D.D.; Plant, K. The internet-based arthritis self-management program: A one-year randomized trial for patients with arthritis or fibromyalgia. Arthritis Care Res. 2008, 59, 1009–1017. [Google Scholar] [CrossRef] [PubMed]
- Strom, L.; Pettersson, R.; Andersson, G. A controlled trial of self-help treatment of recurrent headache conducted via the Internet. J. Consult. Clin. Psychol. 2000, 68, 722–727. [Google Scholar] [CrossRef] [PubMed]
- Berman, R.L.H.; Iris, M.A.; Bode, R.; Drengenberg, C. The Effectiveness of an online mind-body intervention for older adults with chronic pain. J. Pain 2009, 10, 68–79. [Google Scholar] [CrossRef] [PubMed]
- Devineni, T.; Blanchard, E.B. A randomized controlled trial of an internet-based treatment for chronic headache. Behav. Res. Ther. 2005, 43, 277–292. [Google Scholar] [CrossRef] [PubMed]
- Hicks, C.L.; von Baeyer, C.L.; McGrath, P.J. Online Psychological treatment for pediatric recurrent pain: A randomized evaluation. J. Pediatr. Psychol. 2006, 31, 724–736. [Google Scholar] [CrossRef] [PubMed]
- Litt, M.D.; Shafer, D.M.; Ibanez, C.R.; Kreutzer, D.L.; Tawfik-Yonkers, Z. Momentary pain and coping in temporomandibular disorder pain: Exploring mechanisms of cognitive behavioral treatment for chronic pain. Pain 2009, 145, 160–168. [Google Scholar] [CrossRef] [PubMed]
- Ljótsson, B.; Falk, L.; Vesterlund, A.W.; Hedman, E.; Lindfors, P.; Rück, C.; Hursti, T.; Andréewitch, S.; Jansson, L.; Lindefors, N.; Andersson, G. Internet-delivered exposure and mindfulness based therapy for irritable bowel syndrome—A randomized controlled trial. Behav. Res. Ther. 2010, 48, 531–539. [Google Scholar] [CrossRef] [PubMed]
- Ruehlman, L.S.; Karoly, P.; Enders, C. A randomized controlled evaluation of an online chronic pain self management program. Pain 2012, 153, 319–330. [Google Scholar] [CrossRef] [PubMed]
- Turner, J.A.; Mancl, L.; Aaron, L.A. Brief cognitive-behavioral therapy for temporomandibular disorder pain: Effects on daily electronic outcome and process measures. Pain 2005, 117, 377–387. [Google Scholar] [CrossRef] [PubMed]
- Williams, D.A.; Kuper, D.; Segar, M.; Mohan, N.; Sheth, M.; Clauw, D.J. Internet-enhanced management of fibromyalgia: A randomized controlled trial. Pain 2010, 151, 694–702. [Google Scholar] [CrossRef] [PubMed]
- Macea, D.D.; Gajos, K.; Calil, Y.A.D.; Fregni, F. The efficacy of web-based cognitive behavioral interventions for chronic pain: A systematic review and meta-analysis. J. Pain 2010, 11, 917–929. [Google Scholar] [CrossRef] [PubMed]
- Broderick, J.E.; Schwartz, J.E.; Vikingstad, G.; Pribbernow, M.; Grossman, S.; Stone, A.A. The accuracy of pain and fatigue items across different reporting periods. Pain 2008, 139, 146–157. [Google Scholar] [CrossRef] [PubMed]
- Hunt, M.G.; Moshier, S.; Milonova, M. Brief cognitive-behavioral internet therapy for irritable bowel syndrome. Behav. Res. Ther. 2009, 47, 797–802. [Google Scholar] [CrossRef] [PubMed]
- Kristjansdottir, O.; Fors, E.; Eide, E.; Finset, A.; van Dulmen, S.; Wigers, S.; Eide, H. Written online situational feedback via mobile phone to support self-management of chronic widespread pain: A usability study of a web-based intervention. BMC Musculoskelet. Disord. 2011, 12, 51. [Google Scholar] [CrossRef] [PubMed]
- Dearnley, C.; Haigh, J.; Fairhall, J. Using mobile technologies for assessment and learning in practice settings: A case study. Nurse Educ. Pract. 2008, 8, 197–204. [Google Scholar] [CrossRef] [PubMed]
- Dworkin, R.H.; Turk, D.C.; Peirce-Sandner, S.; Burke, L.B.; Farrar, J.T.; Gilron, I.; Jensen, M.P.; Katz, N.P.; Raja, S.N.; Rappaport, B.A.; et al. Considerations for improving assay sensitivity in chronic pain clinical trials: IMMPACT recommendations. Pain 2012, 153, 1148–1158. [Google Scholar] [CrossRef] [PubMed]
- Burton, C.; Weller, D.; Sharpe, M. Are electronic diaries useful for symptoms research? A systematic review. J. Psychosom. Res. 2007, 62, 553–561. [Google Scholar] [CrossRef] [PubMed]
- Palermo, T.M.; Eccleston, C.; Lewandowski, A.S.; Williams, A.C.; Morley, S. Randomized controlled trials of psychological therapies for management of chronic pain in children and adolescents: An updated meta-analytic review. Pain 2010, 148, 387–397. [Google Scholar] [CrossRef] [PubMed]
- Kar, N. Cognitive behavioral therapy for the treatment of post-traumatic stress disorder: A review. Neuropsychiatr. Dis. Treat. 2011, 7, 167–181. [Google Scholar] [CrossRef] [PubMed]
- Hay, E.M.; Mullis, R.; Lewis, M.; Vohora, K.; Main, C.J.; Watson, P.; Dziedzic, K.S.; Sim, J.; Lowe, C.M.; Croft, P.R. Comparison of physical treatments versus a brief pain-management programme for back pain in primary care: A randomised clinical trial in physiotherapy practice. Lancet 2005, 365, 2024–2030. [Google Scholar] [CrossRef]
- Morley, S.; Eccleston, C.; Williams, A. Systematic review and meta-analysis of randomized controlled trials of cognitive behaviour therapy and behaviour therapy for chronic pain in adults, excluding headache. Pain 1999, 80, 1–13. [Google Scholar] [CrossRef]
- Marhold, C.; Linton, S.J.; Melin, L. A cognitive-behavioral return-to-work program: Effects on pain patients with a history of long-term versus short-term sick leave. Pain 2001, 91, 155–163. [Google Scholar] [CrossRef]
- Ektor-Andersen, J.; Ingvarsson, E.; Kullendorff, M.; Orbaek, P. High cost-benefit of early team-based biomedical and cognitive-behaviour intervention for long-term pain-related sickness absence. J. Rehabil. Med. 2008, 40, 1–8. [Google Scholar] [CrossRef] [PubMed]
- Schonauer, C.; Pintaric, T.; Kaufmann, H.; Jansen-Kosterink, S.; Vollenbroek-Hutten, M. Chronic pain rehabilitation with a serious game using multimodal input. In Proceedings of the International Conference on Virtual Rehabilitation (ICVR), Zurich, Switzerland, 27–29 June 2011; pp. 1–8.
- Fuchslocher, A.; Niesenhaus, J.; Krämer, N. Serious games for health: An empirical study of the game “Balance” for teenagers with diabetes mellitus. Entertain. Comput. 2011, 2, 97–101. [Google Scholar] [CrossRef]
- Georgoulis, S.; Eleftheriadis, S.; Tzionas, D.; Vrenas, K.; Petrantonakis, P.; Hadjileontiadis, L.J. Epione: An innovative pain management system using facial expression analysis, biofeedback and augmented reality-based distraction. In Proceedings of the 2010 2nd International Conference on Intelligent Networking and Collaborative Systems (INCOS), Thessaloniki, Greece, 24–26 November 2010; pp. 259–266.
- Hoffman, H.G.; Patterson, D.R.; Carrougher, G.J. Use of virtual reality for adjunctive treatment of adult burn pain during physical therapy: A controlled study. Clin. J. Pain 2000, 16, 244–250. [Google Scholar] [CrossRef] [PubMed]
- Lewis, M. Analysis of the roles of “serious games” in helping teach health-related knowledge and skills and in changing behavior. J. Diabetes Sci. Technol. 2007, 1, 918–920. [Google Scholar] [CrossRef] [PubMed]
- Howell, J.; Conatser, R.; Williams, R.; Burns, J.; Eland, D. The virtual haptic back: A simulation for training in palpatory diagnosis. BMC Med. Educ. 2008, 8, 14. [Google Scholar] [CrossRef] [PubMed]
- Kew, S. Text messaging: An innovative method of data collection in medical research. BMC Res. Notes 2010, 3, 342. [Google Scholar] [CrossRef] [PubMed]
- Axén, I.; Bodin, L.; Bergström, G.; Halasz, L.; Lange, F.; Lövgren, P.; Rosenbaum, A.; Leboeuf-Yde, C.; Jensen, I. Clustering patients on the basis of their individual course of low back pain over a six month period. BMC Musculoskelet. Disord. 2011, 12, 99. [Google Scholar] [CrossRef] [PubMed]
- Axén, I.; Bodin, L.; Bergström, G.; Halasz, L.; Lange, F.; Lövgren, P.W.; Rosenbaum, A.; Leboeuf-Yde, C.; Jensen, I. The use of weekly text messaging over 6 months was a feasible method for monitoring the clinical course of low back pain in patients seeking chiropractic care. J. Clin. Epidemiol. 2012, 65, 454–461. [Google Scholar] [CrossRef] [PubMed]
- Jespersen, T.; Jorgensen, M.; Hansen, J.; Holtermann, A.; Sogaard, K. The relationship between low back pain and leisure time physical activity in a working population of cleaners—A study with weekly follow-ups for 1 year. BMC Musculoskelet. Disord. 2012, 13, 28. [Google Scholar] [CrossRef] [PubMed]
- Giske, L.; Sandvik, L.; Røe, C. Comparison of daily and weekly retrospectively reported pain intensity in patients with localized and generalized musculoskeletal pain. Eur. J. Pain 2010, 14, 959–965. [Google Scholar] [CrossRef] [PubMed]
- Dijkstra, A.; de Vries, H. The development of computer-generated tailored interventions. Patient Educ. Counsel. 1999, 36, 193–203. [Google Scholar] [CrossRef]
- Suggs, L.S. A 10-year retrospective of research in new technologies for health communication. J. Health Commun. 2006, 11, 61–74. [Google Scholar] [CrossRef] [PubMed]
- Trevena, L.J.; Barratt, A.; Butow, P.; Caldwell, P. A systematic review on communicating with patients about evidence. J. Eval. Clin. Pract. 2006, 12, 13–23. [Google Scholar] [CrossRef] [PubMed]
- Luckmann, R.; Vidal, A. Design of a handheld electronic pain, treatment and activity diary. J. Biomed. Inform. 2010, 43, S32–S36. [Google Scholar] [CrossRef] [PubMed]
- Handel, M.J. mHealth (Mobile Health)—Using Apps for health and wellness. Explore 2011, 7, 256–261. [Google Scholar] [CrossRef] [PubMed]
- Rosser, B.A.; Eccleston, C. Smartphone applications for pain management. J. Telemed. Telecare 2011, 17, 308–312. [Google Scholar] [CrossRef] [PubMed]
- Ozdalga, E.; Ozdalga, A.; Ahuja, N. The smartphone in medicine: A review of current and potential use among physicians and students. J. Med. Internet Res. 2012, 14, e128. [Google Scholar] [CrossRef] [PubMed]
- Greysen, S.R.; Kind, T.; Chretien, K. Online professionalism and the mirror of social media. J. Gen. Internal Med. 2010, 25, 1227–1229. [Google Scholar] [CrossRef] [PubMed]
- Ahmed, S.; Abdullah, A. Telemedicine in a cloud—A review. In Proceedings of the 2011 IEEE Symposium on Computers Informatics (ISCI), Kuala Lumpur, Malaysia, 20–23 March 2011; pp. 776–781.
- Pombo, N.; Araújo, P.; Viana, J.; Junior, B.; Serrano, R. Contribution of web services to improve pain diaries experience. In Proceedings of The International MultiConference of Engineers and Computer Scientists, Hong Kong, China, 14–16 March 2012; Volume 1, pp. 589–592.
- Leow, J.J.; Pozo, M.E.; Groen, R.S.; Kushner, A.L. Social media in low-resource settings: A role for Twitter and Facebook in global surgery? Surgery 2012, 151, 767–769. [Google Scholar] [CrossRef] [PubMed]
- Allen, K.D.; Coffman, C.J.; Golightly, Y.M.; Stechuchak, K.M.; Keefe, F.J. Daily pain variations among patients with hand, hip, and knee osteoarthritis. Osteoarthr. Cartil. 2009, 17, 1275–1282. [Google Scholar] [CrossRef] [PubMed]
- Allen, K.D.; Coffman, C.J.; Golightly, Y.M.; Stechuchak, K.M.; Voils, C.I.; Keefe, F.J. Comparison of pain measures among patients with osteoarthritis. J. Pain 2010, 11, 522–527. [Google Scholar] [CrossRef] [PubMed]
- Anatchkova, M.D.; Saris-Baglama, R.N.; Kosinski, M.; Bjorner, J.B. Development and preliminary testing of a computerized adaptive assessment of chronic pain. J. Pain 2009, 10, 932–943. [Google Scholar] [CrossRef] [PubMed]
- Hahn, E.A.; Cella, D.; Bode, R.K.; Gershon, R.; Lai, J.S. Item banks and their potential applications to health status assessment in diverse populations. Med. Care 2006, 44, S189–S197. [Google Scholar] [CrossRef] [PubMed]
- Badr, H.; Laurenceau, J.-P.; Schart, L.; Basen-Engquist, K.; Turk, D. The daily impact of pain from metastatic breast cancer on spousal relationships: A dyadic electronic diary study. Pain 2010, 151, 644–654. [Google Scholar] [CrossRef] [PubMed]
- Mahn, F.; Hullemann, P.; Gockel, U.; Brosz, M.; Freynhagen, R.; Tölle, T.R.; Baron, R. Sensory symptom profiles and co-morbidities in painful radiculopathy. PLoS ONE 2011, 6, e18018. [Google Scholar] [CrossRef] [PubMed]
- Baron, R.; Tölle, T.R.; Gockel, U.; Brosz, M.; Freynhagen, R. A cross-sectional cohort survey in 2100 patients with painful diabetic neuropathy and postherpetic neuralgia: Differences in demographic data and sensory symptoms. Pain 2009, 146, 34–40. [Google Scholar] [CrossRef] [PubMed]
- Broderick, J.E.; Schwartz, J.E.; Schneider, S.; Stone, A.A. Can end-of-day reports replace momentary assessment of pain and fatigue? J. Pain 2009, 10, 274–281. [Google Scholar] [CrossRef] [PubMed]
- Schneider, S.; Stone, A.A.; Schwartz, J.E.; Broderick, J.E. Peak and end effects in patients’ daily recall of pain and fatigue: A within-subjects analysis. J. Pain 2011, 12, 228–235. [Google Scholar] [CrossRef] [PubMed]
- Connelly, M.; Anthony, K.K.; Sarniak, R.; Bromberg, M.H.; Gil, K.M.; Schanberg, L.E. Parent pain responses as predictors of daily activities and mood in children with juvenile idiopathic arthritis: The utility of electronic diaries. J. Pain Symptom Manag. 2010, 39, 579–590. [Google Scholar] [CrossRef] [PubMed]
- Gaertner, J.; Elsner, F.; Pollmann-Dahmen, K.; Radbruch, L.; Sabatowski, R. Electronic pain diary: A randomized crossover study. J. Pain Symptom Manag. 2004, 28, 259–267. [Google Scholar] [CrossRef] [PubMed]
- Ghinea, G.; Spyridonis, F.; Serif, T.; Frank, A.O. 3-D pain drawings-mobile data collection using a PDA. IEEE Trans. Inf. Technol. Biomed. 2008, 12, 27–33. [Google Scholar] [CrossRef] [PubMed]
- Heiberg, T.; Kvien, T.K.; Dale, Ø.; Mowinckel, P.; Aanerud, G.J.; Songe-Møller, A.B.; Uhlig, T.; Hagen, K.B. Daily health status registration (patient diary) in patients with rheumatoid arthritis: A comparison between personal digital assistant and paper-pencil format. Arthritis Care Res. 2007, 57, 454–460. [Google Scholar] [CrossRef] [PubMed]
- Jamison, R.N.; Gracely, R.H.; Raymond, S.A.; Levine, J.G.; Marino, B.; Herrmann, T.J.; Daly, M.; Fram, D.; Katz, N.P. Comparative study of electronic vs. paper VAS ratings: A randomized, crossover trial using healthy volunteers. Pain 2002, 99, 341–347. [Google Scholar] [CrossRef]
- Jamison, R.N.; Raymond, S.A.; Slawsby, E.A.; McHugo, G.J.; Baird, J.C. Pain assessment in patients with low back pain: Comparison of weekly recall and momentary electronic data. J. Pain 2006, 7, 192–199. [Google Scholar] [CrossRef] [PubMed]
- Koroschetz, J.; Rehm, S.; Gockel, U.; Brosz, M.; Freynhagen, R.; Tölle, T.; Baron, R. Fibromyalgia and neuropathic pain—Differences and similarities. A comparison of 3057 patients with diabetic painful neuropathy and fibromyalgia. BMC Neurol. 2011, 11, 55. [Google Scholar] [CrossRef] [PubMed]
- Kvien, T.K.; Mowinckel, P.; Heiberg, T.; Dammann, K.L.; Dale, Ø.; Aanerud, G.J.; Alme, T.N.; Uhlig, T. Performance of health status measures with a pen based personal digital assistant. Ann. Rheum. Dis. 2005, 64, 1480–1484. [Google Scholar] [CrossRef] [PubMed]
- Lewandowski, A.S.; Palermo, T.M.; De la Motte, S.; Fu, R. Temporal daily associations between pain and sleep in adolescents with chronic pain versus healthy adolescents. Pain 2010, 151, 220–225. [Google Scholar] [CrossRef] [PubMed]
- Levin, E.; Levin, A. Evaluation of spoken dialogue technology for real-time health data collection. J. Med. Internet Res. 2006, 8, e30. [Google Scholar] [CrossRef] [PubMed]
- Li, L. The effect of neuragen PN(R) on neuropathic pain: A randomized, double blind, placebo controlled clinical trial. BMC Complement. Altern. Med. 2010, 10, 22. [Google Scholar] [CrossRef] [PubMed]
- Lind, L.; Karlsson, D.; Fridlund, B. Patients’ use of digital pens for pain assessment in advanced palliative home healthcare. Int. J. Med. Informa. 2008, 77, 129–136. [Google Scholar] [CrossRef] [PubMed]
- Marceau, L.D.; Link, C.L.; Smith, L.D.; Carolan, S.J.; Jamison, R.N. In-clinic use of electronic pain diaries: Barriers of implementation among pain physicians. J. Pain Symptom Manag. 2010, 40, 391–404. [Google Scholar] [CrossRef] [PubMed]
- Okifuji, A.; Bradshaw, D.H.; Donaldson, G.W.; Turk, D.C. Sequential analyses of daily symptoms in women with fibromyalgia syndrome. J. Pain 2011, 12, 84–93. [Google Scholar] [CrossRef] [PubMed]
- Page, D.B.; Weaver, F.; Wilkie, D.J.; Simuni, T. A computerized survey of pain in Parkinson’s disease patients: A pilot feasibility study. Parkinsonism Relat. Disord. 2010, 16, 139–141. [Google Scholar] [CrossRef] [PubMed]
- Bieri, D.; Reeve, R.A.; Champion, G.D.; Addicoat, L.; Ziegler, J.B. The faces pain scale for the self-assessment of the severity of pain experienced by children: Development, initial validation, and preliminary investigation for ratio scale properties. Pain 1990, 41, 139–150. [Google Scholar] [CrossRef]
- Peters, M.L.; Sorbi, M.J.; Kruise, D.A.; Kerssens, J.J.; Verhaak, P.F.M.; Bensing, J.M. Electronic diary assessment of pain, disability and psychological adaptation in patients differing in duration of pain. Pain 2000, 84, 181–192. [Google Scholar] [CrossRef]
- Roelofs, J.; Peters, M.L.; Patijn, J.; Schouten, E.G.W.; Vlaeyen, J.W.S. Electronic diary assessment of pain-related fear, attention to pain, and pain intensity in chronic low back pain patients. Pain 2004, 112, 335–342. [Google Scholar] [CrossRef] [PubMed]
- Sorbi, J.M.; Mak, B.S.; Houtveen, H.J.; Kleiboer, M.A.; van Doornen, J.L. Mobile web-based monitoring and coaching: Feasibility in chronic migraine. J. Med. Internet Res. 2007, 9, e38. [Google Scholar] [CrossRef] [PubMed]
- Stinson, J.N.; Stevens, B.J.; Feldman, B.M.; Streiner, D.; McGrath, P.J.; Dupuis, A.; Gill, N.; Petroz, G.C. Construct validity of a multidimensional electronic pain diary for adolescents with arthritis. Pain 2008, 136, 281–292. [Google Scholar] [CrossRef] [PubMed]
- Stinson, J.; Connelly, M.; Jibb, L.; Schanberg, L.; Walco, G.; Spiegel, L.; Tse, S.; Chalom, E.; Chira, P.; Rapoff, M. Developing a standardized approach to the assessment of pain in children and youth presenting to pediatric rheumatology providers: A Delphi survey and consensus conference process followed by feasibility testing. Pediatr. Rheumatol. 2012, 10, 7. [Google Scholar] [CrossRef] [PubMed]
- Wallasch, T.-M.; Hermann, C. Validation of criterion-based patient assignment and treatment effectiveness of a multidisciplinary modularized managed care program for headache. J. Headache Pain 2012, 13, 379–387. [Google Scholar] [CrossRef] [PubMed][Green Version]
- Van Weering, M.; Vollenbroek-Hutten, M.; Hermens, H. Do personalized feedback messages about activity patterns stimulate patients with chronic low back pain to change their activity behavior on a short term notice? Appl. Psychophysiol. Biofeedback 2012, 37, 81–89. [Google Scholar] [CrossRef] [PubMed]
- Younger, J.; Mackey, S. Fibromyalgia symptoms are reduced by low-dose naltrexone: A pilot study. Pain Med. 2009, 10, 663–672. [Google Scholar] [CrossRef] [PubMed]
- Wu, S.M.; Compton, P.; Bolus, R.; Schieffer, B.; Pham, Q.; Baria, A.; van Vort, W.; Davis, F.; Shekelle, P.; Naliboff, B.D. The addiction behaviors checklist: Validation of a new clinician-based measure of inappropriate opioid use in chronic pain. J. Pain Symptom Manag. 2006, 32, 342–351. [Google Scholar] [CrossRef] [PubMed]
- Kuorinka, I.; Jonsson, B.; Kilbom, A.; Vinterberg, H.; Biering-Sørensen, F.; Andersson, G.; Jørgensen, K. Standardised nordic questionnaires for the analysis of musculoskeletal symptoms. Appl. Ergon. 1987, 18, 233–237. [Google Scholar] [CrossRef]
- Walker, L.S.; Levy, R.L.; Whitehead, W.E. Validation of a measure of protective parent responses to children’s pain. Clin. J. Pain 2006, 22, 712–716. [Google Scholar] [CrossRef] [PubMed]
- McGahuey, C.A.; Gelenberg, A.J.; Laukes, C.A.; Moreno, F.A.; Delgado, P.L.; McKnight, K.M.; Manber, R. The arizona sexual experience scale (ASEX): Reliability and validity. J. Sex Marital. Ther. 2000, 26, 25–40. [Google Scholar] [PubMed]
- Peterson, R.A.; Heilbronner, R.L. The anxiety sensitivity index: Construct validity and factor analytic structure. J. Anxiety Disord. 1987, 1, 117–121. [Google Scholar] [CrossRef]
- Reynolds, C.R. Behavior assessment system for children. In The Corsini Encyclopedia of Psychology; John Wiley & Sons, Inc.: Hoboken, NJ, USA, 2010. [Google Scholar]
- Beck, A.T.; Ward, C.H.; Mendelson, M.; Mock, J.; Erbaugh, J. An inventory for measuring depression. Arch. Gen. Psychiatry 1961, 4, 561–571. [Google Scholar] [CrossRef] [PubMed]
- Mendoza, T.R.; Wang, X.S.; Cleeland, C.S.; Morrissey, M.; Johnson, B.A.; Wendt, J.K.; Huber, S.L. The rapid assessment of fatigue severity in cancer patients: Use of the brief fatigue inventory. Cancer 1999, 85, 1186–1196. [Google Scholar] [CrossRef]
- Cleeland, C.S.; Ryan, K.M. Pain assessment: Global use of the brief pain inventory. Ann. Acad. Med. Singap. 1994, 23, 129–138. [Google Scholar] [PubMed]
- Derogatis, L.R.; Melisaratos, N. The brief symptom inventory: An introductory report. Psychol. Med. 1983, 13, 595–605. [Google Scholar] [CrossRef] [PubMed]
- Palermo, T.M.; Witherspoon, D.; Valenzuela, D.; Drotar, D.D. Development and validation of the Child activity limitations interview: A measure of pain-related functional impairment in school-age children and adolescents. Pain 2004, 109, 461–470. [Google Scholar] [CrossRef] [PubMed]
- Hainsworth, K.R.; Davies, W.H.; Khan, K.A.; Weisman, S.J. Development and preliminary validation of the child activity limitations questionnaire: Flexible and efficient assessment of pain-related functional disability. J. Pain 2007, 8, 746–752. [Google Scholar] [CrossRef] [PubMed]
- Radloff, L.S. The CES-D scale. Appl. Psychol. Meas. 1977, 1, 385–401. [Google Scholar] [CrossRef]
- McCracken, L.M.; Vowles, K.E.; Eccleston, C. Acceptance of chronic pain: Component analysis and a revised assessment method. Pain 2004, 107, 159–166. [Google Scholar] [CrossRef] [PubMed]
- Jamison, R.N. Mastering Chronic Pain: A Professional’s Guide to Behavioral Treatment; Professional Resource Exchange Inc.: Sarasota, FL, USA, 1996. [Google Scholar]
- Hunt, M.G.; Milonova, M.; Moshier, S. Catastrophizing the consequences of gastrointestinal symptoms in irritable bowel syndrome. J. Cogn. Psychother. 2009, 23, 160–173. [Google Scholar] [CrossRef]
- Butler, S.F.; Budman, S.H.; Fernandez, K.C.; Houle, B.; Benoit, C.; Katz, N.; Jamison, R.N. Development and validation of the current opioid misuse measure. Pain 2007, 130, 144–156. [Google Scholar] [CrossRef] [PubMed]
- Garber, J.; Walker, L.S.; Zeman, J. Somatization symptoms in a community sample of children and adolescents: Further validation of the children‘s somatization inventory. Psychol. Assess. 1991, 3, 588–595. [Google Scholar] [CrossRef]
- Rosenstiel, A.K.; Keefe, F.J. The use of coping strategies in chronic low back pain patients: Relationship to patient characteristics and current adjustment. Pain 1983, 17, 33–44. [Google Scholar] [CrossRef]
- Toner, B.B.; Stuckless, N.; Ali, A.; Downie, F.; Emmott, S.; Akman, D. The development of a cognitive scale for functional bowel disorders. Psychosom. Med. 1998, 60, 492–497. [Google Scholar] [CrossRef] [PubMed]
- Crawford, J.R.; Henry, J.D. The depression anxiety stress scales (DASS): Normative data and latent structure in a large non-clinical sample. Br. J. Clin. Psychol. 2003, 42, 111–131. [Google Scholar] [CrossRef] [PubMed]
- Stone, A.A.; Neale, J.M. New measure of daily coping: Development and preliminary results. J. Pers. Soc. Psychol. 1984, 46, 892–906. [Google Scholar] [CrossRef]
- EuroQol Group. EuroQol—A new facility for the measurement of health-related quality of life. Health Policy 1990, 16, 199–208. [Google Scholar]
- Burckhardt, C.S.; Clark, S.R.; Bennett, R.M. The fibromyalgia impact questionnaire: Development and validation. J. Rheumatol. 1991, 18, 728–733. [Google Scholar] [PubMed]
- Newman, M.G.; Zuellig, A.R.; Kachin, K.E.; Constantino, M.J.; Przeworski, A.; Erickson, T.; Cashman-McGrath, L. Preliminary reliability and validity of the generalized anxiety disorder questionnaire-IV: A revised self-report diagnostic measure of generalized anxiety disorder. Behav. Ther. 2002, 33, 215–233. [Google Scholar] [CrossRef]
- Korff, M.V.; Ormel, J.; Keefe, F.J.; Dworkin, S.F. Grading the severity of chronic pain. Pain 1992, 50, 133–149. [Google Scholar] [CrossRef]
- Svedlund, J.; Sjodin, I.; Dotevall, G. GSRS—A clinical rating scale for gastrointestinal symptoms in patients with irritable bowel syndrome and peptic ulcer disease. Dig. Dis. Sci. 1988, 33, 129–134. [Google Scholar] [CrossRef] [PubMed]
- Patrick, D.; Drossman, D.; Frederick, I.; Dicesare, J.; Puder, K. Quality of life in persons with irritable bowel syndrome (development and validation of a new measure). Dig. Dis. Sci. 1998, 43, 400–411. [Google Scholar] [CrossRef] [PubMed]
- Craig, C.L.; Marshall, A.L.; Sjostrom, M.; Bauman, A.E.; Booth, M.L.; Ainsworth, B.E.; Pratt, M.; Ekelund, U.; Yngve, A.; Sallis, J.F.; Oja, P. International physical activity questionnaire: 12-country reliability and validity. Med. Sci. Sports Exerc. 2003, 35, 1381–1395. [Google Scholar] [CrossRef] [PubMed]
- Zigmond, A.S.; Snaith, R.P. The hospital anxiety and depression scale. Acta Psychiatr. Scand. 1983, 67, 361–370. [Google Scholar] [CrossRef] [PubMed]
- Ramey, D.R.; Raynauld, J.-P.; Fries, J.F. The health assessment questionnaire 1992. Status and review. Arthritis Rheum. 1992, 5, 119–129. [Google Scholar] [CrossRef]
- Jacobson, G.P.; Ramadan, N.M.; Aggarwal, S.K.; Newman, C.W. The henry ford hospital headache disability inventory (HDI). Neurology 1994, 44, 837–842. [Google Scholar] [CrossRef] [PubMed]
- Moriarty, D.; Zack, M.; Kobau, R. The centers for disease control and prevention’s healthy days measures—Population tracking of perceived physical and mental health over time. Health Qual. Life Outcomes 2003, 1, 37. [Google Scholar] [CrossRef] [PubMed]
- Derogatis, L.R.; Lipman, R.S.; Rickels, K.; Uhlenhuth, E.H.; Covi, L. The hopkins symptom checklist (HSCL). A measure of primary symptom dimensions. Mod. Probl. Pharmacopsychiat. 1974, 7, 79–110. [Google Scholar]
- Arena, J.; Blanchard, E.; Andrasik, F.; Dudek, B. The headache symptom questionnaire: Discriminant classificatory ability and headache syndromes suggested by a factor analysis. J. Behav. Assess. 1982, 4, 55–69. [Google Scholar] [CrossRef]
- Svanborg, P.; Asberg, M. A new self-rating scale for depression and anxiety states based on the comprehensive psychopathological rating scale. Acta Psychiatr. Scand. 1994, 89, 21–28. [Google Scholar] [CrossRef] [PubMed]
- Seidenberg, M.; Haltiner, A.; Taylor, M.A.; Hermann, B.B.; Wyler, A. Development and validation of a multiple ability self-report questionnaire. J. Clin. Exp. Neuropsychol. 1994, 16, 93–104. [Google Scholar] [CrossRef] [PubMed]
- Pincus, T.; Swearingen, C.; Wolfe, F. Toward a multidimensional health assessment questionnaire (MDHAQ): Assessment of advanced activities of daily living and psychological status in the patient-friendly health assessment questionnaire format. Arthritis Rheum. 1999, 42, 2220–2230. [Google Scholar] [CrossRef]
- Smets, E.M.; Garssen, B.; Bonke, B.; De Haes, J.C. The multidimensional fatigue inventory (MFI) psychometric qualities of an instrument to assess fatigue. J. Psychosom. Res. 1995, 39, 315–325. [Google Scholar] [CrossRef]
- Pincus, T.; Summey, J.A.; Soraci, S.A.; Wallston, K.A.; Hummon, N.P. Assessment of patient satisfaction in activities of daily living using a modified stanford health assessment questionnaire. Arthritis Rheum. 1983, 26, 1346–1353. [Google Scholar] [CrossRef] [PubMed]
- Stewart, W.F.; Lipton, R.B.; Whyte, J.; Dowson, A.; Kolodner, K.; Liberman, J.N.; Sawyer, J. An international study to assess reliability of the migraine disability assessment (MIDAS) score. Neurology 1999, 53, 988–994. [Google Scholar] [CrossRef] [PubMed]
- Sheehan, D.V.; Lecrubier, Y.; Sheehan, K.H.; Amorim, P.; Janavs, J.; Weiller, E.; Hergueta, T.; Baker, R.; Dunbar, G.C. The mini-international neuropsychiatric interview (M.I.N.I.): The development and validation of a structured diagnostic psychiatric interview for DSM-IV and ICD-10. J. Clin. Psychiat. 1998, 59, S22–S33. [Google Scholar]
- Kuile, M.; Linssen, A.C.; Spinhoven, P. The development of the multidimensional locus of pain control questionnaire (MLPC): Factor structure, reliability, and validity. J. Psychopathol. Behav. Assess. 1993, 15, 387–404. [Google Scholar] [CrossRef]
- Hays, R.D.; Martin, S.A.; Sesti, A.M.; Spritzer, K.L. Psychometric properties of the medical outcomes study sleep measure. Sleep Med. 2005, 6, 41–44. [Google Scholar] [CrossRef] [PubMed]
- Kerns, R.D.; Turk, D.C.; Rudy, T.E. The west haven-yale multidimensional pain inventory (WHYMPI). Pain 1985, 23, 345–356. [Google Scholar] [CrossRef]
- Melzack, R. The McGill pain questionnaire: Major properties and scoring methods. Pain 1975, 1, 277–299. [Google Scholar] [CrossRef]
- Johnson, C. Measuring pain. Visual analog scale versus numeric pain scale: What is the difference? J. Chiropr. Med. 2005, 4, 43–44. [Google Scholar] [CrossRef]
- Fairbank, J.C.; Pynsent, P.B. The oswestry disability index. Spine 2000, 25, 2940–2952. [Google Scholar] [CrossRef] [PubMed]
- Riley, J.F.; Ahern, D.K.; Follick, M.J. Chronic pain and functional impairment: Assessing beliefs about their relationship. Arch. Phys. Med. Rehabil. 1988, 69, 579–582. [Google Scholar] [PubMed]
- Laurent, J.; Catanzaro, S.J.; Joiner, T.E. Development and preliminary validation of the physiological hyperarousal scale for children. Psychol. Assess. 2004, 16, 373–380. [Google Scholar] [CrossRef] [PubMed]
- Ruehlman, L.S.; Karoly, P.; Newton, C.; Aiken, L.S. The development and preliminary validation of the profile of chronic pain: Extended assessment battery. Pain 2005, 118, 380–389. [Google Scholar] [CrossRef] [PubMed]
- Ruehlman, L.S.; Karoly, P.; Newton, C.; Aiken, L.S. The development and preliminary validation of a brief measure of chronic pain impact for use in the general population. Pain 2005, 113, 82–90. [Google Scholar] [CrossRef] [PubMed]
- Reid, G.J.; Gilbert, C.A.; McGrath, P.J. The pain coping questionnaire: Preliminary validation. Pain 1998, 76, 83–96. [Google Scholar] [CrossRef]
- Crombez, G.; Bijttebier, P.; Eccleston, C.; Mascagni, T.; Mertens, G.; Goubert, L.; Verstraeten, K. The child version of the pain catastrophizing scale (PCS-C): A preliminary validation. Pain 2003, 104, 639–646. [Google Scholar] [CrossRef]
- Stern, B.L.; Kim, Y.; Trull, T.J.; Scarpa, A.; Pilkonis, P. Inventory of interpersonal problems personality disorder scales: Operating characteristics and confirmatory factor analysis in nonclinical samples. J. Pers. Assess. 2000, 74, 459–471. [Google Scholar] [CrossRef] [PubMed]
- Freynhagen, R.; Baron, R.; Gockel, U.; Tölle, T.R. painDETECT: A new screening questionnaire to identify neuropathic components in patients with back pain. Curr. Med. Res. Opin. 2006, 22, 1911–1920. [Google Scholar] [CrossRef] [PubMed]
- Tait, R.C.; Pollard, C.A.; Margolis, R.B.; Duckro, P.N.; Krause, S.J. The pain disability index: Psychometric and validity data. Arch. Phys. Med. Rehabil. 1987, 68, 438–441. [Google Scholar] [PubMed]
- Jenkinson, C.; Fitzpatrick, R.; Peto, V.; Greenhall, R.; Hyman, N. The Parkinson’s disease questionnaire (PDQ-39): Development and validation of a Parkinson’s disease summary index score. Age Ageing 1997, 26, 353–357. [Google Scholar] [CrossRef] [PubMed]
- Compton, P.; Darakjian, J.; Miotto, K. Screening for addiction in patients with chronic pain and “problematic” substance use: Evaluation of a pilot assessment tool. J. Pain Symptom Manag. 1998, 16, 355–363. [Google Scholar] [CrossRef]
- Varni, J.W.; Seid, M.; Rode, C.A. The PedsQL: Measurement model for the pediatric quality of life inventory. Med. Care 1999, 37, 126–139. [Google Scholar] [CrossRef] [PubMed]
- Dworkin, R.H.; Turk, D.C.; Farrar, J.T.; Haythornthwaite, J.A.; Jensen, M.P.; Katz, N.P.; Kerns, R.D.; Stucki, G.; Allen, R.R.; Bellamy, N.; et al. Core outcome measures for chronic pain clinical trials: IMMPACT recommendations. Pain 2005, 113, 9–19. [Google Scholar] [CrossRef] [PubMed]
- Lowe, B.; Kroenke, K.; Herzog, W.; Grafe, K. Measuring depression outcome with a brief self-report instrument: Sensitivity to change of the patient health questionnaire (PHQ-9). J. Affect. Disord. 2004, 81, 61–66. [Google Scholar] [CrossRef]
- Nicholas, M.K. The pain self-efficacy questionnaire: Taking pain into account. Eur. J. Pain 2007, 11, 153–163. [Google Scholar] [CrossRef] [PubMed]
- McCracken, L.M. “Attention” to pain in persons with chronic pain: A behavioral approach. Behav. Ther. 1997, 28, 271–284. [Google Scholar] [CrossRef]
- Kopec, J.A.; Esdaile, J.M.; Abrahamowicz, M.; Abenhaim, L.; Wood-Dauphinee, S.; Lamping, D.L.; Williams, J.I. The quebec back pain disability scale. Measurement properties. Spine 1995, 20, 341–352. [Google Scholar] [CrossRef] [PubMed]
- Fransen, J.; Langenegger, T.; Michel, B.A.; Stucki, G. Feasibility and validity of the RADAI, a self-administered rheumatoid arthritis disease activity index. Rheumatology 2000, 39, 321–327. [Google Scholar] [CrossRef] [PubMed]
- Chorpita, B.F.; Moffitt, C.E.; Gray, J. Psychometric properties of the revised child anxiety and depression scale in a clinical sample. Behav. Res. Ther. 2005, 43, 309–322. [Google Scholar] [CrossRef] [PubMed]
- Riddle, D.L.; Stratford, P.W. Roland-morris scale reliability. Phys. Ther. 2002, 82, 512–517. [Google Scholar] [PubMed]
- Derogatis, L.R.; Unger, R. Symptom Checklist-90-Revised. In The Corsini Encyclopedia of Psychology; John Wiley & Sons, Inc.: Hoboken, NJ, USA, 2010. [Google Scholar]
- Sheehan, K.H.; Sheehan, D.V. Assessing treatment effects in clinical trials with the discan metric of the sheehan disability scale. Int. Clin. Psychopharmacol. 2008, 23, 70–83. [Google Scholar] [CrossRef] [PubMed]
- Ware, J.E.; Sherbourne, C.D. The MOS 36-item short-form health survey (SF-36). I. Conceptual framework and item selection. Med. Care 1992, 30, 473–483. [Google Scholar] [CrossRef] [PubMed]
- Butler, S.F.; Budman, S.H.; Fernandez, K.; Jamison, R.N. Validation of a screener and opioid assessment measure for patients with chronic pain. Pain 2004, 112, 65–75. [Google Scholar] [CrossRef] [PubMed]
- Hellsten, L.A.; Nigg, C.; Norman, G.; Burbank, P.; Braun, L.; Breger, R.; Coday, M.; Elliot, D.; Garber, C.; Greaney, M.; et al. Accumulation of behavioral validation evidence for physical activity stage of change. Health Psychol. 2008, 27, 43–53. [Google Scholar] [CrossRef]
- Jensen, M.P.; Turner, J.A.; Romano, J.M.; Lawler, B.K. Relationship of pain-specific beliefs to chronic pain adjustment. Pain 1994, 57, 301–309. [Google Scholar] [CrossRef]
- Spielberger, C.D. State-trait anxiety inventory. In The Corsini Encyclopedia of Psychology; John Wiley & Sons, Inc.: Hoboken, NJ, USA, 2010. [Google Scholar]
- Spielberger, C.D.; Reheiser, E.C. Assessment of emotions: Anxiety, anger, depression, and curiosity. Appl. Psychol. Health Well-Being 2009, 1, 271–302. [Google Scholar] [CrossRef]
- Goubert, L.; Crombez, G.; van Damme, S.; Vlaeyen, J.W.; Bijttebier, P.; Roelofs, J. Confirmatory factor analysis of the Tampa Scale for Kinesiophobia: Invariant two-factor model across low back pain patients and fibromyalgia patients. Clin. J. Pain 2004, 20, 103–110. [Google Scholar] [CrossRef] [PubMed]
- Shulman, L.M.; Gruber-Baldini, A.L.; Anderson, K.E.; Fishman, P.S.; Reich, S.G.; Weiner, W.J. The clinically important difference on the unified parkinson’s disease rating scale. Arch. Neurol. 2010, 67, 64–70. [Google Scholar] [CrossRef] [PubMed]
- Carlsson, A.M. Assessment of chronic pain. I. Aspects of the reliability and validity of the visual analogue scale. Pain 1983, 16, 87–101. [Google Scholar] [CrossRef]
- Labus, J.S.; Bolus, R.; Chang, L.; Wiklund, I.; Naesdal, J.; Mayer, E.A.; Naliboff, B.D. The visceral sensitivity index: Development and validation of a gastrointestinal symptom-specific anxiety scale. Aliment. Pharmacol. Ther. 2004, 20, 89–97. [Google Scholar] [CrossRef] [PubMed]
© 2016 by the authors; licensee MDPI, Basel, Switzerland. This article is an open access article distributed under the terms and conditions of the Creative Commons Attribution (CC-BY) license (http://creativecommons.org/licenses/by/4.0/).


