Next Issue
Volume 47, December
Previous Issue
Volume 47, October
 
 
cimb-logo

Journal Browser

Journal Browser

Curr. Issues Mol. Biol., Volume 47, Issue 11 (November 2025) – 95 articles

Cover Story (view full-size image): Intrahepatic cholangiocarcinoma (iCCA) is a rare yet aggressive malignancy characterized by late-stage diagnosis and poor prognosis. Recent advancements in multi-omics technologies have significantly enhanced the understanding of the molecular features and complex biological mechanisms of iCCA. These approaches have revealed disease molecular heterogeneity and identified biomarkers linked to disease progression, patient prognosis, and therapeutic outcomes. This review synthesizes findings from multi-omics studies, highlighting their clinical implications and advancing the application of precision oncology in iCCA management. View this paper
  • Issues are regarded as officially published after their release is announced to the table of contents alert mailing list.
  • You may sign up for e-mail alerts to receive table of contents of newly released issues.
  • PDF is the official format for papers published in both, html and pdf forms. To view the papers in pdf format, click on the "PDF Full-text" link, and use the free Adobe Reader to open them.
Order results
Result details
Section
Select all
Export citation of selected articles as:
31 pages, 4430 KB  
Article
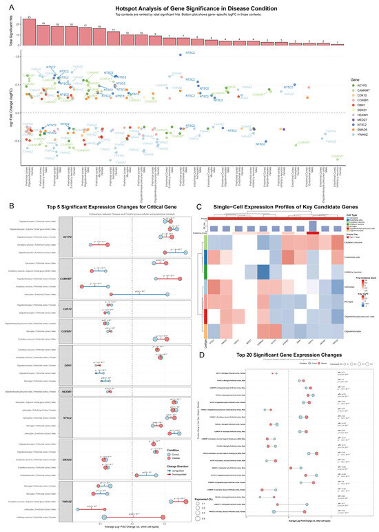
Genetic Evidence Prioritizes Neurocognitive Decline as a Causal Driver of Sleep Disturbances: A Multi-Omics Analysis Identifying Causal Genes and Therapeutic Targets
by Yanan Du, Xiao-Yong Xia, Zhu Ni, Sha-Sha Fan, Junwen He, Yang He, Xiang-Yu Meng, Xu Wang and Xuan Xu
Curr. Issues Mol. Biol. 2025, 47(11), 967; https://doi.org/10.3390/cimb47110967 - 20 Nov 2025
Viewed by 483
Abstract
To resolve the ambiguous causal relationship between sleep disturbances and neurodegenerative diseases such as Alzheimer’s disease (AD), we conducted a multi-stage genetic and multi-omics investigation. Our large-scale bidirectional Mendelian randomization analysis identified a robust, asymmetrical pattern of genetic association, providing strong genetic evidence [...] Read more.
To resolve the ambiguous causal relationship between sleep disturbances and neurodegenerative diseases such as Alzheimer’s disease (AD), we conducted a multi-stage genetic and multi-omics investigation. Our large-scale bidirectional Mendelian randomization analysis identified a robust, asymmetrical pattern of genetic association, providing strong genetic evidence suggesting that liability for neurocognitive decline and AD is associated with sleep disturbances, with substantially weaker evidence for the reverse direction. To identify the underlying molecular drivers, a multi-omics Summary-data-based MR (SMR) analysis prioritized high-confidence causal genes, including YWHAZ, NT5C2, COX6B1, and CDK10. The predictive power of this gene signature was confirmed using machine learning models (ROC-AUC > 0.8), while functional validation through bulk and single-cell transcriptomics uncovered profound, cell-type-specific dysregulation in the AD brain, most notably opposing expression patterns between neurons and glial cells (e.g., YWHAZ was upregulated in excitatory neurons but downregulated in glia). Functional enrichment and network analyses implicated two core pathways—nucleotide metabolism centered on NT5C2 and synaptic function involving YWHAZ—and our investigation culminated in the identification of a promising therapeutic interaction, with molecular docking validating high-affinity binding between Ecdysterone and COX6B1 (docking score = −5.73 kcal/mol). Collectively, our findings strengthen the evidence that sleep disruption as a likely consequence of neurodegenerative processes and prioritize a set of validated, cell-type-specific gene targets within critical pathways, offering promising new avenues for therapeutic development. Full article
(This article belongs to the Special Issue Featured Papers in Bioinformatics and Systems Biology)
Show Figures

Figure 1

18 pages, 1746 KB  
Review
Molecular Mechanisms of Cold Stress Response in Strawberry and Breeding Strategies
by Xiang Zhang, Jiajie Yu, Shuang Wang, Rongjia Qiao, Jianjun Shen, Weixiao Li, Fei Zhou and Xiaohong Li
Curr. Issues Mol. Biol. 2025, 47(11), 966; https://doi.org/10.3390/cimb47110966 - 20 Nov 2025
Viewed by 379
Abstract
As a globally popular crop, strawberry is highly susceptible to cold stress, which significantly limits its cultivation and yield. This review synthesizes current knowledge on the morphological, physiological, and molecular responses of strawberry plants to cold stress. Morphologically, cold stress induces chlorosis, necrosis, [...] Read more.
As a globally popular crop, strawberry is highly susceptible to cold stress, which significantly limits its cultivation and yield. This review synthesizes current knowledge on the morphological, physiological, and molecular responses of strawberry plants to cold stress. Morphologically, cold stress induces chlorosis, necrosis, and growth retardation, while physiologically, it impairs photosynthesis and membrane integrity and triggers oxidative stress. At the molecular level, the cold acclimation process in plants is orchestrated by a sophisticated regulatory network centered on the ICE-CBF/DREB signaling pathway and incorporating transcription factors, epigenetic modifications, and non-coding RNAs. The accumulation of protective compounds like proline, anthocyanins, and antioxidants is a key metabolic adaptation. Finally, we discuss integrative management practices and future breeding strategies, including genetic engineering, marker-assisted selection, and the use of plant growth-promoting rhizobacteria to enhance cold tolerance. This comprehensive overview provides valuable insights for developing resilient strawberry varieties in the face of unpredictable climate events. Full article
(This article belongs to the Section Molecular Plant Sciences)
Show Figures

Graphical abstract

15 pages, 614 KB  
Article
Evaluation of the Antihistamine and Anti-Inflammatory Effects of a Nutraceutical Blend Based on Quercetin, Perilla frutescens, Boswellia serrata, Blackcurrant, Parthenium, Helichrysum, Lactobacillus acidophilus and Bifidobacterium animalis Through In Vitro and In Vivo Approaches—Preliminary Data
by Simonetta Masieri, Francesco Frati, Giulio Torello, Marianna Colasante, Marta Scquizzato and Carlo Cavaliere
Curr. Issues Mol. Biol. 2025, 47(11), 965; https://doi.org/10.3390/cimb47110965 - 20 Nov 2025
Viewed by 660
Abstract
Respiratory and food allergy conditions are increasing internationally and the most commonly used drugs in these conditions are antihistamines, products that can interfere as histamine receptor antagonists. In accordance with the need to test new principals capable of developing fewer side effects, we [...] Read more.
Respiratory and food allergy conditions are increasing internationally and the most commonly used drugs in these conditions are antihistamines, products that can interfere as histamine receptor antagonists. In accordance with the need to test new principals capable of developing fewer side effects, we preliminarily studied the therapeutic antihistamine effect in vitro and in vivo of an innovative nutraceutical blend based on Quercetin, Perilla frutescens, Boswellia serrata, Blackcurrant, Parthenium, Helichrysum, Lactobacillus acidophilus and Bifidobacterium animalis. The in vitro test demonstrated the interaction between the examined mixture and a rat leukemia cell line (RBL-2H3) widely used as a model simulating mast cells in immunological and allergological studies; this pre-clinical test demonstrated a statistically significant reduction in cell histamine degranulation (about 30%). The in vivo test demonstrated instead that the mixture interferes up to 30% in the development of histamine wheal. In addition, during the in vitro test, we also tested the effect of the mixture on allergic inflammation, so we evaluated the interference of the mixture on TNF alpha levels, determining a reduction in tested concentrations of about 13%. Full article
(This article belongs to the Section Molecular Medicine)
Show Figures

Figure 1

14 pages, 3126 KB  
Article
CAMF-DTI: Enhancing Drug–Target Interaction Prediction via Coordinate Attention and Multi-Scale Feature Fusion
by Jia Mi, Chang Li, Daguang Jiang and Jing Wan
Curr. Issues Mol. Biol. 2025, 47(11), 964; https://doi.org/10.3390/cimb47110964 - 20 Nov 2025
Viewed by 339
Abstract
The accurate prediction of drug–target interactions is essential for drug discovery and development. However, current models often struggle with two challenges. First, they fail to model the directional flow and positional sensitivity of protein sequences, which are critical for identifying functional interaction regions. [...] Read more.
The accurate prediction of drug–target interactions is essential for drug discovery and development. However, current models often struggle with two challenges. First, they fail to model the directional flow and positional sensitivity of protein sequences, which are critical for identifying functional interaction regions. Second, they lack mechanisms to integrate multi-scale information from both local binding sites and broader structural context. To overcome these limitations, we propose CAMF-DTI, a novel framework that incorporates coordinate attention, multi-scale feature fusion, and cross-attention to enhance both the representation and interaction learning of drug and protein features. Drug molecules are represented as molecular graphs and encoded using graph convolutional networks, while protein sequences are processed with coordinate attention to preserve directional and spatial information. Multi-scale fusion modules are applied to both encoders to capture local and global features, and a cross-attention module integrates the representations to enable dynamic drug–target interaction modeling. We evaluate CAMF-DTI on four benchmark datasets: BindingDB, BioSNAP, C.elegans, and Human. Experimental results show that CAMF-DTI consistently outperforms seven state-of-the-art baselines in terms of AUROC, AUPRC, Accuracy, F1-score, and MCC. Ablation studies further confirm the effectiveness of each module, and visualization results demonstrate the model’s potential interpretability. Full article
(This article belongs to the Special Issue Featured Papers in Bioinformatics and Systems Biology)
Show Figures

Figure 1

15 pages, 3564 KB  
Article
Zingerone Targets LKB1/AMPK to Block FcεRI-Dependent Mast Cell Degranulation and Anaphylaxis
by Defeng Zheng, Hui Zhang, Can Mao, Jinqiang Liang and Xian Li
Curr. Issues Mol. Biol. 2025, 47(11), 963; https://doi.org/10.3390/cimb47110963 - 19 Nov 2025
Viewed by 503
Abstract
AMP-activated protein kinase (AMPK) acts as a cellular energy sensor and a central regulator of metabolism. Recent studies indicate that pharmacological AMPK activation can simultaneously ameliorate metabolic disorders (e.g., type II diabetes, obesity) and allergic diseases. Zingerone, a primary bioactive compound in ginger, [...] Read more.
AMP-activated protein kinase (AMPK) acts as a cellular energy sensor and a central regulator of metabolism. Recent studies indicate that pharmacological AMPK activation can simultaneously ameliorate metabolic disorders (e.g., type II diabetes, obesity) and allergic diseases. Zingerone, a primary bioactive compound in ginger, demonstrates protective effects in vascular calcification, non-alcoholic fatty liver disease, and asthma via AMPK activation. This study aimed to evaluate the anti-allergic activity of Zingerone and elucidate its AMPK-dependent mechanisms. In vitro, Zingerone suppressed FcεRI-mediated phosphorylation of PLCγ1, Akt, ERK1/2, JNK, p38, and IKK, while reducing β-hexosaminidase release, eicosanoid (LTC4/PGD2) generation, pro-inflammatory cytokine (TNF-α/IL-6) secretion, and Ca2+ influx through LKB1/AMPK activation. In vivo, Zingerone (25–50 mg/kg, oral) attenuated passive cutaneous anaphylaxis (reduced Evans blue extravasation) and systemic anaphylaxis (inhibited histamine/LTC4/PGD2 release). These findings demonstrate that Zingerone inhibits FcεRI-dependent mast cell activation and anaphylaxis via the LKB1/AMPK pathway, highlighting its therapeutic potential for mast cell-mediated allergic diseases. Full article
(This article belongs to the Section Molecular Pharmacology)
Show Figures

Graphical abstract

21 pages, 5298 KB  
Article
Degenerative Lumbosacral Spinal Stenosis Alters Neurotrophin-3 and -4 Expression: Impact of Metabolic and Behavioral Factors
by Małgorzata Sobańska, Dawid Sobański, Rafał Staszkiewicz, Paweł Gogol and Beniamin Oskar Grabarek
Curr. Issues Mol. Biol. 2025, 47(11), 962; https://doi.org/10.3390/cimb47110962 - 19 Nov 2025
Viewed by 310
Abstract
Degenerative lumbosacral spinal stenosis (DLSS) is a progressive condition characterized by narrowing of the spinal canal and subsequent neural compression, often leading to chronic pain and disability. Neurotrophins, particularly neurotrophin-3 (NT-3) and neurotrophin-4 (NT-4), play essential roles in maintaining neuronal integrity and modulating [...] Read more.
Degenerative lumbosacral spinal stenosis (DLSS) is a progressive condition characterized by narrowing of the spinal canal and subsequent neural compression, often leading to chronic pain and disability. Neurotrophins, particularly neurotrophin-3 (NT-3) and neurotrophin-4 (NT-4), play essential roles in maintaining neuronal integrity and modulating nociceptive signaling; however, their involvement in DLSS and potential modulation by systemic and behavioral factors remain poorly understood. This study evaluated NT-3 and NT-4 expression in ligamentum flavum (LF) tissue from 96 patients undergoing surgical decompression for DLSS and compared the results to 85 postmortem control samples. Quantitative analyses were performed using RT-qPCR, ELISA, and immunohistochemistry. NT-3 transcript levels were markedly elevated in stenotic LF samples (fold change: 9.12 ± 0.56; p < 0.05), while NT-4 mRNA expression was significantly reduced (fold change: 0.33 ± 0.07; p < 0.05). At the protein level, both NT-3 (134 ± 5.78 pg/mL) and NT-4 (316.77 ± 8.19 pg/mL) concentrations were significantly increased compared to controls (p < 0.05). Although neurotrophin levels did not correlate directly with pain intensity or morphological severity, elevated NT-3 and NT-4 protein levels were significantly associated with obesity, diabetes, alcohol consumption, and tobacco use (p < 0.05). These findings demonstrate that NT-3 and NT-4 are differentially expressed in the ligamentum flavum of patients with DLSS and are influenced by systemic metabolic disturbances and lifestyle factors, suggesting their potential as biomarkers or therapeutic targets in degenerative spinal disease. Full article
(This article belongs to the Section Molecular Medicine)
Show Figures

Figure 1

12 pages, 3166 KB  
Article
Stachydrine Ameliorates Uterine Hypercontractility in Primary Dysmenorrhea by Targeting the COX-2/PGF2α Pathway
by Yongfeng Cheng, Shuo Chen, Dianjie Cao, Hairu Cheng, Siyuan Chen, Yi Shu, Yue Wang and Zhiwu Chen
Curr. Issues Mol. Biol. 2025, 47(11), 961; https://doi.org/10.3390/cimb47110961 - 19 Nov 2025
Viewed by 399
Abstract
Primary dysmenorrhea (PDM) is a typical gynecologic disease in which uterine contractions and inflammation cause pain. Stachydrine (Sta) possesses multiple pharmacological activities but its effect on PDM has not yet been clarified. In vitro uterine contraction and oxytocin (OT)-induced PDM mouse models were [...] Read more.
Primary dysmenorrhea (PDM) is a typical gynecologic disease in which uterine contractions and inflammation cause pain. Stachydrine (Sta) possesses multiple pharmacological activities but its effect on PDM has not yet been clarified. In vitro uterine contraction and oxytocin (OT)-induced PDM mouse models were used to evaluate the effect of Sta. Sta (10−6.5 to 10−4 mol/L) dose-dependently inhibited spontaneous and OT-induced uterine contractions, with maximum inhibition rates of 47.1% and 40.4%, respectively. This effect was reversed by N-nitro-L-arginine (L-NAME) and indomethacin (Indo), suggesting the involvement of the nitric oxide and prostaglandin pathways. In vivo, Sta (20, 10, 5 mg/kg) significantly reduced writhing episodes, prolonged latency to the first response, and alleviated OT-induced uterine damage and inflammation. Additionally, Sta downregulated cyclooxygenase-2 (COX-2) expression in uterine tissue and decreased serum malondialdehyde (MDA) and prostaglandin F2α (PGF2α) levels. These findings suggest that Sta alleviates PDM by modulating the COX-2/PGF2α pathway, inhibiting uterine contractions, and reducing inflammation and oxidative stress, making it a promising therapeutic candidate for PDM. Full article
(This article belongs to the Section Biochemistry, Molecular and Cellular Biology)
Show Figures

Graphical abstract

15 pages, 426 KB  
Review
The Complex Role of MAPK/ERK Signaling Pathway in Different Types of Thrombocytopenia
by Peipei Xue and Maoshan Chen
Curr. Issues Mol. Biol. 2025, 47(11), 960; https://doi.org/10.3390/cimb47110960 - 19 Nov 2025
Viewed by 361
Abstract
Thrombocytopenia is a common hematological disorder caused by a variety of factors. It often complicates diseases and treatment options for this condition are quite limited. There are no approved drugs for certain types of thrombocytopenia. Therefore, understanding the mechanisms of thrombocytopenia is crucial [...] Read more.
Thrombocytopenia is a common hematological disorder caused by a variety of factors. It often complicates diseases and treatment options for this condition are quite limited. There are no approved drugs for certain types of thrombocytopenia. Therefore, understanding the mechanisms of thrombocytopenia is crucial for drug selection and development. The ERK/MAPK signaling pathway plays a significant yet complex role in the formation of megakaryocyte–platelet differentiation and reports on its function are inconsistent. It may be activated, inhibited, or unaffected in different types of thrombocytopenia models. Several drugs targeting the ERK/MAPK signaling pathway have been used for thrombocytopenia in clinical settings, and some small molecule inhibitors have also shown potential therapeutic efficacy for thrombocytopenia through this pathway. In this review, we will summarize both historical and new evidence regarding the roles of the ERK/MAPK signaling pathway in various types of thrombocytopenia and discuss current therapies and future treatment strategies. Full article
(This article belongs to the Section Molecular Medicine)
Show Figures

Figure 1

29 pages, 796 KB  
Review
Environmental Stressors and Neuroinflammation: Linking Climate Change to Alzheimer’s Disease
by Mario Caldarelli, Pierluigi Rio, Antonio Gasbarrini, Giovanni Gambassi and Rossella Cianci
Curr. Issues Mol. Biol. 2025, 47(11), 959; https://doi.org/10.3390/cimb47110959 - 18 Nov 2025
Viewed by 428
Abstract
Environmental exposures are widely recognized as major risk factors for human health. According to projections by the World Health Organization, climate change is expected to cause a significant increase in mortality within the next few decades. Environmental factors, including diet, weather, occupational exposures, [...] Read more.
Environmental exposures are widely recognized as major risk factors for human health. According to projections by the World Health Organization, climate change is expected to cause a significant increase in mortality within the next few decades. Environmental factors, including diet, weather, occupational exposures, and pollutants play a key role in human diseases affecting different systems, such as cardiovascular, pulmonary, gastrointestinal, and neurological. This narrative review explores the relationship between environmental stressors and neuropathological mechanisms, such as microglial and astrocytic activation, oxidative stress, and neuronal injury, involved in neuroinflammation and the associated neurodegeneration. The pathogenesis and progression of Alzheimer’s disease is discussed in detail, establishing a link between environmental stressors and neuroinflammation. A deeper understanding of these neuropathological mechanisms may guide the development of preventive and therapeutic strategies to safeguard brain health in the context of global environmental change. Full article
(This article belongs to the Special Issue Latest Review Papers in Molecular Biology 2025)
Show Figures

Figure 1

22 pages, 4663 KB  
Article
In Silico Characterization of ADAR1: Structure, Dynamics, and Functional Implications
by Carolyn N. Ashley, Emmanuel Broni, ChaNyah M. Wood and Whelton A. Miller III
Curr. Issues Mol. Biol. 2025, 47(11), 958; https://doi.org/10.3390/cimb47110958 - 18 Nov 2025
Viewed by 388
Abstract
Adenosine deaminase acting on RNA 1 (ADAR1) is an essential RNA-editing enzyme responsible for the hydrolytic deamination of adenosine to inosine (A-to-I) in double-stranded RNA. This editing mechanism plays a critical role in gene regulation, particularly in neural and immune contexts. Dysregulation of [...] Read more.
Adenosine deaminase acting on RNA 1 (ADAR1) is an essential RNA-editing enzyme responsible for the hydrolytic deamination of adenosine to inosine (A-to-I) in double-stranded RNA. This editing mechanism plays a critical role in gene regulation, particularly in neural and immune contexts. Dysregulation of ADAR1 activity has been implicated in neurological disorders, cancer progression, and immune dysfunction, making ADAR1 an emerging therapeutic target. However, progress in therapeutic development has been hindered by the lack of structural insight into the full-length protein and how its dynamic behavior influences RNA-editing specificity and protein–protein interactions. In this study, we present computational models of the full-length ADAR1p150 isoform generated by homology modeling and further analyzed using molecular dynamics (MD) simulations and principal component analysis (PCA). Our analyses reveal that the dsRBD3 and CDD remain structurally stable, crucial for protein binding and catalytic function, whereas ZBDs and dsRBD1/2 exhibit extensive flexibility, particularly in inter-domain loops, facilitating RNA recognition indicative of conformational selection and fly-casting mechanisms. Free-energy landscape mapping identifies multiple low-energy conformations, highlighting conserved domain cores and flexible loop arrangements. Together, these findings underscore the importance of ADAR1’s dynamic architecture in regulating its function. By linking static structural information with dynamic behavior, the full-length models and dynamic insights presented here provide a valuable framework for future studies of ADAR1 complex formation, editing specificity, and therapeutic targeting. Full article
(This article belongs to the Section Biochemistry, Molecular and Cellular Biology)
Show Figures

Figure 1

15 pages, 1235 KB  
Review
Competition for Chaperones: A Trade-Off Between Thermotolerance and Antiviral Immunity in Plants
by Almas Madirov, Nurgul Iksat, Zhibek Turarbekova, Bakhytbek Abzhalelov and Zhaksylyk Masalimov
Curr. Issues Mol. Biol. 2025, 47(11), 957; https://doi.org/10.3390/cimb47110957 - 18 Nov 2025
Viewed by 346
Abstract
Molecular chaperones HSP70 and HSP90 represent a critical, yet conflict-ridden, node in plant physiology, particularly under the dual impact of heat stress and viral infection. As key components of both thermotolerance (maintaining proteostasis) and innate immunity (stabilization of NLR receptors), they are simultaneously [...] Read more.
Molecular chaperones HSP70 and HSP90 represent a critical, yet conflict-ridden, node in plant physiology, particularly under the dual impact of heat stress and viral infection. As key components of both thermotolerance (maintaining proteostasis) and innate immunity (stabilization of NLR receptors), they are simultaneously exploited by viruses to facilitate their own life cycle. This review critically analyzes this “trilemma,” focusing on the hypothesis of competition for a limited chaperone pool. We present mechanistic insights indicating that during heat stress, cellular priority shifts towards maintaining global proteostasis, thereby diverting chaperones from immune functions. This resource-based competition mechanism potentially explains the collapse of ETI-immunity, as NLR receptors, deprived of support from the HSP90-SGT1-RAR1 complex, are destabilized and targeted for degradation. We also integrate adjacent signaling pathways into this model, including hormonal cross-talk (SA, JA) and autophagy. Understanding this trade-off opens new perspectives for molecular breeding and the biotechnological engineering of stress-resilient crop varieties. Full article
(This article belongs to the Special Issue Latest Review Papers in Molecular Biology 2025)
Show Figures

Figure 1

56 pages, 606 KB  
Review
‘‘Non-Invasive Extracellular Vesicle Biomarkers in Endometriosis, Molecular Signatures Linking Pelvic Inflammation, Oocyte Quality, and IVF Outcomes’’
by Charalampos Voros, Fotios Chatzinikolaou, Ioakeim Sapantzoglou, Georgios Papadimas, Spyridon Polykalas, Despoina Mavrogianni, Aristotelis-Marios Koulakmanidis, Diamantis Athanasiou, Vasiliki Kanaka, Maria Kanaka, Kyriakos Bananis, Antonia Athanasiou, Aikaterini Athanasiou, Ioannis Papapanagiotou, Dimitrios Vaitsis, Charalampos Tsimpoukelis, Maria Anastasia Daskalaki, Marianna Theodora, Nikolaos Thomakos, Panagiotis Antsaklis, Dimitrios Loutradis and Georgios Daskalakisadd Show full author list remove Hide full author list
Curr. Issues Mol. Biol. 2025, 47(11), 956; https://doi.org/10.3390/cimb47110956 - 17 Nov 2025
Viewed by 767
Abstract
Endometriosis impairs fertility by interfering with ovarian function, embryonic development, and endometrial receptivity. Extracellular vesicles (EVs) are recognised as non-invasive biomarkers that may indicate biological processes based on their lipid, protein, and microRNA composition. This narrative review synthesises current data on extracellular vesicle [...] Read more.
Endometriosis impairs fertility by interfering with ovarian function, embryonic development, and endometrial receptivity. Extracellular vesicles (EVs) are recognised as non-invasive biomarkers that may indicate biological processes based on their lipid, protein, and microRNA composition. This narrative review synthesises current data on extracellular vesicle (EV) signatures in serum/plasma, menstrual blood, follicular fluid, and uterine fluid in endometriosis patients using assisted reproductive technology (ART). We highlight critical EV-mediated processes, such as progesterone signalling, fibrosis, angiogenesis, inflammation, and metabolism, and their associations with oocyte competence, embryo development, and implantation. Certain EV-miRNA profiles, including miR-22-3p, miR-320a, the miR-200 family, and miR-145-5p, have shown use for diagnostic and prognostic purposes in various investigations. These characteristics are associated with live birth, implantation, and blastocyst quality. We propose a clinical framework that incorporates (i) menstrual-blood EVs for non-invasive endotyping, (ii) serum/plasma EV profiling for baseline risk stratification, and (iii) pre-transfer uterine-fluid EV evaluation to inform embryo-transfer decisions. Translation requires standardisation, cycle phase control, and prior validation. EVs may serve as a beneficial instrument for personalised in vitro fertilisation operations for ladies experiencing infertility due to endometriosis. Full article
(This article belongs to the Section Molecular Medicine)
28 pages, 2012 KB  
Review
Role of Anti-Inflammatory and Antioxidant Properties of Natural Products in Curing Cardiovascular Diseases
by Amit Kulkarni, Chaitra Chidambar Kulkarni, Seetur Radhakrishna Pradeep, Jagadeesha Poyya, Avinash Kundadka Kudva, Vijay Radhakrishnan and Ajay Sathyanarayanrao Khandagale
Curr. Issues Mol. Biol. 2025, 47(11), 955; https://doi.org/10.3390/cimb47110955 - 17 Nov 2025
Viewed by 741
Abstract
Cardiovascular diseases (CVDs) remain a leading cause of mortality worldwide. According to the WHO, every year, there is an increase in the rate of death globally due to CVDs, stroke, and myocardial infarction. Several risk factors contribute to the development of CVDs, one [...] Read more.
Cardiovascular diseases (CVDs) remain a leading cause of mortality worldwide. According to the WHO, every year, there is an increase in the rate of death globally due to CVDs, stroke, and myocardial infarction. Several risk factors contribute to the development of CVDs, one of which is hypoxia, defined as a reduction in oxygen levels. This major stressor affects aerobic species and plays a crucial role in the development of cardiovascular disease. Research has uncovered the “hypoxia-inducible factors (HIFs) switch” and investigated the onset, progression, acute and chronic effects, and adaptations of hypoxia, particularly at high altitudes. The hypoxia signalling pathways are closely linked to natural rhythms such as the circadian rhythm and hibernation. In addition to genetic and evolutionary factors, epigenetics also plays an important role in postnatal cardiovascular responses to hypoxia. Oxidized LDL-C initiates atherosclerosis amidst oxidative stress, inflammation, endothelial dysfunction, and vascular remodelling in CVD pathogenesis. Anti-inflammatory and antioxidant biomarkers are needed to identify individuals at risk of cardiovascular events and enhance risk prediction. Among these, C-reactive protein (CRP) is a recognized marker of vascular inflammation in coronary arteries. Elevated pro-atherogenic oxidized LDL (oxLDL) expression serves as an antioxidant marker, predicting coronary heart disease in apparently healthy men. Natural antioxidants and anti-inflammatory molecules protect the heart by reducing oxidative stress, enhancing vasodilation, and improving endothelial function. For instance, the flavonoid quercetin exerts antioxidant and anti-inflammatory effects primarily by activating the Nrf2/HO-1 signaling pathway, thereby enhancing cellular antioxidant defense and reducing reactive oxygen species. Carotenoids, such as astaxanthin, exhibit potent antioxidant activity by scavenging free radicals and preserving mitochondrial integrity. The alkaloid berberine mediates cardiovascular benefits through activation of AMO-activated protein kinase (AMPK) and inhibition of nuclear factor kappa B [NF-kB] signalling, improving lipid metabolism and suppressing inflammatory cytokines. Emerging evidence highlights microRNAs (miRNAs) as potential regulators of oxidative stress via endothelial nitric oxide synthase (eNOS) and silent mating-type information regulation 2 homolog (SIRT1). While the exact mechanisms remain unclear, their benefits are likely to include antioxidant and anti-inflammatory effects, notably reducing the susceptibility of low-density lipoproteins to oxidation. Additionally, the interactions between organs under hypoxia signalling underscore the need for a comprehensive regulatory framework that can support the identification of therapeutic targets, advance clinical research, and enhance treatments, including FDA-approved drugs and those in clinical trials. Promising natural products, including polysaccharides, alkaloids, saponins, flavonoids, and peptides, as well as traditional Indian medicines, have demonstrated anti-hypoxic properties. Their mechanisms of action include increasing haemoglobin, glycogen, and ATP levels, reducing oxidative stress and lipid peroxidation, preserving mitochondrial function, and regulating genes related to apoptosis. These findings emphasise the importance of anti-hypoxia research for the development of effective therapies to combat this critical health problem. A recent approach to controlling CVDs involves the use of antioxidant and anti-inflammatory therapeutics through low-dose dietary supplementation. Despite their effectiveness at low doses, further research on ROS, antioxidants, and nutrition, supported by large multicentre trials, is needed to optimize this strategy. Full article
Show Figures

Figure 1

4 pages, 170 KB  
Editorial
Editorial for the Special Issue “Early Molecular Diagnosis and Comprehensive Treatment of Tumors”
by Yao-Chou Tsai and Chan-Yen Kuo
Curr. Issues Mol. Biol. 2025, 47(11), 954; https://doi.org/10.3390/cimb47110954 - 17 Nov 2025
Viewed by 217
Abstract
Cancer is one of the leading causes of morbidity and mortality worldwide, and it poses a persistent challenge to modern medicine [...] Full article
(This article belongs to the Special Issue Early Molecular Diagnosis and Comprehensive Treatment of Tumors)
21 pages, 4779 KB  
Article
Integrating Network Pharmacology and Metabolomics to Elucidate the Mechanism of Cryptotanshinone Against Platelet Aggregation
by Jielan Huang, Zhenjie Liu, Baolin Wang, Haixin Qiu, Qiujie Chen, Jinyan Xian, Shen Liu, Xiaoxiu Shi, Ting Xia, Xiaoqing Tan, Wenhui Jiang, Yuanle Shen, Liuping Wang and Jianfang Feng
Curr. Issues Mol. Biol. 2025, 47(11), 953; https://doi.org/10.3390/cimb47110953 - 17 Nov 2025
Viewed by 554
Abstract
Cryptotanshinone (CTS), an antiplatelet compound from Salvia miltiorrhiza, exhibits in vitro potency comparable to aspirin. This study integrated network pharmacology and metabolomics to elucidate its underlying mechanisms. An acute blood stasis model was induced in Sprague-Dawley rats using epinephrine and ice-water immersion. [...] Read more.
Cryptotanshinone (CTS), an antiplatelet compound from Salvia miltiorrhiza, exhibits in vitro potency comparable to aspirin. This study integrated network pharmacology and metabolomics to elucidate its underlying mechanisms. An acute blood stasis model was induced in Sprague-Dawley rats using epinephrine and ice-water immersion. Animals were assigned to seven groups. Platelet aggregation was measured turbidimetrically using arachidonic acid (AA) and adenosine diphosphate (ADP) as agonists. Core targets were predicted by network pharmacology, differential metabolites were screened, and pathways were enriched using untargeted metabolomics. Integrated analysis identified shared pathways and key targets, validated by molecular docking. AA- and ADP-induced aggregation was significantly increased in model rats versus the blank group. CTS at all doses markedly inhibited aggregation in a dose-dependent manner. Network pharmacology identified 15 core targets. Metabolomics identified 51 differential metabolites enriched in seven pathways, including glycerophospholipid and butanoate metabolism. Integrated analysis revealed five common pathways: linoleic acid metabolism, arginine biosynthesis, AA metabolism, glutathione metabolism, and drug metabolism—and four key targets (CYP3A4, NOS3, PTGS2, and GSTP1). Molecular docking showed strong binding energies (<−9 kcal/mol) between CTS and these targets. CTS inhibits platelet aggregation by regulating CYP3A4, NOS3, PTGS2, and GSTP1 and intervening in five metabolic pathways, supporting its potential as an anti-platelet agent. Full article
Show Figures

Figure 1

13 pages, 577 KB  
Article
Maternal and Fetal SERPINA3 Polymorphisms and Risk of Preeclampsia: A Dyad and Triad Based Case-Control Study
by Hsi-Hsuan Yang, Claire Baldauf, Trevor A. Pickering, Håkon K. Gjessing, Sue Ann Ingles and Melissa Lee Wilson
Curr. Issues Mol. Biol. 2025, 47(11), 952; https://doi.org/10.3390/cimb47110952 - 17 Nov 2025
Viewed by 242
Abstract
Serine protease inhibitor A3 (SERPINA3), also called α-1-antichymotrypsin, is a serine protease involved in placental dysfunction. This study examines SERPINA3 polymorphisms and haplotypes for associations with maternal hypertensive disorders of pregnancy (HDPs) and preeclampsia with severe features (sPE) or Hemolysis, Elevated Liver Enzymes, [...] Read more.
Serine protease inhibitor A3 (SERPINA3), also called α-1-antichymotrypsin, is a serine protease involved in placental dysfunction. This study examines SERPINA3 polymorphisms and haplotypes for associations with maternal hypertensive disorders of pregnancy (HDPs) and preeclampsia with severe features (sPE) or Hemolysis, Elevated Liver Enzymes, and Low Platelet (HELLP) syndrome in mother–baby dyads (HDP) and mother–father–baby triads (sPE/HELLP). This retrospective case–control study examined two patient cohorts, HDPs and severe PE/HELLP syndrome. The HDP population included cases (n = 142) and controls (n = 168) of mother–baby dyads recruited from a large, urban, safety-net hospital in Los Angeles. The sPE/HELLP syndrome population included cases (n = 189) and controls (n = 28) of mother–father–baby triads recruited through HELLP syndrome research websites. Cases were verified by medical chart abstraction when possible. Two SERPINA3 SNPs, rs4934 and rs1884082, were genotyped from saliva samples, mouthwash, or buccal swabs. The Haplin package in R was used to perform genetic association analyses. No evidence of increased risk related to individual SERPINA3 SNPs or haplotypes for the developing HDPs or sPE/HELLP was found in individual nor combined cohorts. In the HDP cohort, the g-a haplotype (relative to T-G haplotype) was borderline significant for increased risk of HDPs when carried by the child (double dose: RR = 1.58, 95% CI: (1.00, 2.52), p = 0.05). We observed significant parent-of-origin (PoO) effects in the combined cohort: specifically, an increased risk of HDPs/sPE/HELLP if the mother carries a double copy for both rs4934 (RR = 3.03, 95% CI (1.50, 6.09), p < 0.01) and rs1884082 (RR = 2.38, 95% CI (1.22, 4.71), p = 0.01). A reduced risk of HDPs/sPE/HELLP was observed for rs4934 (RR = 0.54, 95% CI (0.31, 0.98), p = 0.04) and rs1884082 (RR = 0.52, 95% CI (0.30, 0.91), p = 0.02) with child carriage of the maternally inherited allele. In contrast, child carriage of a paternally inherited copy of the variant allele for rs4934 increased risk of HDPs/sPE/HELLP (RR = 1.54, 95% CI (1.09, 2.20), p = 0.02). There was no evidence that SERPINA3 gene polymorphisms and haplotypes were associated with risk of HDPs or sPE/HELLP. However, significant PoO effects were observed in the combined cohort analysis, with child carriage of rs4934 that is maternally inherited decreasing HDPs/sPE/HELLP risk while a paternally inherited copy increases risk, suggesting a role for maternal–fetal genomic incompatibility. Full article
Show Figures

Figure 1

15 pages, 4898 KB  
Article
Integrated Transcriptomic and Metabolomic Analyses Reveal Key Responses of Cotton to Salt Stress Post-Germination
by Yanzhen Liu, Yaxin Shi, Ren Xiang, Jianduo Bai, Jingshun Wang and Xianliang Zhang
Curr. Issues Mol. Biol. 2025, 47(11), 951; https://doi.org/10.3390/cimb47110951 - 15 Nov 2025
Viewed by 414
Abstract
Salt stress is a major environmental constraint that severely limits cotton seed germination. However, the regulatory mechanisms governing salt stress responses during the post-germination stage remain largely unclear. Here, we employed an integrated transcriptomic and metabolomic approach to investigate salt-responsive mechanisms in the [...] Read more.
Salt stress is a major environmental constraint that severely limits cotton seed germination. However, the regulatory mechanisms governing salt stress responses during the post-germination stage remain largely unclear. Here, we employed an integrated transcriptomic and metabolomic approach to investigate salt-responsive mechanisms in the salt-tolerant cotton cultivar ST022-1056m5 (ST) following exposure to 150 mM NaCl. Our analysis identified 4368 differentially expressed genes (DEGs) and 441 differentially accumulated metabolites (DAMs) under salt stress conditions. Multi-omics integration revealed that alpha-linolenic acid and linoleic acid metabolic pathways were particularly responsive to salt stress. In the α-linolenic acid pathway, salt stress triggered substantial accumulation of jasmonic acid (JA) precursors and concurrent upregulation of key JA biosynthetic genes. Simultaneously, the linoleic acid metabolism pathway exhibited increased metabolite levels and enhanced the relative gene expression. These findings provide compelling evidence that alpha-linolenic acid and linoleic acid metabolism pathways collectively modulate post-germination salt stress responses in cotton, offering new insights into the molecular mechanisms underlying salt tolerance and presenting potential targets for breeding resilient cotton varieties. Full article
(This article belongs to the Section Molecular Plant Sciences)
Show Figures

Figure 1

17 pages, 6149 KB  
Article
Divergent Tissue and Circulatory Expression of miR-10a in Canine Hepatocellular Carcinoma: Comparative Insights from Human HCC
by Most Shumi Akhter Shathi, Mohammad Arif, Nobuhiro Nozaki, Yutaro Ide, Yoshiyuki Akiyama, Shaohsu Wang, Masashi Takahashi and Naoki Miura
Curr. Issues Mol. Biol. 2025, 47(11), 950; https://doi.org/10.3390/cimb47110950 - 15 Nov 2025
Viewed by 351
Abstract
Canine hepatocellular carcinoma (HCC), the most common primary liver malignancy in dogs, shares many clinicopathological and molecular similarities with human HCC. However, its molecular characteristics remain insufficiently defined, and reliable diagnostic biomarkers are lacking. Elucidating dysregulated microRNAs (miRNAs) may aid in both disease [...] Read more.
Canine hepatocellular carcinoma (HCC), the most common primary liver malignancy in dogs, shares many clinicopathological and molecular similarities with human HCC. However, its molecular characteristics remain insufficiently defined, and reliable diagnostic biomarkers are lacking. Elucidating dysregulated microRNAs (miRNAs) may aid in both disease characterization and comparative oncology research. Small RNA sequencing datasets from canine HCC were analyzed to identify significantly dysregulated miRNAs with high expression and biomarker potential. The top candidate was validated in clinical tissues, cell lines, patient’s plasma and plasma exosomes using RT-qPCR. Comparative analyses were conducted using human HCC datasets (TCGA and GEO), followed by target prediction and functional enrichment to identify conserved molecular pathways. Among the 59 differentially expressed miRNAs, cfa-miR-10a showed the highest average expression level and yet was significantly downregulated in canine HCC tissues. RT-qPCR confirmed reduced expression of cfa-miR-10a in canine HCC tissues, whereas plasma exosomes showed significant enrichment, demonstrating excellent diagnostic performance (AUC = 0.94). The mature sequence of cfa-miR-10a is highly conserved with hsa-miR-10a-5p. TCGA datasets confirmed downregulation of hsa-miR-10a-5p in HCC tissues, whereas a GEO dataset showed no significant change in serum exosome levels. Target prediction and functional annotation identified 59 overlapping genes, with the Proteoglycans in cancer pathways being conserved in both species, mediated by ACTG1, SDC1, FRS2, and WNT9B. Collectively, these findings demonstrate distinct intra-tumoral and exosomal expression pattern of miR-10a in canine HCC and support its potential as a non-invasive biomarker with translational relevance. Full article
Show Figures

Figure 1

13 pages, 1848 KB  
Article
Photodynamic Therapy Modulates pri-miRNA Expression in C. albicans-Infected HEK-293 Cells: An In Vitro Study
by Cinzia Casu, Andrea Butera, Alessandra Scano, Andrea Scribante, Valentino Natoli, Mara Pinna, Sara Fais and Germano Orrù
Curr. Issues Mol. Biol. 2025, 47(11), 949; https://doi.org/10.3390/cimb47110949 - 14 Nov 2025
Viewed by 420
Abstract
Oral infections caused by Candida spp. represent a major health concern due to the increasing resistance of these fungi to conventional antifungal agents. Photodynamic therapy (PDT) is a treatment based on the use of light at a specific wavelength that activates a photosensitizer [...] Read more.
Oral infections caused by Candida spp. represent a major health concern due to the increasing resistance of these fungi to conventional antifungal agents. Photodynamic therapy (PDT) is a treatment based on the use of light at a specific wavelength that activates a photosensitizer (PS) in the presence of oxygen. The activated PS selectively binds to infected cells and induces apoptosis through the generation of reactive oxygen species (ROS). Previous biomolecular studies on Candida albicans have demonstrated that its infection triggers characteristic molecular signals, such as miRNA-146a and miRNA-155, which serve as inflammatory markers. This in vitro study aimed to evaluate the impact of PDT on the expression of their primary transcripts (pri-miRNAs) in a cell culture model of C. albicans infection. Human embryonic kidney (HEK-293) cells were infected with a multidrug-resistant strain of C. albicans (CA97) and subsequently exposed to curcumin-based PDT activated by blue light (470 nm). The expression of pri-miRNAs 146a and 155 was assessed before and after PDT treatment for each experimental group. The expression levels of pri-miRNAs increased approximately 2- to 3.5-fold following C. albicans infection but returned to baseline values after PDT treatment. The evaluation of pri-miRNAs 146a/155 may serve as a valuable research tool for monitoring early inflammatory responses induced by Candida infection, as well as a sensitive biomarker for assessing the effectiveness of photodynamic therapy in an in vitro cell culture model. Full article
(This article belongs to the Section Biochemistry, Molecular and Cellular Biology)
Show Figures

Figure 1

19 pages, 4476 KB  
Article
Unveiling Let-7a’s Therapeutic Role in Ewing Sarcoma Through Molecular Docking and Deformation Energy Analysis
by Mubashir Hassan, Amal Malik, Saba Shahzadi and Andrzej Kloczkowski
Curr. Issues Mol. Biol. 2025, 47(11), 948; https://doi.org/10.3390/cimb47110948 - 14 Nov 2025
Viewed by 384
Abstract
Ewing sarcoma is a pediatric malignant cancer that usually develops in bones and soft tissues. The current study investigates the function of hsa-let-7a as a target molecule in the pathophysiology of Ewing sarcoma using computational approaches. To anticipate complementary sites, miRNA and mRNA [...] Read more.
Ewing sarcoma is a pediatric malignant cancer that usually develops in bones and soft tissues. The current study investigates the function of hsa-let-7a as a target molecule in the pathophysiology of Ewing sarcoma using computational approaches. To anticipate complementary sites, miRNA and mRNA sequences were retrieved from the miRBase and NCBI databases. The three-dimensional structures of both hsa-let-7a and mRNA_EWSR1 were predicted through MC-Fold and RNAComposer, respectively. Furthermore, online HNADOCK and PatchDock docking servers were utilized to check the docking energy values and interactive behavior between miRNA and mRNA. The generated docked results showed good binding score values and interaction profiles between nucleotides of hsa-let-7a and mRNA of EWSR1. Moreover, both docking complexes were also studied using anisotropic network model analysis, which involved plotting correlation, inter-nucleotide distance fluctuations, and deformation energy graphs. The predicted heatmap graph also highlighted the significance of hsa-let-7a in various cellular signaling pathways, which may be interconnected with Ewing sarcoma, making it a potential therapeutic target. Together, this study offers computational insights that highlight hsa-let-7a as a promising therapeutic candidate for Ewing sarcoma, based on miRNA-driven predictive modeling. Full article
(This article belongs to the Collection Bioinformatics Approaches to Biomedicine)
Show Figures

Figure 1

13 pages, 2298 KB  
Article
Study on the Protective Mechanism of Dihydromyricetin Against Aflatoxin B1-Induced Injury in Madin–Darby Canine Kidney Cells
by He Zhai, Liuwei Xie, Baoan Li, Mingqiang Song, Xiao Li, Shu Xu, Yao Wang and Chao Xu
Curr. Issues Mol. Biol. 2025, 47(11), 947; https://doi.org/10.3390/cimb47110947 - 13 Nov 2025
Viewed by 255
Abstract
Aflatoxin B1 (AFB1) is a common contaminant in canine diets that can cause significant damage to metabolic organs with prolonged exposure. Dihydromyricetin (DMY), a flavonoid compound abundant in Ampelopsis grossedentata, is widely used in functional foods due to its [...] Read more.
Aflatoxin B1 (AFB1) is a common contaminant in canine diets that can cause significant damage to metabolic organs with prolonged exposure. Dihydromyricetin (DMY), a flavonoid compound abundant in Ampelopsis grossedentata, is widely used in functional foods due to its diverse biological activities. This study aimed to investigate the mechanism by which DMY alleviates AFB1-induced damage in MDCK cells. Four experimental groups were established: a control group with culture medium only (CON group), a group treated with 5 μg/mL AFB1 (AFB1 group), and two treatment groups treated with 5 μg/mL AFB1 combined with either 25 mmol/L or 50 mmol/L DMY—concentrations with more robust and stable protective effects than 100 mmol/L DMY, as confirmed by experimental screening. The results showed that AFB1 significantly reduced MDCK cell viability at concentrations of 5–30 μg/mL (p < 0.01), while DMY at 25–100 mmol/L markedly improved cell viability (p < 0.01). AFB1 treatment led to a significant increase in reactive oxygen species (ROS), malondialdehyde (MDA), tumor necrosis factor alpha (TNF-α), interleukin-6 (IL-6), and interleukin-1β (IL-1β) levels, along with a reduction in superoxide dismutase (SOD) and catalase (CAT) activities (p < 0.01). 25 mmol/L and 50 mmol/L DMY treatment reversed these effects, decreasing ROS, MDA, TNF-α, IL-6, and IL-1β levels while increasing SOD and CAT activities (p < 0.01). Furthermore, 25 mmol/L and 50 mmol/L DMY improved mitochondrial membrane potential (p < 0.01), counteracting AFB1’s inhibitory effects on autophagy-related proteins by promoting p-AMPK and Beclin-1 expression while inhibiting p-mTOR, p53, and p62 expression (p < 0.05). In conclusion, DMY mitigates AFB1-induced damage in MDCK cells by enhancing anti-inflammatory and antioxidant defenses and promoting autophagy, providing a theoretical foundation for future treatment strategies for canine kidney damage. Full article
Show Figures

Graphical abstract

20 pages, 3768 KB  
Article
Effects of Exogenous Spermidine on Germination and Seedling Growth of Rice Under Salt Stress: Physiological and Transcriptomic Insights
by Biaoxin Fei, Jian Liu, Baolai Mao, Ruixiang Wang, Yifan Meng, Haidong Huang, Xin Lu, Fei Zhao and Yongbo Duan
Curr. Issues Mol. Biol. 2025, 47(11), 946; https://doi.org/10.3390/cimb47110946 - 13 Nov 2025
Viewed by 279
Abstract
Salt stress severely impairs rice (Oryza sativa L.) germination and seedling establishment. Exogenous spermidine (Spd) has been shown to regulate stress tolerance in plants, but whether it acts during rice germination and seedling establishment under salt stress remains unclear. Here, rice seeds [...] Read more.
Salt stress severely impairs rice (Oryza sativa L.) germination and seedling establishment. Exogenous spermidine (Spd) has been shown to regulate stress tolerance in plants, but whether it acts during rice germination and seedling establishment under salt stress remains unclear. Here, rice seeds (cv. Jindao 919) were exposed to 75 mM NaCl with different Spd concentrations (0–1.4 mM), and physiological, biochemical, and transcriptomic responses were evaluated. The findings showed that salt stress had a pronounced inhibitory effect on both seed germination and seedling development. Exogenous Spd effectively alleviated these negative effects, with the most significant improvements observed at 1.0–1.2 mM: germination rate increased by 3.98–8.52%, seedling root length increased by 17.74–37.68%, soluble sugar content increased by 29.83–230%, and SOD and POD activities increased by 29.81–40.3% and 18.45–44.0%, respectively, while MDA content decreased by 36.28–40.3%. Further transcriptomic analysis identified a total of 1835 differentially expressed genes (DEGs). KEGG enrichment analysis revealed these genes were concentrated in key pathways including terpenoid biosynthesis, phenylpropanoid biosynthesis, and amino sugar and nucleotide sugar metabolism, thus alleviating the negative impact of salt stress on rice germination and seedling development. These pathways are closely related to gibberellin metabolism, lignin biosynthesis, and amino sugar metabolism, further revealing the regulatory role of Spd. Overall, 1.0–1.2 mM Spd was most effective in alleviating salt stress by synergistically regulating antioxidant defense, osmoregulation, and metabolic reprogramming, enhancing rice’s overall stress tolerance. This study provides theoretical guidance for precise regulation of Spd concentration to improve rice performance in saline-alkaline soils, and reveals the sustained promoting effects of Spd across various developmental stages of rice and its underlying molecular mechanisms. Full article
(This article belongs to the Section Molecular Plant Sciences)
Show Figures

Figure 1

29 pages, 5088 KB  
Hypothesis
Molecular Mechanism for the Selective Presentation of Antigenic Peptides by Major Histocompatibility Complex Class I and Class II Molecules: A Hypothesis
by Bao Ting Zhu
Curr. Issues Mol. Biol. 2025, 47(11), 945; https://doi.org/10.3390/cimb47110945 - 13 Nov 2025
Viewed by 517
Abstract
The major histocompatibility complex (MHC) class I and class II molecules (abbreviated as MHC-I and MHC-II, respectively) are specialized in antigen presentation. Unlike the T cell receptors (TCRs), which have great variability, the MHC-I and MHC-II molecules essentially have no variability at all. [...] Read more.
The major histocompatibility complex (MHC) class I and class II molecules (abbreviated as MHC-I and MHC-II, respectively) are specialized in antigen presentation. Unlike the T cell receptors (TCRs), which have great variability, the MHC-I and MHC-II molecules essentially have no variability at all. It is apparent that the MHC-I and MHC-II molecules per se do not have the built-in ability to distinguish the huge populations of self-peptides from antigenic non-self-peptides. At present, the precise mechanism underlying the selective presentation of antigenic peptides by both MHC-I and MHC-II molecules is unclear. For an MHC-II molecule to gain the ability to selectively present antigenic (mostly foreign) peptides, it is hypothesized herein that all naïve CD4+ T cells in the body will release extracellular vesicles (EVs), which are specially designed for antigen-presenting cells (APCs); these EVs contain mRNAs that will be delivered to APCs and translated into an intracellular version of the TCR proteins (iTCRII), which will help select antigenic peptides for presentation by the MHC-II molecules. Similarly, it is hypothesized that the fully activated CD4+ T cells will also release EVs, and these EVs contain different mRNAs for another intracellular version of the TCR proteins (iTCRI), which will help pathogen-infected somatic cells to select the antigenic peptides (mostly from invading pathogens) for presentation by the MHC-I molecules. Understandably, while the iTCRII proteins will work closely with the MHC-II molecules in the exogenous endocytic pathway, the iTCRI proteins will work closely with the MHC-I molecules in the endogenous pathway. In this paper, a few other related hypotheses are also proposed, which jointly offer a plausible mechanistic explanation for the selective presentation of antigenic peptides by both MHC-I and MHC-II molecules. While the proposed hypotheses are partly supported by some experimental observations, it is hoped that these hypotheses will promote discussion and experimental testing of the mechanisms underlying the complex process of selective antigen presentation. Full article
(This article belongs to the Section Biochemistry, Molecular and Cellular Biology)
Show Figures

Figure 1

63 pages, 695 KB  
Review
Perfluoroalkyl Substances (PFAS) and Lipid Metabolism in Experimental Animal Models: A Scoping Review on the Mechanisms Behind the Induced Hepatotoxicity
by Gabriele Tancreda, Luca Campisi, Matteo Sarti, Luisa Pozzo and Andrea Vornoli
Curr. Issues Mol. Biol. 2025, 47(11), 944; https://doi.org/10.3390/cimb47110944 - 13 Nov 2025
Viewed by 725
Abstract
Per and polyfluoroalkyl substances (PFAS) are a class of synthetic, persistent environmental pollutants detected in biological systems and increasingly recognized for their harmful effects on human health. The liver, being a central organ in the metabolism of xenobiotics, is profoundly affected by these [...] Read more.
Per and polyfluoroalkyl substances (PFAS) are a class of synthetic, persistent environmental pollutants detected in biological systems and increasingly recognized for their harmful effects on human health. The liver, being a central organ in the metabolism of xenobiotics, is profoundly affected by these compounds and is a main target of PFAS-induced toxicity. The purpose of the present Scoping Review is to investigate the multiple and complex mechanisms behind PFAS hepatotoxicity, taking into consideration evidence from preclinical in vivo models. Using electronic databases (PubMed and Google Scholar), a total of 38 studies were found eligible to be extensively explored to gather information regarding PFAS toxicity toward hepatic lipid metabolism, oxidative stress, injury and inflammation. Moreover, the parental exposure of these chemicals on the offspring will be discussed as well. As illustrated in the proposed graphical abstract, PFAS exposure has been linked to the triggering of oxidative stress phenomena, mitochondrial dysfunction and hepatic inflammatory infiltrate with sex specific effects in rodents. The predominant effects manifest as the overproduction of reactive oxygen species (ROS), the disruption of hepatic lipid metabolism, and the activation of several nuclear transcription factors involved in lipid regulation, with PPAR-α being the most prominent. Considering their strong bioaccumulative properties and persistence in both the environment and the human body, legacy and emerging PFAS should be regarded as potent toxicants with a distinctive role in the onset of metabolic diseases and as a pressing issue to be addressed within regulatory policies. Full article
Show Figures

Graphical abstract

22 pages, 5090 KB  
Article
Citrullinated and Malondialdehyde–Acetaldehyde-Modified Fibrinogen Activates Macrophages and Promotes Coronary Endothelial Cell Inflammation
by Wenxian Zhou, Hannah J. Johnson, Michael J. Duryee, Nozima Aripova, Engle E. Sharp, Carlos D. Hunter, Kimberley Sinanan, Henry C. Drvol, Mason G. Feely, Tate M. Johnson, Mabruka Alfaidi, Daniel R. Anderson, Vineeth K. Reddy, Keshore Bidasee, Robert G. Bennett, Jill A. Poole, Geoffrey M. Thiele and Ted R. Mikuls
Curr. Issues Mol. Biol. 2025, 47(11), 943; https://doi.org/10.3390/cimb47110943 - 13 Nov 2025
Viewed by 521
Abstract
Individuals with rheumatoid arthritis (RA) face increased cardiovascular mortality due to heart failure (HF) complications. Post-translational modifications, such as citrullination (CIT) and malondialdehyde–acetaldehyde (MAA) adduction, are implicated in RA pathogenesis. However, their role in RA-associated HF is not well understood. This study examines [...] Read more.
Individuals with rheumatoid arthritis (RA) face increased cardiovascular mortality due to heart failure (HF) complications. Post-translational modifications, such as citrullination (CIT) and malondialdehyde–acetaldehyde (MAA) adduction, are implicated in RA pathogenesis. However, their role in RA-associated HF is not well understood. This study examines the deposition of MAA and CIT in cardiac tissues of RA-HF patients and investigates how MAA and CIT adducts on fibrinogen (FIB-MAA-CIT) drive crosstalk between macrophages and endothelial cells in vitro. We demonstrated elevated MAA and CIT adducts, strong perivascular MAA-CIT co-localization, and increased perivascular collagen deposition in the myocardium of RA-HF patients compared to non-RA HF controls. Treating human coronary artery endothelial cells (HCAECs) with FIB-MAA-CIT induced upregulation of inflammatory markers including MCP-1, IL-6, ICAM-1, and VCAM-1 compared to unmodified FIB. This response was amplified when HCAECs were treated with cell culture media obtained from FIB-MAA-CIT-stimulated macrophages. FIB-MAA-CIT activation of macrophages engaged NF-κB and p38 signaling pathways and inhibition of these pathways reduced FIB-MAA-CIT-mediated macrophage cytokine secretion and subsequent HCAEC responses. In summary, our findings support a novel mechanism by which endogenously modified proteins drive macrophage–endothelial cell crosstalk, promoting myocardial inflammation. Targeting these post-translational modifications may present novel therapeutic strategies to mitigate HF in RA. Full article
(This article belongs to the Section Biochemistry, Molecular and Cellular Biology)
Show Figures

Graphical abstract

31 pages, 2984 KB  
Review
Recent Advances in Biosynthesis and Bioactivity of Plant Caffeoylquinic Acids
by Hanqin Chen, Bo Pan, Shilong Zhang, Xin Li, Yuyao Zhang, Kang Gao, Dongliang Chen, Lili Wang, Tianhua Jiang, Chang Luo and Conglin Huang
Curr. Issues Mol. Biol. 2025, 47(11), 942; https://doi.org/10.3390/cimb47110942 - 13 Nov 2025
Viewed by 749
Abstract
Caffeoylquinic acids (CQAs), a class of phenolic acid metabolites widely distributed in plants, encompass 15 positional isomers from mono- to tetra-esters, with 5-O-caffeoylquinic acid (5-CQA) as the predominant form. The biosynthesis of 5-CQA from phenylalanine proceeds through five primary pathways, which are finely [...] Read more.
Caffeoylquinic acids (CQAs), a class of phenolic acid metabolites widely distributed in plants, encompass 15 positional isomers from mono- to tetra-esters, with 5-O-caffeoylquinic acid (5-CQA) as the predominant form. The biosynthesis of 5-CQA from phenylalanine proceeds through five primary pathways, which are finely regulated by environmental, hormonal, and transcription factors from families such as MYB, WRKY, and bHLH. These regulators control 5-CQA synthesis by binding specifically to the promoter regions of key structural genes, including PAL, 4CL and HCT/HQT. Subsequently, 5-CQA serves as a central precursor for the biosynthesis of other CQAs. In terms of bioactivity, CQAs possess remarkable pharmacological activities, encompassing antioxidant, antimicrobial, anti-diabetic, anti-inflammatory and anti-tumor properties. For instance, anti-inflammatory effects are demonstrated by the ability of 5-CQA to reduce key pro-inflammatory cytokines (e.g., TNF-α and IL-1β) and downregulate the TLR4/NF-κB pathway. The synergistic action of 5-CQA with ultraviolet-A reduced succinate-coenzyme Q reductase activity by approximately 72%, highlighting its potential to disrupt bacterial metabolism and combat antibiotic resistance. Furthermore, 3,4,5-triCQA exhibits potent anti-influenza virus activity, potentially through a mechanism distinct from existing neuraminidase inhibitors. Beyond medicine, CQAs show promise in light industry. They serve as antibiotic alternatives in livestock feed to enhance gut health, extend food shelf life through their antioxidant activity, and function as active ingredients in UV-protective skincare formulations. CQAs also enhance plant stress tolerance to cold, arsenic, and pests by mechanisms such as scavenging reactive oxygen species and inhibiting pest mobility. While this review consolidates progress in the biosynthesis and bioactivity of CQAs specifically with caffeoyl substituents, future efforts should leverage modern biotechnological tools and interdisciplinary approaches to bridge critical knowledge gaps in their biosynthesis, transport, and clinical translation. Full article
(This article belongs to the Special Issue Latest Review Papers in Molecular Biology 2025)
Show Figures

Figure 1

17 pages, 2090 KB  
Article
Fermented Porcine Placenta and Its Dipeptides Modulate Cellular Senescence in Human Keratinocytes
by Yea Jung Choi, Minseo Kang, Mu Hyun Jin, Jongbae Kim, Won Kyung Lee, Seok-Seon Roh, Ki Sung Kang, Gwi Seo Hwang, Sangki Park and Sullim Lee
Curr. Issues Mol. Biol. 2025, 47(11), 941; https://doi.org/10.3390/cimb47110941 - 12 Nov 2025
Viewed by 346
Abstract
Skin aging is primarily driven by oxidative stress, mitochondrial dysfunction, and cell cycle dysregulation. This study investigated the anti-senescence effects of fermented porcine placenta (FPP) and its dipeptides, leucine–glycine (LG) and proline–hydroxyproline (PH), in human epidermal keratinocytes (HEKs), using nicotinamide mononucleotide (NMN) as [...] Read more.
Skin aging is primarily driven by oxidative stress, mitochondrial dysfunction, and cell cycle dysregulation. This study investigated the anti-senescence effects of fermented porcine placenta (FPP) and its dipeptides, leucine–glycine (LG) and proline–hydroxyproline (PH), in human epidermal keratinocytes (HEKs), using nicotinamide mononucleotide (NMN) as a reference for nicotinamide adenine dinucleotide (NAD+)-related pathways. FPP suppressed senescence-associated β-galactosidase (SA-β-gal) activity and Cyclin-dependent kinase inhibitor 2A (p16) expression while enhancing adenosine triphosphate (ATP) production and sirtuin 1 (SIRT1)–peroxisome proliferator-activated receptor-gamma coactivator 1α (PGC-1α) signaling. LG and PH exhibited distinct actions: LG improved redox balance by increasing the NAD+/NADH ratio and NAD(P)H quinone oxidoreductase 1 (NQO1) activity, whereas PH modulated cell cycle regulators and upregulated sirtuin 3 (SIRT3) expression. Although both peptides contributed to FPP’s effects, their combination did not fully replicate its overall activity, suggesting synergistic roles of multiple bioactive constituents. These findings highlight FPP as a multifactorial modulator of keratinocyte senescence, acting via mitochondrial and redox-related mechanisms. Full article
(This article belongs to the Section Biochemistry, Molecular and Cellular Biology)
Show Figures

Figure 1

27 pages, 4242 KB  
Article
Mitochondrial Collapse Responsible for Chagasic and Post-Ischemic Heart Failure Is Reversed by Cell Therapy Under Different Transcriptomic Topologies
by Dumitru A. Iacobas, Shavaiz Manzoor, Dennis Daniels, Sanda Iacobas and Lei Xi
Curr. Issues Mol. Biol. 2025, 47(11), 940; https://doi.org/10.3390/cimb47110940 - 12 Nov 2025
Viewed by 365
Abstract
Although experimental evidence indicates that mitochondrial collapse is a common effect of both Chagas disease and post-ischemic heart failure and that cardiac anatomy and function are partially restored by stem cell therapy, the responsible molecular mechanisms are still under debate. Gene expression data [...] Read more.
Although experimental evidence indicates that mitochondrial collapse is a common effect of both Chagas disease and post-ischemic heart failure and that cardiac anatomy and function are partially restored by stem cell therapy, the responsible molecular mechanisms are still under debate. Gene expression data from our publicly accessible transcriptomic dataset obtained by profiling the left ventricle myocardia of mouse models of Chagas disease and post-ischemic heart failure were re-analyzed from the perspective of the Genomic Fabric Paradigm. In addition to the regulation of the gene expression levels, we determined the changes in the strength of the homeostatic control of transcript abundance and the remodeling of the gene networks responsible for the mitochondrial respiration. The analysis revealed that most of the mitochondrial genes assigned to the five complexes of the respiratory chain were significantly downregulated by both Chagas disease and ischemia but exhibited outstanding recovery of the normal expression levels following direct injection of bone-marrow-derived stem cells. However, instead of regaining the original expression control and gene networking, the treatment induced novel mitochondrial arrangements, suggesting that multiple transcriptomic topologies might be compatible with any given physiological or pathological state. This study confirmed several established mechanisms and identified novel gene expression signals, especially Cox4i2, Cox6b1, Cox7b, Ndufb11, and Tmem186, that warrant further investigations. Their broad rescue with cell therapy underscores mitochondria as a convergent, tractable target for cardiac repair. Full article
(This article belongs to the Special Issue Molecules at Play in Cardiovascular Diseases)
Show Figures

Figure 1

24 pages, 11969 KB  
Article
Regulation of TGF-β and BMP Signaling by Natural Triterpene Compounds in Pulmonary Arterial Hypertension (PAH)
by Sila Ozlem Sener, Sabita Shaha, Saltan Gülçin İşcan, Ufuk Ozgen, Merve Yuzbasioglu Baran, Aleyna Nalcaoğlu and Md Talat Nasim
Curr. Issues Mol. Biol. 2025, 47(11), 939; https://doi.org/10.3390/cimb47110939 - 12 Nov 2025
Viewed by 489
Abstract
Pulmonary arterial hypertension (PAH) is a devastating cardiovascular disorder caused by right heart failure leading to premature death. The TGFBR2 and BMPR-II receptors, which are members of the TGF-β receptor family, are considered promising targets for developing novel drugs in PAH. Lupeol and [...] Read more.
Pulmonary arterial hypertension (PAH) is a devastating cardiovascular disorder caused by right heart failure leading to premature death. The TGFBR2 and BMPR-II receptors, which are members of the TGF-β receptor family, are considered promising targets for developing novel drugs in PAH. Lupeol and ψ-taraxasterol, naturally occurring triterpene molecules with proven anti-inflammatory, anti-cancer, and cardioprotective activities, hold considerable potential in the treatment of PAH. Hence, the present study aimed to evaluate the impacts of lupeol and ψ-taraxasterol isolated from Cirsium sintenisii Freyn on the TGF-β and BMP pathways, aiming to determine their therapeutic values in PAH. The effects of the compounds were extensively investigated using both in silico and wet lab experiments, including reporter assays, RT-PCR/QPCR, Western blots, and cell proliferations assays. Both lupeol and ψ-taraxasterol demonstrated interactions with the majority of components of these signaling pathways, including the TGFBR2 and BMPR-II receptors, suggesting that both compounds were capable of modulating the BMP and TGF-β pathways. Data derived from reporter assays, RT-PCR/QPCR, and Western blots demonstrated that lupeol and ψ-taraxasterol inhibited the TGF-β signaling pathway by reducing the phosphorylation of the SMAD3 protein and the expression of pai-1 transcripts. Additionally, ψ-taraxasterol enhanced BMP signaling via regulating the phosphorylation of SMAD1/5 proteins and upregulated the expression of id-1 transcripts. Finally, lupeol and ψ-taraxasterol inhibited abnormal proliferation of mutant-type (bmpr2R899X+/-) PAMSCs stimulated with the TGF-β1 ligand with no discernible effects on wild-type cells. This is the first comprehensive report outlining the potential therapeutic effects of lupeol and ψ-taraxasterol in PAH, which may have immediate experimental and clinical applications not only in PAH but also other BMP- and TGF-β-associated disorders. Full article
Show Figures

Figure 1

16 pages, 682 KB  
Review
Epigenomic Transcriptome Regulation of Growth and Development and Stress Response in Cucurbitaceae Plants: The Role of RNA Methylation
by Guangchao Yu, Zhipeng Wang, Lian Jia and Hua Huang
Curr. Issues Mol. Biol. 2025, 47(11), 938; https://doi.org/10.3390/cimb47110938 - 11 Nov 2025
Viewed by 454
Abstract
RNA methylation, particularly N6-methyladenosine (m6A) and 5-methylcytosine (m5C), functions as a pivotal post-transcriptional regulatory mechanism and plays a central role in plant growth, development, and stress responses. This review provides a systematic summary of recent advances in RNA methylation [...] Read more.
RNA methylation, particularly N6-methyladenosine (m6A) and 5-methylcytosine (m5C), functions as a pivotal post-transcriptional regulatory mechanism and plays a central role in plant growth, development, and stress responses. This review provides a systematic summary of recent advances in RNA methylation research in cucurbit crops. To date, high-throughput technologies such as MeRIP-seq and nanopore direct RNA sequencing have enabled the preliminary construction of RNA methylation landscapes in cucurbit species, revealing their potential regulatory roles in key agronomic traits, including fruit development, responses to biotic and abiotic stresses, and disease resistance. Nevertheless, this field remains in its early stages for cucurbit crops and faces several major challenges: First, mechanistic understanding is still limited, with insufficient knowledge regarding the composition and biological functions of the core protein families involved in methylation dynamics—namely, “writers,” “erasers,” and “readers.” Second, functional validation remains inadequate, as direct evidence linking specific RNA methylation events to downstream gene regulation and phenotypic outcomes is largely lacking. Third, resources are scarce; compared to model species such as Arabidopsis thaliana and rice, cucurbit crops possess limited species-specific genetic data and genetic engineering tools (e.g., CRISPR/Cas9-based gene editing systems), which significantly hampers comprehensive functional studies. To overcome these limitations, future research should prioritize the development and application of more sensitive detection methods, integrate multi-omics datasets—including transcriptomic and methylomic profiles—to reconstruct regulatory networks, and conduct rigorous functional assays to establish causal relationships between RNA methylation modifications and phenotypic variation. The ultimate objective is to fully elucidate the biological significance of RNA methylation in cucurbit plants and harness its potential for crop improvement through genetic and biotechnological approaches. Full article
(This article belongs to the Special Issue Molecular Breeding and Genetics Research in Plants—3rd Edition)
Show Figures

Figure 1

Previous Issue
Next Issue
Back to TopTop