Exogenous Melatonin Modulates Photosynthesis and Antioxidant Systems for Improving Drought Tolerance of Sorghum Seedling
Abstract
1. Introduction
2. Materials and Methods
2.1. Plant Material
2.2. Experimental Design
2.3. Relative Leaf Water Content
2.4. Leaf Pigment Content and Photosynthetic Parameters
2.4.1. Determination of Leaf Pigment Content
2.4.2. Determination of Leaf Photosynthetic Parameters
2.5. Chlorophyll Fluorescence Parameters, Relative Electron Transport Efficiency Light Response Curve, and OJIP Measurement
2.5.1. Determination of Chlorophyll Fluorescence Parameters
2.5.2. Relative Electron Transport Efficiency Light Response Curve and OJIP Determination
2.6. Observation of Chloroplast Ultrastructure and Determination of Chloroplast Antioxidant Substances
2.6.1. Observation of Chloroplast Ultrastructure
2.6.2. Determination of Antioxidants in Chloroplast
2.7. DAB Staining and Relative Conductivity Measurement
2.7.1. DAB Staining of Leaves
2.7.2. Determination of Relative Leaf Conductivity
2.7.3. Determination of Hydrogen Peroxide Content
2.8. Antioxidant Enzyme Activity and MDA Content in Leaves
2.9. Determination of Leaf Proline and Soluble Sugars
2.9.1. Determination of Proline Content in Leaves
2.9.2. Determination of Soluble Sugars in Leaves
2.10. Determination of Melatonin Content in Leaves
2.11. Statistical Analysis
3. Results
3.1. Effects of Exogenous Melatonin on Growth and Water Status of Sorghum Seedlings under Drought Stress
3.1.1. Plant Growth
3.1.2. Leaf Water Status
3.2. Effects of Exogenous Melatonin on Photosynthetic Characteristics of Sorghum Seedlings under Drought Stress
3.2.1. Effects of Exogenous Melatonin on Chlorophyll Content of Sorghum Seedlings under Drought Stress
3.2.2. Effects of Exogenous Melatonin on Leaf Photosynthetic Parameters of Sorghum Seedlings under Drought Stress
3.2.3. Effects of Exogenous Melatonin on Leaf Fluorescence Parameters of Sorghum Seedlings under Drought Stress
3.2.4. Effects of Exogenous Melatonin on Relative Electron Transfer Efficiency and OJIP
3.2.5. Effects of Exogenous Melatonin on Chloroplast Ultrastructure of Leaves of Sorghum Seedlings under Drought Stress
3.3. Effects of Exogenous Melatonin on DBA Staining, Membrane Damage and Antioxidant System in Leaves of Sorghum Seedlings under Drought Stress
3.3.1. Effects of Exogenous Melatonin on DAB Staining of Sorghum Seedling Leaves under Drought Stress
3.3.2. Effects of Exogenous Melatonin on Leaf Cell Membrane Damage of Sorghum Seedlings under Drought Stress
3.3.3. Effects of Exogenous Melatonin on Antioxidant Enzyme Activity in Leaves of Sorghum Seedlings under Drought Stress
3.3.4. Effects of Exogenous Melatonin on Antioxidant System in Chloroplasts of Leaves of Sorghum Seedlings under Drought Stress
3.4. Effects of Exogenous Melatonin on Contents of Proline and Soluble Sugar in Leaves of Sorghum Seedlings under Drought Stress
3.5. Effects of Exogenous Melatonin on Melatonin Content of Sorghum Seedling Leaves under Drought Stress
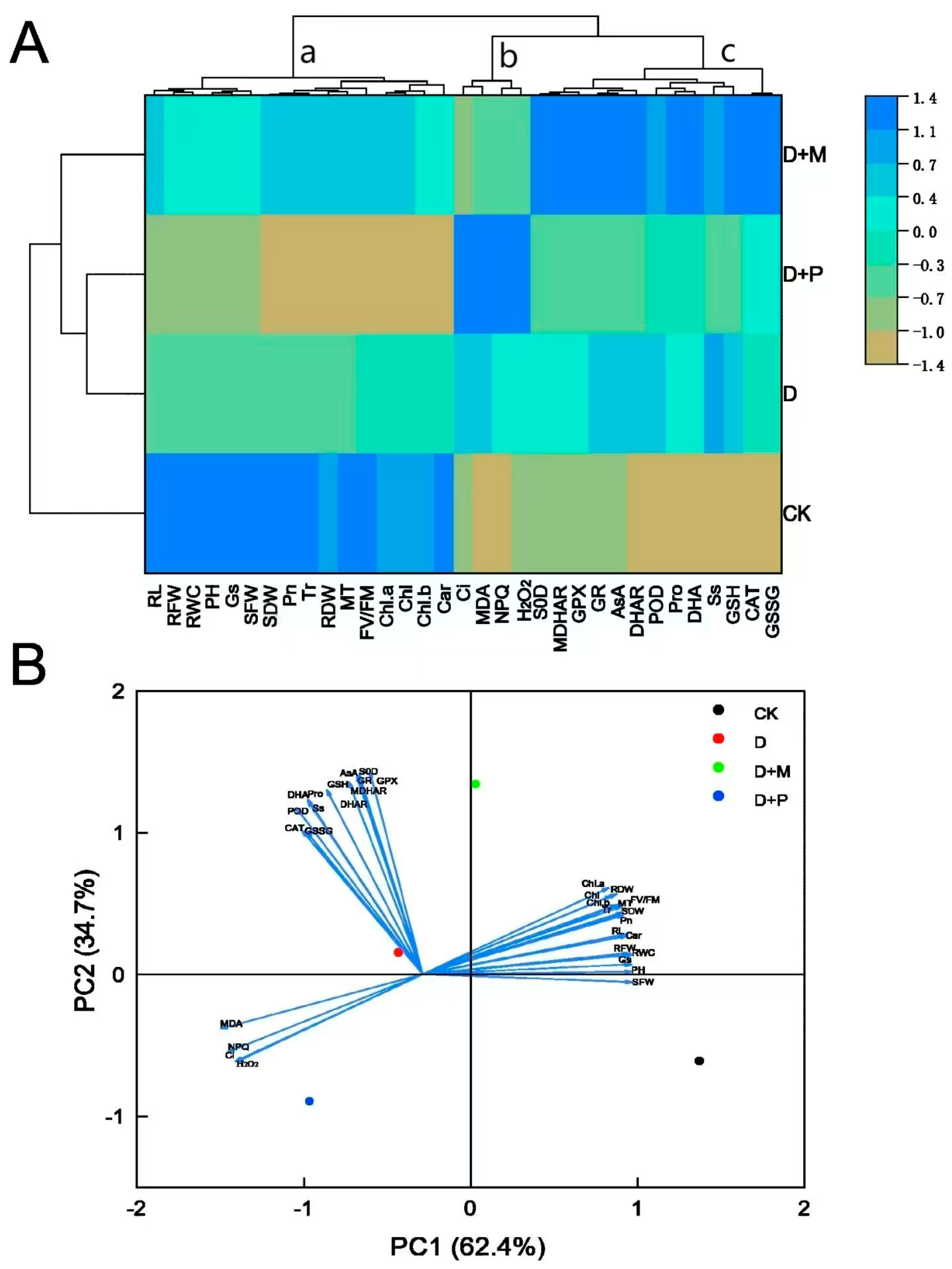
3.6. Exploring the Correlation between the Treatment and the Measurement Indexes by Cluster Heat Maps and Principal Component Analysis
4. Discussion
Author Contributions
Funding
Institutional Review Board Statement
Informed Consent Statement
Data Availability Statement
Acknowledgments
Conflicts of Interest
References
- Lesk, C.; Rowhani, P.; Ramankutty, N. Influence of extreme weather disasters on global crop production. Nature 2016, 529, 84–87. [Google Scholar] [CrossRef] [PubMed]
- Geroge, T.T.; Obilana, A.O.; Oyenihi, A.B.; Obilana, A.B.; Akamo, D.O.; Awika, J.M. Trends and progress in sorghum research over two decades, and implications to global food security. S. Afr. J. Bot. 2022, 151, 960–969. [Google Scholar] [CrossRef]
- Yahaya, M.A.; Shimelis, H.; Science, C. Drought stress in sorghum: Mitigation strategies, breeding methods and technologies—A review. J. Agron. Crop Sci. 2021, 208, 127–142. [Google Scholar] [CrossRef]
- Bi, G.; Hu, M.; Fu, L.; Zhang, X.; Zuo, J.; Li, J.; Yang, J.; Zhou, J.M. The cytosolic thiol peroxidase PRXIIB is an intracellular sensor for H2O2 that regulates plant immunity through a redox relay. Nat. Plants 2022, 8, 1160–1175. [Google Scholar] [CrossRef] [PubMed]
- Mittler, R.; Zandalinas, S.I.; Fichman, Y.; Van Breusegem, F. Reactive oxygen species signalling in plant stress responses. Nat. Rev. Mol. Cell Biol. 2022, 23, 663–679. [Google Scholar] [CrossRef]
- Laxa, M.; Liebthal, M.; Telman, W.; Chibani, K.; Dietz, K.J. The Role of the Plant Antioxidant System in Drought Tolerance. Antioxidants 2019, 8, 94. [Google Scholar] [CrossRef]
- Fujita, M.; Hasanuzzaman, M. Approaches to Enhancing Antioxidant Defense in Plants. Antioxidants 2022, 11, 925. [Google Scholar] [CrossRef]
- Zhang, R.D.; Yue, Z.X.; Chen, X.F.; Wang, Y.; Zhou, Y.F.; Xu, W.; Huang, R.D. Foliar applications of urea and melatonin to alleviate waterlogging stress on photosynthesis and antioxidant metabolism in sorghum seedlings. Plant Growth Regul. 2021, 97, 429–438. [Google Scholar] [CrossRef]
- Sher, A.; Hassan, M.U.; Sattar, A.; Ul-Allah, S.; Ijaz, M.; Hayyat, Z.; Bibi, Y.; Hussain, M.; Qayyum, A. Exogenous application of melatonin alleviates the drought stress by regulating the antioxidant systems and sugar contents in sorghum seedlings. Biochem. Syst. Ecol. 2023, 107, 104620. [Google Scholar] [CrossRef]
- Fini, A.; Guidi, L.; Ferrini, F.; Brunetti, C.; Ferdinando, M.D.; Biricolti, S.; Pollastri, S.; Calamai, L.; Tattini, M. Drought stress has contrasting effects on antioxidant enzymes activity and phenylpropanoid biosynthesis in Fraxinus ornus leaves: An excess light stress affair? J. Plant Physiol. 2012, 169, 929–939. [Google Scholar] [CrossRef]
- Zahra, N.; Hafeez, M.B.; Kausar, A.; Alzeidi, M.; Asekova, S.; Siddique, K.H.M.; Farooq, M. Plant photosynthetic responses under drought stress: Effects and management. J. Agron. Crop Sci. 2023, 209, 651–672. [Google Scholar] [CrossRef]
- Abbas, K.; Li, J.; Gong, B.; Lu, Y.; Wu, X.; Lü, G.; Gao, H. Drought Stress Tolerance in Vegetables: The Functional Role of Structural Features, Key Gene Pathways, and Exogenous Hormones. Int. J. Mol. Sci. 2023, 24, 13876. [Google Scholar] [CrossRef]
- Han, M.I.R.; Kumari, S.; Nazir, F.; Khanna, R.R.; Gupta, R.; Chhillar, H. Defensive Role of Plant Hormones in Advancing Abiotic Stress-Resistant Rice Plants. Rice Sci. 2023, 30, 15–35. [Google Scholar]
- Liu, G.; Hu, Q.; Zhang, X.; Jiang, J.; Zhang, Y.; Zhang, Z.; Arnao, M. Melatonin biosynthesis and signal transduction in plants in response to environmental conditions. J. Exp. Bot. 2022, 73, 5818–5827. [Google Scholar] [CrossRef] [PubMed]
- Guo, Y.Y.; Li, H.J.; Liu, J.; Bai, Y.W.; Xue, J.Q.; Zhang, R.H. Melatonin Alleviates Drought-Induced Damage of Photosynthetic Apparatus in Maize Seedling. Russ. J. Plant Physiol. 2020, 67, 312–322. [Google Scholar] [CrossRef]
- Wang, M.L.; Zhang, S.X.; Ding, F. Melatonin Mitigates Chilling-Induced Oxidative Stress and Photosynthesis Inhibition in Tomato Plants. Antioxidants 2020, 9, 218. [Google Scholar] [CrossRef]
- Jahan, M.S.; Guo, S.; Baloch, A.R.; Sun, J.; Shu, S.; Wang, Y.; Ahammed, G.J.; Kabir, K.; Roy, R. Melatonin alleviates nickel phytotoxicity by improving photosynthesis, secondary metabolism and oxidative stress tolerance in tomato seedlings. Ecotoxicol. Environ. Saf. 2020, 197, 110593. [Google Scholar] [CrossRef] [PubMed]
- Huang, B.; Chen, Y.E.; Zhao, Y.Q.; Ding, C.B.; Liao, J.Q.; Hu, C.; Zhou, L.J.; Zhang, Z.W.; Yuan, S.; Yuan, M. Exogenous Melatonin Alleviates Oxidative Damages and Protects Photosystem II in Maize Seedlings Under Drought Stress. Front. Plant Sci. 2019, 10, 677. [Google Scholar] [CrossRef]
- Yang, S.J.; Huang, B.; Zhao, Y.Q.; Hu, D.; Chen, T.; Ding, C.B.; Chen, Y.E.; Yuan, S.; Yuan, M. Melatonin Enhanced the Tolerance of Arabidopsis thaliana to High Light Through Improving Anti-oxidative System and Photosynthesis. Front. Plant Sci. 2021, 12, 752584. [Google Scholar] [CrossRef]
- Wei, Z.W.; Li, C.; Gao, T.T.; Zhang, Z.J.; Liang, B.W.; Lv, Z.S.; Zou, Y.J.; Ma, F.W. Melatonin increases the performance of Malus hupehensis after UV-B exposure. Plant Physiol. Biochem. 2019, 139, 630–641. [Google Scholar] [CrossRef]
- Boyko, E.V.; Golovatskaya, I.F.; Bender, O.G.; Plyusnin, I.N. Effect of Short-Term Treatment of Roots with Melatonin on Photosynthesis of Cucumber Leaves. Russ. J. Plant Physiol. 2020, 67, 351–359. [Google Scholar] [CrossRef]
- Arnao, M.B.; Hernández-Ruiz, J. Melatonin: A New Plant Hormone and/or a Plant Master Regulator? Trends Plant Sci. 2019, 24, 38–48. [Google Scholar] [CrossRef] [PubMed]
- Lee, H.Y.; Back, K. Melatonin Regulates Chloroplast Protein Quality Control via a Mitogen-Activated Protein Kinase Signaling Pathway. Antioxidants 2021, 10, 511. [Google Scholar] [CrossRef] [PubMed]
- Zheng, X.D.; Tan, D.X.; Allan, A.C.; Zuo, B.X.; Zhao, Y.; Reiter, R.J.; Wang, L.; Wang, Z.; Guo, Y.; Zhou, J.Z. Chloroplastic biosynthesis of melatonin and its involvement in protection of plants from salt stress. Sci. Rep. 2017, 7, 41236. [Google Scholar] [CrossRef]
- Muhammad, I.; Yang, L.; Ahmad, S.; Farooq, S.; Khan, A.; Muhammad, N.; Ullah, S.; Adnan, M.; Ali, S.; Liang, Q.P.; et al. Melatonin-priming enhances maize seedling drought tolerance by regulating the antioxidant defense system. Plant Physiol. 2023, 191, 2301–2315. [Google Scholar] [CrossRef]
- Su, X.; Fan, X.; Shao, R.; Guo, J.; Wang, Y.; Yang, J.; Yang, Q.; Guo, L. Physiological and iTRAQ-based proteomic analyses reveal that melatonin alleviates oxidative damage in maize leaves exposed to drought stress. Plant Physiol. Biochem. 2019, 142, 263–274. [Google Scholar] [CrossRef]
- Hayat, S.; Ali, B.; Hasan, S.A.; Ahmad, A. Brassinosteroid enhanced the level of antioxidants under cadmium stress in Brassica juncea. Environ. Exp. Bot. 2006, 60, 33–41. [Google Scholar] [CrossRef]
- Guo, J.J. Response of Photosynthesis in Sorghum to Exogenous H2S under Salt Stress. Master’s Thesis, Shenyang Agricultural University, Shenyang, China, 2023. [Google Scholar]
- Shu, S.; Yuan, Y.H.; Chen, J.; Sun, J.; Zhang, W.H.; Tang, Y.Y.; Zhong, M.; Guo, S.R. The role of putrescine in the regulation of proteins and fatty acids of thylakoid membranes under salt stress. Sci. Rep. 2015, 5, 14390. [Google Scholar] [CrossRef]
- Nakano, Y.; Asada, K. Hydrogen peroxide is scavenged by ascorbate specific peroxidase in spinach chloroplasts. Plant Cell Physiol. 1981, 37, 867–880. [Google Scholar]
- Li, X.C.; Zhong, Q.Y.; Li, Y.X.; Li, G.H.; Ding, Y.F.; Wang, S.H.; Liu, Z.H.; Tang, S.; Ding, C.Q.; Chen, L. Triacontanol Reduces Transplanting Shock in Machine-Transplanted Rice by Improving the Growth and Antioxidant Systems. Front. Plant Sci. 2016, 7, 872. [Google Scholar] [CrossRef]
- Murshed, R.; Lopez-Lauri, F.; Sallanon, H. Microplate quantification of enzymes of the plant ascorbate–glutathione cycle. Anal. Biochem. 2008, 383, 320–322. [Google Scholar] [CrossRef]
- Aravind, P.; Prasad, M.N.V. Modulation of cadmium-induced oxidative stress in Ceratophyllum demersum by zinc involves ascorbate–glutathione cycle and glutathione metabolism. Plant Physiol. Biochem. 2005, 43, 107–116. [Google Scholar] [CrossRef] [PubMed]
- Griffith, O.W. Determination of glutathione and glutathione disulfide using glutathione reductase and 2-vinylpiridine. Anal. Biochem. 1980, 106, 201–212. [Google Scholar] [CrossRef] [PubMed]
- Hniliková, H.; Hnilika, F.; Orsák, M.; Hejnak, V. Effect of salt stress on growth, electrolyte leakage, Na+ and K+ content in selected plant species. Environment 2019, 65, 90–96. [Google Scholar]
- Velikova, V.; Yordanov, I.; Edreva, A. Oxidative stress and some antioxidant systems in acid rain-treated bean plants. Prot. Role Exog. Polyam. 2000, 151, 59–66. [Google Scholar] [CrossRef]
- Xia, F.S.; Wang, X.G.; Li, M.L.; Mao, P.S. Mitochondrial structural and antioxidant system responses to aging in oat (Avena sativa L.) seeds with different moisture contents. Phant Physiol. Biochem. 2015, 94, 122–129. [Google Scholar] [CrossRef]
- Beyer, W.F.; Fridovich, I. Assaying for superoxide dismutase activity: Some large consequences of minor changes in conditions. Anal. Biochem. 1987, 161, 559–566. [Google Scholar] [CrossRef]
- Fielding, J.L.; Hall, J.L. Biochemical and Cytochemical Study of Peroxidase Activity in Roots of Pisum sativum: II. distribution of enzymes in relation to root development. J. Exp. Bot. 1978, 29, 983–991. [Google Scholar] [CrossRef]
- Chen, X.F.; Zhang, R.D.; Li, B.; Cui, T.; Liu, C.; Liu, C.J.; Chen, B.R.; Zhou, Y.F. Alleviation of Oxidative Damage Induced by CaCl2 Priming Is Related to Osmotic and Ion Stress Reduction Rather Than Enhanced Antioxidant Capacity During Germination Under Salt Stress in Sorghum. Front. Plant Sci. 2022, 13, 881039. [Google Scholar] [CrossRef]
- Bates, L.S.; Waldren, R.P.; Teare, I.D. Short Communication Rapid determination of free proline for water stress studies. Plant Soil 1973, 39, 205–207. [Google Scholar] [CrossRef]
- Quan, R.; Shang, M.; Zhang, H.; Zhao, Y.; Zhang, J. Improved chilling tolerance by transformation with betA gene for the enhancement of glycinebetaine synthesis in maize. Plant Sci. 2003, 166, 141–149. [Google Scholar] [CrossRef]
- Farooq, M.; Wahid, A.; Kobayashi, N.S.; Fujita, D.B.; Basra, S.M. Plant drought stress: Effects, mechanisms and management. Agron. Sustain. Dev. 2009, 29, 185–212. [Google Scholar] [CrossRef]
- Hura, T.; Hura, K.; Ostrowska, A. Drought-Stress Induced Physiological and Molecular Changes in Plants. Int. J. Mol. Sci. 2022, 23, 4698. [Google Scholar] [CrossRef] [PubMed]
- Tan, D.X.; Hardeland, R.; Manchester, L.C.; Korkmaz, A.; Ma, S.; Rosales-Corral, S.; Reiter, R.J. Functional roles of melatonin in plants, and perspectives in nutritional and agricultural science. J. Exp. Bot. 2012, 63, 577–597. [Google Scholar] [CrossRef]
- Altaf, M.A.; Shahid, R.; Ren, M.X.; Mora-Poblete, F.; Arnao, M.B.; Naz, S.; Anwar, M.; Altaf, M.M.; Shahid, S.; Shakoor, A.; et al. Phytomelatonin: An overview of the importance and mediating functions of melatonin against environmental stresses. Physiol. Plant. 2020, 172, 820–846. [Google Scholar] [CrossRef]
- Jin, H.; Zou, J.; Li, L.; Bai, X.; Zhu, T.; Li, J.; Xu, B.; Wang, Z. Physiological responses of yellow-horn seedlings to high temperatures under drought condition. Plant Biotechnol. Rep. 2019, 14, 111–120. [Google Scholar] [CrossRef]
- Ilyas, M.; Nisar, M.; Khan, N.; Hazrat, A.; Khan, A.H.; Hayat, K.; Fahad, S.; Khan, A.; Ullah, A. Drought Tolerance Strategies in Plants: A Mechanistic Approach. J. Plant Growth Regul. 2020, 40, 926–944. [Google Scholar] [CrossRef]
- Demidchik, V. Mechanisms of oxidative stress in plants: From classical chemistry to cell biology. Environ. Exp. Bot. 2015, 109, 212–228. [Google Scholar] [CrossRef]
- Wang, P.T.; Liu, W.C.; Han, C.; Wang, S.T.; Bai, M.Y.; Song, C.P. Reactive Oxygen Species: Multidimensional Regulators of Plant Adaptation to Abiotic Stress and Development. J. Integr. Plant Biol. 2023, 66, 330–367. [Google Scholar] [CrossRef]
- Foyer, C.H.; Hanke, G. ROS production and signalling in chloroplasts: Cornerstones and evolving concepts. Plant J. Cell Mol. Biol. 2022, 111, 642–661. [Google Scholar] [CrossRef]
- Zhao, X.T.; Zhu, H.W.; Zhang, Y.P.; Li, Y. Light energy utilization and photodynamic therapy based on thylakoid membranes. Sci. Notif. 2023, 68, 1203–1216. [Google Scholar] [CrossRef]
- Guo, J.J.; Xue, X.X.; Zhang, R.D.; Chen, X.F.; Xing, Y.F.; Li, B.; Liu, C.; Zhou, Y.F. Effect of short-term combined alkaline stress on antioxidant metabolism, photosynthesis, and leaf-air temperature difference in sorghum. Photosynthetica 2022, 60, 200–211. [Google Scholar] [CrossRef]
- Zhang, R.D.; Zhou, Y.F.; Yue, Z.X.; Chen, X.F.; Cao, X.; Xu, X.X.; Xing, Y.F.; Jiang, B.; Ai, X.Y.; Huang, R.D. Changes in photosynthesis, chloroplast ultrastructure, and antioxidant metabolism in leaves of sorghum under waterlogging stress. Photosynthetica 2019, 57, 1076–1083. [Google Scholar] [CrossRef]
- Yan, K.; Chen, P.; Shao, H.; Zhao, S.; Zhang, L.; Zhang, L.; Xu, G.; Sun, J. Responses of Photosynthesis and Photosystem II to Higher Temperature and Salt Stress in Sorghum. J. Agron. Crop Sci. 2012, 198, 218–225. [Google Scholar] [CrossRef]
- Chen, Y.E.; Liu, W.J.; Su, Y.Q.; Cui, J.M.; Zhang, Z.W.; Yuan, M.; Zhang, H.Y.; Yuan, S. Different response of photosystem II to short and long-term drought stress in Arabidopsis thaliana. Physiol. Plant. 2016, 158, 225–235. [Google Scholar] [CrossRef]
- Pospisil, P. Production of Reactive Oxygen Species by Photosystem II as a Response to Light and Temperature Stress. Front. Plant Sci. 2016, 7, 1950. [Google Scholar] [CrossRef]
- Hu, F.; Zhang, Y.X.; Guo, J.P. Effects of drought stress on photosynthetic physiological characteristics, leaf microstructure, and related gene expression of yellow horn. Plant Signal. Behav. 2023, 18, 2215025. [Google Scholar] [CrossRef]
- Zhang, A.Q.; Liu, M.X.; Gu, W.; Chen, Z.Y.; Gu, Y.C.; Pei, L.F.; Tian, R. Effect of drought on photosynthesis, total antioxidant capacity, bioactive component accumulation, and the transcriptome of Atractylodes lancea. BMC Plant Biol. 2021, 21, 293. [Google Scholar] [CrossRef]
- Song, X.Y.; Zhou, G.S.; He, Q.J. Critical Leaf Water Content for Maize Photosynthesis under Drought Stress and Its Response to Rewatering. Sustainability 2021, 13, 7218. [Google Scholar] [CrossRef]
- Cui, Z.; Yang, Z.; Xu, D.; Li, X. Drought could promote the heartwood formation in Dalbergia odorifera by enhancing the transformation of starch to soluble sugars. Scand. J. For. Res. 2022, 37, 23–32. [Google Scholar] [CrossRef]














Disclaimer/Publisher’s Note: The statements, opinions and data contained in all publications are solely those of the individual author(s) and contributor(s) and not of MDPI and/or the editor(s). MDPI and/or the editor(s) disclaim responsibility for any injury to people or property resulting from any ideas, methods, instructions or products referred to in the content. |
© 2024 by the authors. Licensee MDPI, Basel, Switzerland. This article is an open access article distributed under the terms and conditions of the Creative Commons Attribution (CC BY) license (https://creativecommons.org/licenses/by/4.0/).
Share and Cite
Bo, Y.; Xing, Y.; Wang, Y.; Gu, W.; Jiang, X.; Yu, J.; Shi, X.; Liu, C.; Liu, C.; Zhou, Y. Exogenous Melatonin Modulates Photosynthesis and Antioxidant Systems for Improving Drought Tolerance of Sorghum Seedling. Curr. Issues Mol. Biol. 2024, 46, 9785-9806. https://doi.org/10.3390/cimb46090581
Bo Y, Xing Y, Wang Y, Gu W, Jiang X, Yu J, Shi X, Liu C, Liu C, Zhou Y. Exogenous Melatonin Modulates Photosynthesis and Antioxidant Systems for Improving Drought Tolerance of Sorghum Seedling. Current Issues in Molecular Biology. 2024; 46(9):9785-9806. https://doi.org/10.3390/cimb46090581
Chicago/Turabian StyleBo, Yushan, Yifan Xing, Yu Wang, Wendong Gu, Xinyi Jiang, Jiarui Yu, Xiaolong Shi, Chunjuan Liu, Chang Liu, and Yufei Zhou. 2024. "Exogenous Melatonin Modulates Photosynthesis and Antioxidant Systems for Improving Drought Tolerance of Sorghum Seedling" Current Issues in Molecular Biology 46, no. 9: 9785-9806. https://doi.org/10.3390/cimb46090581
APA StyleBo, Y., Xing, Y., Wang, Y., Gu, W., Jiang, X., Yu, J., Shi, X., Liu, C., Liu, C., & Zhou, Y. (2024). Exogenous Melatonin Modulates Photosynthesis and Antioxidant Systems for Improving Drought Tolerance of Sorghum Seedling. Current Issues in Molecular Biology, 46(9), 9785-9806. https://doi.org/10.3390/cimb46090581

