Next Article in Journal
Demonstration of a Low-Cost and Portable Optical Cavity-Based Sensor through Refractive Index Measurements
Next Article in Special Issue
Efficient Energy Supply Using Mobile Charger for Solar-Powered Wireless Sensor Networks
Previous Article in Journal
A Trajectory Privacy Preserving Scheme in the CANNQ Service for IoT
Previous Article in Special Issue
Energy Efficient Routing Algorithm with Mobile Sink Support for Wireless Sensor Networks
Article

Plummeting Broadcast Storm Problem in Highways by Clustering Vehicles Using Dominating Set and Set Cover

Centre for Information Super Highway (CISH), School of Computing, SASTRA Deemed University, Thanjavur, Tamil Nadu 613401, India
*
Author to whom correspondence should be addressed.
Sensors 2019, 19(9), 2191; https://doi.org/10.3390/s19092191
Received: 26 March 2019 / Revised: 5 May 2019 / Accepted: 5 May 2019 / Published: 12 May 2019
(This article belongs to the Special Issue Advances in Sustainable Computing for Wireless Sensor Networks)
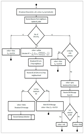
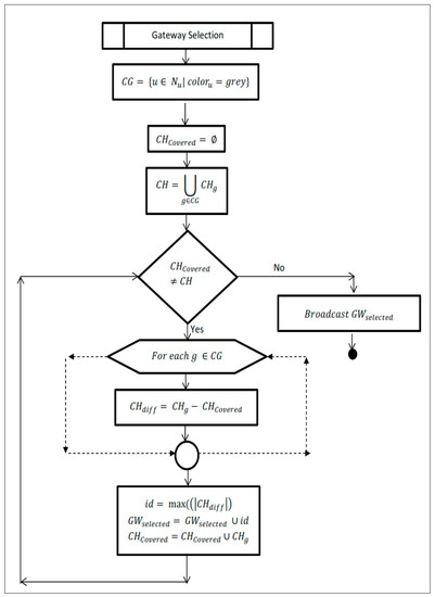
“Vehicular Ad-hoc Networks” (VANETs): As an active research area in the field of wireless sensor networks, they ensure road safety by exchanging alert messages about unexpected events in a decentralized manner. One of the significant challenges in the design of an efficient dissemination protocol for VANETs is the broadcast storm problem, owing to the large number of rebroadcasts. A generic solution to prevent the broadcast storm problem is to cluster the vehicles based on topology, density, distance, speed, or location in such a manner that only a fewer number of vehicles will rebroadcast the alert message to the next group. However, the selection of cluster heads and gateways of the clusters are the key factors that need to be optimized in order to limit the number of rebroadcasts. Hence, to address the aforementioned issues, this paper presents a novel distributed algorithm CDS_SC: Connected Dominating Set and Set Cover for cluster formation that employs a dominating set to choose cluster heads and set covering to select cluster gateways. The CDS_SC is unique among state-of-the-art algorithms, as it relies on local neighborhood information and constructs clusters incrementally. Hence, the proposed method can be implemented in a distributed manner as an event-triggered protocol. Also, the stability of cluster formation is increased along with a reduction in rebroadcasting by allowing a cluster head to be passive when all its cluster members can receive the message from the gateway vehicles. The simulation was carried out in dense, average, and sparse traffic scenarios by varying the number of vehicles injected per second per lane. Besides, the speed of each individual vehicle in each scenario was varied to test the degree of cohesion between vehicles with different speeds. The simulation results confirmed that the proposed algorithm achieved 99% to 100% reachability of alert messages with only 6% to 10% of rebroadcasting vehicles in average and dense traffic scenarios. View Full-Text
Keywords: vehicular ad-hoc network; intelligent transportation systems; cluster-based information dissemination protocol; message dissemination; connected dominating set; set cover problem vehicular ad-hoc network; intelligent transportation systems; cluster-based information dissemination protocol; message dissemination; connected dominating set; set cover problem
Show Figures

Figure 1

MDPI and ACS Style

Kamakshi, S.; Shankar Sriram, V.S. Plummeting Broadcast Storm Problem in Highways by Clustering Vehicles Using Dominating Set and Set Cover. Sensors 2019, 19, 2191. https://doi.org/10.3390/s19092191

AMA Style

Kamakshi S, Shankar Sriram VS. Plummeting Broadcast Storm Problem in Highways by Clustering Vehicles Using Dominating Set and Set Cover. Sensors. 2019; 19(9):2191. https://doi.org/10.3390/s19092191

Chicago/Turabian Style

Kamakshi, S., and V. S. Shankar Sriram. 2019. "Plummeting Broadcast Storm Problem in Highways by Clustering Vehicles Using Dominating Set and Set Cover" Sensors 19, no. 9: 2191. https://doi.org/10.3390/s19092191

Find Other Styles
Note that from the first issue of 2016, MDPI journals use article numbers instead of page numbers. See further details here.

Article Access Map by Country/Region

1
Back to TopTop