Next Article in Journal
Mendelian Randomization Study on hs-CRP and Dyslipidemia in Koreans: Identification of Novel SNP rs76400217
Next Article in Special Issue
Prion-like Properties of Short Isoforms of Human Chromatin Modifier PHC3
Previous Article in Journal
Differential Activity and Expression of Proteasome in Seminiferous Epithelium During Mouse Spermatogenesis
Previous Article in Special Issue
Gut Microbiota and Liver Dysfunction in Sepsis: The Role of Inflammatory Mediators and Therapeutic Approaches
 
 
Font Type:
Arial Georgia Verdana
Font Size:
Aa Aa Aa
Line Spacing:
Column Width:
Background:
Article

Molecular Epidemiology and In-Depth Characterization of Klebsiella pneumoniae Clinical Isolates from Armenia

1
Institute of Molecular Biology, National Academy of Sciences of RA, Yerevan 0014, Armenia
2
Department of Clinical Laboratory Diagnostics, Yerevan State Medical University After M. Heratsi, Yerevan 0025, Armenia
3
School of Medicine, Medical Sciences and Nutrition, University of Aberdeen, Aberdeen AB25 2ZD, UK
*
Author to whom correspondence should be addressed.
Int. J. Mol. Sci. 2025, 26(2), 504; https://doi.org/10.3390/ijms26020504
Submission received: 11 November 2024 / Revised: 21 December 2024 / Accepted: 7 January 2025 / Published: 9 January 2025
(This article belongs to the Collection Feature Papers in Molecular Microbiology)

Abstract

The global dissemination of Klebsiella pneumoniae pathotypes with multidrug-resistant (MDR) and hypervirulent traits poses a threat to public health. The situation in Armenia is unclear, and we performed a comprehensive characterisation of 48 clinical isolates of K. pneumoniae, collected from 2018 to 2024. The majority of the isolates (64.58%) were extensively drug-resistant (XDR) and MDR. Genomic analysis of 21 isolates revealed the presence of international high-risk MDR clones (ST395, ST15, and ST307). The ST395 strains were isolated from children and resisted the first-line drugs such as beta-lactams. These isolates harboured a range of virulence determinants, from capsule polysaccharides to siderophores to regulators of the mucoid phenotype. The ST395 strains are enriched by ICEs, plasmids, and prophages, on which antimicrobial resistance (AMR) and virulence genes are located and which may lead to the convergence of MDR and hypervirulent traits. There is a widespread non-specific AMR mechanism among our K. pneumoniae strains. These are mutations in the porin genes, which reduce permeability to antimicrobials, and mutations in the regulators of efflux pumps, which lead to overexpression of drug efflux pumps such as AcrAB. These mechanisms may contribute to the elevated MICs and confer AMR to strains with no specific AMR genes.

1. Introduction

Emergence and rise of antimicrobial resistance (AMR) in pathogenic bacteria have become a significant public health threat over the last several decades, and this problem continues to escalate. The first comprehensive assessment of the global burden of AMR highlighted the excessive mortality rates associated with AMR infections [1]. In a recent response to this alarming trend, the World Health Organisation (WHO) has published an updated list of priority AMR pathogens, for which new therapeutic alternatives are urgently needed [2]. Among other priority pathogens, the list includes carbapenem-resistant and cephalosporin-resistant Enterobacterales. The increasing resistance to carbapenems and cephalosporins in these bacteria compromises the efficacy of therapy and limits treatment options for patients facing challenging infections.
Among Enterobacterales, Klebsiella pneumoniae has been estimated to be second only to Escherichia coli in the mortality rates directly attributable to AMR, with 193 and 219 million deaths globally, respectively [1]. K. pneumoniae is considered one of the most widespread opportunistic bacteria that cause pneumonia, urinary tract infections, meningitis, sepsis, and other life-threatening diseases [3,4]. Its pathogenicity mechanisms, however, are still poorly understood. Another problem with this bacterium is its multidrug resistance (MDR). It belongs to the ESKAPE bacteria (Enterococcus faecium, Staphylococcus aureus, K. pneumoniae, Acinetobacter baumannii, Pseudomonas aeruginosa, and Enterobacter species), for which the therapeutic options are limited because of the widespread MDR phenotypes [5]. Thus, the attention to MDR K. pneumoniae is eminent because of its clinical significance as one of the leading pathogens associated with nosocomial infections that are particularly difficult to treat, especially in patients who are in the risk groups such as elderly, neonates, and patients with chronic diseases or immunocompromised [6,7,8,9,10]. Another important pathotype includes hypervirulent K. pneumoniae (hvKp) strains, which are susceptible to antimicrobials but can affect healthy individuals and may cause severe community-acquired infections such as pyogenic liver abscess with metastatic infections, pneumonia, urinary tract infections, and other diseases [3,6,10,11,12,13]. The prevalence of this pathotype remains underestimated since the reliable biomarkers for hvKp are still in development [14,15], and detection of hypervirulence is not commonly performed in a standard clinical microbiology laboratory. Furthermore, the emergence of convergent K. pneumoniae strains that combine MDR and hvKp phenotypes has been increasingly reported [10,16,17]. Dissemination of this emerging pathotype may pose a global public health threat [18,19]. Of special concern are the K. pneumoniae lineages exhibiting both hvKp and carbapenem resistance phenotypes [18,19,20]. This drastically limits treatment options and necessitates the use of the last-resort antimicrobials (AMs) with known side effects such as colistin because the alternative antimicrobial therapies [21] are not always available.
The global dissemination of epidemically important high-risk clones of K. pneumoniae poses a significant threat that requires extensive monitoring and appropriate control measures. Especially important is the genomic surveillance since there is growing evidence indicating a remarkable genetic diversity among K. pneumoniae strains. This diversity is mainly driven by horizontal gene exchange, and it results in the emergence of a variety of clones at different times and in different regions [9,19]. This clonal diversity changes the landscape of difficult-to-treat or/and hvKp infections and challenges effective infection prevention and control. To deal with this threat, many countries implemented monitoring programs, which help to understand the epidemiology and drug resistance of this pathogen and take the necessary measures to treat and control it. In particular, this information is especially useful for health professionals, who deal with severely infected patients and have to make a prompt decision regarding empirical AM therapy, which should be the most appropriate under the current regional circumstances. In some countries and regions, however, there is a paucity of information regarding the genomic structure of local K. pneumoniae pathotypes. In particular, it is evident for Armenia, where this information is very scarce [22,23,24]. There is only a single published report concerning the genomic study of eight MDR K. pneumoniae clinical isolates from Armenia [24]. The aim of this study, therefore, was to explore the molecular epidemiology, resistome, and virulome of K. pneumoniae clinical isolates in Armenia. We attempted to characterise these K. pneumoniae isolates in depth, including various phenotypic and genomic characteristics, to present the combined data for appropriate public health measures at the local and regional levels.

2. Results

2.1. Antimicrobial Susceptibility Among Clinical Isolates of K. pneumoniae

Among our 48 clinical isolates of K. pneumoniae, the highest rates of susceptibility were detected towards colistin (93.75%, 45/48, MIC ≤ 1 µg/mL) and tigecycline (93.75%, 45/48, MIC ≤ 0.5 µg/mL), followed by meropenem (89.58%, 43/48) and imipenem (89.58%, 43/48) (Figure 1).
Among cephems, the most effective was cefoxitin, with a 79.17% (38/48) susceptibility rate, while 6.25% (3/48) and 14.58% (7/48) of isolates displayed intermediate and full resistance, correspondingly (Figure 1). Susceptibility to other AMs of this class was 56.25% (27/48) for cefepime, 50% (24/48) for ceftazidime, and 47.92% (23/48) for ceftriaxone. These findings indicate the high prevalence of resistance to the 3rd and 4th generation cephalosporins among our isolates. The similar levels of susceptibility were found towards all beta-lactam combination agents tested in our study; the most efficient was ticarcillin-clavulanate, with a 50% (24/48) susceptibility rate. Susceptibility to another beta-lactam, aztreonam, was also in the same range (52.08%, 25/48).
As for azithromycin, 66.67% (32/48) of isolates had minimum inhibitory concentrations (MICs) of ≤16 µg/mL, whereas the remaining 33.33% (16/48) of isolates displayed MICs higher than 64 µg/mL (Figure 1). The rates of susceptibility to other AMs, in descending order, were as follows: 77.08% (37/48) for amikacin, 64.58% (31/48) for chloramphenicol, 56.25% (27/48) for gentamycin, 50% (24/48) for ciprofloxacin, 43.75% (21/48) for tetracycline, 35.42% (17/48) for tobramycin, 35.42% (17/48) for trimethoprim-sulfamethoxazole, and 2.08% (1/48) for ampicillin.
Resistance to one or two classes of AMs was identified in 35.42% (17/48) of clinical isolates of K. pneumoniae (Figure 1). Among them, the most common were isolates recovered from the stool samples collected from children, 41.18% (7/17) (Figure 1). The most prevalent AMR profile in these non-MDR K. pneumoniae isolates was ampicillin resistance (23.53%, 4/17).
We identified an extensively drug-resistant (XDR) phenotype in four clinical K. pneumoniae isolates (8.33%, 4/48), which exhibited the identical profile of full resistance to all AMs tested except for colistin (MIC ≤ 1 µg/mL) and tigecycline (MIC < 0.5 µg/mL) (Figure 1). All XDR K. pneumoniae isolates were isolated in 2022 from the urine (3) and stool (1) samples of paediatric patients. Notably, resistance to amikacin was detected only in XDR isolates and absent in other K. pneumoniae clinical isolates.
Our results indicated that a substantial proportion of human K. pneumoniae isolates in this study were MDR, 56.25% (27 out of 48) (Figure 1). The highest susceptibility rates among MDR isolates were found towards meropenem (96.3%, 26/27) and imipenem (96.3%, 26/27), followed by colistin (88.89%, 24/27, MIC ≤ 1 µg/mL), tigecycline (88.89%, 24/27, MIC ≤ 0.5 µg/mL), cefoxitin (85.19%, 23/27), and amikacin (74.07%, 20/27). The MDR isolates displayed lower susceptibility rates towards azithromycin (55.56%, 15/27, MIC ≤ 16 µg/mL), chloramphenicol (51.85%, 14/27), gentamycin (40.74%, 11/27), cefepime (37.04%, 10/27), tobramycin (33.33%, 9/27), and aztreonam (29.63%, 8/27). Susceptibility rates to other AMs were even lower (Figure 1). We identified five MDR isolates resistant to nine classes of AMs, but their resistance profiles were not identical. The most common among MDR isolates was resistance to eight AM classes (33.33%, 9/27). Three isolates (KpA44, KpA46, and KpA373) had the identical AMR profile (Figure 1).
The extended spectrum beta-lactamase (ESBL)-producer phenotype was identified in 45.83% (22/48) of our K. pneumoniae clinical isolates (Figure 1). ESBL production, however, was not detected in the XDR isolates. The rate of ESBL production was 77.78% in MDR isolates (21/27) and 5.88% in non-MDR isolates (1/17). Among the ESBL-producing isolates, the highest susceptibility was towards carbapenems, 95.45% (21/22). Carbapenem resistance was detected only in one ESBL-positive isolate, with intermediate resistance to imipenem and full resistance to meropenem. Resistance to colistin was detected in two ESBL-producing isolates, with an MIC of 2 µg/mL. Three ESBL-producers were resistant to tigecycline, with one isolate having an MIC of 1 µg/mL, while the other two had 2 µg/mL. The ESBL-positive MDR K. pneumoniae isolates also demonstrated high levels of resistance towards the 3rd and 4th generation cephalosporins: all of them were resistant to ceftriaxone, and only 4.76% (1/21) and 23.81% (5/21) were susceptible to ceftazidime and cefepime, respectively. However, 85.71% (18/21) of the ESBL-producing MDR isolates were susceptible to cefoxitin, suggesting it could be a therapeutic option for the treatment of ESBL-producing K. pneumoniae to limit the use of carbapenems. Susceptibility to other AMs in this group was: amikacin (66.67%, 14/21), azithromycin (57.14%, 12/21, MIC ≤ 16 µg/mL), chloramphenicol (47.62%, 10/21), gentamycin (28.57%, 6/21), tobramycin (23.81%, 5/21), and beta-lactam combination agents such as ampicillin-sulbactam (19.05%, 4/21). All MDR ESBL-producing K. pneumoniae isolates were resistant to five or more classes of AMs.
Among the six ESBL-negative MDR isolates, the susceptibility rates to all cephalosporins tested were significantly higher compared to ESBL-producers: 100% to ceftriaxone and ceftazidime (p < 0.0001) and 83.33% (5/6) to cefepime (p < 0.05) (Table S2). The ESBL-negative isolates were also significantly more susceptible to gentamycin and ciprofloxacin compared to ESBL-producers: 83.33% vs. 28.57% and 66.67% vs. 14.29%, respectively (p < 0.05). In addition, one isolate with an MIC to colistin of 2 µg/mL was identified among the MDR ESBL-negative isolates. MDR phenotype with resistance to five or more classes of AMs was significantly lower in ESBL-negative MDR isolates compared to ESBL-producers (50% vs. 100%, p < 0.01).
Thus, we detected an alarming presence of carbapenem resistance in XDR K. pneumoniae clinical isolates, as well as the high rates of complete resistance to the 3rd and 4th generation cephalosporins. All ESBL-producers were resistant to five or more classes of AMs, hence seriously limiting therapeutic options.

2.2. In Vitro Activity of Bacteriophage Preparations Against Human K. pneumoniae Isolates

One of the alternative options for treatment of XDR and MDR infections is phage therapy. We therefore tested our K. pneumoniae isolates for susceptibility to the commercial bacteriophage preparations “Bacteriophage Klebsiella pneumoniae Purified” (BKpP) and “Bacteriophage Klebsiella Polyvalent Purified” (BKPP) (manufacturer: SPA “Microgen” Moscow, Russia), which include phage cocktails active against K. pneumoniae and Klebsiella spp., respectively.
Complete resistance to both phage cocktails was detected in 27.08% (13/48) of our isolates (Figure 1). Susceptible or intermediate susceptible phenotypes toward BKpP were found in 35 isolates (72.92%) and towards BKPP—in 32 (66.67%). Notably, all XDR K. pneumoniae isolates were highly susceptible to BKpP and intermediately susceptible to BKPP. Both phage preparations demonstrated a higher activity against MDR isolates compared to non-MDR isolates: 81.48% (22/27) vs. 47.06% (8/17) for BKpP and 74.07% (20/27) vs. 52.94% (9/17) for BKPP. Thus, the combination of both phage cocktails provided a 100% coverage against XDR K. pneumoniae isolates, while the efficiency against the MDR strains was in the range of 74.07–81.48%. At the same time, the three K. pneumoniae clinical isolates with the hypermucoviscous (HMV) phenotype (see below) and highly susceptible to antibiotics were mostly resistant against the phage cocktails (Figure 1).
Thus, the commercial phage formulations BKpP and BKPP displayed significant in vitro activity against MDR and XDR K. pneumoniae clinical isolates and, therefore, may serve as alternative or adjunct therapies to control this infection.

2.3. Hypermucoviscous K. pneumoniae Clinical Isolates

We detected three clinical K. pneumoniae isolates (6.25%, 3/48) with a hypermucoviscous (HMV) phenotype (Figure 1) using the string test [12]. All these isolates were recovered from urine samples of adults.
The HMV isolates showed the distinctive AMR profiles of resistance to two classes of AMs and were classified as non-MDR isolates. In particular, all HMV isolates showed resistance to tobramycin (intermediate) and ampicillin (intermediate or resistant), whereas two of them exhibited intermediate resistance to piperacillin-tazobactam (KpA687, KpA704) and one isolate was intermediately resistant to gentamycin (KpA828). In addition, one HMV K. pneumoniae clinical isolate, KpA828, was an ESBL-producer. It was the only ESBL-positive isolate among the non-MDR K. pneumoniae isolates. No HMV phenotypes were present among the MDR or XDR strains.

2.4. Enterobacterial Repetitive Intergenic Consensus (ERIC-PCR) Typing of K. pneumoniae Clinical Isolates

To explore the genetic relatedness among our 48 clinical isolates of K. pneumoniae, we used ERIC-PCR (Figure 1). This analysis yielded differential patterns consisting of 9–18 bands. The dendrogram generated from ERIC-PCR data demonstrated that all isolates in our collection showed at least a 63.6% similarity of the band patterns and were grouped into two main clades, A and B (Figure 1). The largest clade, A, composed of 83.33% (40/48) of the isolates, including all four XDR isolates and the majority of MDR isolates (25 out of 27). The non-MDR isolates were dispersed across the tree; however, their prevalence varied from 27.5% (11/40) in the clade A to 75% (6/8) in the clade B. In total, 42 different ERIC types were identified, with 37 unique types, suggesting a significant genetic diversity among our K. pneumoniae clinical isolates.
Three out of four XDR isolates displayed a 100% similarity of band pattern (cluster I), suggesting that they may belong to a single clone, while another XDR isolate showed 97.2% similarity to the XDR cluster (Figure 1). In additon, five MDR isolates (including two isolates in cluster II) showed 91.4% similarity to the cluster of XDR isolates. Among other clusters, cluster III grouped together two MDR isolates displaying resistance to nine classes of AMs, while another isolate resistant to nine classes showed 97.2% similarity to the cluster isolates. In addition, two MDR isolates in cluster IV recovered from endotracheal tubes in paediatric patients are of note. Remarkably, all isolates that were clustered together were isolated in the same hospital within the period of up to three weeks, suggesting a possible nosocomial infection.
Thus, ERIC-PCR typing revealed a high genetic diversity among our K. pneumoniae clinical isolates, indicating a predominantly polyclonal distribution of K. pneumoniae strains. At the same time, there are indications of clonal spread of XDR and some of the MDR isolates.

2.5. Whole Genome Sequencing (WGS) of K. pneumoniae Clinical Isolates

A total of 21 K. pneumoniae isolates from Armenia were subjected to WGS. This analysis included all four XDR isolates, 13 MDR isolates resistant to seven or more classes of AMs, and one MDR isolate resistant to five classes of AMs. The MDR isolates were selected for WGS based on AMR profile, specimen origin, and year of isolation. In addition, two non-MDR isolates exhibiting HMV phenotype and one isolate susceptible to all AMs tested (except for tobramycin) were also subjected to WGS. ERIC-PCR results were used to avoid redundant sequencing of clonal isolates. Genome sequences are available in the NCBI database under Bioproject PRJNA1141898. Individual accession numbers are listed in Table S3.
The general genomic information of our K. pneumoniae isolates was generated by using the BIGSdb-Pasteur database (https://bigsdb.pasteur.fr/klebsiella/, accessed on 20 September 2024) and the Pathogenwatch resource (https://pathogen.watch, accessed on 20 September 2024). This information is summarised in Table S3.
The general genomic features, such as genome sizes of K. pneumoniae isolates, were in the range of 4.97–5.94 Mb, with GC-content in the range of 56.53–57.76%, which is consistent with the accepted criteria for Klebsiella spp. in the BIGSdb-Pasteur database.

2.6. Molecular Epidemiology of K. pneumoniae Clinical Isolates

The WGS results indicated that our Klebsiella isolates belong to the phylogroup Kp1, K. pneumoniae sensu stricto.
A total of 12 different sequence types (ST) were identified among our 21 K. pneumoniae clinical isolates (Table 1). The most common was ST395 detected in 7 K. pneumoniae isolates (33.33%, 7/21) that were isolated in 2022 (6) and 2024 (1) from paediatric patients. Among the ST395 K. pneumoniae isolates were all four XDR isolates with complete resistance to carbapenems and three MDR isolates with resistance to eight classes of AMs. The ST395 isolates were recovered from various sources: urine (3), stool (2), endotracheal tube (1), and wound fluid (1). ST395 is an international high-risk clonal lineage associated with MDR phenotypes of clinical relevance, including the production of carbapenemases and ESBL, as well as resistance to other classes of AMs [25]. The carbapenem-resistant KpA699 isolate, which was recovered from the urine sample of an adult patient in 2022 and exhibited resistance to nine classes of AMs, was assigned to ST15. The other two isolates, KpA13 and KpA230, which were isolated from the throat infection of paediatric patients and resistant to nine classes of AMs, were assigned to K. pneumoniae ST39. Two strains resistant to eight classes of AMs were assigned to ST307: KpA500, isolated from the stool sample of an adult in 2018, and KpA204, isolated from the throat infection of a paediatric patient in 2024. In addition, two isolates, KpA250 and KpA314, which were isolated from endotracheal tubes of children in 2022, belonged to ST29.
All other STs were represented by a single isolate, suggesting a significant level of genetic diversity among the clinical isolates of K. pneumoniae and confirming our earlier observations with ERIC-PCR. The colistin-resistant KpA511 with resistance to nine classes of AMs was assigned to ST219. The KpA6101 isolate, resistant to eight classes of AMs (including polimyxins) but susceptible to all cephems, was assigned to ST5275. Another colistin non-susceptible isolate, KpA324, with resistance to eight classes of AMs, was the representative of ST449. The remaining MDR isolate subjected to WGS, KpA7002, was assigned to ST873. Among the three non-MDR isolates, the two HMV isolates were assigned to ST107 (KpA704) and ST25 (KpA828, ESBL-producer), while the susceptible isolate to all but one AMs was assigned to ST1480 (KpA857). Thus, despite the limitations of this work due to the non-consecutive collection of K. pneumoniae clinical isolates and the small number of genomes sequenced, our results indicate the circulation of international high-risk K. pneumoniae clones in Armenia.
Notably, all our ST395 isolates of K. pneumoniae belonged to the same sublineage and clonal group (SL395 and CG395, correspondingly) and also shared other important characteristics. An identical core genome sequence type (cgST) was identified among the K. pneumoniae ST395 isolates only, whereas all other isolates were assigned to the individual cgSTs (Table 1). In particular, three XDR K. pneumoniae ST395 isolates were assigned to cgST-*a23d. These isolates (KpA278, KpA285, and KpA542) were recovered from paediatric patients at the same facility within a three-week period. In addition, one XDR isolate, KpA481, isolated in 2022, was assigned to cgST-*72e4, together with the MDR KpA44 strain isolated in 2024. The limited genetic diversity among the ST395 isolates (Figure 2) is possibly due to the sampling bias, with three isolates obtained from the same facility within a short period of time. Isolates in other K. pneumoniae STs were also identified to the sublineage and clonal group levels (Table 1). Isolates within the same ST were assigned to the same sublineages and clonal groups. Furthermore, ST1480 (KpA857) and ST5275 (MDR KpA6101) isolates were assigned to the same sublineage, SL37, whereas ST107 (KpA704, HMV) and ST219 (MDR KpA511) isolates were assigned to the sublineage SL107.

2.7. Capsule (K) and Lipopolysaccharide (O) Types Deduced from WGS Data

The most common capsular serotype was K2 (38.1%, 8/21), which was identified in all seven ST395 isolates and in one ST25 isolate, KpA828, with the HMV phenotype (Table 1, sourced from Kaptive [26]). The second most common serotype was K19 (14.29%, 3/21), detected in two ST29 isolates (KpA250, KpA314) and one ST15 isolate (KpA699). Other capsular serotypes were K62 (9.52%, 2/21), identified in two ST39 isolates (KpA13 and KpA204), and KL102 (9.52%, 2/21), detected in ST307 isolates (KpA204 and KpA500). All other capsular serotypes were represented by a single isolate: K10 was detected in the ST107 isolate (KpA704 with the HMV phenotype), K22—in the ST449 isolate (KpA324), K23—in the ST5275 isolate (KpA6101), K39—in the ST1480 isolate (KpA857), K52—in the ST873 isolate (KpA7002), and KL114—in the ST219 isolate (KpA511).
The most common O serotype was O2 (47.62%, 10/21), identified in all ST395 (subtype O2a) and ST307 (subtypes O2a and O2afg) isolates, as well as in the ST5275 isolate (O2afg). The second most common serotype was O1, detected in eight isolates (38.1%) assigned to the following STs: ST15, ST29, ST39, ST107, ST219, and ST449. Collectively, these two O types accounted for 85.71% (18/21) of all sequenced isolates. In addition, O3 serotype (subtype O3b) was identified in the ST1480 isolate KpA857. In the remaining two isolates, the OL101 locus in the ST873 isolate and the unknown (O3/O3a) locus in theST25 isolate were identified, with no recognised O serotype information [26].

2.8. Resistome Analysis

The genetic background for the AMR phenotypes observed was explored with the use of WGS data (Figure S1). In this analysis, we mainly focused on determining the genetic basis for AMR in the two previously defined resistance phenotypes, that is, XDR and MDR isolates of K. pneumoniae. The emphasis is also made on resistance mechanisms towards AMs of clinical relevance, such as beta-lactams, aminoglycosides, and macrolides, although the others are also described if appropriate.

2.8.1. Resistome Analysis of XDR Isolates of K. pneumoniae

Four XDR ST395 isolates with complete resistance to all beta-lactams demonstrated the presence of the metallo-β-lactamase-encoding blaNDM-1 gene (conferring resistance to carbapenems [27]) and were associated with the bleMBL gene (encoding bleomycin resistance protein [28]). The blaNDM-1 gene, however, was not detected in other clinical isolates (Figure 2). In addition, an identical combination of 5 other genes associated with resistance to beta-lactams (blaCTX-M-15, blaOXA-1, blaSHV-11, blaTEM-1, and ftsI (D350N, S357N)) was found in three XDR ST395 isolates, whereas one isolate (KpA542) lacked the blaCTX-M-15 gene in this combination. Notably, the ESBL-producer phenotype was not detected in the XDR isolates, which can be explained by the production of the NDM-type carbapenemase that masks this phenotype and confers complete resistance to nearly all beta-lactams, including carbapenems [29].
Complete resistance to amikacin in the XDR K. pneumoniae ST395 isolates was associated with the armA gene, which encodes 16S rRNA methyltransferase [30], and by the presence of other genes conferring resistance to aminoglycosides such as aac(3)-IIe, aac(6′)-Ib-cr6, and aph(3′)-VIa (Figure 2). Notably, the armA gene was detected in the XDR isolates only but not in other isolates.
The high level of resistance to azithromycin in all XDR isolates could be explained by the carriage of the four-gene complex: mphA, mphE, mrx, and msrE (Figure 2).
The genetic basis for other mechanisms of AMR among XDR isolates was also explored. Fluoroquinolone resistance in these isolates included the identical combination of aac(6′)-Ib-cr6, gyrA (S83I), parC (S80I), and qnrS1, except for the KpA542 isolate, which missed the aac(6′)-Ib-cr6 gene (Figure 2). Resistance to folate pathway antagonists was associated with the combination of two genes, dfrA5 and sul1, whereas the additional dfrA1 and sul2 genes were found in two and three XDR isolates, respectively. Furthermore, the tet(A) gene encoding resistance to tetracyclines and the combination of the catA1 and catB3 genes conferring resistance to phenicols were detected in the XDR isolates. To the best of our knowledge, this is the first report of NDM-1 carbapenemase-producing and pan-aminoglycoside-resistant human K. pneumoniae isolates exhibiting the XDR phenotype/genotype from Armenia. Thus, the extensive bioinformatic analysis of WGS data revealed a highly similar genetic background of the resistome of XDR strains, which encodes the phenotypic resistance to 10 classes of AMs.

2.8.2. Resistome Analysis of MDR Isolates of K. pneumoniae

Similarly to XDR strains, in three MDR K. pneumoniae ST395 isolates with resistance to 8 classes of AMs, the combination of five genes encoding resistance to beta-lactams (blaCTX-M-15, blaOXA-1, blaSHV-11, blaTEM-1, and ftsI (D350N, S357N)) was also found. These MDR isolates were ESBL-producers and resistant to all beta-lactams tested, excluding carbapenems and cefoxitin. A similar combination of five genes, except for MLST-associated variation in the blaSHV gene, was found in isolates belonging to ST29 (2 strains) and ST307 (2 strains). The ST29 isolates were resistant to beta-lactams, whereas one of the ST307 isolates, KpA500, had intermediate resistance to amoxicillin-clavulanic acid, and KpA204 had intermediate resistance to cefoxitin but was susceptible to cefepime. Interestingly, the following combination of four genes was identified in the KpA699 isolate (ST15) with complete resistance to all beta-lactams, including meropenem and cefoxitin, except for intermediate resistance to imipenem: blaCTX-M-15, blaSHV-28, blaTEM-1, and ftsI (D350N, S357N). KpA699 had no carbapenemase or AmpC-type beta-lactamase genes, suggesting that other mechanisms must be responsible for this clinically significant phenotype. In all other MDR isolates with resistance to beta-lactams, a combination of two or three beta-lactamase-encoding genes and the ftsI (D350N, S357N) gene was identified (Figure 2). MDR isolates possessed blaCTX-M, which was not detected only in one isolate (KpA6101, ST5275). KpA6101 had a combination of the blaLAP-2, blaSHV-11, blaTEM-1, and ftsI (D350N, S357N) genes, was ESBL-negative, and was susceptible to all cephems. In the KpA324 isolate, the combination of the blaCTX-M-14, blaSHV-33, and ftsI (D350N, S357N) genes was associated with susceptibility to ampicillin-sulbactam and intermediate resistance to ceftazidime and amoxicillin-clavulanic acid. The MDR isolates also possessed blaSHV, which was absent in one isolate only (KpA230, ST39). KpA230 had the blaCTX-M-15, blaTEM-1, and ftsI (D350N, S357N) genes in combination and displayed complete resistance to all beta-lactam combination agents and cephems, except for cefepime.
Regarding aminoglycoside resistance determinants, all but one MDR K. pneumoniae isolate (13 out of 14) carried aminoglycoside-modifying enzyme genes in combination (Figure 2). The most common genes were aph(3′′)-Ib (71.43%, 10/14), aph(6)-Id (64.29%, 9/14), aac(3)-IIe (64.29%, 9/14), and aac(6′)-Ib-cr6 (50%, 7/14). In all isolates showing full resistance to gentamicin, the aac(3)-IIe (9 isolates) or aac(3)-IId (2 isolates) genes were identified. These genes encode aminoglycoside 3-N-acetyltransferase enzymes, which inactivate gentamicin and tobramycin. In gentamicin-susceptible isolates, these genes were not detected (p < 0.01).
The genetic basis for amikacin resistance in five MDR isolates was more complex. The aph(3′)-VIa gene conferring resistance to amikacin [31], in combination with the aac(6′)-Ib-cr6 and aac(3)-IIe genes, was identified in one isolate, KpA44 (Figure 2). There were two gene profiles encoding for aminoglycoside-modifying enzymes. The first was represented by the aac(3)-IIe and aac(6′)-Ib-cr6 genes and was detected in KpA7001. These two genes, in combination with the additional aph(3′′)-Ib and aph(6)-Id genes, were detected in KpA250 and KpA314. These gene profiles were also detected in amikacin-susceptible isolates (KpA769 and KpA204). Finally, the combination of aac(3)-IIe, aph(3′′)-Ib, and aph(6)-Id genes was identified in one isolate, KpA7002, with intermediate resistance to amikacin.
Among the MDR isolates with azithromycin resistance (5 isolates, MIC ≥ 64 µg/mL), three isolates had the combination of the mphA and mrx genes (Figure 2). In another isolate with an MIC of ≥ 64 µg/mL, only one gene, mphA, was detected. Macrolide resistance genes were not identified in one isolate (KpA500, MIC ≥ 64 µg/mL), suggesting that other mechanisms are involved in azithromycin resistance. In addition, the single mphE gene was detected in one isolate, KpA699, that had an MIC < 16 µg/mL to azithromycin.
The mechanisms of resistance to other classes of antimicrobials in the clinical MDR K. pneumoniae isolates were also explored. Resistance to phenicols in these isolates was associated with the cat2 gene, as well as with the combinations of the catA1 gene with the floR or catB3 genes (Figure 2). The presence of a single catB3 gene was detected in one chloramphenicol-resistant isolate, KpA204. This gene, however, was also detected in three chloramphenicol susceptible isolates (KpA250, KpA314, and KpA500). In one isolate with full resistance to chloramphenicol (KpA324), no known acquired phenicol resistance gene can be found.
Resistance to ciprofloxacin in these isolates was commonly associated with the combination of mutations in both the gyrA (S83I or S83F) and parC (S83I) genes with the qnr genes (qnrS1, qnrB1, qnrS1, and qnrB20). In one isolate, KpA699, the additional aac(6′)-Ib-cr6 gene, as well as the presence of the two substitutions in the gyrA (S83F, D87A) gene, were detected. In the other three ciprofloxacin-resistant isolates, the qnrB1 and aac(6′)-Ib-cr6 genes in combination (two ST29 isolates) or the single qnrB1 gene (KpA511) were identified. Furthermore, the combination of qnrB20 and qnrS1 genes was detected in the ciprofloxacin-resistant isolate KpA230, whereas a single qnrS1 gene was associated with the intermediate resistance phenotype of KpA6101.
The presence of the tet(A) and tetR(A) genes was detected in all isolates exhibiting resistance to tetracycline, except for one isolate (KpA511), which carried the tet(B) and tetR(B) genes. In the only isolate showing an intermediate phenotype to tetracycline (KpA699), the tet genes were not detected. Notably, the three tigecycline non-susceptible isolates (KpA13, KpA204, and KpA7001) harboured the same tet(A) gene variant as the tigecycline-susceptible isolates. However, no acquired genetic determinants associated with resistance to this antibiotic were detected. The high level of resistance to folate pathway antagonists in MDR isolates (100%) was in agreement with the presence of the dfrA gene variants (dfrA1, dfrA5, dfrA14, dfrA17, dfrA12, and dfrA27), in combination with the sul1 or/and sul2 genes. The fosA6 and uhpT (E350Q) genes encoding resistance to fosfomycin were detected in all MDR isolates, as well as the arnT, eptB, and ompA genes conferring resistance to peptide antibiotics. In addition, the aar-3 gene encoding resistance to ansamycins was present in one isolate, KpA699. Of note, any acquired resistance determinants associated with resistance to colistin were not identified in our MDR isolates.

2.8.3. Resistome Analysis of Non-MDR Isolates of K. pneumoniae

The presence of AMR determinants in the three non-MDR isolates was also examined. The only AMR mechanisms encountered were beta-lactam resistance determinants (Figure 2). KpA857 isolate, susceptible to all beta-lactams, possessed ftsI (S357N, D350N). Two non-MDR HMV isolates carried the identical combination of two genes, blaSHV-11 and ftsI (D350N, S357N), but with different phenotypes. KpA704 was ESBL-negative and had intermediate resistance to ampicillin and piperacillin-tazobactam, while KpA828 was an ESBL-producer with full resistance to ampicillin.

2.9. Efflux Systems in K. pneumoniae Clinical Isolates

The main multidrug efflux systems (ES) in Klebsiella spp., AcrAB [32] and OqxAB [33], were identified in 100% and 95.24% of K. pneumoniae isolates, respectively (Figure 2). The oqxA and oqxB genes were not detected in one isolate only, the MDR KpA13 isolate (ST39). In addition, the following most prevalent ES were identified: AcrEF (100%), EefAB (100%), EmrAB (100%), KpnEF (100%), KpnGH (95.24%, 20/21), LptD (100%), MacAB (100%), and MsbA (100%). The prevalence of other efflux pumps was lower: Tet(A) (71.43%, 15/21), Tet(B) (4.76%, 1/21), QacEdelta1 (52.38%, 11/21), FloR (9.52%, 2/21), and CrcB (4.76%, 1/21).
The acrR gene encoding for the repressor of the AcrAB-TolC pump [34] was present in all genomes. However, in five MDR isolates (KpA13, KpA230, KpA44, KpA6101, and KpA699), an identical profile of substitutions in this gene was identified: P161R, G164A, F172S, R173G, L195V, F197I, K201M (sourced from the ResFinder database [35,36], http://genepi.food.dtu.dk/resfinder, accessed on 20 September 2024). Mutations in the acrR gene contribute to the overexpression of the AcrAB-TolC complex, leading to the higher level of resistance to multiple antibiotics [32]. In addition, the marA gene that encodes the global activator MarA mediating the overexpression of the AcrAB pump [34] was identified in all our isolates. Also, mutations in the marR gene encoding MarR repressor of marA, which also lead to overexpression of the AcrAB pump and a reduced susceptibility to multiple antibiotics [34], were detected. The prevalence of ramA and ramR genes that also encode the regulators of the AcrAB pump (activator of acrAB and repressor of ramA, correspondingly [34]) was lower, 66.67% (14/21). It should be noted here that the ramAR genes were not detected only in the ST395 isolates. In addition, in isolate KpA699, a substitution in the ramR (A19V) gene was detected. This mutation is known as contributing to a reduced susceptibility to tigecycline [37]; the isolate, however, was susceptible to this antibiotic. Regarding other genes involved in efflux pump regulation, the following genes were identified in all our isolates, irrespective of AM resistance phenotype: baeR, crp, leuO, h-ns, and rsmA. Of note, the rarA gene encoding a transcriptional activator of the efflux pump OqxAB [37] was not detected only in KpA13, which was also negative for oqxAB genes. Futhermore, the emrR gene, a negative regulator of the EmrAB-TolC efflux system associated with resistance to nalidixic acid and thiolactomycin [38], was not detected only in non-MDR HMV KpA828, with potential overexpression of the EmrAB pump. In addition, the tet(R) repressor gene (76.19%) was present in all isolates carrying Tet pumps.
The results indicated a common set of predominant Klebsiella pumps in most isolates, regardless of their AMR phenotype. More differences were identified in the repertoire of genes regulating efflux pumps. In particular, the absence of ramAR genes in all our K. pneumoniae isolates belonging to the ST395 is of note. Additionally, the co-occurrence of mutations in the acrR and ramR genes was detected in one isolate only, KpA699, for which the resistance mechanisms to three classes/subclasses of AMs (carbapenems, cephamycins, and tetracyclines) cannot be explained by the presence of any acquired resistance genes. Potentially, the overexpression of the AcrAB efflux pump due to mutations in the acrR and ramR genes may contribute to the aforementioned resistances in this isolate.

2.10. Analysis of ompK Genes

Loss of, or mutations in, the major porins of K. pneumoniae result in AMR, and this possibility was explored among our isolates. The intact ompK35, ompK36, and ompK37 genes were identified in 42.86% (9/21) of the sequenced K. pneumoniae clinical isolates, including all non-MDR isolates (3) and 33.33% of the MDR isolates (6/18).
The ompK35 gene (GenBank: AJ011501.1) was identified in 12 isolates (57.14%) with 98.43–100% identity, whereas in the remaining nine isolates (42.86%), a truncated form of OmpK35 porin was predicted. It should be noted here that an identical deletion in the ompK35 gene leading to the truncated porin protein was predicted in all ST395 isolates (four XDR and three MDR). In addition, in the KpA500 (ST307) isolate, an insertion of 26 bp in the ompK35 gene after nucleotide 226 resulted in a premature stop codon, which also resulted in a truncated protein form. In the KpA699 isolate, a premature TAA stop codon in the ompK35 gene appeared as the result of point mutation, also leading to a truncated form of the protein. In this isolate and in one ST395 isolate (KpA44), OmpK35 porin deficiency was coupled with mutations in the ompK36 and ompK37 genes (see below). In all other isolates with the truncated form of OmpK35, the intact ompK36 and ompK37 genes were detected.
It should be noted here that the ompK36 (GenBank: Z33506.1) and ompK37 (GenBank: AJ011502.1) genes were identified in all isolates, in five of which (23.81%) mutations in both of these genes were observed. These five isolates (KpA13, KpA44, KpA230, KpA6101, and KpA699) had the identical combination of nine mutations in the ompK36 gene (N49S, L59V, G189T, F198Y, F207Y, A217S, T222L, D223G, and N304E; sourced from the ResFinder database [35,36]). A217S substitution is associated with resistance to carbapenems, while the other mutations are associated with cephalosporin resistance. In KpA699, these mutations were combined with the Gly134Asp135 duplication in loop 3 of the OmpK36 protein (OmpK36GD, sourced from Kleborate [39]), which leads to the attenuated diffusion of carbapenems [40]. An identical combination of the four mutations in the ompK37 gene (I70M, I128M, N230G, and E244D; sourced from the ResFinder database [35,36]) was found in three isolates: both ST39 isolates (KpA13 and KpA230) and one ST395 isolate (KpA44). All these mutations are known as associated with resistance to carbapenems [35,36]. In addition, the combination of two mutations (I70M and I128M) was found in KpA6101 (ST5275) and KpA699 (ST15). Notably, among these five isolates with mutations in the ompK36 and ompK37 genes that are associated with resistance to carbapenems, only one isolate, KpA699, was non-susceptible to carbapenems (intermediate to imipenem and resistant to meropenem), whereas other isolates were sensitive.
Thus, mutations in genes encoding OmpK porins may contribute to the reduced permeability to AMs. The combined mutations in the ompK36 and ompK37 genes (23.81%, 5/21) and/or a truncated OmpK35 porin (42.86%, 9/21) may play a part in the increased resistance towards clinically important AMs in 57.14% (12/21) of isolates. In particular, these mechanisms may be responsible for resistance to carbapenems in carbapenemase-negative strains such as KpA699. It carries mutations in the ompK36 (OmpK36GD, A217S) and ompK37 (I70M, I128M) genes that are associated with resistance to carbapenems, as well as a truncated form of OmpK35 porin.

2.11. Virulence-Related Genes

The most prevalent (13/21, 61.9%) was the virulence score of 1 (sourced from Kleborate [39]), which included isolates carrying the ybt locus encoding iron-scavenging siderophore yersiniabactin [41] (Table 2). Among these isolates, the non-MDR HMV KpA828 (ST25) strain is of note. In all but one of these isolates, the ybt loci (ybt lineages 1, 8, 9, 14, 15, and 16) were located within various structural variants of integrative conjugative elements (ICEKp4, ICEKp9, ICEKp3, ICEKp5, and ICEKp12) and were mainly distributed according to STs (Table 2). In one AM-susceptible isolate, KpA857 (ST1480), however, ybt (ybt 4) was located on the pCAV1099-114 plasmid (IncFIB(K) incompatibility group).
The virulence score of 4 was assigned by Kleborate to five isolates (23.81%, 5/21) that belonged to ST395 (Table 2). Four of them were carbapenem-resistant XDR strains and one MDR strain (KpA7001). In all of these isolates, the virulence determinants were associated with ICEKp12 and included: the ybt locus (lineage 16, sequence type: 53–2LV), the iucABCD and iutA genes encoding aerobactin siderophore [47] (iuc 1; AbST: 63), and the rmpA2 gene (allele 28; sourced from the BIGSdb-Kp database) encoding the regulator of mucoid phenotype [48]. In addition, in one isolate (KpA481), the additional rmpADC (rmp 1/KpVP-1 lineage) and peg344 (metabolic transporter of unknown function) genes were identified. A frameshift mutation in the rmpA2 gene due to insertion within a poly-G tract, which results in a premature stop codon (TAA) and truncated protein (47%), was identified in all rmpA2-positive isolates. This mutation may explain the HMV-negative phenotypes of these isolates found earlier by the sting-test. Despite the HMV-negative phenotypes, however, the presence of other virulence markers indicates a high virulence potential. In all five isolates, the rmp and aerobactin-encoding loci were co-localised on the same contigs. In addition, these isolates shared an identical plasmid replicon profile with the characteristic presence of IncFIB(K)/IncFIB(pNDM-Mar)/IncHI1B(pNDM-MAR) replicons, except for the KpA481 isolate that had only the IncFIB(pNDM-Mar) replicon.
The virulence score of “0” was assigned to three K. pneumoniae clinical isolates (14.29%), one of which was the non-MDR KpA704 (ST107) isolate with the HMV phenotype, while the other two isolates were MDR, KpA204 (ST307) and KpA6101 (ST5275).
In addition to Kleborate, the presence of virulence factors in WGS data was further analysed with VFanalyzer [49] and the BIGSdb-Kp database at the Pasteur Institute. According to VFanalyzer, the genes encoding Type 1 and Type 3 fimbriae were detectable in all our isolates, except for the mrkH gene (transcriptional activator regulating biofilm formation [50]), which was missing in five isolates belonging to ST395 (Table S4). Other genes identified in all of the isolates were ent locus encoding siderophore enterobactin, the K locus that determines polysaccharide capsule type, the csrAB genes involved in capsule synthesis regulation, the chromosome-located iro genes encoding siderophore esterase (iroE) and salmochelin receptor (iroN), and the chromosomal iutA gene for ferric aerobactin receptor.
The three almost entire clusters of Type VI Secretion System (T6SS-I, T6SS-II, and T6SS-III), but with missing genes encoding Tli1, LysM, and two hypothetical proteins, were identified only in two ST307 isolates (Table S4). The T6SS-I and T6SS-III clusters were detectable in almost all our isolates (95.24% and 100%, respectively), whereas the T6SS-II cluster was not identified in 61.9% (13/21) of isolates. The intact T6SS-I cluster similar to that in the MDR K. pneumoniae HS11286 strain (NC_016845) was identified in seven isolates (33.33%). Six of them belonged to ST395 and one, KpA324, to ST449. The remaining 14 isolates lacked the tle1 and/or tli1 genes (effector-immunity pair of proteins participating in intra- and interspecies antagonism [51]) (Table S4). This pair of toxin-antitoxin genes was absent in seven isolates (33.33%) belonging to ST15, ST25, ST107, ST219, ST873, ST1480, and ST5275. The single tle1 gene was detected in two ST29 isolates (9.52%), and the single tli1 gene was found in five isolates (23.81%) belonging to ST39, ST307, and ST395. Notably, the tli1 gene copy number ranged from one in ST39 isolates to seven in ST307 isolates. In one isolate, KpA828 (ST25), a reduced T6SS-I cluster limited to only two genes (clpV/tssH and hcp/tssD) was found. Other virulence-related genes were detected at lower frequencies. However, the presence of the following fimbrial adherence determinants is of note: the stbABCDE genes identified in two ST29 isolates (9.52%) and the steB and stfD genes detected in two ST307 isolates (9.52%).

2.12. In Silico Identified Plasmid Replicons

Plasmid replicons were identified in almost all sequenced isolates, except for one isolate, KpA828 (non-MDR, HMV), which also had the smallest genome size among our isolates (Table S3). The number of plasmid replicons per isolate ranged from 1 to 7 (Table 2).
Notably, a high number of plasmid replicons was characteristic for the isolates belonging to ST395 (from 4 to 7 replicons). The highest number of plasmid replicons was detected in four ST395 isolates, three of which were XDR strains carrying the blaNDM-1 gene (KpA278, KpA285, and KpA542) and one—the MDR isolate KpA7001. In these isolates, an identical profile of the following 7 plasmid replicons was identified: Col(pHAD28) (KU674895), ColRNAI (DQ298019), IncFIB(K) (JN233704), IncFIB(pNDM-Mar) (JN420336), IncFII(K) (JN233704), IncHI1B(pNDM-MAR) (JN420336), and IncR (DQ449578). In another XDR isolate carrying the blaNDM-1 gene, KpA481, the plasmid profile was represented by 4 replicons only: Col(pHAD28), ColRNAI, IncFIB(pNDM-Mar), and IncR. The strain also had the smallest genome size among the XDR isolates (Table S3).
The most common plasmid replicons were IncR and IncFIB(K), detected with the same prevalence of 57.14% (12/21). Among IncR-positive isolates, the most common AMR gene identified on the replicon contigs was the blaCTX-M-15 gene, which was detected in seven isolates. Notably, the IncR replicon was identified in all seven ST395 isolates. In three of them it was co-located with the blaCTX-M-15 gene, whereas in two other isolates the replicon was located on the same contigs carrying the MDR regions. In particular, the following genes were identified in KpA769: blaCTX-M-15, aac(3)-IIe, catB3, blaOXA-1, aac(6′)-Ib-cr6, sul1, qacEdelta1, dfrA1, tetR(A), and tet(A). Of these, five genes were also detected in the KpA7001 contig with the IncR replicon: blaCTX-M-15, aac(3)-IIe, catB3, blaOXA-1, and aac(6′)-Ib-cr6. Besides, the tet genes were detected in the IncR contigs of two isolates belonging to other STs: tet(B) and tetR(B) in KpA511 (ST219) and tet(A) and tetR(A) in KpA6101 (ST5275). The IncFIB(K) replicon was detected in 12 isolates, but the AMR genes that were co-located with the replicon on the same contigs were found only in two isolates, KpA7002 (ST873) and KpA500 (ST307). In both these isolates, the aph(6)-Id, aph(3″)-Ib, and sul2 genes were co-located with the IncFIB(K) replicon on the same contigs, while in KpA500 the co-location of four additional AMR genes (blaTEM-1, catB3, blaOXA-1, and aac(6′)-Ib-cr6) was detected.
Among other plasmid replicons, the prevalence of Col(pHAD28) and ColRNAI plasmid replicons was 42.86% (9/21) and 33.33% (7/21), correspondingly. The combination of these replicons was identified in all seven ST395 isolates, but no linkage with any AMR genes was detectable in the replicon contigs. In KpA324 (ST449), however, the Col(pHAD28) replicon was co-located with the blaCTX-M-14 gene on the same contig. Notably, the IncFII(K) replicon was identified in eight isolates (38.1%) and always in combination with the IncFIB(K) replicon, while the IncFIB(K) replicon on its own was present in four other isolates. The prevalence of IncFIB(K)(pCAV1099-114) (CP011596) plasmid replicon was lower, 19.05% (4/21); however, in three out of four isolates, the AMR genes were co-located on the replicon contigs. In particular, in the KpA511 (ST219) isolate, a 6588 bp resistance region carrying the following 10 genes was identified: qnrS1, aph(6)-Id, aph (3″)-Ib, sul2, dfrA12, aadA2, qacEdelta1, sul1, mrx, and mphA. In two isolates belonging to ST39, KpA13 and KpA230, the number of AMR genes on the replicon contig was restricted to four (qnrS1, aph(6)-Id, aph (3″)-Ib, and sul2) and three (qnrS1, mphA, and mrx), respectively. Notably, the IncFIB(K)(pCAV1099-114) replicon was also detected in the AM sensitive-isolate KpA857 (ST1480). The IncFIA(pBK30683) (KF954760) plasmid replicon was found only in two ST29 isolates (KpA250 and KpA314) and was not associated with AMR genes. The IncQ (M28829) plasmid replicon was identified in one isolate only, KpA44 (ST395), and the aph(3′)-IV gene (amikacin resistance) was co-located with this replicon on the same contig.

2.13. Prophage Regions and CRISPR Arrays in K. pneumoniae Clinical Isolates

The genomic sequences were analysed for the presence of prophage regions using the PHASTEST web server [43,44,45] (https://phaster.ca, accessed on 20 September 2024). The prophage regions were identified in all our isolates (Table 2). A total of 24 prophage regions were identified, and their main characteristics are summarised in Table S5. The most prevalent phage was Klebsi_phiKO2 (NC_005857), detected in 38.1% of isolates. The number of prophages per isolate ranged from 1 to 6. Notably, the highest number of prophages was detected in isolates belonging to ST395 (Table 2). All these ST395 isolates, except KpA769, shared an identical profile of the following 6 prophages: Edward_GF_2 (NC_026611), Escher_HK639 (NC_016158), Klebsi_3LV2017 (NC_047817), Klebsi_ST147_VIM1phi7.1 (NC_049451), Klebsi_ST512_KPC3phi13.2 (NC_049452), and Salmon_SEN34 (NC_028699). Interestingly, all these prophages, except for one (Escher_HK639), were detected in ST395 isolates only. The KpA769 isolate was missing two prophages from this profile (Escher_HK639 and Salmon_SEN34) but had the additional two prophages, Escher_RCS47 (NC_042128) and Salmon_Fels_1 (NC_010391). Among the other isolates, an identical prophage profile was detected only in two ST29 isolates, KpA250 and KpA314, which harboured the following three prophages: Escher_RCS47, Klebsi_phiKO2 (NC_005857), and Klebsi_ST15_OXA48phi14.1 (NC_049454).
The prophage regions were analysed for the presence of AMR and virulence-related genes using CARD [52] and VFanalyzer [49] tools. No virulence-associated genes were detected in the prophage regions, consistent with the previously published results demonstrating the low prevalence of virulence factor genes in K. pneumoniae prophages [53]. On the contrary, the carriage of AMR genes on prophages was significant, and these genes were detected in nine prophages within the genomes of six K. pneumoniae isolates (Table 3). Notably, the prophages carried six genes of resistance to beta-lactams, with one of them, Escher_RCS47, harbouring two of them in the KpA769 (ST 395) isolate.
Interestingly, Escher_RCS47 was also identified in two other isolates belonging to ST29 and ST39 (Table 3). This phage is one of the major phage types harbouring AMR genes, which was found to be predominantly located on plasmids [53,54]. It should be noted here that in KpA769 (ST395), the Escher_RCS47 region was detected on the contig carrying the IncR plasmid replicon and the MDR region including ten AMR genes mentioned above (see Section 2.12). Of these ten genes, eight that encode resistance to 5 classes of AMs and quaternary ammonium compounds were located in the prophage region (Table 3). The role of prophage-located AMR genes in the MDR phenotype is also noticeable for other isolates listed in Table 3. In particular, in the KpA699 isolate (ST15), two Klebsi_phiKO2 phage regions, which are probably the result of superinfection, had, in summary, nine AMR genes conferring resistance to five classes of AMs.
Another phage carrying multiple AMR genes is the Staphy_SPbeta_like phage, which confers resistance to six classes of AMs in the KpA204 (ST307) isolate. Importantly, there are indications that this phage can move beyond the generic barriers and can be detected in several species of Gram-positive and Gram-negative bacteria [53,54]. We performed more detailed analysis of this phage region with MobileElementFinder (https://cge.food.dtu.dk/services/MobileElementFinder, accessed on 20 September 2024) and found the presence of two composite transposons: (i) cn_3826_IS26 (isfinder db, accession X00011) harbouring catB3, blaOXA-1, and aac(6′)-Ib-cr genes and (ii) cn_15047_IS26 (isfinder db, accession X00011) carrying tet(A), tetR, and qnrB1 genes. This combination of two mechanisms of horizontal gene transfer may explain its mobility beyond the generic barriers.
Additionally, the AMR genes located in two phage regions in the KpA13 (ST39) isolate encoded resistance to four classes of AMs. These results indicated an important contribution of both intact and questionable prophages to the MDR phenotype in a subset of our clinical K. pneumoniae isolates. Of note, we did not detect any genes associated with AMR or virulence-related genes in the incomplete phage regions that were identified in our isolates.
Clustered regularly interspaced short palindromic repeats (CRISPR) arrays were identified in five isolates (23.81%) belonging to the following STs: ST15 (KpA699, 2 arrays), ST39 (KpA13 and KpA230, 1 array), ST449 (KpA324, 2 arrays), and ST873 (KpA7002, 1 array). Of these, the KpA699 isolate carrying two CRISPR arrays had four plasmids and five prophage regions, whereas the low number of phages and plasmid replicons was detected in the other isolate carrying two CRISPR arrays, KpA324 (2 and 1, respectively). The majority of K. pneumoniae strains, however, had no detectable CRISPR arrays, thus with no phage immunity traits and, therefore, no boundaries against phage infections. Subsequently, the strains within the problematic ST395 or ST307 are not immune against phages and can easily participate in horizontal gene exchange via phages, thus contributing to their evolution in the form, for example, of the acquisition of AMR genes.
The absence of phage immunity in the XDR and MDR strains belonging to ST395 makes phage therapy a viable option to treat and control this infection.

2.14. Phylogenomic Analyses

To estimate genetic relatedness among our K. pneumoniae clinical isolates based on genomic sequences, we performed whole genome-based phylogenetic analysis using the type strain genome server (TYGS) (https://tygs.dsmz.de, accessed on 20 September 2024) [55,56]. The results demonstrated an ST-based distribution of the genomic sequences across the phylogenetic tree (Figure 2). All isolates belonging to the same ST were grouped together, with a high similarity score, and the average nucleotide identity (ANI, https://www.ezbiocloud.net/tools/ani, accessed on 20 September 2024) values were in the range of 99.97–99.99%. In particular, K. pneumoniae ST395 isolates with the XDR or MDR phenotypes and genotypes were clustered together, displaying a low genetic diversity, with an ANI value of 99.99%. In addition, the isolates representing the same clonal lineage were also grouped together, although with a lower degree of similarity: KpA6101 (ST5275) and KpA857 (ST1480) were assigned to sublineage SL37, while KpA511 (ST219) and KpA704 (ST107) were assigned to sublineage SL107. All other branches were represented by single isolates.
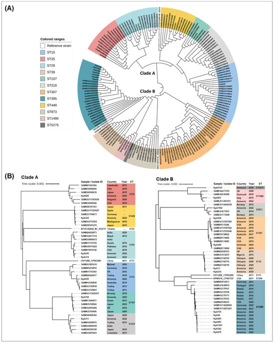
To place our K. pneumoniae clinical isolates within the international context, we performed whole genome-based phylogenetic analysis involving our strains and the most closely related genomic sequences from other countries. The latter genomic sequences of K. pneumoniae strains were obtained from the Pathogenwatch global resource (https://pathogen.watch, accessed on 20 September 2024). The most closely related strains of K. pneumoniae were identified based on core genome analysis, and the combined phylogenetic analysis revealed two main clades, A and B (Figure 3A, Table S6). Then, the whole-genome comparisons were made with the combined datasets, including our and international strains, using the TYGS resource (Figure 3B).
The noticeable difference between the clades A and B is that the former includes a more diverse range of countries and continents, while the latter is mainly confined to Europe, with minor inclusions from other geographical locations (Figure 3B). Also, the years of isolation of the clade A strains were earlier compared to clade B (2004–2022 vs. 2008–2024). Our seven XDR and MDR K. pneumoniae ST395 isolates demonstrated low genetic diversity and were located within clade B (Figure 3B). The most genetically close strains were from Russia and Germany, with the ANI values of 99.96–99.98%.
Another international high-risk clone, ST307, was also located within the clade B (Figure 3B). These MDR K. pneumoniae ST307 strains were isolated in the region from 2018 to 2024, including our isolates and also the isolates in another study [24]. The closest genomic matches were the strains from the USA. In particular, four K. pneumoniae ST307 clinical isolates from Armenia collected in 2018 and 2019 were close to the strain from the USA collected in 2014, while the KpA204 isolate from 2024 was close to the strains collected in the USA in 2019 (ANI values of 99.97–99.98%). The low genetic diversity was also identified in ST39 strains within clade B (Figure 3B). The ANI value of 99.98% was obtained for the isolates collected in Armenia in 2024 and the strains isolated in Ethiopia in 2020.
The carbapenem-resistant strain KpA699, belonging to the international high-risk clone ST15 and isolated in 2022, was located within the clade A (Figure 3B). The closest genomic matches to this isolate were the strains from Turkey, collected in 2013 and 2014, and the strain from Australia, isolated in 2014 (Figure 3B). The low genetic diversity was also observed among the ST449 strains in clade A, which included the KpA324 isolate from Armenia and strains from Germany, Spain, Madagascar, and Japan (ANI values of 99.97–99.99%). Another MDR isolate from Armenia, KpA511 (ST219), had the closest genomic matches with the strains from India and Turkey (ANI values of 99.98% and 99.99%, correspondingly). The remaining isolates from Armenia had less relatedness to international clones and were clustered within the groups demonstrating a higher level of genomic diversity (Figure 3B). It should be noted here that the KpA6101 isolate in our collection was the only isolate belonging to ST5275 in the Pathogenwatch database. We were unable, therefore, to perform comparative genomic analysis within this ST. In the phylogenetic tree, this single ST5275 genome formed a sister group with the ST1480 genomes (Figure 3B).

3. Discussion

The global rise of K. pneumoniae pathotypes with hypervirulent and MDR traits poses a significant threat to public health. To deal with this threat, many countries implemented monitoring programs, which help to understand the epidemiology and drug resistance of this pathogen and take the necessary measures to treat and control it. In particular, this information is especially useful for doctors, who deal with severely infected patients and have to make a prompt decision regarding the empirical AM therapy, which should be the most appropriate under the current circumstances. However, in certain regions of the world, there is a paucity of information regarding the local K. pneumoniae pathotypes, and this compromises the timely and efficient therapy to reduce excessive morbidity and mortality rates. In particular, this is the case for Armenia, and the main objective of this work was to collect epidemiological and drug resistance data in the interest of public health. Thus, we performed complex, in-depth analysis of K. pneumoniae pathotypes circulating in this region.
We analysed the collection of 48 isolates of K. pneumoniae, which were obtained from hospital patients during the period from 2018 to 2024. Extensive analysis of AMR with the panel of 22 antibiotics, which covered 12 different classes of antibiotics, revealed that the majority of the isolates are XDR (resistance to at least 10 classes of AMs) and MDR (resistance to at least five classes of AMs) bacteria, comprising together 64.58% of the isolates. Resistance to less than five classes of AMs was encountered in 35.42% of the isolates. Thus, therapeutic options for the majority of K. pneumoniae infections are limited. In particular, XDR isolates (8.33%, 4/48) demonstrated an identical profile of complete resistance to 10 classes of AMs, including carbapenems, but they were still susceptible to colistin and tigecycline.
The MDR isolates of K. pneumoniae (56.25%, 27/48) demonstrated a high proportion of ESBL-producers, 77.78% (21/27), with resistance to the 3rd and 4th generation cephalosporins. Interestingly, co-resistance to more classes of AMs was mainly correlated with the ESBL production, in contrast to the non-producers. In the MDR group, intermediate resistance to colistin and tigecycline was found in 11.11% (3/27) of the isolates. The highest susceptibility in MDR isolates was to carbapenems and cefoxitin. The latter suggests that cefoxitin, a cephamycin resistant to ESBL hydrolysis, could be a viable therapeutic option for the treatment of infections caused by MDR K. pneumoniae to limit the use of carbapenems as has been suggested earlier [57].
The non-MDR isolates demonstrated susceptibility to all first-line drugs used to treat K. pneumoniae infections. Interestingly, the HMV phenotype, which is considered to be one of the markers of hypervirulence [58], was identified in three non-MDR isolates (14.29%). However, this phenotype was not detectable among our XDR and MDR isolates.
One of the alternatives to AMs is phage therapy, and for this purpose, we tested two commercial phage preparations, BKpP and BKPP (SPA “Microgen” Moscow, Russia), which include phage lines active against K. pneumoniae and Klebsiella spp., respectively. Both these phage cocktails displayed significant in vitro activity against K. pneumoniae clinical isolates, especially the XDR (100%) and MDR (75–82.14%) strains. Given the limited options of AM therapy against these XDR or MDR isolates, the high efficiency of the commercial bacteriophage preparations could be of interest, suggesting that they may serve as an alternative/adjunct therapy to control these hard-to-treat infections.
The initial genetic characterisation of our isolates was performed with ERIC-PCR fingerprinting, which allows us to estimate genetic relatedness among the isolates of enteric bacteria and vibrios [59]. This analysis demonstrated a high genetic diversity among our K. pneumoniae strains, demonstrating their predominantly polyclonal structure. However, the XDR and some of the MDR isolates produced identical or very similar ERIC-PCR fingerprints, suggesting the possibility of the clonal spread. The ERIC-PCR results were also used as one of the criteria for selection of strains for WGS analysis to avoid redundant sequencing.
The selected 21 human K. pneumoniae isolates of clinical and epidemiological significance were subjected to WGS. All these isolates belonged to the phylogroup Kp1, K. pneumoniae sensu stricto. The following 12 STs were identified: ST15 (1), ST25 (1), ST29 (2), ST39 (2), ST107 (1), ST219 (1), ST307 (2), ST395 (7), ST449 (1), ST873 (1), ST1480 (1), and ST5275 (1). This analysis indicated the circulation of international high-risk MDR clones in Armenia. In particular, 33.33% of the sequenced strains belonged to ST395, which was first detected in France in 2010 and now is emerging as the international high-risk clonal lineage of K. pneumoniae [25]. All four of our XDR isolates with carbapenem resistance and three ESBL-producing MDR isolates with resistance to 8 classes of AMs belonged to this ST. It is also concerning that all our ST395 isolates were recovered from a vulnerable cohort, that is, paediatric patients. This ST is associated with clinically important MDR phenotypes such as the production of carbapenemases and ESBL as well as resistance to other classes of AMs [3,4].
We also detected the representatives of other international high-risk MDR clones, ST15 [60,61] and ST307 [62]. The carbapenem-resistant MDR isolate KpA699 belonged to ST15, and two isolates with resistance to eight AM classes (KpA204 and KpA500) were assigned to ST307. Taken together with the ST395 data, our results indicate that 10 out of 18 XDR and MDR isolates belong to the recognised international high-risk MDR clones. Among other MDR isolates with resistance to nine classes of AMs, two were assigned to ST39, which is also considered an emerging pathogen [63], and one to ST219. In addition, two MDR strains, KpA250 and KpA314, belonged to ST29. Need to mention here that strains for sequencing were selected based on ERIC-PCR data, and only one clone from the clusters with identical fingerprints was selected for WGS. Thus, the prevalence of international high-risk MDR clones in our collection may be higher.
Because of our focus on hard-to-treat XDR and MDR infections, the WGS coverage of the non-MDR K. pneumoniae strains, which accounted for 35.42% of all isolates, remained insufficient. Nevertheless, two non-MDR HMV isolates were assigned to the STs with the hvKp phenotype. The ESBL-producer KpA828 belonged to ST25 [64], and KpA704 to ST107, while the isolate that was susceptible to AMs was assigned to ST1480. Thus, all our isolates are the well-known K. pneumoniae lineages disseminated in many countries. In the only previous report from the region, genomic characterisation of eight clinical isolates of K. pneumoniae, which were isolated in 2019, was published [24] (ENA Project: PRJEB51925). The presence of MDR ST307 isolates (N = 4) was detected as well, but also other STs, which were not present in our analysis: ST37, ST147, ST807, and ST967. These findings indicated the presence of another international high-risk MDR clone of K. pneumoniae, ST147 [65], in the region.
The capsule polysaccharide of K. pneumoniae is one of the important virulence factors, which protects against phagocytosis and the bactericidal activity of the serum [66]. There are indications that K1 and K2 serotypes may be involved in more clinically serious cases of bacteremia [67]. The lipopolysaccharide (O antigen) also plays a role as a virulence factor [68]. The most prevalent ST395 isolates shared an identical profile of capsular and LPS serotypes, K2:O2 (subtype O2a). The second most common profile, K19:O1, was found in the ST15 and ST29 isolates (14.29%, 3/21). An identical serotype, K62:O1, was also detected in two ST39 isolates. In all other isolates, the serotypes were correlated with the corresponding STs.
Further, based on WGS data, we analysed the genetic background for the phenotypically observed AMR profiles of our K. pneumoniae isolates. The resistome of four XDR ST395 isolates was highly similar. In particular, resistance to carbapenems was associated with the production of NDM-1 carbapenemase, while resistance to amikacin was associated with the presence of the armA gene. The ESBL-producer phenotype was not detected in the XDR isolates, but the combination of the blaCTX-M-15, blaOXA-1, blaSHV-11, and blaTEM-1 genes was present, except for one isolate lacking the blaCTX-M-15 gene. The above gene combination was also detected in all MDR ST395 isolates with the ESBL-producer phenotype. There was a good concordance between the phenotypic and genotypic data: aac(3)-IIe, aac(6′)-Ib-cr6, and aph(3′)-VIa (aminoglycoside resistance); mphA, mphE, mrx, and msrE (macrolide resistance); aac(6′)-Ib-cr6, gyrA (S801), parC (S83I), and qnrS1 (fluoroquinolone resistance); dfrA1, dfrA5, sul1, and sul2 (resistance to folate pathway antagonists); tet(A)/tetR(A) (tetracycline resistance); catA1 and catB3 (phenicol resistance); fosA6 and uhpT (E350Q) (fosfomycin resistance). Also, the truncated form of OmpK35 porin (72% of full length) and the lack of the ramAR genes, which encode the regulators of the AcrAB pump, were the characteristic features of all our XDR and MDR K. pneumoniae isolates belonging to ST395.
Among the other MDR isolates, the ESBL-producing phenotype was associated with the combination of genes encoding CTX-M and SHV beta-lactamases, while the production of SHV-11 was detected only in a non-MDR isolate with the HMV phenotype. Regarding resistance determinants to other classes of AMs, they were mostly identified as specific AMR gene combinations and were mostly in concordance with the phenotypic data. It must be emphasised, however, that no acquired colistin or tigecycline resistance genes can be identified in three isolates with intermediate resistance to these AMs. Although tigecycline resistance could be the result of mutations in the tet(A) gene [69], our three tigecycline non-susceptible isolates (KpA13, KpA204, and KpA7001) carried the same tet(A) gene variant as the susceptible isolates, thus ruling out this probability. Potential mechanisms could be the overexpression of the acrB gene and its regulator RamA due to mutations in their regulators [70] and reduced permeability of AMs due to mutations in the ompK genes.
The genes encoding OmpK35, OmpK36, and OmpK37 porins were present in all genomic sequences. However, the combined mutations in the ompK36 and ompK37 genes were identified in five (23.81%) MDR strains, and/or a truncated form of OmpK35 porin was predicted in nine (42.86%) MDR strains, suggesting that the reduced permeability to AMs may contribute to the increased MICs towards clinically important AMs in 57.14% (12/21) of K. pneumoniae clinical isolates. The main MDR efflux systems in Klebsiella spp., AcrAB and OqxAB, as well as other efflux systems (AcrEF, EefAB, EmrAB, KpnGH, KpnEF, LptD, MacAB, and MsbA) were present with a high prevalence in our clinical isolates, including the non-MDR strains. In addition, the five strains with the combined mutations in ompK36 and ompK37 also demonstrated an identical profile of multiple substitutions in the acrR gene (repressor of the AcrAB pump). These highly similar profiles of mutations in ompK36/ompK37 and acrR were detected in clinical isolates belonging to different STs: ST15 (1), ST39 (2), ST395 (1), and ST5275 (1). In these isolates, the reduced permeability to AMs and overexpression of the AcrAB pump may contribute to a higher level of resistance to multiple AMs, including carbapenems.
For example, the carbapenem-resistant isolate KpA699 (ST15) harboured no known carbapenemase genes but had mutations in the ompK36 (OmpK36GD, A217S) and ompK37 (I70M, I128M) genes associated with resistance to carbapenems. Additionally, the strain carried a truncated OmpK35 porin, comprising 49% of the full length. In addition, the co-occurrence of mutations in the local repressor genes of the AcrAB efflux pump, acrR and ramR, was observed in this isolate. Thus, the reduced permeability of porins and overexpression of the AcrAB efflux pump may be the mechanisms of carbapenem resistance in KpA699. These non-specific resistance mechanisms may also be responsible for its resistance to cefoxitin and tetracycline, for which no acquired genetic determinants of resistance can be found.
However, the similar mutations contributing to the reduced permeability of porins and overexpression of the AcrAB efflux pump can also be found in the other K. pneumoniae strains, in which the specific AMR genes can be detected. Thus, these non-specific mechanisms of AMR are widespread among clinical K. pneumoniae strains and may potentially contribute to the elevated MIC values or interfere with therapies even if the appropriate AMs are used.
The virulome analysis revealed a high virulence potential in five out of seven ST395 isolates, including all XDR and one MDR (KpA7001) strain. These five isolates carried ybt locus, which encodes the siderophore yersiniabactin (lineage 16) and which is located within ICEKp12; the iucABCD and iutA genes, which encode the aerobactin siderophore; and the rmpA2 gene, which encodes the regulator of the mucoid phenotype. The additional virulence factors, rmpADC (mucoid phenotype) and peg344 (metabolic transporter), were detected in one of the XDR isolates, KpA481. Notably, all these isolates had the highest score of 4 by Kleborate [39]. However, an identical truncated form of RmpA2 protein (47%) was predicted in all ST395 isolates, and they displayed the HMV-negative phenotype. This suggests that our K. pneumoniae ST395 isolates with the score of 4 cannot be classified as hypervirulent, based on in silico prediction of virulence biomarkers [14,15]. Still, these carbapenem-resistant or ESBL-producing strains display a high virulence potential. These highly virulent strains are not detectable by conventional laboratory tests and have to be monitored using genomic approaches. To our knowledge, this is the first report and comprehensive characterisation of carbapenem-resistant XDR and ESBL-producing MDR K. pneumoniae ST395 clinical isolates from Armenia carrying important virulence determinants.
Regarding the virulence potential of MDR and non-MDR K. pneumoniae clinical isolates, the majority of them had the ybt locus encoding yersiniabactin located on integrative conjugative elements (ICEKp) and were scored 1 by Keborate. In addition, the virulence score of 0 was assigned to 14.29% (3/21) of the isolates. Notably, two non-MDR isolates with the HMV phenotype were scored 0 and 1 by Keborate and thus cannot be classified as hypervirulent. Given the low number of non-MDR isolates subjected to WGS, further research is needed to evaluate the prevalence of hypervirulent strains among the non-MDR K. pneumoniae circulating in the region.
Mobile genetic elements (MGE) play an important role in the evolution of K. pneumoniae lineages towards MDR and hypervirulence. The virulence loci, such as ybt, for example, were located within the integrative conjugative elements ICEKp4, ICEKp9, ICEKp3, ICEKp5, and ICEKp12 in different isolates of K. pneumoniae. As mentioned before, in the five ST395 isolates, several virulence determinants were located within ICEKp12.
Regarding another class of MGEs, plasmids: except for one strain, KpA828, plasmid replicons were detected in all other isolates, ranging from one to seven per isolate. The highest number of replicons was identified among carbapenem-resistant and highly virulent isolates belonging to ST395, which had an identical profile of seven replicons, belonging to the next incompatibility groups: Col(pHAD28), ColRNAI, IncFIB(K), IncFIB(pNDM-Mar), IncFII(K), IncHI1B(pNDM-MAR), and IncR. Importantly, some plasmids harbour a large array of AMR genes, which, if transferred, may instantly confer resistance to a multitude of AMs. In the KpA511 strain, for example, the IncFIB(K) plasmid pCAV1099-114 carried a 6588 bp resistance region encompassing the following 10 AMR genes: qnrS1, aph(6)-Id, aph (3″)-Ib, sul2, dfrA12, aadA2, qacEdelta1, sul1, mrx, and mphA.
Prophage sequences were detected in all the sequenced isolates. All isolates belonging to ST395 did not contain any CRISPR-Cas sequences and were characterised not only by a high number of plasmid replicons but also by a high number of prophages. All these isolates, except one (KpA769), shared an identical profile of the following 6 prophages: Edward_GF_2, Escher_HK639, Klebsi_ST147_VIM1phi7.1, Klebsi_ST512_KPC3phi13.2, Klebsi_3LV2017, and Salmon_SEN34. Among isolates in our collection, all of these prophages, except for one (Escher_HK639), were detected only in ST395 isolates, suggesting the clonal dissemination of these prophages with the hosts, without horizontal transfer events to the representatives of other STs.
In nine prophage sequences, we detected the AMR genes, including the genes of resistance to the first-line drugs such as beta-lactams (6 genes). One ST395 isolate, KpA769, contained the prophage with two of these genes, with a total of eight AM genes. This suggests that the prophages in K. pneumoniae may serve as significant vehicles for the horizontal dissemination of AMR genes. Interestingly, the same prophages may carry a different AMR gene load in the hosts belonging to different STs. The Escher_RCS47 (NC_042128) prophage, for example, carried qacEdelta1, dfrA7, aph(3′)-Ia, and catA1 in KpA13 (ST39) but dfrA14 and blaCTX-M-15—in KpA250 (ST29). This again suggests the scenario of the clonal dissemination of prophage sequences with their hosts belonging to different STs. And finally, although a large-scale database analysis may suggest the presence of virulence genes in K. pneumoniae prophages [54], we did not detect any virulence genes in the prophage sequences of our strains. Other MGEs, such as ICEs, may be largely responsible for the horizontal dissemination of virulence genes.
Thus, our results revealed the circulation of international high-risk MDR clones of K. pneumoniae in Armenia. They are associated with an elevated risk of treatment failure due to difficult-to-treat AMR phenotypes and pose a considerable threat to patients, especially in vulnerable cohorts such as children. Particularly problematic are the clonally related NDM-1 carbapenemase-producing XDR and ESBL-producing MDR K. pneumoniae ST395 strains. They display a high virulence potential, harbour multiple plasmid replicons and prophages, and are associated with an increased risk of nosocomial infections. Especially concerning is the finding of carbapenem-resistant XDR strains in infected children. While some non-carbapenem antimicrobials, such as colistin, are utilised for treating carbapenem-resistant infections, their use is typically restricted to adult patients due to the side effects. Another restriction is that colistin and tigecycline are not licensed for use in Armenia. Regrettably, resistance to these antibiotics is on the rise, further complicating treatment options for carbapenem-resistant infections [70,71]. We also found resistance to these antibiotics in our three K. pneumoniae isolates.
Despite these challenges, recent research efforts have resulted in the development of several new drugs and combination therapies, which demonstrated good efficacy against carbapenem-resistant bacteria [21]. Some of these promising agents include ceftazidime-avibactam, cefiderocol, ceftolozane-tazobactam, imipenem-cilastatin-relebactam, meropenem-vaborbactam, plazomicin, and eravacycline. Unfortunately, these drugs are currently not available for clinical use in Armenia.
The prevalence of international high-risk MDR clones among the clinical isolates of K. pneumoniae in Armenia requires further monitoring and control measures. One of the limitations of the current analysis, however, is due to the lack of sufficient genomic data from the neighbouring countries, with which active interaction in the form of travel is maintained, such as Georgia and Iran. Nevertheless, our findings underscore the pressing need for genomic surveillance of K. pneumoniae infections of epidemiological significance in the country and beyond. Such surveillance efforts are crucial for improving AM therapy strategies and for the identification of intervention points to limit the dissemination of MDR K. pneumoniae.

4. Materials and Methods

4.1. Human Isolates of K. pneumoniae

This study was performed with the use of a collection of K. pneumoniae strains isolated from patients in three hospitals in Armenia between 2018 and 2024. A total of 48 non-duplicate K. pneumoniae isolates were isolated from the stool (17), urine (16), throat (10), endotracheal tube (3), eye (1), and wound fluid (1) samples. The majority of these isolates, 38 (79.17%), were obtained from paediatric patients, and the rest 10 (20.83%)—from adults. Clinical and microbiological data of these patients were collected and anonymised. The gender distribution was as follows: 25 males (52.08%) and 23 females (47.92%). A total of 37 (77.08%) isolates were collected from patients who had not taken any medications, including antibiotics, before the hospital admission. In addition, 11 (22.92%) strains were isolated from patients receiving treatment with third-generation cephalosporins. Among these, three isolates were from the endotracheal tubes in paediatric patients and eight were isolates from the urine of adult patients. Of the 48 patients in this study, 31 (64.58%) and 17 (35.42%) were from Yerevan and regions, respectively. Additional information regarding patients and K. pneumoniae isolates is presented in Table S1.
Ethical Statement. The study protocol was approved by the Ethics Committee of the Institute of Molecular Biology NAS RA (IORG number 0003427, IRB/IEC: 00004079); protocol code: Approval 01/2017, date of approval: 14 June 2017; protocol code: Approval 05/23, date of approval: 31 October 2023.

4.2. Antimicrobial Susceptibility Testing

All 48 K. pneumoniae isolates were tested for susceptibility towards 22 individual antibiotics, which covered 12 different classes of antibiotics. The SOPs were strictly followed, in accordance with the guidelines of the Clinical and Laboratory Standards Institute (CLSI) for standard disc diffusion assays [72]. For this assay, Muller–Hinton agar (Liofilchem® s.r.l., Roseto degli Abruzzi, Italy) was used. Bacterial inoculum was adjusted to the equivalent of a 0.5 McFarland standard. The following AM discs (Liofilchem® s.r.l., Roseto degli Abruzzi, Italy) were used: amikacin (30 µg), amoxicillin-clavulanic acid (20 µg/10 µg), ampicillin (10 µg); ampicillin-sulbactam (10 µg/10 µg), aztreonam (30 µg), cefepime (30 µg), cefoxitin (30 µg), ceftazidime (30 µg), ceftriaxone (30 µg), chloramphenicol (30 µg), ciprofloxacin (5 µg), gentamicin (10 µg), imipenem (10 µg), meropenem (10 µg), piperacillin-tazobactam (100 µg/10 µg), tetracycline (30 µg), ticarcillin-clavulanate (75 µg/10 µg), tobramycin (10 µg), and trimethoprim-sulfamethoxazole (1.25 µg/23.75 µg). The results of susceptibility testing were interpreted based on the CLSI criteria [72]. The MIC for azithromycin was determined by performing the agar dilution method according to the CLSI standards [73]. For determination of MIC for colistin, the broth disc elution method was used, according to CLSI recommendations [73]. The MIC for tigecycline (Sigma–Aldrich, St. Louis, MO, USA) was determined by using the broth dilution method. The MIC values were assessed in accordance with the European Committee on Antimicrobial Susceptibility Testing (EUCAST) criteria: ≤0.5 mg/L was considered susceptible and >0.5 mg/L—resistant [74]. The ESBL-producer phenotype was identified by the disc diffusion test using cefotaxime and ceftazidime with and without clavulanic acid, according to the CLSI guidelines [72]. Escherichia coli strains ATCC 25922 and ATCC 35218 were used for quality control. Isolates that showed resistance to representatives of at least three classes of AMs were considered as MDR, and isolates non-susceptible to ≥1 AM agent in all but ≤2 classes of AMs were considered as XDR [75].

4.3. Susceptibility to Bacteriophage Preparations

Bacteriophage susceptibility of K. pneumoniae clinical isolates was assessed with the “streak assay” [76]. The commercial bacteriophage preparations “Bacteriophage Klebsiella pneumoniae Purified” (BKpP) and “Bacteriophage Klebsiella Polyvalent Purified” (BKPP) from (SPA “Microgen” Moscow, Russia) were used.

4.4. Hypermucoviscous (HMV) Phenotype Identification

The “string test” to determine the HMV phenotype of K. pneumoniae isolates was performed as described previously [12]. The isolates were inoculated on agar plates and incubated at 37 °C overnight. HMV isolates were identified by the formation of a viscous string from the colonies on the agar surface to an inoculating loop measuring at least 5 mm.

4.5. Bacterial DNA Extraction

Total bacterial DNA samples for ERIC-PCR analysis were isolated by the boiling lysate method [77] and frozen at −20 °C until further analysis. For whole genome sequencing (WGS), bacterial DNA samples were extracted using the UltraClean® Microbial DNA Isolation Kit (MO BIO Laboratories Inc., San Diego, CA, USA) according to the manufacturer’s recommendations. DNA samples were stored in the 10 mM Tris buffer, without EDTA, at −20 °C.

4.6. ERIC-PCR

The primers used for ERIC-PCR were: ERIC-1R (5′-ATGTAAGCTCCTGGGGATTCAC-3′) and ERIC-2 (5′-AAGTAAGTGACTGGGGTGAGCG-3′) (Integrated DNA Technologies, BVBA—Löwen, Belgium) [78]. PCR was performed as described previously [79], with some modifications. The PCR conditions were as follows: initial denaturation at 94 °C for 4 min, followed by 35 cycles of denaturation at 94 °C for 1 min, primer annealing at 52 °C for 1 min, an extension at 72 °C for 4 min, and a final extension at 74 °C for 10 min. The amplified products were separated by gel electrophoresis in 1.5% agarose. HyperLadder™ 1 kb (Bioline, Memphis, TN, USA) was used as a molecular weight marker.
The amplicon patterns generated by ERIC-PCR were analysed with the gel analysis software GelAnalyzer 19.1 (www.gelanalyzer.com). After normalisation and pattern alignment, the dendrogram showing the amplicon similarity among isolates was generated with the Dice coefficient and the unweighted pair group method with arithmetic average (UPGMA) algorithm for cluster analysis (http://insilico.ehu.eus/dice_upgma, accessed on 20 September 2024).

4.7. WGS of K. pneumoniae Isolates

WGS of 21 K. pneumoniae isolates in this study was provided by MicrobesNG (https://microbesng.com). Sequencing of two isolates from 2018 and 2019 (KpA500 and KpA6101) was performed on the Illumina HiSeq 2500, and the other 19 isolates were sequenced on the Illumina NovaSeq 6000 platform. Sequencing was performed with 2 × 250 bp paired-end reads at 30× coverage. Reads were adapter-trimmed using Trimmomatic 0.30 [80] with a sliding window quality cutoff of Q15. Contigs were annotated using Prokka 1.11 [81]. Whole genome sequences of K. pneumoniae isolates are available in the NCBI database under Bioproject/PRJNA1141898. Accession numbers for individual isolates are listed in Supplementary Materials (Table S3).

4.8. Bioinformatics Analyses

The general information on the genomes of our K. pneumoniae isolates was obtained using the Pathogenwatch resource (https://pathogen.watch, accessed on 20 September 2024) and BIGSdb-Pasteur database (https://bigsdb.pasteur.fr/klebsiella/, accessed on 20 September 2024). Assignment of the isolates to STs and cgMLST was performed using the BIGSdb-Pasteur database (https://bigsdb.pasteur.fr/klebsiella/, accessed on 20 September 2024). Capsule (K) type and O serotype of the K. pneumoniae isolates were identified using the Kaptive tool [26] (https://kaptive-web.erc.monash.edu, accessed on 20 September 2024). Virulence scores by Kleborate [39] were obtained using the Pathogenwatch resource (https://pathogen.watch, accessed on 20 September 2024). Prediction of known or potential virulence factors in silico was performed using the Virulence Factor Database (VFDB) [49] (http://www.mgc.ac.cn/cgi-bin/VFs/v5/main.cgi, accessed on 20 September 2024). Antibiotic resistance genes were identified using the Resistance Gene Identifier (RGI) tool in the comprehensive antibiotic resistance database (CARD) [52] (https://card.mcmaster.ca/analyze/rgi, accessed on 20 September 2024), the ResFinder v.4.6.0 tool [35,36] (http://genepi.food.dtu.dk/resfinder, accessed on 20 September 2024), and the BIGSdb-Pasteur database (https://bigsdb.pasteur.fr/klebsiella/, accessed on 20 September 2024). Detection of plasmid replicons and determination of incompatibility groups was performed using the PlasmidFinder 2.1 tool [36,42] (https://cge.food.dtu.dk/services/PlasmidFinder/, accessed on 20 September 2024). Identification of mobile genetic elements and their linkage with AMR genes was performed with MobileElementFinder (v1.0.2) [82] (https://cge.food.dtu.dk/services/MobileElementFinder, accessed on 20 September 2024). Identification and annotation of prophage sequences within bacterial genomes was performed using the PHASTEST web server [43,44,45] (https://phastest.ca/, accessed on 20 September 2024). CRISPR sequences were identified using the Pathosystems resource integration centre (PATRIC) [46] (https://www.patricbrc.org, accessed on 20 September 2024). Other genes in contigs were analysed using the BLAST server (http://blast.ncbi.nlm.nih.gov/Blast.cgi, accessed on 20 September 2024). The Average Nucleotide Identity (ANI) value was determined using the ANI Calculator tool (https://www.ezbiocloud.net/tools/ani, accessed on 20 September 2024).

4.9. Whole Genome-Based Phylogenetic Analyses

Whole-genome-based phylogenetic trees of K. pneumoniae isolates were obtained using the type strain genome server (TYGS) platform (https://tygs.dsmz.de, accessed on 20 September 2024) [55,56]. Pairwise comparison of genomes was performed using the genome blast distance phylogeny (GBDP) method, and intergenomic distances were inferred as described earlier [55]. Phylogenetic trees were constructed with FastME 2.1.6.1 [56].
The Pathogenwatch resource (https://pathogen.watch, accessed on 20 September 2024) was used to generate phylogenetic trees of K. pneumoniae strains based on core genome distances. The dendrograms were constructed based on scaled pairwise scores for assemblies and the neighbour-joining method (APE package [83]). The phangorn package [84] was used to obtain the midpoint rooted tree.
Tree annotation and visualisation were performed using iTol v.6 [85] (https://itol.embl.de/, accessed on 20 September 2024).

4.10. Statistical Analyses

The p-value (two-tailed) from Fisher’s exact test was calculated using the online GraphPad QuickCalcs resource (http://www.graphpad.com/quickcalcs/contingency1.cfm, accessed on 20 September 2024) to evaluate statistical differences between the compared groups. p-values 0.05 were considered significant.

5. Conclusions

We performed a comprehensive analysis of K. pneumoniae pathotypes in Armenia, and the main conclusions are:
  • The majority (64.58%) of clinical K. pneumoniae isolates are represented by the XDR and MDR strains, with resistance from five to ten AM classes. Only 35.42% of the isolates are resistant to less than five AM classes.
  • Phage therapy could be a viable option for an alternative/adjunct therapy of XDR and MDR isolates of K. pneumoniae.
  • Epidemiologically, the most problematic K. pneumoniae lineages are represented by international high-risk MDR clones belonging to ST395, ST15, and ST307.
  • The XDR and MDR strains demonstrate a high virulence potential, with a number of virulence determinants ranging from capsule polysaccharides to siderophores to regulators of the mucoid phenotype.
  • In part, AMR mechanisms in K. pneumoniae are non-specific and driven by mutations in the porin genes, which reduce permeability to AMs, and by mutations in the regulators of efflux pumps, which allow overexpression of drug efflux pumps such as AcrAB. These mechanisms are responsible for AMR in strains with the apparent absence of specific AMR genes.
  • K. pneumoniae isolates possess an extensive range of MGEs, ranging from ICEs to plasmids to prophages, especially in ST395 strains.
  • Many AMR and virulence genes are located on MGEs, which may allow rapid evolution towards MDR and hypervirulent traits in these bacteria.
  • The overall situation with K. pneumoniae pathotypes in Armenia dictates the urgent need for genomic surveillance of this infection, especially in light of the emergence of global hypervirulent STs such as hvKp ST23 (https://www.who.int/emergencies/disease-outbreak-news/item/2024-DON527, accessed on 20 September 2024).

Supplementary Materials

The supporting information can be downloaded at https://www.mdpi.com/article/10.3390/ijms26020504/s1.

Author Contributions

Conceptualization, R.A.; methodology, R.A. and A.S.; investigation, A.S., K.A., M.Z., A.H. and S.H.; resources, Z.G.; data curation, A.S.; writing—original draft preparation, A.S.; writing—review and editing, R.A.; supervision, R.A. and A.S.; project administration, A.S.; funding acquisition, R.A. and A.S. All authors have read and agreed to the published version of the manuscript.

Funding

This research was funded by the Armenian National Science and Education Fund (22AN:NS-molbio-2700) and the Higher Education and Science Committee of MESCS RA (N 1-18/24-I/IMB).

Institutional Review Board Statement

The study was conducted in accordance with the Declaration of Helsinki and approved by the Ethics Committee of the Institute of Molecular Biology, NAS RA (IORG number 0003427, IRB/IEC: 00004079); protocol code: Approval 01/2017, date of approval: 14 June 2017; protocol code: Approval 05/23, date of approval: 31 October 2023).

Informed Consent Statement

Informed consent was obtained from all subjects involved in the study. Parental/guardian permission and consent were obtained when children/minors were enrolled in this study.

Data Availability Statement

Data associated with this article are included in the Supplemental Materials (Tables S1–S6, Figure S1). Whole genome sequences of K. pneumoniae isolates are available in the NCBI database under Bioproject/PRJNA1141898. Accession numbers for individual isolates are listed in the Supplementary Materials (Table S3).

Conflicts of Interest

The authors declare no conflicts of interest.

References

  1. Antimicrobial Resistance Collaborators. Global burden of bacterial antimicrobial resistance in 2019: A systematic analysis. Lancet 2022, 399, 629–655. [Google Scholar] [CrossRef] [PubMed]
  2. World Health Organization. WHO Bacterial Priority Pathogens List, 2024: Bacterial Pathogens of Public Health Importance to Guide Research, Development and Strategies to Prevent and Control Antimicrobial Resistance; World Health Organization: Geneva, Switzerland, 2024; Available online: https://www.who.int/publications/i/item/9789240093461 (accessed on 10 October 2024).
  3. Paczosa, M.K.; Mecsas, J. Klebsiella pneumoniae: Going on the offense with a strong defense. Microbiol. Mol. Biol. Rev. 2016, 80, 629–661. [Google Scholar] [CrossRef] [PubMed]
  4. Bengoechea, J.A.; Sa Pessoa, J. Klebsiella pneumoniae infection biology: Living to counteract host defences. FEMS Microbiol. Rev. 2019, 43, 123–144. [Google Scholar] [CrossRef]
  5. Boucher, H.W.; Talbot, G.H.; Bradley, J.S.; Edwards, J.E.; Gilbert, D.; Rice, L.B.; Scheld, M.; Spellberg, B.; Bartlett, J. Bad bugs, no drugs: No ESKAPE! An update from the Infectious Diseases Society of America. Clin. Infect. Dis. 2009, 48, 1–12. [Google Scholar] [CrossRef] [PubMed]
  6. Podschun, R.; Ullmann, U. Klebsiella spp. as nosocomial pathogens: Epidemiology, taxonomy, typing methods, and pathogenicity factors. Clin. Microbiol. Rev. 1998, 11, 589–603. [Google Scholar] [CrossRef] [PubMed]
  7. Navon-Venezia, S.; Kondratyeva, K.; Carattoli, A. Klebsiella pneumoniae: A major worldwide source and shuttle for antibiotic resistance. FEMS Microbiol. Rev. 2017, 41, 252–275. [Google Scholar] [CrossRef]
  8. David, S.; Reuter, S.; Harris, S.R.; Glasner, C.; Feltwell, T.; Argimon, S.; Abudahab, K.; Goater, R.; Giani, T.; Errico, G.; et al. Epidemic of carbapenem-resistant Klebsiella pneumoniae in Europe is driven by nosocomial spread. Nat. Microbiol. 2019, 4, 1919–1929. [Google Scholar] [CrossRef] [PubMed]
  9. Wyres, K.L.; Lam, M.M.C.; Holt, K.E. Population genomics of Klebsiella pneumoniae. Nat. Rev. Microbiol. 2020, 18, 344–359. [Google Scholar] [CrossRef] [PubMed]
  10. Dong, N.; Yang, X.; Chan, E.W.; Zhang, R.; Chen, S. Klebsiella species: Taxonomy, hypervirulence and multidrug resistance. EBioMedicine 2022, 79, 103998. [Google Scholar] [CrossRef]
  11. Liu, Y.C.; Cheng, D.L.; Lin, C.L. Klebsiella pneumoniae liver abscess associated with septic endophthalmitis. Arch. Intern. Med. 1986, 146, 1913–1916. [Google Scholar] [CrossRef]
  12. Shon, A.S.; Bajwa, R.P.S.; Russo, T.A. Hypervirulent (hypermucoviscous) Klebsiella pneumoniae: A new and dangerous breed. Virulence 2013, 4, 107–118. [Google Scholar] [CrossRef] [PubMed]
  13. Russo, T.A.; Marr, C.M. Hypervirulent Klebsiella pneumoniae. Clin. Microbiol. Rev. 2019, 32, e00001-19. [Google Scholar] [CrossRef]
  14. Russo, T.A.; Alvarado, C.L.; Davies, C.J.; Drayer, Z.J.; Carlino-MacDonald, U.; Hutson, A.; Luo, T.L.; Martin, M.J.; Corey, B.W.; Moser, K.A.; et al. Differentiation of hypervirulent and classical Klebsiella pneumoniae with acquired drug resistance. mBio 2024, 15, e02867-23. [Google Scholar] [CrossRef] [PubMed]
  15. Rodríguez-Medina, N.; Rodríguez-Santiago, J.; Alvarado-Delgado, A.; Sagal-Prado, A.; Silva-Sánchez, J.; De la Cruz, M.A.; Ares, M.A.; Sánchez-Arias, M.; Morfín-Otero, R.; Hernández-Castro, R.; et al. Comprehensive study reveals phenotypic heterogeneity in Klebsiella pneumoniae species complex isolates. Sci. Rep. 2024, 14, 5876. [Google Scholar] [CrossRef] [PubMed]
  16. Chen, L.; Kreiswirth, B.N. Convergence of carbapenem-resistance and hypervirulence in Klebsiella pneumoniae. Lancet Infect. Dis. 2018, 18, 2–3. [Google Scholar] [CrossRef] [PubMed]
  17. Lan, P.; Jiang, Y.; Zhou, J.; Yu, Y. A global perspective on the convergence of hypervirulence and carbapenem resistance in Klebsiella pneumoniae. J. Glob. Antimicrob. Resist. 2021, 25, 26–34. [Google Scholar] [CrossRef]
  18. European Centre for Disease Prevention and Control. Emergence of Hypervirulent Klebsiella pneumoniae ST23 Carrying Carbapenemase Genes in EU/EEA Countries, First Update; ECDC: Stockholm, Sweden, 2024; Available online: https://www.ecdc.europa.eu/sites/default/files/documents/RRA-20240129-48%20FINAL.pdf (accessed on 10 October 2024).
  19. World Health Organization. Disease Outbreak News; Antimicrobial Resistance, Hypervirulent Klebsiella pneumoniae—Global Situation. 31 July 2024. Available online: https://www.who.int/emergencies/disease-outbreak-news/item/2024-DON527 (accessed on 10 October 2024).
  20. Gu, D.; Dong, N.; Zheng, Z.; Lin, D.; Huang, M.; Wang, L.; Chan, E.W.-C.; Shu, L.; Yu, J.; Zhang, R.; et al. A fatal outbreak of ST11 carbapenem-resistant hypervirulent Klebsiella pneumoniae in a Chinese hospital: A molecular epidemiological study. Lancet Infect. Dis. 2018, 18, 37–46. [Google Scholar] [CrossRef]
  21. Doi, Y. Treatment Options for Carbapenem-resistant Gram-negative Bacterial Infections. Clin. Infect. Dis. 2019, 69, S565–S575. [Google Scholar] [CrossRef]
  22. Davtyan, H.; Grigoryan, R.; Niazyan, L.; Davidyants, M.; Ghalechyan, T.; Davtyan, K. Antimicrobial Resistance in a Tertiary Care Hospital in Armenia: 2016–2019. Trop. Med. Infect. Dis. 2021, 6, 31. [Google Scholar] [CrossRef] [PubMed]
  23. World Health Organization. Antimicrobial Resistance Surveillance in EUROPE 2023–2021 Data; European Centre for Disease Prevention and Control and World Health Organization: Stockholm, Sweden, 2023; Available online: https://www.ecdc.europa.eu/en/publications-data/antimicrobial-resistance-surveillance-europe-2023-2021-data (accessed on 10 October 2024).
  24. Sheng, J.; Cave, R.; Ter-Stepanyan, M.M.; Kotsinyan, N.; Chen, J.; Zhang, L.; Jiang, T.; Mkrtchyan, H.V. Whole-Genome Sequencing and Comparative Genomics Analysis of a Newly Emerged Multidrug-Resistant Klebsiella pneumoniae Isolate of ST967. Microbiol. Spectr. 2023, 11, e04011-22. [Google Scholar] [CrossRef] [PubMed]
  25. Shaidullina, E.R.; Schwabe, M.; Rohde, T.; Shapovalova, V.V.; Dyachkova, M.S.; Matsvay, A.D.; Savochkina, Y.A.; Shelenkov, A.A.; Mikhaylova, Y.V.; Sydow, K.; et al. Genomic analysis of the international high-risk clonal lineage Klebsiella pneumoniae sequence type 395. Genome Med. 2023, 15, 9. [Google Scholar] [CrossRef]
  26. Lam, M.M.C.; Wick, R.R.; Judd, L.M.; Holt, K.E.; Wyres, K.L. Kaptive 2.0: Updated capsule and lipopolysaccharide locus typing for the Klebsiella pneumoniae species complex. Microb. Genom. 2022, 8, 000800. [Google Scholar] [CrossRef] [PubMed]
  27. Yong, D.; Toleman, M.A.; Giske, C.G.; Cho, H.S.; Sundman, K.; Lee, K.; Walsh, T.R. Characterization of a new metallo-β-lactamase gene, blaNDM-1, and a novel erythromycin esterase gene carried on a unique genetic structure in Klebsiella pneumoniae sequence type 14 from India. Antimicrob. Agents Chemother. 2009, 53, 5046–5054. [Google Scholar] [CrossRef] [PubMed]
  28. Dortet, L.; Nordmann, P.; Poirel, L. Association of the emerging carbapenemase NDM-1 with a bleomycin resistance protein in Enterobacteriaceae and Acinetobacter baumannii. Antimicrob. Agents Chemother. 2012, 56, 1693–1697. [Google Scholar] [CrossRef] [PubMed]
  29. Findlay, J.; Poirel, L.; Kessler, J.; Kronenberg, A.; Nordmann, P. New Delhi Metallo-β-Lactamase–Producing Enterobacterales Bacteria, Switzerland, 2019–2020. Emerg. Infect. Dis. 2021, 27, 2628–2637. [Google Scholar] [CrossRef] [PubMed]
  30. Arca-Suárez, J.; Rodiño-Janeiro, B.K.; Pérez, A.; Guijarro-Sánchez, P.; Vázquez-Ucha, J.C.; Cruz, F.; Gómez-Garrido, J.; Alioto, T.S.; Álvarez-Tejado, M.; Gut, M.; et al. Emergence of 16S rRNA methyltransferases among carbapenemase-producing Enterobacterales in Spain studied by whole-genome sequencing. Int. J. Antimicrob. Agents 2022, 59, 106456. [Google Scholar] [CrossRef] [PubMed]
  31. Lambert, T.; Gerbaud, G.; Courvalin, P. Characterization of transposon Tn1528, which confers amikacin resistance by synthesis of aminoglycoside 3’-O-phosphotransferase type VI. Antimicrob. Agents Chemother. 1994, 38, 702–706. [Google Scholar] [CrossRef] [PubMed][Green Version]
  32. Padilla, E.; Llobet, E.; Doménech-Sánchez, A.; Martínez-Martínez, L.; Bengoechea, J.A.; Albertí, S. Klebsiella pneumoniae AcrAB efflux pump contributes to antimicrobial resistance and virulence. Antimicrob. Agents Chemother. 2010, 54, 177–183. [Google Scholar] [CrossRef]
  33. Kim, H.B.; Wang, M.; Park, C.H.; Kim, E.C.; Jacoby, G.A.; Hooper, D.C. oqxAB encoding a multidrug efflux pump in human clinical isolates of Enterobacteriaceae. Antimicrob. Agents Chemother. 2009, 53, 3582–3584. [Google Scholar] [CrossRef] [PubMed]
  34. Blair, J.M.A.; Richmond, G.E.; Piddock, L.J.V. Multidrug efflux pumps in Gram-negative bacteria and their role in antibiotic resistance. Future Microbiol. 2014, 9, 1165–1177. [Google Scholar] [CrossRef] [PubMed]
  35. Bortolaia, V.; Kaas, R.S.; Ruppe, E.; Roberts, M.C.; Schwarz, S.; Cattoir, V.; Philippon, A.; Allesoe, R.L.; Rebelo, A.R.; Florensa, A.F.; et al. ResFinder 4.0 for predictions of phenotypes from genotypes. J. Antimicrob. Chemother. 2020, 75, 3491–3500. [Google Scholar] [CrossRef] [PubMed]
  36. Camacho, C.; Coulouris, G.; Avagyan, V.; Ma, N.; Papadopoulos, J.; Bealer, K.; Madden, T.L. BLAST+: Architecture and applications. BMC Bioinform. 2009, 10, 421. [Google Scholar] [CrossRef] [PubMed]
  37. Sheng, Z.K.; Hu, F.; Wang, W.; Guo, Q.; Chen, Z.; Xu, X.; Zhu, D.; Wang, M. Mechanisms of tigecycline resistance among Klebsiella pneumoniae clinical isolates. Antimicrob. Agents Chemother. 2014, 58, 6982–6985. [Google Scholar] [CrossRef]
  38. Lomovskaya, O.; Lewis, K.; Matin, A. EmrR is a negative regulator of the Escherichia coli multidrug resistance pump EmrAB. J. Bacteriol. 1995, 177, 2328–2334. [Google Scholar] [CrossRef] [PubMed]
  39. Lam, M.M.C.; Wick, R.R.; Watts, S.C.; Cerdeira, L.T.; Wyres, K.L.; Holt, K.E. A genomic surveillance framework and genotyping tool for Klebsiella pneumoniae and its related species complex. Nat. Commun. 2021, 12, 4188. [Google Scholar] [CrossRef]
  40. Wong, J.L.C.; Romano, M.; Kerry, L.E.; Kwong, H.S.; Low, W.W.; Brett, S.J.; Clements, A.; Beis, K.; Frankel, G. OmpK36-mediated Carbapenem resistance attenuates ST258 Klebsiella pneumoniae in vivo. Nat. Commun. 2023, 14, 1934. [Google Scholar] [CrossRef] [PubMed]
  41. Lin, T.L.; Lee, C.Z.; Hsieh, P.F.; Tsai, S.F.; Wang, J.T. Characterization of integrative and conjugative element ICEKp1-associated genomic heterogeneity in a Klebsiella pneumoniae strain isolated from a primary liver abscess. J. Bacteriol. 2008, 190, 515–526. [Google Scholar] [CrossRef]
  42. Carattoli, A.; Zankari, E.; García-Fernández, A.; Voldby Larsen, M.; Lund, O.; Villa, L.; Aarestrup, F.M.; Hasman, H. In silico detection and typing of plasmids using PlasmidFinder and plasmid multilocus sequence typing. Antimicrob. Agents Chemother. 2014, 58, 3895–3903. [Google Scholar] [CrossRef] [PubMed]
  43. Wishart, D.S.; Han, S.; Saha, S.; Oler, E.; Peters, H.; Grant, J.; Stothard, P.; Gautam, V. PHASTEST: Faster than PHASTER, Better than PHAST. Nucleic Acids Res. 2023, 51, W443–W450. [Google Scholar] [CrossRef]
  44. Arndt, D.; Grant, J.; Marcu, A.; Sajed, T.; Pon, A.; Liang, Y.; Wishart, D.S. PHASTER: A better, faster version of the PHAST phage search tool. Nucleic Acids Res. 2016, 44, W16–W21. [Google Scholar] [CrossRef] [PubMed]
  45. Zhou, Y.; Liang, Y.; Lynch, K.H.; Dennis, J.J.; Wishart, D.S. PHAST: A fast phage search tool. Nucleic Acids Res. 2011, 39, W347–W352. [Google Scholar] [CrossRef] [PubMed]
  46. Wattam, A.R.; Davis, J.J.; Assaf, R.; Boisvert, S.; Brettin, T.; Bun, C.; Conrad, N.; Dietrich, E.M.; Disz, T.; Gabbard, J.L.; et al. Improvements to PATRIC, the all-bacterial Bioinformatics Database and Analysis Resource Center. Nucleic Acids Res. 2017, 45, D535–D542. [Google Scholar] [CrossRef] [PubMed]
  47. Konopka, K.; Bindereif, A.; Neilands, J.B. Aerobactin-mediated utilization of transferrin iron. Biochemistry 1982, 21, 6503–6508. [Google Scholar] [CrossRef] [PubMed]
  48. Lai, Y.C.; Peng, H.L.; Chang, H.Y. RmpA2, an activator of capsule biosynthesis in Klebsiella pneumoniae CG43, regulates K2 cps gene expression at the transcriptional level. J. Bacteriol. 2003, 185, 788–800. [Google Scholar] [CrossRef]
  49. Liu, B.; Zheng, D.D.; Jin, Q.; Chen, L.H.; Yang, J. VFDB 2019: A comparative pathogenomic platform with an interactive web interface. Nucleic Acids Res. 2019, 47, D687–D692. [Google Scholar] [CrossRef] [PubMed]
  50. Fang, R.; Liu, H.; Zhang, X.; Dong, G.; Li, J.; Tian, X.; Wu, Z.; Zhou, J.; Cao, J.; Zhou, T. Difference in biofilm formation between carbapenem-resistant and carbapenem-sensitive Klebsiella pneumoniae based on analysis of mrkH distribution. Microb. Pathog. 2021, 152, 104743. [Google Scholar] [CrossRef] [PubMed]
  51. Liu, L.; Ye, M.; Li, X.; Li, J.; Deng, Z.; Yao, Y.F.; Ou, H.Y. Identification and Characterization of an Antibacterial Type VI Secretion System in the Carbapenem-Resistant Strain Klebsiella pneumoniae HS11286. Front. Cell. Infect. Microbiol. 2017, 7, 442. [Google Scholar] [CrossRef]
  52. Alcock, B.P.; Huynh, W.; Chalil, R.; Smith, K.W.; Raphenya, A.R.; Wlodarski, M.A.; Edalatmand, A.; Petkau, A.; Syed, S.A.; Tsang, K.K.; et al. CARD 2023: Expanded curation, support for machine learning, and resistome prediction at the Comprehensive Antibiotic Resistance Database. Nucleic Acids Res. 2023, 51, D690–D699. [Google Scholar] [CrossRef]
  53. Kondo, K.; Kawano, M.; Sugai, M. Distribution of Antimicrobial Resistance and Virulence Genes within the Prophage-Associated Regions in Nosocomial Pathogens. Msphere 2021, 6, e0045221. [Google Scholar] [CrossRef]
  54. Kang, F.; Chai, Z.; Li, B.; Hu, M.; Yang, Z.; Wang, X.; Liu, W.; Ren, H.; Jin, Y.; Yue, J. Characterization and Diversity of Klebsiella pneumoniae Prophages. Int. J. Mol. Sci. 2023, 24, 9116. [Google Scholar] [CrossRef]
  55. Meier-Kolthoff, J.P.; Auch, A.F.; Klenk, H.-P.; Göker, M. Genome sequence-based species delimitation with confidence intervals and improved distance functions. BMC Bioinform. 2013, 14, 60. [Google Scholar] [CrossRef]
  56. Lefort, V.; Desper, R.; Gascuel, O. FastME 2.0: A comprehensive, accurate, and fast distance-based phylogeny inference program. Mol. Biol. Evol. 2015, 32, 2798–2800. [Google Scholar] [CrossRef] [PubMed]
  57. Dequidt, T.; Bastian, S.; Nacher, M.; Breurec, S.; Carles, M.; Thiery, G.; Camous, L.; Tressieres, B.; Valette, M.; Pommier, J.D. Cefoxitin versus carbapenems as definitive treatment for extended-spectrum β-lactamase-producing Klebsiella pneumoniae bacteremia in intensive care unit: A propensity-matched retrospective analysis. Crit. Care 2023, 27, 418. [Google Scholar] [CrossRef] [PubMed]
  58. Choby, J.E.; Howard-Anderson, J.; Weiss, D.S. Hypervirulent Klebsiella pneumoniae—Clinical and molecular perspectives. J. Intern. Med. 2020, 287, 283–300. [Google Scholar] [CrossRef] [PubMed]
  59. Wilson, L.A.; Sharp, P.M. Enterobacterial repetitive intergenic consensus (ERIC) sequences in Escherichia coli: Evolution and implications for ERIC-PCR. Mol. Biol. Evol. 2006, 23, 1156–1168. [Google Scholar] [CrossRef] [PubMed]
  60. Zhao, H.; He, Z.; Li, Y.; Sun, B. Epidemiology of carbapenem-resistant Klebsiella pneumoniae ST15 of producing KPC-2, SHV-106 and CTX-M-15 in Anhui, China. BMC Microbiol. 2022, 22, 262. [Google Scholar] [CrossRef] [PubMed]
  61. Pham, M.H.; Hoi, L.T.; Beale, M.A.; Khokhar, F.A.; Hoa, N.T.; Musicha, P.; Blackwell, G.A.; Long, H.B.; Huong, D.T.; Binh, N.G.; et al. Evidence of widespread endemic populations of highly multidrug resistant Klebsiella pneumoniae in hospital settings in Hanoi, Vietnam: A prospective cohort study. Lancet Microbe 2023, 4, e255–e263. [Google Scholar] [CrossRef] [PubMed]
  62. Peirano, G.; Chen, L.; Kreiswirth, B.N.; Pitout, J.D.D. Emerging Antimicrobial-Resistant High-Risk Klebsiella pneumoniae Clones ST307 and ST147. Antimicrob. Agents. Chemother. 2020, 64, e01148-20. [Google Scholar] [CrossRef] [PubMed]
  63. Karampatakis, T.; Zarras, C.; Pappa, S.; Vagdatli, E.; Iosifidis, E.; Roilides, E.; Papa, A. Emergence of ST39 carbapenem-resistant Klebsiella pneumoniae producing VIM-1 and KPC-2. Microb. Pathog. 2022, 162, 105373. [Google Scholar] [CrossRef] [PubMed]
  64. Veloso, M.; Arros, P.; Acosta, J.; Rojas, R.; Berríos-Pastén, C.; Varas, M.; Araya, P.; Hormazába, J.C.; Allende, M.L.; Chávez, F.P.; et al. Antimicrobial resistance, pathogenic potential, and genomic features of carbapenem-resistant Klebsiella pneumoniae isolated in Chile: High-risk ST25 clones and novel mobile elements. Microbiol. Spectr. 2023, 11, e0039923. [Google Scholar] [CrossRef]
  65. Turton, J.F.; Perry, C.; McGowan, K.; Turton, J.A.; Hope, R. Klebsiella pneumoniae sequence type 147: A high-risk clone increasingly associated with plasmids carrying both resistance and virulence elements. J. Med. Microbiol. 2024, 73, 001823. [Google Scholar] [CrossRef]
  66. Opoku-Temeng, C.; Kobayashi, S.D.; Deleo, F.R. Klebsiella pneumoniae capsule polysaccharide as a target for therapeutics and vaccines. Comput. Struct. Biotechnol. J. 2019, 17, 1360–1366. [Google Scholar] [CrossRef]
  67. Liao, C.H.; Huang, Y.T.; Chang, C.Y.; Hsu, H.S.; Hsueh, P.R. Capsular serotypes and multilocus sequence types of bacteremic Klebsiella pneumoniae isolates associated with different types of infections. Eur. J. Clin. Microbiol. Infect. Dis. 2014, 33, 365–369. [Google Scholar] [CrossRef] [PubMed]
  68. Shankar-Sinha, S.; Valencia, G.A.; Janes, B.K.; Rosenberg, J.K.; Whitfield, C.; Bender, R.A.; Standiford, T.J.; Younger, J.G. The Klebsiella pneumoniae O antigen contributes to bacteremia and lethality during murine pneumonia. Infect. Immun. 2004, 72, 1423–1430. [Google Scholar] [CrossRef] [PubMed]
  69. Xu, J.; Zhu, Z.; Chen, Y.; Wang, W.; He, F. The Plasmid-Borne tet(A) Gene Is an Important Factor Causing Tigecycline Resistance in ST11 Carbapenem-Resistant Klebsiella pneumoniae Under Selective Pressure. Front. Microbiol. 2021, 12, 644949. [Google Scholar] [CrossRef] [PubMed]
  70. Chirabhundhu, N.; Luk-In, S.; Phuadraksa, T.; Wichit, S.; Chatsuwan, T.; Wannigama, D.L.; Yainoy, S. Occurrence and mechanisms of tigecycline resistance in carbapenem- and colistin-resistant Klebsiella pneumoniae in Thailand. Sci. Rep. 2024, 14, 5215. [Google Scholar] [CrossRef]
  71. Sharma, J.; Sharma, D.; Singh, A.; Sunita, K. Colistin Resistance and Management of Drug Resistant Infections. Can. J. Infect. Dis. Med. Microbiol. 2022, 2022, 4315030. [Google Scholar] [CrossRef] [PubMed]
  72. CLSI. Performance Standards for Antimicrobial Susceptibility Testing, 33rd ed.; CLSI Supplement M100; Clinical and Laboratory Standards Institute: Wayne, PA, USA, 2023. [Google Scholar]
  73. CLSI. Methods for Dilution Antimicrobial Susceptibility Tests for Bacteria That Grow Aerobically, 11th ed.; CLSI standard M07; Clinical and Laboratory Standards Institute: Wayne, PA, USA, 2018. [Google Scholar]
  74. The European Committee on Antimicrobial Susceptibility Testing. Breakpoint Tables for Interpretation of MICs and Zone Diameters. Version 14.0. 2024. Available online: http://www.eucast.org/clinical_breakpoints (accessed on 10 October 2024).
  75. Magiorakos, A.-P.; Srinivasan, A.; Carey, R.; Carmeli, Y.; Falagas, M.; Giske, C.; Harbarth, S.; Hindler, J.; Kahlmeter, G.; OlssonLiljequist, B.; et al. Multidrug-resistant, extensively drug-resistant and pandrug-resistant bacteria: An international expert proposal for interim standard definitions for acquired resistance. Clin. Microbiol. Infect. 2012, 18, 268–281. [Google Scholar] [CrossRef]
  76. Merabishvili, M.; Pirnay, J.P.; Verbeken, G.; Chanishvili, N.; Tediashvili, M.; Lashkhi, N.; Glonti, T.; Krylov, V.; Mast, J.; Van Parys, L.; et al. Quality-controlled small-scale production of a well-defined bacteriophage cocktail for use in human clinical trials. PLoS ONE 2009, 4, e4944. [Google Scholar] [CrossRef] [PubMed]
  77. Pui, C.F.; Wong, W.C.; Chai, L.C.; Nillian, E.; Ghazali, F.M.; Cheah, Y.K.; Nakaguchi, Y.; Nishibuchi, M.; Radu, S. Simultaneous detection of Salmonella spp., Salmonella Typhi and Salmonella Typhimurium in sliced fruits using multiplex PCR. Food Control 2011, 22, 337–342. [Google Scholar] [CrossRef]
  78. Versalovic, J.; Koeuth, T.; Lupski, R. Distribution of repetitive DNA sequences in eubacteria and application to fingerprinting of bacterial genomes. Nucleic Acids Res. 1991, 19, 6823–6831. [Google Scholar] [CrossRef] [PubMed]
  79. Colello, R.; Ruiz, M.J.; Padín, V.M.; Rogé, A.D.; Leotta, G.; Padola, N.L.; Etcheverría, A.I. Detection and Characterization of Salmonella Serotypes in the Production Chain of Two Pig Farms in Buenos Aires Province, Argentina. Front. Microbiol. 2018, 9, 1370. [Google Scholar] [CrossRef] [PubMed]
  80. Bolger, A.M.; Lohse, M.; Usadel, B. Trimmomatic: A flexible trimmer for Illumina sequence data. Bioinformatics 2014, 30, 2114–2120. [Google Scholar] [CrossRef] [PubMed]
  81. Seemann, T. Prokka: Rapid prokaryotic genome annotation. Bioinformatics 2014, 30, 2068–2069. [Google Scholar] [CrossRef]
  82. Johansson, M.H.K.; Bortolaia, V.; Tansirichaiya, S.; Aarestrup, F.M.; Roberts, A.P.; Petersen, T.N. Detection of mobile genetic elements associated with antibiotic resistance in Salmonella enterica using a newly developed web tool: MobileElementFinder. J. Antimicrob. Chemother. 2021, 76, 101–109. [Google Scholar] [CrossRef] [PubMed]
  83. Paradis, E.; Claude, J.; Strimmer, K. APE: Analyses of Phylogenetics and Evolution in R language. Bioinformatics 2004, 20, 289–290. [Google Scholar] [CrossRef] [PubMed]
  84. Schliep, K.P. phangorn: Phylogenetic analysis in R. Bioinformatics 2011, 27, 592–593. [Google Scholar] [CrossRef] [PubMed]
  85. Letunic, I.; Bork, P. Interactive Tree of Life (iTOL) v6: Recent updates to the phylogenetic tree display and annotation tool. Nucleic Acids Res. 2024, 52, W78–W82. [Google Scholar] [CrossRef] [PubMed]
Figure 1. Dendrogram of ERIC-PCR fingerprinting profiles of 48 K. pneumoniae clinical isolates, with sequence types (MLST) and susceptibility to AMs and phage cocktails. The dendrogram was generated with Dice coefficient and the UPGMA clustering method; A and B — main clades; I, II, III, IV and V—cluster numbers. a—identified based on WGS data, b—number of classes of AMs to which isolate displayed resistance. Abbreviations: AMC, amoxicillin-clavulanate; TIM, ticarcillin-clavulanate; TZP, piperacillin-tazobactam; SAM, ampicillin-sulbactam; SXT, trimethoprim-sulfamethoxazole; BKpP, “Bacteriophage Klebsiella pneumoniae Purified”; BKPP, “Bacteriophage Klebsiella Polyvalent Purified”; AM, antimicrobial; ESBL, extended spectrum beta-lactamase; XDR, extensively drug-resistant; MDR, multidrug resistant; HMV, hypermucoviscous; ET, endotracheal tube.
Figure 1. Dendrogram of ERIC-PCR fingerprinting profiles of 48 K. pneumoniae clinical isolates, with sequence types (MLST) and susceptibility to AMs and phage cocktails. The dendrogram was generated with Dice coefficient and the UPGMA clustering method; A and B — main clades; I, II, III, IV and V—cluster numbers. a—identified based on WGS data, b—number of classes of AMs to which isolate displayed resistance. Abbreviations: AMC, amoxicillin-clavulanate; TIM, ticarcillin-clavulanate; TZP, piperacillin-tazobactam; SAM, ampicillin-sulbactam; SXT, trimethoprim-sulfamethoxazole; BKpP, “Bacteriophage Klebsiella pneumoniae Purified”; BKPP, “Bacteriophage Klebsiella Polyvalent Purified”; AM, antimicrobial; ESBL, extended spectrum beta-lactamase; XDR, extensively drug-resistant; MDR, multidrug resistant; HMV, hypermucoviscous; ET, endotracheal tube.
Ijms 26 00504 g001
Figure 2. WGS-based phylogenetic tree of 21 K. pneumoniae clinical isolates, with MLST, AMR phenotypes, and AMR-associated genes. Tree was obtained using type strain genome server (TYGS) (https://tygs.dsmz.de, accessed on 20 September 2024). Abbreviations: AM, antimicrobial; EP, efflux pump; ESBL, extended spectrum beta-lactamase; GD, Gly134Asp135 duplication in loop 3 of OmpK36; HMV, hypermucoviscous; MDR, multidrug resistant; MLST, multilocus sequence type; XDR, extensively drug-resistant.
Figure 2. WGS-based phylogenetic tree of 21 K. pneumoniae clinical isolates, with MLST, AMR phenotypes, and AMR-associated genes. Tree was obtained using type strain genome server (TYGS) (https://tygs.dsmz.de, accessed on 20 September 2024). Abbreviations: AM, antimicrobial; EP, efflux pump; ESBL, extended spectrum beta-lactamase; GD, Gly134Asp135 duplication in loop 3 of OmpK36; HMV, hypermucoviscous; MDR, multidrug resistant; MLST, multilocus sequence type; XDR, extensively drug-resistant.
Ijms 26 00504 g002
Figure 3. WGS-based phylogenetic tree of K. pneumoniae clinical isolates. (A) Phylogenetic tree inferred from core genome analysis using Pathogenwatch resource (https://pathogen.watch, accessed on 20 September 2024); (B) WGS-based tree of clade A and clade B strains obtained using TYGS platform [56,57] (https://tygs.dsmz.de, accessed on 20 September 2024). Tree annotation and visualisation were performed using iTol v.6 (https://itol.embl.de/, accessed on 20 September 2024). “─” no available information. Abbreviation: ST, multilocus sequence type.
Figure 3. WGS-based phylogenetic tree of K. pneumoniae clinical isolates. (A) Phylogenetic tree inferred from core genome analysis using Pathogenwatch resource (https://pathogen.watch, accessed on 20 September 2024); (B) WGS-based tree of clade A and clade B strains obtained using TYGS platform [56,57] (https://tygs.dsmz.de, accessed on 20 September 2024). Tree annotation and visualisation were performed using iTol v.6 (https://itol.embl.de/, accessed on 20 September 2024). “─” no available information. Abbreviation: ST, multilocus sequence type.
Ijms 26 00504 g003
Table 1. Molecular epidemiology of 21 K. pneumoniae clinical isolates.
Table 1. Molecular epidemiology of 21 K. pneumoniae clinical isolates.
Isolate IDMLST 1cgMLST 1Sub-
Lineage 1
Clonal Group 1K Locus/
K Serotype 2
O Locus;
O Serotype 2
KpA69915*c9eb1515KL19/K19O1/O2v2; O1
KpA82825*727e2525KL2/K2Unknown (O3/O3a); Unknown (O3/O3a)
KpA25029*a1922910,208KL19/K19O1/O2v2; O1
KpA31429*a1922910,208KL19/K19O1/O2v2; O1
KpA1339*3bbc3910,192KL62/K62O1/O2v2; O1
KpA23039*ffef3910,192KL62/K62O1/O2v2; O1
KpA704107*de7710710,012KL10/K10O1/O2v1; O1
KpA511219*74a7107219KL114/Unknown (not serologically defined)O1/O2v1; O1
KpA2043071935307307KL102/Unknown (not serologically defined)O1/O2v2; o2afg
KpA500307*fb39307307KL102/Unknown (not serologically defined)O1/O2v1/O2a
KpA44395*72e4395395KL2/K2O1/O2v2; O1
KpA278395*a23d395395KL2/K2O1/O2v1; O2a
KpA285395*a23d395395KL2/K2O1/O2v1; O2a
KpA481395*72e4395395KL2/K2O1/O2v1; O2a
KpA542395*a23d395395KL2/K2O1/O2v1; O2a
KpA70013955169395395KL2/K2O1/O2v1; O2a
KpA769395*70fc395395KL2/K2O1/O2v1; O2a
KpA324449*2c013535KL22/K22O1/O2v1; O1
KpA7002873*9b78873873KL52/K52OL101; unknown (OL101)
KpA85714807702371480KL39/K39O3b; O3b
KpA6101527568263710,094KL23/K23O1/O2v2; O2afg
1 Sourced from the BIGSdb-Pasteur database (https://bigsdb.pasteur.fr/klebsiella/, accessed on 20 September 2024); 2 Sourced from the Kaptive [26] (https://kaptive-web.erc.monash.edu, accessed on 20 September 2024). * Novel core genome sequence type. Abbreviations: MLST, multilocus sequence type; cgMLST, core genome multilocus sequence type.
Table 2. Virulence biomarkers, plasmid replicons, prophages, and CRISPR arrays predicted for 21 Klebsiella pneumoniae clinical isolates.
Table 2. Virulence biomarkers, plasmid replicons, prophages, and CRISPR arrays predicted for 21 Klebsiella pneumoniae clinical isolates.
Isolate IDMLST 1Virulence [39]Plasmid Replicons 2 (N=) Prophages 3 N=CRISPR Arrays 4 N=
BiomarkersScore
KpA69915ybt 16 (ICEKp12)1Col(pHAD28); ColpVC; IncFIA(HI1); IncR(4)52
KpA82825ybt 9 (ICEKp3)1-(0)2-
KpA25029ybt 14 (ICEKp5)1Col440I; IncFIA (pBK30683); IncFIB(K); IncFII(K)(4)3-
KpA31429ybt 14 (ICEKp5)1Col440I; IncFIA (pBK30683); IncFIB(K); IncFII(K)(4)3-
KpA1339ybt 15 (ICEKp11)1Col440I; IncFIB(K) (pCAV1099-114); IncR(3)31
KpA23039ybt 15 (ICEKp11)1Col440I; IncFIB(K) (pCAV1099-114); IncR(3)11
KpA704107-0IncFIB(K); IncFII(K)(2)4-
KpA511219ybt 14 (ICEKp5)1IncFIB(K) (pCAV1099-114); IncR(2)5-
KpA204307-0IncFIB(K)(1)4-
KpA500307ybt 1 (ICEKp4)1IncFIB(K)(1)3-
KpA44395ybt 16 (ICEKp12)1Col (pHAD28); ColRNAI; IncQ1; IncR(4)6-
KpA278395ybt 16 (ICEKp12); iuc 1; rmpA2_6*-47%4Col (pHAD28); ColRNAI; IncFIB(K); IncFIB (pNDM-Mar); IncFII(K); IncHI1B (pNDM-MAR); IncR(7)6-
KpA285395ybt 16 (ICEKp12); iuc 1; rmpA2_6*-47%4Col (pHAD28); ColRNAI; IncFIB(K); IncFIB (pNDM-Mar); IncFII(K); IncHI1B (pNDM-MAR); IncR(7)6-
KpA481395ybt 16 (ICEKp12); iuc 1; rmp1; KpVP-1/rmpA2_6*-47%4Col (pHAD28); ColRNAI; IncFIB (pNDM-Mar); IncR(4)6-
KpA542395ybt 16 (ICEKp12); iuc 1; rmpA2_6*-47%4Col (pHAD28); ColRNAI; IncFIB(K); IncFIB (pNDM-Mar); IncFII(K); IncHI1B (pNDM-MAR); IncR(7)6-
KpA769395ybt 16 (ICEKp12)4Col (pHAD28); ColRNAI; IncFIB(K); IncFII(K); IncR(5)6-
KpA7001395ybt 16 (ICEKp12); iuc 1; rmpA2_6*-47%1Col (pHAD28); ColRNAI; IncFIB(K); IncFIB (pNDM-Mar); IncFII(K); IncHI1B(pNDM-MAR); IncR(7)5-
KpA324449ybt 1 (ICEKp4)1Col (pHAD28); IncFIB(K)(2)22
KpA7002873ybt 8 (ICEKp9)1IncFIB(K)(1)51
KpA8571480ybt 4 (plasmid)1IncFIB(K) (pCAV1099-114)(1)4-
KpA61015275-0IncR(1)2-
1 Sourced from the BIGSdb-Pasteur database (https://bigsdb.pasteur.fr/klebsiella/, accessed on 20 September 2024); 2 PlasmidFinder 2.1 tool [36,42] (https://cge.food.dtu.dk/services/PlasmidFinder/, accessed on 20 September 2024); 3 PHASTEST web server [43,44,45] (https://phastest.ca/, accessed on 20 September 2024); 4 Pathosystems resource integration centre (PATRIC) [46] (https://www.patricbrc.org, accessed on 20 September 2024). Abbreviations: MLST, multilocus sequence type; CRISPR, clustered regularly interspaced short palindromic repeats.
Table 3. Prophage regions containing AMR genes in 6 K. pneumoniae clinical isolates.
Table 3. Prophage regions containing AMR genes in 6 K. pneumoniae clinical isolates.
Isolate
ID
MLSTProphageIntact/Questionable 1AMR Genes
KpA1339Escher_RCS47 (NC_042128)IntactqacEdelta1, dfrA7, aph(3′)-Ia, catA1,
Microc_MaMV_DC (NC_029002)IntactqnrS1, aph(6)-Id, aph(3″)-Ib, sul2
KpA204307Staphy_SPbeta_like (NC_029119)IntactdfrA14, aac(3)-IIe, catB3, blaOXA-1, aac(6′)-Ib-cr6, tet(A), tetR, qnrB1
KpA25029Escher_RCS47 (NC_042128)IntactdfrA14, blaCTX-M-15
KpA511219Salmon_SJ46 (NC_031129)QuestionableblaTEM-1
KpA69915Klebsi_ST15_OXA48phi14.1 (NC_049454)IntactadeF
Klebsi_phiKO2 (NC_005857)Intactsul1, qacEdelta1, aadA16, dfr27, arr-3, aac(6′)-Ib-cr6
Klebsi_phiKO2 (NC_005857)QuestionableblaTEM-1, sul2, aph(6)-Id, aph(3″)-Ib
KpA769395Escher_RCS47 (NC_042128)QuestionabledfrA1, qacEdelta1, sul1, aac(6′)-Ib-cr6, blaOXA-1, catB3, aac(3)-IIe, blaCTX-M-15
1 Regions were classified using criteria from PHASTEST [43,44,45]. Abbreviations: MLST, multilocus sequence type; AMR, antimicrobial resistance.
Disclaimer/Publisher’s Note: The statements, opinions and data contained in all publications are solely those of the individual author(s) and contributor(s) and not of MDPI and/or the editor(s). MDPI and/or the editor(s) disclaim responsibility for any injury to people or property resulting from any ideas, methods, instructions or products referred to in the content.

Share and Cite

MDPI and ACS Style

Sedrakyan, A.; Gevorgyan, Z.; Zakharyan, M.; Arakelova, K.; Hakobyan, S.; Hovhannisyan, A.; Aminov, R. Molecular Epidemiology and In-Depth Characterization of Klebsiella pneumoniae Clinical Isolates from Armenia. Int. J. Mol. Sci. 2025, 26, 504. https://doi.org/10.3390/ijms26020504

AMA Style

Sedrakyan A, Gevorgyan Z, Zakharyan M, Arakelova K, Hakobyan S, Hovhannisyan A, Aminov R. Molecular Epidemiology and In-Depth Characterization of Klebsiella pneumoniae Clinical Isolates from Armenia. International Journal of Molecular Sciences. 2025; 26(2):504. https://doi.org/10.3390/ijms26020504

Chicago/Turabian Style

Sedrakyan, Anahit, Zaruhi Gevorgyan, Magdalina Zakharyan, Karine Arakelova, Shoghik Hakobyan, Alvard Hovhannisyan, and Rustam Aminov. 2025. "Molecular Epidemiology and In-Depth Characterization of Klebsiella pneumoniae Clinical Isolates from Armenia" International Journal of Molecular Sciences 26, no. 2: 504. https://doi.org/10.3390/ijms26020504

APA Style

Sedrakyan, A., Gevorgyan, Z., Zakharyan, M., Arakelova, K., Hakobyan, S., Hovhannisyan, A., & Aminov, R. (2025). Molecular Epidemiology and In-Depth Characterization of Klebsiella pneumoniae Clinical Isolates from Armenia. International Journal of Molecular Sciences, 26(2), 504. https://doi.org/10.3390/ijms26020504

Note that from the first issue of 2016, this journal uses article numbers instead of page numbers. See further details here.

Article Metrics

Back to TopTop