Somatostatin Receptor Gene Functions in Growth Regulation in Bivalve Scallop and Clam
Abstract
1. Introduction
2. Results
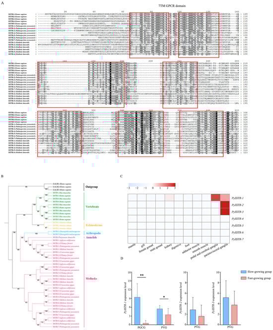
2.1. Characterization and Expression Analysis of PySSTRs
2.2. Inhibition of MlSSTR-1 Expression Improved M. lateralis Growth
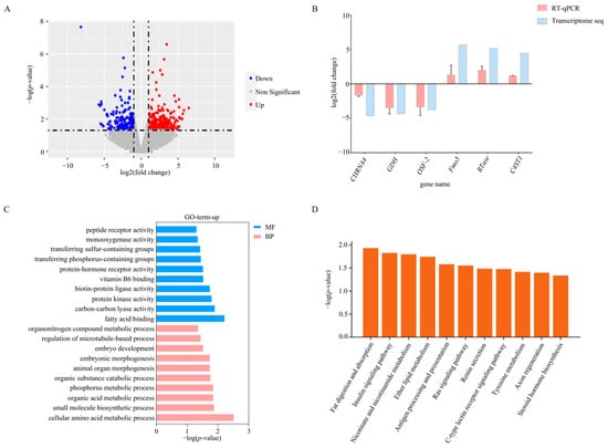
2.3. Transcriptome Analysis of the Digestive Gland of M. lateralis after RNAi
3. Discussion
4. Materials and Methods
4.1. Sample Collection
4.2. Characterization and Expression Analysis of SSTRs in P. yessoensis
4.3. Inhibition of MlSSTR-1 Expression in M. lateralis
4.4. Analysis of Growth Changes after Inhibiting MlSSTR-1 Expression
4.5. Transcriptome Analysis of the Digestive Gland of M. lateralis after RNAi
Supplementary Materials
Author Contributions
Funding
Institutional Review Board Statement
Informed Consent Statement
Data Availability Statement
Conflicts of Interest
References
- Rocheville, M.; Lange, D.C.; Kumar, U.; Sasi, R.; Patel, R.C.; Patel, Y.C. Subtypes of the somatostatin receptor assemble as functional homo- and heterodimers. J. Biol. Chem. 2000, 275, 7862–7869. [Google Scholar] [CrossRef] [PubMed]
- Auriemma, R.S.; Gahete, M.D.; Gatto, F. Editorial: Resistance to medical therapy in pituitary tumors. Front. Endocrinol. 2022, 13, 861230. [Google Scholar] [CrossRef]
- Günther, T.; Tulipano, G.; Dournaud, P.; Bousquet, C.; Csaba, Z.; Kreienkamp, H.J.; Lupp, A.; Korbonits, M.; Castaño, J.P.; Wester, H.J.; et al. International union of basic and clinical pharmacology. CV. somatostatin receptors: Structure, function, ligands, and new nomenclature. Pharmacol. Rev. 2018, 70, 763–835. [Google Scholar] [CrossRef] [PubMed]
- Li, X.; Ding, N.; Zhang, Z.; Tian, D.; Han, B.; Liu, S.; Liu, D.; Tian, F.; Zhao, K. Identification of somatostatin receptor subtype 1 (SSTR1) gene polymorphism and their association with growth traits in Hulun Buir Sheep. Genes 2021, 13, 77. [Google Scholar] [CrossRef]
- Tostivint, H.; Ocampo Daza, D.; Bergqvist, C.A.; Quan, F.B.; Bougerol, M.; Lihrmann, I.; Larhammar, D. Molecular evolution of GPCRs: Somatostatin/urotensin II receptors. J. Mol. Endocrinol. 2014, 52, T61–T86. [Google Scholar] [CrossRef]
- Alderton, F.; Humphrey, P.P.; Sellers, L.A. High-intensity p38 kinase activity is critical for p21(cip1) induction and the antiproliferative function of G(i) protein-coupled receptors. Mol. Pharmacol. 2001, 59, 1119–1128. [Google Scholar] [CrossRef]
- Ben-Shlomo, A.; Melmed, S. Pituitary somatostatin receptor signaling. Trends Endocrinol. Metab. 2010, 21, 123–133. [Google Scholar] [CrossRef]
- Zhang, Y.; Yañez Guerra, L.A.; Egertová, M.; Zampronio, C.G.; Jones, A.M.; Elphick, M.R. Molecular and functional characterization of somatostatin-type signalling in a deuterostome invertebrate. Open Biol. 2020, 10, 200172. [Google Scholar] [CrossRef] [PubMed]
- Kreienkamp, H.J.; Larusson, H.J.; Witte, I.; Roeder, T.; Birgul, N.; Honck, H.H.; Harder, S.; Ellinghausen, G.; Buck, F.; Richter, D. Functional annotation of two orphan G-protein-coupled receptors, Drostar1 and -2, from Drosophila melanogaster and their ligands by reverse pharmacology. J. Biol. Chem. 2002, 277, 39937–39943. [Google Scholar] [CrossRef]
- Kubrak, O.; Koyama, T.; Ahrentløv, N.; Jensen, L.; Malita, A.; Naseem, M.T.; Lassen, M.; Nagy, S.; Texada, M.J.; Halberg, K.V.; et al. The gut hormone Allatostatin C/Somatostatin regulates food intake and metabolic homeostasis under nutrient stress. Nat. Commun. 2022, 13, 692. [Google Scholar] [CrossRef]
- Matthews, H.J.; Audsley, N.; Weaver, R.J. Interactions between allatostatins and allatotropin on spontaneous contractions of the foregut of larval Lacanobia oleracea. J. Insect Physiol. 2007, 53, 75–83. [Google Scholar] [CrossRef]
- Villalobos-Sambucaro, M.J.; Diambra, L.A.; Noriega, F.G.; Ronderos, J.R. Allatostatin-C antagonizes the synergistic myostimulatory effect of allatotropin and serotonin in Rhodnius prolixus (Stal). Gen. Comp. Endocrinol. 2016, 233, 1–7. [Google Scholar] [CrossRef]
- Urlacher, E.; Soustelle, L.; Parmentier, M.L.; Verlinden, H.; Gherardi, M.J.; Fourmy, D.; Mercer, A.R.; Devaud, J.M.; Massou, I. Honey Bee Allatostatins Target Galanin/Somatostatin-Like Receptors and Modulate Learning: A Conserved Function? PLoS ONE 2016, 11, e0146248. [Google Scholar] [CrossRef] [PubMed]
- Jiang, H.M.; Yang, Z.; Xue, Y.Y.; Wang, H.Y.; Guo, S.Q.; Xu, J.P.; Li, Y.D.; Fu, P.; Ding, X.Y.; Yu, K.; et al. Identification of an allatostatin C signaling system in mollusc Aplysia. Sci. Rep. 2022, 12, 1213. [Google Scholar] [CrossRef]
- Koch, T.L.; Ramiro, I.B.L.; Flórez Salcedo, P.; Engholm, E.; Jensen, K.J.; Chase, K.; Olivera, B.M.; Bjørn-Yoshimoto, W.E.; Safavi-Hemami, H. Reconstructing the origins of the somatostatin and allatostatin-C signaling systems using the accelerated evolution of biodiverse cone snail toxins. Mol. Biol. Evol. 2022, 39, msac075. [Google Scholar] [CrossRef] [PubMed]
- Kong, N.; Zhao, J.; Zhao, B.; Liu, J.; Li, F.; Wang, L.; Song, L. Effects of high temperature stress on the intestinal histology and microbiota in Yesso scallop Patinopecten yessoensis. Mar. Environ. Res. 2023, 185, 105881. [Google Scholar] [CrossRef]
- Yang, Z.; Huang, X.; Wang, H.; Pan, H.; Wang, X.; Teng, M.; Ren, Q.; Bao, Z. Effects of microalgae diets and stocking density on larval growth, survival and metamorphosis of dwarf surfclam, Mulinia lateralis. Aquaculture 2021, 536, 736440. [Google Scholar] [CrossRef]
- Chen, W.; Lingling, K.; Shanshan, L.; Zujing, Y.; Deting, M.; Moli, L.I.; Xiangchao, Z.; Zhenmin, B.; Xiaoli, H.U.J. Verify the function of a potential growth-regulating gene in marine bivalve using a candidate model organism Mulinia lateralis. J. Ocean Univ. China 2023, 22, 1012–1022. [Google Scholar]
- Wang, Y.; Zhu, X.; Lian, S.; Li, Y.; Hu, N.; Hu, X.; Bao, Z.; Wang, S. Functional characterization of Cfap206 for bivalve ciliogenesis by RNAi and CRISPR/Cas9 Technologies. Front. Mar. Sci. 2022, 9, 864037. [Google Scholar] [CrossRef]
- Patel, Y.C. Somatostatin and its receptor family. Front. Neuroendocrinol. 1999, 20, 157–198. [Google Scholar] [CrossRef]
- Sui, C.; Chen, J.; Ma, J.; Zhao, W.; Canário, A.V.M.; Martins, R.S.T. Somatostatin 4 regulates growth and modulates gametogenesis in zebrafish. Aquac. Fish. 2019, 4, 239–246. [Google Scholar] [CrossRef]
- Sheridan, M.A.; Hagemeister, A.L. Somatostatin and somatostatin receptors in fish growth. Gen. Comp. Endocrinol. 2010, 167, 360–365. [Google Scholar] [CrossRef] [PubMed]
- Wiwatpanit, T.; Powers, B.; Dickinson, P.S. Inter-animal variability in the effects of C-type allatostatin on the cardiac neuromuscular system in the lobster Homarus americanus. J. Exp. Biol. 2012, 215, 2308–2318. [Google Scholar] [CrossRef] [PubMed]
- Forman, B.M.; Chen, J.; Evans, R.M. Hypolipidemic drugs, polyunsaturated fatty acids, and eicosanoids are ligands for peroxisome proliferator-activated receptors alpha and delta. Proc. Natl. Acad. Sci. USA 1997, 94, 4312–4317. [Google Scholar] [CrossRef] [PubMed]
- Li, Y.; Zou, X.; Jin, H.; Zhou, B.; Zhou, J.; Zhang, L.; Li, Z.; Ling, L.; Liu, F.; Gao, Y.; et al. Identification of genes related to growth from transcriptome profiles of the muscle and liver of Chinese longsnout catfish (Leiocassis longirostris). Comp. Biochem. Physiol. Part D Genom. Proteom. 2023, 49, 101180. [Google Scholar] [CrossRef]
- Zhang, Y.K.; Ke, H.Y.; Qin, Y.Q.; Ju, H.Y.; Chen, Y.M.; Lin, F.; Zhang, J.L.; Diao, X.P. Environmental concentrations of benzophenone-3 disturbed lipid metabolism in the liver of clown anemonefish (Amphiprion ocellaris). Environ. Pollut. 2023, 317, 120792. [Google Scholar] [CrossRef] [PubMed]
- Norton, L.; Shannon, C.; Gastaldelli, A.; DeFronzo, R.A. Insulin: The master regulator of glucose metabolism. Metabolism 2022, 129, 155142. [Google Scholar] [CrossRef] [PubMed]
- Okuyama, T.; Kyohara, M.; Terauchi, Y.; Shirakawa, J. The Roles of the IGF Axis in the Regulation of the Metabolism: Interaction and Difference between Insulin Receptor Signaling and IGF-I Receptor Signaling. Int. J. Mol. Sci. 2021, 22, 6817. [Google Scholar] [CrossRef] [PubMed]
- Murray, R.D.; Kim, K.; Ren, S.-G.; Chelly, M.; Umehara, Y.; Melmed, S. Central and peripheral actions of somatostatin on the growth hormone–IGF-I axis. J. Clin. Investig. 2004, 114, 349–356. [Google Scholar] [CrossRef]
- Reis, M.; Veneziani, L.P.; Porto, F.L.; Lins, M.P.; Mendes-da-Cruz, D.A.; Savino, W. Intrathymic somatotropic circuitry: Consequences upon thymus involution. Front. Immunol. 2023, 14, 1108630. [Google Scholar] [CrossRef]
- Thompson, J.D.; Higgins, D.G.; Gibson, T.J. CLUSTAL W: Improving the sensitivity of progressive multiple sequence alignment through sequence weighting, position-specific gap penalties and weight matrix choice. Nucleic Acids Res. 1994, 22, 4673–4680. [Google Scholar] [CrossRef] [PubMed]
- Nguyen, L.T.; Schmidt, H.A.; von Haeseler, A.; Minh, B.Q. IQ-TREE: A fast and effective stochastic algorithm for estimating maximum-likelihood phylogenies. Mol. Biol. Evol. 2015, 32, 268–274. [Google Scholar] [CrossRef] [PubMed]
- Wang, S.; Zhang, J.; Jiao, W.; Li, J.; Xun, X.; Sun, Y.; Guo, X.; Huan, P.; Dong, B.; Zhang, L.; et al. Scallop genome provides insights into evolution of bilaterian karyotype and development. Nat. Ecol. Evol. 2017, 1, 120. [Google Scholar] [CrossRef] [PubMed]
- Hu, X.; Bao, Z.; Hu, J.; Shao, M.; Zhang, L.; Bi, K.; Zhan, A.; Huang, X. Cloning and characterization of tryptophan 2,3-dioxygenase gene of Zhikong scallop Chlamys farreri (Jones and Preston 1904). Aquac. Res. 2006, 37, 1187–1194. [Google Scholar] [CrossRef]
- Timmons, L.; Court, D.L.; Fire, A. Ingestion of bacterially expressed dsRNAs can produce specific and potent genetic interference in Caenorhabditis elegans. Gene 2001, 263, 103–112. [Google Scholar] [CrossRef] [PubMed]
- Doucette, G.J. Interactions between bacteria and harmful algae: A review. Nat. Toxins 1995, 3, 65–74. [Google Scholar] [CrossRef]
- Feng, D.; Li, Q.; Yu, H. RNA interference by ingested dsRNA-expressing bacteria to study shell biosynthesis and pigmentation in Crassostrea gigas. Mar. Biotechnol. 2019, 21, 526–536. [Google Scholar] [CrossRef] [PubMed]
- Li, Y.; Zhang, L.; Li, R.; Zhang, M.; Li, Y.; Wang, H.; Wang, S.; Bao, Z. Systematic identification and validation of the reference genes from 60 RNA-Seq libraries in the scallop Mizuhopecten yessoensis. BMC Genom. 2019, 20, 288. [Google Scholar] [CrossRef]
- Livak, K.J.; Schmittgen, T. Analysis of relative gene expression data using real-time quantitative PCR and the 2-DDCt method. Methods 2001, 25, 402–408. [Google Scholar] [CrossRef]
- Pfaffl, M.W. A new mathematical model for relative quantification in real-time RT-PCR. Nucleic Acids Res. 2001, 29, e45. [Google Scholar] [CrossRef]
- Robinson, M.D.; McCarthy, D.J.; Smyth, G.K. edgeR: A Bioconductor package for differential expression analysis of digital gene expression data. Bioinformatics 2010, 26, 139–140. [Google Scholar] [CrossRef] [PubMed]
- Chen, S.; Yang, P.; Jiang, F.; Wei, Y.; Ma, Z.; Kang, L. De Novo Analysis of Transcriptome Dynamics in the Migratory Locust during the Development of Phase Traits. PLoS ONE 2011, 5, e15633. [Google Scholar] [CrossRef] [PubMed]
- Kanehisa, M.; Goto, S. KEGG: Kyoto encyclopedia of genes and genomes. Nucleic Acids Res. 2000, 28, 27–30. [Google Scholar] [CrossRef] [PubMed]



| Growth-Related Trait | Control | RNAi |
|---|---|---|
| Shell length (mm) | 7.30 ± 0.52 | 8.78 ± 0.92 (**) |
| Shell width (mm) | 3.04 ± 0.22 | 3.70 ± 0.38 (**) |
| Shell height (mm) | 5.85 ± 0.41 | 7.01 ± 0.66 (**) |
| Body weight (g) | 0.0720 ± 0.0148 | 0.1247 ± 0.0329 (**) |
| Soft tissue weight (g) | 0.0422 ± 0.0098 | 0.0753 ± 0.0255 (**) |
| Muscle weight (g) | 0.0052 ± 0.0049 | 0.0101 ± 0.0120 (**) |
| Name | Primer Sequence |
|---|---|
| MlSSTR-1-RNAi-F | CCGCGGATTGGTGTTTCCAGGTCGAACTTAC |
| MlSSTR-1-RNAi-R | CTCGAGCGGCTCTTCGTTACCATTCATTT |
| MlSSTR-1-qPCR-F | GCGAAAGGTTTGAGTTCACATCTAT |
| MlSSTR-1-qPCR-R | CCAAGCATCGGCTCTTCGTTA |
| ef1a-qPCR-F | CAGCACTGAACCACCATACA |
| ef1a-qPCR-R | CAGCCTGAGATTGGCACGAA |
| MlFmo5-qPCR-F | CGGGAGTTGGGATGTGACGGTT |
| MlFmo5-qPCR-R | GTGAATGTAGCGTCGTGCCCTGG |
| MlRTase-qPCR-F | TAGACTTGATAACTCGACAAGAGCCA |
| MlRTase-qPCR-R | CGGTGAGATGATAATCGTAACTGTGA |
| MlC4ST1-qPCR-F | GTATGGCGGAAACTTCAAATGC |
| MlC4ST1-qPCR-R | TGGTCTGGTTATTGTCTGGGATT |
| MlTcb1-qPCR-F | CTGTCGTCGTTCCTTACCTCAAT |
| MlTcb1-qPCR-R | TACTCGTCTGTCCAACAAATCCC |
| MlCHRNA4-qPCR-F | ATGTAGTGCGTGCTCATGGAGTG |
| MlCHRNA4-qPCR-R | CAATGGCGAGGAGTAAGGTGATA |
| MlGDH-qPCR-F | AGGGTTTGCGAGTGGTGGATGC |
| MlGDH-qPCR-R | CCGCGAATCATGTCTGCTGCC |
| MlOSF-2-qPCR-F | GAACTCCTGGCTGCGGACCCT |
| MlOSF-2-qPCR-R | TGGCAGCTGGTAGCGCAGAGAA |
Disclaimer/Publisher’s Note: The statements, opinions and data contained in all publications are solely those of the individual author(s) and contributor(s) and not of MDPI and/or the editor(s). MDPI and/or the editor(s) disclaim responsibility for any injury to people or property resulting from any ideas, methods, instructions or products referred to in the content. |
© 2024 by the authors. Licensee MDPI, Basel, Switzerland. This article is an open access article distributed under the terms and conditions of the Creative Commons Attribution (CC BY) license (https://creativecommons.org/licenses/by/4.0/).
Share and Cite
Zhang, X.; Niu, Y.; Gao, C.; Kong, L.; Yang, Z.; Chang, L.; Kong, X.; Bao, Z.; Hu, X. Somatostatin Receptor Gene Functions in Growth Regulation in Bivalve Scallop and Clam. Int. J. Mol. Sci. 2024, 25, 4813. https://doi.org/10.3390/ijms25094813
Zhang X, Niu Y, Gao C, Kong L, Yang Z, Chang L, Kong X, Bao Z, Hu X. Somatostatin Receptor Gene Functions in Growth Regulation in Bivalve Scallop and Clam. International Journal of Molecular Sciences. 2024; 25(9):4813. https://doi.org/10.3390/ijms25094813
Chicago/Turabian StyleZhang, Xiangchao, Yuli Niu, Can Gao, Lingling Kong, Zujing Yang, Lirong Chang, Xiangfu Kong, Zhenmin Bao, and Xiaoli Hu. 2024. "Somatostatin Receptor Gene Functions in Growth Regulation in Bivalve Scallop and Clam" International Journal of Molecular Sciences 25, no. 9: 4813. https://doi.org/10.3390/ijms25094813
APA StyleZhang, X., Niu, Y., Gao, C., Kong, L., Yang, Z., Chang, L., Kong, X., Bao, Z., & Hu, X. (2024). Somatostatin Receptor Gene Functions in Growth Regulation in Bivalve Scallop and Clam. International Journal of Molecular Sciences, 25(9), 4813. https://doi.org/10.3390/ijms25094813

