Mechanisms Underlying Sensory Nerve-Predominant Damage by Methylmercury in the Peripheral Nervous System
Abstract
1. Introduction
2. Results
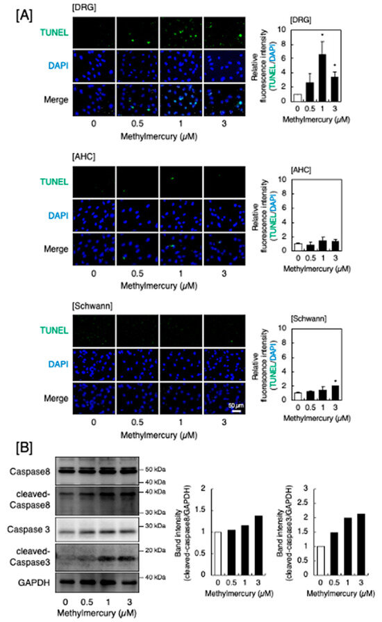
2.1. Types of DRG Cell Death Caused by Methylmercury Include Apoptosis, Necrosis, and Necroptosis
2.2. Intracellular Signal Pathways Mediating Apoptosis and Necroptosis in DRG Neurons
2.3. Methylmercury Induced the Synthesis of TNF-α in Macrophage-like RAW264.7 Cells
2.4. A Neurological Symptom Caused by Methylmercury Is Alleviated in TNF-α Knockout Mice
3. Discussion
4. Materials and Methods
4.1. Cultures of Neurons from DRG Neurons, AHCs, and Schwann Cells
4.2. Analysis of Apoptosis, Necrosis, and Necroptosis
4.3. Expression of TNF-α in Macrophage-like RAW264.7 Cells
4.4. Expression of Phosphorylated IκBα and Nuclear Translocation of NF-κB
4.5. Hindlimb Extension Test
4.6. Mercury Accumulation in Organs
4.7. Statistical Analysis
Supplementary Materials
Author Contributions
Funding
Institutional Review Board Statement
Informed Consent Statement
Data Availability Statement
Conflicts of Interest
References
- Eto, K. Pathology of Minamata disease. Toxicol. Pathol. 1997, 25, 614–623. [Google Scholar] [CrossRef] [PubMed]
- Hirooka, T.; Yamamoto, C.; Yasutake, A.; Eto, K.; Kaji, T. Expression of VEGF-related proteins in cultured human brain microvascular endothelial cells and pericytes after exposure to methylmercury. J. Toxicol. Sci. 2013, 38, 837–845. [Google Scholar] [CrossRef]
- Hirooka, T.; Yoshida, E.; Eto, K.; Kaji, T. Methylmercury induces hyaluronan synthesis in cultured human brain microvascular endothelial cells and pericytes via different mechanisms. J. Toxicol. Sci. 2017, 42, 329–333. [Google Scholar] [CrossRef] [PubMed][Green Version]
- Du, K.; Hirooka, T.; Sasaki, Y.; Yasutake, A.; Hara, T.; Yamamoto, C.; Fujiwara, Y.; Shinoda, Y.; Fujie, T.; Katsuda, S.; et al. Pathogenesis of selective damage of granule cell layer in cerebellum of rats exposed to methylmercury. J. Toxicol. Sci. 2023, 48, 429–439. [Google Scholar] [CrossRef]
- Eto, K.; Tokunaga, H.; Nagashima, K.; Takeuchi, T. An autopsy case of minamata disease (methylmercury poisoning)–pathological viewpoints of peripheral nerves. Toxicol. Pathol. 2002, 30, 714–722. [Google Scholar] [CrossRef] [PubMed]
- Jacobs, J.M.; Carmichael, N.; Cavanagh, J.B. Ultrastructural changes in the nervous system of rabbits poisoned with methyl mercury. Toxicol. Appl. Pharmacol. 1977, 39, 249–261. [Google Scholar] [CrossRef]
- Su, M.; Kakita, A.; Wakabayashi, K.; Yamada, M.; Takahashi, H.; Ikuta, F. Degeneration of spinal dorsal root ganglia in adult rats treated with methylmercury: Chronological observations on the cell bodies, centrally directed axons and presynaptic terminals. Neuropathology 1997, 17, 201–207. [Google Scholar] [CrossRef]
- Cao, B.; Lv, W.; Jin, S.; Tang, J.; Wang, S.; Zhao, H.; Guo, H.; Su, J.; Cao, X. Degeneration of peripheral nervous system in rats experimentally induced by methylmercury intoxication. Neurol. Sci. 2013, 34, 663–669. [Google Scholar] [CrossRef]
- Yoshida, E.; Aoki, K.; Sasaki, Y.; Izuhara, H.; Takahashi, T.; Fujiwara, Y.; Fujie, T.; Du, K.; Eto, K.; Shinoda, Y.; et al. Comparative study of susceptibility to methylmercury cytotoxicity in cell types composing rat peripheral nerves: A higher susceptibility of dorsal root ganglion neurons. J. Toxicol. Sci. 2024, 49, 241–248. [Google Scholar] [CrossRef]
- Shinoda, Y.; Ehara, S.; Tatsumi, S.; Yoshida, E.; Takahashi, T.; Eto, K.; Kaji, T.; Fujiwara, Y. Methylmercury-induced neural degeneration in rat dorsal root ganglion is associated with the accumulation of microglia/macrophages and the proliferation of Schwann cells. J. Toxicol. Sci. 2019, 44, 191–199. [Google Scholar] [CrossRef]
- Shinoda, Y.; Tatsumi, S.; Yoshida, E.; Takahashi, T.; Eto, K.; Kaji, T.; Fujiwara, Y. Gene expression profiles in the dorsal root ganglia of methylmercury-exposed rats. J. Toxicol. Sci. 2019, 44, 549–558. [Google Scholar] [CrossRef] [PubMed]
- Kaczmarek, A.; Vandenabeele, P.; Krysko, D.V. Necroptosis: The release of damage-associated molecular patterns and its physiological relevance. Immunity 2013, 38, 209–223. [Google Scholar] [CrossRef] [PubMed]
- Geppert, T.D.; Whitehurst, C.E.; Thompson, P.; Beutler, B. Lipopolysaccharide signals activation of tumor necrosis factor biosynthesis through the ras/raf-1/MEK/MAPK pathway. Mol. Med. 1994, 1, 93–103. [Google Scholar] [CrossRef] [PubMed]
- Yoshida, E.; Kurita, M.; Eto, K.; Kumagai, Y.; Kaji, T. Methylmercury promotes prostacyclin release from cultured human brain microvascular endothelial cells via induction of cyclooxygenase-2 through activation of the EGFR-p38 MAPK pathway by inhibiting protein tyrosine phosphatase 1B activity. Toxicology 2017, 392, 40–46. [Google Scholar] [CrossRef]
- Sen, C.K.; Packer, L. Antioxidant and redox regulation of gene transcription. FASEB J. 1996, 10, 709–720. [Google Scholar] [CrossRef]
- Wang, N.; Liang, H.; Zen, K. Molecular mechanisms that influence the macrophage m1-m2 polarization balance. Front. Immunol. 2014, 5, 614. [Google Scholar] [CrossRef]
- Hayden, M.S.; Ghosh, S. Shared principles in NF-kappaB signaling. Cell 2008, 132, 344–362. [Google Scholar] [CrossRef]
- Nomura, R.; Takasugi, N.; Hiraoka, H.; Iijima, Y.; Iwawaki, T.; Kumagai, Y.; Fujimura, M.; Uehara, T. Alterations in UPR Signaling by Methylmercury Trigger Neuronal Cell Death in the Mouse Brain. Int. J. Mol. Sci. 2022, 23, 15412. [Google Scholar] [CrossRef]
- Fujimura, M.; Usuki, F. Pregnant rats exposed to low-level methylmercury exhibit cerebellar synaptic and neuritic remodeling during the perinatal period. Arch. Toxicol. 2020, 94, 1335–1347. [Google Scholar] [CrossRef]
- Antunes Dos Santos, A.; Appel Hort, M.; Culbreth, M.; López-Granero, C.; Farina, M.; Rocha, J.B.; Aschner, M. Methylmercury and brain development: A review of recent literature. J. Trace Elem. Med. Biol. 2016, 38, 99–107. [Google Scholar] [CrossRef]
- Costa, L.G.; Aschner, M.; Vitalone, A.; Syversen, T.; Soldin, O.P. Developmental neuropathology of environmental agents. Annu. Rev. Pharmacol. Toxicol. 2004, 44, 87–110. [Google Scholar] [CrossRef] [PubMed]
- Harada, M. Minamata disease: Methylmercury poisoning in Japan caused by environmental pollution. Crit. Rev. Toxicol. 1995, 25, 1–24. [Google Scholar] [CrossRef] [PubMed]
- Delio, D.A.; Reuhl, K.R.; Lowndes, H.E. Ectopic impulse generation in dorsal root ganglion neurons during methylmercury intoxication: An electrophysiological and morphological study. Neurotoxicology 1992, 13, 527–539. [Google Scholar] [PubMed]
- Sakamoto, M.; Wakabayashi, K.; Kakita, A.; Hitoshi, T.; Adachi, T.; Nakano, A. Widespread neuronal degeneration in rats following oral administration of methylmercury during the postnatal developing phase: A model of fetal-type minamata disease. Brain Res. 1998, 784, 351–354. [Google Scholar] [CrossRef]
- Castoldi, A.F.; Barni, S.; Turin, I.; Gandini, C.; Manzo, L. Early acute necrosis, delayed apoptosis and cytoskeletal breakdown in cultured cerebellar granule neurons exposed to methylmercury. J. Neurosci. Res. 2000, 59, 775–787. [Google Scholar] [CrossRef]
- Ni, L.; Wei, Y.; Pan, J.; Li, X.; Xu, B.; Deng, Y.; Yang, T.; Liu, W. Shedding new light on methylmercury-induced neurotoxicity through the crosstalk between autophagy and apoptosis. Toxicol. Lett. 2022, 359, 55–64. [Google Scholar] [CrossRef]
- Wilke, R.A.; Kolbert, C.P.; Rahimi, R.A.; Windebank, A.J. Methylmercury induces apoptosis in cultured rat dorsal root ganglion neurons. Neurotoxicology 2003, 24, 369–378. [Google Scholar] [CrossRef]
- Kuo, T.C.; Lin-Shiau, S.Y. Early acute necrosis and delayed apoptosis induced by methyl mercury in murine peritoneal neutrophils. Basic. Clin. Pharmacol. Toxicol. 2004, 94, 274–281. [Google Scholar] [CrossRef]
- Reyes-Becerril, M.; Angulo, C.; Sanchez, V.; Cuesta, A.; Cruz, A. Methylmercury, cadmium and arsenic(III)-induced toxicity, oxidative stress and apoptosis in Pacific red snapper leukocytes. Aquat. Toxicol. 2019, 213, 105223. [Google Scholar] [CrossRef]
- Yang, C.Y.; Liu, S.H.; Su, C.C.; Fang, K.M.; Yang, T.Y.; Liu, J.M.; Chen, Y.W.; Chang, K.C.; Chuang, H.L.; Wu, C.T.; et al. Methylmercury induces mitochondria- and endoplasmic reticulum stress-dependent pancreatic β-cell apoptosis via an oxidative stress-mediated JNK signaling pathway. Int. J. Mol. Sci. 2022, 23, 2858. [Google Scholar] [CrossRef]
- Usuki, F.; Fujita, E.; Sasagawa, N. Methylmercury activates ASK1/JNK signaling pathways, leading to apoptosis due to both mitochondria- and endoplasmic reticulum (ER)-generated processes in myogenic cell lines. Neurotoxicology 2008, 29, 22–30. [Google Scholar] [CrossRef] [PubMed]
- Ceccatelli, S.; Daré, E.; Moors, M. Methylmercury-induced neurotoxicity and apoptosis. Chem. Biol. Interact. 2010, 188, 301–308. [Google Scholar] [CrossRef] [PubMed]
- Watanabe, J.; Nakamachi, T.; Ohtaki, H.; Naganuma, A.; Shioda, S.; Nakajo, S. Low dose of methylmercury (MeHg) exposure induces caspase mediated-apoptosis in cultured neural progenitor cells. J. Toxicol. Sci. 2013, 38, 931–935. [Google Scholar] [CrossRef] [PubMed][Green Version]
- Chang, S.H.; Lee, H.J.; Kang, B.; Yu, K.N.; Minai-Tehrani, A.; Lee, S.; Kim, S.U.; Cho, M.H. Methylmercury induces caspase-dependent apoptosis and autophagy in human neural stem cells. J. Toxicol. Sci. 2013, 38, 823–831. [Google Scholar] [CrossRef] [PubMed]
- Sokolowski, K.; Falluel-Morel, A.; Zhou, X.; DiCicco-Bloom, E. Methylmercury (MeHg) elicits mitochondrial-dependent apoptosis in developing hippocampus and acts at low exposures. Neurotoxicology 2011, 32, 535–544. [Google Scholar] [CrossRef] [PubMed]
- Cuello, S.; Goya, L.; Madrid, Y.; Campuzano, S.; Pedrero, M.; Bravo, L.; Cámara, C.; Ramos, S. Molecular mechanisms of methylmercury-induced cell death in human HepG2 cells. Food Chem. Toxicol. 2010, 48, 1405–1411. [Google Scholar] [CrossRef]
- Chen, J.; Kos, R.; Garssen, J.; Redegeld, F. Molecular insights into the mechanism of necroptosis: The necrosome as a potential therapeutic target. Cells 2019, 8, 1486. [Google Scholar] [CrossRef]
- Iwai-Shimada, M.; Takahashi, T.; Kim, M.S.; Fujimura, M.; Ito, H.; Toyama, T.; Naganuma, A.; Hwang, G.W. Methylmercury induces the expression of TNF-α selectively in the brain of mice. Sci. Rep. 2016, 6, 38294. [Google Scholar] [CrossRef]
- Toyama, T.; Hoshi, T.; Noguchi, T.; Saito, Y.; Matsuzawa, A.; Naganuma, A.; Hwang, G.W. Methylmercury induces neuronal cell death by inducing TNF-α expression through the ASK1/p38 signaling pathway in microglia. Sci. Rep. 2021, 11, 9832. [Google Scholar] [CrossRef]
- Liu, H.; Sidiropoulos, P.; Song, G.; Pagliari, L.J.; Birrer, M.J.; Stein, B.; Anrather, J.; Pope, R.M. TNF-alpha gene expression in macrophages: Regulation by NF-kappa B is independent of c-Jun or C/EBP beta. J. Immunol. 2000, 164, 4277–4285. [Google Scholar] [CrossRef]
- Schütze, S.; Wiegmann, K.; Machleidt, T.; Krönke, M. TNF-induced activation of NF-kappa B. Immunobiology 1995, 193, 193–203. [Google Scholar] [CrossRef] [PubMed]
- Haratake, M.; Koga, K.; Inoue, M.; Fuchigami, T.; Nakayama, M. Absorption and retention characteristics of selenium in dorsal root ganglion neurons. Metallomics 2011, 3, 1019–1026. [Google Scholar] [CrossRef] [PubMed][Green Version]
- Kissane, J.M.; Robins, E. The fluorometric measurement of deoxyribonucleic acid in animal tissues with special reference to the central nervous system. J. Biol. Chem. 1958, 233, 184–188. [Google Scholar] [PubMed]
- Taniguchi, T.; Takata, M.; Ikeda, A.; Momotani, E.; Sekikawa, K. Failure of germinal center formation and impairment of response to endotoxin in tumor necrosis factor alpha-deficient mice. Lab. Investig. 1997, 77, 647–658. [Google Scholar] [PubMed]







| Antibody | Species | Clonality | Supplier | Code No |
|---|---|---|---|---|
| Caspase3 | Rabbit | Polyclonal | Thermo Fisher Scientific | PA1-26426 |
| Caspase8 | Rabbit | Polyclonal | Novus Biologicals (Littleton, CO, USA) | NB-100-56116 |
| TNF-α | Goat | Polyclonal | SantaCruz Biotechnology (Dallas, TX, USA) | sc-1351 |
| TNFR1 | Mouse | Monoclonal | SantaCruz Biotechnology | sc-8436 |
| RIP3 | Rabbit | Polyclonal | Novus Biologicals | NBP1-77299 |
| Phospho-RIP3 | Rabbit | Monoclonal | Abcam | ab195117 |
| MLKL | Rat | Monoclonal | Merck | MABC604 |
| Phospho-MLKL | Rabbit | Monoclonal | Abcam | ab196436 |
| GAPDH | Mouse | Monoclonal | FUJIFILM Wako Pure Chemical Industry | #5A12 |
| IκBα | Mouse | Monoclonal | Cell Signaling Technology (Danvers, MA, USA) | #4814 |
| Phospho-IκBα | Mouse | Monoclonal | Cell Signaling Technology | #9246 |
| NF-κB (p65) | Mouse | Monoclonal | Cell Signaling Technology | #6956 |
| LaminA/C | Mouse | Monoclonal | SantaCruz Biotechnology | sc-7292 |
Disclaimer/Publisher’s Note: The statements, opinions and data contained in all publications are solely those of the individual author(s) and contributor(s) and not of MDPI and/or the editor(s). MDPI and/or the editor(s) disclaim responsibility for any injury to people or property resulting from any ideas, methods, instructions or products referred to in the content. |
© 2024 by the authors. Licensee MDPI, Basel, Switzerland. This article is an open access article distributed under the terms and conditions of the Creative Commons Attribution (CC BY) license (https://creativecommons.org/licenses/by/4.0/).
Share and Cite
Nakano, T.; Yoshida, E.; Sasaki, Y.; Kazama, S.; Katami, F.; Aoki, K.; Fujie, T.; Du, K.; Hara, T.; Yamamoto, C.; et al. Mechanisms Underlying Sensory Nerve-Predominant Damage by Methylmercury in the Peripheral Nervous System. Int. J. Mol. Sci. 2024, 25, 11672. https://doi.org/10.3390/ijms252111672
Nakano T, Yoshida E, Sasaki Y, Kazama S, Katami F, Aoki K, Fujie T, Du K, Hara T, Yamamoto C, et al. Mechanisms Underlying Sensory Nerve-Predominant Damage by Methylmercury in the Peripheral Nervous System. International Journal of Molecular Sciences. 2024; 25(21):11672. https://doi.org/10.3390/ijms252111672
Chicago/Turabian StyleNakano, Tsuyoshi, Eiko Yoshida, Yu Sasaki, Shigekatsu Kazama, Fumika Katami, Kazuhiro Aoki, Tomoya Fujie, Ke Du, Takato Hara, Chika Yamamoto, and et al. 2024. "Mechanisms Underlying Sensory Nerve-Predominant Damage by Methylmercury in the Peripheral Nervous System" International Journal of Molecular Sciences 25, no. 21: 11672. https://doi.org/10.3390/ijms252111672
APA StyleNakano, T., Yoshida, E., Sasaki, Y., Kazama, S., Katami, F., Aoki, K., Fujie, T., Du, K., Hara, T., Yamamoto, C., Takahashi, T., Fujiwara, Y., Eto, K., Iwakura, Y., Shinoda, Y., & Kaji, T. (2024). Mechanisms Underlying Sensory Nerve-Predominant Damage by Methylmercury in the Peripheral Nervous System. International Journal of Molecular Sciences, 25(21), 11672. https://doi.org/10.3390/ijms252111672

