Gotta Go Slow: Two Evolutionarily Distinct Annelids Retain a Common Hedgehog Pathway Composition, Outlining Its Pan-Bilaterian Core
Abstract
1. Introduction
2. Results
2.1. Hedgehog Ligand: Processing and Transport
2.2. Hh Receptor Patched (Ptc), Co-Receptors, and Antagonists
2.3. Smoothened
2.4. Intracellular Components of the Hh Pathway
2.5. Gli/Ci: The Transcriptional Effector of Hh Signaling
3. Discussion
3.1. The Main Core Components: Phylogeny and Protein Composition
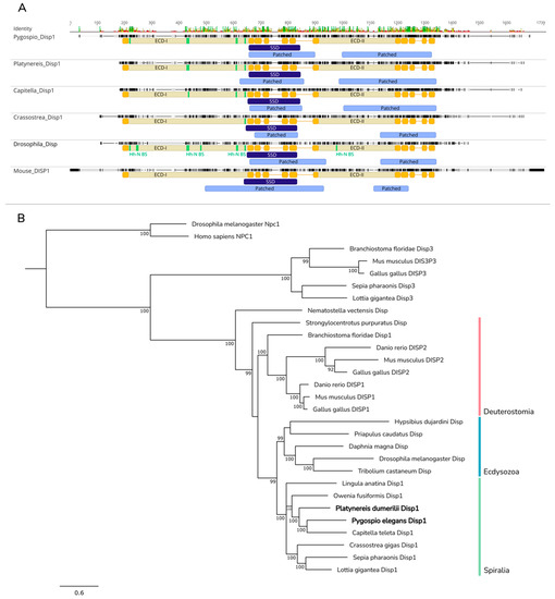
3.2. Hedgehog Ligand Transport Outside the Cell
3.3. Hedgehog Receptor Binding
3.4. Hedgehog Signaling Complex (HSC)
3.5. Signaling Components That Act in Connection with the Primary Cilium
4. Materials and Methods
4.1. RNA Isolation
4.2. cDNA Library Preparation, Sequencing, and De Novo Transcriptome Assembly
4.3. Molecular Characteristics, Sequence Alignment, and Phylogenetic Analyses
5. Conclusions
Supplementary Materials
Author Contributions
Funding
Institutional Review Board Statement
Informed Consent Statement
Data Availability Statement
Acknowledgments
Conflicts of Interest
References
- Ingham, P.W.; Nakano, Y.; Seger, C. Mechanisms and functions of Hedgehog signalling across the metazoa. Nat. Rev. Genet. 2011, 12, 393–406. [Google Scholar] [CrossRef] [PubMed]
- Schierwater, B.; de Jong, D.; Desalle, R. Placozoa and the evolution of Metazoa and intrasomatic cell differentiation. Int. J. Biochem. Cell Biol. 2009, 41, 370–379. [Google Scholar] [CrossRef] [PubMed]
- Moroz, L.L.; Kocot, K.M.; Citarella, M.R.; Dosung, S.; Norekian, T.P.; Povolotskaya, I.S.; Grigorenko, A.P.; Dailey, C.; Berezikov, E.; Buckley, K.M.; et al. The ctenophore genome and the evolutionary origins of neural systems. Nature 2014, 510, 109–114. [Google Scholar] [CrossRef] [PubMed]
- Nguyen, T.D.; Truong, M.E.; Reiter, J.F. The Intimate Connection between Lipids and Hedgehog Signaling. Front. Cell Dev. Biol. 2022, 10, 876815. [Google Scholar] [CrossRef] [PubMed]
- Matus, D.Q.; Magie, C.R.; Pang, K.; Martindale, M.Q.; Thomsen, G.H. The Hedgehog gene family of the cnidarian, Nematostella vectensis, and implications for understanding metazoan Hedgehog pathway evolution. Dev. Biol. 2008, 313, 501–518. [Google Scholar] [CrossRef] [PubMed]
- Richards, G.S.; Degnan, B.M. The dawn of developmental signaling in the metazoa. Cold Spring Harb. Symp. Quant Biol. 2009, 74, 81–90. [Google Scholar] [CrossRef] [PubMed]
- Ingham, P.W.; McMahon, A.P. Hedgehog signaling in animal development: Paradigms and principles. Genes Dev. 2001, 15, 3059–3087. [Google Scholar] [CrossRef] [PubMed]
- Huangfu, D.; Anderson, K.V. Signaling from Smo to Ci/Gli: Conservation and divergence of Hedgehog pathways from Drosophila to vertebrates. Development 2006, 133, 3–14. [Google Scholar] [CrossRef] [PubMed]
- Bangs, F.; Anderson, K.V. Primary Cilia and Mammalian Hedgehog Signaling. Cold Spring Harb. Perspect. Biol. 2017, 9, a028175. [Google Scholar] [CrossRef] [PubMed]
- Brennan, D.; Chen, X.; Cheng, L.; Mahoney, M.; Riobo, N.A. Noncanonical Hedgehog signaling. Vitam. Horm. 2012, 88, 55–72. [Google Scholar] [CrossRef] [PubMed]
- Wilson, C.W.; Chuang, P.T. Mechanism and evolution of cytosolic Hedgehog signal transduction. Development 2010, 137, 2079–2094. [Google Scholar] [CrossRef] [PubMed]
- Lee, R.T.; Zhao, Z.; Ingham, P.W. Hedgehog signalling. Development 2016, 143, 367–372. [Google Scholar] [CrossRef] [PubMed]
- Briscoe, J.; Therond, P.P. The mechanisms of Hedgehog signalling and its roles in development and disease. Nat. Rev. Mol. Cell Biol. 2013, 14, 416–429. [Google Scholar] [CrossRef] [PubMed]
- Ramsbottom, S.A.; Pownall, M.E. Regulation of Hedgehog Signalling inside and outside the Cell. J. Dev. Biol. 2016, 4, 23. [Google Scholar] [CrossRef] [PubMed]
- Osterlund, T.; Kogerman, P. Hedgehog signalling: How to get from Smo to Ci and Gli. Trends Cell Biol. 2006, 16, 176–180. [Google Scholar] [CrossRef]
- Varjosalo, M.; Li, S.P.; Taipale, J. Divergence of hedgehog signal transduction mechanism between Drosophila and mammals. Dev. Cell 2006, 10, 177–186. [Google Scholar] [CrossRef] [PubMed]
- Ho, E.K.; Stearns, T. Hedgehog signaling and the primary cilium: Implications for spatial and temporal constraints on signaling. Development 2021, 148, 195552. [Google Scholar] [CrossRef]
- Kuzhandaivel, A.; Schultz, S.W.; Alkhori, L.; Alenius, M. Cilia-mediated hedgehog signaling in Drosophila. Cell Rep. 2014, 7, 672–680. [Google Scholar] [CrossRef]
- Cannon, J.T.; Vellutini, B.C.; Smith, J., 3rd; Ronquist, F.; Jondelius, U.; Hejnol, A. Xenacoelomorpha is the sister group to Nephrozoa. Nature 2016, 530, 89–93. [Google Scholar] [CrossRef]
- Heger, P.; Zheng, W.; Rottmann, A.; Panfilio, K.A.; Wiehe, T. The genetic factors of bilaterian evolution. eLife 2020, 9, e45530. [Google Scholar] [CrossRef] [PubMed]
- Seaver, E.C.; Kaneshige, L.M. Expression of ‘segmentation’ genes during larval and juvenile development in the polychaetes Capitella sp. I and H. elegans. Dev. Biol. 2006, 289, 179–194. [Google Scholar] [CrossRef] [PubMed]
- Dray, N.; Tessmar-Raible, K.; Le Gouar, M.; Vibert, L.; Christodoulou, F.; Schipany, K.; Guillou, A.; Zantke, J.; Snyman, H.; Behague, J.; et al. Hedgehog signaling regulates segment formation in the annelid Platynereis. Science 2010, 329, 339–342. [Google Scholar] [CrossRef]
- Kang, D.; Huang, F.; Li, D.; Shankland, M.; Gaffield, W.; Weisblat, D.A. A hedgehog homolog regulates gut formation in leech (Helobdella). Development 2003, 130, 1645–1657. [Google Scholar] [CrossRef]
- Niwa, N.; Akimoto-Kato, A.; Sakuma, M.; Kuraku, S.; Hayashi, S. Homeogenetic inductive mechanism of segmentation in polychaete tail regeneration. Dev. Biol. 2013, 381, 460–470. [Google Scholar] [CrossRef]
- Hou, X.; Wei, M.; Li, Q.; Zhang, T.; Zhou, D.; Kong, D.; Xie, Y.; Qin, Z.; Zhang, Z. Transcriptome Analysis of Larval Segment Formation and Secondary Loss in the Echiuran Worm Urechis unicinctus. Int. J. Mol. Sci. 2019, 20, 1806. [Google Scholar] [CrossRef]
- Burglin, T.R. The Hedgehog protein family. Genome Biol. 2008, 9, 241. [Google Scholar] [CrossRef]
- De Oliveira, A.L.; Wollesen, T.; Kristof, A.; Scherholz, M.; Redl, E.; Todt, C.; Bleidorn, C.; Wanninger, A. Comparative transcriptomics enlarges the toolkit of known developmental genes in mollusks. BMC Genom. 2016, 17, 905. [Google Scholar] [CrossRef]
- Grimaldi, A.; Tettamanti, G.; Acquati, F.; Bossi, E.; Guidali, M.L.; Banfi, S.; Monti, L.; Valvassori, R.; de Eguileor, M. A hedgehog homolog is involved in muscle formation and organization of Sepia officinalis (mollusca) mantle. Dev. Dyn. 2008, 237, 659–671. [Google Scholar] [CrossRef]
- Tarazona, O.A.; Lopez, D.H.; Slota, L.A.; Cohn, M.J. Evolution of limb development in cephalopod mollusks. eLife 2019, 8, e45530. [Google Scholar] [CrossRef]
- Vellutini, B.C.; Hejnol, A. Expression of segment polarity genes in brachiopods supports a non-segmental ancestral role of engrailed for bilaterians. Sci. Rep. 2016, 6, 32387. [Google Scholar] [CrossRef]
- Yazawa, S.; Umesono, Y.; Hayashi, T.; Tarui, H.; Agata, K. Planarian Hedgehog/Patched establishes anterior-posterior polarity by regulating Wnt signaling. Proc. Natl. Acad. Sci. USA 2009, 106, 22329–22334. [Google Scholar] [CrossRef]
- Rink, J.C.; Gurley, K.A.; Elliott, S.A.; Sanchez Alvarado, A. Planarian Hh signaling regulates regeneration polarity and links Hh pathway evolution to cilia. Science 2009, 326, 1406–1410. [Google Scholar] [CrossRef]
- Tessmar-Raible, K.; Arendt, D. Emerging systems: Between vertebrates and arthropods, the Lophotrochozoa. Curr. Opin. Genet. Dev. 2003, 13, 331–340. [Google Scholar] [CrossRef]
- Raible, F.; Tessmar-Raible, K.; Osoegawa, K.; Wincker, P.; Jubin, C.; Balavoine, G.; Ferrier, D.; Benes, V.; de Jong, P.; Weissenbach, J.; et al. Vertebrate-type intron-rich genes in the marine annelid Platynereis dumerilii. Science 2005, 310, 1325–1326. [Google Scholar] [CrossRef]
- Christodoulou, F.; Raible, F.; Tomer, R.; Simakov, O.; Trachana, K.; Klaus, S.; Snyman, H.; Hannon, G.J.; Bork, P.; Arendt, D. Ancient animal microRNAs and the evolution of tissue identity. Nature 2010, 463, 1084–1088. [Google Scholar] [CrossRef]
- Halanych, K.M.; Borda, E. Developing Models for Lophotrochozoan and Annelid Biology. In Annelids in Modern Biology; Wiley: Hoboken, NJ, USA, 2009; pp. 1–12. [Google Scholar]
- Williams, E.A.; Jekely, G. Neuronal cell types in the annelid Platynereis dumerilii. Curr. Opin. Neurobiol. 2019, 56, 106–116. [Google Scholar] [CrossRef]
- Saudemont, A.; Dray, N.; Hudry, B.; Le Gouar, M.; Vervoort, M.; Balavoine, G. Complementary striped expression patterns of NK homeobox genes during segment formation in the annelid Platynereis. Dev. Biol. 2008, 317, 430–443. [Google Scholar] [CrossRef]
- Cho, S.J.; Valles, Y.; Giani, V.C., Jr.; Seaver, E.C.; Weisblat, D.A. Evolutionary dynamics of the wnt gene family: A lophotrochozoan perspective. Mol. Biol. Evol. 2010, 27, 1645–1658. [Google Scholar] [CrossRef]
- Janssen, R.; Le Gouar, M.; Pechmann, M.; Poulin, F.; Bolognesi, R.; Schwager, E.E.; Hopfen, C.; Colbourne, J.K.; Budd, G.E.; Brown, S.J.; et al. Conservation, loss, and redeployment of Wnt ligands in protostomes: Implications for understanding the evolution of segment formation. BMC Evol. Biol. 2010, 10, 374. [Google Scholar] [CrossRef]
- Handberg-Thorsager, M.; Gutierrez-Mazariegos, J.; Arold, S.T.; Kumar Nadendla, E.; Bertucci, P.Y.; Germain, P.; Tomancak, P.; Pierzchalski, K.; Jones, J.W.; Albalat, R.; et al. The ancestral retinoic acid receptor was a low-affinity sensor triggering neuronal differentiation. Sci. Adv. 2018, 4, eaao1261. [Google Scholar] [CrossRef]
- Raible, F.; Tessmar-Raible, K. Platynereis dumerilii. Curr. Biol. 2014, 24, R676–R677. [Google Scholar] [CrossRef] [PubMed][Green Version]
- Struck, T.H.; Paul, C.; Hill, N.; Hartmann, S.; Hosel, C.; Kube, M.; Lieb, B.; Meyer, A.; Tiedemann, R.; Purschke, G.; et al. Phylogenomic analyses unravel annelid evolution. Nature 2011, 471, 95–98. [Google Scholar] [CrossRef] [PubMed]
- Weigert, A.; Helm, C.; Meyer, M.; Nickel, B.; Arendt, D.; Hausdorf, B.; Santos, S.R.; Halanych, K.M.; Purschke, G.; Bleidorn, C.; et al. Illuminating the base of the annelid tree using transcriptomics. Mol. Biol. Evol. 2014, 31, 1391–1401. [Google Scholar] [CrossRef]
- Chen, A.S.V.; Starunova, Z.; Novikova, E. A Transcriptome Assembly from Fragments of the Annelids Pygospio elegans (Spionidae, Annelida) and Arenicola marina (Arenicolidae, Annelida); Bioinformatics Institute 2021/22; Spring Term Research Projects; Polytech-Press: St. Petersburg, Russia, 2022. [Google Scholar]
- Lee, J.J.; Ekker, S.C.; von Kessler, D.P.; Porter, J.A.; Sun, B.I.; Beachy, P.A. Autoproteolysis in hedgehog protein biogenesis. Science 1994, 266, 1528–1537. [Google Scholar] [CrossRef] [PubMed]
- Porter, J.A.; von Kessler, D.P.; Ekker, S.C.; Young, K.E.; Lee, J.J.; Moses, K.; Beachy, P.A. The product of hedgehog autoproteolytic cleavage active in local and long-range signalling. Nature 1995, 374, 363–366. [Google Scholar] [CrossRef]
- Porter, J.A.; Ekker, S.C.; Park, W.J.; von Kessler, D.P.; Young, K.E.; Chen, C.H.; Ma, Y.; Woods, A.S.; Cotter, R.J.; Koonin, E.V.; et al. Hedgehog patterning activity: Role of a lipophilic modification mediated by the carboxy-terminal autoprocessing domain. Cell 1996, 86, 21–34. [Google Scholar] [CrossRef]
- Hall, T.M.; Porter, J.A.; Young, K.E.; Koonin, E.V.; Beachy, P.A.; Leahy, D.J. Crystal structure of a Hedgehog autoprocessing domain: Homology between Hedgehog and self-splicing proteins. Cell 1997, 91, 85–97. [Google Scholar] [CrossRef]
- Kandel, N.; Wang, C. Hedgehog Autoprocessing: From Structural Mechanisms to Drug Discovery. Front. Mol. Biosci. 2022, 9, 900560. [Google Scholar] [CrossRef]
- Hausmann, G.; von Mering, C.; Basler, K. The hedgehog signaling pathway: Where did it come from? PLoS Biol. 2009, 7, e1000146. [Google Scholar] [CrossRef]
- Qi, X.; Li, X. Mechanistic Insights into the Generation and Transduction of Hedgehog Signaling. Trends Biochem. Sci. 2020, 45, 397–410. [Google Scholar] [CrossRef]
- Varjosalo, M.; Taipale, J. Hedgehog: Functions and mechanisms. Genes Dev. 2008, 22, 2454–2472. [Google Scholar] [CrossRef] [PubMed]
- Adamska, M.; Matus, D.Q.; Adamski, M.; Green, K.; Rokhsar, D.S.; Martindale, M.Q.; Degnan, B.M. The evolutionary origin of hedgehog proteins. Curr. Biol. 2007, 17, R836–R837. [Google Scholar] [CrossRef] [PubMed]
- Pereira, J.; Johnson, W.E.; O’Brien, S.J.; Jarvis, E.D.; Zhang, G.; Gilbert, M.T.P.; Vasconcelos, V.; Antunes, A. Evolutionary Genomics and Adaptive Evolution of the Hedgehog Gene Family (Shh, Ihh and Dhh) in Vertebrates. PLoS ONE 2014, 9, e74132. [Google Scholar] [CrossRef] [PubMed]
- Kano, S.; Xiao, J.H.; Osorio, J.; Ekker, M.; Hadzhiev, Y.; Muller, F.; Casane, D.; Magdelenat, G.; Retaux, S. Two lamprey Hedgehog genes share non-coding regulatory sequences and expression patterns with gnathostome Hedgehogs. PLoS ONE 2010, 5, e13332. [Google Scholar] [CrossRef]
- Cohen, M.M., Jr. Hedgehog signaling update. Am. J. Med. Genet. A 2010, 152A, 1875–1914. [Google Scholar] [CrossRef]
- Kumar, S.; Balczarek, K.A.; Lai, Z.C. Evolution of the hedgehog gene family. Genetics 1996, 142, 965–972. [Google Scholar] [CrossRef]
- Zardoya, R.; Abouheif, E.; Meyer, A. Evolutionary analyses of hedgehog and Hoxd-10 genes in fish species closely related to the zebrafish. Proc. Natl. Acad. Sci. USA 1996, 93, 13036–13041. [Google Scholar] [CrossRef]
- Riesgo, A.; Farrar, N.; Windsor, P.J.; Giribet, G.; Leys, S.P. The analysis of eight transcriptomes from all poriferan classes reveals surprising genetic complexity in sponges. Mol. Biol. Evol. 2014, 31, 1102–1120. [Google Scholar] [CrossRef]
- Jiang, Y.; Benz, T.L.; Long, S.B. Substrate and product complexes reveal mechanisms of Hedgehog acylation by HHAT. Science 2021, 372, 1215–1219. [Google Scholar] [CrossRef]
- Tukachinsky, H.; Kuzmickas, R.P.; Jao, C.Y.; Liu, J.; Salic, A. Dispatched and scube mediate the efficient secretion of the cholesterol-modified hedgehog ligand. Cell Rep. 2012, 2, 308–320. [Google Scholar] [CrossRef]
- King, N.; Westbrook, M.J.; Young, S.L.; Kuo, A.; Abedin, M.; Chapman, J.; Fairclough, S.; Hellsten, U.; Isogai, Y.; Letunic, I.; et al. The genome of the choanoflagellate Monosiga brevicollis and the origin of metazoans. Nature 2008, 451, 783–788. [Google Scholar] [CrossRef] [PubMed]
- Kuwabara, P.E.; Labouesse, M. The sterol-sensing domain: Multiple families, a unique role? Trends Genet. 2002, 18, 193–201. [Google Scholar] [CrossRef]
- Kawakami, A.; Nojima, Y.; Toyoda, A.; Takahoko, M.; Satoh, M.; Tanaka, H.; Wada, H.; Masai, I.; Terasaki, H.; Sakaki, Y.; et al. The zebrafish-secreted matrix protein you/scube2 is implicated in long-range regulation of hedgehog signaling. Curr. Biol. 2005, 15, 480–488. [Google Scholar] [CrossRef]
- Kong, J.H.; Siebold, C.; Rohatgi, R. Biochemical mechanisms of vertebrate hedgehog signaling. Development 2019, 146, dev166892. [Google Scholar] [CrossRef] [PubMed]
- Cohen, M.M., Jr. The hedgehog signaling network. Am. J. Med. Genet. A 2003, 123A, 5–28. [Google Scholar] [CrossRef]
- Radhakrishnan, A.; Rohatgi, R.; Siebold, C. Cholesterol access in cellular membranes controls Hedgehog signaling. Nat. Chem. Biol. 2020, 16, 1303–1313. [Google Scholar] [CrossRef]
- Li, H.; Li, Q.; Yu, H. Molecular Characterization of the Hedgehog Signaling Pathway and Its Necessary Function on Larval Myogenesis in the Pacific Oyster Crassostrea gigas. Front. Physiol. 2018, 9, 1536. [Google Scholar] [CrossRef]
- Agostoni, E.; Gobessi, S.; Petrini, E.; Monte, M.; Schneider, C. Cloning and characterization of the C. elegans gas1 homolog: Phas-1. Biochim. Biophys. Acta 2002, 1574, 1–9. [Google Scholar] [CrossRef]
- Aravani, D.; Morris, G.E.; Jones, P.D.; Tattersall, H.K.; Karamanavi, E.; Kaiser, M.A.; Kostogrys, R.B.; Ghaderi Najafabadi, M.; Andrews, S.L.; Nath, M.; et al. HHIPL1, a Gene at the 14q32 Coronary Artery Disease Locus, Positively Regulates Hedgehog Signaling and Promotes Atherosclerosis. Circulation 2019, 140, 500–513. [Google Scholar] [CrossRef]
- McLellan, J.S.; Zheng, X.; Hauk, G.; Ghirlando, R.; Beachy, P.A.; Leahy, D.J. The mode of Hedgehog binding to Ihog homologues is not conserved across different phyla. Nature 2008, 455, 979–983. [Google Scholar] [CrossRef]
- Qi, X.; Schmiege, P.; Coutavas, E.; Li, X. Two Patched molecules engage distinct sites on Hedgehog yielding a signaling-competent complex. Science 2018, 362, eaas8843. [Google Scholar] [CrossRef] [PubMed]
- Zhao, Y.; Tong, C.; Jiang, J. Hedgehog regulates smoothened activity by inducing a conformational switch. Nature 2007, 450, 252–258. [Google Scholar] [CrossRef] [PubMed]
- Chen, Y.; Jiang, J. Decoding the phosphorylation code in Hedgehog signal transduction. Cell Res. 2013, 23, 186–200. [Google Scholar] [CrossRef]
- Huang, P.; Zheng, S.; Wierbowski, B.M.; Kim, Y.; Nedelcu, D.; Aravena, L.; Liu, J.; Kruse, A.C.; Salic, A. Structural Basis of Smoothened Activation in Hedgehog Signaling. Cell 2018, 174, 312–324.e16. [Google Scholar] [CrossRef]
- Wright, S.C.; Kozielewicz, P.; Kowalski-Jahn, M.; Petersen, J.; Bowin, C.F.; Slodkowicz, G.; Marti-Solano, M.; Rodriguez, D.; Hot, B.; Okashah, N.; et al. A conserved molecular switch in Class F receptors regulates receptor activation and pathway selection. Nat. Commun. 2019, 10, 667. [Google Scholar] [CrossRef] [PubMed]
- Denef, N.; Neubuser, D.; Perez, L.; Cohen, S.M. Hedgehog induces opposite changes in turnover and subcellular localization of patched and smoothened. Cell 2000, 102, 521–531. [Google Scholar] [CrossRef]
- Su, Y.; Ospina, J.K.; Zhang, J.; Michelson, A.P.; Schoen, A.M.; Zhu, A.J. Sequential phosphorylation of smoothened transduces graded hedgehog signaling. Sci. Signal 2011, 4, ra43. [Google Scholar] [CrossRef]
- Zhang, C.; Williams, E.H.; Guo, Y.; Lum, L.; Beachy, P.A. Extensive phosphorylation of Smoothened in Hedgehog pathway activation. Proc. Natl. Acad. Sci. USA 2004, 101, 17900–17907. [Google Scholar] [CrossRef]
- Jia, J.; Tong, C.; Jiang, J. Smoothened transduces Hedgehog signal by physically interacting with Costal2/Fused complex through its C-terminal tail. Genes Dev. 2003, 17, 2709–2720. [Google Scholar] [CrossRef]
- Lum, L.; Zhang, C.; Oh, S.; Mann, R.K.; von Kessler, D.P.; Taipale, J.; Weis-Garcia, F.; Gong, R.; Wang, B.; Beachy, P.A. Hedgehog signal transduction via Smoothened association with a cytoplasmic complex scaffolded by the atypical kinesin, Costal-2. Mol. Cell 2003, 12, 1261–1274. [Google Scholar] [CrossRef]
- Ruel, L.; Rodriguez, R.; Gallet, A.; Lavenant-Staccini, L.; Therond, P.P. Stability and association of Smoothened, Costal2 and Fused with Cubitus interruptus are regulated by Hedgehog. Nat. Cell Biol. 2003, 5, 907–913. [Google Scholar] [CrossRef] [PubMed]
- Seo, S.; Zhang, Q.; Bugge, K.; Breslow, D.K.; Searby, C.C.; Nachury, M.V.; Sheffield, V.C. A novel protein LZTFL1 regulates ciliary trafficking of the BBSome and Smoothened. PLoS Genet. 2011, 7, e1002358. [Google Scholar] [CrossRef] [PubMed]
- Ryan, J.F.; Pang, K.; Schnitzler, C.E.; Nguyen, A.D.; Moreland, R.T.; Simmons, D.K.; Koch, B.J.; Francis, W.R.; Havlak, P.; Program, N.C.S.; et al. The genome of the ctenophore Mnemiopsis leidyi and its implications for cell type evolution. Science 2013, 342, 1242592. [Google Scholar] [CrossRef] [PubMed]
- Robbins, D.J.; Nybakken, K.E.; Kobayashi, R.; Sisson, J.C.; Bishop, J.M.; Therond, P.P. Hedgehog elicits signal transduction by means of a large complex containing the kinesin-related protein costal2. Cell 1997, 90, 225–234. [Google Scholar] [CrossRef]
- Farzan, S.F.; Ascano, M., Jr.; Ogden, S.K.; Sanial, M.; Brigui, A.; Plessis, A.; Robbins, D.J. Costal2 functions as a kinesin-like protein in the hedgehog signal transduction pathway. Curr. Biol. 2008, 18, 1215–1220. [Google Scholar] [CrossRef]
- Zhou, Q.; Kalderon, D. Costal 2 interactions with Cubitus interruptus (Ci) underlying Hedgehog-regulated Ci processing. Dev. Biol. 2010, 348, 47–57. [Google Scholar] [CrossRef]
- Ranieri, N.; Therond, P.P.; Ruel, L. Switch of PKA substrates from Cubitus interruptus to Smoothened in the Hedgehog signalosome complex. Nat. Commun. 2014, 5, 5034. [Google Scholar] [CrossRef]
- Rosenbaum, J.L.; Witman, G.B. Intraflagellar transport. Nat. Rev. Mol. Cell Biol. 2002, 3, 813–825. [Google Scholar] [CrossRef]
- Murdoch, J.N.; Copp, A.J. The relationship between sonic Hedgehog signaling, cilia, and neural tube defects. Birth Defects Res. A Clin. Mol. Teratol. 2010, 88, 633–652. [Google Scholar] [CrossRef]
- Nozawa, Y.I.; Lin, C.; Chuang, P.T. Hedgehog signaling from the primary cilium to the nucleus: An emerging picture of ciliary localization, trafficking and transduction. Curr. Opin. Genet. Dev. 2013, 23, 429–437. [Google Scholar] [CrossRef]
- Gigante, E.D.; Caspary, T. Signaling in the primary cilium through the lens of the Hedgehog pathway. Wiley Interdiscip Rev. Dev. Biol. 2020, 9, e377. [Google Scholar] [CrossRef] [PubMed]
- Kopinke, D.; Norris, A.M.; Mukhopadhyay, S. Developmental and regenerative paradigms of cilia regulated hedgehog signaling. Semin. Cell Dev. Biol. 2021, 110, 89–103. [Google Scholar] [CrossRef] [PubMed]
- Berbari, N.F.; O’Connor, A.K.; Haycraft, C.J.; Yoder, B.K. The primary cilium as a complex signaling center. Curr. Biol. 2009, 19, R526–R535. [Google Scholar] [CrossRef] [PubMed]
- Wheway, G.; Nazlamova, L.; Hancock, J.T. Signaling through the Primary Cilium. Front. Cell Dev. Biol. 2018, 6, 8. [Google Scholar] [CrossRef] [PubMed]
- Wilson, C.W. Mechanism and Evolution of Mammalian Hedgehog Signaling. UCSF, 2009. Available online: https://escholarship.org/uc/item/3xb7606n (accessed on 30 April 2022).
- Liem, K.F., Jr.; He, M.; Ocbina, P.J.; Anderson, K.V. Mouse Kif7/Costal2 is a cilia-associated protein that regulates Sonic hedgehog signaling. Proc. Natl. Acad. Sci. USA 2009, 106, 13377–13382. [Google Scholar] [CrossRef]
- He, M.; Subramanian, R.; Bangs, F.; Omelchenko, T.; Liem, K.F., Jr.; Kapoor, T.M.; Anderson, K.V. The kinesin-4 protein Kif7 regulates mammalian Hedgehog signalling by organizing the cilium tip compartment. Nat. Cell Biol. 2014, 16, 663–672. [Google Scholar] [CrossRef]
- Haycraft, C.J.; Banizs, B.; Aydin-Son, Y.; Zhang, Q.; Michaud, E.J.; Yoder, B.K. Gli2 and Gli3 localize to cilia and require the intraflagellar transport protein polaris for processing and function. PLoS Genet. 2005, 1, e53. [Google Scholar] [CrossRef]
- Corbit, K.C.; Aanstad, P.; Singla, V.; Norman, A.R.; Stainier, D.Y.; Reiter, J.F. Vertebrate Smoothened functions at the primary cilium. Nature 2005, 437, 1018–1021. [Google Scholar] [CrossRef]
- Breslow, D.K.; Hoogendoorn, S.; Kopp, A.R.; Morgens, D.W.; Vu, B.K.; Kennedy, M.C.; Han, K.; Li, A.; Hess, G.T.; Bassik, M.C.; et al. A CRISPR-based screen for Hedgehog signaling provides insights into ciliary function and ciliopathies. Nat. Genet. 2018, 50, 460–471. [Google Scholar] [CrossRef]
- Abbasi, A.A.; Goode, D.K.; Amir, S.; Grzeschik, K.H. Evolution and functional diversification of the GLI family of transcription factors in vertebrates. Evol. Bioinform. Online 2009, 5, 5–13. [Google Scholar] [CrossRef]
- Walton, K.D.; Croce, J.C.; Glenn, T.D.; Wu, S.Y.; McClay, D.R. Genomics and expression profiles of the Hedgehog and Notch signaling pathways in sea urchin development. Dev. Biol. 2006, 300, 153–164. [Google Scholar] [CrossRef] [PubMed]
- Ingham, P.W. Transducing Hedgehog: The story so far. EMBO J. 1998, 17, 3505–3511. [Google Scholar] [CrossRef] [PubMed]
- Chen, J.K.; Taipale, J.; Cooper, M.K.; Beachy, P.A. Inhibition of Hedgehog signaling by direct binding of cyclopamine to Smoothened. Genes Dev. 2002, 16, 2743–2748. [Google Scholar] [CrossRef] [PubMed]
- Taipale, J.; Chen, J.K.; Cooper, M.K.; Wang, B.; Mann, R.K.; Milenkovic, L.; Scott, M.P.; Beachy, P.A. Effects of oncogenic mutations in Smoothened and Patched can be reversed by cyclopamine. Nature 2000, 406, 1005–1009. [Google Scholar] [CrossRef] [PubMed]
- Lencer, E.; Prekeris, R.; Artinger, K. cdon and boc affect trunk neural crest cell migration through a non-cell autonomous reduction of hedgehog signaling in zebrafish slow-twitch muscle. bioRxiv 2022. [Google Scholar] [CrossRef]
- Koyama, E.; Young, B.; Nagayama, M.; Shibukawa, Y.; Enomoto-Iwamoto, M.; Iwamoto, M.; Maeda, Y.; Lanske, B.; Song, B.; Serra, R.; et al. Conditional Kif3a ablation causes abnormal hedgehog signaling topography, growth plate dysfunction, and excessive bone and cartilage formation during mouse skeletogenesis. Development 2007, 134, 2159–2169. [Google Scholar] [CrossRef] [PubMed]
- Duran, I.; Taylor, S.P.; Zhang, W.; Martin, J.; Forlenza, K.N.; Spiro, R.P.; Nickerson, D.A.; Bamshad, M.; Cohn, D.H.; Krakow, D. Destabilization of the IFT-B cilia core complex due to mutations in IFT81 causes a Spectrum of Short-Rib Polydactyly Syndrome. Sci. Rep. 2016, 6, 34232. [Google Scholar] [CrossRef]
- Yue, Y.; Engelke, M.F.; Blasius, T.L.; Verhey, K.J. Hedgehog-induced ciliary trafficking of kinesin-4 motor KIF7 requires intraflagellar transport but not KIF7’s microtubule binding. Mol. Biol. Cell 2022, 33, br1. [Google Scholar] [CrossRef]
- Goetz, S.C.; Bangs, F.; Barrington, C.L.; Katsanis, N.; Anderson, K.V. The Meckel syndrome- associated protein MKS1 functionally interacts with components of the BBSome and IFT complexes to mediate ciliary trafficking and hedgehog signaling. PLoS ONE 2017, 12, e0173399. [Google Scholar] [CrossRef]
- Wingfield, J.L.; Lechtreck, K.F.; Lorentzen, E. Trafficking of ciliary membrane proteins by the intraflagellar transport/BBSome machinery. Essays Biochem. 2018, 62, 753–763. [Google Scholar] [CrossRef]
- Ye, F.; Nager, A.R.; Nachury, M.V. BBSome trains remove activated GPCRs from cilia by enabling passage through the transition zone. J. Cell Biol. 2018, 217, 1847–1868. [Google Scholar] [CrossRef] [PubMed]
- Goncalves, J.; Pelletier, L. The Ciliary Transition Zone: Finding the Pieces and Assembling the Gate. Mol. Cells 2017, 40, 243–253. [Google Scholar] [CrossRef] [PubMed]
- Gong, S.; Ji, F.; Wang, B.; Zhang, Y.; Xu, X.; Sun, M. Tectonic Proteins Are Important Players in Non-Motile Ciliopathies. Cell Physiol. Biochem. 2018, 50, 398–409. [Google Scholar] [CrossRef] [PubMed]
- Munoz-Estrada, J.; Ferland, R.J. Ahi1 promotes Arl13b ciliary recruitment, regulates Arl13b stability and is required for normal cell migration. J. Cell Sci. 2019, 132, jcs230680. [Google Scholar] [CrossRef] [PubMed]
- Adamiok-Ostrowska, A.; Piekielko-Witkowska, A. Ciliary Genes in Renal Cystic Diseases. Cells 2020, 9, 907. [Google Scholar] [CrossRef] [PubMed]
- Caparros-Martin, J.A.; Valencia, M.; Reytor, E.; Pacheco, M.; Fernandez, M.; Perez-Aytes, A.; Gean, E.; Lapunzina, P.; Peters, H.; Goodship, J.A.; et al. The ciliary Evc/Evc2 complex interacts with Smo and controls Hedgehog pathway activity in chondrocytes by regulating Sufu/Gli3 dissociation and Gli3 trafficking in primary cilia. Hum. Mol. Genet. 2013, 22, 124–139. [Google Scholar] [CrossRef] [PubMed]
- Pusapati, G.V.; Hughes, C.E.; Dorn, K.V.; Zhang, D.; Sugianto, P.; Aravind, L.; Rohatgi, R. EFCAB7 and IQCE regulate hedgehog signaling by tethering the EVC-EVC2 complex to the base of primary cilia. Dev. Cell 2014, 28, 483–496. [Google Scholar] [CrossRef]
- Conduit, S.E.; Vanhaesebroeck, B. Phosphoinositide lipids in primary cilia biology. Biochem. J. 2020, 477, 3541–3565. [Google Scholar] [CrossRef]
- Constable, S.; Long, A.B.; Floyd, K.A.; Schurmans, S.; Caspary, T. The ciliary phosphatidylinositol phosphatase Inpp5e plays positive and negative regulatory roles in Shh signaling. Development 2020, 147, dev183301. [Google Scholar] [CrossRef]
- Gigante, E.D.; Taylor, M.R.; Ivanova, A.A.; Kahn, R.A.; Caspary, T. ARL13B regulates Sonic hedgehog signaling from outside primary cilia. eLife 2020, 9, e50434. [Google Scholar] [CrossRef]
- Mukhopadhyay, S.; Wen, X.; Chih, B.; Nelson, C.D.; Lane, W.S.; Scales, S.J.; Jackson, P.K. TULP3 bridges the IFT-A complex and membrane phosphoinositides to promote trafficking of G protein-coupled receptors into primary cilia. Genes Dev. 2010, 24, 2180–2193. [Google Scholar] [CrossRef] [PubMed]
- Han, S.; Miyoshi, K.; Shikada, S.; Amano, G.; Wang, Y.; Yoshimura, T.; Katayama, T. TULP3 is required for localization of membrane-associated proteins ARL13B and INPP5E to primary cilia. Biochem. Biophys. Res. Commun. 2019, 509, 227–234. [Google Scholar] [CrossRef] [PubMed]
- Hoover, A.N.; Wynkoop, A.; Zeng, H.; Jia, J.; Niswander, L.A.; Liu, A. C2cd3 is required for cilia formation and Hedgehog signaling in mouse. Development 2008, 135, 4049–4058. [Google Scholar] [CrossRef] [PubMed]
- Ben, J.; Elworthy, S.; Ng, A.S.; van Eeden, F.; Ingham, P.W. Targeted mutation of the talpid3 gene in zebrafish reveals its conserved requirement for ciliogenesis and Hedgehog signalling across the vertebrates. Development 2011, 138, 4969–4978. [Google Scholar] [CrossRef]
- Wang, C.; Low, W.C.; Liu, A.; Wang, B. Centrosomal protein DZIP1 regulates Hedgehog signaling by promoting cytoplasmic retention of transcription factor GLI3 and affecting ciliogenesis. J. Biol. Chem. 2013, 288, 29518–29529. [Google Scholar] [CrossRef] [PubMed]
- Heydeck, W.; Zeng, H.; Liu, A. Planar cell polarity effector gene Fuzzy regulates cilia formation and Hedgehog signal transduction in mouse. Dev. Dyn. 2009, 238, 3035–3042. [Google Scholar] [CrossRef]
- Martin-Salazar, J.E.; Valverde, D. CPLANE Complex and Ciliopathies. Biomolecules 2022, 12, 847. [Google Scholar] [CrossRef]
- Evans, T.M.; Ferguson, C.; Wainwright, B.J.; Parton, R.G.; Wicking, C. Rab23, a negative regulator of hedgehog signaling, localizes to the plasma membrane and the endocytic pathway. Traffic 2003, 4, 869–884. [Google Scholar] [CrossRef]
- Chi, S.; Xie, G.; Liu, H.; Chen, K.; Zhang, X.; Li, C.; Xie, J. Rab23 negatively regulates Gli1 transcriptional factor in a Su(Fu)-dependent manner. Cell Signal 2012, 24, 1222–1228. [Google Scholar] [CrossRef]
- Jana, S.C.; Bettencourt-Dias, M.; Durand, B.; Megraw, T.L. Drosophila melanogaster as a model for basal body research. Cilia 2016, 5, 22. [Google Scholar] [CrossRef]
- Davenport, J.R.; Yoder, B.K. An incredible decade for the primary cilium: A look at a once-forgotten organelle. Am. J. Physiol. Ren. Physiol. 2005, 289, F1159–F1169. [Google Scholar] [CrossRef] [PubMed]
- Zhang, Q.; Seo, S.; Bugge, K.; Stone, E.M.; Sheffield, V.C. BBS proteins interact genetically with the IFT pathway to influence SHH-related phenotypes. Hum. Mol. Genet. 2012, 21, 1945–1953. [Google Scholar] [CrossRef] [PubMed]
- Raleigh, D.R.; Sever, N.; Choksi, P.K.; Sigg, M.A.; Hines, K.M.; Thompson, B.M.; Elnatan, D.; Jaishankar, P.; Bisignano, P.; Garcia-Gonzalo, F.R.; et al. Cilia-Associated Oxysterols Activate Smoothened. Mol. Cell 2018, 72, 316–327.e5. [Google Scholar] [CrossRef] [PubMed]
- Warner, J.F.; McCarthy, A.M.; Morris, R.L.; McClay, D.R. Hedgehog signaling requires motile cilia in the sea urchin. Mol. Biol. Evol. 2014, 31, 18–22. [Google Scholar] [CrossRef] [PubMed]
- Sigg, M.A.; Menchen, T.; Lee, C.; Johnson, J.; Jungnickel, M.K.; Choksi, S.P.; Garcia, G., 3rd; Busengdal, H.; Dougherty, G.W.; Pennekamp, P.; et al. Evolutionary Proteomics Uncovers Ancient Associations of Cilia with Signaling Pathways. Dev. Cell 2017, 43, 744–762.e11. [Google Scholar] [CrossRef]
- Andrews, S. FastQC: A Quality Control Tool for High Throughput Sequence Data [Online]. 2010. Available online: http://www.bioinformatics.babraham.ac.uk/projects/fastqc/ (accessed on 7 July 2021).
- Allam, A.; Kalnis, P.; Solovyev, V. Karect: Accurate correction of substitution, insertion and deletion errors for next-generation sequencing data. Bioinformatics 2015, 31, 3421–3428. [Google Scholar] [CrossRef]
- Bolger, A.M.; Lohse, M.; Usadel, B. Trimmomatic: A flexible trimmer for Illumina sequence data. Bioinformatics 2014, 30, 2114–2120. [Google Scholar] [CrossRef]
- Grabherr, M.G.; Haas, B.J.; Yassour, M.; Levin, J.Z.; Thompson, D.A.; Amit, I.; Adiconis, X.; Fan, L.; Raychowdhury, R.; Zeng, Q.; et al. Full-length transcriptome assembly from RNA-Seq data without a reference genome. Nat. Biotechnol. 2011, 29, 644–652. [Google Scholar] [CrossRef]
- Lafond-Lapalme, J.; Duceppe, M.O.; Wang, S.; Moffett, P.; Mimee, B. A new method for decontamination of de novo transcriptomes using a hierarchical clustering algorithm. Bioinformatics 2017, 33, 1293–1300. [Google Scholar] [CrossRef]
- Kearse, M.; Moir, R.; Wilson, A.; Stones-Havas, S.; Cheung, M.; Sturrock, S.; Buxton, S.; Cooper, A.; Markowitz, S.; Duran, C.; et al. Geneious Basic: An integrated and extendable desktop software platform for the organization and analysis of sequence data. Bioinformatics 2012, 28, 1647–1649. [Google Scholar] [CrossRef]
- Okonechnikov, K.; Golosova, O.; Fursov, M.; team, U. Unipro UGENE: A unified bioinformatics toolkit. Bioinformatics 2012, 28, 1166–1167. [Google Scholar] [CrossRef] [PubMed]
- Finn, R.D.; Clements, J.; Eddy, S.R. HMMER web server: Interactive sequence similarity searching. Nucleic Acids Res. 2011, 39, W29–W37. [Google Scholar] [CrossRef] [PubMed]
- Hallgren, J.; Tsirigos, K.D.; Pedersen, M.D.; Almagro Armenteros, J.J.; Marcatili, P.; Nielsen, H.; Krogh, A.; Winther, O. DeepTMHMM predicts alpha and beta transmembrane proteins using deep neural networks. bioRxiv 2022. [Google Scholar] [CrossRef]
- Wang, C.; Xu, H.; Lin, S.; Deng, W.; Zhou, J.; Zhang, Y.; Shi, Y.; Peng, D.; Xue, Y. GPS 5.0: An Update on the Prediction of Kinase-specific Phosphorylation Sites in Proteins. Genom. Proteom. Bioinform. 2020, 18, 72–80. [Google Scholar] [CrossRef]
- Pierleoni, A.; Martelli, P.L.; Casadio, R. PredGPI: A GPI-anchor predictor. BMC Bioinform. 2008, 9, 392. [Google Scholar] [CrossRef]
- Katoh, K.; Standley, D.M. MAFFT multiple sequence alignment software version 7: Improvements in performance and usability. Mol. Biol. Evol. 2013, 30, 772–780. [Google Scholar] [CrossRef]
- Ronquist, F.; Teslenko, M.; van der Mark, P.; Ayres, D.L.; Darling, A.; Hohna, S.; Larget, B.; Liu, L.; Suchard, M.A.; Huelsenbeck, J.P. MrBayes 3.2: Efficient Bayesian phylogenetic inference and model choice across a large model space. Syst. Biol. 2012, 61, 539–542. [Google Scholar] [CrossRef]
- Darriba, D.; Taboada, G.L.; Doallo, R.; Posada, D. ProtTest 3: Fast selection of best-fit models of protein evolution. Bioinformatics 2011, 27, 1164–1165. [Google Scholar] [CrossRef]












| Genes | P. dumerilii | P. elegans | D. melanogaster | M. musculus/H. sapiens |
|---|---|---|---|---|
| Hedgehog | ++ | + | ABC66186 | Mouse SHH NP_033196 Mouse DHH NP_031883 Mouse IHH NP_034674 |
| Patched | ++ | + | NP_523661 | Human PTCH1 AAC50550 Human PTCH2 NP_003729 |
| Smoothened | ++ | + | NP523443 | Mouse ACP30472 |
| Gli/Ci | ++ | + | AAF59373 | Human GLI1 NP_001161081 Human GLI2 NP_001358200 Human GLI3 NP_000159 |
| Dispatched1 | ++ | + | AAF51938 | Mouse Q3TDN0 |
| Ski/HHAT | ++ | + | Q9VZU2 | Human Q5VTY9 |
| SCUBE | ++ | + | x | Mouse Q9JJS0 |
| HHIP | – – | – | x | Human Q96QV1 |
| GAS1 | ++ | + | x | Human AI32683 |
| Ihog/CDON | Fibbc ++ | Fibbc + | Ihog Q9VM64 | Mouse CDO AAC43031 |
| Boi/BOC | Boi ABW09329 | Mouse BOC Q6AZB0 | ||
| Sufu | ++ | + | Q9VG38 | Mouse Q9Z0P7 |
| Fused/STK36 | ++ | + | P23647 | Mouse Q69ZM6 |
| Costal2/KIF7/KIF27 | Kif27 ++ | Kif27 + | Costal2 O16844 | Mouse KIF7 B7ZNG0 Mouse KIF27 Q7M6Z4 |
| Slimb/β-TrCP | ++ | + | NP_524430 | Human NP_378663 |
| IFT25/HSPB11 | ++ | + | x | Human NP_001303864 |
| IFT27 | ++ | + | x | Human NP_001171172 |
| IFT38/CLUAP1 | ++ | ? | NP_608470 | Human NP_055856 |
| IFT52 | ++ | + | NP_609045 | Human NP_001290387 |
| IFT54/TRAF3IP1 | ++ | + | NP_650353 | Human NP_056465 |
| IFT56/TTC26 | ++ | + | NP_650486 | Human NP_001308671 |
| IFT57 | ++ | + | NP_608792 | Human NP_060480 |
| IFT80 | ++ | + | NP_610064 | Human NP_065851 |
| IFT81 | ++ | + | x | Human NP_001137251 |
| IFT88/Polaris | ++ | + | NP_523613 | Human NP_001340496 |
| IFT172/Wimple | ++ | + | NP_647700 | Human NP_056477 |
| IFT121/WDR35 | ++ | + | NP_647653 | Human NP_065830 |
| IFT122 | ++ | + | NP_648221 | Human NP_443711 |
| IFT139/TTC21B | ++ | + | x | Human NP_079029 |
| IFT140 | ++ | + | NP_608530 | Human NP_055529 |
| IFT144/WDR19 | ++ | + | NP_611426 | Human NP_079408 |
| KIF3A | ++ | + | NP_523934 | Human NP_001287720 |
| KIF3B | ++ | + | NP_524029 | Human NP_004789 |
| KAP3/KIFAP3 | ++ | + | NP_727512 | Human NP_055785 |
| DYNC2H1 | ++ | + | NP_001036369 | Human NP_001368 |
| DYNC2LI1 | ++ | + | NP_609289 | Human NP_057092 |
| DYNC2I2/WDR34 | + | + | x | Human NP_443076 |
| DYNLT2B/TCTEX1D2 | ++ | + | NP_001163579 | Human NP_689986 |
| BBS1 | ++ | + | NP_648080 | Human NP_078925 |
| BBS2 | ++ | + | x | Human NP_114091 |
| BBS4 | ++ | + | NP_610636 | Human NP_149017 |
| BBS5 | ++ | + | NP_649499 | Human NP_689597 |
| BBS7 | ++ | + | x | Human NP_789794 |
| BBS8/TTC8 | ++ | + | NP_608524 | Human NP_653197 |
| BBS9/PTHB1 | ++ | + | NP_001137727 | Human NP_055266 |
| BBIP1/BBS18 | ++ | + | NP_001163568 | Human NP_001182233 |
| ARL6/BBS3 | ++ | + | NP_611421 | Human NP_001265222 |
| LZTFL1 | ++ | + | x | Human NP_065080 |
| TULP3 | ++ | + | ktub NP_995911 | Human NP_003315 |
| TCTN1 | ++ | + | tctn NP_608998 | Human NP_001076007 |
| TCTN2 | ++ | + | x | Human NP_079085 |
| TCTN3 | – – | – | x | Human NP_056446 |
| MKS1 | ++ | + | NP_572804 | Human NP_060247 |
| CC2D2A | ++ | + | NP_611229 | Human NP_001365544 |
| B9D1 | ++ | + | NP_650470 | Human NP_056496 |
| TMEM17 | ++ | + | x | Human NP_938017 |
| TMEM107 | ++ | + | x | Human NP_115730 |
| TMEM231 | ++ | + | NP_608928 | Human NP_001070884 |
| AHI1/Jouberin | ++ | + | x | Human NP_001128302 |
| EVC | – – | – | x | Human NP_714928 |
| EVC2 | ++ | + | x | Human NP_667338 |
| IQCE | ++ | + | x | Human NP_689771 |
| EFCAB7 | ++ | + | x | Human NP_115813 |
| FUZ | ++ | + | NP_001260250 | Human NP_079405 |
| INTU | + | + | NP_788548 | Human NP_056508 |
| JBTS17/CPLANE1 | ++ | + | x | Human NP_001371661 |
| RSG1/CPLANE2 | ++ | + | x | Human NP_112169 |
| OFD1 | ++ | + | x | Human NP_003602 |
| C2CD3 | ++ | + | NP_730546 | Human NP_001273506 |
| TALPID3 | ++ | ? | x | Human NP_001316872 |
| DZIP1/Iguana | ++ | + | CAC14873 | Human NP_055749 |
| GPR161 | ++ | + | x | Human NP_001254538 |
| ARL13B | ++ | ? | x | Human NP_001167621 |
| INPP5e | ++ | + | NP_648566 | Human NP_063945 |
| RAB23 | ++ | + | NP_649574 | Human NP_057361 |
| Lophohog | – – | – | x | x |
Publisher’s Note: MDPI stays neutral with regard to jurisdictional claims in published maps and institutional affiliations. |
© 2022 by the authors. Licensee MDPI, Basel, Switzerland. This article is an open access article distributed under the terms and conditions of the Creative Commons Attribution (CC BY) license (https://creativecommons.org/licenses/by/4.0/).
Share and Cite
Platova, S.; Poliushkevich, L.; Kulakova, M.; Nesterenko, M.; Starunov, V.; Novikova, E. Gotta Go Slow: Two Evolutionarily Distinct Annelids Retain a Common Hedgehog Pathway Composition, Outlining Its Pan-Bilaterian Core. Int. J. Mol. Sci. 2022, 23, 14312. https://doi.org/10.3390/ijms232214312
Platova S, Poliushkevich L, Kulakova M, Nesterenko M, Starunov V, Novikova E. Gotta Go Slow: Two Evolutionarily Distinct Annelids Retain a Common Hedgehog Pathway Composition, Outlining Its Pan-Bilaterian Core. International Journal of Molecular Sciences. 2022; 23(22):14312. https://doi.org/10.3390/ijms232214312
Chicago/Turabian StylePlatova, Sofia, Liudmila Poliushkevich, Milana Kulakova, Maksim Nesterenko, Viktor Starunov, and Elena Novikova. 2022. "Gotta Go Slow: Two Evolutionarily Distinct Annelids Retain a Common Hedgehog Pathway Composition, Outlining Its Pan-Bilaterian Core" International Journal of Molecular Sciences 23, no. 22: 14312. https://doi.org/10.3390/ijms232214312
APA StylePlatova, S., Poliushkevich, L., Kulakova, M., Nesterenko, M., Starunov, V., & Novikova, E. (2022). Gotta Go Slow: Two Evolutionarily Distinct Annelids Retain a Common Hedgehog Pathway Composition, Outlining Its Pan-Bilaterian Core. International Journal of Molecular Sciences, 23(22), 14312. https://doi.org/10.3390/ijms232214312

