Multigene Profiling of Circulating Tumor Cells (CTCs) for Prognostic Assessment in Treatment-Naïve Metastatic Hormone-Sensitive Prostate Cancer (mHSPC)
Abstract
1. Introduction
2. Results
2.1. Patient Background
2.2. Clinical Outcomes
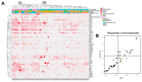
2.3. Detection of CTCs before Treatment Initiation Is Associated with Nonresponse Outcome at 7 Months following ADT Initiation
2.4. Prognostic Signature
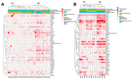
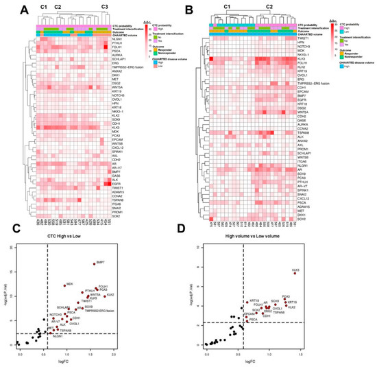
2.4.1. Unsupervised Hierarchical Clustering of all Patients Is Primarily Stratified by CTC Gene Expression
2.4.2. Highly Enriched CTC Populations Increase Sensitivity and Specificity of Predicting Disease Progression and Response to Therapy
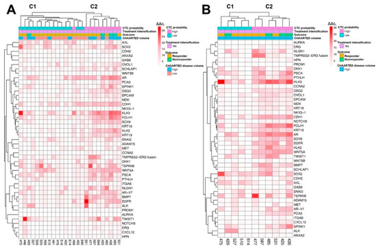
2.4.3. ADT Monotherapy
2.4.4. Treatment Intensification
3. Discussion
4. Materials and Methods
4.1. Patients and Inclusion Criteria
4.2. Blood Collection
4.3. CTC Isolation and Library Preparation
4.4. Multiplex qPCR Data Analysis
4.5. Statistics
Author Contributions
Funding
Institutional Review Board Statement
Informed Consent Statement
Data Availability Statement
Acknowledgments
Conflicts of Interest
References
- Gravis, G.; Fizazi, K.; Joly, F.; Oudard, S.; Priou, F.; Esterni, B.; Latorzeff, I.; Delva, R.; Krakowski, I.; Laguerre, B.; et al. Androgen-deprivation therapy alone or with docetaxel in non-castrate metastatic prostate cancer (GETUG-AFU 15): A randomised, open-label, phase 3 trial. Lancet Oncol. 2013, 14, 149–158. [Google Scholar] [CrossRef]
- Sweeney, C.J.; Chen, Y.H.; Carducci, M.; Liu, G.; Jarrard, D.F.; Eisenberger, M.; Wong, Y.N.; Hahn, N.; Kohli, M.; Cooney, M.M.; et al. Chemohormonal Therapy in Metastatic Hormone-Sensitive Prostate Cancer. N. Engl. J. Med. 2015, 373, 737–746. [Google Scholar] [CrossRef] [PubMed]
- James, N.D.; Sydes, M.R.; Clarke, N.W.; Mason, M.D.; Dearnaley, D.P.; Spears, M.R.; Ritchie, A.W.; Parker, C.C.; Russell, J.M.; Attard, G.; et al. Addition of docetaxel, zoledronic acid, or both to first-line long-term hormone therapy in prostate cancer (STAMPEDE): Survival results from an adaptive, multiarm, multistage, platform randomised controlled trial. Lancet 2016, 387, 1163–1177. [Google Scholar] [CrossRef]
- Fizazi, K.; Tran, N.; Fein, L.; Matsubara, N.; Rodriguez-Antolin, A.; Alekseev, B.Y.; Ozguroglu, M.; Ye, D.; Feyerabend, S.; Protheroe, A.; et al. Abiraterone plus Prednisone in Metastatic, Castration-Sensitive Prostate Cancer. N. Engl. J. Med. 2017, 377, 352–360. [Google Scholar] [CrossRef] [PubMed]
- Flaig, T.W.; Plets, M.; Hussain, M.H.A.; Agarwal, N.; Mitsiades, N.; Deshpande, H.A.; Vaishampayan, U.N.; Thompson, I.M. Abiraterone Acetate for Metastatic Prostate Cancer in Patients With Suboptimal Biochemical Response to Hormone Induction. JAMA Oncol. 2017, 3, 7. [Google Scholar] [CrossRef][Green Version]
- James, N.D.; de Bono, J.S.; Spears, M.R.; Clarke, N.W.; Mason, M.D.; Dearnaley, D.P.; Ritchie, A.W.S.; Amos, C.L.; Gilson, C.; Jones, R.J.; et al. Abiraterone for Prostate Cancer Not Previously Treated with Hormone Therapy. N. Engl. J. Med. 2017, 377, 338–351. [Google Scholar] [CrossRef] [PubMed]
- Stopsack, K.H.; Nandakumar, S.; Wibmer, A.G.; Haywood, S.; Weg, E.S.; Barnett, E.S.; Kim, C.J.; Carbone, E.A.; Vasselman, S.E.; Nguyen, B.; et al. Oncogenic Genomic Alterations, Clinical Phenotypes, and Outcomes in Metastatic Castration-Sensitive Prostate Cancer. Clin. Cancer Res. 2020, 26, 3230–3238. [Google Scholar] [CrossRef] [PubMed]
- de Bono, J.S.; Scher, H.I.; Montgomery, R.B.; Parker, C.; Miller, M.C.; Tissing, H.; Doyle, G.V.; Terstappen, L.; Pienta, K.J.; Raghavan, D. Circulating Tumor Cells Predict Survival Benefit from Treatment in Metastatic Castration-Resistant Prostate Cancer. Clin. Cancer Res. 2008, 14, 6302–6309. [Google Scholar] [CrossRef] [PubMed]
- Gogoi, P.; Sepehri, S.; Zhou, Y.; Gorin, M.A.; Paolillo, C.; Capoluongo, E.; Gleason, K.; Payne, A.; Boniface, B.; Cristofanilli, M.; et al. Development of an Automated and Sensitive Microfluidic Device for Capturing and Characterizing Circulating Tumor Cells (CTCs) from Clinical Blood Samples. PLoS ONE 2016, 11, 12. [Google Scholar] [CrossRef]
- Yang, Y.P.; Giret, T.M.; Cote, R.J. Circulating Tumor Cells from Enumeration to Analysis: Current Challenges and Future Opportunities. Cancers 2021, 13, 2723. [Google Scholar] [CrossRef]
- Folkersma, L.R.; Manso, L.S.; Romo, I.G.; Sierra, J.M.; Gomez, C.O. Prognostic Significance of Circulating Tumor Cell Count in Patients With Metastatic Hormone-sensitive Prostate Cancer. Urology 2012, 80, 1328–1332. [Google Scholar] [CrossRef] [PubMed]
- Goodman, O.B.; Symanowski, J.T.; Loudyi, A.; Fink, L.M.; Ward, D.C.; Vogelzang, N.J. Circulating Tumor Cells as a Predictive Biomarker in Patients With Hormone-sensitive Prostate Cancer. Clin. Genitourin. Cancer 2011, 9, 31–38. [Google Scholar] [CrossRef] [PubMed]
- Yu, E.Y.; Li, H.; Higano, C.S.; Agarwal, N.; Pal, S.K.; Alva, A.; Heath, E.I.; Lam, E.T.; Gupta, S.; Lilly, M.B.; et al. SWOG S0925: A Randomized Phase II Study of Androgen Deprivation Combined With Cixutumumab Versus Androgen Deprivation Alone in Patients With New Metastatic Hormone-Sensitive Prostate Cancer. J. Clin. Oncol. 2015, 33, 1601. [Google Scholar] [CrossRef]
- Okegawa, T.; Nutahara, K.; Higashihara, E. Immunomagnetic quantification of circulating tumor cells as a prognostic factor of androgen deprivation responsiveness in patients with hormone naive metastatic prostate cancer. J. Urol. 2008, 180, 1342–1347. [Google Scholar] [CrossRef]
- Palmbos, P.L.; Daignault-Newton, S.; Tomlins, S.A.; Agarwal, N.; Twardowski, P.; Morgans, A.K.; Kelly, W.K.; Arora, V.K.; Antonarakis, E.S.; Siddiqui, J.; et al. A Randomized Phase II Study of Androgen Deprivation Therapy with or without Palbociclib in RB-positive Metastatic Hormone-Sensitive Prostate Cancer. Clin. Cancer Res. 2021, 27, 3017–3027. [Google Scholar] [CrossRef]
- Josefsson, A.; Larsson, K.; Månsson, M.; Björkman, J.; Rohlova, E.; Åhs, D.; Brisby, H.; Damber, J.E.; Welén, K. Circulating tumor cells mirror bone metastatic phenotype in prostate cancer. Oncotarget 2018, 9, 29403–29413. [Google Scholar] [CrossRef] [PubMed]
- Harshman, L.C.; Chen, Y.H.; Liu, G.; Carducci, M.A.; Jarrard, D.; Dreicer, R.; Hahn, N.; Garcia, J.A.; Hussain, M.; Shevrin, D.; et al. Seven- Month Prostate-Specific Antigen Is Prognostic in Metastatic Hormone-Sensitive Prostate Cancer Treated With Androgen Deprivation With or Without Docetaxel. J. Clin. Oncol. 2018, 36, 376. [Google Scholar] [CrossRef]
- Hussain, M.; Tangen, C.M.; Higano, C.; Schelhammer, P.F.; Faulkner, J.; Crawford, E.D.; Wilding, G.; Akdas, A.; Small, E.J.; Donnelly, B.; et al. Absolute prostate-specific antigen value after androgen deprivation is a strong independent predictor of survival in new metastatic prostate cancer: Data from Southwest Oncology Group trial 9346 (INT-0162). J. Clin. Oncol. 2006, 24, 3984–3990. [Google Scholar] [CrossRef]
- Singhal, U.; Wang, Y.G.; Henderson, J.; Niknafs, Y.S.; Qiao, Y.Y.; Gursky, A.; Zaslavsky, A.; Chung, J.S.; Smith, D.C.; Karnes, R.J.; et al. Multigene Profiling of CTCs in mCRPC Identifies a Clinically Relevant Prognostic Signature. Mol. Cancer Res. 2018, 16, 643–654. [Google Scholar] [CrossRef] [PubMed]
- Park, H.K.; Lim, S.D.; Kwon, G.Y. mRNA expressions of androgen receptor and its variants in matched hormone-sensitive and castration-resistant prostate cancer. Scand. J. Urol. 2019, 53, 365–371. [Google Scholar] [CrossRef]
- Boerrigter, E.; Benoist, G.E.; van Oort, I.M.; Verhaegh, G.W.; van Hooij, O.; Groen, L.; Smit, F.; Oving, I.M.; de Mol, P.; Smilde, T.J.; et al. Liquid biopsy reveals KLK3 mRNA as a prognostic marker for progression free survival in patients with metastatic castration-resistant prostate cancer undergoing first-line abiraterone acetate and prednisone treatment. Mol. Oncol. 2021, 15, 2453–2465. [Google Scholar] [CrossRef] [PubMed]
- Dijkstra, S.; Leyten, G.; Jannink, S.A.; de Jong, H.; Mulders, P.F.A.; van Oort, I.M.; Schalken, J.A. KLK3, PCA3, and TMPRSS2-ERG Expression in the Peripheral Blood Mononuclear Cell Fraction From Castration-Resistant Prostate Cancer Patients and Response to Docetaxel Treatment. Prostate 2014, 74, 1222–1230. [Google Scholar] [CrossRef] [PubMed]
- Martinez-Pineiro, L.; Schalken, J.A.; Cabri, P.; Maisonobe, P.; de la Taille, A.; Triptocare Study, G. Evaluation of urinary prostate cancer antigen-3 (PCA3) and TMPRSS2-ERG score changes when starting androgen-deprivation therapy with triptorelin 6-month formulation in patients with locally advanced and metastatic prostate cancer. BJU Int. 2014, 114, 608–616. [Google Scholar] [CrossRef]
- Salagierski, M.; Schalken, J.A. Molecular Diagnosis of Prostate Cancer: PCA3 and TMPRSS2:ERG Gene Fusion. J. Urol. 2012, 187, 795–801. [Google Scholar] [CrossRef] [PubMed]
- Josefsson, A.; Larsson, K.; Freyhult, E.; Damber, J.E.; Welen, K. Gene Expression Alterations during Development of Castration-Resistant Prostate Cancer Are Detected in Circulating Tumor Cells. Cancers 2020, 12, 39. [Google Scholar] [CrossRef] [PubMed]
- Erdogan, S.; Doganlar, Z.B.; Doganlar, O.; Turkekul, K.; Serttas, R. Inhibition of Midkine Suppresses Prostate Cancer CD133(+) Stem Cell Growth and Migration. Am. J. Med. Sci. 2017, 354, 299–309. [Google Scholar] [CrossRef]
- Nordin, A.; Wang, W.Z.; Welen, K.; Damber, J.E. Midkine is associated with neuroendocrine differentiation in castration-resistant prostate cancer. Prostate 2013, 73, 657–667. [Google Scholar] [CrossRef]
- Barber, A.G.; Castillo-Martin, M.; Bonal, D.M.; Jia, A.J.; Rybicki, B.A.; Christiano, A.M.; Cordon-Cardo, C. PI3K/AKT pathway regulates E-cadherin and Desmoglein 2 in aggressive prostate cancer. Cancer Med. 2015, 4, 1258–1271. [Google Scholar] [CrossRef]
- Barber, A.G.; Castillo-Martin, M.; Bonal, D.M.; Rybicki, B.A.; Christiano, A.M.; Cordon-Cardo, C. Characterization of Desmoglein Expression in the Normal Prostatic Gland. Desmoglein 2 Is an Independent Prognostic Factor for Aggressive Prostate Cancer. PLoS ONE 2014, 9, 10. [Google Scholar] [CrossRef]
- Ebert, L.M.; Vandyke, K.; Johan, M.Z.; DeNichilo, M.; Tan, L.Y.; Min, K.M.K.; Weimann, B.M.; Ebert, B.W.; Pitson, S.M.; Zannettino, A.C.W.; et al. Desmoglein-2 expression is an independent predictor of poor prognosis patients with multiple myeloma. Mol. Oncol. 2021. [Google Scholar] [CrossRef]
- Han, C.P.; Yu, Y.H.; Wang, A.G.; Tian, Y.; Zhang, H.T.; Zheng, Z.M.; Liu, Y.S. Desmoglein-2 overexpression predicts poor prognosis in hepatocellular carcinoma patients. Eur. Rev. Med. Pharmacol. Sci. 2018, 22, 5481–5489. [Google Scholar] [PubMed]
- Jin, R.S.; Wang, X.F.; Zang, R.C.; Liu, C.M.; Zheng, S.F.; Li, H.C.; Sun, N.; He, J. Desmoglein-2 modulates tumor progression and osimertinib drug resistance through the EGFR/Src/PAK1 pathway in lung adenocarcinoma. Cancer Lett. 2020, 483, 46–58. [Google Scholar] [CrossRef] [PubMed]
- Robinson, D.; Van Allen, E.M.; Wu, Y.M.; Schultz, N.; Lonigro, R.J.; Mosquera, J.M.; Montgomery, B.; Taplin, M.E.; Pritchard, C.C.; Attard, G.; et al. Integrative clinical genomics of advanced prostate cancer. Cell 2015, 161, 1215–1228. [Google Scholar] [CrossRef] [PubMed]
- Chung, J.S.; Wang, Y.G.; Henderson, J.; Singhal, U.; Qiao, Y.Y.; Zaslavsky, A.B.; Hovelson, D.H.; Spratt, D.E.; Reichert, Z.; Palapattu, G.S.; et al. Circulating Tumor Cell-Based Molecular Classifier for Predicting Resistance to Abiraterone an Enzalutamide in Metastatic Castration-Resistant Prostate Cancer. Neoplasia 2019, 21, 802–809. [Google Scholar] [CrossRef]




| Characteristic | Total Cohort | LV Patients | HV Patients | p |
|---|---|---|---|---|
| (n = 58) | (n = 35) | (n = 23) | (LV vs. HV) | |
| Median age in years (IQR) | 73 (66–78) | 73 (66–77) | 75 (64–86) | 0.32 a |
| Race * | ||||
| White | 82.5% (47/57) | 85.7% (30/35) | 77.3% (17/22) | 0.49 b |
| Nonwhite | 17.5% (10/57) | 14.3% (5/35) | 22.7% (5/22) | |
| Gleason | ||||
| ≤7 | 24.1% (14/58) | 34.3% (12/35) | 13% (3/23) | 0.11 c |
| 8–10 | 27.6% (16/58) | 28.6% (10/35) | 21.7% (5/23) | |
| Unknown | 48.3% (28/58) | 37.1% (13/35) | 60.9% (14/23) | |
| Germline Mutation | ||||
| Pathogenic Mutation | 5.1% (3/58) ** | 8.6% (3/35) | 0 | 0.56 c |
| VUS | 8.6% (5/58) | 8.6% (3/35) | 8.9% (2/23) | |
| No Mutation | 43.1% (25/58) | 41.7% (15/35) | 43.5% (10/23) | |
| Not Tested | 44.8% (26/58) | 44.4% (15/35) | 47.8% (11/23) | |
| FH of Prostate Cancer | 36.2% (21/58) | 37.1% (13/35) | 34.8% (8/23) | 0.85 c |
| Disease at time of mHSPC | ||||
| Median PSA in ng/mL, (IQR) | 18 (8.7–92.8) | 11.1 (8.5–47.0) | 69.3 (9.6–166.5) | 0.15 a |
| Visceral Metastases | 10.3% (6/58) | 0 | 26.1% (6/23) | |
| Prior Local Treatment | ||||
| None | 53.4% (31/58) | 42.9% (15/35) | 69.6% (16/23) | 0.06 b |
| Prostatectomy and/or Prostate Radiotherapy | 46.6% (27/58) | 57.1% (20/35) | 30.4% (7/23) | |
| Treatment in mHSPC | 0.6 b | |||
| ADT Monotherapy | 56.9% (33/58) | 60% (21/35) | 52.2% (12/23) | |
| ADT + Abiraterone | 32.8% (19/58) | 40% (14/35) | 21.7% (5/23) | |
| ADT + Enzalutamide | 1.7% (1/58) | 0 | 4.3% (1/23) | |
| ADT + Docetaxel | 8.6% (5/58) | 0 | 21.7% (5/23) | |
| Metastasis-Directed Therapy | 8.6% (5/58) | 11.4% (4/35) | 4.3% (1/23) |
| Responders | Nonresponders | ||
|---|---|---|---|
| PSA < 0.2 | PSA = 0.2–4.0 | PSA > 4 or Progression | |
| (n = 18) | (n = 25) | (n = 15) | |
| Treatment | |||
| ADT Monotherapy | 50% (9/18) | 56% (14/25) | 66.7% (10/15) |
| ADT + Oral Agent (Abiraterone or Enzalutamide) | 44.4% (8/18) | 40% (10/25) | 13.3% (2/15) |
| ADT + Docetaxel | 5.6% (1/18) | 4% (1/25) | 20% (3/15) |
| CHAARTED Volume | |||
| High Volume | 11.1% (2/18) | 40% (10/25) | 73.3% (11/15) |
| Low Volume | 88.9% (16/18) | 60% (15/25) | 26.7% (4/15) |
| CTC status | |||
| CTChigh | 22.2% (4/18) | 24% (6/25) | 60% (10/15) |
| CTClow | 77.8% (14/18) | 76% (19/25) | 40% (5/15) |
| Characteristic | Univariable | Multivariable | |||||
|---|---|---|---|---|---|---|---|
| OR | 95% CI | p-Value | False Discovery Rate 1 | OR | 95% CI | p-Value | |
| Age | 1.03 | 0.97–1.10 | 0.33 | 0.65 | - | ||
| Baseline PSA | 1.00 | 1.00–1.01 | 0.59 | 0.79 | - | ||
| Family History of Prostate Cancer | 0.97 | 0.26–3.34 | 0.96 | 0.96 | - | ||
| Race | 0.28 | 0.07–1.18 | 0.08 | 0.22 | - | ||
| Prior Local Treatment | 0.82 | 0.24–2.75 | 0.75 | 0.86 | - | ||
| Intensification | 0.67 | 0.18–2.26 | 0.52 | 0.79 | - | ||
| CTCs | 5.4 | 1.54–21.0 | 0.008 | 0.033 | 3.9 | 1.01–16.1 | 0.05 |
| CHAARTED High Volume | 5.96 | 1.67–25.1 | 0.005 | 0.033 | 4.44 | 1.15–19.6 | 0.036 |
| Gene | Total Cohort | CTChigh | ADTmono | Intensification | HV | HV ADTmono | HV Intensification |
|---|---|---|---|---|---|---|---|
| AR | 0.76 | 0.75 | 0.75 | 0.93 | 0.90 | 0.90 | 0.93 |
| AURKA | 0.58 | 0.64 | 0.52 | 0.82 | 0.56 | 0.60 | 0.79 |
| CDH1 | 0.71 | 0.90 | 0.74 | 0.71 | 0.77 | 0.86 | 0.66 |
| CXCL12 | 0.62 | 0.53 | 0.53 | 0.74 | 0.69 | 0.63 | 0.82 |
| DSG2 | 0.76 | 0.79 | 0.74 | 0.79 | 0.78 | 0.77 | 0.71 |
| EGFR | 0.66 | 0.51 | 0.78 | 0.54 | 0.68 | 0.83 | 0.57 |
| FOLH1 | 0.70 | 0.85 | 0.55 | 0.75 | 0.76 | 0.76 | 0.71 |
| GAS6 | 0.50 | 0.57 | 0.69 | 0.60 | 0.59 | 0.67 | 0.80 |
| HPN | 0.70 | 0.81 | 0.75 | 0.69 | 0.74 | 0.87 | 0.59 |
| ITGA6 | 0.60 | 0.54 | 0.55 | 0.71 | 0.82 | 0.70 | 0.89 |
| KLK3 | 0.76 | 0.93 | 0.76 | 0.84 | 0.74 | 0.77 | 0.70 |
| KRT18 | 0.69 | 0.72 | 0.71 | 0.71 | 0.77 | 0.94 | 0.63 |
| MDK | 0.73 | 0.79 | 0.78 | 0.70 | 0.81 | 1.00 | 0.66 |
| NKX3.1 | 0.61 | 0.85 | 0.55 | 0.77 | 0.72 | 0.71 | 0.71 |
| NLGN1 | 0.64 | 0.64 | 0.64 | 0.59 | 0.77 | 0.91 | 0.64 |
| PCA3 | 0.73 | 0.85 | 0.76 | 0.76 | 0.83 | 0.91 | 0.73 |
| SCHLAP1 | 0.65 | 0.63 | 0.76 | 0.60 | 0.59 | 0.60 | 0.50 |
| SOX9 | 0.74 | 0.77 | 0.73 | 0.87 | 0.73 | 0.70 | 0.79 |
| SPINK 1 | 0.58 | 0.54 | 0.55 | 1.00 | 0.69 | 0.53 | 1.00 |
| WNT5B | 0.64 | 0.52 | 0.56 | 0.77 | 0.71 | 0.66 | 0.80 |
Publisher’s Note: MDPI stays neutral with regard to jurisdictional claims in published maps and institutional affiliations. |
© 2021 by the authors. Licensee MDPI, Basel, Switzerland. This article is an open access article distributed under the terms and conditions of the Creative Commons Attribution (CC BY) license (https://creativecommons.org/licenses/by/4.0/).
Share and Cite
Reichert, Z.R.; Kasputis, T.; Nallandhighal, S.; Abusamra, S.M.; Kasputis, A.; Haruray, S.; Wang, Y.; Williams, S.; Singhal, U.; Alva, A.; et al. Multigene Profiling of Circulating Tumor Cells (CTCs) for Prognostic Assessment in Treatment-Naïve Metastatic Hormone-Sensitive Prostate Cancer (mHSPC). Int. J. Mol. Sci. 2022, 23, 4. https://doi.org/10.3390/ijms23010004
Reichert ZR, Kasputis T, Nallandhighal S, Abusamra SM, Kasputis A, Haruray S, Wang Y, Williams S, Singhal U, Alva A, et al. Multigene Profiling of Circulating Tumor Cells (CTCs) for Prognostic Assessment in Treatment-Naïve Metastatic Hormone-Sensitive Prostate Cancer (mHSPC). International Journal of Molecular Sciences. 2022; 23(1):4. https://doi.org/10.3390/ijms23010004
Chicago/Turabian StyleReichert, Zachery R., Tadas Kasputis, Srinivas Nallandhighal, Sophia M. Abusamra, Amy Kasputis, Saloni Haruray, Yugang Wang, Shamara Williams, Udit Singhal, Ajjai Alva, and et al. 2022. "Multigene Profiling of Circulating Tumor Cells (CTCs) for Prognostic Assessment in Treatment-Naïve Metastatic Hormone-Sensitive Prostate Cancer (mHSPC)" International Journal of Molecular Sciences 23, no. 1: 4. https://doi.org/10.3390/ijms23010004
APA StyleReichert, Z. R., Kasputis, T., Nallandhighal, S., Abusamra, S. M., Kasputis, A., Haruray, S., Wang, Y., Williams, S., Singhal, U., Alva, A., Cackowski, F. C., Caram, M. E. V., Palmbos, P. L., Yentz, S. E., Smith, D. C., Alumkal, J. J., & Morgan, T. M. (2022). Multigene Profiling of Circulating Tumor Cells (CTCs) for Prognostic Assessment in Treatment-Naïve Metastatic Hormone-Sensitive Prostate Cancer (mHSPC). International Journal of Molecular Sciences, 23(1), 4. https://doi.org/10.3390/ijms23010004

