A Reliable High-Throughput Screening Model for Antidepressant
Abstract
:1. Introduction
2. Results
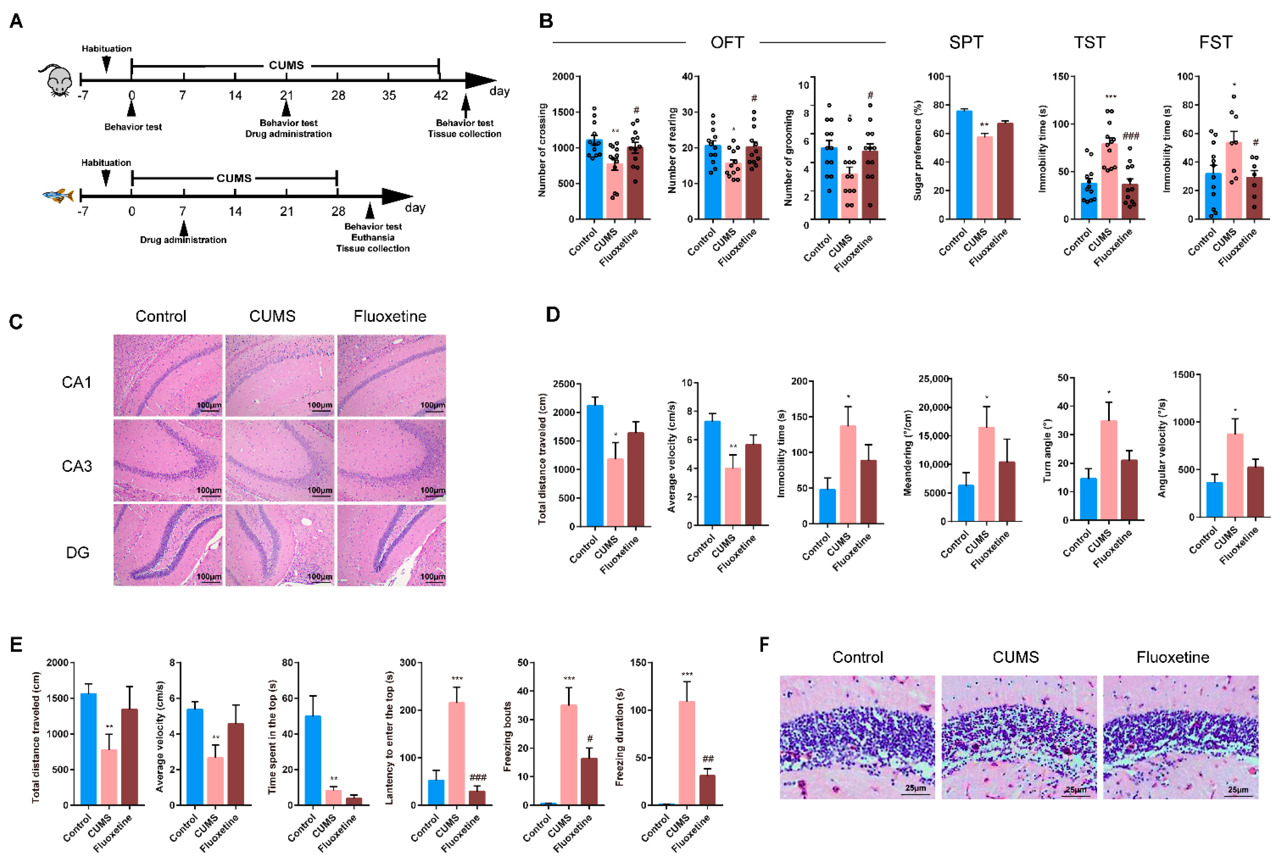
2.1. Effect of CUMS on Behavior and Brain Morphology of Mice and Zebrafish
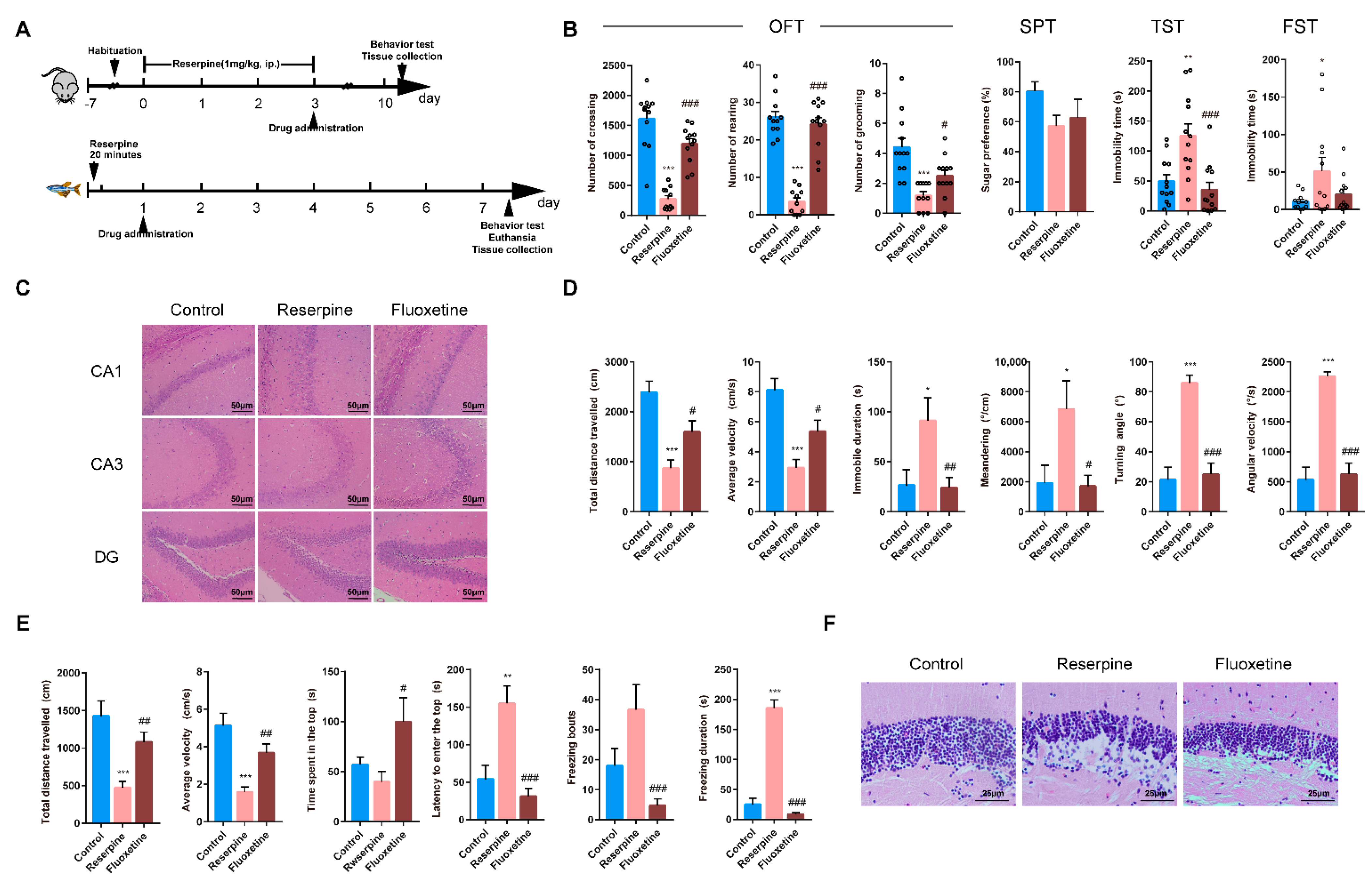
2.2. Effect of Reserpine on Behavior and Brain Morphology of Mice and Zebrafish
2.3. Metabolic Analysis
3. Discussion
4. Materials and Methods
4.1. Animals
4.2. CUMS Model
4.3. Reserpine Model
4.4. Behavior Test
4.5. Hematoxylin-Eosin Staining (HE)
4.6. Sample Collection and Preparation
4.7. LC-MS Analysis
4.8. Data Analysis
Supplementary Materials
Author Contributions
Funding
Institutional Review Board Statement
Informed Consent Statement
Data Availability Statement
Conflicts of Interest
References
- Simon, N.M. Generalized anxiety disorder and psychiatric comorbidities such as depression, bipolar disorder, and substance abuse. J. Clin. Psychiatry 2009, 70 (Suppl. S2), 10–14. [Google Scholar] [CrossRef] [PubMed]
- Malhi, G.S.; Mann, J.J. Depression. Lancet 2018, 392, 2299–2312. [Google Scholar] [CrossRef]
- Kendler, K.S. The genealogy of major depression: Symptoms and signs of melancholia from 1880 to 1900. Mol. Psychiatry 2017, 22, 1539–1553. [Google Scholar] [CrossRef]
- Fox, M.E.; Lobo, M.K. The molecular and cellular mechanisms of depression: A focus on reward circuitry. Mol. Psychiatry 2019, 24, 1798–1815. [Google Scholar] [CrossRef]
- Meshalkina, D.A.; Song, C.; Kalueff, A.V. Better lab animal models for translational neuroscience research and CNS drug development. Lab Anim. 2017, 46, 91–92. [Google Scholar] [CrossRef]
- Kalueff, A.V.; Stewart, A.M.; Gottesman, I. Rethinking CNS disorders: Time for new drug targets? Trends Pharmacol. Sci. 2014, 35, 491–492. [Google Scholar] [CrossRef]
- Buckholtz, J.W.; Meyer-Lindenberg, A. Psychopathology and the Human Connectome: Toward a Transdiagnostic Model of Risk for Mental Illness. Neuron 2012, 74, 990–1004. [Google Scholar] [CrossRef] [Green Version]
- Holubova, K.; Kleteckova, L.; Skurlova, M.; Ricny, J.; Stuchlik, A.; Vales, K. Rapamycin blocks the antidepressant effect of ketamine in task-dependent manner. Psychopharmacology 2016, 233, 2077–2097. [Google Scholar] [CrossRef]
- Bondar, N.; Bryzgalov, L.; Ershov, N.; Gusev, F.; Reshetnikov, V.; Avgustinovich, D.; Tenditnik, M.; Rogaev, E.; Merkulova, T. Molecular Adaptations to Social Defeat Stress and Induced Depression in Mice. Mol. Neurobiol. 2017, 55, 3394–3407. [Google Scholar] [CrossRef] [PubMed]
- Su, C.-L.; Hsiao, Y.-H.; Gean, P.-W. Epigenetic regulation of BDNF in the learned helplessness-induced animal model of depression. J. Psychiatr. Res. 2016, 76, 101–110. [Google Scholar] [CrossRef]
- Qiao, H.; Li, M.-X.; Xu, C.; Chen, H.-B.; An, S.-C.; Ma, X.-M. Dendritic Spines in Depression: What We Learned from Animal Models. Neural Plast. 2016, 2016, 8056370. [Google Scholar] [CrossRef] [PubMed] [Green Version]
- Antoniuk, S.; Bijata, M.; Ponimaskin, E.; Wlodarczyk, J. Chronic unpredictable mild stress for modeling depression in rodents: Meta-analysis of model reliability. Neurosci. Biobehav. Rev. 2019, 99, 101–116. [Google Scholar] [CrossRef]
- Xiao, Q.; Pawlyk, A.; Tejani-Butt, S.M. Reserpine modulates serotonin transporter mRNA levels in the rat brain. Life Sci. 1999, 64, 63–68. [Google Scholar] [CrossRef]
- Kalueff, A.V.; Stewart, A.M.; Gerlai, R. Zebrafish as an emerging model for studying complex brain disorders. Trends Pharmacol. Sci. 2014, 35, 63–75. [Google Scholar] [CrossRef] [Green Version]
- Nguyen, M.; Stewart, A.M.; Kalueff, A.V. Aquatic blues: Modeling depression and antidepressant action in zebrafish. Prog. Neuro-Psychopharmacol. Biol. Psychiatry 2014, 55, 26–39. [Google Scholar] [CrossRef] [PubMed]
- Demin, K.A.; Taranov, A.S.; Ilyin, N.P.; Lakstygal, A.M.; Volgin, A.D.; de Abreu, M.S.; Strekalova, T.; Kalueff, A.V. Understanding neurobehavioral effects of acute and chronic stress in zebrafish. Stress 2021, 24, 1–18. [Google Scholar] [CrossRef]
- Fonseka, T.M.; Wen, X.-Y.; Foster, J.A.; Kennedy, S.H. Zebrafish models of major depressive disorders. J. Neurosci. Res. 2016, 94, 3–14. [Google Scholar] [CrossRef] [PubMed]
- Barbosa, H.P.; Lima-Maximino, M.G.; Maximino, C. Acute fluoxetine differently affects aggressive display in zebrafish phenotypes. Aggress. Behav. 2019, 45, 62–69. [Google Scholar] [CrossRef]
- Fior, D.; Dametto, F.; Fagundes, M.; Da Rosa, J.G.S.; De Abreu, M.S.; Koakoski, G.; Idalencio, R.; Barcellos, H.H.D.A.; Piato, A.; Gil Barcellos, L.J. Divergent action of fluoxetine in zebrafish according to responsivity to novelty. Sci. Rep. 2018, 8, 1–9. [Google Scholar] [CrossRef] [Green Version]
- Amador, M.H.B.; McDonald, M.D. Molecular and functional characterization of the Gulf toadfish serotonin transporter SLC6A4. J. Exp. Biol. 2018, 221, jeb170928. [Google Scholar] [CrossRef] [Green Version]
- Zhang, S.; Liu, X.; Sun, M.; Zhang, Q.; Li, T.; Li, X.; Xu, J.; Zhao, X.; Chen, D.; Feng, X. Reversal of reserpine-induced depression and cognitive disorder in zebrafish by sertraline and Traditional Chinese Medicine (TCM). Behav. Brain Funct. 2018, 14, 13. [Google Scholar] [CrossRef] [Green Version]
- Zhang, Y.; Yuan, S.; Pu, J.; Yang, L.; Zhou, X.; Liu, L.; Jiang, X.; Zhang, H.; Teng, T.; Tian, L.; et al. Integrated Metabolomics and Proteomics Analysis of Hippocampus in a Rat Model of Depression. Neuroscience 2018, 371, 207–220. [Google Scholar] [CrossRef]
- Liu, L.; Zhou, X.; Zhang, Y.; Pu, J.; Yang, L.; Yuan, S.; Zhao, L.; Zhou, C.; Zhang, H.; Xie, P. Hippocampal metabolic differences implicate distinctions between physical and psychological stress in four rat models of depression. Transl. Psychiatry 2018, 8, 1–11. [Google Scholar] [CrossRef]
- Buoli, M.; Serati, M.; Ciappolino, V.; Altamura, A.C. May selective serotonin reuptake inhibitors (SSRIs) provide some benefit for the treatment of schizophrenia? Expert Opin. Pharmacother. 2016, 17, 1375–1385. [Google Scholar] [CrossRef] [PubMed] [Green Version]
- El-Marasy, S.A.; El Awdan, S.A.; Hassan, A.; Ahmed-Farid, O.A.; Ogaly, H.A. Anti-depressant effect of cerebrolysin in reserpine-induced depression in rats: Behavioral, biochemical, molecular and immunohistochemical evidence. Chem. Interact. 2021, 334, 109329. [Google Scholar] [CrossRef] [PubMed]
- Sousa, F.S.S.; Birmann, P.T.; Baldinotti, R.; Fronza, M.; Balaguez, R.; Alves, D.; Brüning, C.A.; Savegnago, L. α- (phenylselanyl) acetophenone mitigates reserpine-induced pain–depression dyad: Behavioral, biochemical and molecular docking evidences. Brain Res. Bull. 2018, 142, 129–137. [Google Scholar] [CrossRef]
- Blasco-Serra, A.; González-Soler, E.M.; Cervera-Ferri, A.; Teruel-Martí, V.; Valverde-Navarro, A.A. A standardization of the Novelty-Suppressed Feeding Test protocol in rats. Neurosci. Lett. 2017, 658, 73–78. [Google Scholar] [CrossRef] [PubMed]
- Park, B.-K.; Kim, Y.R.; Kim, Y.H.; Yang, C.; Seo, C.-S.; Jung, I.C.; Jang, I.-S.; Kim, S.-H.; Lee, M.Y. Antidepressant-Like Effects of Gyejibokryeong-hwan in a Mouse Model of Reserpine-Induced Depression. BioMed Res. Int. 2018, 2018, 5845491. [Google Scholar] [CrossRef] [PubMed]
- Roversi, K.; de David Antoniazzi, C.T.; Milanesi, L.H.; Rosa, H.Z.; Kronbauer, M.; Rossato, D.R.; Duarte, T.; Duarte, M.M.; Burger, M.E. Tactile Stimulation on Adulthood Modifies the HPA Axis, Neurotrophic Factors, and GFAP Signaling Reverting Depression-Like Behavior in Female Rats. Mol. Neurobiol. 2019, 56, 6239–6250. [Google Scholar] [CrossRef]
- Tang, Y.-Q.; Li, Z.-R.; Zhang, S.-Z.; Mi, P.; Chen, D.-Y.; Feng, X.-Z. Venlafaxine plus melatonin ameliorate reserpine-induced depression-like behavior in zebrafish. Neurotoxicol. Teratol. 2019, 76, 106835. [Google Scholar] [CrossRef]
- Kyzar, E.; Stewart, A.M.; Landsman, S.; Collins, C.; Gebhardt, M.; Robinson, K.; Kalueff, A.V. Behavioral effects of bidirectional modulators of brain monoamines reserpine and d-amphetamine in zebrafish. Brain Res. 2013, 1527, 108–116. [Google Scholar] [CrossRef] [Green Version]
- Zakaria, F.; Akhtar, M.T.; Ibrahim, W.N.W.; Abu Bakar, N.; Muhamad, A.; Shohaimi, S.; Maulidiani, M.; Ahmad, H.; Ismail, I.S.; Shaari, K. Perturbations in Amino Acid Metabolism in Reserpine-Treated Zebrafish Brain Detected by 1H Nuclear Magnetic Resonance-Based Metabolomics. Zebrafish 2021, 18, 42–54. [Google Scholar] [CrossRef]
- Ngadni, M.; Akhtar, M.; Ismail, I.; Norazhar, A.; Lee, S.; Maulidiani, M.; Shaari, K. Clitorienolactones and Isoflavonoids of Clitorea ternatea Roots Alleviate Stress-Like Symptoms in a Reserpine-Induced Zebrafish Model. Molecules 2021, 26, 4137. [Google Scholar] [CrossRef]
- Westerfield, M.; Westerfield, M.M. The Zebrafish Book; Inst of Neuro Science, University of Oregon: Eugene, OR, USA, 1993. [Google Scholar]
- Liu, W.; Xue, X.; Xia, J.; Liu, J.; Qi, Z. Swimming exercise reverses CUMS-induced changes in depression-like behaviors and hippocampal plasticity-related proteins. J. Affect. Disord. 2018, 227, 126–135. [Google Scholar] [CrossRef] [PubMed]
- Li, K.; Yan, L.; Zhang, Y.; Yang, Z.; Zhang, C.; Li, Y.; Kalueff, A.V.; Li, W.; Song, C. Seahorse treatment improves depression-like behavior in mice exposed to CUMS through reducing inflammation/oxidants and restoring neurotransmitter and neurotrophin function. J. Ethnopharmacol. 2020, 250, 112487. [Google Scholar] [CrossRef] [PubMed]
- Peng, Z.; Zhang, C.; Yan, L.; Zhang, Y.; Yang, Z.; Wang, J.; Song, C. EPA is More Effective than DHA to Improve Depression-Like Behavior, Glia Cell Dysfunction and Hippcampal Apoptosis Signaling in a Chronic Stress-Induced Rat Model of Depression. Int. J. Mol. Sci. 2020, 21, 1769. [Google Scholar] [CrossRef] [PubMed] [Green Version]
- Piato, Â.L.; Capiotti, K.M.; Tamborski, A.R.; Oses, J.P.; Barcellos, L.J.; Bogo, M.R.; Lara, D.R.; Vianna, M.; Bonan, C.D. Unpredictable chronic stress model in zebrafish (Danio rerio): Behavioral and physiological responses. Prog. Neuro-Psychopharmacol. Biol. Psychiatry 2011, 35, 561–567. [Google Scholar] [CrossRef]
- Marcon, M.; Mocelin, R.; de Oliveira, D.L.; da Rosa Araujo, A.S.; Herrmann, A.P.; Piato, A. Acetyl-L-carnitine as a putative candidate for the treatment of stress-related psychiatric disorders: Novel evidence from a zebrafish model. Neuropharmacology 2019, 150, 145–152. [Google Scholar] [CrossRef] [PubMed]
- Zimmermann, F.F.; Altenhofen, S.; Kist, L.W.; Leite, C.E.; Bogo, M.R.; Cognato, G.P.; Bonan, C.D. Unpredictable Chronic Stress Alters Adenosine Metabolism in Zebrafish Brain. Mol. Neurobiol. 2015, 53, 2518–2528. [Google Scholar] [CrossRef] [PubMed]
- Prut, L.; Belzung, C. The open field as a paradigm to measure the effects of drugs on anxiety-like behaviors: A review. Eur. J. Pharmacol. 2003, 463, 3–33. [Google Scholar] [CrossRef]
- Cryan, J.F.; Mombereau, C.; Vassout, A. The tail suspension test as a model for assessing antidepressant activity: Review of pharmacological and genetic studies in mice. Neurosci. Biobehav. Rev. 2005, 29, 571–625. [Google Scholar] [CrossRef]
- Slattery, D.A.; Cryan, J. Using the rat forced swim test to assess antidepressant-like activity in rodents. Nat. Protoc. 2012, 7, 1009–1014. [Google Scholar] [CrossRef] [PubMed]
- Stewart, A.M.; Braubach, O.; Spitsbergen, J.; Gerlai, R.; Kalueff, A.V. Zebrafish models for translational neuroscience research: From tank to bedside. Trends Neurosci. 2014, 37, 264–278. [Google Scholar] [CrossRef] [PubMed] [Green Version]
- Stewart, A.; Gaikwad, S.; Kyzar, E.; Green, J.; Roth, A.; Kalueff, A.V. Modeling anxiety using adult zebrafish: A conceptual review. Neuropharmacology 2012, 62, 135–143. [Google Scholar] [CrossRef] [PubMed] [Green Version]
- Zhou, M.; Wang, M.; Wang, X.; Liu, K.; Wan, Y.; Li, M.; Liu, L.; Zhang, C. Abnormal Expression of MicroRNAs Induced by Chronic Unpredictable Mild Stress in Rat Hippocampal Tissues. Mol. Neurobiol. 2018, 55, 917–935. [Google Scholar] [CrossRef] [PubMed]





Publisher’s Note: MDPI stays neutral with regard to jurisdictional claims in published maps and institutional affiliations. |
© 2021 by the authors. Licensee MDPI, Basel, Switzerland. This article is an open access article distributed under the terms and conditions of the Creative Commons Attribution (CC BY) license (https://creativecommons.org/licenses/by/4.0/).
Share and Cite
Zhang, R.; Qiao, C.; Liu, Q.; He, J.; Lai, Y.; Shang, J.; Zhong, H. A Reliable High-Throughput Screening Model for Antidepressant. Int. J. Mol. Sci. 2021, 22, 9505. https://doi.org/10.3390/ijms22179505
Zhang R, Qiao C, Liu Q, He J, Lai Y, Shang J, Zhong H. A Reliable High-Throughput Screening Model for Antidepressant. International Journal of Molecular Sciences. 2021; 22(17):9505. https://doi.org/10.3390/ijms22179505
Chicago/Turabian StyleZhang, Rui, Caili Qiao, Qiuyan Liu, Jingwen He, Yifan Lai, Jing Shang, and Hui Zhong. 2021. "A Reliable High-Throughput Screening Model for Antidepressant" International Journal of Molecular Sciences 22, no. 17: 9505. https://doi.org/10.3390/ijms22179505
APA StyleZhang, R., Qiao, C., Liu, Q., He, J., Lai, Y., Shang, J., & Zhong, H. (2021). A Reliable High-Throughput Screening Model for Antidepressant. International Journal of Molecular Sciences, 22(17), 9505. https://doi.org/10.3390/ijms22179505

