Overexpression of miR-125b in Osteoblasts Improves Age-Related Changes in Bone Mass and Quality through Suppression of Osteoclast Formation
Abstract
:1. Introduction
2. Results
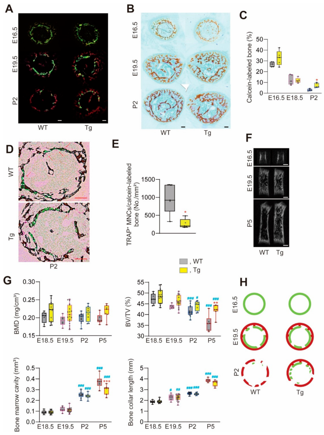
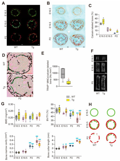
2.1. Aberrant Bone Remodeling Is Detectable during the Peripartum Period in Tg Mice Overexpressing miR-125b in Osteoblasts
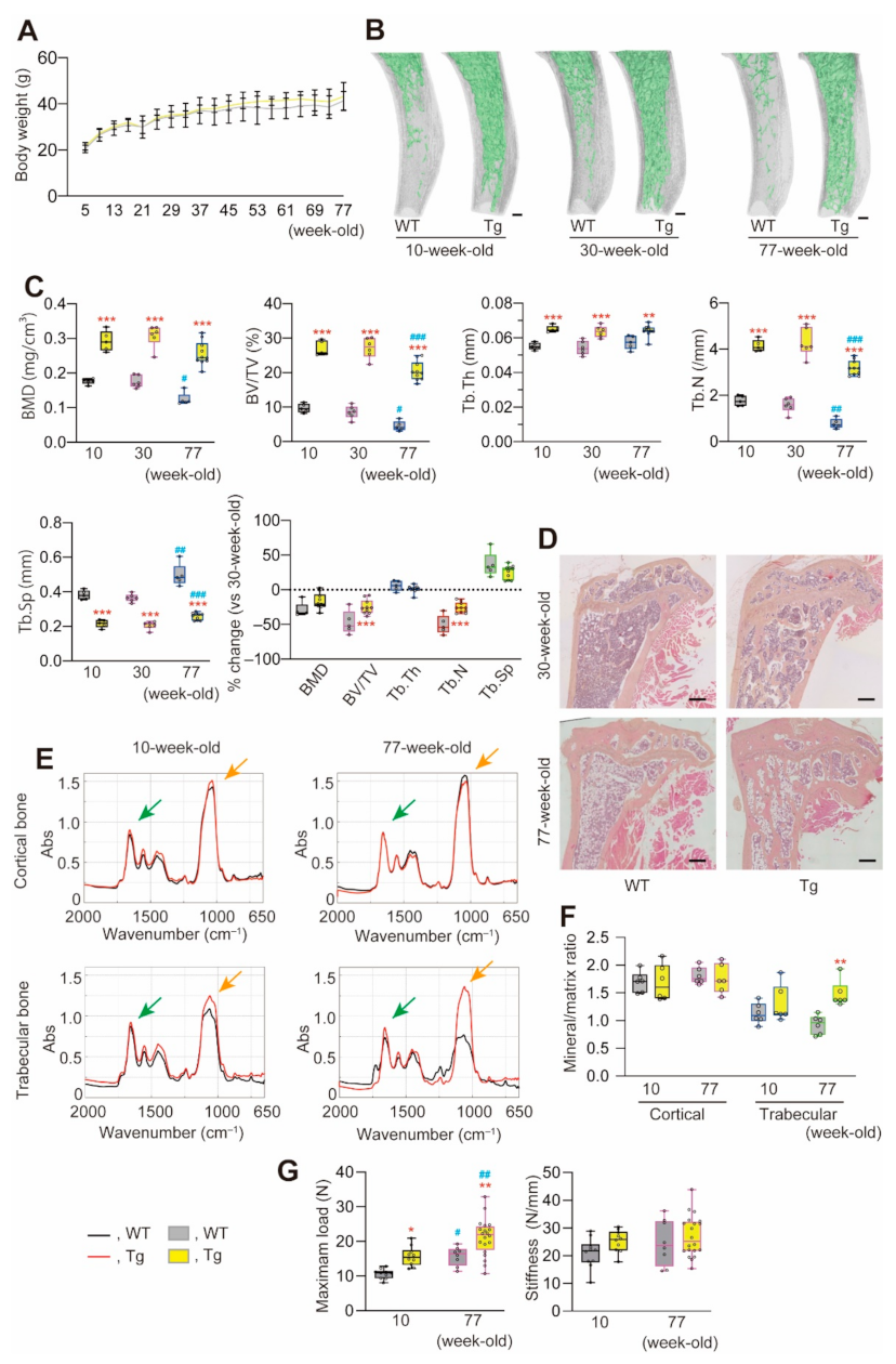
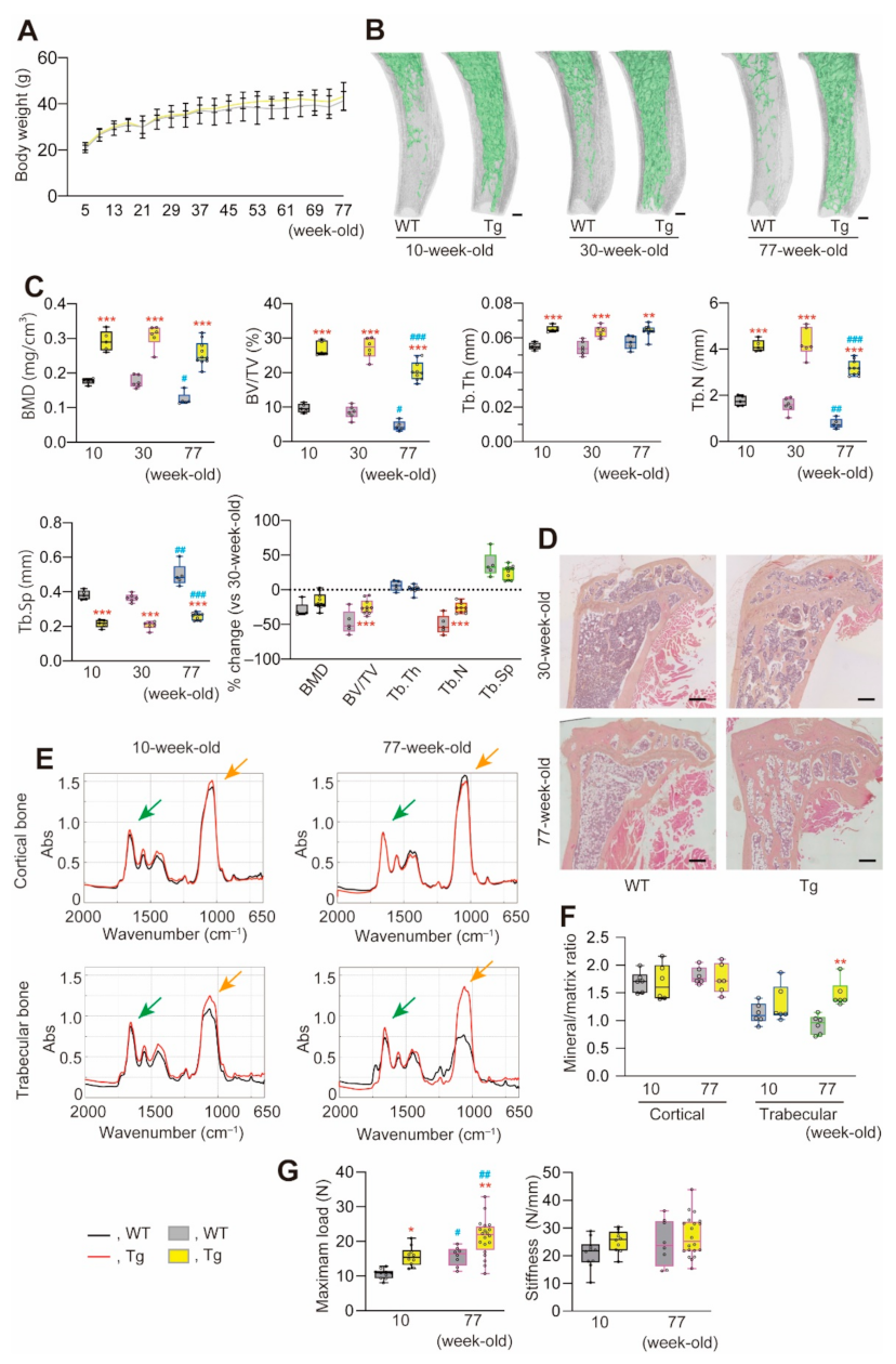
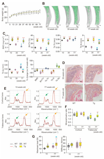
2.2. Age-Dependent Changes in Bone Parameters Are Different between WT and Tg Mice
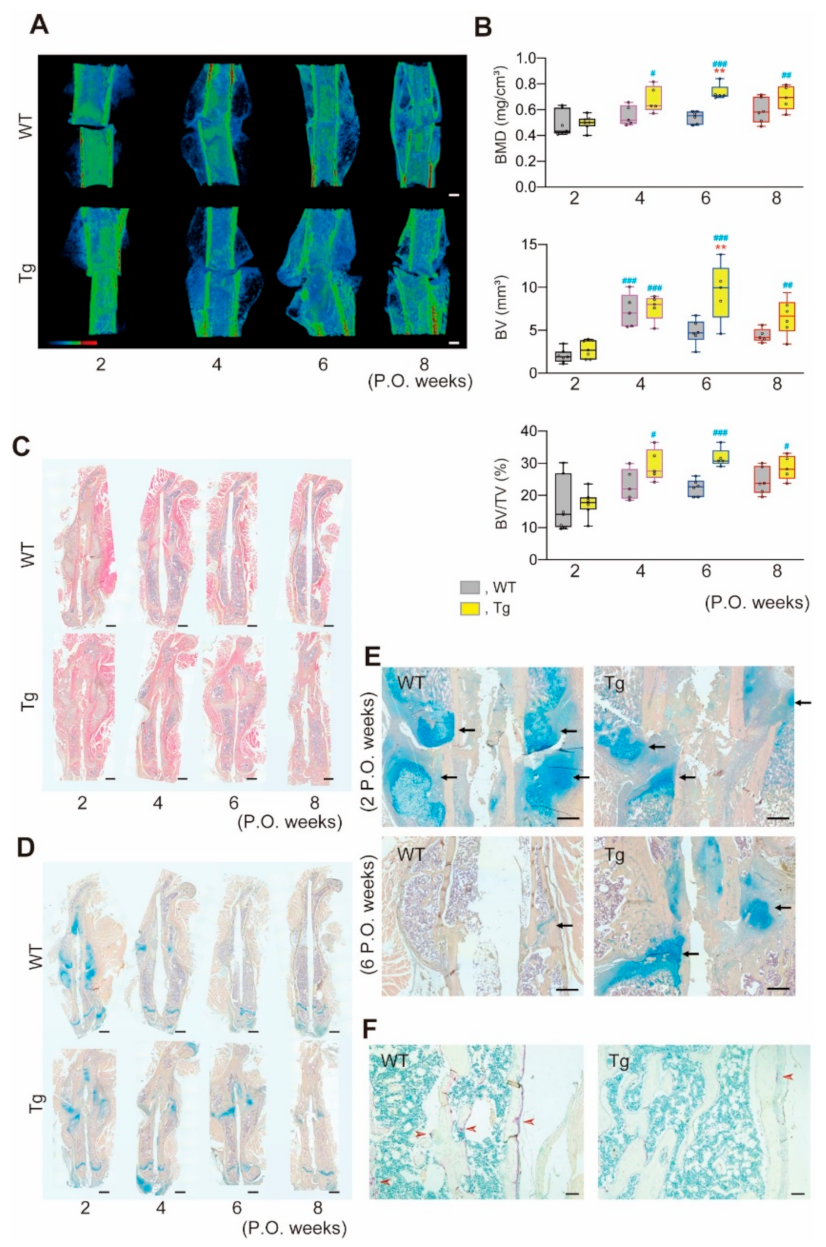
2.3. Fracture Healing Is Delayed in Tg Compared to WT Mice
3. Discussion
4. Materials and Methods
4.1. Animals
4.2. Histology and Histomorphometry
4.3. μCT Analysis
4.4. FT-IR Spectroscopy
4.5. Three-Point Bending Test
4.6. Femoral Fracture Model
4.7. Hematology Test
4.8. Statistical Analysis
5. Conclusions
Supplementary Materials
Author Contributions
Funding
Institutional Review Board Statement
Informed Consent Statement
Data Availability Statement
Acknowledgments
Conflicts of Interest
References
- Lagos-Quintana, M. Identification of Novel Genes Coding for Small Expressed RNAs. Science 2001, 294, 853–858. [Google Scholar] [CrossRef] [Green Version]
- Winter, J.; Jung, S.; Keller, S.; Gregory, R.I.; Diederichs, S. Many Roads to Maturity: MicroRNA Biogenesis Pathways and Their Regulation. Nat. Cell Biol. 2009, 11, 228–234. [Google Scholar] [CrossRef]
- John, B.; Enright, A.J.; Aravin, A.; Tuschl, T.; Sander, C.; Marks, D.S. Human MicroRNA Targets. PLoS Biol. 2004, 2, e363. [Google Scholar] [CrossRef] [PubMed] [Green Version]
- Fabian, M.R.; Sonenberg, N.; Filipowicz, W. Regulation of MRNA Translation and Stability by MicroRNAs. Annu. Rev. Biochem. 2010, 79, 351–379. [Google Scholar] [CrossRef] [PubMed] [Green Version]
- Alles, J.; Fehlmann, T.; Fischer, U.; Backes, C.; Galata, V.; Minet, M.; Hart, M.; Abu-Halima, M.; Grässer, F.A.; Lenhof, H.P.; et al. An Estimate of the Total Number of True Human MiRNAs. Nucleic Acids Res. 2019, 47, 3353–3364. [Google Scholar] [CrossRef] [Green Version]
- O’Brien, J.; Hayder, H.; Zayed, Y.; Peng, C. Overview of MicroRNA Biogenesis, Mechanisms of Actions, and Circulation. Front. Endocrinol. 2018, 9, 402. [Google Scholar] [CrossRef] [PubMed] [Green Version]
- Valadi, H.; Ekström, K.; Bossios, A.; Sjöstrand, M.; Lee, J.J.; Lötvall, J.O. Exosome-Mediated Transfer of MRNAs and MicroRNAs Is A Novel Mechanism of Genetic Exchange between Cells. Nat. Cell Biol. 2007, 9, 654–659. [Google Scholar] [CrossRef] [PubMed] [Green Version]
- Thind, A.; Wilson, C. Exosomal MiRNAs as Cancer Biomarkers and Therapeutic Targets. J. Extracell. Vesicles 2016, 5, 31292. [Google Scholar] [CrossRef] [PubMed]
- Li, D.; Liu, J.; Guo, B.; Liang, C.; Dang, L.; Lu, C.; He, X.; Cheung, H.Y.-S.; Xu, L.; Lu, C.; et al. Osteoclast-Derived Exosomal MiR-214-3p Inhibits Osteoblastic Bone Formation. Nat. Commun. 2016, 7, 10872. [Google Scholar] [CrossRef] [PubMed]
- Anderson, H.C. Vesicles Associated with Calcification in the Matrix of Epiphyseal Cartilage. J. Cell Biol. 1969, 41, 59–72. [Google Scholar] [CrossRef] [Green Version]
- Ali, S.Y.; Sajdera, S.W.; Anderson, H.C. Isolation and Characterization of Calcifying Matrix Vesicles from Epiphyseal Cartilage. Proc. Natl. Acad. Sci. USA 1970, 67, 1513–1520. [Google Scholar] [CrossRef] [Green Version]
- Golub, E.E. Role of Matrix Vesicles in Biomineralization. Biochim. Biophys. Acta 2009, 1790, 1592–1598. [Google Scholar] [CrossRef] [Green Version]
- Cui, L.; Houston, D.A.; Farquharson, C.; MacRae, V.E. Characterisation of Matrix Vesicles in Skeletal and Soft Tissue Mineralisation. Bone 2016, 87, 147–158. [Google Scholar] [CrossRef] [Green Version]
- Lin, Z.; Rodriguez, N.E.; Zhao, J.; Ramey, A.N.; Hyzy, S.L.; Boyan, B.D.; Schwartz, Z. Selective Enrichment of MicroRNAs in Extracellular Matrix Vesicles Produced by Growth Plate Chondrocytes. Bone 2016, 88, 47–55. [Google Scholar] [CrossRef] [Green Version]
- Lin, Z.; McClure, M.J.; Zhao, J.; Ramey, A.N.; Asmussen, N.; Hyzy, S.L.; Schwartz, Z.; Boyan, B.D. MicroRNA Contents in Matrix Vesicles Produced by Growth Plate Chondrocytes Are Cell Maturation Dependent. Sci. Rep. 2018, 8, 3609. [Google Scholar] [CrossRef] [PubMed] [Green Version]
- Minamizaki, T.; Nakao, Y.; Irie, Y.; Ahmed, F.; Itoh, S.; Sarmin, N.; Yoshioka, H.; Nobukiyo, A.; Fujimoto, C.; Niida, S.; et al. The Matrix Vesicle Cargo MiR-125b Accumulates in the Bone Matrix, Inhibiting Bone Resorption in Mice. Commun. Biol. 2020, 3, 30. [Google Scholar] [CrossRef]
- Kesterson, R.A.; Stanley, L.; DeMayo, F.; Finegold, M.; Pike, J.W. The Human Osteocalcin Promoter Directs Bone-Specific Vitamin D-Regulatable Gene Expression in Transgenic Mice. Mol. Endocrinol. 1993, 7, 462–467. [Google Scholar] [CrossRef] [PubMed]
- Stark, Z.; Savarirayan, R. Osteopetrosis. Orphanet J. Rare Dis. 2009, 4, 5. [Google Scholar] [CrossRef] [Green Version]
- Franzoso, G.; Carlson, L.; Xing, L.; Poljak, L.; Shores, E.W.; Brown, K.D.; Leonardi, A.; Tran, T.; Boyce, B.F.; Siebenlist, U. Requirement for NF-kappaB in Osteoclast and B-Cell Development. Genes Dev. 1997, 11, 3482–3496. [Google Scholar] [CrossRef] [Green Version]
- Dougall, W.C.; Glaccum, M.; Charrier, K.; Rohrbach, K.; Brasel, K.; De Smedt, T.; Daro, E.; Smith, J.; Tometsko, M.E.; Maliszewski, C.R.; et al. RANK Is Essential for Osteoclast and Lymph Node Development. Genes Dev. 1999, 13, 2412–2424. [Google Scholar] [CrossRef] [PubMed]
- Hegde, V.; Jo, J.E.; Andreopoulou, P.; Lane, J.M. Effect of Osteoporosis Medications on Fracture Healing. Osteoporos. Int. 2016, 27, 861–871. [Google Scholar] [CrossRef]
- Sharir, A.; Stern, T.; Rot, C.; Shahar, R.; Zelzer, E. Muscle Force Regulates Bone Shaping for Optimal Load- Bearing Capacity during Embryogenesis. Development 2011, 138, 3247–3259. [Google Scholar] [CrossRef] [PubMed]
- Ferguson, V.L.; Ayers, R.A.; Bateman, T.A.; Simske, S.J. Bone Development and Age-Related Bone Loss in Male C57BL/6J Mice. Bone 2003, 33, 387–398. [Google Scholar] [CrossRef]
- Penna, S.; Villa, A.; Capo, V. Autosomal Recessive Osteopetrosis: Mechanisms and Treatments. Dis. Model. Mech. 2021, 14. [Google Scholar] [CrossRef]
- Holstein, J.H.; Garcia, P.; Histing, T.; Kristen, A.; Scheuer, C.; Menger, M.D.; Pohlemann, T. Advances in the Establishment of Defined Mouse Models for the Study of Fracture Healing and Bone Regeneration. J. Orthop. Trauma 2009, 23, S31–S38. [Google Scholar] [CrossRef]
- Desbois, C.; Hogue, D.A.; Karsenty, G. The Mouse Osteocalcin Gene Cluster Contains Three Genes with Two Separate Spatial and Temporal Patterns of Expression. J. Biol. Chem. 1994, 269, 1183–1190. [Google Scholar] [CrossRef]
- Mosekilde, L. Age-Related Changes in Bone Mass, Structure, and Strength – Effects of Loading. Z. Rheumatol. 2000, 59, I1–I9. [Google Scholar] [CrossRef] [PubMed]
- Compston, J. Bone Quality: What Is It and How Is It Measured? Arq. Bras. Endocrinol. Metabol. 2006, 50, 579–585. [Google Scholar] [CrossRef] [PubMed] [Green Version]
- Donnelly, E. Methods for Assessing Bone Quality: A Review. Clin. Orthop. 2011, 469, 2128–2138. [Google Scholar] [CrossRef] [Green Version]
- Fonseca, H.; Moreira-Gonçalves, D.; Coriolano, H.J.A.; Duarte, J.A. Bone Quality: The Determinants of Bone Strength and Fragility. Sports Med. 2014, 44, 37–53. [Google Scholar] [CrossRef]
- Tuukkanen, J.; Koivukangas, A.; Jämsä, T.; Sundquist, K.; MacKay, C.A.; Marks, S.C. Mineral Density and Bone Strength Are Dissociated in Long Bones of Rat Osteopetrotic Mutations. J. Bone Miner. Res. 2000, 15, 1905–1911. [Google Scholar] [CrossRef]
- Boskey, A.L.; Marks, S.C. Mineral and Matrix Alterations in the Bones of Incisors-Absent (Ia/Ia) Osteopetrotic Rats. Calcif. Tissue Int. 1985, 37, 287–292. [Google Scholar] [CrossRef] [PubMed]
- Wojtowicz, A.; Dziedzic-Goclawska, A.; Kaminski, A.; Stachowicz, W.; Wojtowicz, K.; Marks, S.C.; Yamauchi, M. Alteration of Mineral Crystallinity and Collagen Cross-Linking of Bones in Osteopetrotic Toothless (Tl/Tl) Rats and Their Improvement after Treatment with Colony Stimulating Factor-1. Bone 1997, 20, 127–132. [Google Scholar] [CrossRef]
- Li, J.; Mori, S.; Kaji, Y.; Mashiba, T.; Kawanishi, J.; Norimatsu, H. Effect of Bisphosphonate (Incadronate) on Fracture Healing of Long Bones in Rats. J. Bone Miner. Res. 1999, 14, 969–979. [Google Scholar] [CrossRef]
- Gerstenfeld, L.C.; Sacks, D.J.; Pelis, M.; Mason, Z.D.; Graves, D.T.; Barrero, M.; Ominsky, M.S.; Kostenuik, P.J.; Morgan, E.F.; Einhorn, T.A. Comparison of Effects of the Bisphosphonate Alendronate Versus the RANKL Inhibitor Denosumab on Murine Fracture Healing. J. Bone Miner. Res. 2009, 24, 196–208. [Google Scholar] [CrossRef]
- Richman, C.; Kutilek, S.; Miyakoshi, N.; Srivastava, A.K.; Beamer, W.G.; Donahue, L.R.; Rosen, C.J.; Wergedal, J.E.; Baylink, D.J.; Mohan, S. Postnatal and Pubertal Skeletal Changes Contribute Predominantly to the Differences in Peak Bone Density between C3H/HeJ and C57BL/6J Mice. J. Bone Miner. Res. 2001, 16, 386–397. [Google Scholar] [CrossRef]
- Enomoto, Y.; Kitaura, J.; Hatakeyama, K.; Watanuki, J.; Akasaka, T.; Kato, N.; Shimanuki, M.; Nishimura, K.; Takahashi, M.; Taniwaki, M.; et al. Eμ/MiR-125b Transgenic Mice Develop Lethal B-Cell Malignancies. Leukemia 2011, 25, 1849–1856. [Google Scholar] [CrossRef] [PubMed] [Green Version]
- Burstone, M.S. Histochemical Demonstration of Acid Phosphatase Activity in Osteoclasts. J. Histochem. Cytochem. 1959, 7, 39–41. [Google Scholar] [CrossRef] [PubMed] [Green Version]
- Rungby, J.; Kassem, M.; Eriksen, E.F.; Danscher, G. The Von Kossa Reaction for Calcium Deposits: Silver Lactate Staining Increases Sensitivity and Reduces Background. Histochem. J. 1993, 25, 446–451. [Google Scholar] [CrossRef]
- Kitaura, Y.; Hojo, H.; Komiyama, Y.; Takato, T.; Chung, U.; Ohba, S. Gli1 Haploinsufficiency Leads to Decreased Bone Mass with an Uncoupling of Bone Metabolism in Adult Mice. PLoS ONE 2014, 9, e109597. [Google Scholar] [CrossRef]




| WT (n = 4) | Tg (n = 4) | p-Value | |
|---|---|---|---|
| WBC (No./μL) | 1175 ± 689.81 | 1200 ± 355.90 | 0.95 |
| RBC (104/μL) | 970.75 ± 53.02 | 903.25 ± 58.44 | 0.14 |
| HGB (g/dL) | 14.85 ± 0.88 | 14.18 ± 1.14 | 0.39 |
| MCV (fL) | 51.03 ± 0.98 | 53.15 ± 1.34 | 0.04 |
| MCH (pg) | 15.3 ± 0.24 | 15.7 ± 0.29 | 0.08 |
| MCHC (%) | 30.03 ± 0.36 | 29.53 ± 1.21 | 0.45 |
| PLT (104/μL) | 38.58 ± 51.09 | 41 ± 35.30 | 0.94 |
Publisher’s Note: MDPI stays neutral with regard to jurisdictional claims in published maps and institutional affiliations. |
© 2021 by the authors. Licensee MDPI, Basel, Switzerland. This article is an open access article distributed under the terms and conditions of the Creative Commons Attribution (CC BY) license (https://creativecommons.org/licenses/by/4.0/).
Share and Cite
Ito, S.; Minamizaki, T.; Kohno, S.; Sotomaru, Y.; Kitaura, Y.; Ohba, S.; Sugiyama, T.; Aubin, J.E.; Tanimoto, K.; Yoshiko, Y. Overexpression of miR-125b in Osteoblasts Improves Age-Related Changes in Bone Mass and Quality through Suppression of Osteoclast Formation. Int. J. Mol. Sci. 2021, 22, 6745. https://doi.org/10.3390/ijms22136745
Ito S, Minamizaki T, Kohno S, Sotomaru Y, Kitaura Y, Ohba S, Sugiyama T, Aubin JE, Tanimoto K, Yoshiko Y. Overexpression of miR-125b in Osteoblasts Improves Age-Related Changes in Bone Mass and Quality through Suppression of Osteoclast Formation. International Journal of Molecular Sciences. 2021; 22(13):6745. https://doi.org/10.3390/ijms22136745
Chicago/Turabian StyleIto, Shota, Tomoko Minamizaki, Shohei Kohno, Yusuke Sotomaru, Yoshiaki Kitaura, Shinsuke Ohba, Toshie Sugiyama, Jane E. Aubin, Kotaro Tanimoto, and Yuji Yoshiko. 2021. "Overexpression of miR-125b in Osteoblasts Improves Age-Related Changes in Bone Mass and Quality through Suppression of Osteoclast Formation" International Journal of Molecular Sciences 22, no. 13: 6745. https://doi.org/10.3390/ijms22136745
APA StyleIto, S., Minamizaki, T., Kohno, S., Sotomaru, Y., Kitaura, Y., Ohba, S., Sugiyama, T., Aubin, J. E., Tanimoto, K., & Yoshiko, Y. (2021). Overexpression of miR-125b in Osteoblasts Improves Age-Related Changes in Bone Mass and Quality through Suppression of Osteoclast Formation. International Journal of Molecular Sciences, 22(13), 6745. https://doi.org/10.3390/ijms22136745

