Next Issue
Volume 18, November
Previous Issue
Volume 18, September
 
 
ijms-logo

Journal Browser

Journal Browser

Int. J. Mol. Sci., Volume 18, Issue 10 (October 2017) – 210 articles

Cover Story (view full-size image): A comprehensive screening effort was performed targeting the DNA damage-related kinase CK1. The NCI/DTP diversity compound collection was evaluated in vitro and a selective inhibitor with the capacity to increase levels of the downstream p53 tumor suppressor was discovered. The systematic in vitro evaluation of the compound collection also enabled a retrospective analysis concerning the performance of commonly used virtual screening methods, affording a number of interesting observations. View this paper
  • Issues are regarded as officially published after their release is announced to the table of contents alert mailing list.
  • You may sign up for e-mail alerts to receive table of contents of newly released issues.
  • PDF is the official format for papers published in both, html and pdf forms. To view the papers in pdf format, click on the "PDF Full-text" link, and use the free Adobe Reader to open them.
Order results
Result details
Section
Select all
Export citation of selected articles as:
13 pages, 262 KB  
Review
GH/IGF-1 Signaling and Current Knowledge of Epigenetics; a Review and Considerations on Possible Therapeutic Options
by Francisco Álvarez-Nava 1,* and Roberto Lanes 2
1 Biological Sciences School, Faculty of Biological Sciences, Central University of Ecuador, Quito 999165, Ecuador
2 Pediatric Endocrine Unit, Hospital de Clínicas Caracas, Caracas 999188, Venezuela
Int. J. Mol. Sci. 2017, 18(10), 1624; https://doi.org/10.3390/ijms18101624 - 5 Oct 2017
Cited by 36 | Viewed by 8335
Abstract
Epigenetic mechanisms play an important role in the regulation of the Growth Hormone- Insulin-like Growth Factor 1 (GH-IGF1) axis and in processes for controlling long bone growth, and carbohydrate and lipid metabolism. Improvement of methodologies that allow for the assessment of epigenetic regulation [...] Read more.
Epigenetic mechanisms play an important role in the regulation of the Growth Hormone- Insulin-like Growth Factor 1 (GH-IGF1) axis and in processes for controlling long bone growth, and carbohydrate and lipid metabolism. Improvement of methodologies that allow for the assessment of epigenetic regulation have contributed enormously to the understanding of GH action, but many questions still remain to be clarified. The reversible nature of epigenetic factors and, particularly, their role as mediators between the genome and the environment, make them viable therapeutic target candidates. Rather than reviewing the molecular and epigenetic pathways regulated by GH action, in this review we have focused on the use of epigenetic modulators as potential drugs to improve the GH response. We first discuss recent progress in the understanding of intracellular molecular mechanisms controlling GH and IGF-I action. We then emphasize current advances in genetic and epigenetic mechanisms that control gene expression, and which support a key role for epigenetic regulation in the cascade of intracellular events that trigger GH action when coupled to its receptor. Thirdly, we focus on fetal programming and epigenetic regulation at the IGF1 locus. We then discuss epigenetic alterations in intrauterine growth retardation, and the possibility for a potential epigenetic pharmaceutical approach in short stature associated with this fetal condition. Lastly, we review an example of epigenetic therapeutics in the context of growth-related epigenetic deregulation disorders. The advance of our understanding of epigenetic changes and the impact they are having on new forms of therapy creates exciting prospects for the future. Full article
(This article belongs to the Special Issue Growth Hormone: Therapeutic Possibilities)
Show Figures

Graphical abstract

44 pages, 23861 KB  
Article
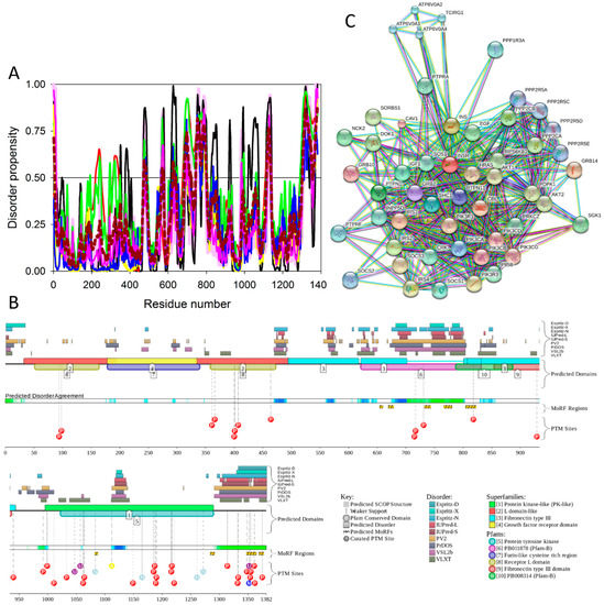
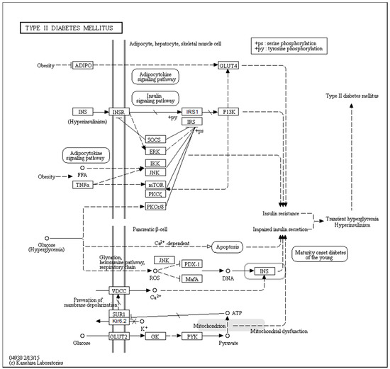
A Comprehensive Survey of the Roles of Highly Disordered Proteins in Type 2 Diabetes
by Zhihua Du 1,2,* and Vladimir N. Uversky 1,3,4,*
1 Department of Molecular Medicine, Morsani College of Medicine, University of South Florida, 12901 Bruce B. Downs Blvd. MDC07, Tampa, FL 33620, USA
2 Department of Computer Science, College of Computer Science and Software, Shenzhen University, Shenzhen 518060, China
3 USF Health Byrd Alzheimer’s Research Institute, Morsani College of Medicine, University of South Florida, 12901 Bruce B. Downs Blvd. MDC07, Tampa, FL 33620, USA
4 Laboratory of New Methods in Biology, Institute for Biological Instrumentation, Russian Academy of Sciences, Institutskaya str., 7, Pushchino, Moscow 142290, Russia
Int. J. Mol. Sci. 2017, 18(10), 2010; https://doi.org/10.3390/ijms18102010 - 21 Sep 2017
Cited by 39 | Viewed by 8095
Abstract
Type 2 diabetes mellitus (T2DM) is a chronic and progressive disease that is strongly associated with hyperglycemia (high blood sugar) related to either insulin resistance or insufficient insulin production. Among the various molecular events and players implicated in the manifestation and development of [...] Read more.
Type 2 diabetes mellitus (T2DM) is a chronic and progressive disease that is strongly associated with hyperglycemia (high blood sugar) related to either insulin resistance or insufficient insulin production. Among the various molecular events and players implicated in the manifestation and development of diabetes mellitus, proteins play several important roles. The Kyoto Encyclopedia of Genes and Genomes (KEGG) database has information on 34 human proteins experimentally shown to be related to the T2DM pathogenesis. It is known that many proteins associated with different human maladies are intrinsically disordered as a whole, or contain intrinsically disordered regions. The presented study shows that T2DM is not an exception to this rule, and many proteins known to be associated with pathogenesis of this malady are intrinsically disordered. The multiparametric bioinformatics analysis utilizing several computational tools for the intrinsic disorder characterization revealed that IRS1, IRS2, IRS4, MAFA, PDX1, ADIPO, PIK3R2, PIK3R5, SoCS1, and SoCS3 are expected to be highly disordered, whereas VDCC, SoCS2, SoCS4, JNK9, PRKCZ, PRKCE, insulin, GCK, JNK8, JNK10, PYK, INSR, TNF-α, MAPK3, and Kir6.2 are classified as moderately disordered proteins, and GLUT2, GLUT4, mTOR, SUR1, MAPK1, IKKA, PRKCD, PIK3CB, and PIK3CA are predicted as mostly ordered. More focused computational analyses and intensive literature mining were conducted for a set of highly disordered proteins related to T2DM. The resulting work represents a comprehensive survey describing the major biological functions of these proteins and functional roles of their intrinsically disordered regions, which are frequently engaged in protein–protein interactions, and contain sites of various posttranslational modifications (PTMs). It is also shown that intrinsic disorder-associated PTMs may play important roles in controlling the functions of these proteins. Consideration of the T2DM proteins from the perspective of intrinsic disorder provides useful information that can potentially lead to future experimental studies that may uncover latent and novel pathways associated with the disease. Full article
(This article belongs to the Section Molecular Biophysics)
Show Figures

Graphical abstract

22 pages, 886 KB  
Review
Current Status of Early Blight Resistance in Tomato: An Update
by Pragya Adhikari 1, Yeonyee Oh 2 and Dilip R. Panthee 1,*
1 Department of Horticultural Science, North Carolina State University, Mountain Horticultural Crops Research and Extension Center, 455 Research Dr., Mills River, NC 28759, USA
2 Center for Integrated Fungal Research, Department of Plant Pathology, North Carolina State University, Raleigh, NC 27606, USA
Int. J. Mol. Sci. 2017, 18(10), 2019; https://doi.org/10.3390/ijms18102019 - 21 Sep 2017
Cited by 174 | Viewed by 24420
Abstract
Early blight (EB) is one of the dreadful diseases of tomato caused by several species of Alternaria including Alternaria linariae (which includes A. solani and A. tomatophila), as well as A. alternata. In some instances, annual economic yield losses due to EB [...] Read more.
Early blight (EB) is one of the dreadful diseases of tomato caused by several species of Alternaria including Alternaria linariae (which includes A. solani and A. tomatophila), as well as A. alternata. In some instances, annual economic yield losses due to EB have been estimated at 79%. Alternaria are known only to reproduce asexually, but a highly-virulent isolate has the potential to overcome existing resistance genes. Currently, cultural practices and fungicide applications are employed for the management of EB due to the lack of strong resistant cultivars. Resistance sources have been identified in wild species of tomato; some breeding lines and cultivars with moderate resistance have been developed through conventional breeding methods. Polygenic inheritance of EB resistance, insufficient resistance in cultivated species and the association of EB resistance with undesirable horticultural traits have thwarted the effective breeding of EB resistance in tomato. Several quantitative trait loci (QTL) conferring EB resistance have been detected in the populations derived from different wild species including Solanum habrochaites, Solanum arcanum and S. pimpinellifolium, but none of them could be used in EB resistance breeding due to low individual QTL effects. Pyramiding of those QTLs would provide strong resistance. More research is needed to identify additional sources of useful resistance, to incorporate resistant QTLs into breeding lines through marker-assisted selection (MAS) and to develop resistant cultivars with desirable horticultural traits including high yielding potential and early maturity. This paper will review the current understanding of causal agents of EB of tomato, resistance genetics and breeding, problems associated with breeding and future prospects. Full article
(This article belongs to the Section Molecular Plant Sciences)
Show Figures

Figure 1

23 pages, 4286 KB  
Review
The Innate and Adaptive Immune System as Targets for Biologic Therapies in Inflammatory Bowel Disease
by Grainne Holleran 1,2,*, Loris Lopetuso 1, Valentina Petito 1, Cristina Graziani 1, Gianluca Ianiro 1, Deirdre McNamara 2, Antonio Gasbarrini 1 and Franco Scaldaferri 1
1 Internal Medicine, Gastroenterology and Liver Unit, Gastroenterology Area, Fondazione Policlinico Universitario Gemelli, Università Cattolica del Sacro Cuore, 00168 Rome, Italy
2 Gastroenterology Department, Department of Clinical Medicine, Trinity College Dublin, Dublin 2, Ireland
Int. J. Mol. Sci. 2017, 18(10), 2020; https://doi.org/10.3390/ijms18102020 - 21 Sep 2017
Cited by 67 | Viewed by 12074
Abstract
Inflammatory bowel disease (IBD) is an immune-mediated inflammatory condition causing inflammation of gastrointestinal and systemic cells, with an increasing prevalence worldwide. Many factors are known to trigger and maintain inflammation in IBD including the innate and adaptive immune systems, genetics, the gastrointestinal microbiome [...] Read more.
Inflammatory bowel disease (IBD) is an immune-mediated inflammatory condition causing inflammation of gastrointestinal and systemic cells, with an increasing prevalence worldwide. Many factors are known to trigger and maintain inflammation in IBD including the innate and adaptive immune systems, genetics, the gastrointestinal microbiome and several environmental factors. Our knowledge of the involvement of the immune system in the pathophysiology of IBD has advanced rapidly over the last two decades, leading to the development of several immune-targeted treatments with a biological source, known as biologic agents. The initial focus of these agents was directed against the pro-inflammatory cytokine tumor necrosis factor-α (TNF-α) leading to dramatic changes in the disease course for a proportion of patients with IBD. However, more recently, it has been shown that a significant proportion of patients do not respond to anti-TNF-α directed therapies, leading a shift to other inflammatory pathways and targets, including those of both the innate and adaptive immune systems, and targets linking both systems including anti-leukocyte trafficking agents-integrins and adhesion molecules. This review briefly describes the molecular basis of immune based gastrointestinal inflammation in IBD, and then describes how several current and future biologic agents work to manipulate these pathways, and their clinical success to date. Full article
Show Figures

Figure 1

17 pages, 417 KB  
Review
Angiogenesis Inhibitors in NSCLC
by Anna Manzo 1,†, Agnese Montanino 1,†, Guido Carillio 2, Raffaele Costanzo 1, Claudia Sandomenico 1, Nicola Normanno 3, Maria Carmela Piccirillo 4, Gennaro Daniele 4, Francesco Perrone 4, Gaetano Rocco 5 and Alessandro Morabito 1,*
1 Thoracic Medical Oncology, Istituto Nazionale Tumori, “Fondazione G.Pascale”—IRCCS, 80131 Napoli, Italy
2 Department of Oncology and Hematology, Azienda Ospedaliera Pugliese-Ciaccio, 88100 Catanzaro, Italy
3 Cellular Biology and Biotherapy, Research Department, Istituto Nazionale Tumori “Fondazione G.Pascale”—IRCCS, Napoli 80131, Italy
4 Clinical Trials Unit, Istituto Nazionale Tumori, “Fondazione G.Pascale”—IRCCS, 80131 Napoli, Italy
5 Thoracic Surgery, Istituto Nazionale Tumori, “Fondazione G.Pascale”—IRCCS, 80131 Napoli, Italy
These authors contributed equally to this work.
Int. J. Mol. Sci. 2017, 18(10), 2021; https://doi.org/10.3390/ijms18102021 - 21 Sep 2017
Cited by 90 | Viewed by 8771
Abstract
Angiogenesis is a complex biological process that plays a relevant role in sustaining the microenvironment, growth, and metastatic potential of several tumors, including non-small cell lung cancer (NSCLC). Bevacizumab was the first angiogenesis inhibitor approved for the treatment of patients with advanced NSCLC [...] Read more.
Angiogenesis is a complex biological process that plays a relevant role in sustaining the microenvironment, growth, and metastatic potential of several tumors, including non-small cell lung cancer (NSCLC). Bevacizumab was the first angiogenesis inhibitor approved for the treatment of patients with advanced NSCLC in combination with chemotherapy; however, it was limited to patients with non-squamous histology and first-line setting. Approval was based on the results of two phase III trials (ECOG4599 and AVAIL) that demonstrated an improvement of about two months in progression-free survival (PFS) in both trials, and in the ECOG4599 trial, an improvement in overall survival (OS) also. Afterwards, other antiangiogenic agents, including sunitinib, sorafenib, and vandetanib have been unsuccessfully tested in first and successive lines. Recently, two new antiangiogenic agents (ramucirumab and nintedanib) produced a significant survival benefit in second-line setting. In the REVEL study, ramucirumab plus docetaxel prolonged the median OS of patients with any histology NSCLC when compared with docetaxel alone (10.4 versus 9.1 months, hazard ratio (HR) 0.857, p = 0.0235). In the LUME-Lung 1 study, nintedanib plus docetaxel prolonged the median PFS of patients with any tumor histology (p = 0.0019), and improved OS (12.6 versus 10.3 months) in patients with adenocarcinoma. As a result, it became a new option for the second-line treatment of patients with advanced NSCLC and adenocarcinoma histology. Identifying predictive biomarkers to optimize the benefit of antiangiogenic drugs remains an ongoing challenge. Full article
Show Figures

Figure 1

14 pages, 1265 KB  
Article
Salmonella O48 Serum Resistance is Connected with the Elongation of the Lipopolysaccharide O-Antigen Containing Sialic Acid
by Aleksandra Pawlak 1,*, Jacek Rybka 2, Bartłomiej Dudek 1, Eva Krzyżewska 2, Wojciech Rybka 2, Anna Kędziora 1, Elżbieta Klausa 3 and Gabriela Bugla-Płoskońska 1,*
1 Department of Microbiology, Institute of Genetics and Microbiology, University of Wrocław, 51-148 Wrocław, Poland
2 Department of Immunology of Infectious Diseases, Hirszfeld Institute of Immunology and Experimental Therapy, Polish Academy of Sciences, 53-114 Wrocław, Poland
3 Regional Centre of Transfusion Medicine and Blood Bank, 50-345 Wrocław, Poland
Int. J. Mol. Sci. 2017, 18(10), 2022; https://doi.org/10.3390/ijms18102022 - 21 Sep 2017
Cited by 19 | Viewed by 5850
Abstract
Complement is one of the most important parts of the innate immune system. Some bacteria can gain resistance against the bactericidal action of complement by decorating their outer cell surface with lipopolysaccharides (LPSs) containing a very long O-antigen or with specific outer membrane [...] Read more.
Complement is one of the most important parts of the innate immune system. Some bacteria can gain resistance against the bactericidal action of complement by decorating their outer cell surface with lipopolysaccharides (LPSs) containing a very long O-antigen or with specific outer membrane proteins. Additionally, the presence of sialic acid in the LPS molecules can provide a level of protection for bacteria, likening them to human cells, a phenomenon known as molecular mimicry. Salmonella O48, which contains sialic acid in the O-antigen, is the major cause of reptile-associated salmonellosis, a worldwide public health problem. In this study, we tested the effect of prolonged exposure to human serum on strains from Salmonella serogroup O48, specifically on the O-antigen length. After multiple passages in serum, three out of four tested strains became resistant to serum action. The gas-liquid chromatography/tandem mass spectrometry analysis showed that, for most of the strains, the average length of the LPS O-antigen increased. Thus, we have discovered a link between the resistance of bacterial cells to serum and the elongation of the LPS O-antigen. Full article
(This article belongs to the Special Issue Lipopolysaccharides (LPSs))
Show Figures

Graphical abstract

32 pages, 984 KB  
Review
Tissue-Based MicroRNAs as Predictors of Biochemical Recurrence after Radical Prostatectomy: What Can We Learn from Past Studies?
by Zhongwei Zhao 1, Carsten Stephan 1,2, Sabine Weickmann 1, Monika Jung 1, Glen Kristiansen 3 and Klaus Jung 1,2,*
1 Department of Urology, University Hospital Charité, 10117 Berlin, Germany
2 Berlin Institute for Urologic Research at the Charité, 10115 Berlin, Germany
3 Institute for Pathology, University Hospital Bonn, 53123 Bonn, Germany
Int. J. Mol. Sci. 2017, 18(10), 2023; https://doi.org/10.3390/ijms18102023 - 21 Sep 2017
Cited by 10 | Viewed by 5291
Abstract
With the increasing understanding of the molecular mechanism of the microRNAs (miRNAs) in prostate cancer (PCa), the predictive potential of miRNAs has received more attention by clinicians and laboratory scientists. Compared with the traditional prognostic tools based on clinicopathological variables, including the prostate-specific [...] Read more.
With the increasing understanding of the molecular mechanism of the microRNAs (miRNAs) in prostate cancer (PCa), the predictive potential of miRNAs has received more attention by clinicians and laboratory scientists. Compared with the traditional prognostic tools based on clinicopathological variables, including the prostate-specific antigen, miRNAs may be helpful novel molecular biomarkers of biochemical recurrence for a more accurate risk stratification of PCa patients after radical prostatectomy and may contribute to personalized treatment. Tissue samples from prostatectomy specimens are easily available for miRNA isolation. Numerous studies from different countries have investigated the role of tissue-miRNAs as independent predictors of disease recurrence, either alone or in combination with other clinicopathological factors. For this purpose, a PubMed search was performed for articles published between 2008 and 2017. We compiled a profile of dysregulated miRNAs as potential predictors of biochemical recurrence and discussed their current clinical relevance. Because of differences in analytics, insufficient power and the heterogeneity of studies, and different statistical evaluation methods, limited consistency in results was obvious. Prospective multi-institutional studies with larger sample sizes, harmonized analytics, well-structured external validations, and reasonable study designs are necessary to assess the real prognostic information of miRNAs, in combination with conventional clinicopathological factors, as predictors of biochemical recurrence. Full article
(This article belongs to the Special Issue Molecular Research on Urology)
Show Figures

Graphical abstract

15 pages, 6743 KB  
Article
Role of the Genes of Type VI Secretion System in Virulence of Rice Bacterial Brown Stripe Pathogen Acidovorax avenae subsp. avenae Strain RS-2
by Md. Mahidul Islam Masum 1,2, Yingzi Yang 1, Bin Li 1, Ogunyemi Solabomi Olaitan 1, Jie Chen 1, Yang Zhang 1, Yushi Fang 1, Wen Qiu 1,*, Yanli Wang 3 and Guochang Sun 3,*
1 State Key Laboratory of Rice Biology, Ministry of Agriculture Key Lab of Molecular Biology of Crop Pathogens and Insects, Institute of Biotechnology, Zhejiang University, Hangzhou 310058, China
2 Department of Plant Pathology, Bangabandhu Sheikh Mujibur Rahman Agricultural University, Gazipur 1706, Bangladesh
3 State Key Laboratory Breeding Base for Zhejiang Sustainable Pest and Disease Control, Institute of Plant Protection and Microbiology, Zhejiang Academy of Agricultural Sciences, Hangzhou 310021, China
Int. J. Mol. Sci. 2017, 18(10), 2024; https://doi.org/10.3390/ijms18102024 - 21 Sep 2017
Cited by 17 | Viewed by 6360
Abstract
The Type VI secretion system (T6SS) is a class of macromolecular machine that is required for the virulence of gram-negative bacteria. However, it is still not clear what the role of T6SS in the virulence of rice bacterial brown stripe pathogen Acidovorax avenae [...] Read more.
The Type VI secretion system (T6SS) is a class of macromolecular machine that is required for the virulence of gram-negative bacteria. However, it is still not clear what the role of T6SS in the virulence of rice bacterial brown stripe pathogen Acidovorax avenae subsp. avenae (Aaa) is. The aim of the current study was to investigate the contribution of T6SS in Aaa strain RS2 virulence using insertional deletion mutation and complementation approaches. This strain produced weak virulence but contains a complete T6SS gene cluster based on a genome-wide analysis. Here we compared the virulence-related phenotypes between the wild-type (RS-2) and 25 T6SS mutants, which were constructed using homologous recombination methods. The mutation of 15 T6SS genes significantly reduced bacterial virulence and the secretion of Hcp protein. Additionally, the complemented 7 mutations ΔpppA, ΔclpB, Δhcp, ΔdotU, ΔicmF, ΔimpJ, and ΔimpM caused similar virulence characteristics as RS-2. Moreover, the mutant ΔpppA, ΔclpB, ΔicmF, ΔimpJ and ΔimpM genes caused by a 38.3~56.4% reduction in biofilm formation while the mutants ΔpppA, ΔclpB, ΔicmF and Δhcp resulted in a 37.5~44.6% reduction in motility. All together, these results demonstrate that T6SS play vital roles in the virulence of strain RS-2, which may be partially attributed to the reductions in Hcp secretion, biofilm formation and motility. However, differences in virulence between strain RS-1 and RS-2 suggest that other factors may also be involved in the virulence of Aaa. Full article
(This article belongs to the Section Molecular Plant Sciences)
Show Figures

Graphical abstract

15 pages, 3298 KB  
Article
Isoliquiritigenin Induces Autophagy and Inhibits Ovarian Cancer Cell Growth
by Hsin-Yuan Chen 1, Tsui-Chin Huang 2, Tzong-Ming Shieh 3, Chi-Hao Wu 4, Li-Chun Lin 2 and Shih-Min Hsia 1,5,*
1 School of Nutrition and Health Sciences, College of Nutrition, Taipei Medical University, Taipei 11031, Taiwan
2 PhD Program for Cancer Biology and Drug Discovery, College of Medical Science and Technology, Taipei Medical University and Academia Sinica, Taipei 11031, Taiwan
3 Department of Dental Hygiene, College of Health Care, China Medical University, Taichung 40402, Taiwan
4 Department of Human Development and Family Studies, National Taiwan Normal University, Taipei 106, Taiwan
5 Graduate Institute of Metabolism and Obesity Sciences, College of Nutrition, Taipei Medical University, Taipei 11031, Taiwan
Int. J. Mol. Sci. 2017, 18(10), 2025; https://doi.org/10.3390/ijms18102025 - 21 Sep 2017
Cited by 74 | Viewed by 6546
Abstract
Ovarian cancer is one of the commonest gynecologic malignancies, which has a poor prognosis for patients at the advanced stage. Isoliquiritigenin (ISL), an active flavonoid component of the licorice plant, previously demonstrated antioxidant, anti-inflammatory, and tumor suppressive effects. In this study, we investigated [...] Read more.
Ovarian cancer is one of the commonest gynecologic malignancies, which has a poor prognosis for patients at the advanced stage. Isoliquiritigenin (ISL), an active flavonoid component of the licorice plant, previously demonstrated antioxidant, anti-inflammatory, and tumor suppressive effects. In this study, we investigated the antitumor effect of ISL on human ovarian cancer in vitro using the human ovarian cancer cell lines, OVCAR5 and ES-2, as model systems. Our results show that ISL significantly inhibited the viability of cancer cells in a concentration- and time-dependent manner. Flow cytometry analysis indicated that ISL induced G2/M phase arrest. Furthermore, the expression of cleaved PARP, cleaved caspase-3, Bax/Bcl-2 ratio, LC3B-II, and Beclin-1 levels were increased in western blot analysis. To clarify the role of autophagy and apoptosis in the effect of ISL, we used the autophagy inhibitor—3-methyladenine (3-MA) to attenuate the punctate fluorescence staining pattern of the p62/sequestosome 1 (SQSTM1, red fluorescence) and LC3 (green fluorescence) proteins after ISL treatment, and 3-MA inhibited the cytotoxicity of ISL. These findings provide new information about the link between ISL-induced autophagy and apoptosis and suggest that ISL is a candidate agent for the treatment of human ovarian cancer. Full article
(This article belongs to the Special Issue Autophagy at the Intersection of the Immune System and Cancer)
Show Figures

Figure 1

14 pages, 1996 KB  
Article
Cultivar and Metal-Specific Effects of Endophytic Bacteria in Helianthus tuberosus Exposed to Cd and Zn
by Blanca Montalbán 1,2,*, Sofie Thijs 2, Mª Carmen Lobo 1, Nele Weyens 2, Marcel Ameloot 3, Jaco Vangronsveld 2 and Araceli Pérez-Sanz 1,4
1 Departamento de Investigación Agroambiental, IMIDRA, Finca “El Encín”, Autovía del Noreste A-2 Km 38.2, 28800 Alcalá de Henares, Madrid, Spain
2 Environmental Biology, Centre for Environmental Sciences, Hasselt University, Agoralaan Building D, BE3590 Diepenbeek, Belgium
3 Biomedical Research Department, Hasselt University, Agoralaan building D, BE3590 Diepenbeek, Belgium
4 Department of Earth Sciences, Natural History Museum, Cromwell Road, London SW7 5BD, UK
Int. J. Mol. Sci. 2017, 18(10), 2026; https://doi.org/10.3390/ijms18102026 - 21 Sep 2017
Cited by 37 | Viewed by 5557
Abstract
Plant growth promoting endophytic bacteria (PGPB) isolated from Brassica napus were inoculated in two cultivars of Helianthus tuberosus (VR and D19) growing on sand supplemented with 0.1 mM Cd or 1 mM Zn. Plant growth, concentrations of metals and thiobarbituric acid (TBA) reactive [...] Read more.
Plant growth promoting endophytic bacteria (PGPB) isolated from Brassica napus were inoculated in two cultivars of Helianthus tuberosus (VR and D19) growing on sand supplemented with 0.1 mM Cd or 1 mM Zn. Plant growth, concentrations of metals and thiobarbituric acid (TBA) reactive compounds were determined. Colonization of roots of H. tuberosus D19 by Pseudomonas sp. 262 was evaluated using confocal laser scanning microscopy. Pseudomonas sp. 228, Serratia sp. 246 and Pseudomonas sp. 262 significantly enhanced growth of H. tuberosus D19 exposed to Cd or Zn. Pseudomonas sp. 228 significantly increased Cd concentrations in roots. Serratia sp. 246, and Pseudomonas sp. 256 and 228 resulted in significantly decreased contents of TBA reactive compounds in roots of Zn exposed D19 plants. Growth improvement and decrease of metal-induced stress were more pronounced in D19 than in VR. Pseudomonas sp. 262-green fluorescent protein (GFP) colonized the root epidermis/exodermis and also inside root hairs, indicating that an endophytic interaction was established. H. tuberosus D19 inoculated with Pseudomonas sp. 228, Serratia sp. 246 and Pseudomonas sp. 262 holds promise for sustainable biomass production in combination with phytoremediation on Cd and Zn contaminated soils. Full article
(This article belongs to the Special Issue Plant Microbe Interaction 2017)
Show Figures

Graphical abstract

12 pages, 886 KB  
Review
Sphingosine 1-Phosphate Signaling and Its Pharmacological Modulation in Allogeneic Hematopoietic Stem Cell Transplantation
by Philip Smith 1, Catherine O’Sullivan 1,2 and Peter Gergely 1,*
1 Novartis Institutes for BioMedical Research, WSJ-386, CH-4002 Basel, Switzerland
2 School of Medicine, Trinity Biomedical Sciences Institute, Trinity College Dublin, 152-160 Pearse Street, Dublin 2, Ireland
Int. J. Mol. Sci. 2017, 18(10), 2027; https://doi.org/10.3390/ijms18102027 - 21 Sep 2017
Cited by 8 | Viewed by 6223
Abstract
Allogeneic haemopoietic stem cell transplantation (HSCT) is increasingly used to treat haematological malignant diseases via the graft-versus-leukaemia (GvL) or graft-versus-tumour effects. Although improvements in infectious disease prophylaxis, immunosuppressive treatments, supportive care, and molecular based tissue typing have contributed to enhanced outcomes, acute graft-versus-host [...] Read more.
Allogeneic haemopoietic stem cell transplantation (HSCT) is increasingly used to treat haematological malignant diseases via the graft-versus-leukaemia (GvL) or graft-versus-tumour effects. Although improvements in infectious disease prophylaxis, immunosuppressive treatments, supportive care, and molecular based tissue typing have contributed to enhanced outcomes, acute graft-versus-host disease and other transplant related complications still contribute to high mortality and significantly limit the more widespread use of HSCT. Sphingosine 1-phosphate (S1P) is a zwitterionic lysophospholipid that has been implicated as a crucial signaling regulator in many physiological and pathophysiological processes including multiple cell types such as macrophages, dendritic cells, T cells, T regulatory cells and endothelial cells. Recent data suggested important roles for S1P signaling in engraftment, graft-versus-host disease (GvHD), GvL and other processes that occur during and after HSCT. Based on such data, pharmacological intervention via S1P modulation may have the potential to improve patient outcome by regulating GvHD and enhancing engraftment while permitting effective GvL. Full article
(This article belongs to the Special Issue Sphingolipids: Signals and Disease)
Show Figures

Figure 1

19 pages, 1530 KB  
Review
The Drosophila TRPA1 Channel and Neuronal Circuits Controlling Rhythmic Behaviours and Sleep in Response to Environmental Temperature
by Sanne Roessingh 1,2 and Ralf Stanewsky 1,*,†
1 Department of Cell and Developmental Biology, University College London, London WC1E 6DE, UK
2 School of Biological and Chemical Sciences, Queen Mary University of London, London E1 4NS, UK
Current Address: Institute for Neuro- and Behavioral Biology, Westfälische Wilhelms University, 48149 Münster, Germany.
Int. J. Mol. Sci. 2017, 18(10), 2028; https://doi.org/10.3390/ijms18102028 - 3 Oct 2017
Cited by 19 | Viewed by 9616
Abstract
trpA1 encodes a thermosensitive transient receptor potential channel (TRP channel) that functions in selection of preferred temperatures and noxious heat avoidance. In this review, we discuss the evidence for a role of TRPA1 in the control of rhythmic behaviours in Drosophila melanogaster. [...] Read more.
trpA1 encodes a thermosensitive transient receptor potential channel (TRP channel) that functions in selection of preferred temperatures and noxious heat avoidance. In this review, we discuss the evidence for a role of TRPA1 in the control of rhythmic behaviours in Drosophila melanogaster. Activity levels during the afternoon and rhythmic temperature preference are both regulated by TRPA1. In contrast, TRPA1 is dispensable for temperature synchronisation of circadian clocks. We discuss the neuronal basis of TRPA1-mediated temperature effects on rhythmic behaviours, and conclude that they are mediated by partly overlapping but distinct neuronal circuits. We have previously shown that TRPA1 is required to maintain siesta sleep under warm temperature cycles. Here, we present new data investigating the neuronal circuit responsible for this regulation. First, we discuss the difficulties that remain in identifying the responsible neurons. Second, we discuss the role of clock neurons (s-LNv/DN1 network) in temperature-driven regulation of siesta sleep, and highlight the role of TRPA1 therein. Finally, we discuss the sexual dimorphic nature of siesta sleep and propose that the s-LNv/DN1 clock network could play a role in the integration of environmental information, mating status and other internal drives, to appropriately drive adaptive sleep/wake behaviour. Full article
(This article belongs to the Special Issue Molecular and Cellular Mechanisms of Circadian Rhythms)
Show Figures

Figure 1

15 pages, 2800 KB  
Article
Targeted Delivery of siRNA with pH-Responsive Hybrid Gold Nanostars for Cancer Treatment
by Hongyan Zhu *, Wanwan Liu, Ziting Cheng, Ke Yao, Yu Yang, Bohui Xu and Gaoxing Su *
School of Pharmacy, Nantong University, Nantong 226001, China
Int. J. Mol. Sci. 2017, 18(10), 2029; https://doi.org/10.3390/ijms18102029 - 22 Sep 2017
Cited by 30 | Viewed by 6313
Abstract
In this work, we report the engineering of gold nanostars (GNS) to deliver small interfering RNA (siRNA) into HepG2 cells. The ligand DG-PEG-Lipoic acid (LA)-Lys-9R (hydrazone) was designed to functionalize GNS, and create the nanoparticles named as 9R/DG-GNS (hydrazone). In the ligand, 2-deoxyglucose [...] Read more.
In this work, we report the engineering of gold nanostars (GNS) to deliver small interfering RNA (siRNA) into HepG2 cells. The ligand DG-PEG-Lipoic acid (LA)-Lys-9R (hydrazone) was designed to functionalize GNS, and create the nanoparticles named as 9R/DG-GNS (hydrazone). In the ligand, 2-deoxyglucose (DG) is the targeting molecule, polyethylene glycol (PEG) helps to improve the dispersity and biocompatibility, 9-poly-d-arginine (9R) is employed to provide a positive surface charge and adsorb negative siRNA, and hydrazone bonds are pH-responsive and can avoid receptor-mediated endosomal recycling. Compared to GNS alone, 9R/DG-GNS (hydrazone) showed superior transfection efficiency. The expressions of cyclooxygenase-2 (COX-2) in HepG2 and SGC7901 cells were significantly suppressed by siRNA/9R/DG-GNS (hydrazone) complex. Notably, 9R/DG-GNS (hydrazone) possessed low cytotoxicity even at high concentrations in both normal cells and tumor cells. The combination treatment of siRNA/9R/DG-GNS (hydrazone) complex inhibited the cell growth rate by more than 75%. These results verified that the pH-responsive GNS complex is a promising siRNA delivery system for cancer therapy, and it is anticipated that near-infrared absorbing GNS with good photothermal conversion efficiency can be potentially used for photothermal therapy of tumors. Full article
(This article belongs to the Special Issue Bioactive Nanoparticles)
Show Figures

Graphical abstract

17 pages, 546 KB  
Review
Infectious Bronchitis Virus Variants: Molecular Analysis and Pathogenicity Investigation
by Shu-Yi Lin 1 and Hui-Wen Chen 1,2,*
1 Department of Veterinary Medicine, National Taiwan University, Taipei 10617, Taiwan
2 Research Center for Nanotechnology and Infectious Diseases, Taipei 11529, Taiwan
Int. J. Mol. Sci. 2017, 18(10), 2030; https://doi.org/10.3390/ijms18102030 - 22 Sep 2017
Cited by 112 | Viewed by 15642
Abstract
Infectious bronchitis virus (IBV) variants constantly emerge and pose economic threats to poultry farms worldwide. Numerous studies on the molecular and pathogenic characterization of IBV variants have been performed between 2007 and 2017, which we have reviewed herein. We noted that viral genetic [...] Read more.
Infectious bronchitis virus (IBV) variants constantly emerge and pose economic threats to poultry farms worldwide. Numerous studies on the molecular and pathogenic characterization of IBV variants have been performed between 2007 and 2017, which we have reviewed herein. We noted that viral genetic mutations and recombination events commonly gave rise to distinct IBV genotypes, serotypes and pathotypes. In addition to characterizing the S1 genes, full viral genomic sequencing, comprehensive antigenicity, and pathogenicity studies on emerging variants have advanced our understanding of IBV infections, which is valuable for developing countermeasures against IBV field outbreaks. This review of IBV variants provides practical value for understanding their phylogenetic relationships and epidemiology from both regional and worldwide viewpoints. Full article
Show Figures

Graphical abstract

16 pages, 717 KB  
Article
Molecular Tools for the Detection and the Identification of Hymenoptera Parasitoids in Tortricid Fruit Pests
by Pierre Franck *, Mariline Maalouly-Matar and Jérôme Olivares
INRA, UR1115, Plantes et Systèmes de culture Horticoles, F-84914 Avignon CEDEX 9, France
Int. J. Mol. Sci. 2017, 18(10), 2031; https://doi.org/10.3390/ijms18102031 - 22 Sep 2017
Cited by 15 | Viewed by 6565
Abstract
Biological control requires specific tools for the accurate detection and identification of natural enemies in order to estimate variations in their abundance and their impact according to changes in environmental conditions or agricultural practices. Here, we developed two molecular methods of detection based [...] Read more.
Biological control requires specific tools for the accurate detection and identification of natural enemies in order to estimate variations in their abundance and their impact according to changes in environmental conditions or agricultural practices. Here, we developed two molecular methods of detection based on PCR-RFLP with universal primers and on PCR with specific primers to identify commonly occurring larval parasitoids of the tortricid fruit pests and to estimate parasitism in the codling moth. Both methods were designed based on DNA sequences of the COI mitochondrial gene for a range of parasitoids that emerged from Cydia pomonella and Grapholita molesta caterpillars (102 parasitoids; nine species) and a range of potential tortricid hosts (40 moths; five species) damaging fruits. The PCR-RFLP method (digestion by AluI of a 482 bp COI fragment) was very powerful to identify parasitoid adults and their hosts, but failed to detect parasitoid larvae within eggs or within young C. pomonella caterpillars. The PCR method based on specific primers amplified COI fragments of different lengths (131 to 463 bp) for Ascogaster quadridentata (Braconidae); Pristomerus vulnerator (Ichneumonidae); Trichomma enecator (Ichneumonidae); and Perilampus tristis (Perilampidae), and demonstrated a higher level of sensibility than the PCR-RFLP method. Molecular estimations of parasitism levels in a natural C. pomonella population with the specific primers did not differ from traditional estimations based on caterpillar rearing (about 60% parasitism in a non-treated apple orchard). These PCR-based techniques provide information about within-host parasitoid assemblage in the codling moth and preliminary results on the larval parasitism of major tortricid fruit pests. Full article
(This article belongs to the Special Issue Molecular Entomology of Insects of Economic Importance)
Show Figures

Graphical abstract

14 pages, 5981 KB  
Article
Viral-Cellular DNA Junctions as Molecular Markers for Assessing Intra-Tumor Heterogeneity in Cervical Cancer and for the Detection of Circulating Tumor DNA
by Katrin Carow 1,†, Mandy Gölitz 1,†, Maria Wolf 1, Norman Häfner 1, Lars Jansen 1, Heike Hoyer 2, Elisabeth Schwarz 3, Ingo B. Runnebaum 1 and Matthias Dürst 1,*
1 Department of Gynecology, Jena University Hospital—Friedrich Schiller University Jena, 07747 Jena, Germany
2 Institute of Medical Statistics, Information Sciences and Documentation, Jena University Hospital—Friedrich Schiller University Jena, 07743 Jena, Germany
3 Research Program Infection and Cancer, DKFZ, 69120 Heidelberg, Germany
These authors contributed equally to this work.
Int. J. Mol. Sci. 2017, 18(10), 2032; https://doi.org/10.3390/ijms18102032 - 22 Sep 2017
Cited by 34 | Viewed by 6535
Abstract
The development of cervical cancer is frequently accompanied by the integration of human papillomaviruses (HPV) DNA into the host genome. Viral-cellular junction sequences, which arise in consequence, are highly tumor specific. By using these fragments as markers for tumor cell origin, we examined [...] Read more.
The development of cervical cancer is frequently accompanied by the integration of human papillomaviruses (HPV) DNA into the host genome. Viral-cellular junction sequences, which arise in consequence, are highly tumor specific. By using these fragments as markers for tumor cell origin, we examined cervical cancer clonality in the context of intra-tumor heterogeneity. Moreover, we assessed the potential of these fragments as molecular tumor markers and analyzed their suitability for the detection of circulating tumor DNA in sera of cervical cancer patients. For intra-tumor heterogeneity analyses tumors of 8 patients with up to 5 integration sites per tumor were included. Tumor islands were micro-dissected from cryosections of several tissue blocks representing different regions of the tumor. Each micro-dissected tumor area served as template for a single junction-specific PCR. For the detection of circulating tumor-DNA (ctDNA) junction-specific PCR-assays were applied to sera of 21 patients. Samples were collected preoperatively and during the course of disease. In 7 of 8 tumors the integration site(s) were shown to be homogenously distributed throughout different tumor regions. Only one tumor displayed intra-tumor heterogeneity. In 5 of 21 analyzed preoperative serum samples we specifically detected junction fragments. Junction-based detection of ctDNA was significantly associated with reduced recurrence-free survival. Our study provides evidence that HPV-DNA integration is as an early step in cervical carcinogenesis. Clonality with respect to HPV integration opens new perspectives for the application of viral-cellular junction sites as molecular biomarkers in a clinical setting such as disease monitoring. Full article
(This article belongs to the Special Issue Human Polyomaviruses and Papillomaviruses)
Show Figures

Graphical abstract

8 pages, 1737 KB  
Communication
Spatiotemporal Control of Doxorubicin Delivery from “Stealth-Like” Prodrug Micelles
by Li Kong, Dimitrios Poulcharidis, Gregory F. Schneider, Frederick Campbell * and Alexander Kros *
Supramolecular and Biomaterials Chemistry, Leiden Institute of Chemistry, Einsteinweg 55, 2333 CC Leiden, The Netherlands
Int. J. Mol. Sci. 2017, 18(10), 2033; https://doi.org/10.3390/ijms18102033 - 22 Sep 2017
Cited by 5 | Viewed by 4871
Abstract
In the treatment of cancer, targeting of anticancer drugs to the tumor microenvironment is highly desirable. Not only does this imply accurate tumor targeting but also minimal drug release en route to the tumor and maximal drug release once there. Here we describe [...] Read more.
In the treatment of cancer, targeting of anticancer drugs to the tumor microenvironment is highly desirable. Not only does this imply accurate tumor targeting but also minimal drug release en route to the tumor and maximal drug release once there. Here we describe high-loading, “stealth-like” doxorubicin micelles as a pro-drug delivery system, which upon light activation, leads to burst-like doxorbicin release. Through this approach, we show precise spatiotemporal control of doxorubicin delivery to cells in vitro. Full article
(This article belongs to the Special Issue Nanotechnology in Drug Delivery)
Show Figures

Graphical abstract

18 pages, 1496 KB  
Review
New Insights into the Role of Inflammation in the Pathogenesis of Atherosclerosis
by Meng-Yu Wu 1,2, Chia-Jung Li 3, Ming-Feng Hou 4,5,6,* and Pei-Yi Chu 7,8,9,*
1 Department of Emergency Medicine, Taipei Tzu Chi Hospital, Buddhist Tzu Chi Medical Foundation, New Taipei 231, Taiwan
2 Department of Emergency Medicine, School of Medicine, Tzu Chi University, Hualien 970, Taiwan
3 Research Assistant Center, Show Chwan Memorial Hospital, Changhua 500, Taiwan
4 Department of Surgery, College of Medicine, Kaohsiung Medical University, Kaohsiung 807, Taiwan
5 Department of Surgery, Kaohsiung Municipal Hsiao Kang Hospital, Kaohsiung 807, Taiwan
6 Division of Breast Surgery, Kaohsiung Medical University Hospital, Kaohsiung 807, Taiwan
7 Department of Pathology, Show Chwan Memorial Hospital, Changhua 500, Taiwan
8 School of Medicine, College of Medicine, Fu-Jen Catholic University, New Taipei 242, Taiwan
9 National Institute of Cancer Research, National Health Research Institutes, Tainan 704, Taiwan
Int. J. Mol. Sci. 2017, 18(10), 2034; https://doi.org/10.3390/ijms18102034 - 22 Sep 2017
Cited by 359 | Viewed by 18778
Abstract
Atherosclerosis is a chronic inflammatory disease characterized by the accumulation of lipids, smooth muscle cell proliferation, cell apoptosis, necrosis, fibrosis, and local inflammation. Immune and inflammatory responses have significant effects on every phase of atherosclerosis, and increasing evidence shows that immunity plays a [...] Read more.
Atherosclerosis is a chronic inflammatory disease characterized by the accumulation of lipids, smooth muscle cell proliferation, cell apoptosis, necrosis, fibrosis, and local inflammation. Immune and inflammatory responses have significant effects on every phase of atherosclerosis, and increasing evidence shows that immunity plays a more important role in atherosclerosis by tightly regulating its progression. Therefore, understanding the relationship between immune responses and the atherosclerotic microenvironment is extremely important. This article reviews existing knowledge regarding the pathogenesis of immune responses in the atherosclerotic microenvironment, and the immune mechanisms involved in atherosclerosis formation and activation. Full article
(This article belongs to the Special Issue Pathomechanisms of Atherosclerosis. Part I)
Show Figures

Graphical abstract

20 pages, 7434 KB  
Communication
A Novel Vav3 Homolog Identified in Lamprey, Lampetra japonica, with Roles in Lipopolysaccharide-Mediated Immune Response
by Yanqi Shen 1,2,†, Yishan Zhang 1,2,†, Yinglun Han 1,2, Peng Su 1,2, Meng Gou 1,2, Yue Pang 1,2, Qingwei Li 1,2,* and Xin Liu 1,2,*
1 College of Life Science, Liaoning Normal University, Dalian 116081, China
2 Lamprey Research Center, Liaoning Normal University, Dalian 116081, China
These authors contributed equally to this work.
Int. J. Mol. Sci. 2017, 18(10), 2035; https://doi.org/10.3390/ijms18102035 - 22 Sep 2017
Cited by 6 | Viewed by 4353
Abstract
Vav guanine nucleotide exchange factor 3 (Vav3), a Rho family GTPase, regulates multiple cell signaling pathways including those of T- and B-cell receptors in vertebrates through mediating the activities of the Rho family members. Whether the lamprey possesses Vav3 homolog and what role [...] Read more.
Vav guanine nucleotide exchange factor 3 (Vav3), a Rho family GTPase, regulates multiple cell signaling pathways including those of T- and B-cell receptors in vertebrates through mediating the activities of the Rho family members. Whether the lamprey possesses Vav3 homolog and what role it plays in immune response remain unknown. Gene cloning, recombinant expression, antibody production and expression pattern analyses were performed to characterize the lamprey Vav3 in the current study. The lamprey Vav3 is closer to jawed vertebrates’ Vav3 molecules (about 53% identities in general) than to Vav2 molecules of jawless and jawed vertebrates (about 51% identities in general) in sequence similarity. Conserved motif analysis showed that the most distinguished parts between Vav3 and Vav2 proteins are their two Src-homology 3 domains. The relative expression levels of lamprey vav3 mRNA and protein were significantly up-regulated in lamprey lymphocytes and supraneural myeloid bodies after mixed-antigens stimulation, respectively. In addition, lamprey Vav3 were up-regulated drastically in lymphocytes and supraneural myeloid bodies after lipopolysaccharide (LPS) rather than phytohemagglutinin (PHA) stimulation. Lamprey Vav3 distributed in the cytoplasm of variable lymphocyte receptor B positive (VLRB+) lymphocytes, and the number of plasmacytes (VLRB and lamprey Vav3 double positive) in blood lymphocytes also increased after LPS stimulation. Our results proved that lamprey Vav3 was involved in the LPS-mediated immune reaction of lamprey and provided a clue for the further study of the precise role lamprey Vav3 played in the signaling pathway of lamprey VLRB+ lymphocytes. Full article
(This article belongs to the Special Issue Kinase Signal Transduction 2017)
Show Figures

Figure 1

26 pages, 1540 KB  
Review
Proteome Stability as a Key Factor of Genome Integrity
by Sentiljana Gumeni 1,†, Zoi Evangelakou 1,†, Vassilis G. Gorgoulis 2 and Ioannis P. Trougakos 1,*
1 Department of Cell Biology and Biophysics, Faculty of Biology, National & Kapodistrian University of Athens, Panepistimiopolis, 15784 Athens, Greece
2 Department of Histology and Embryology, School of Medicine, National & Kapodistrian University of Athens, 11527 Athens, Greece
These authors contributed equally to this work.
Int. J. Mol. Sci. 2017, 18(10), 2036; https://doi.org/10.3390/ijms18102036 - 22 Sep 2017
Cited by 36 | Viewed by 6853
Abstract
DNA damage is constantly produced by both endogenous and exogenous factors; DNA lesions then trigger the so-called DNA damaged response (DDR). This is a highly synchronized pathway that involves recognition, signaling and repair of the damage. Failure to eliminate DNA lesions is associated [...] Read more.
DNA damage is constantly produced by both endogenous and exogenous factors; DNA lesions then trigger the so-called DNA damaged response (DDR). This is a highly synchronized pathway that involves recognition, signaling and repair of the damage. Failure to eliminate DNA lesions is associated with genome instability, a driving force in tumorigenesis. Proteins carry out the vast majority of cellular functions and thus proteome quality control (PQC) is critical for the maintenance of cellular functionality. PQC is assured by the proteostasis network (PN), which under conditions of proteome instability address the triage decision of protein fold, hold, or degrade. Key components of the PN are the protein synthesis modules, the molecular chaperones and the two main degradation machineries, namely the autophagy-lysosome and the ubiquitin-proteasome pathways; also, part of the PN are a number of stress-responsive cellular sensors including (among others) heat shock factor 1 (Hsf1) and the nuclear factor erythroid 2-related factor 2 (Nrf2). Nevertheless, the lifestyle- and/or ageing-associated gradual accumulation of stressors results in increasingly damaged and unstable proteome due to accumulation of misfolded proteins and/or protein aggregates. This outcome may then increase genomic instability due to reduced fidelity in processes like DNA replication or repair leading to various age-related diseases including cancer. Herein, we review the role of proteostatic machineries in nuclear genome integrity and stability, as well as on DDR responses. Full article
(This article belongs to the Special Issue Mechanisms Leading to Genomic Instability)
Show Figures

Graphical abstract

15 pages, 575 KB  
Review
hCG: Biological Functions and Clinical Applications
by Chinedu Nwabuobi 1,*, Sefa Arlier 1,2, Frederick Schatz 1, Ozlem Guzeloglu-Kayisli 1, Charles Joseph Lockwood 1 and Umit Ali Kayisli 1,*
1 Department of Obstetrics & Gynecology, Morsani College of Medicine, University of South Florida, Tampa, FL 33612, USA
2 Department of Obstetrics & Gynecology, Adana Numune Training and Research Hospital, Adana 01370, Turkey
Int. J. Mol. Sci. 2017, 18(10), 2037; https://doi.org/10.3390/ijms18102037 - 22 Sep 2017
Cited by 131 | Viewed by 39432
Abstract
Human chorionic gonadotropin (hCG) is produced primarily by differentiated syncytiotrophoblasts, and represents a key embryonic signal that is essential for the maintenance of pregnancy. hCG can activate various signaling cascades including mothers against decapentaplegic homolog 2 (Smad2), protein kinase C (PKC), and/or protein [...] Read more.
Human chorionic gonadotropin (hCG) is produced primarily by differentiated syncytiotrophoblasts, and represents a key embryonic signal that is essential for the maintenance of pregnancy. hCG can activate various signaling cascades including mothers against decapentaplegic homolog 2 (Smad2), protein kinase C (PKC), and/or protein kinase A (PKA) in several cells types by binding to luteinizing hormone/chorionic gonadotropin receptor (LHCGR) or potentially by direct/indirect interaction with transforming growth factor beta receptor (TGFβR). The molecule displays specialized roles in promoting angiogenesis in the uterine endothelium, maintaining myometrial quiescence, as well as fostering immunomodulation at the maternal-fetal interface. It is a member of the glycoprotein hormone family that includes luteinizing hormone (LH), thyroid-stimulating hormone (TSH), and follicle-stimulating hormone (FSH). The α-subunit of hCG displays homologies with TSH, LH, and FSH, whereas the β subunit is 80–85% homologous to LH. The hCG molecule is produced by a variety of organs, exists in various forms, exerts vital biological functions, and has various clinical roles ranging from diagnosis and monitoring of pregnancy and pregnancy-related disorders to cancer surveillance. This review presents a detailed examination of hCG and its various clinical applications. Full article
(This article belongs to the Special Issue hCG—An Endocrine, Regulator of Gestation and Cancer)
Show Figures

Figure 1

6 pages, 1372 KB  
Case Report
The Diagnostic, Prognostic, and Therapeutic Utility of Molecular Testing in a Patient with Waldenstrom’s Macroglobulinemia
by Collin K. Chin 1, Connull Leslie 2, Carolyn S. Grove 1,3, Chris Van Vliet 2 and Chan Yoon Cheah 1,3,*
1 Department of Haematology, Sir Charles Gairdner Hospital and Pathwest Laboratory Medicine WA, Nedlands 6009, Australia
2 Department of Anatomical Pathology, Pathwest Laboratory Medicine WA, Nedlands 6009, Australia
3 Medical School, University of Western Australia, Crawley 6009, Australia
Int. J. Mol. Sci. 2017, 18(10), 2038; https://doi.org/10.3390/ijms18102038 - 22 Sep 2017
Cited by 1 | Viewed by 4547
Abstract
The application of molecular genomics and our understanding of its clinical implications in the diagnosis, prognostication and treatment of lymphoproliferative disorders has rapidly evolved over the past few years. Of particular importance are indolent B-cell malignancies where tumour cell survival and proliferation are [...] Read more.
The application of molecular genomics and our understanding of its clinical implications in the diagnosis, prognostication and treatment of lymphoproliferative disorders has rapidly evolved over the past few years. Of particular importance are indolent B-cell malignancies where tumour cell survival and proliferation are commonly driven by mutations involving the B-cell receptor and downstream signalling pathways. In addition, the increasing number of novel therapies and targeted agents have provided clinicians with new therapeutic options with the aim of exploiting such mutations. In this case report, we highlight one such success story involving the diagnostic impact of the MYD88L265P mutation in Waldenstrom’s macroglobulinemia (WM), its prognostic implications and effect on choice of therapy in the era of novel therapies. Full article
Show Figures

Figure 1

18 pages, 2308 KB  
Article
Differential Functional Roles of ALDH1A1 and ALDH1A3 in Mediating Metastatic Behavior and Therapy Resistance of Human Breast Cancer Cells
by Alysha K. Croker 1,2, Mauricio Rodriguez-Torres 1,2, Ying Xia 1, Siddika Pardhan 3, Hon Sing Leong 3, John D. Lewis 4 and Alison L. Allan 1,5,6,*
1 London Regional Cancer Program, London Health Sciences Centre, 790 Commissioners Road East, London, ON N6A 4L6, Canada
2 Department of Anatomy & Cell Biology, Schulich School of Medicine & Dentistry, Western University, London, ON N6A 5C1, Canada
3 Department of Surgery, Schulich School of Medicine & Dentistry, Western University, London, ON N6A 5C1, Canada
4 Department of Oncology, University of Alberta, 5-142C Katz Group Building, 114th St. and 87th Ave. S., Edmonton, AB T6G 2E1, Canada
5 Department of Oncology and Anatomy & Cell Biology, Schulich School of Medicine & Dentistry, Western University, London, ON N6A 5C1, Canada
6 Cancer Research Laboratory Program, Lawson Health Research Institute, 750 Base Line Road, Suite 300, London, ON N6C 2R5, Canada
Int. J. Mol. Sci. 2017, 18(10), 2039; https://doi.org/10.3390/ijms18102039 - 22 Sep 2017
Cited by 83 | Viewed by 8710
Abstract
Previous studies indicate that breast cancer cells with high aldehyde dehydrogenase (ALDH) activity and CD44 expression (ALDHhiCD44+) contribute to metastasis and therapy resistance, and that ALDH1 correlates with poor outcome in breast cancer patients. The current study hypothesized that [...] Read more.
Previous studies indicate that breast cancer cells with high aldehyde dehydrogenase (ALDH) activity and CD44 expression (ALDHhiCD44+) contribute to metastasis and therapy resistance, and that ALDH1 correlates with poor outcome in breast cancer patients. The current study hypothesized that ALDH1 functionally contributes to breast cancer metastatic behavior and therapy resistance. Expression of ALDH1A1 or ALDH1A3 was knocked down in MDA-MB-468 and SUM159 human breast cancer cells using siRNA. Resulting impacts on ALDH activity (Aldefluor® assay); metastatic behavior and therapy response in vitro (proliferation/adhesion/migration/colony formation/chemotherapy and radiation) and extravasation/metastasis in vivo (chick choroiallantoic membrane assay) was assessed. Knockdown of ALDH1A3 but not ALDH1A1 in breast cancer cells decreased ALDH activity, and knockdown of ALDH1A1 reduced breast cancer cell metastatic behavior and therapy resistance relative to control (p < 0.05). In contrast, knockdown of ALDH1A3 did not alter proliferation, extravasation, or therapy resistance, but increased adhesion/migration and decreased colony formation/metastasis relative to control (p < 0.05). This is the first study to systematically examine the function of ALDH1 isozymes in individual breast cancer cell behaviors that contribute to metastasis. Our novel results indicate that ALDH1 mediates breast cancer metastatic behavior and therapy resistance, and that different enzyme isoforms within the ALDH1 family differentially impact these cell behaviors. Full article
(This article belongs to the Special Issue Chemical and Molecular Approach to Tumor Metastases)
Show Figures

Figure 1

19 pages, 7601 KB  
Article
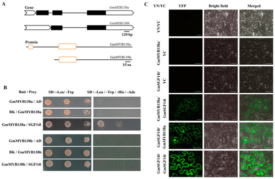
Genome-Wide Analysis of CCA1-Like Proteins in Soybean and Functional Characterization of GmMYB138a
by Shaomin Bian, Donghao Jin, Ruihua Li, Xin Xie, Guoli Gao, Weikang Sun, Yuejia Li, Lulu Zhai and Xuyan Li *
1 College of Plant Science, Jilin University, Changchun 130062, China
These authors contributed equally to this work.
Int. J. Mol. Sci. 2017, 18(10), 2040; https://doi.org/10.3390/ijms18102040 - 22 Sep 2017
Cited by 24 | Viewed by 5799
Abstract
Plant CIRCADIAN CLOCK ASSOCIATED1 (CCA1)-like proteins are a class of single-repeat MYELOBLASTOSIS ONCOGENE (MYB) transcription factors generally featured by a highly conserved motif SHAQK(Y/F)F, which play important roles in multiple biological processes. Soybean is an important grain legume for seed protein and edible [...] Read more.
Plant CIRCADIAN CLOCK ASSOCIATED1 (CCA1)-like proteins are a class of single-repeat MYELOBLASTOSIS ONCOGENE (MYB) transcription factors generally featured by a highly conserved motif SHAQK(Y/F)F, which play important roles in multiple biological processes. Soybean is an important grain legume for seed protein and edible vegetable oil. However, essential understandings regarding CCA1-like proteins are very limited in soybean. In this study, 54 CCA1-like proteins were identified by data mining of soybean genome. Phylogenetic analysis indicated that soybean CCA1-like subfamily showed evolutionary conservation and diversification. These CCA1-like genes displayed tissue-specific expression patterns, and analysis of genomic organization and evolution revealed 23 duplicated gene pairs. Among them, GmMYB138a was chosen for further investigation. Our protein–protein interaction studies revealed that GmMYB138a, but not its alternatively spliced isoform, interacts with a 14-3-3 protein (GmSGF14l). Although GmMYB138a was predominately localized in nucleus, the resulting complex of GmMYB138a and GmSGF14l was almost evenly distributed in nucleus and cytoplasm, supporting that 14-3-3s interact with their clients to alter their subcellular localization. Additionally, qPCR analysis suggested that GmMYB138a and GmSGF14l synergistically or antagonistically respond to drought, cold and salt stresses. Our findings will contribute to future research in regard to functions of soybean CCA1-like subfamily, especially regulatory mechanisms of GmMYB138a in response to abiotic stresses. Full article
(This article belongs to the Section Molecular Plant Sciences)
Show Figures

Graphical abstract

16 pages, 11152 KB  
Article
Poly(Lactic Acid) Blends with Poly(Trimethylene Carbonate) as Biodegradable Medical Adhesive Material
by Shuang Zhang, Hongli Li, Mingwei Yuan, Minglong Yuan * and Haiyun Chen *
1 Engineering Research Center of Biopolymer Functional Materials of Yunnan, Yunnan Minzu University, Kunming 650500, China
These authors contributed equally to this work.
Int. J. Mol. Sci. 2017, 18(10), 2041; https://doi.org/10.3390/ijms18102041 - 28 Sep 2017
Cited by 33 | Viewed by 6661
Abstract
A novel medical adhesive was prepared by blending poly(lactic acid) (PLA) with poly(trimethylene carbonate) (PTMC) in ethyl acetate, and the two materials were proven to be biodegradable and biocompatible. The medical adhesive was characterized by 1H nuclear magnetic resonance (1HNMR), [...] Read more.
A novel medical adhesive was prepared by blending poly(lactic acid) (PLA) with poly(trimethylene carbonate) (PTMC) in ethyl acetate, and the two materials were proven to be biodegradable and biocompatible. The medical adhesive was characterized by 1H nuclear magnetic resonance (1HNMR), gel permeation chromatography (GPC), scanning electron microscopy (SEM) and differential scanning calorimetry (DSC). The water vapor transmission rate (WVTR) of this material was measured to be 7.13 g·cm−2·24 h−1. Its degree of comfortability was confirmed by the extensibility (E) and the permanent set (PS), which were approximately 7.83 N·cm−2 and 18.83%, respectively. In vivo tests regarding rabbit immunoglobulin M (IgM), rabbit immunoglobulin G (IgG), rabbit bone alkaline phosphatase (BALP), rabbit interleukin 6 (IL-6), rabbit interleukin 10 (IL-10), rabbit tumor necrosis factor α(TNFα), glutamic-oxaloacetic transaminase (AST/GOT), glutamic-pyruvic transaminase (ALT/GPT), alkaline phosphatase (AKP), blood urea nitrogen (BUN) and creatinine (Cr) indicated that the PLA-PTMC medical adhesive was not harmful to the liver and kidneys. Finally, pathological sections indicated that PLA-PTMC was more effective than the control group. These data suggest that in addition to having a positive effect on hemostasis and no sensibility to wounds, PLA-PTMC can efficiently prevent infections and has great potential as a medical adhesive. Full article
(This article belongs to the Special Issue Novel Biomaterials for Tissue Engineering 2018)
Show Figures

Graphical abstract

6 pages, 405 KB  
Brief Report
Explaining the Microtubule Energy Balance: Contributions Due to Dipole Moments, Charges, van der Waals and Solvation Energy
by Ahmed Taha Ayoub 1, Michael Staelens 2, Alessio Prunotto 3, Marco A. Deriu 3, Andrea Danani 3, Mariusz Klobukowski 4 and Jack Adam Tuszynski 2,*
1 Medicinal Chemistry Department, Heliopolis University, Cairo-Belbeis Desert Rd, El-Nahda, El-Salam, Cairo Governorate 11777, Egypt
2 Department of Physics, University of Alberta, Edmonton, AB T6G 2E1, Canada
3 Istituto Dalle Molle di Studi sull’Intelligenza Artificiale (IDSIA), Scuola Universitaria Professionale Della Svizzera Italiana (SUPSI), Università Della Svizzera Italiana (USI), Centro Galleria 2, Manno CH-6928, Switzerland
4 Department of Chemistry, University of Alberta, Edmonton, AB T6G 2G2, Canada
Int. J. Mol. Sci. 2017, 18(10), 2042; https://doi.org/10.3390/ijms18102042 - 22 Sep 2017
Cited by 6 | Viewed by 5711
Abstract
Microtubules are the main components of mitotic spindles, and are the pillars of the cellular cytoskeleton. They perform most of their cellular functions by virtue of their unique dynamic instability processes which alternate between polymerization and depolymerization phases. This in turn is driven [...] Read more.
Microtubules are the main components of mitotic spindles, and are the pillars of the cellular cytoskeleton. They perform most of their cellular functions by virtue of their unique dynamic instability processes which alternate between polymerization and depolymerization phases. This in turn is driven by a precise balance between attraction and repulsion forces between the constituents of microtubules (MTs)—tubulin dimers. Therefore, it is critically important to know what contributions result in a balance of the interaction energy among tubulin dimers that make up microtubules and what interactions may tip this balance toward or away from a stable polymerized state of tubulin. In this paper, we calculate the dipole–dipole interaction energy between tubulin dimers in a microtubule as part of the various contributions to the energy balance. We also compare the remaining contributions to the interaction energies between tubulin dimers and establish a balance between stabilizing and destabilizing components, including the van der Waals, electrostatic, and solvent-accessible surface area energies. The energy balance shows that the GTP-capped tip of the seam at the plus end of microtubules is stabilized only by 9 kcal/mol, which can be completely reversed by the hydrolysis of a single GTP molecule, which releases + 14 kcal/mol and destabilizes the seam by an excess of + 5 kcal/mol. This triggers the breakdown of microtubules and initiates a disassembly phase which is aptly called a catastrophe. Full article
(This article belongs to the Section Molecular Biophysics)
Show Figures

Figure 1

20 pages, 7048 KB  
Article
Licochalcone A Prevents the Loss of Dopaminergic Neurons by Inhibiting Microglial Activation in Lipopolysaccharide (LPS)-Induced Parkinson’s Disease Models
by Bingxu Huang, Juxiong Liu, Chen Ju, Dongxue Yang, Guangxin Chen, Shiyao Xu, Yalong Zeng, Xuan Yan, Wei Wang, Dianfeng Liu and Shoupeng Fu *
College of Animal Science and Veterinary Medicine, Jilin University, Changchun 130062, China
Int. J. Mol. Sci. 2017, 18(10), 2043; https://doi.org/10.3390/ijms18102043 - 22 Sep 2017
Cited by 81 | Viewed by 8489
Abstract
The neuroprotective effects of Licochalcone A (Lico.A), a flavonoid isolated from the herb licorice, in Parkinson’s disease (PD) have not been elucidated. The prominent pathological feature of PD is the loss of dopaminergic neurons. The crucial role of neuroinflammation induced by activated microglia [...] Read more.
The neuroprotective effects of Licochalcone A (Lico.A), a flavonoid isolated from the herb licorice, in Parkinson’s disease (PD) have not been elucidated. The prominent pathological feature of PD is the loss of dopaminergic neurons. The crucial role of neuroinflammation induced by activated microglia in dopaminergic neurodegeneration has been validated. In this study, we explore the therapeutic effects of Lico.A in lipopolysaccharide (LPS)-induced PD models in vivo and in vitro. We find that Lico.A significantly inhibits LPS-stimulated production of pro-inflammatory mediators and microglial activation by blocking the phosphorylation of extracellular signal-regulated kinase (ERK1/2) and nuclear factor κB (NF-κB) p65 in BV-2 cells. In addition, through cultured primary mesencephalic neuron-glia cell experiments, we illustrate that Lico.A attenuates the decrease in [3H] dopamine (DA) uptake and the loss of tyrosine hydroxylase-immunoreactive (TH-ir) neurons in LPS-induced PD models in vitro. Furthermore, LPS intoxication in rats results in microglial activation, dopaminergic neurodegeneration and significant behavioral deficits in vivo. Lico.A treatment prevents microglial activation and reduction of dopaminergic neuron and ameliorates PD-like behavioral impairments. Thus, these results demonstrate for the first time that the neuroprotective effects of Lico.A are associated with microglia and anti-inflammatory effects in PD models. Full article
(This article belongs to the Special Issue Natural Anti-Inflammatory Agents)
Show Figures

Graphical abstract

15 pages, 731 KB  
Review
Dysbindin-1 Involvement in the Etiology of Schizophrenia
by Haitao Wang 1, Jiangping Xu 1, Philip Lazarovici 2 and Wenhua Zheng 3,4,*
1 Department of Neuropharmacology and Drug Discovery, School of Pharmaceutical Sciences, Southern Medical University, Guangzhou 510515, China
2 School of Pharmacy Institute for Drug Research, Faculty of Medicine, The Hebrew University of Jerusalem, Jerusalem 91120, Israel
3 Faculty of Health Sciences, University of Macau, Taipa, Macau 999078, China
4 Zhuhai UM Science & Technology Research Institute, Zhuhai 519080, China
Int. J. Mol. Sci. 2017, 18(10), 2044; https://doi.org/10.3390/ijms18102044 - 22 Sep 2017
Cited by 40 | Viewed by 9389
Abstract
Schizophrenia is a major psychiatric disorder that afflicts about 1% of the world’s population, falling into the top 10 medical disorders causing disability. Existing therapeutic strategies have had limited success on cognitive impairment and long-term disability and are burdened by side effects. Although [...] Read more.
Schizophrenia is a major psychiatric disorder that afflicts about 1% of the world’s population, falling into the top 10 medical disorders causing disability. Existing therapeutic strategies have had limited success on cognitive impairment and long-term disability and are burdened by side effects. Although new antipsychotic medications have been launched in the past decades, there has been a general lack of significant innovation. This lack of significant progress in the pharmacotherapy of schizophrenia is a reflection of the complexity and heterogeneity of the disease. To date, many susceptibility genes have been identified to be associated with schizophrenia. DTNBP1 gene, which encodes dysbindin-1, has been linked to schizophrenia in multiple populations. Studies on genetic variations show that DTNBP1 modulate prefrontal brain functions and psychiatric phenotypes. Dysbindin-1 is enriched in the dorsolateral prefrontal cortex and hippocampus, while postmortem brain studies of individuals with schizophrenia show decreased levels of dysbindin-1 mRNA and protein in these brain regions. These studies proposed a strong connection between dysbindin-1 function and the pathogenesis of disease. Dysbindin-1 protein was localized at both pre- and post-synaptic sites, where it regulates neurotransmitter release and receptors signaling. Moreover, dysbindin-1 has also been found to be involved in neuronal development. Reduced expression levels of dysbindin-1 mRNA and protein appear to be common in dysfunctional brain areas of schizophrenic patients. The present review addresses our current knowledge of dysbindin-1 with emphasis on its potential role in the schizophrenia pathology. We propose that dysbindin-1 and its signaling pathways may constitute potential therapeutic targets in the therapy of schizophrenia. Full article
Show Figures

Graphical abstract

18 pages, 2480 KB  
Article
Integration of C1 and C2 Metabolism in Trees
by Kolby J. Jardine 1,*, Vinicius Fernandes de Souza 2, Patty Oikawa 3, Niro Higuchi 2, Markus Bill 1, Rachel Porras 1, Ülo Niinemets 4,5 and Jeffrey Q. Chambers 1,6
1 Climate Science Department, Earth Science Division, Lawrence Berkeley National Laboratory, One Cyclotron Rd, building 64-241, Berkeley, CA 94720, USA
2 National Institute for Amazon Research, Ave. Andre Araujo 2936, Manaus, AM 69060-001, Brazil
3 Department of Earth and Environmental Sciences, California State University, East Bay, North Science 329, 25800 Carlos Bee Boulevard, Hayward, CA 94542, USA
4 Department of Plant Physiology, Estonian University of Life Sciences, Kreutzwaldi 1, 51014 Tartu, Estonia
5 Estonian Academy of Sciences, Kohtu 6, 10130 Tallinn, Estonia
6 Department of Geography, University of California Berkeley, 507 McCone Hall #4740, Berkeley, CA 94720, USA
Int. J. Mol. Sci. 2017, 18(10), 2045; https://doi.org/10.3390/ijms18102045 - 23 Sep 2017
Cited by 25 | Viewed by 8347
Abstract
C1 metabolism in plants is known to be involved in photorespiration, nitrogen and amino acid metabolism, as well as methylation and biosynthesis of metabolites and biopolymers. Although the flux of carbon through the C1 pathway is thought to be large, its [...] Read more.
C1 metabolism in plants is known to be involved in photorespiration, nitrogen and amino acid metabolism, as well as methylation and biosynthesis of metabolites and biopolymers. Although the flux of carbon through the C1 pathway is thought to be large, its intermediates are difficult to measure and relatively little is known about this potentially ubiquitous pathway. In this study, we evaluated the C1 pathway and its integration with the central metabolism using aqueous solutions of 13C-labeled C1 and C2 intermediates delivered to branches of the tropical species Inga edulis via the transpiration stream. Delivery of [13C]methanol and [13C]formaldehyde rapidly stimulated leaf emissions of [13C]methanol, [13C]formaldehyde, [13C]formic acid, and 13CO2, confirming the existence of the C1 pathway and rapid interconversion between methanol and formaldehyde. However, while [13C]formate solutions stimulated emissions of 13CO2, emissions of [13C]methanol or [13C]formaldehyde were not detected, suggesting that once oxidation to formate occurs it is rapidly oxidized to CO2 within chloroplasts. 13C-labeling of isoprene, a known photosynthetic product, was linearly related to 13CO2 across C1 and C2 ([13C2]acetate and [2-13C]glycine) substrates, consistent with reassimilation of C1, respiratory, and photorespiratory CO2. Moreover, [13C]methanol and [13C]formaldehyde induced a quantitative labeling of both carbon atoms of acetic acid emissions, possibly through the rapid turnover of the chloroplastic acetyl-CoA pool via glycolate oxidation. The results support a role of the C1 pathway to provide an alternative carbon source for glycine methylation in photorespiration, enhance CO2 concentrations within chloroplasts, and produce key C2 intermediates (e.g., acetyl-CoA) central to anabolic and catabolic metabolism. Full article
(This article belongs to the Section Molecular Plant Sciences)
Show Figures

Graphical abstract

20 pages, 4282 KB  
Article
Characterization of Growth Hormone Resistance in Experimental and Ulcerative Colitis
by Christoffer Soendergaard 1,2, Peter Helding Kvist 1, Peter Thygesen 1, Mats Reslow 1,3, Ole Haagen Nielsen 2, John Joseph Kopchick 4 and Thomas Lindebo Holm 1,*
1 Novo Nordisk A/S, Haemophilia Research, Maaloev 2760, Denmark
2 Department of Gastroenterology, Herlev Hospital, Herlev 2730, Denmark
3 Pila Pharma AB, 20512 Malmö, Sweden
4 Edison Biotechnology Institute & Department of Biomedical Sciences, HCOM, Ohio University, Athens, OH 45701, USA
Int. J. Mol. Sci. 2017, 18(10), 2046; https://doi.org/10.3390/ijms18102046 - 23 Sep 2017
Cited by 22 | Viewed by 7786
Abstract
Growth hormone (GH) resistance may develop as a consequence of inflammation during conditions such as inflammatory bowel disease, encompassing ulcerative colitis (UC). However, the specific role of the GH–insulin growth factor (IGF)-1-axis and/or the functional consequences of GH resistance in this condition are [...] Read more.
Growth hormone (GH) resistance may develop as a consequence of inflammation during conditions such as inflammatory bowel disease, encompassing ulcerative colitis (UC). However, the specific role of the GH–insulin growth factor (IGF)-1-axis and/or the functional consequences of GH resistance in this condition are unclear. In situ hybridization targeting the GH receptor (GHR) and relevant transcriptional analyses were performed in patients with UC and in IL-10 knock-out mice with piroxicam accelerated colitis (PAC). Using cultured primary epithelial cells, the effects of inflammation on the molecular mechanisms governing GH resistance was verified. Also, the therapeutic potential of GH on mucosal healing was tested in the PAC model. Inflammation induced intestinal GH resistance in UC and experimental colitis by down-regulating GHR expression and up-regulating suppressor of cytokine signalling (SOCS) proteins. These effects are driven by pro-inflammatory mediators (tumor necrosis factor (TNF)-α, interleukin (IL)-1β and IL-6) as confirmed using primary epithelial cells. Treatment of experimental colitis with GH increased IGF-1 and body weight of the mice, but had no effects on colonic inflammation or mucosal healing. The high transcriptional similarity between UC and experimental colitis accentuates the formation of intestinal GH resistance during inflammation. Inflammation-induced GH resistance not only impairs general growth but induces a state of local resistance, which potentially impairs the actions of GH on mucosal healing during colitis when using long-acting GH therapy. Full article
(This article belongs to the Special Issue Growth Hormone: Therapeutic Possibilities)
Show Figures

Graphical abstract

12 pages, 3395 KB  
Article
Podocalyxin-Like Protein 1 Regulates TAZ Signaling and Stemness Properties in Colon Cancer
by Wen-Ying Lee 1,2, Chih-Chia Kuo 3,4, Bo-Xing Lin 3,4, Chia-Hsiung Cheng 3,4, Ku-Chung Chen 3,4 and Cheng-Wei Lin 3,4,5,*
1 Department of Cytopathology, Chi Mei Medical Center, Tainan 710, Taiwan
2 Department of Pathology, School of Medicine, College of Medicine, Taipei Medical University, Taipei 110, Taiwan
3 Department of Biochemistry and Molecular Cell Biology, School of Medicine, College of Medicine, Taipei Medical University, Taipei 110, Taiwan
4 Graduate Institute of Medical Sciences, College of Medicine, Taipei Medical University, Taipei 110, Taiwan
5 Center for Cell Therapy and Regeneration Medicine, Taipei Medical University, Taipei 110, Taiwan
Int. J. Mol. Sci. 2017, 18(10), 2047; https://doi.org/10.3390/ijms18102047 - 23 Sep 2017
Cited by 17 | Viewed by 6577
Abstract
Colon cancer is the third most common cancer in the world and the second most common cause of cancer-related mortality. Molecular biomarkers for colon cancer have undergone vigorous discovery and validation. Recent studies reported that overexpression of podocalyxin-like protein 1 (PODXL) is associated [...] Read more.
Colon cancer is the third most common cancer in the world and the second most common cause of cancer-related mortality. Molecular biomarkers for colon cancer have undergone vigorous discovery and validation. Recent studies reported that overexpression of podocalyxin-like protein 1 (PODXL) is associated with distant metastasis and poor prognosis across several types of malignancies. Its role and underlying molecular mechanism, however, are not yet fully understood. In the present study, we revealed that the Hippo transducer, the transcriptional coactivator with PDZ-binding motif (TAZ), acts as a downstream mediator of PODXL in colon cancer. Inhibition of PODXL resulted in the suppression of TAZ signaling and the downregulation of Hippo downstream genes. Moreover, PODXL plays a critical role in cancer stemness, invasiveness, and sensitivity to chemotherapies in colon cancer HCT15 cells. Notably, expression of PODXL showed a positive correlation with stem-like and epithelial-mesenchymal transition (EMT) core signatures, and was associated with poor survival outcomes in patients with colon cancer. These findings provide novel insights into the molecular mechanism of PODXL-mediated tumorigenesis in colon cancer. Full article
(This article belongs to the Special Issue Cancer Stem Cells)
Show Figures

Figure 1

18 pages, 833 KB  
Review
Deciphering the Role of B Cells in Multiple Sclerosis—Towards Specific Targeting of Pathogenic Function
by Klaus Lehmann-Horn 1,2, Silke Kinzel 3 and Martin S. Weber 3,4,*
1 Department of Neurology, Klinikum rechts der Isar, Technical University of Munich, 81675 Munich, Germany
2 Munich Cluster for Systems Neurology (SyNergy), 80336 Munich, Germany
3 Institute of Neuropathology, University Medical Center, Georg August University, 37099 Göttingen, Germany
4 Department of Neurology, University Medical Center, Georg August University, Robert-Koch-Str. 40, 37099 Göttingen, Germany
Int. J. Mol. Sci. 2017, 18(10), 2048; https://doi.org/10.3390/ijms18102048 - 23 Sep 2017
Cited by 70 | Viewed by 10830
Abstract
B cells, plasma cells and antibodies may play a key role in the pathogenesis of multiple sclerosis (MS). This notion is supported by various immunological changes observed in MS patients, such as activation and pro-inflammatory differentiation of peripheral blood B cells, the persistence [...] Read more.
B cells, plasma cells and antibodies may play a key role in the pathogenesis of multiple sclerosis (MS). This notion is supported by various immunological changes observed in MS patients, such as activation and pro-inflammatory differentiation of peripheral blood B cells, the persistence of clonally expanded plasma cells producing immunoglobulins in the cerebrospinal fluid, as well as the composition of inflammatory central nervous system lesions frequently containing co-localizing antibody depositions and activated complement. In recent years, the perception of a respective pathophysiological B cell involvement was vividly promoted by the empirical success of anti-CD20-mediated B cell depletion in clinical trials; based on these findings, the first monoclonal anti-CD20 antibody—ocrelizumab—is currently in the process of being approved for treatment of MS. In this review, we summarize the current knowledge on the role of B cells, plasma cells and antibodies in MS and elucidate how approved and future treatments, first and foremost anti-CD20 antibodies, therapeutically modify these B cell components. We will furthermore describe regulatory functions of B cells in MS and discuss how the evolving knowledge of these therapeutically desirable B cell properties can be harnessed to improve future safety and efficacy of B cell-directed therapy in MS. Full article
(This article belongs to the Special Issue Advances in Multiple Sclerosis 2017)
Show Figures

Figure 1

15 pages, 4870 KB  
Article
E-Learning for Rare Diseases: An Example Using Fabry Disease
by Chiara Cimmaruta 1, Ludovica Liguori 2,3, Maria Monticelli 1, Giuseppina Andreotti 2,* and Valentina Citro 1
1 Dipartimento di Biologia, Università Federico II, 80126 Napoli, Italy
2 Istituto di Chimica Biomolecolare, Consiglio Nazionale delle Ricerche, Comprensorio Olivetti, Edificio 70, Via Campi Flegrei 34, 80078 Pozzuoli, Italy
3 Dipartimento di Scienze e Tecnologie Ambientali, Biologiche e Farmaceutiche, Università della Campania “Luigi Vanvitelli”, 81100 Caserta, Italy
Int. J. Mol. Sci. 2017, 18(10), 2049; https://doi.org/10.3390/ijms18102049 - 24 Sep 2017
Cited by 3 | Viewed by 5145
Abstract
Background: Rare diseases represent a challenge for physicians because patients are rarely seen, and they can manifest with symptoms similar to those of common diseases. In this work, genetic confirmation of diagnosis is derived from DNA sequencing. We present a tutorial for the [...] Read more.
Background: Rare diseases represent a challenge for physicians because patients are rarely seen, and they can manifest with symptoms similar to those of common diseases. In this work, genetic confirmation of diagnosis is derived from DNA sequencing. We present a tutorial for the molecular analysis of a rare disease using Fabry disease as an example. Methods: An exonic sequence derived from a hypothetical male patient was matched against human reference data using a genome browser. The missense mutation was identified by running BlastX, and information on the affected protein was retrieved from the database UniProt. The pathogenic nature of the mutation was assessed with PolyPhen-2. Disease-specific databases were used to assess whether the missense mutation led to a severe phenotype, and whether pharmacological therapy was an option. Results: An inexpensive bioinformatics approach is presented to get the reader acquainted with the diagnosis of Fabry disease. The reader is introduced to the field of pharmacological chaperones, a therapeutic approach that can be applied only to certain Fabry genotypes. Conclusion: The principle underlying the analysis of exome sequencing can be explained in simple terms using web applications and databases which facilitate diagnosis and therapeutic choices. Full article
(This article belongs to the Special Issue Rare Diseases: Molecular Mechanisms and Therapeutic Strategies)
Show Figures

Graphical abstract

22 pages, 841 KB  
Review
Molecular Mechanisms and Pathways as Targets for Cancer Prevention and Progression with Dietary Compounds
by Nagisa Nosrati 1,2, Marica Bakovic 2 and Gopinadhan Paliyath 1,*
1 Department of Plant Agriculture, University of Guelph, Guelph, ON N1G 2W1, Canada
2 Department of Human Health and Nutritional Sciences, University of Guelph, Guelph, ON N1G 2W1, Canada
Int. J. Mol. Sci. 2017, 18(10), 2050; https://doi.org/10.3390/ijms18102050 - 25 Sep 2017
Cited by 74 | Viewed by 9765
Abstract
A unique feature of bioactive food ingredients is their broad antioxidant function. Antioxidants having a wide spectrum of chemical structure and activity beyond basic nutrition; display different health benefits by the prevention and progression of chronic diseases. Functional food components are capable of [...] Read more.
A unique feature of bioactive food ingredients is their broad antioxidant function. Antioxidants having a wide spectrum of chemical structure and activity beyond basic nutrition; display different health benefits by the prevention and progression of chronic diseases. Functional food components are capable of enhancing the natural antioxidant defense system by scavenging reactive oxygen and nitrogen species, protecting and repairing DNA damage, as well as modulating the signal transduction pathways and gene expression. Major pathways affected by bioactive food ingredients include the pro-inflammatory pathways regulated by nuclear factor kappa B (NF-κB), as well as those associated with cytokines and chemokines. The present review summarizes the importance of plant bioactives and their roles in the regulation of inflammatory pathways. Bioactives influence several physiological processes such as gene expression, cell cycle regulation, cell proliferation, cell migration, etc., resulting in cancer prevention. Cancer initiation is associated with changes in metabolic pathways such as glucose metabolism, and the effect of bioactives in normalizing this process has been provided. Initiation and progression of inflammatory bowel diseases (IBD) which increase the chances of developing of colorectal cancers can be downregulated by plant bioactives. Several aspects of the potential roles of microRNAs and epigenetic modifications in the development of cancers have also been presented. Full article
(This article belongs to the Special Issue Nutraceuticals in Human Health and Disease)
Show Figures

Graphical abstract

17 pages, 2600 KB  
Review
Neuron–Glia Crosstalk and Neuropathic Pain: Involvement in the Modulation of Motor Activity in the Orofacial Region
by Mohammad Zakir Hossain 1,*, Shumpei Unno 1, Hiroshi Ando 2, Yuji Masuda 3 and Junichi Kitagawa 1
1 Department of Oral Physiology, School of Dentistry, Matsumoto Dental University, 1780 Gobara Hirooka, Shiojiri, Nagano 399-0781, Japan
2 Department of Biology, School of Dentistry, Matsumoto Dental University, 1780 Gobara, Hirooka, Shiojiri, Nagano 399-0781, Japan
3 Institute for Oral Science, Matsumoto Dental University, 1780 Gobara, Hirooka, Shiojiri, Nagano 399-0781, Japan
Int. J. Mol. Sci. 2017, 18(10), 2051; https://doi.org/10.3390/ijms18102051 - 26 Sep 2017
Cited by 59 | Viewed by 11733
Abstract
Neuropathic orofacial pain (NOP) is a debilitating condition. Although the pathophysiology remains unclear, accumulating evidence suggests the involvement of multiple mechanisms in the development of neuropathic pain. Recently, glial cells have been shown to play a key pathogenetic role. Nerve injury leads to [...] Read more.
Neuropathic orofacial pain (NOP) is a debilitating condition. Although the pathophysiology remains unclear, accumulating evidence suggests the involvement of multiple mechanisms in the development of neuropathic pain. Recently, glial cells have been shown to play a key pathogenetic role. Nerve injury leads to an immune response near the site of injury. Satellite glial cells are activated in the peripheral ganglia. Various neural and immune mediators, released at the central terminals of primary afferents, lead to the sensitization of postsynaptic neurons and the activation of glia. The activated glia, in turn, release pro-inflammatory factors, further sensitizing the neurons, and resulting in central sensitization. Recently, we observed the involvement of glia in the alteration of orofacial motor activity in NOP. Microglia and astroglia were activated in the trigeminal sensory and motor nuclei, in parallel with altered motor functions and a decreased pain threshold. A microglial blocker attenuated the reduction in pain threshold, reduced the number of activated microglia, and restored motor activity. We also found an involvement of the astroglial glutamate–glutamine shuttle in the trigeminal motor nucleus in the alteration of the jaw reflex. Neuron–glia crosstalk thus plays an important role in the development of pain and altered motor activity in NOP. Full article
(This article belongs to the Special Issue Microglia in Aging and Neurodegenerative Disease)
Show Figures

Graphical abstract

14 pages, 1951 KB  
Article
Anti-Photoaging Effect of Jeju Putgyul (Unripe Citrus) Extracts on Human Dermal Fibroblasts and Ultraviolet B-induced Hairless Mouse Skin
by Seung-Hyun Choi 1, Sun-Il Choi 1, Tae-Dong Jung 1, Bong-Yeon Cho 1, Jin-Ha Lee 1, Seung-Hyung Kim 2, Seon-A Yoon 3, Young-Min Ham 3, Weon-Jong Yoon 3, Ju-Hyun Cho 4,* and Ok-Hawn Lee 1,*
1 Department of Food Science and Biotechnology, Kangwon National University, Chuncheon 24341, Korea
2 Institute of Traditional Medicine and Bioscience, Daejeon University, Daejeon 34520, Korea
3 Jeju Biodiversity Research Institute (JBRI), Jeju Technopark (JTP), Jeju 63608, Korea
4 Hurum Central Research Institute, Seogwipo 63608, Korea
Int. J. Mol. Sci. 2017, 18(10), 2052; https://doi.org/10.3390/ijms18102052 - 25 Sep 2017
Cited by 27 | Viewed by 10628
Abstract
Ultraviolet (UV) radiation stimulates the expression of matrix metalloproteinases (MMPs) and inflammatory cytokines. These signaling pathways participate in the degradation of the extracellular matrix and induce inflammatory responses that lead to photoaging. This study evaluated the antioxidant activity and the effect on MMPs [...] Read more.
Ultraviolet (UV) radiation stimulates the expression of matrix metalloproteinases (MMPs) and inflammatory cytokines. These signaling pathways participate in the degradation of the extracellular matrix and induce inflammatory responses that lead to photoaging. This study evaluated the antioxidant activity and the effect on MMPs and procollagen of putgyul extract in vitro. The anti-photoaging activity of putgyul extracts was estimated in vivo using hairless mice (HR-1). The putgyul extracts reduced MMP-1 production and increased the content of procollagen type I carboxy-terminal peptide in human dermal fibroblasts. Ultravilot-B (UVB)-induced expression of inflammatory cytokines and MMPs was detected in mice, and putgyul extracts suppressed the expression. These results suggest that putgyul extract inhibits photoaging by inhibiting the expression of MMPs that degrade collagen and inhibiting cytokines that induce inflammatory responses. The mouse model also demonstrated that oral administration of putgyul extracts decreased wrinkle depth, epidermal thickness, collagen degradation, and trans-epidermal water loss, and increased β-glucosidase activity on UVB exposed skin. Putgyul extract protects against UVB-induced damage of skin and could be valuable in the prevention of photoaging. Full article
Show Figures

Graphical abstract

14 pages, 3121 KB  
Article
APE1/Ref-1 Inhibits Phosphate-Induced Calcification and Osteoblastic Phenotype Changes in Vascular Smooth Muscle Cells
by Ki Mo Lee 1,†, Eun Ok Lee 1,†, Yu Ran Lee 1, Hee Kyoung Joo 1, Myoung Soo Park 1, Cuk-Seong Kim 1, Sunga Choi 1, Jin-Ok Jeong 2 and Byeong Hwa Jeon 1,*
1 Research Institute of Medical Sciences, Department of Physiology, School of Medicine, Chungnam National University, 266 Munhwa-ro, Jung-gu, Daejeon 35015, Korea
2 Division of Cardiology, Department of Internal Medicine, Chungnam National University, Daejeon 35015, Korea
These authors contributed equally to this work.
Int. J. Mol. Sci. 2017, 18(10), 2053; https://doi.org/10.3390/ijms18102053 - 25 Sep 2017
Cited by 25 | Viewed by 9194
Abstract
Vascular calcification plays a role in the pathogenesis of atherosclerosis, diabetes, and chronic kidney disease; however, the role of apurinic/apyrimidinic endonuclease 1/redox factor-1 (APE1/Ref-1) in inorganic phosphate (Pi)-induced vascular smooth muscle cell (VSMC) calcification remains unknown. In this study, we investigated the possible [...] Read more.
Vascular calcification plays a role in the pathogenesis of atherosclerosis, diabetes, and chronic kidney disease; however, the role of apurinic/apyrimidinic endonuclease 1/redox factor-1 (APE1/Ref-1) in inorganic phosphate (Pi)-induced vascular smooth muscle cell (VSMC) calcification remains unknown. In this study, we investigated the possible role of APE1/Ref-1 in Pi-induced VSMC calcification. We observed that Pi decreased endogenous APE1/Ref-1 expression and promoter activity in VSMCs, and that adenoviral overexpression of APE1/Ref-1 inhibited Pi-induced calcification in VSMCs and in an ex vivo organ culture of a rat aorta. However, a redox mutant of APE1/Ref-1(C65A/C93A) did not reduce Pi-induced calcification in VSMCs, suggesting APE1/Ref-1-mediated redox function against vascular calcification. Additionally, APE1/Ref-1 overexpression inhibited Pi-induced intracellular and mitochondrial reactive oxygen species production, and APE1/Ref-1 overexpression resulted in decreased Pi-induced lactate dehydrogenase activity, pro-apoptotic Bax levels, and increased anti-apoptotic Bcl-2 protein levels. Furthermore, APE1/Ref-1 inhibited Pi-induced osteoblastic differentiation associated with alkaline phosphatase activity and inhibited Pi-exposure-induced loss of the smooth muscle phenotype. Our findings provided valuable insights into the redox function of APE1/Ref-1 in preventing Pi-induced VSMC calcification by inhibiting oxidative stress and osteoblastic differentiation, resulting in prevention of altered osteoblastic phenotypes in VSMCs. Full article
(This article belongs to the Special Issue Oxidative Stress in Vascular Diseases)
Show Figures

Graphical abstract

13 pages, 6494 KB  
Article
Blocking of the Ubiquitin-Proteasome System Prevents Inflammation-Induced Bone Loss by Accelerating M-CSF Receptor c-Fms Degradation in Osteoclast Differentiation
by Kyunghee Lee 1,†, Mi Yeong Kim 1,†, Heejin Ahn 1,†, Han-Sung Kim 2, Hong-In Shin 3 and Daewon Jeong 1,*
1 Department of Microbiology, Laboratory of Bone Metabolism and Control, Yeungnam University College of Medicine, Daegu 42415, Korea
2 Department of Biomedical Engineering, College of Health Science, Institute of Medical Engineering, Yonsei University, Wonju 26493, Korea
3 IHBR, Department of Oral Pathology, School of Dentistry, Kyungpook National University, Daegu 41940, Korea
These authors contributed equally to this work.
Int. J. Mol. Sci. 2017, 18(10), 2054; https://doi.org/10.3390/ijms18102054 - 25 Sep 2017
Cited by 23 | Viewed by 6149
Abstract
Anti-osteoporotic activity of a blocker of the ubiquitin-proteasome system, bortezomib, has known to be achieved by directly opposed action in increased bone formation by osteoblasts and in decreased bone destruction by osteoclasts. However, the mechanisms underlying the proteasome blocker inhibition of osteoclast differentiation [...] Read more.
Anti-osteoporotic activity of a blocker of the ubiquitin-proteasome system, bortezomib, has known to be achieved by directly opposed action in increased bone formation by osteoblasts and in decreased bone destruction by osteoclasts. However, the mechanisms underlying the proteasome blocker inhibition of osteoclast differentiation and function are not fully understood. Here, we observed that proteasome inhibitors, such as MG132 and bortezomib, in osteoclasts accelerated the degradation of c-Fms, a cognate receptor of macrophage colony-stimulating factor (M-CSF), and did not affect the amount of receptor activator of nuclear factor kappa-B (RANK), a receptor of receptor activator of nuclear factor kappa-B ligand (RANKL). c-Fms degradation induced by proteasome inhibitors was controlled by the activation of p38/tumor necrosis factor-alpha converting enzyme (TACE)-mediated regulated intramembrane proteolysis (RIPping). This was validated through the restoration of c-Fms using specific inhibitors of p38 and TACE, and a stimulation of p38-dependent TACE. In addition, c-Fms degradation by proteasome inhibition completely blocked M-CSF-mediated intrinsic signalling and led to the suppression of osteoclast differentiation and bone resorption. In a mouse model with intraperitoneal administration of lipopolysaccharide (LPS) that stimulates osteoclast formation and leads to bone loss, proteasome blockers prevented LPS-induced inflammatory bone resorption due to a decrease in the number of c-Fms-positive osteoclasts. Our study showed that accelerating c-Fms proteolysis by proteasome inhibitors may be a therapeutic option for inflammation-induced bone loss. Full article
(This article belongs to the Section Biochemistry)
Show Figures

Graphical abstract

17 pages, 3446 KB  
Article
The Phosphoproteomic Response of Rice Seedlings to Cadmium Stress
by Min Zhong 1,2, Sanfeng Li 1, Fenglin Huang 1,3, Jiehua Qiu 1, Jian Zhang 1, Zhonghua Sheng 1, Shaoqing Tang 1, Xiangjin Wei 1,* and Peisong Hu 1,*
1 State Key Lab of Rice Biology, China National Rice Research Institute, Hangzhou 311400, China
2 College of Agronomy, Jiangxi Agricultural University, Nanchang 330045, China
3 College of Agronomy, Hunan Agricultural University, Changsha 410128, China
Int. J. Mol. Sci. 2017, 18(10), 2055; https://doi.org/10.3390/ijms18102055 - 27 Sep 2017
Cited by 45 | Viewed by 6344
Abstract
The environmental damage caused by cadmium (Cd) pollution is of increasing concern in China. While the overall plant response to Cd has been investigated in some depth, the contribution (if any) of protein phosphorylation to the detoxification of Cd and the expression of [...] Read more.
The environmental damage caused by cadmium (Cd) pollution is of increasing concern in China. While the overall plant response to Cd has been investigated in some depth, the contribution (if any) of protein phosphorylation to the detoxification of Cd and the expression of tolerance is uncertain. Here, the molecular basis of the plant response has been explored in hydroponically raised rice seedlings exposed to 10 μΜ and 100 μΜ Cd2+ stress. An analysis of the seedlings’ quantitative phosphoproteome identified 2454 phosphosites, associated with 1244 proteins. A total of 482 of these proteins became differentially phosphorylated as a result of exposure to Cd stress; the number of proteins affected in this way was six times greater in the 100 μΜ Cd2+ treatment than in the 10 μΜ treatment. A functional analysis of the differentially phosphorylated proteins implied that a significant number was involved in signaling, in stress tolerance and in the neutralization of reactive oxygen species, while there was also a marked representation of transcription factors. Full article
(This article belongs to the Section Biochemistry)
Show Figures

Graphical abstract

18 pages, 273 KB  
Review
Insulin-Like Growth Factors in the Pathogenesis of Neurological Diseases in Children
by Raili Riikonen
Child Neurology, Children’s Hospital, University of Eastern Finland and Kuopio University Hospital, P.O. Box 1627, FI-70211 Kuopio, Finland
Int. J. Mol. Sci. 2017, 18(10), 2056; https://doi.org/10.3390/ijms18102056 - 26 Sep 2017
Cited by 29 | Viewed by 5772
Abstract
Insulin-like growth factors play a key role for neuronal growth, differentiation, the survival of neurons and synaptic formation. The action of IGF-1 is most pronounced in the developing brain. In this paper we will try to give an answer to the following questions: [...] Read more.
Insulin-like growth factors play a key role for neuronal growth, differentiation, the survival of neurons and synaptic formation. The action of IGF-1 is most pronounced in the developing brain. In this paper we will try to give an answer to the following questions: Why are studies in children important? What clinical studies in neonatal asphyxia, infantile spasms, progressive encephalopathy–hypsarrhythmia–optical atrophy (PEHO) syndrome, infantile ceroid lipofuscinosis (INCL), autistic spectrum disorders (ASD) and subacute sclerosing encephalopathy (SSPE) have been carried out? What are IGF-based therapeutic strategies? What are the therapeutic approaches? We conclude that there are now great hopes for the therapeutic use of IGF-1 for some neurological disorders (particularly ASD). Full article
(This article belongs to the Special Issue IGFs in Health and Disease)
20 pages, 5041 KB  
Article
Long-Term Therapy Outcomes When Treating Chronic Kidney Disease Patients with Paricalcitol in German and Austrian Clinical Practice (TOP Study)
by Nicholas Obermüller 1, Alexander R. Rosenkranz 2, Hans-Walter Müller 3, Dennis Hidde 3, András Veres 3, Sabine Decker-Burgard 3, Isolde Weisz 4 and Helmut Geiger 1,*
1 Division of Nephrology, III, Medical Clinic, University Hospital Frankfurt, Goethe-University, Theodor-Stern-Kai 7, 60590 Frankfurt, Germany
2 Clinical Division of Nephrology, Department of Internal Medicine, Medical University Graz, Auenbruggerplatz 27, A-8036 Graz, Austria
3 AbbVie Deutschland GmbH & Co. KG, Mainzer Strasse 81, 65189 Wiesbaden, Germany
4 AbbVie GmbH, Lemböckgasse 61, A-1230 Wien, Austria
Int. J. Mol. Sci. 2017, 18(10), 2057; https://doi.org/10.3390/ijms18102057 - 28 Sep 2017
Cited by 3 | Viewed by 6272
Abstract
Paricalcitol is approved for prevention and therapy of secondary hyperparathyroidism (sHPT) in patients with chronic kidney disease (CKD), with only short-term data in clinical routine settings. A 12-month observational study was conducted in Germany and Austria (90 centers, 761 patients) from 2008 to [...] Read more.
Paricalcitol is approved for prevention and therapy of secondary hyperparathyroidism (sHPT) in patients with chronic kidney disease (CKD), with only short-term data in clinical routine settings. A 12-month observational study was conducted in Germany and Austria (90 centers, 761 patients) from 2008 to 2013. Laboratory values, demographical, and clinical data were documented in 629 dialysis patients and 119 predialysis patients. In predialysis patients, median intact parathormone (iPTH) was 180.0 pg/mL (n = 105) at the start of the study, 115.7 pg/mL (n = 105) at last documentation, and 151.8 pg/mL (n = 50) at month 12, with 32.4% of the last documented iPTH values in the KDOQI (Kidney Disease Outcomes Quality Initiative) target range. In dialysis patients, median iPTH was 425.5 pg/mL (n = 569) at study start, 262.3 pg/mL (n = 569) at last documentation, and 266.1 pg/mL (n = 318) at month 12, with 36.5% of dialysis patients in the KDOQI target range. Intravenous paricalcitol showed more homogenous iPTH control than oral treatment. Combined analysis of all dialysis patients indicated comparable and stable mean serum calcium and phosphate levels throughout the study. Clinical symptoms, such as itching, bone pain, and fatigue, were improved compared with study entry. The spectrum and frequency of adverse events mirrored the known pattern for patients on dialysis. Paricalcitol is efficacious and has a consistent safety profile in sHPT over 12 months. Full article
Show Figures

Graphical abstract

14 pages, 4901 KB  
Article
Evaluating Changes in Cell-Wall Components Associated with Clubroot Resistance Using Fourier Transform Infrared Spectroscopy and RT-PCR
by Rachid Lahlali 1,2, Tao Song 3, Mingguang Chu 3, Fengqun Yu 3, Saroj Kumar 1,4, Chithra Karunakaran 1 and Gary Peng 3,*
1 Canadian Light Source, 44 Innovation Blvd, Saskatoon, SK S7N 2V3, Canada
2 Currently Department of Crop Protection, Phytopathology Unit, Ecole Nationale d’Agriculture de Meknès, BP/S 40, Meknès 50001, Morocco
3 Saskatoon Research and Development Centre, Agriculture and Agri-Food Canada 107 Science Place, Saskatoon, SK S7N 0X2, Canada
4 Currently Department of Biophysics, All India Institute of Medical Sciences, New Delhi 110029, India
Int. J. Mol. Sci. 2017, 18(10), 2058; https://doi.org/10.3390/ijms18102058 - 26 Sep 2017
Cited by 41 | Viewed by 6774
Abstract
Clubroot disease is a serious threat to canola production in western Canada and many parts of the world. Rcr1 is a clubroot resistance (CR) gene identified recently and its molecular mechanisms in mediating CR have been studied using several omics approaches. The current [...] Read more.
Clubroot disease is a serious threat to canola production in western Canada and many parts of the world. Rcr1 is a clubroot resistance (CR) gene identified recently and its molecular mechanisms in mediating CR have been studied using several omics approaches. The current study aimed to characterize the biochemical changes in the cell wall of canola roots connecting to key molecular mechanisms of this CR gene identified in prior studies using Fourier transform infrared (FTIR) spectroscopy. The expression of nine genes involved in phenylpropanoid metabolism was also studied using qPCR. Between susceptible (S) and resistance (R) samples, the most notable biochemical changes were related to an increased biosynthesis of lignin and phenolics. These results were supported by the transcription data on higher expression of BrPAL1. The up-regulation of PAL is indicative of an inducible defence response conferred by Rcr1; the activation of this basal defence gene via the phenylpropanoid pathway may contribute to clubroot resistance conferred by Rcr1. The data indicate that several cell-wall components, including lignin and pectin, may play a role in defence responses against clubroot. Principal components analysis of FTIR data separated non-inoculated samples from inoculated samples, but not so much between inoculated S and inoculated R samples. It is also shown that FTIR spectroscopy can be a useful tool in studying plant-pathogen interaction at cellular levels. Full article
(This article belongs to the Section Molecular Biophysics)
Show Figures

Graphical abstract

17 pages, 934 KB  
Review
The Potential for Gut Organoid Derived Interstitial Cells of Cajal in Replacement Therapy
by Jerry Zhou 1,2,*, Michael D. O’Connor 1,2 and Vincent Ho 1,2
1 School of Medicine, Western Sydney University, Campbelltown, NSW 2560, Australia
2 Medical Sciences Research Group, Western Sydney University, Campbelltown, NSW 2560, Australia
Int. J. Mol. Sci. 2017, 18(10), 2059; https://doi.org/10.3390/ijms18102059 - 26 Sep 2017
Cited by 19 | Viewed by 11898
Abstract
Effective digestion requires propagation of food along the entire length of the gastrointestinal tract. This process involves coordinated waves of peristalsis produced by enteric neural cell types, including different categories of interstitial cells of Cajal (ICC). Impaired food transport along the gastrointestinal tract, [...] Read more.
Effective digestion requires propagation of food along the entire length of the gastrointestinal tract. This process involves coordinated waves of peristalsis produced by enteric neural cell types, including different categories of interstitial cells of Cajal (ICC). Impaired food transport along the gastrointestinal tract, either too fast or too slow, causes a range of gut motility disorders that affect millions of people worldwide. Notably, loss of ICC has been shown to affect gut motility. Patients that suffer from gut motility disorders regularly experience diarrhoea and/or constipation, insomnia, anxiety, attention lapses, irritability, dizziness, and headaches that greatly affect both physical and mental health. Limited treatment options are available for these patients, due to the scarcity of human gut tissue for research and transplantation. Recent advances in stem cell technology suggest that large amounts of rudimentary, yet functional, human gut tissue can be generated in vitro for research applications. Intriguingly, these stem cell-derived gut organoids appear to contain functional ICC, although their frequency and functional properties are yet to be fully characterised. By reviewing methods of gut organoid generation, together with what is known of the molecular and functional characteristics of ICC, this article highlights short- and long-term goals that need to be overcome in order to develop ICC-based therapies for gut motility disorders. Full article
(This article belongs to the Special Issue Stem Cell Research)
Show Figures

Graphical abstract

13 pages, 2680 KB  
Article
Mitochondriotropic and Cardioprotective Effects of Triphenylphosphonium-Conjugated Derivatives of the Diterpenoid Isosteviol
by Lara Testai 1,*, Irina Strobykina 2, Victor V. Semenov 3, Marina Semenova 4, Eleonora Da Pozzo 1, Alma Martelli 1, Valentina Citi 1, Claudia Martini 1, Maria C. Breschi 1, Vladimir E. Kataev 2,† and Vincenzo Calderone 1,†
1 Department of Pharmacy, University of Pisa, Bonanno Street, 6, 56120 Pisa, Italy
2 A. E. Arbuzov Institute of Organic and Physical Chemistry, Kazan Scientific Center of Russian Academy of Sciences, Arbuzov Street, 8, 420088 Kazan, Russia
3 N. D. Zelinsky Institute of Organic Chemistry, Russian Academy of Sciences, Leninsky Prospect, 47, 119991 Moscow, Russia
4 N. K. Kol’tsov Institute of Developmental Biology, Russian Academy of Sciences, Vavilov Street, 26, 119334 Moscow, Russia
These authors contributed equally to this work.
Int. J. Mol. Sci. 2017, 18(10), 2060; https://doi.org/10.3390/ijms18102060 - 26 Sep 2017
Cited by 27 | Viewed by 5541
Abstract
Mitochondria play a crucial role in the cell fate; in particular, reducing the accumulation of calcium in the mitochondrial matrix offers cardioprotection. This affect is achieved by a mild depolarization of the mitochondrial membrane potential, which prevents the assembly and opening of the [...] Read more.
Mitochondria play a crucial role in the cell fate; in particular, reducing the accumulation of calcium in the mitochondrial matrix offers cardioprotection. This affect is achieved by a mild depolarization of the mitochondrial membrane potential, which prevents the assembly and opening of the mitochondrial permeability transition pore. For this reason, mitochondria are an attractive target for pharmacological interventions that prevent ischaemia/reperfusion injury. Isosteviol is a diterpenoid created from the acid hydrolysis of Stevia rebaudiana Bertoni (fam. Asteraceae) glycosides that has shown protective effects against ischaemia/reperfusion injury, which are likely mediated through the activation of mitochondrial adenosine tri-phosphate (ATP)-sensitive potassium (mitoKATP) channels. Some triphenylphosphonium (triPP)-conjugated derivatives of isosteviol have been developed, and to evaluate the possible pharmacological benefits that result from these synthetic modifications, in this study, the mitochondriotropic properties of isosteviol and several triPP-conjugates were investigated in rat cardiac mitochondria and in the rat heart cell line H9c2. This study’s main findings highlight the ability of isosteviol to depolarize the mitochondrial membrane potential and reduce calcium uptake by the mitochondria, which are typical functions of mitochondrial potassium channel openings. Moreover, triPP-conjugated derivatives showed a similar behavior to isosteviol but at lower concentrations, indicative of their improved uptake into the mitochondrial matrix. Finally, the cardioprotective property of a selected triPP-conjugated derivative was demonstrated in an in vivo model of acute myocardial infarct. Full article
(This article belongs to the Special Issue Natural and Semi-Synthetic Small Molecules in Drug Discovery)
Show Figures

Graphical abstract

12 pages, 1133 KB  
Article
Clinically Isolated Syndrome According to McDonald 2010: Intrathecal IgG Synthesis Still Predictive for Conversion to Multiple Sclerosis
by Philipp Schwenkenbecher 1, Anastasia Sarikidi 1, Lena Bönig 1, Ulrich Wurster 1, Paul Bronzlik 2, Kurt-Wolfram Sühs 1, Refik Pul 1,3, Martin Stangel 1 and Thomas Skripuletz 1,*
1 Clinical Neuroimmunology and Neurochemistry, Department of Neurology, Hannover Medical School, 30625 Hannover, Germany
2 Department of Diagnostic and Interventional Neuroradiology, Hannover Medical School, 30625 Hannover, Germany
3 Department of Neurology, University Clinic Essen, 45147 Essen, Germany
Int. J. Mol. Sci. 2017, 18(10), 2061; https://doi.org/10.3390/ijms18102061 - 27 Sep 2017
Cited by 30 | Viewed by 6972
Abstract
While the revised McDonald criteria of 2010 allow for the diagnosis of multiple sclerosis (MS) in an earlier stage, there is still a need to identify the risk factors for conversion to MS in patients with clinically isolated syndrome (CIS). Since the latest [...] Read more.
While the revised McDonald criteria of 2010 allow for the diagnosis of multiple sclerosis (MS) in an earlier stage, there is still a need to identify the risk factors for conversion to MS in patients with clinically isolated syndrome (CIS). Since the latest McDonald criteria were established, the prognostic role of cerebrospinal fluid (CSF) and visual evoked potentials (VEP) in CIS patients is still poorly defined. We conducted a monocentric investigation including patients with CIS in the time from 2010 to 2015. Follow-ups of 120 patients revealed that 42% converted to MS. CIS patients with positive oligoclonal bands (OCB) were more than twice as likely to convert to MS as OCB negative patients (hazard ratio = 2.6). The probability to develop MS was even higher when a quantitative intrathecal IgG synthesis was detected (hazard ratio = 3.8). In patients with OCB, VEP did not add further information concerning the conversion rate to MS. In patients with optic neuritis and negative OCB, a significantly higher rate converted to MS when VEP were delayed. In conclusion, the detection of an intrathecal IgG synthesis increases the conversion probability to MS. Pathological VEP can help to predict the conversion rate to MS in patients with optic neuritis without an intrathecal IgG synthesis. Full article
(This article belongs to the Special Issue Advances in Multiple Sclerosis 2017)
Show Figures

Graphical abstract

23 pages, 6579 KB  
Article
Spaceflight Activates Autophagy Programs and the Proteasome in Mouse Liver
by Elizabeth A. Blaber 1,2, Michael J. Pecaut 3 and Karen R. Jonscher 4,*
1 Universities Space Research Association, Mountain View, CA 94040, USA
2 NASA Ames Research Center, Moffett Field, CA 94035, USA
3 Department of Basic Sciences, Division of Radiation Research, Loma Linda University School of Medicine, Loma Linda, CA 92350, USA
4 Department of Anesthesiology, University of Colorado Anschutz Medical Campus, Aurora, CO 80045, USA
Int. J. Mol. Sci. 2017, 18(10), 2062; https://doi.org/10.3390/ijms18102062 - 27 Sep 2017
Cited by 55 | Viewed by 8038
Abstract
Increased oxidative stress is an unavoidable consequence of exposure to the space environment. Our previous studies showed that mice exposed to space for 13.5 days had decreased glutathione levels, suggesting impairments in oxidative defense. Here we performed unbiased, unsupervised and integrated multi-‘omic analyses [...] Read more.
Increased oxidative stress is an unavoidable consequence of exposure to the space environment. Our previous studies showed that mice exposed to space for 13.5 days had decreased glutathione levels, suggesting impairments in oxidative defense. Here we performed unbiased, unsupervised and integrated multi-‘omic analyses of metabolomic and transcriptomic datasets from mice flown aboard the Space Shuttle Atlantis. Enrichment analyses of metabolite and gene sets showed significant changes in osmolyte concentrations and pathways related to glycerophospholipid and sphingolipid metabolism, likely consequences of relative dehydration of the spaceflight mice. However, we also found increased enrichment of aminoacyl-tRNA biosynthesis and purine metabolic pathways, concomitant with enrichment of genes associated with autophagy and the ubiquitin-proteasome. When taken together with a downregulation in nuclear factor (erythroid-derived 2)-like 2-mediated signaling, our analyses suggest that decreased hepatic oxidative defense may lead to aberrant tRNA post-translational processing, induction of degradation programs and senescence-associated mitochondrial dysfunction in response to the spaceflight environment. Full article
(This article belongs to the Special Issue Oxidative Stress and Space Biology: An Organ-Based Approach)
Show Figures

Graphical abstract

16 pages, 263 KB  
Review
Metaplasia in the Stomach—Precursor of Gastric Cancer?
by Hiroto Kinoshita, Yoku Hayakawa * and Kazuhiko Koike
Graduate School of Medicine, Department of Gastroenterology, The University of Tokyo, 7-3-1, Hongo, Bunkyo-ku, Tokyo 113-8655, Japan
Int. J. Mol. Sci. 2017, 18(10), 2063; https://doi.org/10.3390/ijms18102063 - 27 Sep 2017
Cited by 75 | Viewed by 13831
Abstract
Despite a significant decrease in the incidence of gastric cancer in Western countries over the past century, gastric cancer is still one of the leading causes of cancer-related deaths worldwide. Most human gastric cancers develop after long-term Helicobacter pylori infection via the Correa [...] Read more.
Despite a significant decrease in the incidence of gastric cancer in Western countries over the past century, gastric cancer is still one of the leading causes of cancer-related deaths worldwide. Most human gastric cancers develop after long-term Helicobacter pylori infection via the Correa pathway: the progression is from gastritis, atrophy, intestinal metaplasia, dysplasia, to cancer. However, it remains unclear whether metaplasia is a direct precursor of gastric cancer or merely a marker of high cancer risk. Here, we review human studies on the relationship between metaplasia and cancer in the stomach, data from mouse models of metaplasia regarding the mechanism of metaplasia development, and the cellular responses induced by H. pylori infection. Full article
(This article belongs to the Special Issue Cancer Stem Cells)
Show Figures

Graphical abstract

16 pages, 7768 KB  
Article
A Novel Fully Human Agonistic Single Chain Fragment Variable Antibody Targeting Death Receptor 5 with Potent Antitumor Activity In Vitro and In Vivo
by Gaoxin Lei, Menglong Xu, Zhipan Xu, Lili Gu, Chenchen Lu, Zhengli Bai, Yue Wang, Yongbo Zhang, Huajing Hu, Yiwei Jiang, Wenfeng Zhao and Shuhua Tan *
State Key Laboratory of Natural Medicines, School of Life Science and Technology, China Pharmaceutical University, Nanjing 210009, China
Int. J. Mol. Sci. 2017, 18(10), 2064; https://doi.org/10.3390/ijms18102064 - 27 Sep 2017
Cited by 9 | Viewed by 5488
Abstract
Agonistic antibodies, which bind specifically to death receptor 5 (DR5), can trigger apoptosis in tumor cells through the extrinsic pathway. In this present study, we describe the use of a phage display to isolate a novel fully human agonistic single chain fragment variable [...] Read more.
Agonistic antibodies, which bind specifically to death receptor 5 (DR5), can trigger apoptosis in tumor cells through the extrinsic pathway. In this present study, we describe the use of a phage display to isolate a novel fully human agonistic single chain fragment variable (scFv) antibody, which targets DR5. After five rounds of panning a large (1.2 × 108 clones) phage display library on DR5, a total of over 4000 scFv clones were screened by the phage ELISA. After screening for agonism in a cell-viability assay in vitro, a novel DR5-specific scFv antibody TR2-3 was isolated, which inhibited COLO205 and MDA-MB-231 tumor cell growth without any cross-linking agents. The activity of TR2-3 in inducing apoptosis in cancer cells was evaluated by using an Annexin V-PE apoptosis detection kit in combination with flow cytometry and the Hoechst 33342 and propidium iodide double staining analysis. In addition, the activation of caspase-dependent apoptosis was evaluated by Western blot assays. The results indicated that TR2-3 induced robust apoptosis of the COLO205 and MDA-MB-231 cells in a dose-dependent and time-dependent manner, while it remarkably upregulated the cleavage of caspase-3 and caspase-8. Furthermore, TR2-3 suppressed the tumor growth significantly in the xenograft model. Taken together, these data suggest that TR2-3 exhibited potent antitumor activity both in vitro and in vivo. This work provides a novel human antibody, which might be a promising candidate for cancer therapy by targeting DR5. Full article
(This article belongs to the Section Biochemistry)
Show Figures

Graphical abstract

14 pages, 2166 KB  
Article
Anti-Adipogenic Effects on 3T3-L1 Cells and Zebrafish by Tanshinone IIA
by Yu-Kyoung Park 1, Brice Wilfried Obiang-Obounou 2, Jinho Lee 3, Tae-Yun Lee 4, Myung-Ae Bae 5, Kyu-Seok Hwang 5, Kyung-Bok Lee 6, Jong-Soon Choi 6 and Byeong-Churl Jang 1,*
1 Department of Molecular Medicine, College of Medicine, Keimyung University, 1095 Dalgubeoldaero, Dalseo-gu, Daegu 42601, Korea
2 Department of Food Nutrition, College of Natural Sciences, Keimyung University, 1095 Dalgubeoldaero, Dalseo-gu, Daegu 42601, Korea
3 Department of Chemistry, College of Natural Sciences, Keimyung University, 1095 Dalgubeoldaero, Dalseo-gu, Daegu 42601, Korea
4 Department of Microbiology, College of Medicine, Yeungnam University, 170 Hyeonchung-ro, Nam-gu, Daegu 42415, Korea
5 Bio & Drug Discovery Division, Korea Research Institute of Chemical Technology, 141 Gajeong-ro Yuseong-gu, Daejeon 34114, Korea
6 Biological Disaster Analysis Group, Division of Convergence Biotechnology, Korea Basic Science Institute, 169-148 Gwahak-ro, Yuseong-gu, Daejeon 34133, Korea
Int. J. Mol. Sci. 2017, 18(10), 2065; https://doi.org/10.3390/ijms18102065 - 27 Sep 2017
Cited by 42 | Viewed by 8874
Abstract
Tanshinone IIA is a diterpene quinone isolated from the roots of Salvia miltiorrhiza bunge that has traditionally been used in China for the treatment of cardiovascular and cerebrovascular disorders. Although there is recent evidence showing that tanshinone IIA has an anti-obesity effect, its [...] Read more.
Tanshinone IIA is a diterpene quinone isolated from the roots of Salvia miltiorrhiza bunge that has traditionally been used in China for the treatment of cardiovascular and cerebrovascular disorders. Although there is recent evidence showing that tanshinone IIA has an anti-obesity effect, its underlying mechanism of anti-obesity effect is poorly understood. Here, we investigated the effect of tanshinone IIA on lipid accumulation in 3T3-L1 preadipocytes and zebrafish. Notably, tanshinone IIA at 10 μM concentration greatly reduced lipid accumulation and triglyceride (TG) contents during 3T3-L1 preadipocyte differentiation, suggesting its anti-adipogenic effect. On mechanistic levels, tanshinone IIA reduced the expression levels of CCAAT/enhancer-binding protein-α (C/EBP-α), peroxisome proliferator-activated receptor-γ (PPAR-γ), fatty acid synthase (FAS), and perilipin A but also the phosphorylation levels of signal transducer and activator of transcription-3/5 (STAT-3/5) in differentiating 3T3-L1 cells. In addition, tanshinone IIA strongly inhibited leptin and resistin mRNA expression in differentiating 3T3-L1 cells. Importantly, the tanshinone IIA’s lipid-reducing effect was also seen in zebrafish. In sum, these findings demonstrate that tanshinone IIA has anti-adipogenic effects on 3T3-L1 cells and zebrafish, and its anti-adipogenic effect on 3T3-L1 cells is largely attributable to the reduced expression and/or phosphorylation levels of C/EBP-α, PPAR-γ, FAS, perilipin A, and STAT-3/5. Full article
(This article belongs to the Section Bioactives and Nutraceuticals)
Show Figures

Graphical abstract

21 pages, 7500 KB  
Article
Challenges for Super-Resolution Localization Microscopy and Biomolecular Fluorescent Nano-Probing in Cancer Research
by Michael Hausmann 1,*, Nataša Ilić 2, Götz Pilarczyk 1, Jin-Ho Lee 1, Abiramy Logeswaran 1, Aurora Paola Borroni 2, Matthias Krufczik 1, Franziska Theda 1, Nadine Waltrich 1, Felix Bestvater 3, Georg Hildenbrand 1,4, Christoph Cremer 5 and Michael Blank 2,*
1 Kirchhoff-Institute for Physics, University of Heidelberg, Im Neuenheimer Feld 227, 69120 Heidelberg, Germany
2 Laboratory of Molecular and Cellular Cancer Biology, Faculty of Medicine, Bar-Ilan University, 8 Henrietta Szold ST, Safed 1311502, Israel
3 German Cancer Research Center (DKFZ), Im Neuenheimer Feld 280, 69120 Heidelberg, Germany
4 Department of Radiation Oncology, Universitätsmedizin Mannheim, University of Heidelberg, Theodor-Kutzer-Ufer 3-5, 68159 Mannheim, Germany
5 Institute of Molecular Biology, Ackermannweg 4, 55128 Mainz, Germany
Int. J. Mol. Sci. 2017, 18(10), 2066; https://doi.org/10.3390/ijms18102066 - 28 Sep 2017
Cited by 43 | Viewed by 10430
Abstract
Understanding molecular interactions and regulatory mechanisms in tumor initiation, progression, and treatment response are key requirements towards advanced cancer diagnosis and novel treatment procedures in personalized medicine. Beyond decoding the gene expression, malfunctioning and cancer-related epigenetic pathways, investigations of the spatial receptor arrangements [...] Read more.
Understanding molecular interactions and regulatory mechanisms in tumor initiation, progression, and treatment response are key requirements towards advanced cancer diagnosis and novel treatment procedures in personalized medicine. Beyond decoding the gene expression, malfunctioning and cancer-related epigenetic pathways, investigations of the spatial receptor arrangements in membranes and genome organization in cell nuclei, on the nano-scale, contribute to elucidating complex molecular mechanisms in cells and tissues. By these means, the correlation between cell function and spatial organization of molecules or molecular complexes can be studied, with respect to carcinogenesis, tumor sensitivity or tumor resistance to anticancer therapies, like radiation or antibody treatment. Here, we present several new applications for bio-molecular nano-probes and super-resolution, laser fluorescence localization microscopy and their potential in life sciences, especially in biomedical and cancer research. By means of a tool-box of fluorescent antibodies, green fluorescent protein (GFP) tagging, or specific oligonucleotides, we present tumor relevant re-arrangements of Erb-receptors in membranes, spatial organization of Smad specific ubiquitin protein ligase 2 (Smurf2) in the cytosol, tumor cell characteristic heterochromatin organization, and molecular re-arrangements induced by radiation or antibody treatment. The main purpose of this article is to demonstrate how nano-scaled distance measurements between bio-molecules, tagged by appropriate nano-probes, can be applied to elucidate structures and conformations of molecular complexes which are characteristic of tumorigenesis and treatment responses. These applications open new avenues towards a better interpretation of the spatial organization and treatment responses of functionally relevant molecules, at the single cell level, in normal and cancer cells, offering new potentials for individualized medicine. Full article
(This article belongs to the Special Issue Laser Application in Life Sciences 2018)
Show Figures

Figure 1

15 pages, 2817 KB  
Article
Lipidomics Unravels the Role of Leaf Lipids in Thyme Plant Response to Drought Stress
by Parviz Moradi 1,*,†, Atiyeh Mahdavi 2,*,†, Maryam Khoshkam 3 and Marcello Iriti 4,*
1 Research Division of Natural Resources, Zanjan Agricultural and Natural Resources Research and Education Centre, AREEO, Zanjan 45331-47183, Iran
2 Institute for Advanced Studies in Basic Sciences (IASBS), Zanjan 45137-66731, Iran
3 Department of Chemistry, University of Mohaghegh Ardabili, Ardabil 56199-11367, Iran
4 Department of Agricultural and Environmental Sciences, Milan State University, 20133 Milan, Italy
These authors contributed equally to this work.
Int. J. Mol. Sci. 2017, 18(10), 2067; https://doi.org/10.3390/ijms18102067 - 28 Sep 2017
Cited by 62 | Viewed by 6935
Abstract
Thymus is one of the best known genera within the Labiatae (Lamiaceae) family, with more than 200 species and many medicinal and culinary uses. The effects of prolonged drought on lipid profile were investigated in tolerant and sensitive thyme plants (Thymus serpyllum [...] Read more.
Thymus is one of the best known genera within the Labiatae (Lamiaceae) family, with more than 200 species and many medicinal and culinary uses. The effects of prolonged drought on lipid profile were investigated in tolerant and sensitive thyme plants (Thymus serpyllum L. and Thymus vulgaris L., respectively). Non-targeted non-polar metabolite profiling was carried out using Fourier transform ion cyclotron resonance (FT-ICR) mass spectrometry with one-month-old plants exposed to drought stress, and their morpho-physiological parameters were also evaluated. Tolerant and sensitive plants exhibited clearly different responses at a physiological level. In addition, different trends for a number of non-polar metabolites were observed when comparing stressed and control samples, for both sensitive and tolerant plants. Sensitive plants showed the highest decrease (55%) in main lipid components such as galactolipids and phospholipids. In tolerant plants, the level of lipids involved in signaling increased, while intensities of those induced by stress (e.g., oxylipins) dramatically decreased (50–60%), in particular with respect to metabolites with m/z values of 519.3331, 521.3488, and 581.3709. Partial least square discriminant analysis separated all the samples into four groups: tolerant watered, tolerant stressed, sensitive watered and sensitive stressed. The combination of lipid profiling and physiological parameters represented a promising tool for investigating the mechanisms of plant response to drought stress at non-polar metabolome level. Full article
(This article belongs to the Special Issue Metabolomics in the Plant Sciences 2017)
Show Figures

Graphical abstract

15 pages, 2182 KB  
Article
Circadian Rhythms of Retinomotor Movement in a Marine Megapredator, the Atlantic Tarpon, Megalops atlanticus
by Kristin L. Kopperud and Michael S. Grace *
College of Science, Florida Institute of Technology, 150 West University Blvd, Melbourne, FL 32901, USA
Int. J. Mol. Sci. 2017, 18(10), 2068; https://doi.org/10.3390/ijms18102068 - 28 Sep 2017
Cited by 6 | Viewed by 6980
Abstract
Many ecologically and economically important marine fish species worldwide spend portions of their lives in coastal regions that are increasingly inundated by artificial light at night. However, while extensive research illustrates the harmful effects of inappropriate light exposure on biological timing in humans, [...] Read more.
Many ecologically and economically important marine fish species worldwide spend portions of their lives in coastal regions that are increasingly inundated by artificial light at night. However, while extensive research illustrates the harmful effects of inappropriate light exposure on biological timing in humans, rodents and birds, comparable studies on marine fish are virtually nonexistent. This study aimed to assess the effects of light on biological clock function in the marine fish retina using the Atlantic tarpon (Megalops atlanticus) as a model. Using anti-opsin immunofluorescence, we observed robust rhythms of photoreceptor outer segment position (retinomotor movement) over the course of the daily light–dark cycle: cone outer segments were contracted toward the inner retina and rods were elongated during the day; the opposite occurred at night. Phase shifting the daily light–dark cycle caused a corresponding shift of retinomotor movement timing, and cone retinomotor movement persisted in constant darkness, indicating control by a circadian clock. Constant light abolished retinomotor movements of both photoreceptor types. Thus, abnormally-timed light exposure may disrupt normal M. atlanticus clock function and harm vision, which in turn may affect prey capture and predator avoidance. These results should help inform efforts to mitigate the effects of coastal light pollution on organisms in marine ecosystems. Full article
(This article belongs to the Special Issue Molecular and Cellular Mechanisms of Circadian Rhythms)
Show Figures

Graphical abstract

17 pages, 1993 KB  
Article
DNA Protecting Activities of Nymphaea nouchali (Burm. f) Flower Extract Attenuate t-BHP-Induced Oxidative Stress Cell Death through Nrf2-Mediated Induction of Heme Oxygenase-1 Expression by Activating MAP-Kinases
by Md Badrul Alam 1, Mi-Kyoung Ju 1 and Sang-Han Lee 1,2,*
1 Department of Food Science and Biotechnology, Graduate School, Kyungpook National University, Daegu 41566, Korea
2 Food and Bio-Industry Research Institute, Kyungpook National University, Daegu 41566, Korea
Int. J. Mol. Sci. 2017, 18(10), 2069; https://doi.org/10.3390/ijms18102069 - 28 Sep 2017
Cited by 37 | Viewed by 7349
Abstract
This study was performed to investigate the antioxidant activities of Nymphaea nouchali flower (NNF) extract and the underlying mechanism using RAW 264.7 cells. The presence of gallic acid, catechin, epicatechin, epigallocatechin, epicatechin gallate, caffeic acid, quercetin, and apigenin in the NNF was confirmed [...] Read more.
This study was performed to investigate the antioxidant activities of Nymphaea nouchali flower (NNF) extract and the underlying mechanism using RAW 264.7 cells. The presence of gallic acid, catechin, epicatechin, epigallocatechin, epicatechin gallate, caffeic acid, quercetin, and apigenin in the NNF was confirmed by high-performance liquid chromatography (HPLC). The extract had a very potent capacity to scavenge numerous free radicals. NNF extract was also able to prevent DNA damage and quench cellular reactive oxygen species (ROS) generation induced by tert-Butyl hydroperoxide (t-BHP) with no signs of toxicity. The NNF extract was able to augment the expression of both primary and phase II detoxifying enzyme, resulting in combat the oxidative stress. This is accomplished by phosphorylation of mitogen-activated protein kinase (MAP kinase) (p38 kinase and extracellular signal-regulated kinase (ERK)) followed by enhancing the nuclear translocation of the nuclear factor erythroid 2-related factor 2 (Nrf2). This attenuates cellular ROS generation and confers protection from cell death. Altogether, the results of current study revealed that Nymphaea nouchali flower could be a source of natural phytochemicals that could lead to the development of new therapeutic agents for preventing oxidative stress associated diseases and attenuating disease progression. Full article
Show Figures

Graphical abstract

11 pages, 5096 KB  
Review
The Emerging Role of Zinc in the Pathogenesis of Multiple Sclerosis
by Bo Young Choi, Jong Won Jung and Sang Won Suh *
1 Department of Physiology, Hallym University, College of Medicine, Chuncheon 24252, Korea
These authors contributed equally to this work.
Int. J. Mol. Sci. 2017, 18(10), 2070; https://doi.org/10.3390/ijms18102070 - 28 Sep 2017
Cited by 34 | Viewed by 17021
Abstract
Our lab has previously demonstrated that multiple sclerosis-induced spinal cord white matter damage and motor deficits are mediated by the pathological disruption of zinc homeostasis. Abnormal vesicular zinc release and intracellular zinc accumulation may mediate several steps in the pathophysiological processes of multiple [...] Read more.
Our lab has previously demonstrated that multiple sclerosis-induced spinal cord white matter damage and motor deficits are mediated by the pathological disruption of zinc homeostasis. Abnormal vesicular zinc release and intracellular zinc accumulation may mediate several steps in the pathophysiological processes of multiple sclerosis (MS), such as matrix metallopeptidase 9 (MMP-9) activation, blood-brain barrier (BBB) disruption, and subsequent immune cell infiltration from peripheral systems. Oral administration of a zinc chelator decreased BBB disruption, immune cell infiltration, and spinal white matter myelin destruction. Therefore, we hypothesized that zinc released into the extracellular space during MS progression is involved in destruction of the myelin sheath in spinal cord white mater and in generation of motor deficits. To confirm our previous study, we employed zinc transporter 3 (ZnT3) knockout mice to test whether vesicular zinc depletion shows protective effects on multiple sclerosis-induced white matter damage and motor deficits. ZnT3 gene deletion profoundly reduced the daily clinical score of experimental autoimmune encephalomyelitis (EAE) by suppression of inflammation and demyelination in the spinal cord. ZnT3 gene deletion also remarkably inhibited formation of multiple sclerosis-associated aberrant synaptic zinc patches, MMP-9 activation, and BBB disruption. These two studies strongly support our hypothesis that zinc release from presynaptic terminals may be involved in multiple sclerosis pathogenesis. Further studies will no doubt continue to add mechanistic detail to this process and with luck, clarify how these observations may lead to development of novel therapeutic approaches for the treatment of multiple sclerosis. Full article
(This article belongs to the Special Issue Advances in Multiple Sclerosis 2017)
Show Figures

Graphical abstract

10 pages, 973 KB  
Article
Patterns of Novel Alleles and Genotype/Phenotype Correlations Resulting from the Analysis of 108 Previously Undetected Mutations in Patients Affected by Neurofibromatosis Type I
by Francesco Bonatti 1, Alessia Adorni 1, Annalisa Matichecchia 1, Paola Mozzoni 1, Vera Uliana 1, Francesco Pisani 2, Livia Garavelli 3, Claudio Graziano 4, Maria Gnoli 5, Diana Carli 6, Stefania Bigoni 7, Elena Boschi 8, Davide Martorana 1 and Antonio Percesepe 1,*
1 Medical Genetics, University Hospital of Parma, 43126 Parma, Italy
2 Children’s Neuropsycological Services, University Hospital of Parma, 43126 Parma, Italy
3 Clinical Genetics, IRCCS S. Maria Nuova Hospital, Reggio 42123 Emilia, Italy
4 Medical Genetics, S. Orsola-Malpighi University Hospital, 40138 Bologna, Italy
5 Medical Genetics and Skeletal Rare Diseases, Istituto Ortopedico Rizzoli, 40126 Bologna, Italy
6 Medical Genetics, Città della Salute e della Scienza University Hospital, 10126 Torino, Italy
7 UOL Medical Genetics, University of Ferrara, 44121 Ferrara, Italy
8 Plastic Surgery, University Hospital of Parma, 43126 Parma, Italy
Int. J. Mol. Sci. 2017, 18(10), 2071; https://doi.org/10.3390/ijms18102071 - 29 Sep 2017
Cited by 13 | Viewed by 5015
Abstract
Neurofibromatosis type I, a genetic disorder due to mutations in the NF1 gene, is characterized by a high mutation rate (about 50% of the cases are de novo) but, with the exception of whole gene deletions associated with a more severe phenotype, no [...] Read more.
Neurofibromatosis type I, a genetic disorder due to mutations in the NF1 gene, is characterized by a high mutation rate (about 50% of the cases are de novo) but, with the exception of whole gene deletions associated with a more severe phenotype, no specific hotspots and few solid genotype/phenotype correlations. After retrospectively re-evaluating all NF1 gene variants found in the diagnostic activity, we studied 108 patients affected by neurofibromatosis type I who harbored mutations that had not been previously reported in the international databases, with the aim of analyzing their type and distribution along the gene and of correlating them with the phenotypic features of the affected patients. Out of the 108 previously unreported variants, 14 were inherited by one of the affected parents and 94 were de novo. Twenty-nine (26.9%) mutations were of uncertain significance, whereas 79 (73.2%) were predicted as pathogenic or probably pathogenic. No differential distribution in the exons or in the protein domains was observed and no statistically significant genotype/phenotype correlation was found, confirming previous evidences. Full article
(This article belongs to the Special Issue Exploring the Genotype–Phenotype Map to Explain Complex Traits)
Show Figures

Figure 1

17 pages, 259 KB  
Review
Splitting the “Unsplittable”: Dissecting Resident and Infiltrating Macrophages in Experimental Autoimmune Encephalomyelitis
by Tobias Koeniger 1 and Stefanie Kuerten 1,2,*
1 Institute of Anatomy and Cell Biology, University of Würzburg, D-97070 Würzburg, Germany
2 Institute of Anatomy and Cell Biology, Friedrich-Alexander University Erlangen-Nürnberg, D-91054 Erlangen, Germany
Int. J. Mol. Sci. 2017, 18(10), 2072; https://doi.org/10.3390/ijms18102072 - 29 Sep 2017
Cited by 19 | Viewed by 7704
Abstract
Macrophages predominate the inflammatory landscape within multiple sclerosis (MS) lesions, not only regarding cellularity but also with respect to the diverse functions this cell fraction provides during disease progression and remission. Researchers have been well aware of the fact that the macrophage pool [...] Read more.
Macrophages predominate the inflammatory landscape within multiple sclerosis (MS) lesions, not only regarding cellularity but also with respect to the diverse functions this cell fraction provides during disease progression and remission. Researchers have been well aware of the fact that the macrophage pool during central nervous system (CNS) autoimmunity consists of a mixture of myeloid cells. Yet, separating these populations to define their unique contribution to disease pathology has long been challenging due to their similar marker expression. Sophisticated lineage tracing approaches as well as comprehensive transcriptome analysis have elevated our insight into macrophage biology to a new level enabling scientists to dissect the roles of resident (microglia and non-parenchymal macrophages) and infiltrating macrophages with unprecedented precision. To do so in an accurate way, researchers have to know their toolbox, which has been filled with diverse, discriminating approaches from decades of studying neuroinflammation in animal models. Every method has its own strengths and weaknesses, which will be addressed in this review. The focus will be on tools to manipulate and/or identify different macrophage subgroups within the injured murine CNS. Full article
(This article belongs to the Special Issue Advances in Multiple Sclerosis 2017)
15 pages, 2085 KB  
Article
High Levels of Circulating Type II Collagen Degradation Marker (CTx-II) Are Associated with Specific VDR Polymorphisms in Patients with Adult Vertebral Osteochondrosis
by Sabina Cauci 1, Marco Viganò 2, Laura De Girolamo 2, Paola De Luca 2, Carlotta Perucca Orfei 2, Giuseppe Banfi 3, Giovanni Lombardi 4, Marco Brayda-Bruno 5 and Alessandra Colombini 2,*
1 Department of Medicine, University of Udine, 33100 Udine, Italy
2 Orthopaedic Biotechnology Lab, IRCCS Galeazzi Orthopaedic Institute, Via R. Galeazzi 4, 20161 Milan, Italy
3 Vita-Salute San Raffaele University, 20132 Milan, Italy
4 Laboratory of Experimental Biochemistry & Molecular Biology, IRCCS Galeazzi Orthopaedic Institute, 20161 Milan, Italy
5 Department of Orthopedics and Traumatology, Spine Surgery III-Scoliosis Unit, IRCCS Galeazzi Orthopaedic Institute, 20161 Milan, Italy
Int. J. Mol. Sci. 2017, 18(10), 2073; https://doi.org/10.3390/ijms18102073 - 29 Sep 2017
Cited by 9 | Viewed by 4837
Abstract
Both vitamin D and collagen have roles in osteocartilaginous homeostasis. We evaluated the association between the circulating 25-hydroxyvitamin D (25(OH)D) type I and II collagen degradation products (CTx-I, and CTx-II), and four vitamin D receptor gene (VDR) polymorphisms, in Italian males [...] Read more.
Both vitamin D and collagen have roles in osteocartilaginous homeostasis. We evaluated the association between the circulating 25-hydroxyvitamin D (25(OH)D) type I and II collagen degradation products (CTx-I, and CTx-II), and four vitamin D receptor gene (VDR) polymorphisms, in Italian males affected by low back pain (LBP) due to herniation/discopathy and/or vertebral osteochondrosis. FokI, BsmI, ApaI, and TaqI VDR-polymorphisms were detected through PCR–restriction fragment length polymorphism (RFLP), and circulating 25(OH)D, CTx-I and CTx-II were measured by immunoassays in 79 patients (of which 26 had osteochondrosis) and 79 age-, sex- and body mass index (BMI)-matched healthy controls. Among all 158 subjects, carriers of FF and Ff genotypes showed lower 25(OH)D than ff, which suggested a higher depletion of vitamin D in F allele carriers. Higher CTx-I concentrations were observed in TT versus Tt among controls, and Tt versus tt among LBP cases, which suggested a higher bone-cartilaginous catabolism in subjects bearing the T allele. Higher CTx-II concentrations were observed in patients with osteochondrosis bearing FF, bb, TT, or Aa genotypes in comparison with hernia/discopathy patients and healthy controls. Vertebral osteochondrosis shows peculiar genotypic and biochemical features related to vitamin D and the osteocartilaginous metabolism. Vitamin D has roles in the pathophysiology of osteochondrosis. Full article
(This article belongs to the Section Molecular Pathology, Diagnostics, and Therapeutics)
Show Figures

Graphical abstract

15 pages, 4340 KB  
Article
Fascaplysin Exerts Anti-Cancer Effects through the Downregulation of Survivin and HIF-1α and Inhibition of VEGFR2 and TRKA
by Taek-In Oh 1, Yoon-Mi Lee 2,3, Taek-Jin Nam 1, Young-San Ko 4, Shinmee Mah 5,6, Jinhee Kim 5,6, Younghoon Kim 7, Rallabandi Harikrishna Reddy 1, Young Jun Kim 1,3, Sungwoo Hong 5,6 and Ji-Hong Lim 1,3,*
1 Department of Biomedical Chemistry, College of Biomedical & Health Science, Konkuk University, Chungju 27478, Chungbuk, Korea
2 Department of Food Bioscience, College of Biomedical & Health Science, Konkuk University, Chungju 27478, Chungbuk, Korea
3 Nanotechnology Research Center, Konkuk University, Chungju 27478, Chungbuk, Korea
4 Department of Anatomy, Seoul National University College of Medicine, Seoul 03080, Korea
5 Center for Catalytic Hydrocarbon Functionalizations, Institute for Basic Science (IBS), Daejeon 34141, Korea
6 Department of Chemistry, Korea Advanced Institute of Science and Technology (KAIST), Daejeon 34141, Korea
7 Department of Pathology, Seoul National University College of Medicine, Seoul 03080, Korea
Int. J. Mol. Sci. 2017, 18(10), 2074; https://doi.org/10.3390/ijms18102074 - 29 Sep 2017
Cited by 31 | Viewed by 6228
Abstract
Fascaplysin has been reported to exert anti-cancer effects by inhibiting cyclin-dependent kinase 4 (CDK4); however, the precise mode of action by which fascaplysin suppresses tumor growth is not clear. Here, we found that fascaplysin has stronger anti-cancer effects than other CDK4 inhibitors, including [...] Read more.
Fascaplysin has been reported to exert anti-cancer effects by inhibiting cyclin-dependent kinase 4 (CDK4); however, the precise mode of action by which fascaplysin suppresses tumor growth is not clear. Here, we found that fascaplysin has stronger anti-cancer effects than other CDK4 inhibitors, including PD0332991 and LY2835219, on lung cancer cells that are wild-type or null for retinoblastoma (RB), indicating that unknown target molecules might be involved in the inhibition of tumor growth by fascaplysin. Fascaplysin treatment significantly decreased tumor angiogenesis and increased cleaved-caspase-3 in xenografted tumor tissues. In addition, survivin and HIF-1α were downregulated in vitro and in vivo by suppressing 4EBP1-p70S6K1 axis-mediated de novo protein synthesis. Kinase screening assays and drug-protein docking simulation studies demonstrated that fascaplysin strongly inhibited vascular endothelial growth factor receptor 2 (VEGFR2) and tropomyosin-related kinase A (TRKA) via DFG-out non-competitive inhibition. Overall, these results suggest that fascaplysin inhibits TRKA and VEGFR2 and downregulates survivin and HIF-1α, resulting in suppression of tumor growth. Fascaplysin, therefore, represents a potential therapeutic approach for the treatment of multiple types of solid cancer. Full article
(This article belongs to the Special Issue Natural Bioactives and Phytochemicals in Cancer Prevention)
Show Figures

Graphical abstract

12 pages, 1847 KB  
Article
Cross-Linked Amylose Bio-Plastic: A Transgenic-Based Compostable Plastic Alternative
by Domenico Sagnelli 1,*, Kourosh Hooshmand 1, Gerdi Christine Kemmer 1, Jacob J. K. Kirkensgaard 2, Kell Mortensen 2, Concetta Valeria L. Giosafatto 3, Mette Holse 4, Kim H. Hebelstrup 5, Jinsong Bao 6, Wolfgang Stelte 7, Anne-Belinda Bjerre 7 and Andreas Blennow 1
1 Department of Plant and Environmental Sciences, University of Copenhagen, 1871 Frederiksberg, Denmark
2 Niels Bohr Institute, University of Copenhagen, 2100 Copenhagen, Denmark
3 Department of Chemical Science, University of Naples, 80126 Napoli, Italy
4 Department of Food Science, University of Copenhagen, 1958 Frederiksberg, Denmark
5 Department of Molecular Biology and Genetics, Aarhus University, 4200 Slagelse, Denmark
6 College of Agriculture and Biotechnology, Zhejiang University, Hangzhou 310029, China
7 Center for Bioresources and Biorefinery, Danish Technological Institute, Gregersenvej 7, 2630 Taatsrup, Denmark
Int. J. Mol. Sci. 2017, 18(10), 2075; https://doi.org/10.3390/ijms18102075 - 30 Sep 2017
Cited by 46 | Viewed by 9076
Abstract
Bio-plastics and bio-materials are composed of natural or biomass derived polymers, offering solutions to solve immediate environmental issues. Polysaccharide-based bio-plastics represent important alternatives to conventional plastic because of their intrinsic biodegradable nature. Amylose-only (AO), an engineered barley starch with 99% amylose, was tested [...] Read more.
Bio-plastics and bio-materials are composed of natural or biomass derived polymers, offering solutions to solve immediate environmental issues. Polysaccharide-based bio-plastics represent important alternatives to conventional plastic because of their intrinsic biodegradable nature. Amylose-only (AO), an engineered barley starch with 99% amylose, was tested to produce cross-linked all-natural bioplastic using normal barley starch as a control. Glycerol was used as plasticizer and citrate cross-linking was used to improve the mechanical properties of cross-linked AO starch extrudates. Extrusion converted the control starch from A-type to Vh- and B-type crystals, showing a complete melting of the starch crystals in the raw starch granules. The cross-linked AO and control starch specimens displayed an additional wide-angle diffraction reflection. Phospholipids complexed with Vh-type single helices constituted an integrated part of the AO starch specimens. Gas permeability tests of selected starch-based prototypes demonstrated properties comparable to that of commercial Mater-Bi© plastic. The cross-linked AO prototypes had composting characteristics not different from the control, indicating that the modified starch behaves the same as normal starch. The data shows the feasibility of producing all-natural bioplastic using designer starch as raw material. Full article
(This article belongs to the Special Issue Advanced Biomaterials for Food Edible Coatings)
Show Figures

Figure 1

11 pages, 2351 KB  
Communication
Topical Ocular Delivery of TGF-β1 to the Back of the Eye: Implications in Age-Related Neurodegenerative Diseases
by Chiara Bianca Maria Platania 1, Vincenzo Fisichella 1, Annamaria Fidilio 1, Federica Geraci 1, Francesca Lazzara 1, Gian Marco Leggio 1,2, Salvatore Salomone 1,2, Filippo Drago 1,2, Rosario Pignatello 2,3,4, Filippo Caraci 3,5,† and Claudio Bucolo 1,2,*,†
1 Section of Pharmacology, Department of Biomedical and Biotechnological Sciences, School of Medicine, University of Catania, 95123 Catania, Italy
2 Center for Research in Ocular Pharmacology—CERFO University of Catania, 95123 Catania, Italy
3 Department of Drug Sciences, University of Catania, 95125 Catania, Italy
4 NANO-i—Research Center on Ocular Nanotechnology, University of Catania, 95125 Catania, Italy
5 IRCSS Associazione Oasi Maria S.S., Institute for Research on Mental Retardation and Brain Aging, 94018 Troina, Italy
These authors have equally supervised this work.
Int. J. Mol. Sci. 2017, 18(10), 2076; https://doi.org/10.3390/ijms18102076 - 30 Sep 2017
Cited by 41 | Viewed by 5290
Abstract
Dysregulation of the transforming growth factor-β1 (TGF-β1)/selected small mother against decapentaplegic (SMAD) pathway can be implicated in development of age-related macular degeneration (AMD), and the delivery of TGF-β1 could be beneficial for AMD. We developed a new ophthalmic formulation of TGF-β1 assessing the [...] Read more.
Dysregulation of the transforming growth factor-β1 (TGF-β1)/selected small mother against decapentaplegic (SMAD) pathway can be implicated in development of age-related macular degeneration (AMD), and the delivery of TGF-β1 could be beneficial for AMD. We developed a new ophthalmic formulation of TGF-β1 assessing the ocular pharmacokinetic profile of TGF-β1 in the rabbit eye. Small unilamellar vesicles (SUV) loaded with TGF-β1 were complemented with Annexin V and Ca2+, and the vitreous bioavailability of TGF-β1 was assessed after topical ocular administration by a commercial ELISA kit. We detected high levels of TGF-β1 (Cmax 114.7 ± 12.40 pg/mL) in the vitreous after 60 min (Tmax) from the topical application of the liposomal suspension. Ocular tolerability was also assessed by a modified Draize’s test. The new formulation was well tolerated. In conclusion, we demonstrated that the novel formulation was able to deliver remarkable levels of TGF-β1 into the back of the eye after topical administration. Indeed, this TGF-β1 delivery system may be useful in clinical practice to manage ophthalmic conditions such as age-related macular degeneration, skipping invasive intraocular injections. Full article
(This article belongs to the Special Issue Retinal Diseases: Bridging Basic and Clinical Research)
Show Figures

Graphical abstract

12 pages, 1674 KB  
Article
Biofilm Formation by Uropathogenic Escherichia coli Is Favored under Oxygen Conditions That Mimic the Bladder Environment
by Allison R. Eberly 1, Kyle A. Floyd 1,†, Connor J. Beebout 1, Spencer J. Colling 1, Madison J. Fitzgerald 2, Charles W. Stratton 1,3, Jonathan E. Schmitz 1 and Maria Hadjifrangiskou 1,4,*
1 Department of Pathology, Microbiology and Immunology, Vanderbilt University Medical Center, Nashville, TN 37232, USA
2 Department of Biological Sciences, Vanderbilt University, Nashville, TN 37235, USA
3 Department of Medicine, Vanderbilt University Medical Center, Nashville, TN 37232, USA
4 Department of Urologic Surgery, Vanderbilt University Medical Center, Nashville, TN 37232, USA
Current address: Department of Microbiology and Environmental Toxicology, University of Santa Cruz, Santa Cruz 95064, CA, USA.
Int. J. Mol. Sci. 2017, 18(10), 2077; https://doi.org/10.3390/ijms18102077 - 30 Sep 2017
Cited by 61 | Viewed by 11407
Abstract
One of the most common urologic problems afflicting millions of people worldwide is urinary tract infection (UTI). The severity of UTIs ranges from asymptomatic bacteriuria to acute cystitis, and in severe cases, pyelonephritis and urosepsis. The primary cause of UTIs is uropathogenic Escherichia [...] Read more.
One of the most common urologic problems afflicting millions of people worldwide is urinary tract infection (UTI). The severity of UTIs ranges from asymptomatic bacteriuria to acute cystitis, and in severe cases, pyelonephritis and urosepsis. The primary cause of UTIs is uropathogenic Escherichia coli (UPEC), for which current antibiotic therapies often fail. UPEC forms multicellular communities known as biofilms on urinary catheters, as well as on and within bladder epithelial cells. Biofilm formation protects UPEC from environmental conditions, antimicrobial therapy, and the host immune system. Previous studies have investigated UPEC biofilm formation in aerobic conditions (21% oxygen); however, urine oxygen tension is reduced (4–6%), and urine contains molecules that can be used by UPEC as alternative terminal electron acceptors (ATEAs) for respiration. This study was designed to determine whether these different terminal electron acceptors utilized by E. coli influence biofilm formation. A panel of 50 urine-associated E. coli isolates was tested for the ability to form biofilm under anaerobic conditions and in the presence of ATEAs. Biofilm production was reduced under all tested sub-atmospheric levels of oxygen, with the notable exception of 4% oxygen, the reported concentration of oxygen within the bladder. Full article
(This article belongs to the Special Issue Molecular Research on Urology)
Show Figures

Graphical abstract

23 pages, 4038 KB  
Review
Current Technical Approaches for the Early Detection of Foodborne Pathogens: Challenges and Opportunities
by Il-Hoon Cho 1 and Seockmo Ku 2,*
1 Department of Biomedical Laboratory Science, College of Health Science, Eulji University, Seongnam 461-713, Korea
2 Fermentation Science Program, School of Agribusiness and Agriscience, College of Basic and Applied Sciences, Middle Tennessee State University, Murfreesboro, TN 37132, USA
Int. J. Mol. Sci. 2017, 18(10), 2078; https://doi.org/10.3390/ijms18102078 - 30 Sep 2017
Cited by 63 | Viewed by 9531
Abstract
The development of novel and high-tech solutions for rapid, accurate, and non-laborious microbial detection methods is imperative to improve the global food supply. Such solutions have begun to address the need for microbial detection that is faster and more sensitive than existing methodologies [...] Read more.
The development of novel and high-tech solutions for rapid, accurate, and non-laborious microbial detection methods is imperative to improve the global food supply. Such solutions have begun to address the need for microbial detection that is faster and more sensitive than existing methodologies (e.g., classic culture enrichment methods). Multiple reviews report the technical functions and structures of conventional microbial detection tools. These tools, used to detect pathogens in food and food homogenates, were designed via qualitative analysis methods. The inherent disadvantage of these analytical methods is the necessity for specimen preparation, which is a time-consuming process. While some literature describes the challenges and opportunities to overcome the technical issues related to food industry legal guidelines, there is a lack of reviews of the current trials to overcome technological limitations related to sample preparation and microbial detection via nano and micro technologies. In this review, we primarily explore current analytical technologies, including metallic and magnetic nanomaterials, optics, electrochemistry, and spectroscopy. These techniques rely on the early detection of pathogens via enhanced analytical sensitivity and specificity. In order to introduce the potential combination and comparative analysis of various advanced methods, we also reference a novel sample preparation protocol that uses microbial concentration and recovery technologies. This technology has the potential to expedite the pre-enrichment step that precedes the detection process. Full article
(This article belongs to the Special Issue Bioactive Nanoparticles)
Show Figures

Figure 1

18 pages, 572 KB  
Review
The Role and Mechanism of Epithelial-to-Mesenchymal Transition in Prostate Cancer Progression
by U-Ging Lo 1, Cheng-Fan Lee 1,2, Ming-Shyue Lee 2 and Jer-Tsong Hsieh 1,*
1 Department of Urology, University of Texas Southwestern Medical Center, Dallas, TX 75390, USA
2 Department of Biochemistry and Molecular Biology, College of Medicine, National Taiwan University, Taipei 10617, Taiwan
Int. J. Mol. Sci. 2017, 18(10), 2079; https://doi.org/10.3390/ijms18102079 - 30 Sep 2017
Cited by 100 | Viewed by 11870
Abstract
In prostate cancer (PCa), similar to many other cancers, distant organ metastasis symbolizes the beginning of the end disease, which eventually leads to cancer death. Many mechanisms have been identified in this process that can be rationalized into targeted therapy. Among them, epithelial-to-mesenchymal [...] Read more.
In prostate cancer (PCa), similar to many other cancers, distant organ metastasis symbolizes the beginning of the end disease, which eventually leads to cancer death. Many mechanisms have been identified in this process that can be rationalized into targeted therapy. Among them, epithelial-to-mesenchymal transition (EMT) is originally characterized as a critical step for cell trans-differentiation during embryo development and now recognized in promoting cancer cells invasiveness because of high mobility and migratory abilities of mesenchymal cells once converted from carcinoma cells. Nevertheless, the underlying pathways leading to EMT appear to be very diverse in different cancer types, which certainly represent a challenge for developing effective intervention. In this article, we have carefully reviewed the key factors involved in EMT of PCa with clinical correlation in hope to facilitate the development of new therapeutic strategy that is expected to reduce the disease mortality. Full article
(This article belongs to the Special Issue Molecular Research on Urology)
Show Figures

Graphical abstract

9 pages, 2333 KB  
Review
Biomarkers for Chronic Kidney Disease Associated with High Salt Intake
by Keiko Hosohata
Education and Research Center for Clinical Pharmacy, Osaka University of Pharmaceutical Sciences, Osaka 569-1094, Japan
Int. J. Mol. Sci. 2017, 18(10), 2080; https://doi.org/10.3390/ijms18102080 - 30 Sep 2017
Cited by 36 | Viewed by 7448
Abstract
High salt intake has been related to the development to chronic kidney disease (CKD) as well as hypertension. In its early stages, symptoms of CKD are usually not apparent, especially those that are induced in a “silent” manner in normotensive individuals, thereby providing [...] Read more.
High salt intake has been related to the development to chronic kidney disease (CKD) as well as hypertension. In its early stages, symptoms of CKD are usually not apparent, especially those that are induced in a “silent” manner in normotensive individuals, thereby providing a need for some kind of urinary biomarker to detect injury at an early stage. Because traditional renal biomarkers such as serum creatinine are insensitive, it is difficult to detect kidney injury induced by a high-salt diet, especially in normotensive individuals. Recently, several new biomarkers for damage of renal tubular epithelia such as neutrophil gelatinase-associated lipocalin (NGAL) and kidney injury molecule-1 (Kim-1) have been identified. Previously, we found a novel renal biomarker, urinary vanin-1, in several animal models with renal tubular injury. However, there are few studies about early biomarkers of the progression to CKD associated with a high-salt diet. This review presents some new insights about these novel biomarkers for CKD in normotensives and hypertensives under a high salt intake. Interestingly, our recent reports using spontaneously hypertensive rats (SHR) and normotensive Wistar Kyoto rats (WKY) fed a high-salt diet revealed that urinary vanin-1 and NGAL are earlier biomarkers of renal tubular damage in SHR and WKY, whereas urinary Kim-1 is only useful as a biomarker of salt-induced renal injury in SHR. Clinical studies will be needed to clarify these findings. Full article
(This article belongs to the Special Issue Advances in Chronic Kidney Disease 2017)
Show Figures

Graphical abstract

18 pages, 4394 KB  
Article
High Endogenous Accumulation of ω-3 Polyunsaturated Fatty Acids Protect against Ischemia-Reperfusion Renal Injury through AMPK-Mediated Autophagy in Fat-1 Mice
by Do Hyeong Gwon 1,2,†, Tae Woong Hwang 1,2,†, Ju-Ye Ro 3, Yoon-Joong Kang 4, Jin Young Jeong 2,5, Do-Kyung Kim 6, Kyu Lim 7, Dong Woon Kim 1,3, Dae Eun Choi 5,* and Jwa-Jin Kim 1,2,3,4,*
1 Department of Anatomy, School of Medicine, Chungnam National University, Daejeon 35015, Korea
2 Department of Medical Science, School of Medicine, Chungnam National University, Daejeon 35015, Korea
3 Brain Research Institute, School of Medicine, Chungnam National University, Daejeon 35015, Korea
4 Department of Biomedical Science, Jungwon University, Geosan, Chungbuk 28023, Korea
5 Department of Nephrology, School of Medicine, Chungnam National University, Daejeon 35015, Korea
6 Department of Anatomy, College of Medicine, Konyang University, Daejeon 35365, Korea
7 Department of Biochemistry, School of Medicine, Chungnam National University, Daejeon 35015, Korea
These authors contributed equally to this work.
Int. J. Mol. Sci. 2017, 18(10), 2081; https://doi.org/10.3390/ijms18102081 - 30 Sep 2017
Cited by 40 | Viewed by 7009
Abstract
Regulated autophagy is involved in the repair of renal ischemia-reperfusion injury (IRI). Fat-1 transgenic mice produce ω3-Polyunsaturated fatty acids (ω3-PUFAs) from ω6-Polyunsaturated fatty acids (ω6-PUFAs) without a dietary ω3-PUFAs supplement, leading to a high accumulation of omega-3 in various tissues. ω3-PUFAs show protective [...] Read more.
Regulated autophagy is involved in the repair of renal ischemia-reperfusion injury (IRI). Fat-1 transgenic mice produce ω3-Polyunsaturated fatty acids (ω3-PUFAs) from ω6-Polyunsaturated fatty acids (ω6-PUFAs) without a dietary ω3-PUFAs supplement, leading to a high accumulation of omega-3 in various tissues. ω3-PUFAs show protective effects against various renal injuries and it has recently been reported that ω3-PUFAs regulate autophagy. We assessed whether ω3-PUFAs attenuated IR-induced acute kidney injury (AKI) and evaluated its associated mechanisms. C57Bl/6 background fat-1 mice and wild-type mice (wt) were divided into four groups: wt sham (n = 10), fat-1 sham (n = 10), wt IRI (reperfusion 35 min after clamping both the renal artery and vein; n = 15), and fat-1 IRI (n = 15). Kidneys and blood were harvested 24 h after IRI and renal histological and molecular data were collected. The kidneys of fat-1 mice showed better renal cell survival, renal function, and pathological damage than those of wt mice after IRI. In addition, fat-1 mice showed less oxidative stress and autophagy impairment; greater amounts of microtubule-associated protein 1A/1B-light chain 3 (LC3)-II, Beclin-1, and Atg7; lower amounts of p62; and, higher levels of renal cathepsin D and ATP6E than wt kidneys. They also showed more adenosine monophosphate-activated protein kinase (AMPK) activation, which resulted in the inhibition of phosphorylation of the mammalian target of rapamycin (mTOR). Collectively, ω3-PUFAs in fat-1 mice contributed to AMPK mediated autophagy activation, leading to a renoprotective response. Full article
(This article belongs to the Special Issue Omega-3 Fatty Acids in Health and Disease: New Knowledge)
Show Figures

Graphical abstract

11 pages, 1340 KB  
Article
Experimental and Kinetic Study on Lignin Depolymerization in Water/Formic Acid System
by Qi Wang 1, Sipian Guan 2 and Dekui Shen 3,*
1 College of Metrology and Measurement Engineering, China Jiliang University, Hangzhou 310096, China
2 Jiangsu Frontier Electric Power Technology Co., Ltd., Nanjing 211102, China
3 School of Energy and Environment, Southeast University, Nanjing 210096, China
Int. J. Mol. Sci. 2017, 18(10), 2082; https://doi.org/10.3390/ijms18102082 - 1 Oct 2017
Cited by 19 | Viewed by 6377
Abstract
Microwave-assisted depolymerization of black-liquor lignin in formic acid was studied, concentrating on the yield of liquid fractions as bio-oil 1 (mainly aromatic monomers) and bio-oil 2 (mainly aromatic oligomers) and the distribution of the specific compositions. Bio-oil 1 (9.69%) and bio-oil 2 (54.39%) [...] Read more.
Microwave-assisted depolymerization of black-liquor lignin in formic acid was studied, concentrating on the yield of liquid fractions as bio-oil 1 (mainly aromatic monomers) and bio-oil 2 (mainly aromatic oligomers) and the distribution of the specific compositions. Bio-oil 1 (9.69%) and bio-oil 2 (54.39%) achieved their maximum yields under 160 °C with the reaction time of 30 min. The chemical compositions of bio-oil 1 and bio-oil 2 were respectively identified by means of Gas Chromatography-Mass Spectrometer (GC-MS) and Matrix-assisted laser desorption/ionization time-of-flight mass spectrometry (MALDI-TOF MS). Ethanone, 1-(4-hydroxy-3-methoxyphenyl) and Ethanone, 1-(4-hydrox-3,5-dimethoxyphenyl) were evidenced to be the two prominent compounds in bio-oil 1. Production of aromatic oligomers with the molecular weight of 328, 342, 358, 378, 394, 424 and 454 identified by MALDI-TOF MS was substantially tuned with the reaction temperature. A two-separate-stage kinetic model was proposed to describe the acidic solvolysis of lignin assisted by microwave heating, where the first stage is dominated by the depolyerization of lignin to monomers and oligomers with the activation energy of 40.27 kJ·mol−1, and the second stage with the activation energy of 49.18 kJ·mol−1 is mainly ascribed to the repolymerization of first-stage produced compounds. Full article
(This article belongs to the Special Issue The Lignin Challenge: Exploring Innovative Applications)
Show Figures

Graphical abstract

12 pages, 1582 KB  
Article
H2O2 Is Involved in the Metallothionein-Mediated Rice Tolerance to Copper and Cadmium Toxicity
by Hongxiao Zhang 1, Shufang Lv 1, Huawei Xu 1, Dianyun Hou 1, Youjun Li 1,* and Fayuan Wang 1,2,*
1 College of Agriculture, Henan University of Science and Technology, Luoyang 471023, China
2 College of Environment and Safety Engineering, Qingdao University of Science and Technology, Qingdao 266042, China
Int. J. Mol. Sci. 2017, 18(10), 2083; https://doi.org/10.3390/ijms18102083 - 1 Oct 2017
Cited by 51 | Viewed by 7200
Abstract
Cadmium (Cd) and excess copper (Cu) are toxic to plants, causing a wide range of deleterious effects including the formation of reactive oxygen species. Metallothioneins (MTs) may protect plant cells from heavy metal toxicity by chelating heavy metals via cysteine thiol groups. They [...] Read more.
Cadmium (Cd) and excess copper (Cu) are toxic to plants, causing a wide range of deleterious effects including the formation of reactive oxygen species. Metallothioneins (MTs) may protect plant cells from heavy metal toxicity by chelating heavy metals via cysteine thiol groups. They may also function as antioxidants. The study investigated the relationship of H2O2 production and ricMT expression in rice radicles and rice suspension cells under Cu or Cd stress. The results showed that H2O2 production in the rice radicles increased before Cu-induced ricMT expression, and after Cd-induced ricMT expression. Rice suspension cells of sense- and antisense-ricMT transgenic lines were obtained by an Agrobacterium-mediated transformation. Overexpression of ricMT significantly decreased the death rate of rice cells, which was accompanied by blocked H2O2 accumulation in rice suspension cells subject to Cu and Cd stress. Our findings confirm that H2O2 is involved in the MT-mediated tolerance of Cu and Cd toxicity in rice. Full article
(This article belongs to the Section Molecular Plant Sciences)
Show Figures

Graphical abstract

15 pages, 2347 KB  
Article
Hydrogen Gas Is Involved in Auxin-Induced Lateral Root Formation by Modulating Nitric Oxide Synthesis
by Zeyu Cao 1,†, Xingliang Duan 1,†, Ping Yao 1, Weiti Cui 1, Dan Cheng 1, Jing Zhang 1, Qijiang Jin 1, Jun Chen 2, Tianshan Dai 3 and Wenbiao Shen 1,*
1 College of Life Sciences, Laboratory Center of Life Sciences, Nanjing Agricultural University, Nanjing 210095, China
2 Wuhan Shizhen Water Structure Research Institute Co., Ltd., Wuhan 430200, China
3 Xinjiang Hongsheng Kangtong Biotechnology Co., Ltd., Xinjiang 830022, China
These authors contributed equally to this work.
Int. J. Mol. Sci. 2017, 18(10), 2084; https://doi.org/10.3390/ijms18102084 - 3 Oct 2017
Cited by 65 | Viewed by 8117
Abstract
Metabolism of molecular hydrogen (H2) in bacteria and algae has been widely studied, and it has attracted increasing attention in the context of animals and plants. However, the role of endogenous H2 in lateral root (LR) formation is still unclear. [...] Read more.
Metabolism of molecular hydrogen (H2) in bacteria and algae has been widely studied, and it has attracted increasing attention in the context of animals and plants. However, the role of endogenous H2 in lateral root (LR) formation is still unclear. Here, our results showed that H2-induced lateral root formation is a universal event. Naphthalene-1-acetic acid (NAA; the auxin analog) was able to trigger endogenous H2 production in tomato seedlings, and a contrasting response was observed in the presence of N-1-naphthyphthalamic acid (NPA), an auxin transport inhibitor. NPA-triggered the inhibition of H2 production and thereafter lateral root development was rescued by exogenously applied H2. Detection of endogenous nitric oxide (NO) by the specific probe 4-amino-5-methylamino-2′,7′-difluorofluorescein diacetate (DAF-FM DA) and electron paramagnetic resonance (EPR) analyses revealed that the NO level was increased in both NAA- and H2-treated tomato seedlings. Furthermore, NO production and thereafter LR formation induced by auxin and H2 were prevented by 2-4-carboxyphenyl-4,4,5,5-tetramethylimidazoline-1-oxyl-3-oxide (cPTIO; a specific scavenger of NO) and the inhibitor of nitrate reductase (NR; an important NO synthetic enzyme). Molecular evidence confirmed that some representative NO-targeted cell cycle regulatory genes were also induced by H2, but was impaired by the removal of endogenous NO. Genetic evidence suggested that in the presence of H2, Arabidopsis mutants nia2 (in particular) and nia1 (two nitrate reductases (NR)-defective mutants) exhibited defects in lateral root length. Together, these results demonstrated that auxin-induced H2 production was associated with lateral root formation, at least partially via a NR-dependent NO synthesis. Full article
(This article belongs to the Section Molecular Plant Sciences)
Show Figures

Graphical abstract

26 pages, 29465 KB  
Article
Hydrogen Peroxide Response in Leaves of Poplar (Populus simonii × Populus nigra) Revealed from Physiological and Proteomic Analyses
by Juanjuan Yu 1,2,†, Xin Jin 1,†, Xiaomei Sun 2, Tianxiang Gao 2, Xiaomei Chen 3, Yimin She 3, Tingbo Jiang 1, Sixue Chen 2,4 and Shaojun Dai 1,2,*
1 Alkali Soil Natural Environmental Science Center, Northeast Forestry University, Key Laboratory of Saline-alkali Vegetation Ecology Restoration, Ministry of Education, Harbin 150040, China
2 Development Centre of Plant Germplasm Resources, College of Life and Environmental Sciences, Shanghai Normal University, Shanghai 200234, China
3 Shanghai Center for Plant Stress Biology, Chinese Academy of Sciences, Shanghai 201602, China
4 Department of Biology, Genetics Institute, Plant Molecular and Cellular Program, Interdisciplinary Center for Biotechnology Research, University of Florida, Gainesville, FL 32610, USA
The authors contributed equally to this work.
Int. J. Mol. Sci. 2017, 18(10), 2085; https://doi.org/10.3390/ijms18102085 - 2 Oct 2017
Cited by 26 | Viewed by 7197
Abstract
Hydrogen peroxide (H2O2) is one of the most abundant reactive oxygen species (ROS), which plays dual roles as a toxic byproduct of cell metabolism and a regulatory signal molecule in plant development and stress response. Populus simonii × Populus [...] Read more.
Hydrogen peroxide (H2O2) is one of the most abundant reactive oxygen species (ROS), which plays dual roles as a toxic byproduct of cell metabolism and a regulatory signal molecule in plant development and stress response. Populus simonii × Populus nigra is an important cultivated forest species with resistance to cold, drought, insect and disease, and also a key model plant for forest genetic engineering. In this study, H2O2 response in P. simonii × P. nigra leaves was investigated using physiological and proteomics approaches. The seedlings of 50-day-old P. simonii × P. nigra under H2O2 stress exhibited stressful phenotypes, such as increase of in vivo H2O2 content, decrease of photosynthetic rate, elevated osmolytes, antioxidant accumulation, as well as increased activities of several ROS scavenging enzymes. Besides, 81 H2O2-responsive proteins were identified in the poplar leaves. The diverse abundant patterns of these proteins highlight the H2O2-responsive pathways in leaves, including 14-3-3 protein and nucleoside diphosphate kinase (NDPK)-mediated signaling, modulation of thylakoid membrane structure, enhancement of various ROS scavenging pathways, decrease of photosynthesis, dynamics of proteins conformation, and changes in carbohydrate and other metabolisms. This study provides valuable information for understanding H2O2-responsive mechanisms in leaves of P. simonii × P. nigra. Full article
(This article belongs to the Special Issue Selected Papers from the 6th National Plant Protein Research Congress)
Show Figures

Graphical abstract

18 pages, 4161 KB  
Article
Detection and Management of Mango Dieback Disease in the United Arab Emirates
by Esam Eldin Saeed 1, Arjun Sham 1, Ayah AbuZarqa 1, Khawla A. Al Shurafa 2, Tahra S. Al Naqbi 2, Rabah Iratni 1, Khaled El-Tarabily 1,* and Synan F. AbuQamar 1,*
1 Department of Biology, United Arab Emirates University, Al-Ain 15551, UAE
2 Ministry of Climate Change and Environment, Sharjah 1509, UAE
Int. J. Mol. Sci. 2017, 18(10), 2086; https://doi.org/10.3390/ijms18102086 - 20 Oct 2017
Cited by 56 | Viewed by 15682
Abstract
Mango is affected by different decline disorders causing significant losses to mango growers. In the United Arab Emirates (UAE), the pathogen was isolated from all tissues sampled from diseased trees affected by Lasiodiplodia theobromae. Symptoms at early stages of the disease included [...] Read more.
Mango is affected by different decline disorders causing significant losses to mango growers. In the United Arab Emirates (UAE), the pathogen was isolated from all tissues sampled from diseased trees affected by Lasiodiplodia theobromae. Symptoms at early stages of the disease included general wilting appearance of mango trees, and dieback of twigs. In advanced stages, the disease symptoms were also characterized by the curling and drying of leaves, leading to complete defoliation of the tree and discolouration of vascular regions of the stems and branches. To substantially reduce the devastating impact of dieback disease on mango, the fungus was first identified based on its morphological and cultural characteristics. Target regions of 5.8S rRNA (ITS) and elongation factor 1-α (EF1-α) genes of the pathogen were amplified and sequenced. We also found that the systemic chemical fungicides, Score®, Cidely® Top, and Penthiopyrad®, significantly inhibited the mycelial growth of L. theobromae both in vitro and in the greenhouse. Cidely® Top proved to be a highly effective fungicide against L. theobromae dieback disease also under field conditions. Altogether, the morphology of the fruiting structures, molecular identification and pathogenicity tests confirm that the causal agent of the mango dieback disease in the UAE is L. theobromae. Full article
(This article belongs to the Special Issue Plant Innate Immunity 2.0)
Show Figures

Graphical abstract

19 pages, 641 KB  
Review
Challenges and Strategies for Improving the Regenerative Effects of Mesenchymal Stromal Cell-Based Therapies
by Silvia Baldari 1, Giuliana Di Rocco 1, Martina Piccoli 2, Michela Pozzobon 3, Maurizio Muraca 3 and Gabriele Toietta 1,*
1 Department of Research, Advanced Diagnostic, and Technological Innovation, Regina Elena National Cancer Institute, via E. Chianesi 53, Rome 00144, Italy
2 Stem Cells and Regenerative Medicine Laboratory, Foundation Institute of Pediatric Research “Città della Speranza”, corso Stati Uniti 4, Padova 35127, Italy
3 Department of Women’s and Children’s Health, University of Padova, Via Giustiniani 3, Padova 35128, Italy
Int. J. Mol. Sci. 2017, 18(10), 2087; https://doi.org/10.3390/ijms18102087 - 2 Oct 2017
Cited by 226 | Viewed by 14342
Abstract
Cell-based therapies have the potential to revolutionize current treatments for diseases with high prevalence and related economic and social burden. Unfortunately, clinical trials have made only modest improvements in restoring normal function to degenerating tissues. This limitation is due, at least in part, [...] Read more.
Cell-based therapies have the potential to revolutionize current treatments for diseases with high prevalence and related economic and social burden. Unfortunately, clinical trials have made only modest improvements in restoring normal function to degenerating tissues. This limitation is due, at least in part, to the death of transplanted cells within a few hours after transplant due to a combination of mechanical, cellular, and host factors. In particular, mechanical stress during implantation, extracellular matrix loss upon delivery, nutrient and oxygen deprivation at the recipient site, and host inflammatory response are detrimental factors limiting long-term transplanted cell survival. The beneficial effect of cell therapy for regenerative medicine ultimately depends on the number of administered cells reaching the target tissue, their viability, and their promotion of tissue regeneration. Therefore, strategies aiming at improving viable cell engraftment are crucial for regenerative medicine. Here we review the major factors that hamper successful cell engraftment and the strategies that have been studied to enhance the beneficial effects of cell therapy. Moreover, we provide a perspective on whether mesenchymal stromal cell-derived extracellular vesicle delivery, as a cell-free regenerative approach, may circumvent current cell therapy limitations. Full article
(This article belongs to the Special Issue Stem Cell Research)
Show Figures

Graphical abstract

16 pages, 1591 KB  
Review
Chemokines from a Structural Perspective
by Michelle C. Miller and Kevin H. Mayo *
Department of Biochemistry, Molecular Biology & Biophysics, University of Minnesota, Minneapolis, MN 55455, USA
Int. J. Mol. Sci. 2017, 18(10), 2088; https://doi.org/10.3390/ijms18102088 - 2 Oct 2017
Cited by 206 | Viewed by 11899
Abstract
Chemokines are a family of small, highly conserved cytokines that mediate various biological processes, including chemotaxis, hematopoiesis, and angiogenesis, and that function by interacting with cell surface G-Protein Coupled Receptors (GPCRs). Because of their significant involvement in various biological functions and pathologies, chemokines [...] Read more.
Chemokines are a family of small, highly conserved cytokines that mediate various biological processes, including chemotaxis, hematopoiesis, and angiogenesis, and that function by interacting with cell surface G-Protein Coupled Receptors (GPCRs). Because of their significant involvement in various biological functions and pathologies, chemokines and their receptors have been the focus of therapeutic discovery for clinical intervention. There are several sub-families of chemokines (e.g., CXC, CC, C, and CX3C) defined by the positions of sequentially conserved cysteine residues. Even though all chemokines also have a highly conserved, three-stranded β-sheet/α-helix tertiary structural fold, their quarternary structures vary significantly with their sub-family. Moreover, their conserved tertiary structures allow for subunit swapping within and between sub-family members, thus promoting the concept of a “chemokine interactome”. This review is focused on structural aspects of CXC and CC chemokines, their functional synergy and ability to form heterodimers within the chemokine interactome, and some recent developments in structure-based chemokine-targeted drug discovery. Full article
(This article belongs to the Special Issue Regulation of Chemokine-Receptor Interactions and Functions)
Show Figures

Graphical abstract

13 pages, 1228 KB  
Review
MicroRNA-34a: A Versatile Regulator of Myriads of Targets in Different Cancers
by Ammad Ahmad Farooqi 1, Sobia Tabassum 2 and Aamir Ahmad 3,*
1 Laboratory for Translational Oncology and Personalized Medicine, Rashid Latif Medical College, Lahore 54000, Pakistan
2 Department of Bioinformatics and Biotechnology, International Islamic University, Islamabad 44000, Pakistan
3 Department of Oncologic Sciences, Mitchell Cancer Institute, University of South Alabama, Mobile, AL 36604, USA
Int. J. Mol. Sci. 2017, 18(10), 2089; https://doi.org/10.3390/ijms18102089 - 2 Oct 2017
Cited by 53 | Viewed by 5895
Abstract
MicroRNA-34a (miR-34a) is a tumor suppressor that has attracted considerable attention in recent years. It modulates cancer cell invasion, metastasis, and drug resistance, and has also been evaluated as a diagnostic and/or prognostic biomarker. A number of targets of miR-34a have been identified, [...] Read more.
MicroRNA-34a (miR-34a) is a tumor suppressor that has attracted considerable attention in recent years. It modulates cancer cell invasion, metastasis, and drug resistance, and has also been evaluated as a diagnostic and/or prognostic biomarker. A number of targets of miR-34a have been identified, including some other non-coding RNAs, and it is believed that the modulation of these myriads of targets underlines the versatile role of miR-34a in cancer progression and pathogenesis. Seemingly appealing results from preclinical studies have advocated the testing of miR-34a in clinical trials. However, the results obtained are not very encouraging and there is a need to re-interpret how miR-34a behaves in a context dependent manner in different cancers. In this review, we have attempted to summarize the most recent evidence related to the regulation of different genes and non-coding RNAs by miR-34a and the advances in the field of nanotechnology for the targeted delivery of miR-34a-based therapeutics and mimics. With the emergence of data that contradicts miR-34a’s tumor suppressive function, it is important to understand miR-34a’s precise functioning, with the aim to establish its role in personalized medicine and to apply this knowledge for the identification of individual patients that are likely to benefit from miR-34a-based therapy. Full article
(This article belongs to the Special Issue microRNA Regulation 2017)
Show Figures

Graphical abstract

14 pages, 5080 KB  
Article
Overexpression of Populus trichocarpa Mitogen-Activated Protein Kinase Kinase4 Enhances Salt Tolerance in Tobacco
by Chengjun Yang, Ruoning Wang, Luzheng Gou, Yongchao Si and Qingjie Guan *
Northeast Forestry University, Harbin 150040, China
Int. J. Mol. Sci. 2017, 18(10), 2090; https://doi.org/10.3390/ijms18102090 - 18 Oct 2017
Cited by 21 | Viewed by 4477
Abstract
Mitogen-activated protein kinase (MAPK) is one of the factors of cascade reactions affecting responses to signal pathway of environmental stimuli. Throughout the life of plants, MAPK family members participate in signal transduction pathways and regulate various intracellular physiological and metabolic reactions. To gain [...] Read more.
Mitogen-activated protein kinase (MAPK) is one of the factors of cascade reactions affecting responses to signal pathway of environmental stimuli. Throughout the life of plants, MAPK family members participate in signal transduction pathways and regulate various intracellular physiological and metabolic reactions. To gain insights into regulatory function of MAPK kinase (MAPKK) in Populus trichocarpa under salt stress, we obtained full-length cDNA of PtMAPKK4 and analyzed different expression levels of PtMAPKK4 gene in leaves, stems, and root organs. The relationship between PtMAPKK4 and salt stress was studied by detecting expression characteristics of mRNA under 150 mM NaCl stress using real-time quantitative polymerase chain reaction. The results showed that expression of PtMAPKK4 increased under salt (NaCl) stress in leaves but initially reduced and then increased in roots. Thus, salt stress failed to induce PtMAPKK4 expression in stems. PtMAPKK4 possibly participates in regulation of plant growth and metabolism, thereby improving its salt tolerance. We used Saccharomyces cerevisiae strain INVScI to verify subcellular localization of PtMAPKK4 kinase. The yeast strains containing pYES2-PtMAPKK4-GFP plasmid expressed GFP fusion proteins under the induction of d-galactose, and the products were located in nucleus. These results were consistent with network prediction and confirmed location of PtMAPKK4 enzyme in the nucleus. We tested NaCl tolerance in transgenic tobacco lines overexpressing PtMAPKK4 under the control of 35S promoter at germination stage to detect salt tolerance function of PtMAPKK4. Compared withK326 (a wild-type tobacco), lines overexpressing PtMAPKK4 showed a certain degree of improvement in tolerance, germination, and growth. NaCl inhibited growth of overexpressed line and K326 at the seedling stage. However, statistical analysis showed longer root length, higher fresh weight, and lower MDA content in transgenic lines in comparison with that in K326. Full article
(This article belongs to the Section Molecular Plant Sciences)
Show Figures

Graphical abstract

23 pages, 3445 KB  
Article
Human Immunodeficiency Virus Proteins Mimic Human T Cell Receptors Inducing Cross-Reactive Antibodies
by Robert Root-Bernstein
Department of Physiology, Michigan State University, 567 Wilson Road, Room 2201, East Lansing, MI 48824 USA
Int. J. Mol. Sci. 2017, 18(10), 2091; https://doi.org/10.3390/ijms18102091 - 3 Oct 2017
Cited by 17 | Viewed by 8361
Abstract
Human immunodeficiency virus (HIV) hides from the immune system in part by mimicking host antigens, including human leukocyte antigens. It is demonstrated here that HIV also mimics the V-β-D-J-β of approximately seventy percent of about 600 randomly selected human T cell receptors (TCR). [...] Read more.
Human immunodeficiency virus (HIV) hides from the immune system in part by mimicking host antigens, including human leukocyte antigens. It is demonstrated here that HIV also mimics the V-β-D-J-β of approximately seventy percent of about 600 randomly selected human T cell receptors (TCR). This degree of mimicry is greater than any other human pathogen, commensal or symbiotic organism studied. These data suggest that HIV may be evolving into a commensal organism just as simian immunodeficiency virus has done in some types of monkeys. The gp120 envelope protein, Nef protein and Pol protein are particularly similar to host TCR, camouflaging HIV from the immune system and creating serious barriers to the development of safe HIV vaccines. One consequence of HIV mimicry of host TCR is that antibodies against HIV proteins have a significant probability of recognizing the corresponding TCR as antigenic targets, explaining the widespread observation of lymphocytotoxic autoantibodies in acquired immunodeficiency syndrome (AIDS). Quantitative enzyme-linked immunoadsorption assays (ELISA) demonstrated that every HIV antibody tested recognized at least one of twelve TCR, and as many as seven, with a binding constant in the 10−8 to 10−9 m range. HIV immunity also affects microbiome tolerance in ways that correlate with susceptibility to specific opportunistic infections. Full article
(This article belongs to the Special Issue Signaling Pathway of Immune Cells and Immune Disorder)
Show Figures

Graphical abstract

16 pages, 835 KB  
Review
Neuromuscular Junction Dismantling in Amyotrophic Lateral Sclerosis
by Valentina Cappello 1,* and Maura Francolini 2,*
1 Center for Nanotechnology Innovation@NEST, Istituto Italiano di Tecnologia Piazza San Silvestro 12, 56127 Pisa, Italy
2 Department of Medical Biotechnology and Translational Medicine, Università degli Studi di Milano—Via Vanvitelli 32, 20129 Milano, Italy
Int. J. Mol. Sci. 2017, 18(10), 2092; https://doi.org/10.3390/ijms18102092 - 3 Oct 2017
Cited by 86 | Viewed by 14739
Abstract
Neuromuscular junction assembly and plasticity during embryonic, postnatal, and adult life are tightly regulated by the continuous cross-talk among motor nerve endings, muscle fibers, and glial cells. Altered communications among these components is thought to be responsible for the physiological age-related changes at [...] Read more.
Neuromuscular junction assembly and plasticity during embryonic, postnatal, and adult life are tightly regulated by the continuous cross-talk among motor nerve endings, muscle fibers, and glial cells. Altered communications among these components is thought to be responsible for the physiological age-related changes at this synapse and possibly for its destruction in pathological states. Neuromuscular junction dismantling plays a crucial role in the onset of Amyotrophic Lateral Sclerosis (ALS). ALS is characterized by the degeneration and death of motor neurons leading to skeletal muscle denervation, atrophy and, most often, death of the patient within five years from diagnosis. ALS is a non-cell autonomous disease as, besides motor neuron degeneration, glial cells, and possibly muscle fibers, play a role in its onset and progression. Here, we will review the recent literature regarding the mechanisms leading to neuromuscular junction disassembly and muscle denervation focusing on the role of the three players of this peripheral tripartite synapse. Full article
(This article belongs to the Special Issue The Neuromuscular Synapse in Health and Disease)
Show Figures

Figure 1

14 pages, 1740 KB  
Article
CRISPR-Cas9 Mediated Telomere Removal Leads to Mitochondrial Stress and Protein Aggregation
by Hyojung Kim 1, Sangwoo Ham 1, Minkyung Jo 1, Gum Hwa Lee 2, Yun-Song Lee 1, Joo-Ho Shin 1,3,* and Yunjong Lee 1,*
1 Division of Pharmacology, Department of Molecular Cell Biology, Sungkyunkwan University School of Medicine, Samsung Biomedical Research Institute, Suwon, Gyeonggi-do 440-746, Korea
2 College of Pharmacy, Chosun University, Gwangju 501-759, Korea
3 Single Cell Network Research Center, Sungkyunkwan University School of Medicine, Suwon, Gyeonggi-do 440-746, Korea
Int. J. Mol. Sci. 2017, 18(10), 2093; https://doi.org/10.3390/ijms18102093 - 3 Oct 2017
Cited by 26 | Viewed by 10233
Abstract
Aging is considered the major risk factor for neurodegenerative diseases including Parkinson’s disease (PD). Telomere shortening is associated with cellular senescence. In this regard, pharmacological or genetic inhibition of telomerase activity has been used to model cellular aging. Here, we employed CRISPR-Cas9 technology [...] Read more.
Aging is considered the major risk factor for neurodegenerative diseases including Parkinson’s disease (PD). Telomere shortening is associated with cellular senescence. In this regard, pharmacological or genetic inhibition of telomerase activity has been used to model cellular aging. Here, we employed CRISPR-Cas9 technology to instantly remove the telomere to induce aging in a neuroblastoma cell line. Expression of both Cas9 and guide RNA targeting telomere repeats ablated the telomere, leading to retardation of cell proliferation. Instant deletion of telomere in SH-SY5Y cells impaired mitochondrial function with diminished mitochondrial respiration and cell viability. Supporting the pathological relevance of cell aging by CRISPR-Cas9 mediated telomere removal, alterations were observed in the levels of PD-associated proteins including PTEN-induced putative kinase 1, peroxisome proliferator-activated receptor γ coactivator 1-α, nuclear respiratory factor 1, parkin, and aminoacyl tRNA synthetase complex interacting multifunctional protein 2. Significantly, α-synuclein expression in the background of telomere removal led to the enhancement of protein aggregation, suggesting positive feed-forward interaction between aging and PD pathogenesis. Collectively, our results demonstrate that CRISPR-Cas9 can be used to efficiently model cellular aging and PD. Full article
(This article belongs to the Special Issue Genome Editing 2018)
Show Figures

Graphical abstract

12 pages, 3154 KB  
Article
Chronic Δ9-THC Exposure Differently Affects Histone Modifications in the Adolescent and Adult Rat Brain
by Pamela Prini 1,2,*, Federica Penna 1, Emanuele Sciuccati 1, Tiziana Alberio 2,3 and Tiziana Rubino 1,2
1 Department of Biotechnology and Life Sciences, University of Insubria, 21052 Busto Arsizio, VA, Italy
2 Neuroscience Center, University of Insubria, 21052 Busto Arsizio, VA, Italy
3 Department of Science and High Technology, University of Insubria, 21052 Busto Arsizio, VA, Italy
Int. J. Mol. Sci. 2017, 18(10), 2094; https://doi.org/10.3390/ijms18102094 - 4 Oct 2017
Cited by 32 | Viewed by 5911
Abstract
Adolescence represents a vulnerable period for the psychiatric consequences of delta9-tetrahydrocannabinol (Δ9-THC) exposure, however, the molecular underpinnings of this vulnerability remain to be established. Histone modifications are emerging as important epigenetic mechanisms involved in the etiopathogenesis of psychiatric diseases, thus, we [...] Read more.
Adolescence represents a vulnerable period for the psychiatric consequences of delta9-tetrahydrocannabinol (Δ9-THC) exposure, however, the molecular underpinnings of this vulnerability remain to be established. Histone modifications are emerging as important epigenetic mechanisms involved in the etiopathogenesis of psychiatric diseases, thus, we investigated the impact of chronic Δ9-THC exposure on histone modifications in different brain areas of female rats. We checked histone modifications associated to both transcriptional repression (H3K9 di- and tri-methylation, H3K27 tri-methylation) and activation (H3K9 and H3K14 acetylation) after adolescent and adult chronic Δ9-THC exposure in the hippocampus, nucleus accumbens, and amygdala. Chronic exposure to increasing doses of Δ9-THC for 11 days affected histone modifications in a region- and age-specific manner. The primary effect in the adolescent brain was represented by changes leading to transcriptional repression, whereas the one observed after adult treatment led to transcriptional activation. Moreover, only in the adolescent brain, the primary effect was followed by a homeostatic response to counterbalance the Δ9-THC-induced repressive effect, except in the amygdala. The presence of a more complex response in the adolescent brain may be part of the mechanisms that make the adolescent brain vulnerable to Δ9-THC adverse effects. Full article
(This article belongs to the Special Issue Cannabinoid Signaling in Nervous System)
Show Figures

Graphical abstract

16 pages, 2026 KB  
Article
Prebiotics Mediate Microbial Interactions in a Consortium of the Infant Gut Microbiome
by Daniel A. Medina, Francisco Pinto, Aline Ovalle, Pamela Thomson and Daniel Garrido *
Department of Chemical and Bioprocess Engineering, School of Engineering, Pontificia Universidad Católica de Chile, Av. Vicuña Mackenna 4860, Santiago 7820436, Chile
Int. J. Mol. Sci. 2017, 18(10), 2095; https://doi.org/10.3390/ijms18102095 - 4 Oct 2017
Cited by 44 | Viewed by 7607
Abstract
Composition of the gut microbiome is influenced by diet. Milk or formula oligosaccharides act as prebiotics, bioactives that promote the growth of beneficial gut microbes. The influence of prebiotics on microbial interactions is not well understood. Here we investigated the transformation of prebiotics [...] Read more.
Composition of the gut microbiome is influenced by diet. Milk or formula oligosaccharides act as prebiotics, bioactives that promote the growth of beneficial gut microbes. The influence of prebiotics on microbial interactions is not well understood. Here we investigated the transformation of prebiotics by a consortium of four representative species of the infant gut microbiome, and how their interactions changed with dietary substrates. First, we optimized a culture medium resembling certain infant gut parameters. A consortium containing Bifidobacterium longum subsp. infantis, Bacteroides vulgatus, Escherichia coli and Lactobacillus acidophilus was grown on fructooligosaccharides (FOS) or 2′-fucosyllactose (2FL) in mono- or co-culture. While Bi. infantis and Ba. vulgatus dominated growth on 2FL, their combined growth was reduced. Besides, interaction coefficients indicated strong competition, especially on FOS. While FOS was rapidly consumed by the consortium, B. infantis was the only microbe displaying significant consumption of 2FL. Acid production by the consortium resembled the metabolism of microorganisms dominating growth in each substrate. Finally, the consortium was tested in a bioreactor, observing similar predominance but more pronounced acid production and substrate consumption. This study indicates that the chemical nature of prebiotics modulate microbial interactions in a consortium of infant gut species. Full article
(This article belongs to the Special Issue Molecular Transformations of Natural Products)
Show Figures

Figure 1

10 pages, 988 KB  
Article
Spot-Bonding and Full-Bonding Techniques for Fiber Reinforced Composite (FRC) and Metallic Retainers
by Andrea Scribante 1,*, Paola Gandini 1, Paola Tessera 1, Pekka K. Vallittu 2,3, Lippo Lassila 2 and Maria Francesca Sfondrini 1
1 Unit of Orthodontics and Paediatric Dentistry, Section of Dentistry, Department of Clinical, Surgical, Diagnostic and Paediatric Sciences, University of Pavia, 27100 Pavia, Italy
2 Department of Biomaterial Science and Turku Clinical Biomaterials Centre—TCBC, Institute of Dentistry, University of Turku, 20100 Turku, Finland
3 Welfare Division, 20100 Turku, Finland
Int. J. Mol. Sci. 2017, 18(10), 2096; https://doi.org/10.3390/ijms18102096 - 4 Oct 2017
Cited by 11 | Viewed by 7084
Abstract
Fiber reinforced Composite (FRC) retainers have been introduced as an aesthetic alternative to conventional metallic splints, but present high rigidity. The purpose of the present investigation was to evaluate bending and fracture loads of FRC splints bonded with conventional full-coverage of the FRC [...] Read more.
Fiber reinforced Composite (FRC) retainers have been introduced as an aesthetic alternative to conventional metallic splints, but present high rigidity. The purpose of the present investigation was to evaluate bending and fracture loads of FRC splints bonded with conventional full-coverage of the FRC with a composite compared with an experimental bonding technique with a partial (spot-) resin composite cover. Stainless steel rectangular flat, stainless steel round, and FRC retainers were tested at 0.2 and 0.3 mm deflections and at a maximum load. Both at 0.2 and 0.3 mm deflections, the lowest load required to bend the retainer was recorded for spot-bonded stainless steel flat and round wires and for spot-bonded FRCs, and no significant differences were identified among them. Higher force levels were reported for full-bonded metallic flat and round splints and the highest loads were recorded for full-bonded FRCs. At the maximum load, no significant differences were reported among spot- and full-bonded metallic splints and spot-bonded FRCs. The highest loads were reported for full bonded FRCs. The significant decrease in the rigidity of spot-bonded FRC splints if compared with full-bonded retainers suggests further tests in order to propose this technique for clinical use, as they allow physiologic tooth movement, thus presumably reducing the risk of ankylosis. Full article
Show Figures

Graphical abstract

22 pages, 4601 KB  
Article
A Unique TGFB1-Driven Genomic Program Links Astrocytosis, Low-Grade Inflammation and Partial Demyelination in Spinal Cord Periplaques from Progressive Multiple Sclerosis Patients
by Serge Nataf 1,2,*, Marc Barritault 3,4 and Laurent Pays 1,2
1 Univ Lyon, CarMeN laboratory, Inserm U1060, INRA U1397, Université Claude Bernard Lyon 1, INSA Lyon, Charles Merieux Medical School, F-69600 Oullins, France
2 Banque de Tissus et de Cellules des Hospices Civils de Lyon, Hôpital Edouard Herriot, Place d’Arsonval, F-69003 Lyon, France
3 Univ Lyon, Department of Cancer Cell Plasticity, Cancer Research Center of Lyon, INSERMU1052, CNRS UMR5286, University Claude Bernard Lyon 1, 151 Cours Albert Thomas, 69003 Lyon, France
4 Service d’Anatomie Pathologique, Hospices Civils de Lyon, Groupement Hospitalier Est, 59 boulevard Pinel, 69677 Bron, France
Int. J. Mol. Sci. 2017, 18(10), 2097; https://doi.org/10.3390/ijms18102097 - 5 Oct 2017
Cited by 20 | Viewed by 7087
Abstract
We previously reported that, in multiple sclerosis (MS) patients with a progressive form of the disease, spinal cord periplaques extend distance away from plaque borders and are characterized by the co-occurrence of partial demyelination, astrocytosis and low-grade inflammation. However, transcriptomic analyses did not [...] Read more.
We previously reported that, in multiple sclerosis (MS) patients with a progressive form of the disease, spinal cord periplaques extend distance away from plaque borders and are characterized by the co-occurrence of partial demyelination, astrocytosis and low-grade inflammation. However, transcriptomic analyses did not allow providing a comprehensive view of molecular events in astrocytes vs. oligodendrocytes. Here, we re-assessed our transcriptomic data and performed co-expression analyses to characterize astrocyte vs. oligodendrocyte molecular signatures in periplaques. We identified an astrocytosis-related co-expression module whose central hub was the astrocyte gene Cx43/GJA1 (connexin-43, also named gap junction protein α-1). Such a module comprised GFAP (glial fibrillary acidic protein) and a unique set of transcripts forming a TGFB/SMAD1/SMAD2 (transforming growth factor β/SMAD family member 1/SMAD family member 2) genomic signature. Partial demyelination was characterized by a co-expression network whose central hub was the oligodendrocyte gene NDRG1 (N-myc downstream regulated 1), a gene previously shown to be specifically silenced in the normal-appearing white matter (NAWM) of MS patients. Surprisingly, besides myelin genes, the NDRG1 co-expression module comprised a highly significant number of translation/elongation-related genes. To identify a putative cause of NDRG1 downregulation in periplaques, we then sought to identify the cytokine/chemokine genes whose mRNA levels inversely correlated with those of NDRG1. Following this approach, we found five candidate immune-related genes whose upregulation associated with NDRG1 downregulation: TGFB1 (transforming growth factor β 1), PDGFC (platelet derived growth factor C), IL17D (interleukin 17D), IL33 (interleukin 33), and IL12A (interleukin 12A). From these results, we propose that, in the spinal cord periplaques of progressive MS patients, TGFB1 may limit acute inflammation but concurrently induce astrocytosis and an alteration of the translation/elongation of myelin genes in oligodendrocytes. Full article
(This article belongs to the Section Molecular Pathology, Diagnostics, and Therapeutics)
Show Figures

Graphical abstract

26 pages, 1080 KB  
Review
Reductive Stress in Inflammation-Associated Diseases and the Pro-Oxidant Effect of Antioxidant Agents
by Israel Pérez-Torres 1,*,†, Verónica Guarner-Lans 2,† and María Esther Rubio-Ruiz 2
1 Department of Pathology, Instituto Nacional de Cardiología “Ignacio Chávez”, Juan Badiano 1, Sección XVI, Tlalpan, Mexico City 14080, Mexico
2 Department of Physiology, Instituto Nacional de Cardiología “Ignacio Chávez”, Juan Badiano 1, Sección XVI, Tlalpan, Mexico City 14080, Mexico
These authors contributed equally to this work.
Int. J. Mol. Sci. 2017, 18(10), 2098; https://doi.org/10.3390/ijms18102098 - 5 Oct 2017
Cited by 203 | Viewed by 15498
Abstract
Abstract: Reductive stress (RS) is the counterpart oxidative stress (OS), and can occur in response to conditions that shift the redox balance of important biological redox couples, such as the NAD+/NADH, NADP+/NADPH, and GSH/GSSG, to a more reducing [...] Read more.
Abstract: Reductive stress (RS) is the counterpart oxidative stress (OS), and can occur in response to conditions that shift the redox balance of important biological redox couples, such as the NAD+/NADH, NADP+/NADPH, and GSH/GSSG, to a more reducing state. Overexpression of antioxidant enzymatic systems leads to excess reducing equivalents that can deplete reactive oxidative species, driving the cells to RS. A feedback regulation is established in which chronic RS induces OS, which in turn, stimulates again RS. Excess reducing equivalents may regulate cellular signaling pathways, modify transcriptional activity, induce alterations in the formation of disulfide bonds in proteins, reduce mitochondrial function, decrease cellular metabolism, and thus, contribute to the development of some diseases in which NF-κB, a redox-sensitive transcription factor, participates. Here, we described the diseases in which an inflammatory condition is associated to RS, and where delayed folding, disordered transport, failed oxidation, and aggregation are found. Some of these diseases are aggregation protein cardiomyopathy, hypertrophic cardiomyopathy, muscular dystrophy, pulmonary hypertension, rheumatoid arthritis, Alzheimer’s disease, and metabolic syndrome, among others. Moreover, chronic consumption of antioxidant supplements, such as vitamins and/or flavonoids, may have pro-oxidant effects that may alter the redox cellular equilibrium and contribute to RS, even diminishing life expectancy. Full article
(This article belongs to the Special Issue Oxidative Stress in Cardiovascular Disease 2018)
Show Figures

Graphical abstract

31 pages, 7372 KB  
Article
Absorption and Emission Spectroscopic Investigation of Thermal Dynamics and Photo-Dynamics of the Rhodopsin Domain of the Rhodopsin-Guanylyl Cyclase from the Nematophagous Fungus Catenaria anguillulae
by Alfons Penzkofer 1,*, Ulrike Scheib 2, Katja Stehfest 2 and Peter Hegemann 2
1 Fakultät für Physik, Universität Regensburg, Universitätsstraße 31, D-93053 Regensburg, Germany
2 Experimentelle Biophysik, Institut für Biologie, Humboldt Universität zu Berlin, Invalidenstraße 42, D-10115 Berlin, Germany
Int. J. Mol. Sci. 2017, 18(10), 2099; https://doi.org/10.3390/ijms18102099 - 5 Oct 2017
Cited by 6 | Viewed by 5327
Abstract
The rhodopsin-guanylyl cyclase from the nematophagous fungus Catenaria anguillulae belongs to a recently discovered class of enzymerhodopsins and may find application as a tool in optogenetics. Here the rhodopsin domain CaRh of the rhodopsin-guanylyl cyclase from Catenaria anguillulae was studied by absorption and [...] Read more.
The rhodopsin-guanylyl cyclase from the nematophagous fungus Catenaria anguillulae belongs to a recently discovered class of enzymerhodopsins and may find application as a tool in optogenetics. Here the rhodopsin domain CaRh of the rhodopsin-guanylyl cyclase from Catenaria anguillulae was studied by absorption and emission spectroscopic methods. The absorption cross-section spectrum and excitation wavelength dependent fluorescence quantum distributions of CaRh samples were determined (first absorption band in the green spectral region). The thermal stability of CaRh was studied by long-time attenuation measurements at room temperature (20.5 °C) and refrigerator temperature of 3.5 °C. The apparent melting temperature of CaRh was determined by stepwise sample heating up and cooling down (obtained apparent melting temperature: 62 ± 2 °C). The photocycle dynamics of CaRh was investigated by sample excitation to the first inhomogeneous absorption band of the CaRhda dark-adapted state around 590 nm (long-wavelength tail), 530 nm (central region) and 470 nm (short-wavelength tail) and following the absorption spectra development during exposure and after exposure (time resolution 0.0125 s). The original protonated retinal Schiff base PRSBall-trans in CaRhda photo-converted reversibly to protonated retinal Schiff base PRSBall-trans,la1 with restructured surroundings (CaRhla1 light-adapted state, slightly blue-shifted and broadened first absorption band, recovery to CaRhda with time constant of 0.8 s) and deprotonated retinal Schiff base RSB13-cis (CaRhla2 light-adapted state, first absorption band in violet to near ultraviolet spectral region, recovery to CaRhda with time constant of 0.35 s). Long-time light exposure of light-adapted CaRhla1 around 590, 530 and 470 nm caused low-efficient irreversible degradation to photoproducts CaRhprod. Schemes of the primary photocycle dynamics of CaRhda and the secondary photocycle dynamics of CaRhla1 are developed. Full article
(This article belongs to the Special Issue Optogenetic Approaches in Neuroscience)
Show Figures

Graphical abstract

16 pages, 1992 KB  
Article
Unexpected High Intragenomic Variation in Two of Three Major Pest Thrips Species Does Not Affect Ribosomal Internal Transcribed Spacer 2 (ITS2) Utility for Thrips Identification
by Vivek Kumar 1,2,3,*, Aaron M. Dickey 1,2,4, Dakshina R. Seal 3, Robert G. Shatters 2, Lance S. Osborne 1 and Cindy L. McKenzie 2
1 Department of Entomology and Nematology, Mid-Florida Research and Education Center, University of Florida, Apopka, FL 32703, USA
2 U.S. Horticultural Research Laboratory, USDA-ARS, Fort Pierce, FL 34945, USA
3 Department of Entomology and Nematology, Tropical Research and Education Center, University of Florida, Homestead, FL 33031, USA
4 Present Address: U.S. Meat Animal Research Center, USDA-ARS, Clay Center, NE 68933, USA
Int. J. Mol. Sci. 2017, 18(10), 2100; https://doi.org/10.3390/ijms18102100 - 6 Oct 2017
Cited by 11 | Viewed by 5721
Abstract
The mitochondrial cytochrome oxidase I gene (mtCO1) and the ribosomal internal transcribed spacer 2 region (ITS2) are among the most widely used molecular markers for insect taxonomic characterization. Three economically important species of thrips, Scirtothrips dorsalis, Thrips palmi, and [...] Read more.
The mitochondrial cytochrome oxidase I gene (mtCO1) and the ribosomal internal transcribed spacer 2 region (ITS2) are among the most widely used molecular markers for insect taxonomic characterization. Three economically important species of thrips, Scirtothrips dorsalis, Thrips palmi, and Frankliniella occidentalis were selected to examine the extent of intragenomic variation within these two marker regions in the family Thripidae, and determine if this variation would affect the utility of markers in thrips molecular diagnostics. For each species, intragenomic (within individual) variation and intergenomic (among individuals) variation was assessed by cloning and sequencing PCR-amplified copies. Intergenomic variation was generally higher than intragenomic variation except in cases where intergenomic variation was very low, as in mtCO1 from S. dorsalis and F. occidentalis. Intragenomic variation was detected in both markers in all three of the thrips species, however, 2–3 times more intragenomic variation was observed for ITS2 than mtCO1 in both S. dorsalis and T. palmi. Furthermore, levels of intragenomic variation were low for both of the genes in F. occidentalis. In all of the three thrips species, no sex-based clustering of haplotypes was observed in either marker. Unexpected high intragenomic variation in ITS2 for two of three thrips species did not interfere with thrips diagnostics. However, caution should be taken in applying ITS2 to certain studies of S. dorsalis and T. palmi when high levels of intragenomic variation could be problematic or confounding. In such studies, mtCO1 may be a preferable marker. Possible reasons for discrepancies in intragenomic variation among genomic regions are discussed. Full article
(This article belongs to the Special Issue Molecular Entomology of Insects of Economic Importance)
Show Figures

Graphical abstract

12 pages, 20362 KB  
Article
miR-425-5p Inhibits Differentiation and Proliferation in Porcine Intramuscular Preadipocytes
by Fen-Fen Chen 1,2,†, Yan Xiong 1,†, Ying Peng 1, Yun Gao 1, Jin Qin 1, Gui-Yan Chu 1, Wei-Jun Pang 1 and Gong-She Yang 1,*
1 Laboratory of Animal Fat Deposition and Muscle Development, College of Animal Science and Technology, Northwest A&F University, Yangling 712100, China
2 Faculty of Life Sciences, Southwest Forestry University, Kunming 650224, China
These authors contributed equally to this work
Int. J. Mol. Sci. 2017, 18(10), 2101; https://doi.org/10.3390/ijms18102101 - 6 Oct 2017
Cited by 63 | Viewed by 6003
Abstract
Intramuscular fat (IMF) content affects the tenderness, juiciness, and flavor of pork. An increasing number of studies are focusing on the functions of microRNAs (miRs) during porcine intramuscular preadipocyte development. Previous studies have proved that miR-425-5p was enriched in porcine skeletal muscles and [...] Read more.
Intramuscular fat (IMF) content affects the tenderness, juiciness, and flavor of pork. An increasing number of studies are focusing on the functions of microRNAs (miRs) during porcine intramuscular preadipocyte development. Previous studies have proved that miR-425-5p was enriched in porcine skeletal muscles and played important roles in multiple physiological processes; however, its functions during intramuscular adipogenesis remain unclear. To explore the role of miR-425-5p in porcine intramuscular adipogenesis, miR-425-5p agomir and inhibitor were used to perform miR-425-5p overexpression and knockdown in intramuscular preadipocytes, respectively. Our results showed that the agomir of miR-425-5p dramatically inhibited intramuscular adipogenic differentiation and downregulated the expression levels of adipogenic marker genes PPARγ, FABP4, and FASN, whereas its inhibitor promoted adipogenesis. Interestingly, the agomir repressed proliferation of porcine intramuscular preadipocytes by downregulation of cyclin B and cyclin E. Furthermore, we demonstrated that miR-425-5p inhibited adipogenesis via targeting and repressing the translation of KLF13. Taken together, our findings identified that miR-425-5p is a novel inhibitor of porcine intramuscular adipogenesis possibly through targeting KLF13 and subsequently downregulating PPARγ. Full article
(This article belongs to the Section Biochemistry)
Show Figures

Graphical abstract

18 pages, 2024 KB  
Article
Combined Virtual and Experimental Screening for CK1 Inhibitors Identifies a Modulator of p53 and Reveals Important Aspects of in Silico Screening Performance
by Vassilios Myrianthopoulos 1,*, Olivier Lozach 2, Danae Zareifi 3, Leonidas Alexopoulos 4, Laurent Meijer 5, Vassilis G. Gorgoulis 6,7,8 and Emmanuel Mikros 1,9,*
1 Department of Pharmacy, University of Athens, Panepistimiopolis Zografou, GR-15771 Athens, Greece
2 Protein Phosphorylation & Human Disease Group, Station Biologique, B. P. 74, CEDEX 29682 Roscoff, Bretagne, France
3 ProtATonce Ltd., 15343 Athens, Greece
4 School of Mechanical Engineering, National Technical University of Athens, 15780 Athens, Greece
5 ManRos Therapeutics, Perharidy Research Center, Roscoff, 29680 Bretagne, France
6 Department of Histology-Embryology, School of Medicine, University of Athens, Mikras Asias 75, GR-11527 Athens, Greece
7 Biomedical Research Foundation of the Academy of Athens, 11527 Athens, Greece
8 Faculty Institute of Cancer Sciences, University of Manchester, Manchester Academic Health Science Centre, M13 9NT Manchester, UK
9 “Athena” Research and Innovation Center, 15125 Athens, Greece
Int. J. Mol. Sci. 2017, 18(10), 2102; https://doi.org/10.3390/ijms18102102 - 6 Oct 2017
Cited by 8 | Viewed by 5349
Abstract
A compound collection of pronounced structural diversity was comprehensively screened for inhibitors of the DNA damage-related kinase CK1. The collection was evaluated in vitro. A potent and selective CK1 inhibitor was discovered and its capacity to modulate the endogenous levels of the CK1-regulated [...] Read more.
A compound collection of pronounced structural diversity was comprehensively screened for inhibitors of the DNA damage-related kinase CK1. The collection was evaluated in vitro. A potent and selective CK1 inhibitor was discovered and its capacity to modulate the endogenous levels of the CK1-regulated tumor suppressor p53 was demonstrated in cancer cell lines. Administration of 10 μM of the compound resulted in significant increase of p53 levels, reaching almost 2-fold in hepatocellular carcinoma cells. In parallel to experimental screening, two representative and orthogonal in silico screening methodologies were implemented for enabling the retrospective assessment of virtual screening performance on a case-specific basis. Results showed that both techniques performed at an acceptable and fairly comparable level, with a slight advantage of the structure-based over the ligand-based approach. However, both approaches demonstrated notable sensitivity upon parameters such as screening template choice and treatment of redundancy in the enumerated compound collection. An effort to combine insight derived by sequential implementation of the two methods afforded poor further improvement of screening performance. Overall, the presented assessment highlights the relation between improper use of enrichment metrics and misleading results, and demonstrates the inherent delicacy of in silico methods, emphasizing the challenging character of virtual screening protocol optimization. Full article
(This article belongs to the Special Issue Mechanisms Leading to Genomic Instability)
Show Figures

Graphical abstract

12 pages, 7351 KB  
Article
Geranylgeranylacetone Ameliorates Intestinal Radiation Toxicity by Preventing Endothelial Cell Dysfunction
by Na-Kyung Han 1,†, Ye Ji Jeong 1,†, Bo-Jeong Pyun 2, Yoon-Jin Lee 1, Sung-Ho Kim 3 and Hae-June Lee 1,*
1 Division of Basic Radiation Bioscience, Korea Institute of Radiological and Medical Sciences, Seoul 01812 Korea
2 Korean Medicine Convergence Research Division, Korea Institute of Oriental Medicine, Daejeon 34054, Korea
3 College of Veterinary Medicine, Chonnam National University, Gwangju 61186, Korea
These authors contributed equally to this work.
Int. J. Mol. Sci. 2017, 18(10), 2103; https://doi.org/10.3390/ijms18102103 - 7 Oct 2017
Cited by 14 | Viewed by 5471
Abstract
Radiation-induced intestinal toxicity is common among cancer patients after radiotherapy. Endothelial cell dysfunction is believed to be a critical contributor to radiation tissue injury in the intestine. Geranylgeranylacetone (GGA) has been used to treat peptic ulcers and gastritis. However, the protective capacity of [...] Read more.
Radiation-induced intestinal toxicity is common among cancer patients after radiotherapy. Endothelial cell dysfunction is believed to be a critical contributor to radiation tissue injury in the intestine. Geranylgeranylacetone (GGA) has been used to treat peptic ulcers and gastritis. However, the protective capacity of GGA against radiation-induced intestinal injury has not been addressed. Therefore, we investigated whether GGA affects intestinal damage in mice and vascular endothelial cell damage in vitro. GGA treatment significantly ameliorated intestinal injury, as evident by intestinal crypt survival, villi length and the subsequently prolonged survival time of irradiated mice. In addition, intestinal microvessels were also significantly preserved in GGA-treated mice. To clarify the effect of GGA on endothelial cell survival, we examined endothelial function by evaluating cell proliferation, tube formation, wound healing, invasion and migration in the presence or absence of GGA after irradiation. Our findings showed that GGA plays a role in maintaining vascular cell function; however, it does not protect against radiation-induced vascular cell death. GGA promoted endothelial function during radiation injury by preventing the loss of VEGF/VEGFR1/eNOS signaling and by down-regulating TNFα expression in endothelial cells. This finding indicates the potential impact of GGA as a therapeutic agent in mitigating radiation-induced intestinal damage. Full article
(This article belongs to the Section Biochemistry)
Show Figures

Figure 1

21 pages, 2994 KB  
Article
Differential Expression Profile of lncRNAs from Primary Human Hepatocytes Following DEET and Fipronil Exposure
by Robert D. Mitchell III 1, Andrew D. Wallace 2, Ernest Hodgson 2,3 and R. Michael Roe 1,*
1 Department of Entomology and Plant Pathology, North Carolina Agromedicine Institute, Campus Box 7647, 3230 Ligon Street, North Carolina State University, Raleigh, NC 27695, USA
2 Toxicology Program, Department of Biology, North Carolina State University, Raleigh, NC 27695, USA
3 Department of Applied Ecology, Toxicology Program, Department of Biology, North Carolina Agromedicine Institute, North Carolina State University, Raleigh, NC 27695, USA
Int. J. Mol. Sci. 2017, 18(10), 2104; https://doi.org/10.3390/ijms18102104 - 7 Oct 2017
Cited by 12 | Viewed by 5886
Abstract
While the synthesis and use of new chemical compounds is at an all-time high, the study of their potential impact on human health is quickly falling behind, and new methods are needed to assess their impact. We chose to examine the effects of [...] Read more.
While the synthesis and use of new chemical compounds is at an all-time high, the study of their potential impact on human health is quickly falling behind, and new methods are needed to assess their impact. We chose to examine the effects of two common environmental chemicals, the insect repellent N,N-diethyl-m-toluamide (DEET) and the insecticide fluocyanobenpyrazole (fipronil), on transcript levels of long non-protein coding RNAs (lncRNAs) in primary human hepatocytes using a global RNA-Seq approach. While lncRNAs are believed to play a critical role in numerous important biological processes, many still remain uncharacterized, and their functions and modes of action remain largely unclear, especially in relation to environmental chemicals. RNA-Seq showed that 100 µM DEET significantly increased transcript levels for 2 lncRNAs and lowered transcript levels for 18 lncRNAs, while fipronil at 10 µM increased transcript levels for 76 lncRNAs and decreased levels for 193 lncRNAs. A mixture of 100 µM DEET and 10 µM fipronil increased transcript levels for 75 lncRNAs and lowered transcript levels for 258 lncRNAs. This indicates a more-than-additive effect on lncRNA transcript expression when the two chemicals were presented in combination versus each chemical alone. Differentially expressed lncRNA genes were mapped to chromosomes, analyzed by proximity to neighboring protein-coding genes, and functionally characterized via gene ontology and molecular mapping algorithms. While further testing is required to assess the organismal impact of changes in transcript levels, this initial analysis links several of the dysregulated lncRNAs to processes and pathways critical to proper cellular function, such as the innate and adaptive immune response and the p53 signaling pathway. Full article
(This article belongs to the Section Molecular Toxicology)
Show Figures

Graphical abstract

16 pages, 11923 KB  
Article
Achiral Mannich-Base Curcumin Analogs Induce Unfolded Protein Response and Mitochondrial Membrane Depolarization in PANC-1 Cells
by Gábor J. Szebeni 1,2, Árpád Balázs 1, Ildikó Madarász 1, Gábor Pócz 1, Ferhan Ayaydin 3, Iván Kanizsai 1, Roberta Fajka-Boja 4, Róbert Alföldi 1, László Hackler Jr. 1,2 and László G. Puskás 1,2,*
1 Avidin Ltd., Alsó kikötő sor 11/D, H-6726 Szeged, Hungary
2 Laboratory of Functional Genomics, Institute of Genetics, Biological Research Centre, Hungarian Academy of Sciences, Temesvári krt. 62, H-6726 Szeged, Hungary
3 Cellular Imaging Laboratory, Institute of Plant Biology, Biological Research Centre, Hungarian Academy of Sciences, Temesvári krt. 62, H-6726 Szeged, Hungary
4 Artificial Chromosome and Stem Cell Research Laboratory, Institute of Genetics, Biological Research Centre, Hungarian Academy of Sciences, Temesvári krt. 62, H-6726 Szeged, Hungary
Int. J. Mol. Sci. 2017, 18(10), 2105; https://doi.org/10.3390/ijms18102105 - 7 Oct 2017
Cited by 37 | Viewed by 7083
Abstract
Achiral Mannich-type curcumin analogs have been synthetized and assayed for their cytotoxic activity. The anti-proliferative and cytotoxic activity of curcuminoids has been tested on human non-small-cell lung carcinoma (A549), hepatocellular carcinoma (HepG2) and pancreatic cancer cell line (PANC-1). Based on the highest anti-proliferative [...] Read more.
Achiral Mannich-type curcumin analogs have been synthetized and assayed for their cytotoxic activity. The anti-proliferative and cytotoxic activity of curcuminoids has been tested on human non-small-cell lung carcinoma (A549), hepatocellular carcinoma (HepG2) and pancreatic cancer cell line (PANC-1). Based on the highest anti-proliferative activity nine drug candidates were further tested and proved to cause phosphatidylserine exposure as an early sign of apoptosis. Curcumin analogs with the highest apoptotic activity were selected for mechanistic studies in the most sensitive PANC-1 cells. Cytotoxic activity was accompanied by cytostatic effect since curcumin and analogs treatment led to G0/G1 cell cycle arrest. Moreover, cytotoxic effect could be also detected via the accumulation of curcuminoids in the endoplasmic reticulum (ER) and the up-regulation of ER stress-related unfolded protein response (UPR) genes: HSPA5, ATF4, XBP1, and DDIT3. The activated UPR induced mitochondrial membrane depolarization, caspase-3 activation and subsequent DNA breakdown in PANC-1 cells. Achiral curcumin analogs, C509, C521 and C524 possessed superior, 40-times more potent cytotoxic activity compared to natural dihydroxy-dimetoxycurcumin in PANC-1 cells. Full article
(This article belongs to the Special Issue Natural and Semi-Synthetic Small Molecules in Drug Discovery)
Show Figures

Graphical abstract

12 pages, 793 KB  
Review
Aquaporin-3 in Cancer
by Saw Marlar, Helene H. Jensen, Frédéric H. Login and Lene N. Nejsum *
Department of Clinical Medicine, Bartholins Allé 6, Aarhus University, 8000 Aarhus C, Denmark
Int. J. Mol. Sci. 2017, 18(10), 2106; https://doi.org/10.3390/ijms18102106 - 7 Oct 2017
Cited by 103 | Viewed by 13142
Abstract
Increasing evidence suggests that the water/glycerol channel aquaporin-3 (AQP3) plays a pivotal role in cancer metastasis. AQP3 knockout mice were resistant to skin tumor formation and overexpression correlated with metastasis and poor prognosis in patients with breast or gastric cancer. In cultured cancer [...] Read more.
Increasing evidence suggests that the water/glycerol channel aquaporin-3 (AQP3) plays a pivotal role in cancer metastasis. AQP3 knockout mice were resistant to skin tumor formation and overexpression correlated with metastasis and poor prognosis in patients with breast or gastric cancer. In cultured cancer cells, increased AQP3 expression stimulated several intracellular signaling pathways and resulted in increased cell proliferation, migration, and invasion as well as aggravation of epithelial-to-mesenchymal transition. Besides AQP facilitated water transport at the leading edge of migrating cells, AQP3 signaling mechanisms are beginning to be unraveled. Here, we give a thorough review of current knowledge regarding AQP3 expression in cancer and how AQP3 contributes to cancer progression via signaling that modulates cellular mechanisms. This review article will expand our understanding of the known pathophysiological findings regarding AQP3 in cancer. Full article
(This article belongs to the Special Issue Aquaporins: Water Channels Essential for Living Organisms)
Show Figures

Figure 1

18 pages, 4529 KB  
Article
Evolution Analysis of the Aux/IAA Gene Family in Plants Shows Dual Origins and Variable Nuclear Localization Signals
by Wentao Wu 1,2, Yaxue Liu 1,2, Yuqian Wang 1,2, Huimin Li 1,2, Jiaxi Liu 1,2, Jiaxin Tan 1,2, Jiadai He 1,2, Jingwen Bai 1,2 and Haoli Ma 1,*
1 State Key Laboratory of Crop Stress Biology for Arid Areas, College of Agronomy, Northwest A&F University, Xianyang 712100, China
2 Innovation Experimental College, Northwest A&F University, Xianyang 712100, China
Int. J. Mol. Sci. 2017, 18(10), 2107; https://doi.org/10.3390/ijms18102107 - 8 Oct 2017
Cited by 53 | Viewed by 8986 | Correction
Abstract
The plant hormone auxin plays pivotal roles in many aspects of plant growth and development. The auxin/indole-3-acetic acid (Aux/IAA) gene family encodes short-lived nuclear proteins acting on auxin perception and signaling, but the evolutionary history of this gene family remains to be elucidated. [...] Read more.
The plant hormone auxin plays pivotal roles in many aspects of plant growth and development. The auxin/indole-3-acetic acid (Aux/IAA) gene family encodes short-lived nuclear proteins acting on auxin perception and signaling, but the evolutionary history of this gene family remains to be elucidated. In this study, the Aux/IAA gene family in 17 plant species covering all major lineages of plants is identified and analyzed by using multiple bioinformatics methods. A total of 434 Aux/IAA genes was found among these plant species, and the gene copy number ranges from three (Physcomitrella patens) to 63 (Glycine max). The phylogenetic analysis shows that the canonical Aux/IAA proteins can be generally divided into five major clades, and the origin of Aux/IAA proteins could be traced back to the common ancestor of land plants and green algae. Many truncated Aux/IAA proteins were found, and some of these truncated Aux/IAA proteins may be generated from the C-terminal truncation of auxin response factor (ARF) proteins. Our results indicate that tandem and segmental duplications play dominant roles for the expansion of the Aux/IAA gene family mainly under purifying selection. The putative nuclear localization signals (NLSs) in Aux/IAA proteins are conservative, and two kinds of new primordial bipartite NLSs in P. patens and Selaginella moellendorffii were discovered. Our findings not only give insights into the origin and expansion of the Aux/IAA gene family, but also provide a basis for understanding their functions during the course of evolution. Full article
(This article belongs to the Special Issue Auxin)
Show Figures

Figure 1

12 pages, 364 KB  
Review
Translational Implication of Galectin-9 in the Pathogenesis and Treatment of Viral Infection
by Jenn-Haung Lai 1,2,*, Shue-Fen Luo 1, Mei-Yi Wang 1 and Ling-Jun Ho 3,*
1 Division of Allergy, Immunology, and Rheumatology, Department of Internal Medicine, Chang Gung Memorial Hospital, Chang Gung University, Tao-Yuan 33305, Taiwan
2 Graduate Institute of Medical Science, National Defense Medical Center, Taipei 11490, Taiwan
3 Institute of Cellular and System Medicine, National Health Research Institute, Zhunan 35053, Taiwan
Int. J. Mol. Sci. 2017, 18(10), 2108; https://doi.org/10.3390/ijms18102108 - 8 Oct 2017
Cited by 21 | Viewed by 6932
Abstract
The interaction between galectin-9 and its receptor, Tim-3, triggers a series of signaling events that regulate immune responses. The expression of galectin-9 has been shown to be increased in a variety of target cells of many different viruses, such as hepatitis C virus [...] Read more.
The interaction between galectin-9 and its receptor, Tim-3, triggers a series of signaling events that regulate immune responses. The expression of galectin-9 has been shown to be increased in a variety of target cells of many different viruses, such as hepatitis C virus (HCV), hepatitis B virus (HBV), herpes simplex virus (HSV), influenza virus, dengue virus (DENV), and human immunodeficiency virus (HIV). This enhanced expression of galectin-9 following viral infection promotes significant changes in the behaviors of the virus-infected cells, and the resulting events tightly correlate with the immunopathogenesis of the viral disease. Because the human immune response to different viral infections can vary, and the lack of appropriate treatment can have potentially fatal consequences, understanding the implications of galectin-9 is crucial for developing better methods for monitoring and treating viral infections. This review seeks to address how we can apply the current understanding of galectin-9 function to better understand the pathogenesis of viral infection and better treat viral diseases. Full article
(This article belongs to the Special Issue Galectins in Cancer and Translational Medicine)
Show Figures

Figure 1

11 pages, 737 KB  
Review
Sphingosine Kinase 1 and Sphingosine-1-Phosphate Signaling in Colorectal Cancer
by Yonghua Bao 1, Yongchen Guo 1, Chenglan Zhang 2, Fenghua Fan 2 and Wancai Yang 1,3,*
1 Institute of Precision Medicine, Jining Medical University, Jining 272067, China
2 Department of Nursing, Health Professional College of Heilongjiang Province, Beian 164000, China
3 Department of Pathology, University of Illinois at Chicago, Chicago 60612, IL, USA
Int. J. Mol. Sci. 2017, 18(10), 2109; https://doi.org/10.3390/ijms18102109 - 8 Oct 2017
Cited by 49 | Viewed by 8088
Abstract
Sphingosine kinase 1 (Sphk1) is a highly conserved lipid kinase that phosphorylates sphingosine to form sphingosine-1-phosphate (S1P). Growing studies have demonstrated that Sphk1 is overexpressed in various types of solid cancers and can be induced by growth factors, cytokines, and carcinogens, leading to [...] Read more.
Sphingosine kinase 1 (Sphk1) is a highly conserved lipid kinase that phosphorylates sphingosine to form sphingosine-1-phosphate (S1P). Growing studies have demonstrated that Sphk1 is overexpressed in various types of solid cancers and can be induced by growth factors, cytokines, and carcinogens, leading to the increase of S1P production. Subsequently, the increased Sphk1/S1P facilitates cancer cell proliferation, mobility, angiogenesis, invasion, and metastasis. Therefore, Sphk1/S1P signaling plays oncogenic roles. This review summarizes the features of Sphk1/S1P signaling and their functions in colorectal cancer cell growth, tumorigenesis, and metastasis, as well as the possible underlying mechanisms. Full article
(This article belongs to the Special Issue Sphingolipids: Signals and Disease)
Show Figures

Graphical abstract

15 pages, 1686 KB  
Article
Peptides from Colochirus robustus Enhance Immune Function via Activating CD3ζ- and ZAP-70-Mediated Signaling in C57BL/6 Mice
by Xiaogang Du 1,*,†, Fangliang Lian 1,†, Yunkun Li 1, Dong Li 1, Dayong Wu 2, Qunli Feng 1, Zhijiang Feng 3,4, Yun Li 3,4, Guixian Bu 1, Fengyan Meng 1, Xiaohan Cao 1, Zhiyu Chen 1 and Xianyin Zeng 1,*
1 Department of Engineering and Applied Biology, College of Life Science, Sichuan Agricultural University, Ya’an 625014, China
2 Nutritional Immunology Laboratory, Jean Mayer USDA Human Nutrition Research Center on Aging at Tufts University, Boston 02111, MA, USA
3 Ningbo Yunmi Biological Science and Technology Co., Ltd, Ningbo 315613, Zhejiang, China
4 Ningbo Bofeng Biological Science and Technology Co., Ltd, Ningbo 315613, Zhejiang, China
These authors contributed equally to this work.
Int. J. Mol. Sci. 2017, 18(10), 2110; https://doi.org/10.3390/ijms18102110 - 8 Oct 2017
Cited by 11 | Viewed by 4553
Abstract
Colochirus robustus, a species of sea cucumber, has long been used in East and Southeast Asia as nutritious food as well as for certain medicinal purpose. Studies have shown a number of biological functions associated with consumption of sea cucumber, many of [...] Read more.
Colochirus robustus, a species of sea cucumber, has long been used in East and Southeast Asia as nutritious food as well as for certain medicinal purpose. Studies have shown a number of biological functions associated with consumption of sea cucumber, many of which are attributed to its major component, sea cucumber peptides (SCP). However, how SCP impacts immune system, which is critical for host defense, has not been defined. To address this issue, in the present study, we conducted comprehensive analysis of immune function after oral administration of SCP (0, 25, 50, and 75 mg/kg body weigh) for eight weeks in C57BL/6 mice. We found that SCP treatment significantly enhanced lymphocyte proliferation, serum albumin (ALB) levels, and the natural killer (NK) cell activity. Moreover, SCP promoted functions of helper T cells (Th) as indicated by increased production of Th1 type cytokines of Interleukin (IL)-1β, IL-2, Interferon (IFN)-γ and TNF-α and Th2 type cytokines (IL-4, IL-6, and IL-10). To determine the effective components, SCP was hydrolyzed into 16 types of constituent amino acids in simulated gastrointestinal digestion and these hydrolytic amino acids (HAA) were used for the mechanistic studies in the in vitro models. Results showed that HAA enhanced lymphocyte proliferation and production of IL-2, IL-10 and IFN-γ. Furthermore, CD3ζ (CD3ζ) and ζ-chain-associated protein kinase 70 (ZAP-70), the signaling molecules essential for activating T lymphocytes, were significantly up-regulated after HAA treatment. In summary, our results suggest that SCP is effective in enhancing immune function by activating T cells via impacting CD3ζ- and ZAP-70-mediated signaling pathway. Full article
(This article belongs to the Section Bioactives and Nutraceuticals)
Show Figures

Figure 1

16 pages, 3211 KB  
Review
PARP1 in Carcinomas and PARP1 Inhibitors as Antineoplastic Drugs
by Luyao Wang 1,2,3,4,†, Chao Liang 1,2,3,4,†, Fangfei Li 1,2,3,4,†, Daogang Guan 1,2,3,4, Xiaoqiu Wu 1,2,3,4, Xuekun Fu 1,2,3,4, Aiping Lu 1,2,3,4,* and Ge Zhang 1,2,3,4,*
1 Law Sau Fai Institute for Advancing Translational Medicine in Bone and Joint Diseases, School of Chinese Medicine, Hong Kong Baptist University, Hong Kong, China
2 Institute of Integrated Bioinfomedicine and Translational Science, School of Chinese Medicine, Hong Kong Baptist University, Hong Kong, China
3 Institute of Precision Medicine and Innovative Drug Discovery, School of Chinese Medicine, Hong Kong Baptist University, Hong Kong, China
4 Shenzhen Lab of Combinatorial Compounds and Targeted Drug Delivery, HKBU Institute of Research and Continuing Education, Shenzhen 518000, China
These authors contributed equally to this work.
Int. J. Mol. Sci. 2017, 18(10), 2111; https://doi.org/10.3390/ijms18102111 - 8 Oct 2017
Cited by 86 | Viewed by 11509
Abstract
Poly (ADP-ribose) polymerase 1 (PARP1), the best-studied isoform of the nuclear enzyme PARP family, plays a pivotal role in cellular biological processes, such as DNA repair, gene transcription, and so on. PARP1 has been found to be overexpressed in various carcinomas. These all [...] Read more.
Poly (ADP-ribose) polymerase 1 (PARP1), the best-studied isoform of the nuclear enzyme PARP family, plays a pivotal role in cellular biological processes, such as DNA repair, gene transcription, and so on. PARP1 has been found to be overexpressed in various carcinomas. These all indicate the clinical potential of PARP1 as a therapeutic target of human malignancies. Additionally, multiple preclinical research studies and clinical trials demonstrate that inhibition of PARP1 can repress tumor growth and metastasis. Up until now, PARP1 inhibitors are clinically used not only for monotherapy to suppress various tumors, but also for adjuvant therapy, to maintain or enhance therapeutic effects of mature antineoplastic drugs, as well as protect patients from chemotherapy and surgery-induced injury. To supply a framework for understanding recent research progress of PARP1 in carcinomas, we review the structure, expression, functions, and mechanisms of PARP1, and summarize the clinically mature PARP1-related anticancer agents, to provide some ideas for the development of other promising PARP1 inhibitors in antineoplastic therapy. Full article
(This article belongs to the Section Biochemistry)
Show Figures

Figure 1

16 pages, 1218 KB  
Article
Evaluating the Effects of an Organic Extract from the Mediterranean Sponge Geodia cydonium on Human Breast Cancer Cell Lines
by Susan Costantini 1,†, Eliana Guerriero 1,†, Roberta Teta 2,†, Francesca Capone 1, Alessia Caso 2, Angela Sorice 1, Giovanna Romano 3, Adrianna Ianora 3, Nadia Ruocco 4,5,6, Alfredo Budillon 1, Valeria Costantino 2 and Maria Costantini 4,*
1 Experimental Pharmacology Unit, Istituto Nazionale Tumori “Fondazione G. Pascale”—IRCCS, 80131 Napoli, Italy
2 Department of Pharmacy, University of Naples Federico II, Via Domenico Montesano 49, 80131 Naples, Italy
3 Department of Integrative Marine Ecology, Stazione Zoologica Anton Dohrn, Villa Comunale, 80121 Napoli, Italy
4 Department of Biology and Evolution of Marine Organisms, Stazione Zoologica Anton Dohrn, Villa Comunale, 80121 Napoli, Italy
5 Department of Biology, University of Naples Federico II, Complesso Universitario di Monte Sant’Angelo, Via Cinthia, 80126 Napoli, Italy
6 Bio-Organic Chemistry Unit, Institute of Biomolecular Chemistry-CNR, Via Campi Flegrei 34, Pozzuoli, 80078 Naples, Italy
These authors contributed equally to this work.
Int. J. Mol. Sci. 2017, 18(10), 2112; https://doi.org/10.3390/ijms18102112 - 9 Oct 2017
Cited by 18 | Viewed by 4780
Abstract
Marine sponges are an excellent source of bioactive secondary metabolites for pharmacological applications. In the present study, we evaluated the chemistry, cytotoxicity and metabolomics of an organic extract from the Mediterranean marine sponge Geodia cydonium, collected in coastal waters of the Gulf [...] Read more.
Marine sponges are an excellent source of bioactive secondary metabolites for pharmacological applications. In the present study, we evaluated the chemistry, cytotoxicity and metabolomics of an organic extract from the Mediterranean marine sponge Geodia cydonium, collected in coastal waters of the Gulf of Naples. We identified an active fraction able to block proliferation of breast cancer cell lines MCF-7, MDA-MB231, and MDA-MB468 and to induce cellular apoptosis, whereas it was inactive on normal breast cells (MCF-10A). Metabolomic studies showed that this active fraction was able to interfere with amino acid metabolism, as well as to modulate glycolysis and glycosphingolipid metabolic pathways. In addition, the evaluation of the cytokinome profile on the polar fractions of three treated breast cancer cell lines (compared to untreated cells) demonstrated that this fraction induced a slight anti-inflammatory effect. Finally, the chemical entities present in this fraction were analyzed by liquid chromatography high resolution mass spectrometry combined with molecular networking. Full article
(This article belongs to the Section Bioactives and Nutraceuticals)
Show Figures

Graphical abstract

1 pages, 151 KB  
Addendum
Addendum: Palmieri, O. et al. Functional Implications of MicroRNAs in Crohn’s Disease Revealed by Integrating MicroRNA and Messenger RNA Expression Profiling. Int. J. Mol. Sci. 2017, 18, 1580
by Orazio Palmieri 1,*,†, Teresa Maria Creanza 2,3,†, Fabrizio Bossa 1, Tiziana Latiano 1, Giuseppe Corritore 1, Orazio Palumbo 4, Giuseppina Martino 1, Giuseppe Biscaglia 1, Daniela Scimeca 1, Massimo Carella 4, Nicola Ancona 2, Angelo Andriulli 1 and Anna Latiano 1
1 IRCCS ‘Casa Sollievo della Sofferenza’, Division of Gastroenterology, 71013 San Giovanni Rotondo, Italy
2 Institute of Intelligent Systems for Automation, National Research Council, CNR-ISSIA, 70126 Bari, Italy
3 Center for Complex Systems in Molecular Biology and Medicine, University of Turin, 10124 Turin, Italy
4 IRCCS ‘Casa Sollievo della Sofferenza’, Division of Medical Genetics, 71013 San Giovanni Rotondo, Italy
These authors contributed equally to this work.
Int. J. Mol. Sci. 2017, 18(10), 2113; https://doi.org/10.3390/ijms18102113 - 9 Oct 2017
Viewed by 2528
Abstract
The authors would like to indicate that Dr. Orazio Palmieri and Dr. Teresa Maria Creanza contributed equally to the work published in the International Journal of Molecular Sciences [1] [...]
Full article
(This article belongs to the Section Biochemistry)
17 pages, 2417 KB  
Article
A Central Bioactive Region of LTBP-2 Stimulates the Expression of TGF-β1 in Fibroblasts via Akt and p38 Signalling Pathways
by Mohamed A. Sideek 1,2, Joshua Smith 1, Clementine Menz 1, Julian R. J. Adams 1, Allison J. Cowin 3 and Mark A. Gibson 1,*
1 Discipline of Anatomy and Pathology, School of Medicine, University of Adelaide, Adelaide, SA 5005, Australia
2 Department of Physical Rehabilitation Sciences, Kulliyyah of Allied Health Sciences, International Islamic University Malaysia, 25200 Kuantan, Pahang, Malaysia
3 Regenerative Medicine, Future Industries Institute, University of South Australia, Adelaide, SA 5095, Australia
Int. J. Mol. Sci. 2017, 18(10), 2114; https://doi.org/10.3390/ijms18102114 - 9 Oct 2017
Cited by 21 | Viewed by 8020
Abstract
Latent transforming growth factor-β-1 binding protein-2 (LTBP-2) belongs to the LTBP-fibrillin superfamily of extracellular proteins. Unlike other LTBPs, LTBP-2 does not covalently bind transforming growth factor-β1 (TGF-β1) but appears to be implicated in the regulation of TGF-β1 bioactivity, although the mechanisms are largely [...] Read more.
Latent transforming growth factor-β-1 binding protein-2 (LTBP-2) belongs to the LTBP-fibrillin superfamily of extracellular proteins. Unlike other LTBPs, LTBP-2 does not covalently bind transforming growth factor-β1 (TGF-β1) but appears to be implicated in the regulation of TGF-β1 bioactivity, although the mechanisms are largely unknown. In experiments originally designed to study the displacement of latent TGF-β1 complexes from matrix storage, we found that the addition of exogenous LTBP-2 to cultured human MSU-1.1 fibroblasts caused an increase in TGF-β1 levels in the medium. However, the TGF-β1 increase was due to an upregulation of TGF-β1 expression and secretion rather than a displacement of matrix-stored TGF-β1. The secreted TGF-β1 was mainly in an inactive form, and its concentration peaked around 15 h after addition of LTBP-2. Using a series of recombinant LTBP-2 fragments, the bioactivity was identified to a small region of LTBP-2 consisting of an 8-Cys motif flanked by four epidermal growth factor (EGF)-like repeats. The LTBP-2 stimulation of TGF-β expression involved the phosphorylation of both Akt and p38 mitogen-activated protein kinase (MAPK) signalling proteins, and specific inactivation of each protein individually blocked TGF-β1 increase. The search for the cell surface receptor mediating this LTBP-2 activity proved inconclusive. Inhibitory antibodies to integrins β1 and αVβ5 showed no reduction of LTBP-2 stimulation of TGF-β1. However, TGF-β1 upregulation was partially inhibited by anti-αVβ3 integrin antibodies, suggestive of a direct or indirect role for this integrin. Overall, the study indicates that LTBP-2 can directly upregulate cellular TGF-β1 expression and secretion by interaction with cells via a short central bioactive region. This may be significant in connective tissue disorders involving aberrant TGF-β1 signalling. Full article
(This article belongs to the Special Issue TGF-beta Family in Fibrosis and Cancer)
Show Figures

Graphical abstract

15 pages, 1973 KB  
Article
Single Silver Nanoparticle Instillation Induced Early and Persisting Moderate Cortical Damage in Rat Kidneys
by Elisa Roda 1,2, Sergio Barni 2, Aldo Milzani 3, Isabella Dalle-Donne 3, Graziano Colombo 3 and Teresa Coccini 1,*
1 Laboratory of Clinical & Experimental Toxicology and Poison Control Centre and National Toxicology Information Centre, Toxicology Unit, ICS Maugeri SpA—Benefit Corporation, IRCCS Pavia, via Maugeri 10, 27100 Pavia, Italy
2 Department of Biology and Biotechnology “L. Spallanzani”, Laboratory of Cell Biology and Neurobiology, University of Pavia, via Ferrata 9, 27100 Pavia, Italy
3 Department of Biosciences, Università degli Studi di Milano, via Celoria 26, 20133 Milano, Italy
Int. J. Mol. Sci. 2017, 18(10), 2115; https://doi.org/10.3390/ijms18102115 - 10 Oct 2017
Cited by 24 | Viewed by 5701
Abstract
The potential toxic effects of silver nanoparticles (AgNPs), administered by a single intratracheal instillation (i.t), was assessed in a rat model using commercial physico-chemical characterized nanosilver. Histopathological changes, overall toxic response and oxidative stress (kidney and plasma protein carbonylation), paralleled by ultrastructural observations [...] Read more.
The potential toxic effects of silver nanoparticles (AgNPs), administered by a single intratracheal instillation (i.t), was assessed in a rat model using commercial physico-chemical characterized nanosilver. Histopathological changes, overall toxic response and oxidative stress (kidney and plasma protein carbonylation), paralleled by ultrastructural observations (TEM), were evaluated to examine renal responses 7 and 28 days after i.t. application of a low AgNP dose (50 µg/rat), compared to an equivalent dose of ionic silver (7 µg AgNO3/rat). The AgNPs caused moderate renal histopathological and ultrastructural alteration, in a region-specific manner, being the cortex the most affected area. Notably, the bulk AgNO3, caused similar adverse effects with a slightly more marked extent, also triggering apoptotic phenomena. Specifically, 7 days after exposure to both AgNPs and AgNO3, dilatation of the intercapillary and peripheral Bowman’s space was observed, together with glomerular shrinkage. At day 28, these effects still persisted after both treatments, accompanied by an additional injury involving the vascular component of the mesangium, with interstitial micro-hemorrhages. Neither AgNPs nor AgNO3 induced oxidative stress effects in kidneys and plasma, at either time point. The AgNP-induced moderate renal effects indicate that, despite their benefits, novel AgNPs employed in consumer products need exhaustive investigation to ensure public health safety. Full article
(This article belongs to the Special Issue Nanotoxicology and Nanosafety)
Show Figures

Graphical abstract

10 pages, 1189 KB  
Article
Prediction Potential of Serum miR-155 and miR-24 for Relapsing Early Breast Cancer
by Petra Bašová 1, Michal Pešta 2, Marek Sochor 3 and Tomáš Stopka 1,*
1 BIOCEV, First Faculty of Medicine, Charles University, Vestec 25250, Czech Republic
2 Faculty of Mathematics and Physics, Charles University, Prague 18675, Czech Republic
3 Comprehensive Cancer Centre, Regional Hospital Liberec, Liberec 46063, Czech Republic
Int. J. Mol. Sci. 2017, 18(10), 2116; https://doi.org/10.3390/ijms18102116 - 10 Oct 2017
Cited by 29 | Viewed by 5523
Abstract
Oncogenic microRNAs (oncomiRs) accumulate in serum due to their increased stability and thus serve as biomarkers in breast cancer (BC) pathogenesis. Four oncogenic microRNAs (miR-155, miR-19a, miR-181b, and miR-24) and one tumor suppressor microRNA (let-7a) were shown to differentiate between high- and low-risk [...] Read more.
Oncogenic microRNAs (oncomiRs) accumulate in serum due to their increased stability and thus serve as biomarkers in breast cancer (BC) pathogenesis. Four oncogenic microRNAs (miR-155, miR-19a, miR-181b, and miR-24) and one tumor suppressor microRNA (let-7a) were shown to differentiate between high- and low-risk early breast cancer (EBC) and reflect the surgical tumor removal and adjuvant therapy. Here we applied the longitudinal multivariate data analyses to stochastically model the serum levels of each of the oncomiRs using the RT-PCR measurements in the EBC patients (N = 133) that were followed up 4 years after diagnosis. This study identifies that two of the studied oncomiRs, miR-155 and miR-24, are highly predictive of EBC relapse. Furthermore, combining the oncomiR level with Ki-67 expression further specifies the relapse probability. Our data move further the notion that oncomiRs in serum enable not only monitoring of EBC but also are a very useful tool for predicting relapse independently of any other currently analyzed characteristics in EBC patients. Our approach can be translated into medical practice to estimate individual relapse risk of EBC patients. Full article
Show Figures

Graphical abstract

17 pages, 1768 KB  
Article
Dose- and Ion-Dependent Effects in the Oxidative Stress Response to Space-Like Radiation Exposure in the Skeletal System
by Joshua S. Alwood 1,†, Luan H. Tran 1,†, Ann-Sofie Schreurs 1,†, Yasaman Shirazi-Fard 1, Akhilesh Kumar 1, Diane Hilton 1, Candice G. T. Tahimic 1,2 and Ruth K. Globus 1,*
1 Bone and Signaling Laboratory, Space BioSciences Division, NASA Ames Research Center, Mail-Stop 236-7, Moffett Field, CA 94035, USA
2 Wyle Laboratories, Mail-Stop 236-7, Moffett Field, CA 94035, USA
These authors contributed equally to this work.
Int. J. Mol. Sci. 2017, 18(10), 2117; https://doi.org/10.3390/ijms18102117 - 10 Oct 2017
Cited by 29 | Viewed by 5467
Abstract
Space radiation may pose a risk to skeletal health during subsequent aging. Irradiation acutely stimulates bone remodeling in mice, although the long-term influence of space radiation on bone-forming potential (osteoblastogenesis) and possible adaptive mechanisms are not well understood. We hypothesized that ionizing radiation [...] Read more.
Space radiation may pose a risk to skeletal health during subsequent aging. Irradiation acutely stimulates bone remodeling in mice, although the long-term influence of space radiation on bone-forming potential (osteoblastogenesis) and possible adaptive mechanisms are not well understood. We hypothesized that ionizing radiation impairs osteoblastogenesis in an ion-type specific manner, with low doses capable of modulating expression of redox-related genes. 16-weeks old, male, C57BL6/J mice were exposed to low linear-energy-transfer (LET) protons (150 MeV/n) or high-LET 56Fe ions (600 MeV/n) using either low (5 or 10 cGy) or high (50 or 200 cGy) doses at NASA’s Space Radiation Lab. Five weeks or one year after irradiation, tissues were harvested and analyzed by microcomputed tomography for cancellous microarchitecture and cortical geometry. Marrow-derived, adherent cells were grown under osteoblastogenic culture conditions. Cell lysates were analyzed by RT-PCR during the proliferative or mineralizing phase of growth, and differentiation was analyzed by imaging mineralized nodules. As expected, a high dose (200 cGy), but not lower doses, of either 56Fe or protons caused a loss of cancellous bone volume/total volume. Marrow cells produced mineralized nodules ex vivo regardless of radiation type or dose; 56Fe (200 cGy) inhibited osteoblastogenesis by more than 90% (5 weeks and 1 year post-IR). After 5 weeks, irradiation (protons or 56Fe) caused few changes in gene expression levels during osteoblastogenesis, although a high dose 56Fe (200 cGy) increased Catalase and Gadd45. The addition of exogenous superoxide dismutase (SOD) protected marrow-derived osteoprogenitors from the damaging effects of exposure to low-LET (137Cs γ) when irradiated in vitro, but had limited protective effects on high-LET 56Fe-exposed cells. In sum, either protons or 56Fe at a relatively high dose (200 cGy) caused persistent bone loss, whereas only high-LET 56Fe increased redox-related gene expression, albeit to a limited extent, and inhibited osteoblastogenesis. Doses below 50 cGy did not elicit widespread responses in any parameter measured. We conclude that high-LET irradiation at 200 cGy impaired osteoblastogenesis and regulated steady-state gene expression of select redox-related genes during osteoblastogenesis, which may contribute to persistent bone loss. Full article
(This article belongs to the Special Issue Oxidative Stress and Space Biology: An Organ-Based Approach)
Show Figures

Figure 1

16 pages, 18439 KB  
Article
Fisetin Regulates Nrf2 Expression and the Inflammation-Related Signaling Pathway to Prevent UVB-Induced Skin Damage in Hairless Mice
by Po-Yuan Wu 1,2,3,†, Jia-Ling Lyu 3,4,†, Yi-Jung Liu 3,4, Ting-Yi Chien 3, Hao-Cheng Hsu 3, Kuo-Ching Wen 3 and Hsiu-Mei Chiang 3,*
1 Department of Dermatology, China Medical University Hospital, Taichung 404, Taiwan
2 School of Medicine, China Medical University, Taichung 404, Taiwan
3 Department of Cosmeceutics, China Medical University, Taichung 404, Taiwan
4 Ph. D Program for Biotechnology Industry, China Medical University, Taichung 404, Taiwan
These authors contributed equally to this work.
Int. J. Mol. Sci. 2017, 18(10), 2118; https://doi.org/10.3390/ijms18102118 - 10 Oct 2017
Cited by 62 | Viewed by 10917
Abstract
Chronic ultraviolet (UV) exposure may cause skin damage, disrupt skin barrier function, and promote wrinkle formation. UV induces oxidative stress and inflammation, which results in extracellular matrix degradation in the dermis and epidermal hyperplasia. Our previous study demonstrated that fisetin exerts photoprotective activity [...] Read more.
Chronic ultraviolet (UV) exposure may cause skin damage, disrupt skin barrier function, and promote wrinkle formation. UV induces oxidative stress and inflammation, which results in extracellular matrix degradation in the dermis and epidermal hyperplasia. Our previous study demonstrated that fisetin exerts photoprotective activity by inhibiting mitogen-activated protein kinase/activator protein-1/matrix metalloproteinases (MMPs) activation. In this study, fisetin was applied topically to investigate its antiphotodamage effects in hairless mice. The erythema index (a* values) and transepidermal water loss were evaluated to assess skin damage, and immunohistochemical staining was conducted to elucidate the photoprotective mechanism of fisetin. The results revealed that the topical application of fisetin reduced UVB-induced increase in the a* value and wrinkle formation. In addition, fisetin inhibited epidermal hyperplasia and increased the collagen content in the dermis. Fisetin exerted photoprotective activity by inhibiting the expression of MMP-1, MMP-2, and cyclooxygenase-2 and increasing the expression of nuclear factor erythroid 2-related factor. Furthermore, fisetin increased the expression of filaggrin to prevent UVB-induced barrier function disruption. Altogether, the present results provide evidence of the effects and mechanisms of fisetin’s antiphotodamage and antiphotoinflammation activities. Full article
(This article belongs to the Special Issue Natural and Semi-Synthetic Small Molecules in Drug Discovery)
Show Figures

Graphical abstract

15 pages, 4262 KB  
Article
Transforming Growth Factor-β Drives the Transendothelial Migration of Hepatocellular Carcinoma Cells
by Petra Koudelkova 1, Victor Costina 2, Gerhard Weber 1, Steven Dooley 3, Peter Findeisen 2, Peter Winter 4, Rahul Agarwal 4, Karin Schlangen 5 and Wolfgang Mikulits 1,*
1 Department of Medicine I, Division: Institute of Cancer Research, Comprehensive Cancer Center, Medical University of Vienna, 1090 Vienna, Austria
2 Institute for Clinical Chemistry, Medical Faculty Mannheim, University of Heidelberg, University Hospital Mannheim, 68167 Mannheim, Germany
3 Molecular Hepatology Section, Department of Medicine II, Medical Faculty Mannheim, University of Heidelberg Mannheim, 68167 Mannheim, Germany
4 GenXPro GmbH, 60438 Frankfurt am Main, Germany
5 Center for Medical Statistics, Informatics and Intelligent Systems, Medical University of Vienna, 1090 Vienna, Austria
Int. J. Mol. Sci. 2017, 18(10), 2119; https://doi.org/10.3390/ijms18102119 - 10 Oct 2017
Cited by 18 | Viewed by 6883
Abstract
The entry of malignant hepatocytes into blood vessels is a key step in the dissemination and metastasis of hepatocellular carcinoma (HCC). The identification of molecular mechanisms involved in the transmigration of malignant hepatocytes through the endothelial barrier is of high relevance for therapeutic [...] Read more.
The entry of malignant hepatocytes into blood vessels is a key step in the dissemination and metastasis of hepatocellular carcinoma (HCC). The identification of molecular mechanisms involved in the transmigration of malignant hepatocytes through the endothelial barrier is of high relevance for therapeutic intervention and metastasis prevention. In this study, we employed a model of hepatocellular transmigration that mimics vascular invasion using hepatic sinusoidal endothelial cells and malignant hepatocytes evincing a mesenchymal-like, invasive phenotype by transforming growth factor (TGF)-β. Labelling of respective cell populations with various stable isotopes and subsequent mass spectrometry analyses allowed the “real-time” detection of molecular changes in both transmigrating hepatocytes and endothelial cells. Interestingly, the proteome profiling revealed 36 and 559 regulated proteins in hepatocytes and endothelial cells, respectively, indicating significant changes during active transmigration that mostly depends on cell–cell interaction rather than on TGF-β alone. Importantly, matching these in vitro findings with HCC patient data revealed a panel of common molecular alterations including peroxiredoxin-3, epoxide hydrolase, transgelin-2 and collectin 12 that are clinically relevant for the patient’s survival. We conclude that hepatocellular plasticity induced by TGF-β is crucially involved in blood vessel invasion of HCC cells. Full article
(This article belongs to the Special Issue TGF-beta Family in Fibrosis and Cancer)
Show Figures

Graphical abstract

16 pages, 5454 KB  
Article
Effects of Extremely Low Frequency Electromagnetic Fields on Melanogenesis through p-ERK and p-SAPK/JNK Pathways in Human Melanocytes
by Yu-Mi Kim 1, Sang-Eun Cho 1, Soo-Chan Kim 2, Hyun-Joon Jang 1 and Young-Kwon Seo 1,*
1 Department of Medical Biotechnology (BK21 Plus team), Dongguk University, Goyang-si 10326, Korea
2 Department of Electric and Electrical Engineering, Institute for Information Technology Convergence, Hankyong National University, Anseong-si 17579, Korea
Int. J. Mol. Sci. 2017, 18(10), 2120; https://doi.org/10.3390/ijms18102120 - 11 Oct 2017
Cited by 21 | Viewed by 7536
Abstract
This study evaluated frequency-dependent effects of extremely low frequency electromagnetic fields (ELF-EMFs) on melanogenesis by melanocytes in vitro. Melanocytes were exposed to 2 mT EMFs at 30–75 Hz for 3 days before melanogenesis was examined. Exposure to ELF-EMFs at 50 and 60 Hz [...] Read more.
This study evaluated frequency-dependent effects of extremely low frequency electromagnetic fields (ELF-EMFs) on melanogenesis by melanocytes in vitro. Melanocytes were exposed to 2 mT EMFs at 30–75 Hz for 3 days before melanogenesis was examined. Exposure to ELF-EMFs at 50 and 60 Hz induced melanogenic maturation without cell damage, without changing cell proliferation and mitochondrial activity. Melanin content and tyrosinase activity of cells exposed to 50 Hz were higher than in controls, and mRNA expression of tyrosinase-related protein-2 was elevated relative to controls at 50 Hz. Phosphorylated cyclic adenosine monophosphate response element-binding protein (p-CREB) levels were higher than controls in cells exposed to ELF-EMFs at 50–75 Hz. Immunohistochemical staining showed that melanocyte-specific markers (HMB45, Melan-A) were strongly expressed in cells exposed to EMFs at 50 and 60 Hz compared to controls. Thus, exposure to ELF-EMFs at 50 Hz could stimulate melanogenesis in melanocytes, through activation of p-CREB and p-p38 and inhibition of phosphorylated extracellular signal-regulated protein kinase and phosphorylated stress-activated protein kinase/c-Jun N-terminal kinase. The results may form the basis of an appropriate anti-gray hair treatment or be applied in a therapeutic device for inducing repigmentation in the skin of vitiligo patients. Full article
(This article belongs to the Special Issue Melanins and Melanogenesis: From Nature to Applications)
Show Figures

Graphical abstract

12 pages, 1941 KB  
Article
Cardiotoxic Effects of Short-Term Doxorubicin Administration: Involvement of Connexin 43 in Calcium Impairment
by Michela Pecoraro 1, Antonio Rodríguez-Sinovas 2, Stefania Marzocco 1, Michele Ciccarelli 3, Guido Iaccarino 3, Aldo Pinto 1 and Ada Popolo 1,*
1 Department of Pharmacy, University of Salerno, Fisciano (SA) 84084, Italy
2 Cardiovascular Diseases Research Group, Department of Cardiology, Vall d’Hebron University Hospital and Research Institute, Universitat Autònoma de Barcelona (UAB), Barcelona 08035, Spain
3 Department of Medicine and Surgery, University of Salerno, Baronissi (SA) 84084, Italy
Int. J. Mol. Sci. 2017, 18(10), 2121; https://doi.org/10.3390/ijms18102121 - 11 Oct 2017
Cited by 43 | Viewed by 5723
Abstract
The use of Doxorubicin (DOXO), a potent antineoplastic agent, is limited by the development of cardiotoxicity. DOXO-induced cardiotoxicity is multifactorial, although alterations in calcium homeostasis, seem to be involved. Since even the Connexin43 (Cx43) plays a pivotal role in these two phenomena, in [...] Read more.
The use of Doxorubicin (DOXO), a potent antineoplastic agent, is limited by the development of cardiotoxicity. DOXO-induced cardiotoxicity is multifactorial, although alterations in calcium homeostasis, seem to be involved. Since even the Connexin43 (Cx43) plays a pivotal role in these two phenomena, in this study we have analyzed the effects of DOXO on Cx43 expression and localization. Damage caused by anthracyclines on cardiomyocytes is immediate after each injection, in the present study we used a short-term model of DOXO-induced cardiomyopathy. C57BL/6j female mice were randomly divided in groups and injected with DOXO (2 or 10 mg/kg i.p.) for 1–3 or 7 days once every other day. Cardiac function was assessed by Echocardiography. Sarco/endoplasmic reticulum Ca2+-ATPase (SERCAII) and phospholamban (PLB) expression were assessed by Western blot analysis, intracellular [Ca2+] were detected spectrofluorometrically by means of Fura-2 pentakis (acetoxymethyl) ester (FURA-2AM), and Cx43 and pCx43 expression and localization was analyzed by Western blot and confirmed by immunofluorescence analysis. DOXO induces impairment in Ca2+ homeostasis, already evident after a single administration, and affects Cx43 expression and localization. Our data suggest that DOXO-induced alterations in Ca2+ homeostasis causes in the cells the induction of compensatory mechanisms until a certain threshold, above which cardiac injury is triggered. Full article
Show Figures

Graphical abstract

17 pages, 999 KB  
Article
The Contribution of Adipose Tissue-Derived Mesenchymal Stem Cells and Platelet-Rich Plasma to the Treatment of Chronic Equine Laminitis: A Proof of Concept
by Mario Angelone 1, Virna Conti 1, Cristiano Biacca 2, Beatrice Battaglia 2, Laura Pecorari 2, Francesco Piana 2, Giacomo Gnudi 1, Fabio Leonardi 1, Roberto Ramoni 1, Giuseppina Basini 1, Silvia Dotti 3, Sabrina Renzi 3, Maura Ferrari 3 and Stefano Grolli 1,*
1 Dipartimento Scienze Mediche Veterinarie, Università di Parma, Via del taglio, 10, 43126 Parma, Italy
2 Veterinary Practitioner, Dipartimento Scienze Mediche Veterinarie, Università di Parma, Via del taglio, 10, 43126 Parma, Italy
3 Istituto Zooprofilattico Sperimentale della Lombardia e dell’Emilia Romagna, Via Bianchi 9, 25124 Brescia, Italy
Int. J. Mol. Sci. 2017, 18(10), 2122; https://doi.org/10.3390/ijms18102122 - 11 Oct 2017
Cited by 34 | Viewed by 10287
Abstract
Laminitis, a highly debilitating disease of the foot in ungulates, is characterized by pathological changes of the complex lamellar structures that maintain the appendicular skeleton within the hoof. Laminitis is a multifactorial disease that involves perturbation of the vascular, hematological, and inflammatory homeostasis [...] Read more.
Laminitis, a highly debilitating disease of the foot in ungulates, is characterized by pathological changes of the complex lamellar structures that maintain the appendicular skeleton within the hoof. Laminitis is a multifactorial disease that involves perturbation of the vascular, hematological, and inflammatory homeostasis of the foot. Interestingly, the pathogenesis of the disease resembles what is observed in metabolic syndromes and sepsis-induced organ failure in humans and animals. We hypothesized that local administration of mesenchymal stem cells (MSCs) and platelet-rich plasma (PRP) might contribute to establishing an anti-inflammatory and pro-angiogenic environment, and could stimulate the injured tissue in order to restore its functional integrity. According to this assumption, an experimental protocol based on the local intravenous administration of adipose tissue-derived MSCs (aMSCs) in combination with PRP was developed for the treatment of horses affected by chronic laminitis. Nine horses with severely compromised venograms (showing grade III and IV laminitis) that had been unsuccessfully treated with conventional therapies were enrolled. aMSCs and PRP (15 × 106 cells resuspended in 15 mL of PRP) were injected into the lateral or medial digital vein three times, at one-month intervals. The first administration was performed with allogeneic aMSCs, while for the following administrations, autologous aMSCs were used. There was no adverse short-term reaction to the intravenous injection of aMSCs. In the long term, venograms outlined, in all subjects, a progressive amelioration of the vascularization of the foot. An improvement in the structure and function of the hoof was also observed. No adverse events were reported during the follow-up, and the horses returned to a comfortable quality of life. Although the number of animals enrolled in the study is limited, both clinical observations and venography demonstrated an enhancement in the condition of all horses, suggesting that the regenerative therapies in chronic laminitis could be useful, and are worthy of further investigation. Full article
Show Figures

Graphical abstract

17 pages, 819 KB  
Review
NADPH Oxidase-Related Pathophysiology in Experimental Models of Stroke
by Hiroshi Yao 1,*, Tetsuro Ago 2, Takanari Kitazono 2 and Toru Nabika 3
1 Laboratory of Neurochemistry, National Hospital Organization Hizen Psychiatric Center, Saga 842-0192, Japan
2 Department of Medicine and Clinical Science, Graduate School of Medical Sciences, Kyushu University, Fukuoka 812-8582, Japan
3 Department of Functional Pathology, Shimane University School of Medicine, Izumo 693-8501, Japan
Int. J. Mol. Sci. 2017, 18(10), 2123; https://doi.org/10.3390/ijms18102123 - 11 Oct 2017
Cited by 28 | Viewed by 6928
Abstract
Several experimental studies have indicated that nicotinamide adenine dinucleotide phosphate (NADPH) oxidases (Nox) exert detrimental effects on ischemic brain tissue; Nox-knockout mice generally exhibit resistance to damage due to experimental stroke following middle cerebral artery occlusion (MCAO). Furthermore, our previous MCAO study [...] Read more.
Several experimental studies have indicated that nicotinamide adenine dinucleotide phosphate (NADPH) oxidases (Nox) exert detrimental effects on ischemic brain tissue; Nox-knockout mice generally exhibit resistance to damage due to experimental stroke following middle cerebral artery occlusion (MCAO). Furthermore, our previous MCAO study indicated that infarct size and blood-brain barrier breakdown are enhanced in mice with pericyte-specific overexpression of Nox4, relative to levels observed in controls. However, it remains unclear whether Nox affects the stroke outcome directly by increasing oxidative stress at the site of ischemia, or indirectly by modifying physiological variables such as blood pressure or cerebral blood flow (CBF). Because of technical problems in the measurement of physiological variables and CBF, it is often difficult to address this issue in mouse models due to their small body size; in our previous study, we examined the effects of Nox activity on focal ischemic injury in a novel congenic rat strain: stroke-prone spontaneously hypertensive rats with loss-of-function in Nox. In this review, we summarize the current literature regarding the role of Nox in focal ischemic injury and discuss critical issues that should be considered when investigating Nox-related pathophysiology in animal models of stroke. Full article
(This article belongs to the Special Issue Oxidative Stress in Vascular Diseases)
Show Figures

Figure 1

11 pages, 2237 KB  
Article
A Massively Parallel Sequence Similarity Search for Metagenomic Sequencing Data
by Masanori Kakuta 1, Shuji Suzuki 1,2, Kazuki Izawa 3, Takashi Ishida 1,2,3 and Yutaka Akiyama 1,2,3,*
1 Department of Computer Science, Graduate School of Information Science and Engineering, Tokyo Institute of Technology, 2-12-1 W8-76 Ookayama, Meguro-ku, Tokyo 152-8550, Japan
2 Education Academy of Computational Life Sciences (ACLS), Tokyo Institute of Technology, 4259 J3-141 Nagatsuta-cho, Midori-ku, Yokohama, Kanagawa 226-8503, Japan
3 Department of Computer Science, School of Computing, Tokyo Institute of Technology, 2-12-1 W8-76 Ookayama, Meguro-ku, Tokyo 152-8550, Japan
Int. J. Mol. Sci. 2017, 18(10), 2124; https://doi.org/10.3390/ijms18102124 - 11 Oct 2017
Cited by 5 | Viewed by 5417
Abstract
Sequence similarity searches have been widely used in the analyses of metagenomic sequencing data. Finding homologous sequences in a reference database enables the estimation of taxonomic and functional characteristics of each query sequence. Because current metagenomic sequencing data consist of a large number [...] Read more.
Sequence similarity searches have been widely used in the analyses of metagenomic sequencing data. Finding homologous sequences in a reference database enables the estimation of taxonomic and functional characteristics of each query sequence. Because current metagenomic sequencing data consist of a large number of nucleotide sequences, the time required for sequence similarity searches account for a large proportion of the total time. This time-consuming step makes it difficult to perform large-scale analyses. To analyze large-scale metagenomic data, such as those found in the human oral microbiome, we developed GHOST-MP (Genome-wide HOmology Search Tool on Massively Parallel system), a parallel sequence similarity search tool for massively parallel computing systems. This tool uses a fast search algorithm based on suffix arrays of query and database sequences and a hierarchical parallel search to accelerate the large-scale sequence similarity search of metagenomic sequencing data. The parallel computing efficiency and the search speed of this tool were evaluated. GHOST-MP was shown to be scalable over 10,000 CPU (Central Processing Unit) cores, and achieved over 80-fold acceleration compared with mpiBLAST using the same computational resources. We applied this tool to human oral metagenomic data, and the results indicate that the oral cavity, the oral vestibule, and plaque have different characteristics based on the functional gene category. Full article
(This article belongs to the Special Issue Deciphering the Human Microbiota: Methods and Impact on Human Health)
Show Figures

Figure 1

22 pages, 5018 KB  
Article
ASIC1a Promotes Acid-Induced Autophagy in Rat Articular Chondrocytes through the AMPK/FoxO3a Pathway
by Beibei Dai, Fei Zhu, Yong Chen, Renpeng Zhou, Zhisen Wang, Yaya Xie, Xiaoshan Wu, Shengqin Zu, Ge Li, Jinfang Ge and Feihu Chen *
Anhui Key Laboratory of Bioactivity of Natural Products, School of Pharmacy, Anhui Medical University, Hefei 230032, China
Int. J. Mol. Sci. 2017, 18(10), 2125; https://doi.org/10.3390/ijms18102125 - 11 Oct 2017
Cited by 39 | Viewed by 7693
Abstract
Acid-sensing ion channel 1a (ASIC1a) is a member of the extracellular H+-activated cation channels family. Our previous studies suggested that ASIC1a contributed to acid-induced rat articular chondrocytes autophagy. However, its potential mechanisms remain unclear. The present study demonstrated the effect of [...] Read more.
Acid-sensing ion channel 1a (ASIC1a) is a member of the extracellular H+-activated cation channels family. Our previous studies suggested that ASIC1a contributed to acid-induced rat articular chondrocytes autophagy. However, its potential mechanisms remain unclear. The present study demonstrated the effect of ASIC1a on rat articular chondrocytes autophagy and explored the underlying molecular mechanisms. The results demonstrated that ASIC1a contributed to acid-induced autophagy in rat articular chondrocytes, and which was associated with an increase in (Ca2+)i, as indicated that acid-induced increases in mRNA and protein expression of LC3B-II and other autophagy-related markers were inhibited by ASIC1a-specific blocker, PcTx1 and calcium chelating agent, BAPTA-AM. Furthermore, the results showed that extracellular acid increased level of Forkhead box O (FoxO) 3a, but was reversed by inhibition of ASIC1a and Ca2+ influx. Moreover, gene ablation of FoxO3a prevented acid-induced increases in mRNA and protein expression of LC3B-II, Beclin1 and the formation of autophagosome. Finally, it also showed that ASIC1a activated adenine nucleotide (AMP)-activated protein kinase (AMPK). In addition, suppression of AMPK by Compound C and its small interfering RNA (siRNA) prevented acid-induced upregulation of total and nuclear FoxO3a and increases in mRNA and protein expression of LC3B-II, Beclin1, and ATG5. Taken together, these findings suggested that AMPK/FoxO3a axis plays an important role in ASIC1a-mediated autophagy in rat articular chondrocytes, which may provide novel mechanistic insight into ASIC1a effects on autophagy. Full article
(This article belongs to the Section Biochemistry)
Show Figures

Graphical abstract

16 pages, 6118 KB  
Article
Molecular Characterization and Functional Analysis of a Ferritin Heavy Chain Subunit from the Eri-Silkworm, Samia cynthia ricini
by Hai-Zhong Yu, Shang-Zhi Zhang, Yan Ma, Dong-Qiong Fei, Bing Li, Li-Ang Yang, Jie Wang, Zhen Li, Azharuddin Muhammad and Jia-Ping Xu *
School of Life Sciences, Anhui Agricultural University, Hefei 230036, China
Int. J. Mol. Sci. 2017, 18(10), 2126; https://doi.org/10.3390/ijms18102126 - 14 Oct 2017
Cited by 17 | Viewed by 5858
Abstract
Ferritins are conserved iron-binding proteins that are primarily involved in iron storage, detoxification and the immune response. Despite the importance of ferritin in organisms, little is known about their roles in the eri-silkworm (Samia cynthia ricini). We previously identified a ferritin [...] Read more.
Ferritins are conserved iron-binding proteins that are primarily involved in iron storage, detoxification and the immune response. Despite the importance of ferritin in organisms, little is known about their roles in the eri-silkworm (Samia cynthia ricini). We previously identified a ferritin heavy chain subunit named ScFerHCH in the S. c. ricini transcriptome database. The full-length S. c. ricini ferritin heavy chain subunit (ScFerHCH) was 1863 bp and encoded a protein of 231 amino acids with a deduced molecular weight of 25.89 kDa. Phylogenetic analysis revealed that ScFerHCH shared a high amino acid identity with the Bombyx mori and Danaus plexippus heavy chain subunits. Higher ScFerHCH expression levels were found in the silk gland, fat body and midgut of S. c. ricini by reverse transcription quantitative polymerase chain reaction (RT-qPCR) and Western blotting. Injection of Staphylococcus aureus and Pseudomonas aeruginosa was associated with an upregulation of ScFerHCH in the midgut, fat body and hemolymph, indicating that ScFerHCH may contribute to the host’s defense against invading pathogens. In addition, the anti-oxidation activity and iron-binding capacity of recombinant ScFerHCH protein were examined. Taken together, our results suggest that the ferritin heavy chain subunit from eri-silkworm may play critical roles not only in innate immune defense, but also in organismic iron homeostasis. Full article
(This article belongs to the Section Biochemistry)
Show Figures

Graphical abstract

13 pages, 2901 KB  
Article
The Immunogenicity of Branded and Biosimilar Infliximab in Rheumatoid Arthritis According to Th9-Related Responses
by Rossella Talotta 1,*,†, Angela Berzi 2,†, Andrea Doria 3, Alberto Batticciotto 1, Maria Chiara Ditto 1, Fabiola Atzeni 1, Piercarlo Sarzi-Puttini 1 and Daria Trabattoni 2
1 Department of Rheumatology, Azienda Ospedaliera-Polo Universitario Luigi Sacco, Milan 20157, Italy
2 Department of Biomedical and Clinical Sciences, Azienda Ospedaliera-Polo Universitario Luigi Sacco, Milan 20157, Italy
3 Department of Rheumatology, University of Padua, Padua 35100, Italy
These authors contributed equally to this work.
Int. J. Mol. Sci. 2017, 18(10), 2127; https://doi.org/10.3390/ijms18102127 - 12 Oct 2017
Cited by 13 | Viewed by 5100
Abstract
Our objective was to evaluate the immunogenicity of branded and biosimilar infliximab by detecting changes in T-helper-9 (Th9) percentages induced by an in vitro stimulation test. Methods: Peripheral blood mononuclear cells collected from 55 consecutive rheumatoid arthritis (RA) outpatients (15 drug free, 20 [...] Read more.
Our objective was to evaluate the immunogenicity of branded and biosimilar infliximab by detecting changes in T-helper-9 (Th9) percentages induced by an in vitro stimulation test. Methods: Peripheral blood mononuclear cells collected from 55 consecutive rheumatoid arthritis (RA) outpatients (15 drug free, 20 successfully treated with branded infliximab, 20 branded infliximab inadequate responders) and 10 healthy controls were cultured, with or without 50 μg/mL of infliximab originator (Remicade®) or 50 μg/mL of infliximab biosimilar (Remsima®) for 18 h. Th9 lymphocytes were identified by means of flow cytometry as PU.1 and IRF4-expressing, IL-9-secreting CD4+ T cells. Furthermore, the markers CCR7 and CD45RA were used to distinguish naïve from memory IL-9 producer cells. Results: Under unstimulated conditions, the drug-free RA patients had the highest percentages of Th9 lymphocytes. Following stimulation with branded infliximab, the percentages of PU.1 and IRF4-expressing Th9 cells, CCR7+, CD45RA (central memory) and CCR7, CD45RA (effector memory) cells significantly increased in the group of inadequate responders, but no significant variation was observed after exposure to the biosimilar of infliximab. Conclusions: Th9 cells seem to be involved in the immune response to the epitopes of branded, but not biosimilar, infliximab, and this may depend on the recall and stimulation of both central and effector memory cells. Full article
(This article belongs to the Special Issue Research of Pathogenesis and Novel Therapeutics in Arthritis)
Show Figures

Figure 1

24 pages, 2032 KB  
Review
Neuro-Coagulopathy: Blood Coagulation Factors in Central Nervous System Diseases
by Ciro De Luca 1, Assunta Virtuoso 1, Nicola Maggio 2,3 and Michele Papa 1,4,*
1 Laboratory of Neuronal Networks, University of Campania “Luigi Vanvitelli”, 80138 Naples, Italy
2 Department of Neurology, The Chaim Sheba Medical Center, Tel Hashomer, 52621 Ramat Gan, Israel
3 Department of Neurology and Neurosurgery, Sackler Faculty of Medicine and Sagol School of Neuroscience, Tel Aviv University, 6997801 Tel Aviv, Israel
4 SYSBIO, Centre of Systems Biology, University of Milano-Bicocca, 20126 Milano, Italy
Int. J. Mol. Sci. 2017, 18(10), 2128; https://doi.org/10.3390/ijms18102128 - 12 Oct 2017
Cited by 84 | Viewed by 10476
Abstract
Blood coagulation factors and other proteins, with modulatory effects or modulated by the coagulation cascade have been reported to affect the pathophysiology of the central nervous system (CNS). The protease-activated receptors (PARs) pathway can be considered the central hub of this regulatory network, [...] Read more.
Blood coagulation factors and other proteins, with modulatory effects or modulated by the coagulation cascade have been reported to affect the pathophysiology of the central nervous system (CNS). The protease-activated receptors (PARs) pathway can be considered the central hub of this regulatory network, mainly through thrombin or activated protein C (aPC). These proteins, in fact, showed peculiar properties, being able to interfere with synaptic homeostasis other than coagulation itself. These specific functions modulate neuronal networks, acting both on resident (neurons, astrocytes, and microglia) as well as circulating immune system cells and the extracellular matrix. The pleiotropy of these effects is produced through different receptors, expressed in various cell types, in a dose- and time-dependent pattern. We reviewed how these pathways may be involved in neurodegenerative diseases (amyotrophic lateral sclerosis, Alzheimer’s and Parkinson’s diseases), multiple sclerosis, ischemic stroke and post-ischemic epilepsy, CNS cancer, addiction, and mental health. These data open up a new path for the potential therapeutic use of the agonist/antagonist of these proteins in the management of several central nervous system diseases. Full article
Show Figures

Graphical abstract

15 pages, 252 KB  
Review
Control of NK Cell Activation by Immune Checkpoint Molecules
by Asma Beldi-Ferchiou 1 and Sophie Caillat-Zucman 2,3,*
1 Laboratoire d’Immunologie, Hôpital Henri Mondor, Assistance Publique–Hôpitaux de Paris, 94000 Créteil, France
2 Centre de Recherches sur l’Inflammation, Institut National de Recherche Médicale (INSERM) UMR1149, Université Paris Diderot, 75013 Paris, France
3 Laboratoire d’Immunologie, Hôpital Saint-Louis, Assistance Publique–Hôpitaux de Paris, 75010 Paris, France
Int. J. Mol. Sci. 2017, 18(10), 2129; https://doi.org/10.3390/ijms18102129 - 12 Oct 2017
Cited by 67 | Viewed by 7895
Abstract
The development of cancer and chronic infections is facilitated by many subversion mechanisms, among which enhanced expression of immune checkpoints molecules, such as programmed death-1 (PD-1) and cytotoxic T lymphocyte-associated antigen 4 (CTLA-4), on exhausted T cells. Recently, immune checkpoint inhibitors have shown [...] Read more.
The development of cancer and chronic infections is facilitated by many subversion mechanisms, among which enhanced expression of immune checkpoints molecules, such as programmed death-1 (PD-1) and cytotoxic T lymphocyte-associated antigen 4 (CTLA-4), on exhausted T cells. Recently, immune checkpoint inhibitors have shown remarkable efficiency in the treatment of a number of cancers. However, expression of immune checkpoints on natural killer (NK) cells and its functional consequences on NK cell effector functions are much less explored. In this review, we focus on the current knowledge on expression of various immune checkpoints in NK cells, how it can alter NK cell-mediated cytotoxicity and cytokine production. Dissecting the role of these inhibitory mechanisms in NK cells is critical for the full understanding of the mode of action of immunotherapies using checkpoint inhibitors in the treatment of cancers and chronic infections. Full article
(This article belongs to the Special Issue Natural Killer (NK) Cells)
19 pages, 1268 KB  
Article
New Strategy for the Immobilization of Lipases on Glyoxyl–Agarose Supports: Production of Robust Biocatalysts for Natural Oil Transformation
by César A. Godoy
Departamento de Química (LIBB), Grupo de Investigación en Ingeniería de los Procesos Agroalimentarios y Biotecnológicos (GIPAB), Universidad del Valle, C.P. 76001 Cali, Colombia
Int. J. Mol. Sci. 2017, 18(10), 2130; https://doi.org/10.3390/ijms18102130 - 12 Oct 2017
Cited by 26 | Viewed by 5671
Abstract
Immobilization on Glyoxyl–agarose support (Gx) is one of the best strategies to stabilize enzymes. However, the strategy is difficult to apply at neutral pH when most enzymes are stable and, even when possible, produces labile derivatives. This work contributes to overcoming this hurdle [...] Read more.
Immobilization on Glyoxyl–agarose support (Gx) is one of the best strategies to stabilize enzymes. However, the strategy is difficult to apply at neutral pH when most enzymes are stable and, even when possible, produces labile derivatives. This work contributes to overcoming this hurdle through a strategy that combines solid-phase amination, presence of key additives, and derivative basification. To this end, aminated industrial lipases from Candida artarctica (CAL), Thermomyces lunuginosus (TLL), and the recombinant Geobacillus thermocatenulatus (BTL2) were immobilized on Gx for the first time at neutral pH using anthranilic acid (AA) or DTT as additives (immobilization yields >70%; recovered activities 37.5–76.7%). The spectroscopic evidence suggests nucleophilic catalysis and/or adsorption as the initial lipase immobilization events. Subsequent basification drastically increases the stability of BTL2–glyoxyl derivatives under harsh conditions (t1/2, from 2.1–54.5 h at 70 °C; from 10.2 h–140 h in 80% dioxane). The novel BTL2-derivatives were active and selective in fish oil hydrolysis (1.0–1.8 μmol of polyunsaturated fatty acids (PUFAs) min-1·g-1) whereas the selected TLL-derivative was as active and stable in biodiesel production (fatty ethyl esters, EE) as the commercial Novozyme®-435 after ten reaction cycles (~70% EE). Therefore, the potential of the proposed strategy in producing suitable biocatalysts for industrial processes was demonstrated. Full article
(This article belongs to the Special Issue Immobilization of Microorganisms and Enzymes)
Show Figures

Graphical abstract

15 pages, 1234 KB  
Review
Association between Stress and the HPA Axis in the Atopic Dermatitis
by Tzu-Kai Lin 1,*, Lily Zhong 2 and Juan Luis Santiago 3,*
1 Department of Dermatology, Kaohsiung Chang Gung Memorial Hospital and Chang Gung University College of Medicine, Kaohsiung 83301, Taiwan
2 Citrus Valley Medical Center, West Covina, CA 91790, USA
3 Dermatology Service & Translational Research Unit (UIT), Hospital General Universitario de Ciudad Real, Ciudad Real 13005, Spain
Int. J. Mol. Sci. 2017, 18(10), 2131; https://doi.org/10.3390/ijms18102131 - 12 Oct 2017
Cited by 78 | Viewed by 17568
Abstract
The hypothalamic–pituitary–adrenal (HPA) axis is one of the body’s neuroendocrine networks that responds to psychological stress (PS). In the skin, there exists a peripheral HPA axis similar to the central axis. Glucocorticoids (GCs) are key effector molecules of the HPA axis and are [...] Read more.
The hypothalamic–pituitary–adrenal (HPA) axis is one of the body’s neuroendocrine networks that responds to psychological stress (PS). In the skin, there exists a peripheral HPA axis similar to the central axis. Glucocorticoids (GCs) are key effector molecules of the HPA axis and are essential for cutaneous homeostasis. Atopic dermatitis (AD) is a condition typically characterized by a chronic relapsing course that often results in PS. HPA dysfunction is present in AD patients by the decreased response of GCs elevation to stress as compared to those unaffected by AD. Nevertheless, in skin, acute PS activates several metabolic responses that are of immediate benefit to the host. During the acute phase of PS, increased endogenous GCs have been shown to provide benefit rather than by aggravating cutaneous inflammatory dermatoses. However, a chronic T helper cell type 2 (Th2) predominant cytokine profile acts as a negative feedback loop to blunt the HPA axis response in AD. In this article, we reviewed the role of CRF, pro-opiomelanocortin (POMC)-derived peptides, GCs of the HPA, and 11β-hydroxysteroid dehydrogenase 1 (11β-HSD1) in AD, with a discussion of the pathogenetic mechanisms of inflammation and skin barrier functions, including antimicrobial defense, and their association with PS. Full article
Show Figures

Graphical abstract

9 pages, 1327 KB  
Review
The Impact of Oxidative Stress on the Bone System in Response to the Space Special Environment
by Ye Tian, Xiaoli Ma, Chaofei Yang, Peihong Su, Chong Yin and Ai-Rong Qian *
Key Laboratory for Space Bioscience and Biotechnology, Bone Metabolism Lab, School of Life Sciences, Northwestern Polytechnical University, Xi’an 710072, China
Int. J. Mol. Sci. 2017, 18(10), 2132; https://doi.org/10.3390/ijms18102132 - 12 Oct 2017
Cited by 69 | Viewed by 8669
Abstract
The space special environment mainly includes microgravity, radiation, vacuum and extreme temperature, which seriously threatens an astronaut’s health. Bone loss is one of the most significant alterations in mammalians after long-duration habitation in space. In this review, we summarize the crucial roles of [...] Read more.
The space special environment mainly includes microgravity, radiation, vacuum and extreme temperature, which seriously threatens an astronaut’s health. Bone loss is one of the most significant alterations in mammalians after long-duration habitation in space. In this review, we summarize the crucial roles of major factors—namely radiation and microgravity—in space in oxidative stress generation in living organisms, and the inhibitory effect of oxidative stress on bone formation. We discussed the possible mechanisms of oxidative stress-induced skeletal involution, and listed some countermeasures that have therapeutic potentials for bone loss via oxidative stress antagonism. Future research for better understanding the oxidative stress caused by space environment and the development of countermeasures against oxidative damage accordingly may facilitate human beings to live more safely in space and explore deeper into the universe. Full article
(This article belongs to the Special Issue Oxidative Stress and Space Biology: An Organ-Based Approach)
Show Figures

Graphical abstract

15 pages, 3263 KB  
Article
3,5,6,7,8,3′,4′-Heptamethoxyflavone Ameliorates Depressive-Like Behavior and Hippocampal Neurochemical Changes in Chronic Unpredictable Mild Stressed Mice by Regulating the Brain-Derived Neurotrophic Factor: Requirement for ERK Activation
by Atsushi Sawamoto 1, Satoshi Okuyama 1, Yoshiaki Amakura 2, Morio Yoshimura 2, Takashi Yamada 3, Hidehiko Yokogoshi 3, Mitsunari Nakajima 1 and Yoshiko Furukawa 1,*
1 Department of Pharmaceutical Pharmacology, Graduate school of Clinical Pharmacy, Matsuyama University, 4-2 Bunkyo-cho, Matsuyama, Ehime 790-8578, Japan
2 Department of Pharmacognosy, Graduate school of Clinical Pharmacy, Matsuyama University, 4-2 Bunkyo-cho, Matsuyama, Ehime 790-8578, Japan
3 Department of Food and Nutritional Sciences, College of Bioscience and Biotechnology, Chubu University, 1200 Matsumoto-cho, Kasugai, Aichi 487-8501, Japan
Int. J. Mol. Sci. 2017, 18(10), 2133; https://doi.org/10.3390/ijms18102133 - 12 Oct 2017
Cited by 39 | Viewed by 5535
Abstract
We previously reported that the subcutaneous administration of 3,5,6,7,8,3′,4′-heptamethoxyflavone (HMF), a citrus polymethoxyflavone, attenuated depressive-like behavior and increased the expression of brain-derived neurotrophic factor (BDNF) in the hippocampus of a corticosterone-induced depression-like mouse model. We herein demonstrated that (1) HMF was detectable in [...] Read more.
We previously reported that the subcutaneous administration of 3,5,6,7,8,3′,4′-heptamethoxyflavone (HMF), a citrus polymethoxyflavone, attenuated depressive-like behavior and increased the expression of brain-derived neurotrophic factor (BDNF) in the hippocampus of a corticosterone-induced depression-like mouse model. We herein demonstrated that (1) HMF was detectable in the brain 10 and 30 min after its oral administration, (2) orally administered HMF improved chronic unpredictable mild stress (CUMS)-induced pathological conditions, including body weight loss and depressive-like behavior, and CUMS-induced neurochemical changes, such as reduction in BDNF expression, decrease in neurogenesis, and decreased level of phosphorylated calcium-calmodulin-dependent protein kinase II in the hippocampus, and (3) these effects of HMF were inhibited by the pre-administration of U0126, a mitogen-activated protein (MAP) kinase inhibitor. These results suggest that orally administered HMF is beneficial for the upregulation of BDNF in the hippocampus via the extracellular signal-regulated kinase1/2 (ERK1/2)/MAP system, which may account for its antidepression effects. Full article
(This article belongs to the Section Bioactives and Nutraceuticals)
Show Figures

Graphical abstract

11 pages, 1276 KB  
Review
A Combination of Immune Checkpoint Inhibition with Metronomic Chemotherapy as a Way of Targeting Therapy-Resistant Cancer Cells
by Irina Kareva 1,2
1 Mathematical and Computational Sciences Center, School of Human Evolution and Social Change, Arizona State University, Tempe, AZ 85287, USA
2 EMD Serono Research and Development Institute, Merck KGaA, Billerica, MA 02370, USA
Int. J. Mol. Sci. 2017, 18(10), 2134; https://doi.org/10.3390/ijms18102134 - 13 Oct 2017
Cited by 55 | Viewed by 8308
Abstract
Therapeutic resistance remains a major obstacle in treating many cancers, particularly in advanced stages. It is likely that cytotoxic lymphocytes (CTLs) have the potential to eliminate therapy-resistant cancer cells. However, their effectiveness may be limited either by the immunosuppressive tumor microenvironment, or by [...] Read more.
Therapeutic resistance remains a major obstacle in treating many cancers, particularly in advanced stages. It is likely that cytotoxic lymphocytes (CTLs) have the potential to eliminate therapy-resistant cancer cells. However, their effectiveness may be limited either by the immunosuppressive tumor microenvironment, or by immune cell death induced by cytotoxic treatments. High-frequency low-dose (also known as metronomic) chemotherapy can help improve the activity of CTLs by providing sufficient stimulation for cytotoxic immune cells without excessive depletion. Additionally, therapy-induced removal of tumor cells that compete for shared nutrients may also facilitate tumor infiltration by CTLs, further improving prognosis. Metronomic chemotherapy can also decrease the number of immunosuppressive cells in the tumor microenvironment, including regulatory T cells (Tregs) and myeloid-derived suppressor cells (MDSCs). Immune checkpoint inhibition can further augment anti-tumor immune responses by maintaining T cells in an activated state. Combining immune checkpoint inhibition with metronomic administration of chemotherapeutic drugs may create a synergistic effect that augments anti-tumor immune responses and clears metabolic competition. This would allow immune-mediated elimination of therapy-resistant cancer cells, an effect that may be unattainable by using either therapeutic modality alone. Full article
Show Figures

Figure 1

18 pages, 1630 KB  
Review
Microglia and Monocytes/Macrophages Polarization Reveal Novel Therapeutic Mechanism against Stroke
by Masato Kanazawa 1,*, Itaru Ninomiya 1, Masahiro Hatakeyama 1, Tetsuya Takahashi 2 and Takayoshi Shimohata 3,*
1 Department of Neurology, Brain Research Institute, Niigata University, Niigata 951-8585, Japan
2 Department of Neurology, Niishi-Niigata Chuo Hospital, Niigata 950-2085, Japan
3 Department of Neurology and Geriatrics, Gifu University Graduate School of Medicine, Gifu 501-1193, Japan
Int. J. Mol. Sci. 2017, 18(10), 2135; https://doi.org/10.3390/ijms18102135 - 13 Oct 2017
Cited by 352 | Viewed by 18061
Abstract
Stroke is a leading cause of morbidity and mortality worldwide, and consists of two types, ischemic and hemorrhagic. Currently, there is no effective treatment to increase the survival rate or improve the quality of life after ischemic and hemorrhagic stroke in the subacute [...] Read more.
Stroke is a leading cause of morbidity and mortality worldwide, and consists of two types, ischemic and hemorrhagic. Currently, there is no effective treatment to increase the survival rate or improve the quality of life after ischemic and hemorrhagic stroke in the subacute to chronic phases. Therefore, it is necessary to establish therapeutic strategies to facilitate functional recovery in patients with stroke during both phases. Cell-based therapies, using microglia and monocytes/macrophages preconditioned by optimal stimuli and/or any therapies targeting these cells, might be an ideal therapeutic strategy for managing stroke. Microglia and monocytes/macrophages polarize to the classic pro-inflammatory type (M1-like) or alternative protective type (M2-like) by optimal condition. Cell-based therapies using M2-like microglia and monocytes/macrophages might be protective therapeutic strategies against stroke for three reasons. First, M2-like microglia and monocytes/monocytes secrete protective remodeling factors, thus prompting neuronal network recovery via tissue (including neuronal) and vascular remodeling. Second, these cells could migrate to the injured hemisphere through the blood–brain barrier or choroid–plexus. Third, these cells could mitigate the extent of inflammation-induced injuries by suitable timing of therapeutic intervention. Although future translational studies are required, M2-like microglia and monocytes/macrophages therapies are attractive for managing stroke based on their protective functions. Full article
(This article belongs to the Special Issue Microglia in Aging and Neurodegenerative Disease)
Show Figures

Graphical abstract

12 pages, 4021 KB  
Article
Plasma miR-155, miR-203, and miR-205 are Biomarkers for Monitoring of Primary Cutaneous T-Cell Lymphomas
by Nina Dusílková 1,2,†, Petra Bašová 1,†, Jindřich Polívka 3, Ondřej Kodet 1,4, Vojtěch Kulvait 1, Michal Pešta 5, Marek Trněný 3 and Tomáš Stopka 1,3,*
1 BIOCEV, First Faculty of Medicine, Charles University, 25250 Vestec, Czech Republic
2 Institute of Pathological Physiology, First Faculty of Medicine, Charles University, 12853 Prague, Czech Republic
3 Department of Haematology, First Faculty of Medicine, Charles University and General Hospital, 12808 Prague, Czech Republic
4 Department of Dermatology and Venereology, First Faculty of Medicine, Charles University and General Hospital, 12808 Prague, Czech Republic
5 Faculty of Mathematics and Physics, Charles University, 18675 Prague, Czech Republic
These authors contributed equally to this work.
Int. J. Mol. Sci. 2017, 18(10), 2136; https://doi.org/10.3390/ijms18102136 - 15 Oct 2017
Cited by 35 | Viewed by 8501
Abstract
Primary cutaneous T-cell lymphomas (CTCL) affect the skin and tend to transform and spread. CTCL involves primarily the Mycosis fungoides (MF) and more aggressive Sezary syndrome (SS). Oncogenic microRNAs (miRs) are stable epigenetic inhibitors often deregulated in the tumour and detectable as biomarkers [...] Read more.
Primary cutaneous T-cell lymphomas (CTCL) affect the skin and tend to transform and spread. CTCL involves primarily the Mycosis fungoides (MF) and more aggressive Sezary syndrome (SS). Oncogenic microRNAs (miRs) are stable epigenetic inhibitors often deregulated in the tumour and detectable as biomarkers in non-cellular fractions of peripheral blood. The tumour-specific expression of miR-155, miR-203, and miR-205 was shown to correctly diagnose CTCL. We herein asked whether these microRNAs can be used as plasma biomarkers for clinical CTCL monitoring. Patients with CTCL (n = 10) and controls with non-malignant conditions (n = 11) repeatedly donated plasma samples every ca. five months. MicroRNAs were detected in the plasma samples by specifically-primed RT-PCR followed by multivariate analyses of the miR expression dynamics. We herein established the plasma miR-classifier for detecting CTCL based on the miR-155 upregulation and miR-203/miR-205 downregulation with 100% specificity and 94% sensitivity. The 3-miR-score in the consecutive samples coincided with the clinical outcome of MF and SS patients such as the therapy response or changes in the clinical stage or tumor size. Quantitation of the selected microRNAs in plasma is a specific and straightforward approach for evaluating CTCL outcome representing, thus, a valuable tool for CTCL diagnostics and therapy response monitoring. Full article
Show Figures

Graphical abstract

17 pages, 11319 KB  
Article
A Novel Multi-Epitope Vaccine Based on Urate Transporter 1 Alleviates Streptozotocin-Induced Diabetes by Producing Anti-URAT1 Antibody and an Immunomodulatory Effect in C57BL/6J Mice
by Yanjie Ma, Huimin Cao, Zhixin Li, Jinzhi Fang, Xiaomin Wei, Peng Cheng, Rui Jiao, Xiaoran Liu, Ya Li, Yun Xing, Jiali Tang, Liang Jin and Taiming Li *
1 School of Life Science & Technology, China Pharmaceutical University, Nanjing 210009, China
These authors contributed equally to this work.
Int. J. Mol. Sci. 2017, 18(10), 2137; https://doi.org/10.3390/ijms18102137 - 16 Oct 2017
Cited by 7 | Viewed by 5427
Abstract
Hyperuricemia (HUA) is related to diabetes. Uric acid-induced inflammation and oxidative stress are risk factors for diabetes and its complications. Human urate transporter 1 (URAT1) regulates the renal tubular reabsorption of uric acid. IA-2(5)-P2-1, a potent immunogenic carrier designed by our laboratory, can [...] Read more.
Hyperuricemia (HUA) is related to diabetes. Uric acid-induced inflammation and oxidative stress are risk factors for diabetes and its complications. Human urate transporter 1 (URAT1) regulates the renal tubular reabsorption of uric acid. IA-2(5)-P2-1, a potent immunogenic carrier designed by our laboratory, can induce high-titer specific antibodies when it carries a B cell epitope, such as B cell epitopes of DPP4 (Dipeptidyl peptidase-4), xanthine oxidase. In this report, we describe a novel multi-epitope vaccine composing a peptide of URAT1, an anti-diabetic B epitope of insulinoma antigen-2(IA-2) and a Th2 epitope (P2:IPALDSLTPANED) of P277 peptide in human heat shock protein 60 (HSP60). Immunization with the multi-epitope vaccine in streptozotocin-induced diabetes C57BL/6J mice successfully induced specific anti-URAT1 antibody, which inhibited URAT1 action and uric acid reabsorption, and increased pancreatic insulin level with a lower insulitis incidence. Vaccination with U-IA-2(5)-P2-1 (UIP-1) significantly reduced blood glucose and uric acid level, increased Th2 cytokines interleukin (IL)-10 and IL-4, and regulated immune reactions through a balanced Th1/Th2 ratio. These results demonstrate that the URAT1-based multi-epitope peptide vaccine may be a suitable therapeutic approach for diabetes and its complications. Full article
(This article belongs to the Section Biochemistry)
Show Figures

Graphical abstract

14 pages, 5929 KB  
Article
Molecular Evolution of MERS Coronavirus: Dromedaries as a Recent Intermediate Host or Long-Time Animal Reservoir?
by Susanna K. P. Lau 1,2,3,4,5,*, Antonio C. P. Wong 2, Terrence C. K. Lau 6 and Patrick C. Y. Woo 1,2,3,4,5,*
1 State Key Laboratory of Emerging Infectious Diseases, The University of Hong Kong, Pokfulam, Hong Kong
2 Department of Microbiology, Li Ka Shing Faculty of Medicine, The University of Hong Kong, Pokfulam, Hong Kong
3 Research Centre of Infection and Immunology, the University of Hong Kong, Pokfulam, Hong Kong
4 Carol Yu Centre for Infection, the University of Hong Kong, Pokfulam, Hong Kong
5 Collaborative Innovation Centre for Diagnosis and Treatment of Infectious Diseases, the University of Hong Kong, Pokfulam, Hong Kong
6 Department of Biomedical Sciences, College of Science and Engineering, City University of Hong Kong, Tat Chee Avenue, Kowloon, Hong Kong
Int. J. Mol. Sci. 2017, 18(10), 2138; https://doi.org/10.3390/ijms18102138 - 16 Oct 2017
Cited by 32 | Viewed by 8051
Abstract
While dromedary camels are the immediate animal source of MERS coronavirus (MERS-CoV) infection, the evolutionary origin of MERS-CoV remains obscure. We analyzed 219 camel and human MERS-CoV genome sequences available in GenBank. Phylogenetic analysis showed that 5 and 214 strains belong to clade [...] Read more.
While dromedary camels are the immediate animal source of MERS coronavirus (MERS-CoV) infection, the evolutionary origin of MERS-CoV remains obscure. We analyzed 219 camel and human MERS-CoV genome sequences available in GenBank. Phylogenetic analysis showed that 5 and 214 strains belong to clade A and B, respectively, with clade A further divided into lineage A1 (3 human strains) and lineage A2 (2 camel strains), and clade B divided into B1 to B6 (each containing both human and camel strains). Recombination analysis showed potential recombination events in five strains from dromedaries in Saudi Arabia, with recombination between lineage B5 and B3 in four strains, and between lineage B3 and B4 in one strain. The spike protein showed the highest number of amino acid substitutions, especially between A2 and other lineages, and contained positively selected codons. Notably, codon 1020 was positively selected among B and B5 strains, and can distinguish between clade A (Q1020) and B (R1020/H1020) strains, suggesting that this residue may play a role in the evolution of S protein during divergence of different lineages. The time of the most recent common ancestor of all MERS-CoV was dated to approximately 2010. The implications on the role of camels in the evolution of MERS-CoV are discussed. Full article
Show Figures

Graphical abstract

16 pages, 4050 KB  
Article
Bone Marrow-Derived Stem Cell Populations Are Differentially Regulated by Thyroid or/and Ovarian Hormone Loss
by Bassam F. Mogharbel 1, Eltyeb Abdelwahid 2, Ana C. Irioda 1, Julio C. Francisco 1, Rossana B. Simeoni 3, Daiany De Souza 1, Carolina M. C. O. De Souza 1, Míriam P. Beltrame 4, Reginaldo J. Ferreira 1, Luiz C. Guarita-Souza 3 and Katherine A. T. De Carvalho 1,*
1 Cell Therapy and Biotechnology in Regenerative Medicine Department, The Pelé Pequeno Príncipe Institute, Child and Adolescent Health Research & Pequeno Príncipe Faculty, Ave. Silva Jardim 1632, Box 80.250-200 Curitiba, Paraná, Brazil
2 Feinberg School of Medicine, Feinberg Cardiovascular Research Institute, Northwestern University, 303 E. Chicago Ave., Tarry 14-725, Chicago, IL 60611, USA
3 Experimental Laboratory of Institute of Biological and Health Sciences of Pontifical Catholic University of Paraná (PUCPR), Rua Imaculada Conceição, 1155, Box 80.215-901 Curitiba, Paraná, Brazil
4 Cytometric Analysis. Hospital de Clínicas, Haematology Department, Federal University of Paraná, Av. General Carneiro, 181-Box 85.002-490 Curitiba, Paraná, Brazil
Int. J. Mol. Sci. 2017, 18(10), 2139; https://doi.org/10.3390/ijms18102139 - 19 Oct 2017
Cited by 9 | Viewed by 7597
Abstract
Bone marrow-derived stem cells (BMDSCs) play an essential role in organ repair and regeneration. The molecular mechanisms by which hormones control BMDSCs proliferation and differentiation are unclear. Our aim in this study was to investigate how a lack of ovarian or/and thyroid hormones [...] Read more.
Bone marrow-derived stem cells (BMDSCs) play an essential role in organ repair and regeneration. The molecular mechanisms by which hormones control BMDSCs proliferation and differentiation are unclear. Our aim in this study was to investigate how a lack of ovarian or/and thyroid hormones affects stem cell number in bone marrow lineage. To examine the effect of thyroid or/and ovarian hormones on the proliferative activity of BMDSCs, we removed the thyroid or/and the ovaries of adult female rats. An absence of ovarian and thyroid hormones was confirmed by Pap staining and Thyroid Stimulating Hormone (TSH) measurement, respectively. To obtain the stem cells from the bone marrow, we punctured the iliac crest, and aspirated and isolated cells by using a density gradient. Specific markers were used by cytometry to identify the different BMDSCs types: endothelial progenitor cells (EPCs), precursor B cells/pro-B cells, and mesenchymal stem cells (MSCs). Interestingly, our results showed that hypothyroidism caused a significant increase in the percentage of EPCs, whereas a lack of ovarian hormones significantly increased the precursor B cells/pro-B cells. Moreover, the removal of both glands led to increased MSCs. In conclusion, both ovarian and thyroid hormones appear to have key and diverse roles in regulating the proliferation of cells populations of the bone marrow. Full article
(This article belongs to the Special Issue Stem Cell Research)
Show Figures

Graphical abstract

12 pages, 231 KB  
Review
Adipose Tissue as a Strategic Source of Mesenchymal Stem Cells in Bone Regeneration: A Topical Review on the Most Promising Craniomaxillofacial Applications
by Francesco Paduano, Massimo Marrelli 2,†, Massimiliano Amantea 3, Carlo Rengo 4, Sandro Rengo 4, Michel Goldberg 5, Gianrico Spagnuolo 4 and Marco Tatullo 1,*,†
1 Biomedical Section, Stem Cells Unit, Tecnologica Research Institute, 88900 Crotone, Italy
2 Unit of Craniomaxillofacial Surgery, Calabrodental, 88900 Crotone, Italy
3 Unit of Experimental Medicine, Marrelli Hospital, 88900 Crotone, Italy
4 Department of Neurosciences, Reproductive and Odontostomatological Sciences, University of Naples “Federico II”, 80138 Naples, Italy
5 Professeur Emerite, Biomédicale des Saints Pères, Université Paris Descartes, Institut National de la Santé et de la Recherche Médicale UMR-S 1124, 75654 Paris, France
These authors equally contributed to this work.
Int. J. Mol. Sci. 2017, 18(10), 2140; https://doi.org/10.3390/ijms18102140 - 13 Oct 2017
Cited by 96 | Viewed by 7089
Abstract
Bone regeneration in craniomaxillofacial surgery represents an issue that involves both surgical and aesthetic aspects. The most recent studies on bone tissue engineering involving adipose-derived stromal/stem cells (ASCs) have clearly demonstrated that such cells can play a crucial role in the treatment of [...] Read more.
Bone regeneration in craniomaxillofacial surgery represents an issue that involves both surgical and aesthetic aspects. The most recent studies on bone tissue engineering involving adipose-derived stromal/stem cells (ASCs) have clearly demonstrated that such cells can play a crucial role in the treatment of craniomaxillofacial defects, given their strong commitment towards the osteogenic phenotype. A deeper knowledge of the molecular mechanisms underlying ASCs is crucial for a correct understanding of the potentialities of ASCs-based therapies in the most complex maxillofacial applications. In this topical review, we analyzed the molecular mechanisms of ASCs related to their support toward angiogenesis and osteogenesis, during bone regeneration. Moreover, we analyzed both case reports and clinical trials reporting the most promising clinical applications of ASCs in the treatment of craniomaxillofacial defects. Our study aimed to report the main molecular and clinical features shown by ASCs, used as a therapeutic support in bone engineering, as compared to the use of conventional autologous and allogeneic bone grafts. Full article
Show Figures

Graphical abstract

17 pages, 515 KB  
Review
Novel Therapeutics for Multiple Sclerosis Designed by Parasitic Worms
by Aakanksha Dixit 1, Akane Tanaka 2, Judith M. Greer 1 and Sheila Donnelly 2,*
1 The University of Queensland, UQ Centre for Clinical Research, Brisbane, QLD 4029, Australia
2 The School of Life Sciences, University of Technology Sydney, Ultimo, NSW 2007, Australia
Int. J. Mol. Sci. 2017, 18(10), 2141; https://doi.org/10.3390/ijms18102141 - 13 Oct 2017
Cited by 20 | Viewed by 9617
Abstract
The evolutionary response to endemic infections with parasitic worms (helminth) was the development of a distinct regulatory immune profile arising from the need to encapsulate the helminths while simultaneously repairing tissue damage. According to the old friend’s hypothesis, the diminished exposure to these [...] Read more.
The evolutionary response to endemic infections with parasitic worms (helminth) was the development of a distinct regulatory immune profile arising from the need to encapsulate the helminths while simultaneously repairing tissue damage. According to the old friend’s hypothesis, the diminished exposure to these parasites in the developed world has resulted in a dysregulated immune response that contributes to the increased incidence of immune mediated diseases such as Multiple Sclerosis (MS). Indeed, the global distribution of MS shows an inverse correlation to the prevalence of helminth infection. On this basis, the possibility of treating MS with helminth infection has been explored in animal models and phase 1 and 2 human clinical trials. However, the possibility also exists that the individual immune modulatory molecules secreted by helminth parasites may offer a more defined therapeutic strategy. Full article
(This article belongs to the Special Issue Advances in Multiple Sclerosis 2017)
Show Figures

Figure 1

19 pages, 509 KB  
Review
Recent Advances in SELEX Technology and Aptamer Applications in Biomedicine
by Zhenjian Zhuo 1,†, Yuanyuan Yu 2,3,4,5,†, Maolin Wang 2,3,4,5, Jie Li 1, Zongkang Zhang 1, Jin Liu 2,3,4,5, Xiaohao Wu 2,3,4,5, Aiping Lu 2,3,4,5,*, Ge Zhang 2,3,4,5,* and Baoting Zhang 1,*
1 School of Chinese Medicine, The Chinese University of Hong Kong, Hong Kong 999077, China
2 Law Sau Fai Institute for Advancing Translational Medicine in Bone & Joint Diseases, School of Chinese Medicine, Hong Kong Baptist University, Hong Kong 999077, China
3 Institute of Integrated Bioinfomedicine and Translational Science, School of Chinese Medicine, Hong Kong Baptist University, Hong Kong 999077, China
4 Institute of Precision Medicine and Innovative Drug Discovery, School of Chinese Medicine, Hong Kong Baptist University, Hong Kong 999077, China
5 Shenzhen Lab of Combinatorial Compounds and Targeted Drug Delivery, HKBU Institute of Research and Continuing Education, Shenzhen 518000, China
These authors contributed equally to this work.
Int. J. Mol. Sci. 2017, 18(10), 2142; https://doi.org/10.3390/ijms18102142 - 14 Oct 2017
Cited by 407 | Viewed by 27350
Abstract
Aptamers are short DNA/RNA oligonucleotides capable of binding to target molecules with high affinity and specificity. The process of selecting an aptamer is called Systematic Evolution of Ligands by Exponential Enrichment (SELEX). Thanks to the inherit merits, aptamers have been used in a [...] Read more.
Aptamers are short DNA/RNA oligonucleotides capable of binding to target molecules with high affinity and specificity. The process of selecting an aptamer is called Systematic Evolution of Ligands by Exponential Enrichment (SELEX). Thanks to the inherit merits, aptamers have been used in a wide range of applications, including disease diagnosis, targeted delivery agents and therapeutic uses. To date, great achievements regarding the selection, modifications and application of aptamers have been made. However, few aptamer-based products have already successfully entered into clinical and industrial use. Besides, it is still a challenge to obtain aptamers with high affinity in a more efficient way. Thus, it is important to comprehensively review the current shortage and achievement of aptamer-related technology. In this review, we first present the limitations and notable advances of aptamer selection. Then, we compare the different methods used in the kinetic characterization of aptamers. We also discuss the impetus and developments of the clinical application of aptamers. Full article
(This article belongs to the Section Biochemistry)
Show Figures

Figure 1

17 pages, 2153 KB  
Article
Single Administration of Melatonin Modulates the Nitroxidergic System at the Peripheral Level and Reduces Thermal Nociceptive Hypersensitivity in Neuropathic Rats
by Elisa Borsani 1,2, Barbara Buffoli 1,2, Veronica Bonazza 1, Russel J. Reiter 3, Rita Rezzani 1,2 and Luigi F. Rodella 1,2,*
1 Department of Clinical and Experimental Sciences, Division of Anatomy and Physiopathology, University of Brescia, Viale Europa 11, 25123 Brescia, Italy
2 Interdipartimental University Center of Research “Adaption and Regeneration of Tissues and Organs—(ARTO)”, University of Brescia, Viale Europa 11, 25123 Brescia, Italy
3 Department of Cell Systems and Anatomy, The University of Texas Health Science Center, San Antonio, TX 78229, USA
Int. J. Mol. Sci. 2017, 18(10), 2143; https://doi.org/10.3390/ijms18102143 - 14 Oct 2017
Cited by 23 | Viewed by 5527 | Correction
Abstract
Neuropathic pain is a severe condition with unsatisfactory treatments. Melatonin, an indolamine, seems to be a promising molecule suitable for this purpose due to its well-known anti-inflammatory, analgesic, and antioxidant effects, as well as its modulation of the nitroxidergic system. Nevertheless, the data [...] Read more.
Neuropathic pain is a severe condition with unsatisfactory treatments. Melatonin, an indolamine, seems to be a promising molecule suitable for this purpose due to its well-known anti-inflammatory, analgesic, and antioxidant effects, as well as its modulation of the nitroxidergic system. Nevertheless, the data on its mechanism of action and potentialities are currently insufficient in this pathology, especially at the peripheral level. Thus, this work evaluated the effect of a single administration of melatonin in an established mononeuropathy pain model that monitors the behaviour and the changes in the nitroxidergic system in dorsal root ganglia and skin, which are affected by nervous impairment. Experiments were carried out on Sprague Dawley rats subdivided into the sham operated (control) and the chronic constriction injured animals, a model of peripheral neuropathic pain on sciatic nerve. Single administrations of melatonin (5–10 mg/kg) or vehicle were injected intraperitoneally on the 14th day after surgery, when the mononeuropathy was established. The animals were behaviourally tested for thermal hyperalgesia. The dorsal root ganglia and the plantar skin of the hind-paws were removed and processed for the immunohistochemical detection of neuronal and inducible nitric oxide synthases. The behavioural results showed an increase of withdrawal latency during the plantar test as early as 30 min after melatonin administration. The immunohistochemical results indicated a modulation of the nitroxidergic system both at dorsal root ganglia and skin level, permitting speculate on a possible mechanism of action. We showed that melatonin may be a possible therapeutic strategy in neuropathic pain. Full article
(This article belongs to the Special Issue Melatonin and Its Analogues: Experimental and Clinical Aspects)
Show Figures

Graphical abstract

19 pages, 1975 KB  
Review
DNA Adducts Formed by Aristolochic Acid Are Unique Biomarkers of Exposure and Explain the Initiation Phase of Upper Urothelial Cancer
by Marie Stiborová 1,*, Volker M. Arlt 2,3 and Heinz H. Schmeiser 4
1 Department of Biochemistry, Faculty of Science, Charles University, Albertov 2030, CZ-12843 Prague 2, Czech Republic
2 Analytical and Environmental Sciences Division, MRC-PHE Centre for Environment and Health, King’s College London, London SE1 9NH, UK
3 NIHR Health Protection Research Unit in Health Impact of Environmental Hazards at King’s College London in partnership with Public Health England, London SE1 9NH, UK
4 Division of Radiopharmaceutical Chemistry, German Cancer Research Center (DKFZ), Im Neuenheimer Feld 280, 69120 Heidelberg, Germany
Int. J. Mol. Sci. 2017, 18(10), 2144; https://doi.org/10.3390/ijms18102144 - 14 Oct 2017
Cited by 91 | Viewed by 9371
Abstract
Aristolochic acid (AA) is a plant alkaloid that causes aristolochic acid nephropathy (AAN) and Balkan endemic nephropathy (BEN), unique renal diseases frequently associated with upper urothelial cancer (UUC). This review summarizes the significance of AA-derived DNA adducts in the aetiology of UUC leading [...] Read more.
Aristolochic acid (AA) is a plant alkaloid that causes aristolochic acid nephropathy (AAN) and Balkan endemic nephropathy (BEN), unique renal diseases frequently associated with upper urothelial cancer (UUC). This review summarizes the significance of AA-derived DNA adducts in the aetiology of UUC leading to specific A:T to T:A transversion mutations (mutational signature) in AAN/BEN-associated tumours, which are otherwise rare in individuals with UCC not exposed to AA. Therefore, such DNA damage produced by AA-DNA adducts is one rare example of the direct association of exposure and cancer development (UUC) in humans, confirming that the covalent binding of carcinogens to DNA is causally related to tumourigenesis. Although aristolochic acid I (AAI), the major component of the natural plant extract AA, might directly cause interstitial nephropathy, enzymatic activation of AAI to reactive intermediates capable of binding to DNA is a necessary step leading to the formation of AA-DNA adducts and subsequently AA-induced malignant transformation. Therefore, AA-DNA adducts can not only be utilized as biomarkers for the assessment of AA exposure and markers of AA-induced UUC, but also be used for the mechanistic evaluation of its enzymatic activation and detoxification. Differences in AA metabolism might be one of the reasons for an individual’s susceptibility in the multi-step process of AA carcinogenesis and studying associations between activities and/or polymorphisms of the enzymes metabolising AA is an important determinant to identify individuals having a high risk of developing AA-mediated UUC. Full article
(This article belongs to the Special Issue DNA Injury and Repair Systems)
Show Figures

Graphical abstract

15 pages, 490 KB  
Review
A Functional Interplay between IGF-1 and Adiponectin
by Stefania Orrù 1,2,†, Ersilia Nigro 3,4,†, Annalisa Mandola 1,3, Andreina Alfieri 1,3, Pasqualina Buono 1,2, Aurora Daniele 3,5, Annamaria Mancini 1,3,* and Esther Imperlini 2,*
1 Dipartimento di Scienze Motorie e del Benessere, Università degli Studi di Napoli “Parthenope”, via Medina 40, 80133 Napoli, Italy
2 IRCCS SDN, via E. Gianturco 113, 80142 Napoli, Italy
3 CEINGE-Biotecnologie Avanzate S.c.a r.l., Via G. Salvatore 486, 80145 Napoli, Italy
4 Dipartimento di Medicina e di Scienze della Salute “Vincenzo Tiberio” Università degli Studi del Molise, Campobasso, Italy
5 Dipartimento di Scienze e Tecnologie Ambientali Biologiche Farmaceutiche, Università della Campania “Luigi Vanvitelli”, Via G. Vivaldi 42, 81100 Caserta, Italy
These authors contributed equally to this work.
Int. J. Mol. Sci. 2017, 18(10), 2145; https://doi.org/10.3390/ijms18102145 - 14 Oct 2017
Cited by 51 | Viewed by 6418
Abstract
A functional relationship is suggested between two well-known protein hormones, insulin-like growth factor 1 (IGF-1) and adiponectin. In the last two decades in fact, different experimental evidence has indicated a non-random link between them. Here, we describe briefly the IGF-1 and adiponectin systems, [...] Read more.
A functional relationship is suggested between two well-known protein hormones, insulin-like growth factor 1 (IGF-1) and adiponectin. In the last two decades in fact, different experimental evidence has indicated a non-random link between them. Here, we describe briefly the IGF-1 and adiponectin systems, and we then focus on their putative interplay in relation to several pathological conditions, including obesity, diabetes, insulin resistance, cardiovascular disease, and cancer. Although the existing studies are hardly comparable, they definitely indicate a functional connection between these two protein hormones. In conclusion, the current knowledge strongly encourages further research into the common, as well as novel, mechanisms through which IGF-1 and adiponectin exert their concerted action. Full article
(This article belongs to the Special Issue IGFs in Health and Disease)
Show Figures

Graphical abstract

16 pages, 3637 KB  
Article
Inhibition of Starvation-Triggered Endoplasmic Reticulum Stress, Autophagy, and Apoptosis in ARPE-19 Cells by Taurine through Modulating the Expression of Calpain-1 and Calpain-2
by Yuanyuan Zhang, Shu Ren, Yuci Liu, Kun Gao, Zheng Liu * and Zhou Zhang *
Department of Pharmacology, Shenyang Pharmaceutical University, Shenyang 110016, China
Int. J. Mol. Sci. 2017, 18(10), 2146; https://doi.org/10.3390/ijms18102146 - 14 Oct 2017
Cited by 46 | Viewed by 10816
Abstract
Age-related macular degeneration (AMD) is a complex disease with multiple initiators and pathways that converge on death for retinal pigment epithelial (RPE) cells. In this study, effects of taurine on calpains, autophagy, endoplasmic reticulum (ER) stress, and apoptosis in ARPE-19 cells (a human [...] Read more.
Age-related macular degeneration (AMD) is a complex disease with multiple initiators and pathways that converge on death for retinal pigment epithelial (RPE) cells. In this study, effects of taurine on calpains, autophagy, endoplasmic reticulum (ER) stress, and apoptosis in ARPE-19 cells (a human RPE cell line) were investigated. We first confirmed that autophagy, ER stress and apoptosis in ARPE-19 cells were induced by Earle’s balanced salt solution (EBSS) through starvation to induce RPE metabolic stress. Secondly, inhibition of ER stress by 4-phenyl butyric acid (4-PBA) alleviated autophagy and apoptosis, and suppression of autophagy by 3-methyl adenine (3-MA) reduced the cell apoptosis, but the ER stress was minimally affected. Thirdly, the apoptosis, ER stress and autophagy were inhibited by gene silencing of calpain-2 and overexpression of calpain-1, respectively. Finally, taurine suppressed both the changes of the important upstream regulators (calpain-1 and calpain-2) and the activation of ER stress, autophagy and apoptosis, and taurine had protective effects on the survival of ARPE-19 cells. Collectively, this data indicate that taurine inhibits starvation-triggered endoplasmic reticulum stress, autophagy, and apoptosis in ARPE-19 cells by modulating the expression of calpain-1 and calpain-2. Full article
(This article belongs to the Section Biochemistry)
Show Figures

Graphical abstract

24 pages, 896 KB  
Review
Diabetes-Induced Dysfunction of Mitochondria and Stem Cells in Skeletal Muscle and the Nervous System
by Shin Fujimaki 1 and Tomoko Kuwabara 2,*
1 Musculoskeletal Molecular Biology Research Group, Basic and Translational Research Center for Hard Tissue Disease, Graduate School of Biomedical Sciences, Nagasaki University, 1-7-1 Sakamoto, Nagasaki 852-8523, Japan
2 Biotechnology Research Institute for Drug Discovery, Department of Life Science and Biotechnology, National Institute of Advanced Industrial Science and Technology (AIST), Central 5, 1-1-1 Higashi, Tsukuba 305-8565, Ibaraki, Japan
Int. J. Mol. Sci. 2017, 18(10), 2147; https://doi.org/10.3390/ijms18102147 - 14 Oct 2017
Cited by 64 | Viewed by 11581
Abstract
Diabetes mellitus is one of the most common metabolic diseases spread all over the world, which results in hyperglycemia caused by the breakdown of insulin secretion or insulin action or both. Diabetes has been reported to disrupt the functions and dynamics of mitochondria, [...] Read more.
Diabetes mellitus is one of the most common metabolic diseases spread all over the world, which results in hyperglycemia caused by the breakdown of insulin secretion or insulin action or both. Diabetes has been reported to disrupt the functions and dynamics of mitochondria, which play a fundamental role in regulating metabolic pathways and are crucial to maintain appropriate energy balance. Similar to mitochondria, the functions and the abilities of stem cells are attenuated under diabetic condition in several tissues. In recent years, several studies have suggested that the regulation of mitochondria functions and dynamics is critical for the precise differentiation of stem cells. Importantly, physical exercise is very useful for preventing the diabetic alteration by improving the functions of both mitochondria and stem cells. In the present review, we provide an overview of the diabetic alterations of mitochondria and stem cells and the preventive effects of physical exercise on diabetes, focused on skeletal muscle and the nervous system. We propose physical exercise as a countermeasure for the dysfunction of mitochondria and stem cells in several target tissues under diabetes complication and to improve the physiological function of patients with diabetes, resulting in their quality of life being maintained. Full article
(This article belongs to the Special Issue Stem Cell Research)
Show Figures

Figure 1

10 pages, 769 KB  
Review
Interaction between Rho GTPases and 14-3-3 Proteins
by Daniel Brandwein and Zhixiang Wang *
Department of Medical Genetics and Signal Transduction Research Group, Faculty of Medicine and Dentistry, University of Alberta, Edmonton, AB T6G 2H7, Canada
Int. J. Mol. Sci. 2017, 18(10), 2148; https://doi.org/10.3390/ijms18102148 - 15 Oct 2017
Cited by 25 | Viewed by 7445
Abstract
The Rho GTPase family accounts for as many as 20 members. Among them, the archetypes RhoA, Rac1, and Cdc42 have been the most well-characterized. Like all members of the small GTPases superfamily, Rho proteins act as molecular switches to control cellular processes by [...] Read more.
The Rho GTPase family accounts for as many as 20 members. Among them, the archetypes RhoA, Rac1, and Cdc42 have been the most well-characterized. Like all members of the small GTPases superfamily, Rho proteins act as molecular switches to control cellular processes by cycling between active, GTP-bound and inactive, GDP-bound states. The 14-3-3 family proteins comprise seven isoforms. They exist as dimers (homo- or hetero-dimer) in cells. They function by binding to Ser/Thr phosphorylated intracellular proteins, which alters the conformation, activity, and subcellular localization of their binding partners. Both 14-3-3 proteins and Rho GTPases regulate cell cytoskeleton remodeling and cell migration, which suggests a possible interaction between the signaling pathways regulated by these two groups of proteins. Indeed, more and more emerging evidence indicates the mutual regulation of these two signaling pathways. There have been many documented reviews of 14-3-3 protein and Rac1 separately, but there is no review regarding the interaction and mutual regulation of these two groups of proteins. Thus, in this article we thoroughly review all the reported interactions between the signaling pathways regulated by 14-3-3 proteins and Rho GTPases (mostly Rac1). Full article
(This article belongs to the Section Biochemistry)
Show Figures

Graphical abstract

28 pages, 2056 KB  
Review
Reactive Oxygen Species and NOX Enzymes Are Emerging as Key Players in Cutaneous Wound Repair
by Dominik André-Lévigne 1,*, Ali Modarressi 1, Michael S. Pepper 2,3 and Brigitte Pittet-Cuénod 1
1 Department of Plastic, Reconstructive & Aesthetic Surgery, University Hospitals of Geneva, 1205 Geneva, Switzerland
2 Department of Human Genetics and Development, Faculty of Medicine, University of Geneva, 1206 Geneva, Switzerland
3 SAMRC Extramural Unit for Stem Cell Research and Therapy, and Institute for Cellular and Molecular Medicine, Department of Immunology, Faculty of Health Sciences, University of Pretoria, Pretoria 0002, South Africa
Int. J. Mol. Sci. 2017, 18(10), 2149; https://doi.org/10.3390/ijms18102149 - 15 Oct 2017
Cited by 120 | Viewed by 11021
Abstract
Our understanding of the role of oxygen in cell physiology has evolved from its long-recognized importance as an essential factor in oxidative metabolism to its recognition as an important player in cell signaling. With regard to the latter, oxygen is needed for the [...] Read more.
Our understanding of the role of oxygen in cell physiology has evolved from its long-recognized importance as an essential factor in oxidative metabolism to its recognition as an important player in cell signaling. With regard to the latter, oxygen is needed for the generation of reactive oxygen species (ROS), which regulate a number of different cellular functions including differentiation, proliferation, apoptosis, migration, and contraction. Data specifically concerning the role of ROS-dependent signaling in cutaneous wound repair are very limited, especially regarding wound contraction. In this review we provide an overview of the current literature on the role of molecular and reactive oxygen in the physiology of wound repair as well as in the pathophysiology and therapy of chronic wounds, especially under ischemic and hyperglycemic conditions. Full article
(This article belongs to the Special Issue Free Radicals and Oxidants in Pathogenesis)
Show Figures

Figure 1

16 pages, 1256 KB  
Review
Hypothalamic-Pituitary-Adrenal Axis Modulation of Glucocorticoids in the Cardiovascular System
by Natalie G. Burford, Natalia A. Webster and Diana Cruz-Topete *
1 Department of Molecular and Cellular Physiology, LSU Health Sciences Center, Shreveport, LA 71130-3932, USA
These authors contributed equally to this work.
Int. J. Mol. Sci. 2017, 18(10), 2150; https://doi.org/10.3390/ijms18102150 - 16 Oct 2017
Cited by 141 | Viewed by 34210
Abstract
The collective of endocrine organs acting in homeostatic regulation—known as the hypothalamic-pituitary-adrenal (HPA) axis—comprises an integration of the central nervous system as well as peripheral tissues. These organs respond to imminent or perceived threats that elicit a stress response, primarily culminating in the [...] Read more.
The collective of endocrine organs acting in homeostatic regulation—known as the hypothalamic-pituitary-adrenal (HPA) axis—comprises an integration of the central nervous system as well as peripheral tissues. These organs respond to imminent or perceived threats that elicit a stress response, primarily culminating in the release of glucocorticoids into the systemic circulation by the adrenal glands. Although the secretion of glucocorticoids serves to protect and maintain homeostasis in the typical operation at baseline levels, inadequate regulation can lead to physiologic and psychologic pathologies. The cardiovascular system is especially susceptible to prolonged dysregulation of the HPA axis and glucocorticoid production. There is debate about whether cardiovascular health risks arise from the direct detrimental effects of stress axis activation or whether pathologies develop secondary to the accompanying metabolic strain of excess glucocorticoids. In this review, we will explore the emerging research that indicates stress does have direct effects on the cardiovascular system via the HPA axis activation, with emphasis on the latest research on the impact of glucocorticoids signaling in the vasculature and the heart. Full article
Show Figures

Graphical abstract

17 pages, 1569 KB  
Review
The Role of the S40 Gene Family in Leaf Senescence
by Muhammad Jehanzeb, Xiangzi Zheng and Ying Miao *
The Center for Molecular Cell and Systems Biology, Fujian Provincial Key Laboratory of Haixia Applied Plant Systems Biology, College of Life Sciences, Fujian Agriculture & Forestry University, Fuzhou 350002, China
Int. J. Mol. Sci. 2017, 18(10), 2152; https://doi.org/10.3390/ijms18102152 - 16 Oct 2017
Cited by 23 | Viewed by 5868
Abstract
Senescence affect different traits of plants, such as the ripening of fruit, number, quality and timing of seed maturation. While senescence is induced by age, growth hormones and different environmental stresses, a highly organized genetic mechanism related to substantial changes in gene expression [...] Read more.
Senescence affect different traits of plants, such as the ripening of fruit, number, quality and timing of seed maturation. While senescence is induced by age, growth hormones and different environmental stresses, a highly organized genetic mechanism related to substantial changes in gene expression regulates the process. Only a few genes associated to senescence have been identified in crop plants despite the vital significance of senescence for crop yield. The S40 gene family has been shown to play a role in leaf senescence. The barley HvS40 gene is one of the senescence marker genes which shows expression during age-dependent as well as dark-induced senescence. Like barley HvS40, the Arabidopsis AtS40-3 gene is also induced during natural senescence as well as in response to treatment with abscisic acid, salicylic acid, darkness and pathogen attack. It is speculated that rice OsS40 has a similar function in the leaf senescence of rice. Full article
(This article belongs to the Special Issue Molecular Mechanisms in Plant Senescence)
Show Figures

Graphical abstract

18 pages, 732 KB  
Review
Redox Signaling and Its Impact on Skeletal and Vascular Responses to Spaceflight
by Candice G. T. Tahimic 1,2 and Ruth K. Globus 1,*
1 Space Biosciences Division, NASA Ames Research Center, Moffett Field, CA 94035, USA
2 KBRWyle, Moffett Field, CA 94035, USA
Int. J. Mol. Sci. 2017, 18(10), 2153; https://doi.org/10.3390/ijms18102153 - 16 Oct 2017
Cited by 28 | Viewed by 6483
Abstract
Spaceflight entails exposure to numerous environmental challenges with the potential to contribute to both musculoskeletal and vascular dysfunction. The purpose of this review is to describe current understanding of microgravity and radiation impacts on the mammalian skeleton and associated vasculature at the level [...] Read more.
Spaceflight entails exposure to numerous environmental challenges with the potential to contribute to both musculoskeletal and vascular dysfunction. The purpose of this review is to describe current understanding of microgravity and radiation impacts on the mammalian skeleton and associated vasculature at the level of the whole organism. Recent experiments from spaceflight and ground-based models have provided fresh insights into how these environmental stresses influence mechanisms that are related to redox signaling, oxidative stress, and tissue dysfunction. Emerging mechanistic knowledge on cellular defenses to radiation and other environmental stressors, including microgravity, are useful for both screening and developing interventions against spaceflight-induced deficits in bone and vascular function. Full article
(This article belongs to the Special Issue Oxidative Stress and Space Biology: An Organ-Based Approach)
Show Figures

Figure 1

18 pages, 4284 KB  
Article
Rebalancing β-Amyloid-Induced Decrease of ATP Level by Amorphous Nano/Micro Polyphosphate: Suppression of the Neurotoxic Effect of Amyloid β-Protein Fragment 25-35
by Werner E. G. Müller 1,*, Shunfeng Wang 1, Maximilian Ackermann 2, Meik Neufurth 1, Renate Steffen 1, Egherta Mecja 1, Rafael Muñoz-Espí 3, Qingling Feng 4, Heinz C. Schröder 1 and Xiaohong Wang 1,*
1 ERC Advanced Investigator Grant Research Group at the Institute for Physiological Chemistry, University Medical Center of the Johannes Gutenberg University, Duesbergweg 6, D-55128 Mainz, Germany
2 Institute of Functional and Clinical Anatomy, University Medical Center of the Johannes Gutenberg University, Johann Joachim Becher Weg 13, D-55099 Mainz, Germany
3 Institute of Materials Science (ICMUV), Universitat de València, C/Catedràtic José Beltrán 2, 46980 Paterna, València, Spain
4 Key Laboratory of Advanced Materials of Ministry of Education of China, School of Materials Science and Engineering, Tsinghua University, Beijing 100084, China
Int. J. Mol. Sci. 2017, 18(10), 2154; https://doi.org/10.3390/ijms18102154 - 16 Oct 2017
Cited by 30 | Viewed by 5634
Abstract
Morbus Alzheimer neuropathology is characterized by an impaired energy homeostasis of brain tissue. We present an approach towards a potential therapy of Alzheimer disease based on the high-energy polymer inorganic polyphosphate (polyP), which physiologically occurs both in the extracellular and in the intracellular [...] Read more.
Morbus Alzheimer neuropathology is characterized by an impaired energy homeostasis of brain tissue. We present an approach towards a potential therapy of Alzheimer disease based on the high-energy polymer inorganic polyphosphate (polyP), which physiologically occurs both in the extracellular and in the intracellular space. Rat pheochromocytoma (PC) 12 cells, as well as rat primary cortical neurons were exposed to the Alzheimer peptide Aβ25-35. They were incubated in vitro with polyphosphate (polyP); ortho-phosphate was used as a control. The polymer remained as Na+ salt; or complexed in a stoichiometric ratio to Ca2+ (Na-polyP[Ca2+]); or was processed as amorphous Ca-polyP microparticles (Ca-polyP-MP). Ortho-phosphate was fabricated as crystalline Ca-phosphate nanoparticles (Ca-phosphate-NP). We show that the pre-incubation of PC12 cells and primary cortical neurons with polyP protects the cells against the neurotoxic effect of the Alzheimer peptide Aβ25-35. The strongest effect was observed with amorphous polyP microparticles (Ca-polyP-MP). The effect of the soluble sodium salt; Na-polyP (Na-polyP[Ca2+]) was lower; while crystalline orthophosphate nanoparticles (Ca-phosphate-NP) were ineffective. Ca-polyP-MP microparticles and Na-polyP[Ca2+] were found to markedly enhance the intracellular ATP level. Pre-incubation of Aβ25-35 during aggregate formation, with the polyP preparation before exposure of the cells, had a small effect on neurotoxicity. We conclude that recovery of the compromised energy status in neuronal cells by administration of nontoxic biodegradable Ca-salts of polyP reverse the β-amyloid-induced decrease of adenosine triphosphate (ATP) level. This study contributes to a new routes for a potential therapeutic intervention in Alzheimer’s disease pathophysiology. Full article
(This article belongs to the Special Issue Nano/Micro-Assisted Regenerative Medicine)
Show Figures

Graphical abstract

21 pages, 5730 KB  
Article
Predicting Amyloidogenic Proteins in the Proteomes of Plants
by Kirill S. Antonets 1,2 and Anton A. Nizhnikov 1,2,*
1 Laboratory for Proteomics of Supra-Organismal Systems, All-Russia Research Institute for Agricultural Microbiology, 196608 Podbelskogo sh., 3, Pushkin, St. Petersburg 196608, Russia
2 Department of Genetics and Biotechnology, St. Petersburg State University, 199034 Universitetskaya nab., 7/9, St. Petersburg 199034, Russia
Int. J. Mol. Sci. 2017, 18(10), 2155; https://doi.org/10.3390/ijms18102155 - 16 Oct 2017
Cited by 31 | Viewed by 6574
Abstract
Amyloids are protein fibrils with characteristic spatial structure. Though amyloids were long perceived to be pathogens that cause dozens of incurable pathologies in humans and mammals, it is currently clear that amyloids also represent a functionally important form of protein structure implicated in [...] Read more.
Amyloids are protein fibrils with characteristic spatial structure. Though amyloids were long perceived to be pathogens that cause dozens of incurable pathologies in humans and mammals, it is currently clear that amyloids also represent a functionally important form of protein structure implicated in a variety of biological processes in organisms ranging from archaea and bacteria to fungi and animals. Despite their social significance, plants remain the most poorly studied group of organisms in the field of amyloid biology. To date, amyloid properties have only been demonstrated in vitro or in heterologous systems for a small number of plant proteins. Here, for the first time, we performed a comprehensive analysis of the distribution of potentially amyloidogenic proteins in the proteomes of approximately 70 species of land plants using the Waltz and SARP (Sequence Analysis based on the Ranking of Probabilities) bioinformatic algorithms. We analyzed more than 2.9 million protein sequences and found that potentially amyloidogenic proteins are abundant in plant proteomes. We found that such proteins are overrepresented among membrane as well as DNA- and RNA-binding proteins of plants. Moreover, seed storage and defense proteins of most plant species are rich in amyloidogenic regions. Taken together, our data demonstrate the diversity of potentially amyloidogenic proteins in plant proteomes and suggest biological processes where formation of amyloids might be functionally important. Full article
(This article belongs to the Special Issue Special Protein Molecules Computational Identification)
Show Figures

Figure 1

15 pages, 2026 KB  
Article
Two Distinct Conformations in Bet v 2 Determine Its Proteolytic Resistance to Cathepsin S
by Wai Tuck Soh 1, Peter Briza 1, Elfriede Dall 1, Claudia Asam 1, Mario Schubert 1, Sara Huber 1, Lorenz Aglas 1, Barbara Bohle 2, Fatima Ferreira 1 and Hans Brandstetter 1,*
1 Department of Molecular Biology, University of Salzburg, Salzburg 5020, Austria
2 Department of Pathophysiology, Medical University of Vienna, Vienna 1090, Austria
Int. J. Mol. Sci. 2017, 18(10), 2156; https://doi.org/10.3390/ijms18102156 - 16 Oct 2017
Cited by 10 | Viewed by 4403
Abstract
Birch pollen allergy affects more than 20% of the European allergic population. On a molecular level, birch pollen allergy can be linked to the two dominant allergens Bet v 1 and Bet v 2. Bet v 2 belongs to the profilin family, which [...] Read more.
Birch pollen allergy affects more than 20% of the European allergic population. On a molecular level, birch pollen allergy can be linked to the two dominant allergens Bet v 1 and Bet v 2. Bet v 2 belongs to the profilin family, which is abundant in the plant kingdom. Importantly, the homologous plant profilins have a conserved cysteine motif with a currently unknown functional relevance. In particular, it is unknown whether the motif is relevant for disulfide formation and to what extent it would affect the profilins’ structural, functional and immunological properties. Here we present crystal structures of Bet v 2 in the reduced and the oxidized state, i.e., without and with a disulfide bridge. Despite overall structural similarity, the two structures distinctly differ at their termini which are stabilized to each other in the oxidized, i.e., disulfide-linked state. These structural differences translate into differences in their proteolytic resistance. Whereas the oxidized Bet v 2 is rather resistant towards the endolysosomal protease cathepsin S, it is rapidly degraded in the reduced form. By contrast, both Bet v 2 forms exhibit similar immunological properties as evidenced by their binding to IgE antibodies from birch pollen allergic patients and by their ability to trigger histamine release in a humanized rat basophilic leukemia cells (RBL) assay, independent of the presence or absence of the disulfide bridge. Taken together our findings suggest that the oxidized Bet v 2 conformation should be the relevant species, with a much longer retention time to trigger immune responses. Full article
(This article belongs to the Special Issue Proteolysis in Allergic Sensitization and Th2 Response)
Show Figures

Figure 1

22 pages, 2273 KB  
Review
TGF-β-Induced Endothelial-Mesenchymal Transition in Fibrotic Diseases
by Evangelia Pardali 1,*, Gonzalo Sanchez-Duffhues 2, Maria Catalina Gomez-Puerto 2 and Peter Ten Dijke 2
1 Department of Cardiovascular Medicine, University of Münster, 48149 Münster, Germany
2 Department of Molecular Cell Biology and Cancer Genomics Center Netherlands, Leiden University Medical Center, 2333 ZC Leiden, The Netherlands
Int. J. Mol. Sci. 2017, 18(10), 2157; https://doi.org/10.3390/ijms18102157 - 17 Oct 2017
Cited by 333 | Viewed by 22347
Abstract
Fibrotic diseases are characterized by net accumulation of extracellular matrix proteins in affected organs leading to their dysfunction and ultimate failure. Myofibroblasts have been identified as the cells responsible for the progression of the fibrotic process, and they originate from several sources, including [...] Read more.
Fibrotic diseases are characterized by net accumulation of extracellular matrix proteins in affected organs leading to their dysfunction and ultimate failure. Myofibroblasts have been identified as the cells responsible for the progression of the fibrotic process, and they originate from several sources, including quiescent tissue fibroblasts, circulating CD34+ fibrocytes and the phenotypic conversion of various cell types into activated myofibroblasts. Several studies have demonstrated that endothelial cells can transdifferentiate into mesenchymal cells through a process termed endothelial- mesenchymal transition (EndMT) and that this can give rise to activated myofibroblasts involved in the development of fibrotic diseases. Transforming growth factor β (TGF-β) has a central role in fibrogenesis by modulating the fibroblast phenotype and function, inducing myofibroblast transdifferentiation and promoting matrix accumulation. In addition, TGF-β by inducing EndMT may further contribute to the development of fibrosis. Despite extensive investigation of the pathogenesis of fibrotic diseases, no effective treatment strategies are available. Delineation of the mechanisms responsible for initiation and progression of fibrotic diseases is crucial for the development of therapeutic strategies for the treatment of the disease. In this review, we summarize the role of the TGF-β signaling pathway and EndMT in the development of fibrotic diseases and discuss their therapeutic potential. Full article
(This article belongs to the Special Issue TGF-beta Family in Fibrosis and Cancer)
Show Figures

Graphical abstract

16 pages, 2929 KB  
Article
Quantitative Phosphoproteomic Analysis Provides Insight into the Response to Short-Term Drought Stress in Ammopiptanthus mongolicus Roots
by Huigai Sun, Bolin Xia, Xue Wang, Fei Gao * and Yijun Zhou *
College of Life and Environmental Sciences, Minzu University of China, Beijing 100081, China
Int. J. Mol. Sci. 2017, 18(10), 2158; https://doi.org/10.3390/ijms18102158 - 17 Oct 2017
Cited by 24 | Viewed by 4972
Abstract
Drought is one of the major abiotic stresses that negatively affects plant growth and development. Ammopiptanthus mongolicus is an ecologically important shrub in the mid-Asia desert region and used as a model for abiotic tolerance research in trees. Protein phosphorylation participates in the [...] Read more.
Drought is one of the major abiotic stresses that negatively affects plant growth and development. Ammopiptanthus mongolicus is an ecologically important shrub in the mid-Asia desert region and used as a model for abiotic tolerance research in trees. Protein phosphorylation participates in the regulation of various biological processes, however, phosphorylation events associated with drought stress signaling and response in plants is still limited. Here, we conducted a quantitative phosphoproteomic analysis of the response of A. mongolicus roots to short-term drought stress. Data are available via the iProx database with project ID IPX0000971000. In total, 7841 phosphorylation sites were found from the 2019 identified phosphopeptides, corresponding to 1060 phosphoproteins. Drought stress results in significant changes in the abundance of 103 phosphopeptides, corresponding to 90 differentially-phosphorylated phosphoproteins (DPPs). Motif-x analysis identified two motifs, including [pSP] and [RXXpS], from these DPPs. Functional enrichment and protein-protein interaction analysis showed that the DPPs were mainly involved in signal transduction and transcriptional regulation, osmotic adjustment, stress response and defense, RNA splicing and transport, protein synthesis, folding and degradation, and epigenetic regulation. These drought-corresponsive phosphoproteins, and the related signaling and metabolic pathways probably play important roles in drought stress signaling and response in A. mongolicus roots. Our results provide new information for understanding the molecular mechanism of the abiotic stress response in plants at the posttranslational level. Full article
(This article belongs to the Special Issue Selected Papers from the 6th National Plant Protein Research Congress)
Show Figures

Graphical abstract

12 pages, 2269 KB  
Article
Roles of Aryl Hydrocarbon Receptor in Aromatase-Dependent Cell Proliferation in Human Osteoblasts
by Yasuhiro Miki 1,2,3,*, Shuko Hata 2, Katsuhiko Ono 2, Takashi Suzuki 4, Kiyoshi Ito 1, Hiroyuki Kumamoto 3 and Hironobu Sasano 2
1 Department of Disaster Obstetrics and Gynecology, International Research Institute of Disaster Science (IRIDeS), Tohoku University, Sendai, Miyagi 980-8575, Japan
2 Department of Anatomic Pathology, Tohoku University Graduate School of Medicine, Sendai, Miyagi 980-8575, Japan
3 Department of Oral Pathology, Tohoku University Graduate School of Dentistry, Sendai, Miyagi 980-8575, Japan
4 Department of Pathology and Histotechnology, Tohoku University Graduate School of Medicine, Sendai, Miyagi 980-8575, Japan
Int. J. Mol. Sci. 2017, 18(10), 2159; https://doi.org/10.3390/ijms18102159 - 17 Oct 2017
Cited by 22 | Viewed by 5446
Abstract
Aryl hydrocarbon receptor (AhR) is a ligand-activated transcription factor and its expression is influenced by environmental compounds, such as 3-methylcholanthrene (3-MC) and β-naphthoflavone (β-NF). AhR and its downstream genes, such as CYP1A1, are considered to play a pivotal role in xenobiotic responses. [...] Read more.
Aryl hydrocarbon receptor (AhR) is a ligand-activated transcription factor and its expression is influenced by environmental compounds, such as 3-methylcholanthrene (3-MC) and β-naphthoflavone (β-NF). AhR and its downstream genes, such as CYP1A1, are considered to play a pivotal role in xenobiotic responses. AhR signaling has also been proposed to mediate osteogenesis in experimental animals, but its details have remained unclear. Therefore, in this study, we examined the possible roles of AhR in human bone. Immunohistochemical analysis revealed that AhR was detected in both osteoblasts and osteoclasts. We then screened AhR-target genes using a microarray analysis in human osteoblastic hFOB cells. Results of microarray and subsequent PCR analysis did reveal that estrogen metabolizing and synthesizing enzymes, such as CYP1B1 and aromatase, were increased by 3-MC in hFOB and osteosarcoma cell line, MG-63. The subsequent antibody cytokine analysis also demonstrated that interleukin-1β and -6 expression was increased by 3-MC and β-NF in hFOB cells and these interleukins were well known to induce aromatase. We then examined the cell proliferation rate of hFOB and MG-63 cells co-treated with 3-MC and testosterone as an aromatase substrate. The status of cell proliferation in both hFOB and MG-63 cells was stimulated by 3-MC and testosterone treatment, which was also inhibited by an estrogen blocker, aromatase inhibitor, or AhR antagonist. These findings indicated that AhR could regulate estrogen synthesis and metabolism in bone tissues through cytokine/aromatase signaling. Full article
(This article belongs to the Special Issue Advances in the Research of Endocrine Disrupting Chemicals)
Show Figures

Figure 1

13 pages, 589 KB  
Review
Impact of Natural Compounds on DNA Methylation Levels of the Tumor Suppressor Gene RASSF1A in Cancer
by Reinhard H. Dammann 1,2,*, Antje M. Richter 1, Adriana P. Jiménez 1, Michelle Woods 1, Miriam Küster 1 and Chamindri Witharana 3
1 Institute for Genetics, Justus-Liebig-University Giessen, D-35392 Giessen, Germany
2 German Center for Lung Research (DZL), Universities of Giessen and Marburg Lung Center, D-35392 Giessen, Germany
3 Department of Biochemistry and Molecular Biology, Faculty of Medicine, University of Colombo, Colombo 0080, Sri Lanka
Int. J. Mol. Sci. 2017, 18(10), 2160; https://doi.org/10.3390/ijms18102160 - 17 Oct 2017
Cited by 40 | Viewed by 7779
Abstract
Epigenetic inactivation of tumor suppressor genes (TSG) is a fundamental event in the pathogenesis of human cancer. This silencing is accomplished by aberrant chromatin modifications including DNA hypermethylation of the gene promoter. One of the most frequently hypermethylated TSG in human cancer is [...] Read more.
Epigenetic inactivation of tumor suppressor genes (TSG) is a fundamental event in the pathogenesis of human cancer. This silencing is accomplished by aberrant chromatin modifications including DNA hypermethylation of the gene promoter. One of the most frequently hypermethylated TSG in human cancer is the Ras Association Domain Family 1A (RASSF1A) gene. Aberrant methylation of RASSF1A has been reported in melanoma, sarcoma and carcinoma of different tissues. RASSF1A hypermethylation has been correlated with tumor progression and poor prognosis. Reactivation of epigenetically silenced TSG has been suggested as a therapy in cancer treatment. In particular, natural compounds isolated from herbal extracts have been tested for their capacity to induce RASSF1A in cancer cells, through demethylation. Here, we review the treatment of cancer cells with natural supplements (e.g., methyl donors, vitamins and polyphenols) that have been utilized to revert or prevent the epigenetic silencing of RASSF1A. Moreover, we specify pathways that were involved in RASSF1A reactivation. Several of these compounds (e.g., reseveratol and curcumin) act by inhibiting the activity or expression of DNA methyltransferases and reactive RASSF1A in cancer. Thus natural compounds could serve as important agents in tumor prevention or cancer therapy. However, the exact epigenetic reactivation mechanism is still under investigation. Full article
(This article belongs to the Special Issue DNA Methylation)
Show Figures

Graphical abstract

13 pages, 6010 KB  
Article
Cold Treatment Induces Transient Mitochondrial Fragmentation in Arabidopsis thaliana in a Way that Requires DRP3A but not ELM1 or an ELM1-Like Homologue, ELM2
by Shin-ichi Arimura 1,2,*, Rina Kurisu 1, Hajime Sugaya 1, Naoki Kadoya 1 and Nobuhiro Tsutsumi 1
1 Graduate School of Agricultural and Life Sciences, The University of Tokyo, 1-1-1 Yayoi, Bunkyo-ku, Tokyo 113-8657, Japan
2 Precursory Research for Embryonic Science and Technology (PRESTO), Japan Science and Technology Agency, 4-1-8, Honcho, Kawaguchi, Saitama 332-0012, Japan
Int. J. Mol. Sci. 2017, 18(10), 2161; https://doi.org/10.3390/ijms18102161 - 17 Oct 2017
Cited by 17 | Viewed by 6023
Abstract
The number, size and shape of polymorphic plant mitochondria are determined at least partially by mitochondrial fission. Arabidopsis mitochondria divide through the actions of a dynamin-related protein, DRP3A. Another plant-specific factor, ELM1, was previously shown to localize DRP3A to mitochondrial fission sites. Here, [...] Read more.
The number, size and shape of polymorphic plant mitochondria are determined at least partially by mitochondrial fission. Arabidopsis mitochondria divide through the actions of a dynamin-related protein, DRP3A. Another plant-specific factor, ELM1, was previously shown to localize DRP3A to mitochondrial fission sites. Here, we report that mitochondrial fission is not completely blocked in the Arabidopsis elm1 mutant and that it is strongly manifested in response to cold treatment. Arabidopsis has an ELM1 paralogue (ELM2) that seems to have only a limited role in mitochondrial fission in the elm1 mutant. Interestingly, cold-induced mitochondrial fragmentation was also observed in the wild-type, but not in a drp3a mutant, suggesting that cold-induced transient mitochondrial fragmentation requires DRP3A but not ELM1 or ELM2. DRP3A: GFP localized from the cytosol to mitochondrial fission sites without ELM1 after cold treatment. Together, these results suggest that Arabidopsis has a novel, cold-induced type of mitochondrial fission in which DRP3A localizes to mitochondrial fission sites without the involvement of ELM1 or ELM2. Full article
(This article belongs to the Special Issue Plant Mitochondria)
Show Figures

Graphical abstract

15 pages, 973 KB  
Article
Seco-B-Ring Steroidal Dienynes with Aromatic D Ring: Design, Synthesis and Biological Evaluation
by Marcin Szybinski 1, Pawel Brzeminski 1, Adrian Fabisiak 1, Klaudia Berkowska 2, Ewa Marcinkowska 2 and Rafal R. Sicinski 1,*
1 Department of Chemistry, University of Warsaw, Pasteura 1, 02-093 Warsaw, Poland
2 Department of Biotechnology, University of Wroclaw, Joliot-Curie 14a, 50-383 Wroclaw, Poland
Int. J. Mol. Sci. 2017, 18(10), 2162; https://doi.org/10.3390/ijms18102162 - 17 Oct 2017
Cited by 5 | Viewed by 5223
Abstract
Continuing our structure-activity studies on the vitamin D analogs with the altered intercyclic seco-B-ring fragment, we designed compounds possessing dienyne system conjugated with the benzene D ring. Analysis of the literature data and the docking experiments seemed to indicate that the target compounds [...] Read more.
Continuing our structure-activity studies on the vitamin D analogs with the altered intercyclic seco-B-ring fragment, we designed compounds possessing dienyne system conjugated with the benzene D ring. Analysis of the literature data and the docking experiments seemed to indicate that the target compounds could mimic the ligands with a good affinity to the vitamin D receptor (VDR). Multi-step synthesis of the C/D-ring building block of the tetralone structure was achieved and its enol triflate was coupled with the known A-ring fragments, possessing conjugated enyne moiety, using Sonogashira protocol. The structures of the final products were confirmed by NMR, UV and mass spectroscopy. Their binding affinities for the full-length human VDR were determined and it was established that compound substituted at C-2 with exomethylene group showed significant binding to the receptor. This analog was also able to induce monocytic differentiation of HL-60 cells. Full article
Show Figures

Graphical abstract

12 pages, 1787 KB  
Article
The Specific Mitogen- and Stress-Activated Protein Kinase MSK1 Inhibitor SB-747651A Modulates Chemokine-Induced Neutrophil Recruitment
by Mokarram Hossain, Entesar Omran, Najia Xu and Lixin Liu *
Department of Pharmacology, College of Medicine, University of Saskatchewan, Saskatoon, SK S7N 5E5, Canada
Int. J. Mol. Sci. 2017, 18(10), 2163; https://doi.org/10.3390/ijms18102163 - 17 Oct 2017
Cited by 4 | Viewed by 4948
Abstract
Mitogen-activated protein kinase (MAPK) signaling is involved in a variety of cellular functions. MAPK-dependent functions rely on phosphorylation of target proteins such as mitogen- and stress-activated protein kinase 1 (MSK1). MSK1 participates in the early gene expression and in the production of pro- [...] Read more.
Mitogen-activated protein kinase (MAPK) signaling is involved in a variety of cellular functions. MAPK-dependent functions rely on phosphorylation of target proteins such as mitogen- and stress-activated protein kinase 1 (MSK1). MSK1 participates in the early gene expression and in the production of pro- and anti-inflammatory cytokines. However, the role of MSK1 in neutrophil recruitment remains elusive. Here, we show that chemokine macrophage inflammatory protein-2 (CXCL2) enhances neutrophil MSK1 expression. Using intravital microscopy and time-lapsed video analysis of cremasteric microvasculature in mice, we studied the effect of pharmacological suppression of MSK1 by SB-747651A on CXCL2-elicited neutrophil recruitment. SB-747651A treatment enhanced CXCL2-induced neutrophil adhesion while temporally attenuating neutrophil emigration. CXCL2-induced intraluminal crawling was reduced following SB-747651A treatment. Fluorescence-activated cell sorting analysis of integrin expression revealed that SB-747651A treatment attenuated neutrophil integrin αMβ2 (Mac-1) expression following CXCL2 stimulation. Both the transmigration time and detachment time of neutrophils from the venule were increased following SB-747651A treatment. It also decreased the velocity of neutrophil migration in cremasteric tissue in CXCL2 chemotactic gradient. SB-747651A treatment enhanced the extravasation of neutrophils in mouse peritoneal cavity not at 1–2 h but at 3–4 h following CXCL2 stimulation. Collectively, our data suggest that inhibition of MSK1 by SB-747651A treatment affects CXCL2-induced neutrophil recruitment by modulating various steps of the recruitment cascade in vivo. Full article
(This article belongs to the Special Issue Cell-cell Interactions in Blood Vessels)
Show Figures

Figure 1

11 pages, 398 KB  
Review
A Review: Expression of Aquaporins in Otitis Media
by Su Young Jung 1, Sung Su Kim 2, Young Il Kim 3, Sang Hoon Kim 1 and Seung Geun Yeo 1,3,*
1 Department of Otorhinolaryngology-Head and Neck Surgery, Graduate School, Kyung Hee University, Seoul 130-701, Korea
2 Department of Biochemistry and Molecular Biology, Medical Science and Engineering Research Center for Bioreaction to Reactive Oxygen Species, BK-21, School of Medicine, Kyung Hee University, Seoul 130-701, Korea
3 Medical Science Research Institute, Kyung Hee University Medical Center, Seoul 02447, Korea
Int. J. Mol. Sci. 2017, 18(10), 2164; https://doi.org/10.3390/ijms18102164 - 17 Oct 2017
Cited by 14 | Viewed by 4172
Abstract
Otitis media (OM) refers to inflammatory diseases of the middle ear (ME), regardless of cause or pathological mechanism. Among the molecular biological studies assessing the pathology of OM are investigations of the expression of aquaporins (AQPs) in the ME and Eustachian tube (ET). [...] Read more.
Otitis media (OM) refers to inflammatory diseases of the middle ear (ME), regardless of cause or pathological mechanism. Among the molecular biological studies assessing the pathology of OM are investigations of the expression of aquaporins (AQPs) in the ME and Eustachian tube (ET). To date, fifteen studies have evaluated AQPs expression in the ME and ET. Although the expression of individual AQPs varies by species and model, eleven types of AQP, AQP1 to AQP11, were found to be expressed in mammalian ME and ET. The review showed that: (1) various types of AQPs are expressed in the ME and ET; (2) AQP expression may vary by species; and (3) the distribution and levels of expression of AQPs may depend on the presence or absence of inflammation, with variations even in the same species and same tissue. Fluid accumulation in the ME and ET is a common pathological mechanism for all types of OM, causing edema in the tissue and inducing inflammation, thereby possibly involving various AQPs. The expression patterns of several AQPs, especially AQP1, 4 and 5, were found to be altered in response to inflammatory stimuli, including lipopolysaccharide (LPS), suggesting that AQPs may have immunological functions in OM. Full article
(This article belongs to the Special Issue Aquaporins: Water Channels Essential for Living Organisms)
Show Figures

Figure 1

21 pages, 6604 KB  
Article
The NAC Transcription Factor Gene OsY37 (ONAC011) Promotes Leaf Senescence and Accelerates Heading Time in Rice
by Yousra El Mannai 1, Kenta Akabane 1, Keiichiro Hiratsu 2, Namiko Satoh-Nagasawa 1 and Hiroetsu Wabiko 1,*
1 Faculty of Bioresource Sciences, Department of Biological Production, Akita Prefectural University, Akita 010-0195, Japan
2 Department of Applied Chemistry, National Defense Academy of Japan, Yokosuka 239-8686, Japan
Int. J. Mol. Sci. 2017, 18(10), 2165; https://doi.org/10.3390/ijms18102165 - 17 Oct 2017
Cited by 46 | Viewed by 7223
Abstract
Leaf senescence is an important physiological process involving the degradation of a number of metabolites and their remobilization to new reproductive and storage organs. NAC (NAM, ATAF, and CUC) transcription factors are reported as important regulators of the senescence process. Here, we describe [...] Read more.
Leaf senescence is an important physiological process involving the degradation of a number of metabolites and their remobilization to new reproductive and storage organs. NAC (NAM, ATAF, and CUC) transcription factors are reported as important regulators of the senescence process. Here, we describe the identification and functional characterization of the NAC transcription factor gene, OsY37 (Oryza sativa Yellow37, ONAC011) obtained from Oryza sativa cv. indica, and japonica. We created transgenic plants expressing the OsY37 gene under the control of a strong and constitutive CaMV35S promoter. The resulting transgenic plants overexpressing OsY37 gene showed early heading and precocious senescence phenotype of flag leaves compared with wild-type plants. By contrast, blocking the function of this gene via RNAi (RNA interference) and CRES-T (Chimeric Repressor Silencing Technology) technology, delayed both heading time and leaf senescence. Furthermore, knockdown of OsY37 expression caused dwarfism and high accumulation of chlorophyll during the vegetative phase. Irrespective of early or delayed senescence, transgenic plants showed reduced grain yields. Our results indicate that OsY37 acts as a positive regulator of heading and senescence during the reproductive phase in rice. In addition, OsY37 may be involved in plant development and grain yield. Full article
(This article belongs to the Special Issue Molecular Mechanisms in Plant Senescence)
Show Figures

Figure 1

9 pages, 486 KB  
Review
Human Chorionic Gonadotropin as a Pivotal Endocrine Immune Regulator Initiating and Preserving Fetal Tolerance
by Anne Schumacher
Experimental Obstetrics and Gynecology, Medical Faculty, GC-I3, Otto-von-Guericke University Magdeburg, 39108 Magdeburg, Germany
Int. J. Mol. Sci. 2017, 18(10), 2166; https://doi.org/10.3390/ijms18102166 - 17 Oct 2017
Cited by 53 | Viewed by 16115
Abstract
The pregnancy hormone, human chorionic gonadotropin (hCG), is crucially involved in processes such as implantation and placentation, two milestones of pregnancy whose successful progress is a prerequisite for adequate fetal growth. Moreover, hCG determines fetal fate by regulating maternal innate and adaptive immune [...] Read more.
The pregnancy hormone, human chorionic gonadotropin (hCG), is crucially involved in processes such as implantation and placentation, two milestones of pregnancy whose successful progress is a prerequisite for adequate fetal growth. Moreover, hCG determines fetal fate by regulating maternal innate and adaptive immune responses allowing the acceptance of the foreign fetal antigens. As one of the first signals provided by the embryo to its mother, hCG has the potential to regulate very early pregnancy-driven immune responses, allowing the establishment and preservation of fetal tolerance. This mini review focuses on how hCG modulates the adaptive arm of the immune system including dendritic cells as key regulators of adaptive immune responses. Full article
(This article belongs to the Special Issue hCG—An Endocrine, Regulator of Gestation and Cancer)
Show Figures

Graphical abstract

13 pages, 5669 KB  
Article
Ferritin Heavy Subunit Silencing Blocks the Erythroid Commitment of K562 Cells via miR-150 up-Regulation and GATA-1 Repression
by Fabiana Zolea 1,†, Anna Martina Battaglia 1,†, Emanuela Chiarella 2, Donatella Malanga 3, Carmela De Marco 3, Heather Mandy Bond 2, Giovanni Morrone 2, Francesco Costanzo 1 and Flavia Biamonte 1,*
1 Research Center of Advanced Biochemistry and Molecular Biology, Department of Experimental and Clinical Medicine, University Magna Græcia, 88100 Catanzaro, Italy
2 Laboratory of Molecular Haematopoiesis and Stem Cell Biology, Department of Experimental and Clinical Medicine, University Magna Græcia, 88100 Catanzaro, Italy
3 Department of Experimental and Clinical Medicine, University of Catanzaro “Magna Graecia”, 88100 Catanzaro, Italy
These authors contributed equally to this work.
Int. J. Mol. Sci. 2017, 18(10), 2167; https://doi.org/10.3390/ijms18102167 - 17 Oct 2017
Cited by 28 | Viewed by 7931
Abstract
Erythroid differentiation is a complex and multistep process during which an adequate supply of iron for hemoglobinization is required. The role of ferritin heavy subunit, in this process, has been mainly attributed to its capacity to maintain iron in a non-toxic form. We [...] Read more.
Erythroid differentiation is a complex and multistep process during which an adequate supply of iron for hemoglobinization is required. The role of ferritin heavy subunit, in this process, has been mainly attributed to its capacity to maintain iron in a non-toxic form. We propose a new role for ferritin heavy subunit (FHC) in controlling the erythroid commitment of K562 erythro-myeloid cells. FHC knockdown induces a change in the balance of GATA transcription factors and significantly reduces the expression of a repertoire of erythroid-specific genes, including α- and γ-globins, as well as CD71 and CD235a surface markers, in the absence of differentiation stimuli. These molecular changes are also reflected at the morphological level. Moreover, the ability of FHC-silenced K562 cells to respond to the erythroid-specific inducer hemin is almost completely abolished. Interestingly, we found that this new role for FHC is largely mediated via regulation of miR-150, one of the main microRNA implicated in the cell-fate choice of common erythroid/megakaryocytic progenitors. These findings shed further insight into the biological properties of FHCand delineate a role in erythroid differentiation where this protein does not act as a mere iron metabolism-related factor but also as a critical regulator of the expression of genes of central relevance for erythropoiesis. Full article
Show Figures

Graphical abstract

34 pages, 1562 KB  
Review
Molecular Aspects of Circadian Pharmacology and Relevance for Cancer Chronotherapy
by Narin Ozturk 1, Dilek Ozturk 1,2, Ibrahim Halil Kavakli 3 and Alper Okyar 1,*
1 Department of Pharmacology, Faculty of Pharmacy, Istanbul University, TR-34116 Beyazit-Istanbul, Turkey
2 Department of Pharmacology, Faculty of Pharmacy, Bezmialem Vakif University, TR-34093 Fatih-Istanbul, Turkey
3 Departments of Molecular Biology and Genetics and Chemical and Biological Engineering, Koc University, TR-34450 Sariyer-Istanbul, Turkey
Int. J. Mol. Sci. 2017, 18(10), 2168; https://doi.org/10.3390/ijms18102168 - 17 Oct 2017
Cited by 79 | Viewed by 10659
Abstract
The circadian timing system (CTS) controls various biological functions in mammals including xenobiotic metabolism and detoxification, immune functions, cell cycle events, apoptosis and angiogenesis. Although the importance of the CTS is well known in the pharmacology of drugs, it is less appreciated at [...] Read more.
The circadian timing system (CTS) controls various biological functions in mammals including xenobiotic metabolism and detoxification, immune functions, cell cycle events, apoptosis and angiogenesis. Although the importance of the CTS is well known in the pharmacology of drugs, it is less appreciated at the clinical level. Genome-wide studies highlighted that the majority of drug target genes are controlled by CTS. This suggests that chronotherapeutic approaches should be taken for many drugs to enhance their effectiveness. Currently chronotherapeutic approaches are successfully applied in the treatment of different types of cancers. The chronotherapy approach has improved the tolerability and antitumor efficacy of anticancer drugs both in experimental animals and in cancer patients. Thus, chronobiological studies have been of importance in determining the most appropriate time of administration of anticancer agents to minimize their side effects or toxicity and enhance treatment efficacy, so as to optimize the therapeutic ratio. This review focuses on the underlying mechanisms of the circadian pharmacology i.e., chronopharmacokinetics and chronopharmacodynamics of anticancer agents with the molecular aspects, and provides an overview of chronotherapy in cancer and some of the recent advances in the development of chronopharmaceutics. Full article
(This article belongs to the Special Issue Molecular and Cellular Mechanisms of Circadian Rhythms)
Show Figures

Figure 1

16 pages, 2868 KB  
Article
Replacing Nitrogen by Sulfur: From Structurally Disordered Eumelanins to Regioregular Thiomelanin Polymers
by Mariagrazia Iacomino 1, Juan Mancebo-Aracil 2, Mireia Guardingo 2,3, Raquel Martín 3, Gerardino D’Errico 1, Marco Perfetti 1, Paola Manini 1, Orlando Crescenzi 1, Félix Busqué 3, Alessandra Napolitano 1, Marco D’Ischia 1,*, Josep Sedó 2 and Daniel Ruiz-Molina 2,*
1 Department of Chemical Sciences, University of Naples “Federico II”, Via Cintia 4, 80126 Naples, Italy
2 Catalan Institute of Nanoscience and Nanotechnology (ICN2), CSIC and The Barcelona Institute of Science and Technology, Campus UAB, 08193 Bellaterra, Spain
3 Department de Química, Universitat Autònoma de Barcelona (UAB), Campus UAB, 08193 Bellaterra, Spain
Int. J. Mol. Sci. 2017, 18(10), 2169; https://doi.org/10.3390/ijms18102169 - 17 Oct 2017
Cited by 16 | Viewed by 6466
Abstract
The oxidative polymerization of 5,6-dihydroxybenzothiophene (DHBT), the sulfur analog of the key eumelanin building block 5,6-dihydroxyindole (DHI), was investigated to probe the role of nitrogen in eumelanin build-up and properties. Unlike DHI, which gives a typical black insoluble eumelanin polymer on oxidation, DHBT [...] Read more.
The oxidative polymerization of 5,6-dihydroxybenzothiophene (DHBT), the sulfur analog of the key eumelanin building block 5,6-dihydroxyindole (DHI), was investigated to probe the role of nitrogen in eumelanin build-up and properties. Unlike DHI, which gives a typical black insoluble eumelanin polymer on oxidation, DHBT is converted to a grayish amorphous solid (referred to as thiomelanin) with visible absorption and electron paramagnetic resonance properties different from those of DHI melanin. Mass spectrometry experiments revealed gradational mixtures of oligomers up to the decamer level. Quite unexpectedly, nuclear magnetic resonance (NMR) analysis of the early oligomer fractions indicated linear, 4-, and 7-linked structures in marked contrast with DHI, which gives highly complex mixtures of partially degraded oligomers. Density functional theory (DFT) calculations supported the tendency of DHBT to couple via the 4- and 7-positions. These results uncover the role of nitrogen as a major determinant of the structural diversity generated by the polymerization of DHI, and point to replacement by sulfur as a viable entry to regioregular eumelanin-type materials for potential applications for surface functionalization by dip coating. Full article
(This article belongs to the Special Issue Melanin Based Functional Materials)
Show Figures

Graphical abstract

9 pages, 222 KB  
Review
Vitamin D in Pain Management
by Maria Helde-Frankling 1,2 and Linda Björkhem-Bergman 1,2,*
1 ASIH Stockholm Södra, Långbro Park, Palliative Home Care and Hospice Ward, Bergtallsvägen 12, SE-125 59 Älvsjö, Sweden
2 Department of Laboratory Medicine, Division of Clinical Microbiology, Karolinska Institutet and Karolinska University Hospital, Huddinge, SE-141 86 Stockholm, Sweden
Int. J. Mol. Sci. 2017, 18(10), 2170; https://doi.org/10.3390/ijms18102170 - 18 Oct 2017
Cited by 114 | Viewed by 14334
Abstract
Vitamin D is a hormone synthesized in the skin in the presence of sunlight. Like other hormones, vitamin D plays a role in a wide range of processes in the body. Here we review the possible role of vitamin D in nociceptive and [...] Read more.
Vitamin D is a hormone synthesized in the skin in the presence of sunlight. Like other hormones, vitamin D plays a role in a wide range of processes in the body. Here we review the possible role of vitamin D in nociceptive and inflammatory pain. In observational studies, low vitamin D levels have been associated with increased pain and higher opioid doses. Recent interventional studies have shown promising effects of vitamin D supplementation on cancer pain and muscular pain—but only in patients with insufficient levels of vitamin D when starting intervention. Possible mechanisms for vitamin D in pain management are the anti-inflammatory effects mediated by reduced cytokine and prostaglandin release and effects on T-cell responses. The recent finding of vitamin D-mediated inhibition of Prostaglandin E2 (PGE2) is especially interesting and exhibits a credible mechanistic explanation. Having reviewed current literature, we suggest that patients with deficient levels defined as 25-hydroxyvitamin D (25-OHD) levels <30 nmol/L are most likely to benefit from supplementation, while individuals with 25-OHD >50 nmol/L probably have little benefit from supplementation. Our conclusion is that vitamin D may constitute a safe, simple and potentially beneficial way to reduce pain among patients with vitamin D deficiency, but that more randomized and placebo-controlled studies are needed before any firm conclusions can be drawn. Full article
Show Figures

Graphical abstract

20 pages, 2427 KB  
Review
Emerging Therapeutics to Overcome Chemoresistance in Epithelial Ovarian Cancer: A Mini-Review
by Robert Cornelison, Danielle C. Llaneza and Charles N. Landen *
Department of Obstetrics and Gynecology, University of Virginia, Charlottesville, VA 22908, USA
Int. J. Mol. Sci. 2017, 18(10), 2171; https://doi.org/10.3390/ijms18102171 - 18 Oct 2017
Cited by 100 | Viewed by 10331
Abstract
Ovarian cancer is the fifth leading cause of cancer death among women and the most lethal gynecologic malignancy. One of the leading causes of death in high-grade serous ovarian cancer (HGSOC) is chemoresistant disease, which may present as intrinsic or acquired resistance to [...] Read more.
Ovarian cancer is the fifth leading cause of cancer death among women and the most lethal gynecologic malignancy. One of the leading causes of death in high-grade serous ovarian cancer (HGSOC) is chemoresistant disease, which may present as intrinsic or acquired resistance to therapies. Here we discuss some of the known molecular mechanisms of chemoresistance that have been exhaustively investigated in chemoresistant ovarian cancer, including drug efflux pump multidrug resistance protein 1 (MDR1), the epithelial–mesenchymal transition, DNA damage and repair capacity. We also discuss novel therapeutics that may address some of the challenges in bringing approaches that target chemoresistant processes from bench to bedside. Some of these new therapies include novel drug delivery systems, targets that may halt adaptive changes in the tumor, exploitation of tumor mutations that leave cancer cells vulnerable to irreversible damage, and novel drugs that target ribosomal biogenesis, a process that may be uniquely different in cancer versus non-cancerous cells. Each of these approaches, or a combination of them, may provide a greater number of positive outcomes for a broader population of HGSOC patients. Full article
(This article belongs to the Special Issue Gynecologic Oncology: From Molecular Mechanisms to Targeted Therapies)
Show Figures

Graphical abstract

31 pages, 2746 KB  
Review
Zanthoxylum bungeanum Maxim. (Rutaceae): A Systematic Review of Its Traditional Uses, Botany, Phytochemistry, Pharmacology, Pharmacokinetics, and Toxicology
by Mengmeng Zhang 1, Jiaolong Wang 1, Lei Zhu 1, Tao Li 1, Weidong Jiang 2, Juan Zhou 2, Wei Peng 1,* and Chunjie Wu 1,*
1 College of Pharmacy, Chengdu University of Traditional Chinese Medicine, Chengdu 611137, China
2 Sichuan Institute for Food and Drug Control, Chengdu 611731, China
Int. J. Mol. Sci. 2017, 18(10), 2172; https://doi.org/10.3390/ijms18102172 - 18 Oct 2017
Cited by 226 | Viewed by 17784
Abstract
Zanthoxylum bungeanum Maxim. (Rutaceae) is a popular food additive and traditional Chinese herbal medicine commonly named HuaJiao in China. This plant is widely distributed in Asian countries. The aim of this paper is to provide a systematic review on the traditional usages, botany, [...] Read more.
Zanthoxylum bungeanum Maxim. (Rutaceae) is a popular food additive and traditional Chinese herbal medicine commonly named HuaJiao in China. This plant is widely distributed in Asian countries. The aim of this paper is to provide a systematic review on the traditional usages, botany, phytochemistry, pharmacology, pharmacokinetics, and toxicology of this plant. Furthermore, the possible development and perspectives for future research on this plant are also discussed. To date, over 140 compounds have been isolated and identified from Z. bungeanum, including alkaloids, terpenoids, flavonoids, and free fatty acids. The extracts and compounds have been shown to possess wide-ranging biological activity, such as anti-inflammatory and analgesic effects, antioxidant and anti-tumor effects, antibacterial and antifungal effects, as well as regulatory effects on the gastrointestinal system and nervous system, and other effects. As a traditional herbal medicine, Z. bungeanum has been widely used to treat many diseases, especially digestive disorders, toothache, stomach ache, and diarrhea. Many traditional usages of this plant have been validated by present investigations. However, further research elucidating the structure-function relationship among chemical compounds, understanding the mechanism of unique sensation, as well as exploring new clinical effects and establishing criteria for quality control for Z. bungeanum should be further studied. Full article
(This article belongs to the Section Bioactives and Nutraceuticals)
Show Figures

Graphical abstract

13 pages, 2570 KB  
Article
Nrf2-Inducers Counteract Neurodegeneration in Frataxin-Silenced Motor Neurons: Disclosing New Therapeutic Targets for Friedreich’s Ataxia
by Sara Petrillo 1,†, Emanuela Piermarini 1,2,†, Anna Pastore 3, Gessica Vasco 4, Tommaso Schirinzi 4, Rosalba Carrozzo 1, Enrico Bertini 1 and Fiorella Piemonte 1,*
1 Unit of Neuromuscular and Neurodegenerative Diseases, IRCCS Bambino Gesù Children’s Hospital, Viale San Paolo 15, 00146 Rome, Italy
2 Drexel University College of Medicine, 2900 Queen Lane, Philadelphia, PA 19129, USA
3 Laboratory of Biochemistry, IRCCS Bambino Gesù Children’s Hospital, Viale San Paolo 15, 00146 Rome, Italy
4 Movement Analysis and Robotics Laboratory (MARLab), Neurorehabilitation Unit, Department of Neurosciences, IRCCS Bambino Gesù Children’s Hospital, Via Torre di Palidoro, Passoscuro Fiumicino, 00050 Rome, Italy
These authors contributed equally to this work.
Int. J. Mol. Sci. 2017, 18(10), 2173; https://doi.org/10.3390/ijms18102173 - 18 Oct 2017
Cited by 64 | Viewed by 9169
Abstract
Oxidative stress is actively involved in Friedreich’s Ataxia (FA), thus pharmacological targeting of the antioxidant machinery may have therapeutic value. Here, we analyzed the relevance of the antioxidant phase II response mediated by the transcription factor Nrf2 on frataxin-deficient cultured motor neurons and [...] Read more.
Oxidative stress is actively involved in Friedreich’s Ataxia (FA), thus pharmacological targeting of the antioxidant machinery may have therapeutic value. Here, we analyzed the relevance of the antioxidant phase II response mediated by the transcription factor Nrf2 on frataxin-deficient cultured motor neurons and on fibroblasts of patients. The in vitro treatment of the potent Nrf2 activator sulforaphane increased Nrf2 protein levels and led to the upregulation of phase II antioxidant enzymes. The neuroprotective effects were accompanied by an increase in neurites’ number and extension. Sulforaphane (SFN) is a natural compound of many diets and is now being used in clinical trials for other pathologies. Our results provide morphological and biochemical evidence to endorse a neuroprotective strategy that may have therapeutic relevance for FA. The findings of this work reinforce the crucial importance of Nrf2 in FA and provide a rationale for using Nrf2-inducers as pharmacological agents. Full article
(This article belongs to the Special Issue Nrf2 in Redox Signaling: A Double Edged Sword)
Show Figures

Figure 1

16 pages, 246 KB  
Review
Unresolved Issues for Utilization of Atypical Antipsychotics in Schizophrenia: Antipsychotic Polypharmacy and Metabolic Syndrome
by Sang Won Jeon 1 and Yong-Ku Kim 2,*
1 Department of Psychiatry, Kangbuk Samsung Hospital, Sungkyunkwan University School of Medicine, Seoul 03181, Korea
2 Department of Psychiatry, Korea University Ansan Hospital, Korea University College of Medicine, Ansan 15355, Korea
Int. J. Mol. Sci. 2017, 18(10), 2174; https://doi.org/10.3390/ijms18102174 - 18 Oct 2017
Cited by 73 | Viewed by 9189
Abstract
Atypical antipsychotics (AAP) are the prevailing form of schizophrenia treatment today due to their low side effects and superior efficacy. Nevertheless, some issues still need to be addressed. First, there are still a large number of patients with treatment-resistant schizophrenia (TRS), which has [...] Read more.
Atypical antipsychotics (AAP) are the prevailing form of schizophrenia treatment today due to their low side effects and superior efficacy. Nevertheless, some issues still need to be addressed. First, there are still a large number of patients with treatment-resistant schizophrenia (TRS), which has led to a growing trend to resort to AAP polypharmacy with few side effects. Most clinical treatment guidelines recommend clozapine monotherapy in TRS, but around one third of schizophrenic patients fail to respond to clozapine. For these patients, with clozapine-resistant schizophrenia AAP polypharmacy is a common strategy with a continually growing evidence base. Second, AAP generally have great risks for developing metabolic syndrome, such as weight gain, abnormality in glucose, and lipid metabolism. These metabolic side effects have become huge stumbling blocks in today’s schizophrenia treatment that aims to improve patients’ quality of life as well as symptoms. The exact reasons why this particular syndrome occurs in patients treated with AAP is as yet unclear though factors such as interaction of AAP with neurotransmitter receptors, genetic pholymorphisms, type of AAPs, length of AAP use, and life style of schizophrenic patients that may contribute to its development. The present article aimed to review the evidence underlying these key issues and provide the most reasonable interpretations to expand the overall scope of antipsychotics usage. Full article
20 pages, 583 KB  
Review
Magnetic Fields and Reactive Oxygen Species
by Huizhen Wang 1,2 and Xin Zhang 1,3,*
1 High Magnetic Field Laboratory, Chinese Academy of Sciences, Hefei 230031, China
2 School of Life Sciences, University of Science and Technology of China, Hefei 230027, China
3 Key Laboratory of High Magnetic Field and Ion Beam Physical Biology, Hefei Institutes of Physical Science, Chinese Academy of Sciences, Hefei 230031, China
Int. J. Mol. Sci. 2017, 18(10), 2175; https://doi.org/10.3390/ijms18102175 - 18 Oct 2017
Cited by 185 | Viewed by 12447
Abstract
Reactive oxygen species (ROS) ubiquitously exist in mammalian cells to participate in various cellular signaling pathways. The intracellular ROS levels are dependent on the dynamic balance between ROS generation and elimination. In this review, we summarize reported studies about the influences of magnetic [...] Read more.
Reactive oxygen species (ROS) ubiquitously exist in mammalian cells to participate in various cellular signaling pathways. The intracellular ROS levels are dependent on the dynamic balance between ROS generation and elimination. In this review, we summarize reported studies about the influences of magnetic fields (MFs) on ROS levels. Although in most cases, MFs increased ROS levels in human, mouse, rat cells, and tissues, there are also studies showing that ROS levels were decreased or not affected by MFs. Multiple factors could cause these discrepancies, including but not limited to MF type/intensity/frequency, exposure time and assay time-point, as well as different biological samples examined. It will be necessary to investigate the influences of different MFs on ROS in various biological samples systematically and mechanistically, which will be helpful for people to get a more complete understanding about MF-induced biological effects. In addition, reviewing the roles of MFs in ROS modulation may open up new scenarios of MF application, which could be further and more widely adopted into clinical applications, particularly in diseases that ROS have documented pathophysiological roles. Full article
(This article belongs to the Section Molecular Pathology, Diagnostics, and Therapeutics)
Show Figures

Graphical abstract

12 pages, 1788 KB  
Article
Time Response of Oxidative/Nitrosative Stress and Inflammation in LPS-Induced Endotoxaemia—A Comparative Study of Mice and Rats
by Sebastian Steven 1,2, Mobin Dib 1, Siyer Roohani 1, Fatemeh Kashani 1, Thomas Münzel 1 and Andreas Daiber 1,2,*
1 Center for Cardiology, Cardiology I, University Medical Center of the Johannes Gutenberg-University, D-55131 Mainz, Germany
2 Center for Thrombosis and Hemostasis, University Medical Center of the Johannes Gutenberg-University, D-55131 Mainz, Germany
Int. J. Mol. Sci. 2017, 18(10), 2176; https://doi.org/10.3390/ijms18102176 - 18 Oct 2017
Cited by 29 | Viewed by 8059
Abstract
Sepsis is a severe and multifactorial disease with a high mortality rate. It represents a strong inflammatory response to an infection and is associated with vascular inflammation and oxidative/nitrosative stress. Here, we studied the underlying time responses in the widely used lipopolysaccharide (LPS)-induced [...] Read more.
Sepsis is a severe and multifactorial disease with a high mortality rate. It represents a strong inflammatory response to an infection and is associated with vascular inflammation and oxidative/nitrosative stress. Here, we studied the underlying time responses in the widely used lipopolysaccharide (LPS)-induced endotoxaemia model in mice and rats. LPS (10 mg/kg; from Salmonella Typhosa) was intraperitoneally injected into mice and rats. Animals of every species were divided into five groups and sacrificed at specific points in time (0, 3, 6, 9, 12 h). White blood cells (WBC) decreased significantly in both species after 3 h and partially recovered with time, whereas platelet decrease did not recover. Oxidative burst and iNOS-derived nitrosyl-iron hemoglobin (HbNO) increased with time (maxima at 9 or 12 h). Immune cell infiltration (CD68 and F4/80 content) showed an increase with time, which was supported by increased vascular mRNA expression of VCAM-1, P-selectin, IL-6 and TNF-α. We characterized the time responses of vascular inflammation and oxidative/nitrosative stress in LPS-induced endotoxaemic mice and rats. The results of this study will help to interpret and compare data from different animal species in LPS-induced endotoxaemia models for the identification of new drug targets. Full article
(This article belongs to the Special Issue Lipopolysaccharides (LPSs))
Show Figures

Figure 1

18 pages, 11688 KB  
Article
Oil Body-Bound Oleosin-rhFGF-10: A Novel Drug Delivery System that Improves Skin Penetration to Accelerate Wound Healing and Hair Growth in Mice
by Wenqing Li 1,†, Jing Yang 1,†, Jingbo Cai 1, Hongyu Wang 1, Haishan Tian 2, Jian Huang 1, Weidong Qiang 1, Linbo Zhang 1, Haiyan Li 1,*, Xiaokun Li 2,* and Chao Jiang 2,3,*
1 College of Life Sciences, Engineering Research Center of the Chinese Ministry of Education for Bioreactor and Pharmaceutical Development, Jilin Agricultural University, Changchun 130118, China
2 Wenzhou Biomedical Innovation Center, Wenzhou University, Wenzhou 325035, China
3 College of Life and Environmental Sciences, Wenzhou University, Wenzhou 325035, China
These authors contributed equally to this work.
Int. J. Mol. Sci. 2017, 18(10), 2177; https://doi.org/10.3390/ijms18102177 - 18 Oct 2017
Cited by 15 | Viewed by 6015
Abstract
Recombinant human fibroblast growth factor 10 (rhFGF-10) is frequently used to treat patients with skin injuries. It can also promote hair growth. However, the effective application of rhFGF-10 is limited because of its poor stability and transdermal absorption. In this study, polymerase chain [...] Read more.
Recombinant human fibroblast growth factor 10 (rhFGF-10) is frequently used to treat patients with skin injuries. It can also promote hair growth. However, the effective application of rhFGF-10 is limited because of its poor stability and transdermal absorption. In this study, polymerase chain reaction (PCR) and Southern blotting were used to identify transgenic safflowers carrying a gene encoding an oleosin-rhFGF-10 fusion protein. The size and structural integrity of oleosin-rhFGF-10 in oil bodies extracted from transgenic safflower seeds was characterized by polyacrylamide gel electrophoresis and western blotting. Oil body extracts containing oleosin-rhFGF-10 were topically applied to mouse skin. The absorption of oleosin-rhFGF-10 was studied by immunohistochemistry. Its efficiency in promoting wound healing and hair regeneration were evaluated in full thickness wounds and hair growth assays. We identified a safflower line that carried the transgene and expressed a 45 kDa oleosin-rhFGF-10 protein. Oil body-bound oleosin-rhFGF-10 was absorbed by the skin with higher efficiency and speed compared with prokaryotically-expressed rhFGF-10. Oleosin-rhFGF-10 also enhanced wound closure and promoted hair growth better than rhFGF-10. The application of oleosin-rhFGF-10 in oil bodies promoted its delivery through the skin, providing a basis for improved therapeutic effects in enhancing wound healing and hair growth. Full article
(This article belongs to the Special Issue Guided Amphiphile and Lipid Membrane Self-Assembly)
Show Figures

Graphical abstract

10 pages, 1320 KB  
Article
Theoretical Investigations of the Photophysical Properties of Star-Shaped π-Conjugated Molecules with Triarylboron Unit for Organic Light-Emitting Diodes Applications
by Ruifa Jin 1,2,*, Xiaofei Zhang 1,2, Wenmin Xiao 1,2 and Dongmei Luo 1,2
1 College of Chemistry and Chemical Engineering, Chifeng University, Chifeng 024000, China
2 Inner Mongolia Key Laboratory of Photoelectric Functional Materials, Chifeng University, Chifeng 024000, China
Int. J. Mol. Sci. 2017, 18(10), 2178; https://doi.org/10.3390/ijms18102178 - 18 Oct 2017
Cited by 5 | Viewed by 3750
Abstract
The density functional theory (DFT) and time-dependent DFT (TD-DFT) methodologies have been applied to explore on a series of star-shaped π-conjugated organoboron systems for organic light-emitting diode (OLED) materials. The compounds under investigation consist of benzene as π-bridge and different core units and [...] Read more.
The density functional theory (DFT) and time-dependent DFT (TD-DFT) methodologies have been applied to explore on a series of star-shaped π-conjugated organoboron systems for organic light-emitting diode (OLED) materials. The compounds under investigation consist of benzene as π-bridge and different core units and triarylboron end groups. Their geometry structures, frontier molecular orbital (FMO) energies, absorption and fluorescence spectra, and charge transport properties have been investigated systematically. It turned out that the FMO energy levels, the band gaps, and reorganization energies optical are affected by the introduction of different core units and triarylboron end groups. The results suggest that the designed compounds are expected to be promising candidates for luminescent materials. Furthermore, they can also serve as hole and/or electron transport materials for OLEDs. Full article
(This article belongs to the Section Materials Science)
Show Figures

Graphical abstract

18 pages, 7871 KB  
Review
Understanding the Contribution of Zinc Transporters in the Function of the Early Secretory Pathway
by Taiho Kambe *, Mayu Matsunaga and Taka-aki Takeda
Division of Integrated Life Science, Graduate School of Biostudies, Kyoto University, Kyoto 606-8502, Japan
Int. J. Mol. Sci. 2017, 18(10), 2179; https://doi.org/10.3390/ijms18102179 - 19 Oct 2017
Cited by 64 | Viewed by 10115
Abstract
More than one-third of newly synthesized proteins are targeted to the early secretory pathway, which is comprised of the endoplasmic reticulum (ER), Golgi apparatus, and other intermediate compartments. The early secretory pathway plays a key role in controlling the folding, assembly, maturation, modification, [...] Read more.
More than one-third of newly synthesized proteins are targeted to the early secretory pathway, which is comprised of the endoplasmic reticulum (ER), Golgi apparatus, and other intermediate compartments. The early secretory pathway plays a key role in controlling the folding, assembly, maturation, modification, trafficking, and degradation of such proteins. A considerable proportion of the secretome requires zinc as an essential factor for its structural and catalytic functions, and recent findings reveal that zinc plays a pivotal role in the function of the early secretory pathway. Hence, a disruption of zinc homeostasis and metabolism involving the early secretory pathway will lead to pathway dysregulation, resulting in various defects, including an exacerbation of homeostatic ER stress. The accumulated evidence indicates that specific members of the family of Zn transporters (ZNTs) and Zrt- and Irt-like proteins (ZIPs), which operate in the early secretory pathway, play indispensable roles in maintaining zinc homeostasis by regulating the influx and efflux of zinc. In this review, the biological functions of these transporters are discussed, focusing on recent aspects of their roles. In particular, we discuss in depth how specific ZNT transporters are employed in the activation of zinc-requiring ectoenzymes. The means by which early secretory pathway functions are controlled by zinc, mediated by specific ZNT and ZIP transporters, are also subjects of this review. Full article
(This article belongs to the Special Issue Zinc Signaling in Physiology and Pathogenesis)
Show Figures

Graphical abstract

17 pages, 1452 KB  
Review
G-Protein Dependent Signal Transduction and Ubiquitination in Dictyostelium
by Barbara Pergolizzi 1, Salvatore Bozzaro 1 and Enrico Bracco 2,*
1 Department of Clinical and Biological Sciences, University of Turin, AOUS. Luigi, 10043 Orbassano TO, Italy
2 Department of Oncology, University of Turin, AOU S. Luigi, 10043 Orbassano TO, Italy
Int. J. Mol. Sci. 2017, 18(10), 2180; https://doi.org/10.3390/ijms18102180 - 19 Oct 2017
Cited by 14 | Viewed by 9107
Abstract
Signal transduction through G-protein-coupled receptors (GPCRs) is central for the regulation of virtually all cellular functions, and it has been widely implicated in human diseases. These receptors activate a common molecular switch that is represented by the heterotrimeric G-protein generating a number of [...] Read more.
Signal transduction through G-protein-coupled receptors (GPCRs) is central for the regulation of virtually all cellular functions, and it has been widely implicated in human diseases. These receptors activate a common molecular switch that is represented by the heterotrimeric G-protein generating a number of second messengers (cAMP, cGMP, DAG, IP3, Ca2+ etc.), leading to a plethora of diverse cellular responses. Spatiotemporal regulation of signals generated by a given GPCR is crucial for proper signalling and is accomplished by a series of biochemical modifications. Over the past few years, it has become evident that many signalling proteins also undergo ubiquitination, a posttranslational modification that typically leads to protein degradation, but also mediates processes such as protein-protein interaction and protein subcellular localization. The social amoeba Dictyostelium discoideum has proven to be an excellent model to investigate signal transduction triggered by GPCR activation, as cAMP signalling via GPCR is a major regulator of chemotaxis, cell differentiation, and multicellular morphogenesis. Ubiquitin ligases have been recently involved in these processes. In the present review, we will summarize the most significant pathways activated upon GPCRs stimulation and discuss the role played by ubiquitination in Dictyostelium cells. Full article
(This article belongs to the Special Issue Ubiquitin System)
Show Figures

Graphical abstract

15 pages, 4018 KB  
Article
Protective Effect of Argan and Olive Oils against LPS-Induced Oxidative Stress and Inflammation in Mice Livers
by Soufiane El Kamouni 1, Riad El Kebbaj 1,2, Pierre Andreoletti 3, Abderrahim El Ktaibi 4, Issam Rharrassi 4, Abdelkhalid Essamadi 1, M’hammed Saïd El Kebbaj 5, Stéphane Mandard 6, Norbert Latruffe 3, Joseph Vamecq 7, Boubker Nasser 1,* and Mustapha Cherkaoui-Malki 3,*
1 Laboratoire de Biochimie et Neurosciences, Faculté des Sciences et Techniques, Université Hassan I, BP577, Settat 26000, Morocco
2 Laboratoire des Sciences et Technologies de la Santé, Institut Supérieur des Sciences de la santé Université Hassan I, Settat 26000, Morocco
3 Laboratoire Bio-PeroxIL EA7270, Université Bourgogne Franche-Comté, UFR SVTE, Dijon 21000, France
4 Laboratoire d’Anatomie Pathologique Hôpital Militaire Avicenne, Marrakech 40000, Morocco
5 Laboratoire de Biochimie, Faculté des Sciences-Aïn Chock, Université Hassan II-Aïn chock, Casablanca 20000, Morocco
6 Lipness Team, INSERM, Research Center UMR866 and LabEx LipSTIC, Université de Bourgogne-Franche Comté, Faculté de Médecine, Dijon 21000, France
7 INSERM and HMNO, CBP, CHRU Lille, Lille 59037 and RADEME EA 7364, Faculté de Médecine, Université de Lille 2, Lille 59045, France
Int. J. Mol. Sci. 2017, 18(10), 2181; https://doi.org/10.3390/ijms18102181 - 19 Oct 2017
Cited by 49 | Viewed by 8248
Abstract
Sepsis causes severe dysregulation of organ functions, via the development of oxidative stress and inflammation. These pathophysiological mechanisms are mimicked in mice injected with bacterial lipopolysaccharide (LPS). Here, protective properties of argan oil against LPS-induced oxidative stress and inflammation are explored in the [...] Read more.
Sepsis causes severe dysregulation of organ functions, via the development of oxidative stress and inflammation. These pathophysiological mechanisms are mimicked in mice injected with bacterial lipopolysaccharide (LPS). Here, protective properties of argan oil against LPS-induced oxidative stress and inflammation are explored in the murine model. Mice received standard chow, supplemented with argan oil (AO) or olive oil (OO) for 25 days, before septic shock was provoked with a single intraperitoneal injection of LPS, 16 hours prior to animal sacrifice. In addition to a rise in oxidative stress and inflammatory markers, injected LPS also caused hepatotoxicity, accompanied by hyperglycemia, hypercholesterolemia and hyperuremia. These LPS-associated toxic effects were blunted by AO pretreatment, as corroborated by normal plasma parameters and cell stress markers (glutathione: GSH) and antioxidant enzymology (catalase, CAT; superoxide dismutase, SOD and glutathione peroxidase, GPx). Hematoxylin–eosin staining revealed that AO can protect against acute liver injury, maintaining a normal status, which is pointed out by absent or reduced LPS-induced hepatic damage markers (i.e., alanine aminotransferase (ALT) and aspartate transaminase (AST)). Our work also indicated that AO displayed anti-inflammatory activity, due to down-regulations of genes encoding pro-inflammatory cytokines Interleukin-6 (IL-6) and Tumor Necrosis Factor-α (TNF-α) and in up-regulations of the expression of anti-inflammatory genes encoding Interleukin-4 (IL-4) and Interleukin-10 (IL-10). OO provided animals with similar, though less extensive, protective changes. Collectively our work adds compelling evidence to the protective mechanisms of AO against LPS-induced liver injury and hence therapeutic potentialities, in regard to the management of human sepsis. Activations of IL-4/Peroxisome Proliferator-Activated Receptors (IL-4/PPARs) signaling and, under LPS, an anti-inflammatory IL-10/Liver X Receptor (IL-10/LXR) route, obviously indicated the high potency and plasticity of the anti-inflammatory properties of argan oil. Full article
(This article belongs to the Special Issue The Beneficial Effects of Plant Oil on Human Health)
Show Figures

Figure 1

16 pages, 953 KB  
Review
Stem Cells as Potential Candidates for Psoriasis Cell-Replacement Therapy
by Agnieszka Owczarczyk-Saczonek 1,*, Magdalena Krajewska-Włodarczyk 2, Anna Kruszewska 1, Waldemar Placek 1, Wojciech Maksymowicz 3 and Joanna Wojtkiewicz 4,5,6
1 Department of Dermatology, Sexually Transmitted Diseases and Clinical Immunology, Faculty of Medicine, University of Warmia and Mazury in Olsztyn, 10-900 Olsztyn, Poland
2 Department of Rheumatology, Municipal Hospital in Olsztyn, 10-900 Olsztyn, Poland
3 Department of Neurology and Neurosurgery, Faculty of Medicine, University of Warmia and Mazury in Olsztyn, 10-900 Olsztyn, Poland
4 Foundation for Nerve Cell Regeneration, University of Warmia and Mazury in Olsztyn, 10-900 Olsztyn, Poland
5 Department of Pathophysiology, Faculty of Medicine, University of Warmia and Mazury in Olsztyn, 10-900 Olsztyn, Poland
6 Laboratory for Regenerative Medicine, Faculty of Medicine, University of Warmia and Mazury, 10-900 Olsztyn, Poland
Int. J. Mol. Sci. 2017, 18(10), 2182; https://doi.org/10.3390/ijms18102182 - 20 Oct 2017
Cited by 26 | Viewed by 9460
Abstract
Recent years have seen considerable progress in explaining the mechanisms of the pathogenesis of psoriasis, with a significant role played in it by the hyper-reactivity of Th1 and Th17 cells, Treg function disorder, as well as complex relationships between immune cells, keratinocytes, and [...] Read more.
Recent years have seen considerable progress in explaining the mechanisms of the pathogenesis of psoriasis, with a significant role played in it by the hyper-reactivity of Th1 and Th17 cells, Treg function disorder, as well as complex relationships between immune cells, keratinocytes, and vascular endothelium. The effect of stem cells in the epidermis and stem cells on T cells has been identified and the dysfunction of various types of stem cells may be a prime cause of dysregulation of the inflammatory response in psoriasis. However, exploring these mechanisms in detail could provide a chance to develop new therapeutic strategies. In this paper, the authors reviewed data on the role played by stem cells in the pathogenesis of psoriasis and initial attempts at using them in treatment. Full article
(This article belongs to the Special Issue Psoriasis)
Show Figures

Figure 1

18 pages, 5987 KB  
Review
The Structure of Human Neuromuscular Junctions: Some Unanswered Molecular Questions
by Clarke R. Slater
Institute of Neuroscience, Newcastle University, Newcastle upon Tyne NE1 7RU, UK
Int. J. Mol. Sci. 2017, 18(10), 2183; https://doi.org/10.3390/ijms18102183 - 19 Oct 2017
Cited by 122 | Viewed by 18035
Abstract
The commands that control animal movement are transmitted from motor neurons to their target muscle cells at the neuromuscular junctions (NMJs). The NMJs contain many protein species whose role in transmission depends not only on their inherent properties, but also on how they [...] Read more.
The commands that control animal movement are transmitted from motor neurons to their target muscle cells at the neuromuscular junctions (NMJs). The NMJs contain many protein species whose role in transmission depends not only on their inherent properties, but also on how they are distributed within the complex structure of the motor nerve terminal and the postsynaptic muscle membrane. These molecules mediate evoked chemical transmitter release from the nerve and the action of that transmitter on the muscle. Human NMJs are among the smallest known and release the smallest number of transmitter “quanta”. By contrast, they have the most deeply infolded postsynaptic membranes, which help to amplify transmitter action. The same structural features that distinguish human NMJs make them particularly susceptible to pathological processes. While much has been learned about the molecules which mediate transmitter release and action, little is known about the molecular processes that control the growth of the cellular and subcellular components of the NMJ so as to give rise to its mature form. A major challenge for molecular biologists is to understand the molecular basis for the development and maintenance of functionally important aspects of NMJ structure, and thereby to point to new directions for treatment of diseases in which neuromuscular transmission is impaired. Full article
(This article belongs to the Special Issue The Neuromuscular Synapse in Health and Disease)
Show Figures

Graphical abstract

12 pages, 510 KB  
Review
Vitamin D as a Novel Regulator of Tumor Metabolism: Insights on Potential Mechanisms and Implications for Anti-Cancer Therapy
by Mohamed A. Abu el Maaty and Stefan Wölfl *
Institute of Pharmacy and Molecular Biotechnology, University of Heidelberg, Im Neuenheimer Feld 364, 69120 Heidelberg, Germany
Int. J. Mol. Sci. 2017, 18(10), 2184; https://doi.org/10.3390/ijms18102184 - 19 Oct 2017
Cited by 44 | Viewed by 10270
Abstract
1,25-dihydroxyvitamin D3 [1,25(OH)2D3], the bioactive form of vitamin D, has been shown to possess significant anti-tumor potential. While most studies so far have focused on the ability of this molecule to influence the proliferation and apoptosis of cancer [...] Read more.
1,25-dihydroxyvitamin D3 [1,25(OH)2D3], the bioactive form of vitamin D, has been shown to possess significant anti-tumor potential. While most studies so far have focused on the ability of this molecule to influence the proliferation and apoptosis of cancer cells, more recent data indicate that 1,25(OH)2D3 also impacts energy utilization in tumor cells. In this article, we summarize and review the evidence that demonstrates the targeting of metabolic aberrations in cancers by 1,25(OH)2D3, and highlight potential mechanisms through which these effects may be executed. We shed light on the ability of this molecule to regulate metabolism-related tumor suppressors and oncogenes, energy- and nutrient-sensing pathways, as well as cell death and survival mechanisms such as autophagy. Full article
Show Figures

Graphical abstract

13 pages, 1203 KB  
Article
Effects of Short-Term Probiotic Ingestion on Immune Profiles and Microbial Translocation among HIV-1-Infected Vietnamese Children
by Azumi Ishizaki 1,†, Xiuqiong Bi 1,†, Lam Van Nguyen 2, Kazunori Matsuda 3, Hung Viet Pham 2, Chung Thi Thu Phan 2, Dung Thi Khanh Khu 2 and Hiroshi Ichimura 1,*
1 Department of Viral infection and International Health, Graduate School of Medical Sciences, Kanazawa University, Kanazawa 920-8640, Japan
2 National Hospital of Pediatrics, Hanoi 100000, Vietnam
3 Yakult Central Institute, Tokyo 186-8650, Japan
These authors contributed equally to this work.
Int. J. Mol. Sci. 2017, 18(10), 2185; https://doi.org/10.3390/ijms18102185 - 19 Oct 2017
Cited by 30 | Viewed by 6212
Abstract
Here, we investigated the effects of the probiotic strain Lactobacillus casei Shirota (LcS) on immune profiles and intestinal microbial translocation among children infected with human immunodeficiency virus (HIV). This prospective study included 60 HIV-infected children—including 31 without antiretroviral therapy (ART) (HIV(+)) and 29 [...] Read more.
Here, we investigated the effects of the probiotic strain Lactobacillus casei Shirota (LcS) on immune profiles and intestinal microbial translocation among children infected with human immunodeficiency virus (HIV). This prospective study included 60 HIV-infected children—including 31 without antiretroviral therapy (ART) (HIV(+)) and 29 who received ART for a median of 3.5 years (ART(+)) and 20 children without HIV infection (HIV(−)). Participants were recruited in Vietnam. All children were given fermented milk containing LcS (6.5 × 109 cfu) daily for 8 weeks. Before and after LcS ingestion, blood samples were collected for virological, immunological, and bacteriological analyses. After LcS ingestion, peripheral CD4+ T-cell and Th2 (CXCR3CCR6CD4+) counts significantly increased in both HIV-infected groups; Th17 (CXCR3CCR6+CD4+) counts increased in all three groups; regulatory T-cell (CD25highCD4+) counts decreased in the ART(+) and HIV(−) groups; activated CD8+ cells (CD38+HLA-DR+CD8+) decreased from 27.5% to 13.2% (p < 0.001) in HIV(+) children; and plasma HIV load decreased slightly but significantly among HIV(+) children. No group showed a significantly altered frequency of bacterial 16S/23S rRNA gene detection in the plasma. No serious adverse events occurred. These findings suggest that short-term LcS ingestion is a safe supportive approach with immunological and virological benefits in HIV-infected children. Full article
(This article belongs to the Section Bioactives and Nutraceuticals)
Show Figures

Graphical abstract

12 pages, 1732 KB  
Article
Regulatory T Cells and Tumor-Associated Macrophages in the Tumor Microenvironment in Non-Muscle Invasive Bladder Cancer Treated with Intravesical Bacille Calmette-Guérin: A Long-Term Follow-Up Study of a Japanese Cohort
by Makito Miyake 1,*, Yoshihiro Tatsumi 1,2, Daisuke Gotoh 1, Sayuri Ohnishi 1, Takuya Owari 1, Kota Iida 1, Kenta Ohnishi 1, Shunta Hori 1, Yosuke Morizawa 1, Yoshitaka Itami 1, Yasushi Nakai 1, Takeshi Inoue 1, Satoshi Anai 1, Kazumasa Torimoto 1, Katsuya Aoki 1, Keiji Shimada 3, Noboru Konishi 2, Nobumichi Tanaka 1 and Kiyohide Fujimoto 1
1 Department of Urology, Nara Medical University, 840 Shijo-cho, Kashihara-shi, Nara 634-8522, Japan
2 Department of Pathology, Nara Medical University, 840 Shijo-cho, Kashihara-shi, Nara 634-8522, Japan
3 Department of Pathology, Nara City Hospital, 1501 Higashi kidera-cho, Nara-shi, Nara 630-8305, Japan
Int. J. Mol. Sci. 2017, 18(10), 2186; https://doi.org/10.3390/ijms18102186 - 19 Oct 2017
Cited by 83 | Viewed by 6930
Abstract
The clinical significance of regulatory T cells (Treg) and tumor-associated macrophages (TAM) in the tumor microenvironment of human bladder cancer remains unclear. The aim of this study is to explore their relevance to oncological features in non-muscle invasive bladder cancer (NMIBC). We carried [...] Read more.
The clinical significance of regulatory T cells (Treg) and tumor-associated macrophages (TAM) in the tumor microenvironment of human bladder cancer remains unclear. The aim of this study is to explore their relevance to oncological features in non-muscle invasive bladder cancer (NMIBC). We carried out immunohistochemical analysis of forkhead box P3 (FOXP3, Treg maker), CD204 (TAM marker), and interleukin-6 (IL6) using surgical specimens obtained from 154 NMIBC patients. The Treg and TAM counts surrounding the cancer lesion and IL6-positive cancer cell counts were evaluated against clinicopathological variables. We focused on the ability of the Treg and TAM counts around the cancer lesion to predict outcomes after adjuvant intravesical Bacille Calmette–Guérin (BCG) treatment. High Treg counts were associated with female patients, older age, T1 category, and high tumor grade. TAM count was significantly correlated with Treg count and with IL6-positive cancer cell count. In our analysis of 71 patients treated with BCG, high counts of Treg and TAM were associated with shorter recurrence-free survival, and the former was an independent predictor of recurrence. Poor response to intravesical BCG was associated with Treg and TAM in the tumor microenvironment. Disrupting the immune network can be a supplementary therapeutic approach for NMIBC patients receiving intravesical BCG. Full article
Show Figures

Graphical abstract

18 pages, 585 KB  
Review
Nutritional and Acquired Deficiencies in Inositol Bioavailability. Correlations with Metabolic Disorders
by Simona Dinicola 1,2, Mirko Minini 1,2, Vittorio Unfer 3, Roberto Verna 1, Alessandra Cucina 2,4 and Mariano Bizzarri 1,*
1 Department of Experimental Medicine, Systems Biology Group, Sapienza University of Rome, viale Regina Elena 324, 00161 Rome, Italy
2 Department of Surgery “Pietro Valdoni”, Sapienza University of Rome, Via Antonio Scarpa 14, 00161 Rome, Italy
3 Department of Medical Sciences, IPUS-Institute of Higher Education, 5250 Chiasso, Switzerland
4 Policlinico Umberto I, viale del Policlinico 155, 00161 Rome, Italy
Int. J. Mol. Sci. 2017, 18(10), 2187; https://doi.org/10.3390/ijms18102187 - 20 Oct 2017
Cited by 94 | Viewed by 19254
Abstract
Communities eating a western-like diet, rich in fat, sugar and significantly deprived of fibers, share a relevant increased risk of both metabolic and cancerous diseases. Even more remarkable is that a low-fiber diet lacks some key components—as phytates and inositols—for which a mechanistic [...] Read more.
Communities eating a western-like diet, rich in fat, sugar and significantly deprived of fibers, share a relevant increased risk of both metabolic and cancerous diseases. Even more remarkable is that a low-fiber diet lacks some key components—as phytates and inositols—for which a mechanistic link has been clearly established in the pathogenesis of both cancer and metabolic illness. Reduced bioavailability of inositol in living organisms could arise from reduced food supply or from metabolism deregulation. Inositol deregulation has been found in a number of conditions mechanistically and epidemiologically associated to high-glucose diets or altered glucose metabolism. Indeed, high glucose levels hinder inositol availability by increasing its degradation and by inhibiting both myo-Ins biosynthesis and absorption. These underappreciated mechanisms may likely account for acquired, metabolic deficiency in inositol bioavailability. Full article
(This article belongs to the Special Issue Correlation between Nutrition, Oxidative Stress and Disease)
Show Figures

Figure 1

9 pages, 698 KB  
Review
Regulation of E2F1 Transcription Factor by Ubiquitin Conjugation
by Laurence Dubrez 1,2
1 Université de Bourgogne Franche-Comté, LNC UMR1231, 21000 Dijon, France
2 Institut National de la Santé et de la Recherche Médicale (Inserm), LNC UMR1231, 21000 Dijon, France
Int. J. Mol. Sci. 2017, 18(10), 2188; https://doi.org/10.3390/ijms18102188 - 19 Oct 2017
Cited by 28 | Viewed by 11467
Abstract
Ubiquitination is a post-translational modification that defines the cellular fate of intracellular proteins. It can modify their stability, their activity, their subcellular location, and even their interacting pattern. This modification is a reversible event whose implementation is easy and fast. It contributes to [...] Read more.
Ubiquitination is a post-translational modification that defines the cellular fate of intracellular proteins. It can modify their stability, their activity, their subcellular location, and even their interacting pattern. This modification is a reversible event whose implementation is easy and fast. It contributes to the rapid adaptation of the cells to physiological intracellular variations and to intracellular or environmental stresses. E2F1 (E2 promoter binding factor 1) transcription factor is a potent cell cycle regulator. It displays contradictory functions able to regulate both cell proliferation and cell death. Its expression and activity are tightly regulated over the course of the cell cycle progression and in response to genotoxic stress. I discuss here the most recent evidence demonstrating the role of ubiquitination in E2F1’s regulation. Full article
(This article belongs to the Special Issue Ubiquitin System)
Show Figures

Graphical abstract

13 pages, 8079 KB  
Article
ZnT3 Gene Deletion Reduces Colchicine-Induced Dentate Granule Cell Degeneration
by Bo Young Choi, Dae Ki Hong and Sang Won Suh *
Department of Physiology, College of Medicine, Hallym University, Chuncheon 24252, Korea
Int. J. Mol. Sci. 2017, 18(10), 2189; https://doi.org/10.3390/ijms18102189 - 19 Oct 2017
Cited by 15 | Viewed by 5971
Abstract
Our previous study demonstrated that colchicine-induced dentate granule cell death is caused by blocking axonal flow and the accumulation of intracellular zinc. Zinc is concentrated in the synaptic vesicles via zinc transporter 3 (ZnT3), which facilitates zinc transport from the cytosol [...] Read more.
Our previous study demonstrated that colchicine-induced dentate granule cell death is caused by blocking axonal flow and the accumulation of intracellular zinc. Zinc is concentrated in the synaptic vesicles via zinc transporter 3 (ZnT3), which facilitates zinc transport from the cytosol into the synaptic vesicles. The aim of the present study was to identify the role of ZnT3 gene deletion on colchicine-induced dentate granule cell death. The present study used young (3–5 months) mice of the wild-type (WT) or the ZnT3/ genotype. Colchicine (10 µg/kg) was injected into the hippocampus, and then brain sections were evaluated 12 or 24 h later. Cell death was evaluated by Fluoro-Jade B; oxidative stress was analyzed by 4-hydroxy-2-nonenal; and dendritic damage was detected by microtubule-associated protein 2. Zinc accumulation was detected by N-(6-methoxy-8-quinolyl)-para-toluenesulfonamide (TSQ) staining. Here, we found that ZnT3/ reduced the number of degenerating cells after colchicine injection. The ZnT3/-mediated inhibition of cell death was accompanied by suppression of oxidative injury, dendritic damage and zinc accumulation. In addition, ZnT3/ mice showed more glutathione content than WT mice and inhibited neuronal glutathione depletion by colchicine. These findings suggest that increased neuronal glutathione by ZnT3 gene deletion prevents colchicine-induced dentate granule cell death. Full article
(This article belongs to the Special Issue Zinc Signaling in Physiology and Pathogenesis)
Show Figures

Graphical abstract

23 pages, 628 KB  
Review
Neuroprotective Surgical Strategies in Parkinson’s Disease: Role of Preclinical Data
by Napoleon Torres 1,*, Jenny Molet 1, Cecile Moro 1, John Mitrofanis 2 and Alim Louis Benabid 1
1 University Grenoble Alpes, CEA, LETI, CLINATEC, MINATEC Campus, 38000 Grenoble, France
2 Department of Anatomy, University of Sydney; Sydney Medical School, Sydney NSW 2006, Australia
Int. J. Mol. Sci. 2017, 18(10), 2190; https://doi.org/10.3390/ijms18102190 - 20 Oct 2017
Cited by 16 | Viewed by 9025
Abstract
Although there have been many pharmacological agents considered to be neuroprotective therapy in Parkinson’s disease (PD) patients, neurosurgical approaches aimed to neuroprotect or restore the degenerative nigrostriatal system have rarely been the focus of in depth reviews. Here, we explore the neuroprotective strategies [...] Read more.
Although there have been many pharmacological agents considered to be neuroprotective therapy in Parkinson’s disease (PD) patients, neurosurgical approaches aimed to neuroprotect or restore the degenerative nigrostriatal system have rarely been the focus of in depth reviews. Here, we explore the neuroprotective strategies involving invasive surgical approaches (NSI) using neurotoxic models 1-methyl-4-phenyl-1,2,3,6-tetrahydropyridine (MPTP) and 6-hydroxydopamine (6-OHDA), which have led to clinical trials. We focus on several NSI approaches, namely deep brain stimulation of the subthalamic nucleus, glial neurotrophic derived factor (GDNF) administration and cell grafting methods. Although most of these interventions have produced positive results in preclinical animal models, either from behavioral or histological studies, they have generally failed to pass randomized clinical trials to validate each approach. We argue that NSI are promising approaches for neurorestoration in PD, but preclinical studies should be planned carefully in order not only to detect benefits but also to detect potential adverse effects. Further, clinical trials should be designed to be able to detect and disentangle neuroprotection from symptomatic effects. In summary, our review study evaluates the pertinence of preclinical models to study NSI for PD and how this affects their efficacy when translated into clinical trials. Full article
(This article belongs to the Special Issue Neuroprotective Strategies 2017)
Show Figures

Figure 1

19 pages, 1138 KB  
Review
Heat-Responsive Photosynthetic and Signaling Pathways in Plants: Insight from Proteomics
by Xiaoli Wang, Chenxi Xu, Xiaofeng Cai, Quanhua Wang and Shaojun Dai *
Shanghai Engineering Research Center of Plant Germplasm Resources, College of Life and Environmental Sciences, Shanghai Normal University, Shanghai 200234, China
Int. J. Mol. Sci. 2017, 18(10), 2191; https://doi.org/10.3390/ijms18102191 - 20 Oct 2017
Cited by 61 | Viewed by 8540
Abstract
Heat stress is a major abiotic stress posing a serious threat to plants. Heat-responsive mechanisms in plants are complicated and fine-tuned. Heat signaling transduction and photosynthesis are highly sensitive. Therefore, a thorough understanding of the molecular mechanism in heat stressed-signaling transduction and photosynthesis [...] Read more.
Heat stress is a major abiotic stress posing a serious threat to plants. Heat-responsive mechanisms in plants are complicated and fine-tuned. Heat signaling transduction and photosynthesis are highly sensitive. Therefore, a thorough understanding of the molecular mechanism in heat stressed-signaling transduction and photosynthesis is necessary to protect crop yield. Current high-throughput proteomics investigations provide more useful information for underlying heat-responsive signaling pathways and photosynthesis modulation in plants. Several signaling components, such as guanosine triphosphate (GTP)-binding protein, nucleoside diphosphate kinase, annexin, and brassinosteroid-insensitive I-kinase domain interacting protein 114, were proposed to be important in heat signaling transduction. Moreover, diverse protein patterns of photosynthetic proteins imply that the modulations of stomatal CO2 exchange, photosystem II, Calvin cycle, ATP synthesis, and chlorophyll biosynthesis are crucial for plant heat tolerance. Full article
(This article belongs to the Special Issue Selected Papers from the 6th National Plant Protein Research Congress)
Show Figures

Graphical abstract

16 pages, 8101 KB  
Article
Glucosylsphingosine Causes Hematological and Visceral Changes in Mice—Evidence for a Pathophysiological Role in Gaucher Disease
by Jan Lukas 1,*, Claudia Cozma 2, Fan Yang 1, Guido Kramp 2, Anja Meyer 3, Anna-Maria Neßlauer 3, Sabrina Eichler 2, Tobias Böttcher 1, Martin Witt 3, Anja U. Bräuer 3, Peter Kropp 4 and Arndt Rolfs 1,2
1 Albrecht-Kossel Institute of the Rostock University Medical Center, 18147 Rostock, Germany
2 Centogene AG, 18057 Rostock, Germany
3 Department of Anatomy, Rostock University Medical Center, 18057 Rostock, Germany
4 Institute for Medical Psychology and Medical Sociology, Rostock University Medical Center, 18147 Rostock, Germany
Int. J. Mol. Sci. 2017, 18(10), 2192; https://doi.org/10.3390/ijms18102192 - 20 Oct 2017
Cited by 28 | Viewed by 8260
Abstract
Glucosylceramide and glucosylsphingosine are the two major storage products in Gaucher disease (GD), an inherited metabolic disorder caused by a deficiency of the lysosomal enzyme glucocerebrosidase. The build-up of glucosylceramide in the endoplasmic reticulum and prominent accumulation in cell lysosomes of tissue macrophages [...] Read more.
Glucosylceramide and glucosylsphingosine are the two major storage products in Gaucher disease (GD), an inherited metabolic disorder caused by a deficiency of the lysosomal enzyme glucocerebrosidase. The build-up of glucosylceramide in the endoplasmic reticulum and prominent accumulation in cell lysosomes of tissue macrophages results in decreased blood cell and platelet counts, and skeletal abnormalities. The pathological role of the deacylated form of glucosylceramide, glucosylsphingosine (lyso-Gb1), a recently identified sensitive and specific biomarker for GD, is not well investigated. We established a long-term infusion model in C57BL/6JRj mice to examine the effect of lyso-Gb1 on representative hallmark parameters of GD. Mice received lyso-Gb1 at a dosage of 10 mg·kg−1 per day as a continuous subcutaneous administration, and were routinely checked for blood lyso-Gb1 levels using liquid chromatography-multiple reaction monitoring mass spectrometry (LC/MRM-MS) measurements at four-weekly intervals throughout treatment. The C57BL/6JRj mice showed a stable increase of lyso-Gb1 up to->500-fold greater than the normal reflecting concentrations seen in moderately to severely affected patients. Furthermore, lyso-Gb1 accumulated in peripheral tissues. The mice developed hematological symptoms such as reduced hemoglobin and hematocrit, increased spleen weights and a slight inflammatory tissue response after eight weeks of treatment. The above findings indicate a measurable visceral and hematological response in treated mice that suggests a role for lyso-Gb1 in the development of peripheral signs of GD. Full article
(This article belongs to the Special Issue Rare Diseases: Molecular Mechanisms and Therapeutic Strategies)
Show Figures

Graphical abstract

9 pages, 219 KB  
Editorial
Advances in Biomarkers for PCa Diagnostics and Prognostics—A Way towards Personalized Medicine
by Carsten Stephan 1,2,* and Klaus Jung 1,2
1 Department of Urology, Charité University Hospital, 10117 Berlin, Germany
2 Berlin Institute for Urologic Research, 10115 Berlin, Germany
Int. J. Mol. Sci. 2017, 18(10), 2193; https://doi.org/10.3390/ijms18102193 - 20 Oct 2017
Cited by 7 | Viewed by 3809
Abstract
Prostate cancer (PCa) is, with an estimated number of 161,360 cases and 26,730 deaths in 2017, the most common malignancy in the USA [...]
Full article
(This article belongs to the Special Issue Diagnostic, Prognostic and Predictive Biomarkers in Prostate Cancer)
18 pages, 4729 KB  
Article
Lomefloxacin Induces Oxidative Stress and Apoptosis in COLO829 Melanoma Cells
by Artur Beberok *, Dorota Wrześniok, Martyna Szlachta, Jakub Rok, Zuzanna Rzepka, Michalina Respondek and Ewa Buszman
Department of Pharmaceutical Chemistry, School of Pharmacy with the Division of Laboratory Medicine, Medical University of Silesia, Jagiellońska 4, 41-200 Sosnowiec, Poland
Int. J. Mol. Sci. 2017, 18(10), 2194; https://doi.org/10.3390/ijms18102194 - 20 Oct 2017
Cited by 39 | Viewed by 6483
Abstract
Although some fluoroquinolones have been found to exert anti-tumor activity, studies on the effect of these drugs on melanoma cells are relatively rare. The aim of this study was to examine the effect of lomefloxacin on cell viability, reactive oxygen species production, redox [...] Read more.
Although some fluoroquinolones have been found to exert anti-tumor activity, studies on the effect of these drugs on melanoma cells are relatively rare. The aim of this study was to examine the effect of lomefloxacin on cell viability, reactive oxygen species production, redox balance, cell cycle distribution, DNA fragmentation, and apoptosis in COLO829 melanoma cells. Lomefloxacin decreases the cell viability in a dose- and time-dependent manner. For COLO829 cells treated with the drug for 24, 48, and 72 h, the values of IC50 were found to be 0.51, 0.33, and 0.25 mmol/L, respectively. The analyzed drug also altered the redox signaling pathways, as shown by intracellular reactive oxygen species overproduction and endogeneous glutathione depletion. After lomefloxacin treatment, the cells were arrested in S- and G2/M-phase, suggesting a mechanism related to topoisomerase II inhibition. DNA fragmentation was observed when the cells were exposed to increasing lomefloxacin concentrations and a prolongation of incubation time. Moreover, it was demonstrated that the drug induced mitochondrial membrane breakdown as an early hallmark of apoptosis. The obtained results provide a strong molecular basis for the pharmacologic effect underlying the potential use of lomefloxacin as a valuable agent for the treatment of melanoma in vivo. Full article
(This article belongs to the Section Biochemistry)
Show Figures

Graphical abstract

15 pages, 680 KB  
Review
Renal Cell Tumors: Understanding Their Molecular Pathological Epidemiology and the 2016 WHO Classification
by Kentaro Inamura
Division of Pathology, The Cancer Institute, Japanese Foundation for Cancer Research, 3-8-31 Ariake, Koto-ku, Tokyo 135-8550, Japan
Int. J. Mol. Sci. 2017, 18(10), 2195; https://doi.org/10.3390/ijms18102195 - 20 Oct 2017
Cited by 133 | Viewed by 10125
Abstract
Accumulating evidence suggests that renal cell tumors represent a group of histologically and molecularly heterogeneous diseases, even within the same histological subtype. In accordance with the increased understanding of the morphological, immunohistochemical, molecular, and epidemiological characteristics of renal cell tumors, the World Health [...] Read more.
Accumulating evidence suggests that renal cell tumors represent a group of histologically and molecularly heterogeneous diseases, even within the same histological subtype. In accordance with the increased understanding of the morphological, immunohistochemical, molecular, and epidemiological characteristics of renal cell tumors, the World Health Organization (WHO) classification of renal cell tumors has been modified. This review provides perspectives on both new and current subtypes of renal cell tumors, as well as on the emerging/provisional renal cell carcinomas in the new 2016 WHO classification, which focuses on features of their molecular pathological epidemiology. The WHO classification will require additional revisions to enable the classification of renal cell tumors as clinically meaningful subtypes and provide a better understanding of the unique characteristics of renal cell tumors. Full article
(This article belongs to the Special Issue Advances in Molecular Oncology)
Show Figures

Figure 1

15 pages, 4601 KB  
Article
Towards Better Understanding of Pea Seed Dormancy Using Laser Desorption/Ionization Mass Spectrometry
by Monika Cechová 1, Markéta Válková 1, Iveta Hradilová 2, Anna Janská 3, Aleš Soukup 3, Petr Smýkal 2 and Petr Bednář 1,*
1 Regional Centre of Advanced Technologies and Materials, Department of Analytical Chemistry, Faculty of Science, Palacký University, 17. Listopadu 12, 771 46 Olomouc, Czech Republic
2 Department of Botany, Faculty of Science, Palacký University, Šlechtitelů 27, 783 71 Olomouc, Czech Republic
3 Department of Experimental Plant Biology, Faculty of Science, Charles University, Viničná 5, 128 44 Prague, Czech Republic
Int. J. Mol. Sci. 2017, 18(10), 2196; https://doi.org/10.3390/ijms18102196 - 21 Oct 2017
Cited by 21 | Viewed by 5730
Abstract
Seed coats of six pea genotypes contrasting in dormancy were studied by laser desorption/ionization mass spectrometry (LDI-MS). Multivariate statistical analysis discriminated dormant and non-dormant seeds in mature dry state. Separation between dormant and non-dormant types was observed despite important markers of particular dormant [...] Read more.
Seed coats of six pea genotypes contrasting in dormancy were studied by laser desorption/ionization mass spectrometry (LDI-MS). Multivariate statistical analysis discriminated dormant and non-dormant seeds in mature dry state. Separation between dormant and non-dormant types was observed despite important markers of particular dormant genotypes differ from each other. Normalized signals of long-chain hydroxylated fatty acids (HLFA) in dormant JI64 genotype seed coats were significantly higher than in other genotypes. These compounds seem to be important markers likely influencing JI64 seed imbibition and germination. HLFA importance was supported by study of recombinant inbred lines (JI64xJI92) contrasting in dormancy but similar in other seed properties. Furthemore HLFA distribution in seed coat was studied by mass spectrometry imaging. HLFA contents in strophiole and hilum are significantly lower compared to other parts indicating their role in water uptake. Results from LDI-MS experiments are useful in understanding (physical) dormancy (first phases of germination) mechanism and properties related to food processing technologies (e.g., seed treatment by cooking). Full article
(This article belongs to the Special Issue Metabolomics in the Plant Sciences 2017)
Show Figures

Graphical abstract

25 pages, 1259 KB  
Review
Metallothioneins: Emerging Modulators in Immunity and Infection
by Kavitha Subramanian Vignesh * and George S. Deepe Jr.
Division of Infectious Diseases, College of Medicine, University of Cincinnati, Cincinnati, OH 45267, USA
Int. J. Mol. Sci. 2017, 18(10), 2197; https://doi.org/10.3390/ijms18102197 - 23 Oct 2017
Cited by 201 | Viewed by 17515
Abstract
Metallothioneins (MTs) are a family of metal-binding proteins virtually expressed in all organisms including prokaryotes, lower eukaryotes, invertebrates and mammals. These proteins regulate homeostasis of zinc (Zn) and copper (Cu), mitigate heavy metal poisoning, and alleviate superoxide stress. In recent years, MTs have [...] Read more.
Metallothioneins (MTs) are a family of metal-binding proteins virtually expressed in all organisms including prokaryotes, lower eukaryotes, invertebrates and mammals. These proteins regulate homeostasis of zinc (Zn) and copper (Cu), mitigate heavy metal poisoning, and alleviate superoxide stress. In recent years, MTs have emerged as an important, yet largely underappreciated, component of the immune system. Innate and adaptive immune cells regulate MTs in response to stress stimuli, cytokine signals and microbial challenge. Modulation of MTs in these cells in turn regulates metal ion release, transport and distribution, cellular redox status, enzyme function and cell signaling. While it is well established that the host strictly regulates availability of metal ions during microbial pathogenesis, we are only recently beginning to unravel the interplay between metal-regulatory pathways and immunological defenses. In this perspective, investigation of mechanisms that leverage the potential of MTs to orchestrate inflammatory responses and antimicrobial defenses has gained momentum. The purpose of this review, therefore, is to illumine the role of MTs in immune regulation. We discuss the mechanisms of MT induction and signaling in immune cells and explore the therapeutic potential of the MT-Zn axis in bolstering immune defenses against pathogens. Full article
(This article belongs to the Special Issue Zinc Signaling in Physiology and Pathogenesis)
Show Figures

Graphical abstract

15 pages, 805 KB  
Review
The Roles of Matricellular Proteins in Oncogenic Virus-Induced Cancers and Their Potential Utilities as Therapeutic Targets
by Naoyoshi Maeda 1,* and Katsumi Maenaka 1,2
1 Center for Research and Education on Drug Discovery, Faculty of Pharmaceutical Sciences, Hokkaido University, Kita-12, Nishi-6, Kita-ku, Sapporo 060-0812, Japan
2 Laboratory of Biomolecular Science, Faculty of Pharmaceutical Sciences, Hokkaido University, Kita-12, Nishi-6, Kita-ku, Sapporo 060-0812, Japan
Int. J. Mol. Sci. 2017, 18(10), 2198; https://doi.org/10.3390/ijms18102198 - 21 Oct 2017
Cited by 16 | Viewed by 6405
Abstract
Matricellular proteins differ from other classical extracellular matrix proteins; for instance, they are transiently expressed as soluble proteins rather than being constitutively expressed in pathological conditions, such as acute viral infections. Accumulating studies have revealed that matricellular proteins, including osteopontin and tenascin-C, both [...] Read more.
Matricellular proteins differ from other classical extracellular matrix proteins; for instance, they are transiently expressed as soluble proteins rather than being constitutively expressed in pathological conditions, such as acute viral infections. Accumulating studies have revealed that matricellular proteins, including osteopontin and tenascin-C, both of which interact with integrin heterodimers, are involved in inflammatory diseases, autoimmune disorders, and cancers. The concentrations of these matricellular proteins are elevated in the plasma of patients with certain types of cancers, indicating that they play important roles in oncogenesis. Chronic viral infections are associated with certain cancers, which are distinct from non-viral cancers. Viral oncogenes play critical roles in the development and progression of such cancers. It is vital to investigate the mechanisms of tumorigenesis and, particularly, the mechanism by which viral proteins induce tumor progression. Viral proteins have been shown to influence not only the viral-infected cancer cells, but also the stromal cells and matricellular proteins that constitute the extracellular matrix that surrounds tumor tissues. In this review, we summarize the recent progress on the involvement of matricellular proteins in oncogenic virus-induced cancers to elucidate the mechanism of oncogenesis and consider the possible role of matricellular proteins as therapeutic targets in virus-induced cancers. Full article
(This article belongs to the Special Issue Molecular Mechanism of Infectious Disease)
Show Figures

Graphical abstract

14 pages, 11641 KB  
Article
Time-Dependent Alterations of MMPs, TIMPs and Tendon Structure in Human Achilles Tendons after Acute Rupture
by Susann Minkwitz 1,2, Aysha Schmock 1, Alper Kurtoglu 1, Serafeim Tsitsilonis 1, Sebastian Manegold 1, Britt Wildemann 1,2,* and Franka Klatte-Schulz 1,2
1 Julius Wolff Institute, Center for Musculoskeletal Surgery, Charité—Universitätsmedizin Berlin, Corporate Member of Freie Universität Berlin, Humboldt-Universität zu Berlin, and Berlin Institute of Health, 13353 Berlin, Germany
2 Berlin-Brandenburg Center for Regenerative Therapies, Charité—Universitätsmedizin Berlin, Corporate Member of Freie Universität Berlin, Humboldt-Universität zu Berlin, and Berlin Institute of Health, 13353 Berlin, Germany
Int. J. Mol. Sci. 2017, 18(10), 2199; https://doi.org/10.3390/ijms18102199 - 20 Oct 2017
Cited by 44 | Viewed by 6764
Abstract
A balance between matrix metalloproteinases (MMPs) and their inhibitors (TIMPs) is required to maintain tendon homeostasis. Variation in this balance over time might impact on the success of tendon healing. This study aimed to analyze structural changes and the expression profile of MMPs [...] Read more.
A balance between matrix metalloproteinases (MMPs) and their inhibitors (TIMPs) is required to maintain tendon homeostasis. Variation in this balance over time might impact on the success of tendon healing. This study aimed to analyze structural changes and the expression profile of MMPs and TIMPs in human Achilles tendons at different time-points after rupture. Biopsies from 37 patients with acute Achilles tendon rupture were taken at surgery and grouped according to time after rupture: early (2–4 days), middle (5–6 days), and late (≥7 days), and intact Achilles tendons served as control. The histological score increased from the early to the late time-point after rupture, indicating the progression towards a more degenerative status. In comparison to intact tendons, qRT-PCR analysis revealed a significantly increased expression of MMP-1, -2, -13, TIMP-1, COL1A1, and COL3A1 in ruptured tendons, whereas TIMP-3 decreased. Comparing the changes over time post rupture, the expression of MMP-9, -13, and COL1A1 significantly increased, whereas MMP-3 and -10 expression decreased. TIMP expression was not significantly altered over time. MMP staining by immunohistochemistry was positive in the ruptured tendons exemplarily analyzed from early and late time-points. The study demonstrates a pivotal contribution of all investigated MMPs and TIMP-1, but a minor role of TIMP-2, -3, and -4, in the early human tendon healing process. Full article
(This article belongs to the Section Biochemistry)
Show Figures

Graphical abstract

10 pages, 213 KB  
Review
Platelets and Multi-Organ Failure in Sepsis
by Elisabetta Greco, Enrico Lupia, Ornella Bosco, Barbara Vizio and Giuseppe Montrucchio *
Department of Medical Science, University of Turin, 10126 Turin, Italy
Int. J. Mol. Sci. 2017, 18(10), 2200; https://doi.org/10.3390/ijms18102200 - 20 Oct 2017
Cited by 158 | Viewed by 12048
Abstract
Platelets have received increasing attention for their role in the pathophysiology of infectious disease, inflammation, and immunity. In sepsis, a low platelet count is a well-known biomarker for disease severity and more recently authors have focused their attention on the active role of [...] Read more.
Platelets have received increasing attention for their role in the pathophysiology of infectious disease, inflammation, and immunity. In sepsis, a low platelet count is a well-known biomarker for disease severity and more recently authors have focused their attention on the active role of platelets in the pathogenesis of multi-organ failure. Septic shock is characterised by a dysregulated inflammatory response, which can impair the microcirculation and lead to organ injury. Being at the crossroads between the immune system, clotting cascade, and endothelial cells, platelets seem to be an appealing central mediator and possible therapeutic target in sepsis. This review focuses on the pathogenic role of platelets in septic organ dysfunction in humans and animal models. Full article
(This article belongs to the Special Issue Sepsis)
17 pages, 1148 KB  
Review
Treatment with Synthetic Glucocorticoids and the Hypothalamus-Pituitary-Adrenal Axis
by Rosa Maria Paragliola, Giampaolo Papi, Alfredo Pontecorvi and Salvatore Maria Corsello *
Unit of Endocrinology, Università Cattolica del Sacro Cuore, Largo “A. Gemelli” 8, I-00168 Rome, Italy
Int. J. Mol. Sci. 2017, 18(10), 2201; https://doi.org/10.3390/ijms18102201 - 20 Oct 2017
Cited by 141 | Viewed by 19626
Abstract
Chronic glucocorticoid (GC) treatment represents a widely-prescribed therapy for several diseases in consideration of both anti-inflammatory and immunosuppressive activity but, if used at high doses for prolonged periods, it can determine the systemic effects characteristic of Cushing’s syndrome. In addition to signs and [...] Read more.
Chronic glucocorticoid (GC) treatment represents a widely-prescribed therapy for several diseases in consideration of both anti-inflammatory and immunosuppressive activity but, if used at high doses for prolonged periods, it can determine the systemic effects characteristic of Cushing’s syndrome. In addition to signs and symptoms of hypercortisolism, patients on chronic GC therapy are at risk to develop tertiary adrenal insufficiency after the reduction or the withdrawal of corticosteroids or during acute stress. This effect is mediated by the negative feedback loop on the hypothalamus-pituitary-adrenal (HPA) axis, which mainly involves corticotropin-release hormone (CRH), which represents the most important driver of adrenocorticotropic hormone (ACTH) release. In fact, after withdrawal of chronic GC treatment, reactivation of CRH secretion is a necessary prerequisite for the recovery of the HPA axis. In addition to the well-known factors which regulate the degree of inhibition of the HPA during synthetic GC therapy (type of compound, method of administration, cumulative dose, duration of the treatment, concomitant drugs which can increase the bioavailability of GCs), there is a considerable variation in individual physiology, probably related to different genetic profiles which regulate GC receptor activity. This may represent an interesting basis for possible future research fields. Full article
Show Figures

Graphical abstract

25 pages, 812 KB  
Review
Gut Fermentation of Dietary Fibres: Physico-Chemistry of Plant Cell Walls and Implications for Health
by Barbara A. Williams *,†, Lucas J. Grant, Michael J. Gidley and Deirdre Mikkelsen
1 ARC Centre of Excellence for Plant Cell Walls, Centre for Nutrition and Food Sciences, Queensland Alliance for Agriculture and Food Innovation, The University of Queensland, St. Lucia QLD 4072, Australia
These authors contribute equally to this work.
Int. J. Mol. Sci. 2017, 18(10), 2203; https://doi.org/10.3390/ijms18102203 - 20 Oct 2017
Cited by 212 | Viewed by 16953
Abstract
The majority of dietary fibre (DF) originates from plant cell walls. Chemically, DF mostly comprise carbohydrate polymers, which resist hydrolysis by digestive enzymes in the mammalian small intestine, but can be fermented by large intestinal bacteria. One of the main benefits of DF [...] Read more.
The majority of dietary fibre (DF) originates from plant cell walls. Chemically, DF mostly comprise carbohydrate polymers, which resist hydrolysis by digestive enzymes in the mammalian small intestine, but can be fermented by large intestinal bacteria. One of the main benefits of DF relate to its fermentability, which affects microbial diversity and function within the gastro-intestinal tract (GIT), as well as the by-products of the fermentation process. Much work examining DF tends to focus on various purified ingredients, which have been extracted from plants. Increasingly, the validity of this is being questioned in terms of human nutrition, as there is evidence to suggest that it is the actual complexity of DF which affects the complexity of the GIT microbiota. Here, we review the literature comparing results of fermentation of purified DF substrates, with whole plant foods. There are strong indications that the more complex and varied the diet (and its ingredients), the more complex and varied the GIT microbiota is likely to be. Therefore, it is proposed that as the DF fermentability resulting from this complex microbial population has such profound effects on human health in relation to diet, it would be appropriate to include DF fermentability in its characterization—a functional approach of immediate relevance to nutrition. Full article
(This article belongs to the Special Issue Dietary Fibre: New Insights on Biochemistry and Health Benefits)
Show Figures

Graphical abstract

12 pages, 1709 KB  
Article
Isoproterenol Increases RANKL Expression in a ATF4/NFATc1-Dependent Manner in Mouse Osteoblastic Cells
by Kyunghwa Baek 1, Hyun-Jung Park 2, Jeong-Hwa Baek 2,* and Hyung-Ryong Kim 3,*
1 Department of Pharmacology, College of Dentistry and Research Institute of Oral Science, Gangneung-Wonju National University, Gangwon-do 25457, Korea
2 Department of Molecular Genetics, School of Dentistry and Dental Research Institute, Seoul National University, Seoul 08826, Korea
3 Graduate School, Daegu Gyeongbuk Institute of Science and Technology (DGIST), Daegu 42988, Korea
Int. J. Mol. Sci. 2017, 18(10), 2204; https://doi.org/10.3390/ijms18102204 - 20 Oct 2017
Cited by 15 | Viewed by 7342
Abstract
Sympathetic nervous system stimulation-induced β-adrenergic signal transduction is known to induce bone loss and increase of osteoclast activity. Although isoproterenol, a nonspecific β-adrenergic receptor agonist, has been shown to increase receptor activator of NF-κB ligand (RANKL), the details of the regulatory mechanisms remain [...] Read more.
Sympathetic nervous system stimulation-induced β-adrenergic signal transduction is known to induce bone loss and increase of osteoclast activity. Although isoproterenol, a nonspecific β-adrenergic receptor agonist, has been shown to increase receptor activator of NF-κB ligand (RANKL), the details of the regulatory mechanisms remain unclear. In the present study, we investigated the role of the nuclear factor of activated T-cells (NFAT) in isoproterenol-induced RANKL expression in C2C12 and in primary cultured mouse calvarial cells. Isoproterenol increased nuclear factor of activated T-cells cytoplasmic 1 (NFATc1) and RANKL expressions at both mRNA and protein levels and increased NFAT reporter activity. NFATc1 knockdown blocked isoproterenol-mediated RANKL expression. Isoproterenol also promoted cAMP response element-binding protein 1 (CREB1) and activating transcription factor 4 (ATF4) phosphorylation. Isoproterenol-mediated transcriptional activation of NFAT was blocked by protein kinase A (PKA) inhibitor H89. Isoproterenol-induced CREB1, ATF4, NFATc1, and RANKL expressions were suppressed by H89. Mutations in cAMP response element-like or NFAT-binding element suppressed isoproterenol-induced RANKL promoter activity. Chromatin immunoprecipitation analysis demonstrated that isoproterenol increased NFAT-binding and ATF4-binding activities on the mouse RANKL promoter, but did not increase CREB1-binding activity. Association of NFATc1 and ATF4 was not observed in a co-immunoprecipitation study. ATF4 knockdown suppressed isoproterenol-induced NFAT binding to the RANKL promoter, whereas NFATc1 knockdown did not suppress isoproterenol-induced ATF4 binding to the RANKL promoter. ATF4 knockdown suppressed isoproterenol-induced expressions of NFATc1 and RANKL. These results suggest that isoproterenol increases RANKL expression in an ATF4/NFATc1-dependent manner. Full article
(This article belongs to the Section Biochemistry)
Show Figures

Graphical abstract

16 pages, 3007 KB  
Article
Antioxidant Defence, Oxidative Stress and Oxidative Damage in Saliva, Plasma and Erythrocytes of Dementia Patients. Can Salivary AGE be a Marker of Dementia?
by Magdalena Choromańska 1, Anna Klimiuk 1, Paula Kostecka-Sochoń 1, Karolina Wilczyńska 2, Mikołaj Kwiatkowski 2, Natalia Okuniewska 2, Napoleon Waszkiewicz 2, Anna Zalewska 1 and Mateusz Maciejczyk 3,*
1 Department of Restorative Dentistry, Medical University of Bialystok, 15-276 Bialystok, Poland
2 Department of Psychiatry, Medical University of Bialystok, 16-070 Choroszcz, Poland
3 Department of Physiology, Medical University of Bialystok, 15-222 Bialystok, Poland
Int. J. Mol. Sci. 2017, 18(10), 2205; https://doi.org/10.3390/ijms18102205 - 20 Oct 2017
Cited by 76 | Viewed by 7767
Abstract
Oxidative stress plays a crucial role in dementia pathogenesis; however, its impact on salivary secretion and salivary qualities is still unknown. This study included 80 patients with moderate dementia and 80 healthy age- and sex-matched individuals. Salivary flow, antioxidants (salivary peroxidase, catalase, superoxide [...] Read more.
Oxidative stress plays a crucial role in dementia pathogenesis; however, its impact on salivary secretion and salivary qualities is still unknown. This study included 80 patients with moderate dementia and 80 healthy age- and sex-matched individuals. Salivary flow, antioxidants (salivary peroxidase, catalase, superoxide dismutase, uric acid and total antioxidant capacity), and oxidative damage products (advanced oxidation protein products, advanced glycation end products (AGE), 8-isoprostanes, 8-hydroxy-2’-deoxyguanosine and total oxidant status) were estimated in non-stimulated and stimulated saliva, as well as in plasma and erythrocytes. We show that in dementia patients the concentration/activity of major salivary antioxidants changes, and the level of oxidative damage to DNA, proteins and lipids is increased compared to healthy controls. Non-stimulated and stimulated salivary secretions were significantly reduced in dementia patients. The deterioration in mini mental state examination (MMSE) score correlated with salivary AGE levels, which when considered with receiver operating characteristic (ROC) analysis, suggests their potential role in the non-invasive diagnosis of dementia. In conclusion, dementia is associated with disturbed salivary redox homeostasis and impaired secretory function of the salivary glands. Salivary AGE may be useful in the diagnosis of dementia. Full article
(This article belongs to the Special Issue Inflammaging and Oxidative Stress in Aging and Age-Related Disorders)
Show Figures

Graphical abstract

11 pages, 1049 KB  
Communication
Chronic Venous Insufficiency: Transforming Growth Factor-β Isoforms and Soluble Endoglin Concentration in Different States of Wound Healing
by Daniela Ligi 1, Lidia Croce 1, Giovanni Mosti 2, Joseph D. Raffetto 3,4 and Ferdinando Mannello 1,*
1 Department of Biomolecular Sciences, Section of Clinical Biochemistry and Molecular Genetics, University “Carlo Bo”, 61029 Urbino, Italy
2 Department of Angiology, Barbantini Clinic, via del Calcio 2, 55100 Lucca, Italy
3 Vascular Surgery Division, VA Boston Healthcare System, West Roxbury, Boston, MA 02130, USA
4 Harvard Medical School, Brigham and Women’s Hospital, Boston, MA 02115, USA
Int. J. Mol. Sci. 2017, 18(10), 2206; https://doi.org/10.3390/ijms18102206 - 21 Oct 2017
Cited by 30 | Viewed by 6748
Abstract
Venous leg ulcer (VLU) is a huge healthcare problem with poorly understood pathophysiology. Transforming growth factor-β (TGF-β) and endoglin (Eng), are inflammatory and wound healing mediators. Eng, co-receptor for TGF-β type-II receptors, may be cleaved forming soluble Eng (sEng), antagonizing TGF-β signaling, a [...] Read more.
Venous leg ulcer (VLU) is a huge healthcare problem with poorly understood pathophysiology. Transforming growth factor-β (TGF-β) and endoglin (Eng), are inflammatory and wound healing mediators. Eng, co-receptor for TGF-β type-II receptors, may be cleaved forming soluble Eng (sEng), antagonizing TGF-β signaling, a crucial process in vascular pathologies. We evaluated the accumulation in wound fluid (WF) of TGF-β isoforms and sEng in healing stages, showing the effects of sulodexide treatments, a glycosaminoglycan with clinical efficacy in VLU healing. Patients with inflammatory (Infl) and granulating (Gran) VLU were recruited. WFs and THP-1 monocytes exposed to Infl and Gran WF (treated/untreated with sulodexide) were analyzed for TGF-β isoforms and sEng by multiplex immunoassay. In both Infl and Gran WF, TGF-β1 and β2 were similar; TGF-β3 was significantly increased in Infl compared to Gran WFs (p = 0.033). sEng was significantly elevated in Gran compared to Infl WFs (p = 0.002). In THP-1 monocytes there was a significant increase in sEng after co-treatment of WF and sulodexide. The increase in TGF-β3 found in Infl WF highlights its negative effect on wound healing, while the increased levels of sEng in Gran WF affects the leukocyte adhesion/transmigration through the endothelium, reducing the inflammatory response and favoring the wound healing. Glycosaminoglycan sulodexide potentiates the effects of sEng release from monocyte, representing an important therapeutic option for wound healing. Full article
(This article belongs to the Special Issue Molecular Research on Chronic Venous Disease)
Show Figures

Graphical abstract

18 pages, 2084 KB  
Review
Tubulin Post-Translational Modifications and Microtubule Dynamics
by Dorota Wloga *, Ewa Joachimiak and Hanna Fabczak
Laboratory of Cytoskeleton and Cilia Biology, Department of Cell Biology, Nencki Institute of Experimental Biology of Polish Academy of Sciences, 3 Pasteur Str., 02-093 Warsaw, Poland
Int. J. Mol. Sci. 2017, 18(10), 2207; https://doi.org/10.3390/ijms18102207 - 21 Oct 2017
Cited by 122 | Viewed by 12156
Abstract
Microtubules are hollow tube-like polymeric structures composed of α,β-tubulin heterodimers. They play an important role in numerous cellular processes, including intracellular transport, cell motility and segregation of the chromosomes during cell division. Moreover, microtubule doublets or triplets form a scaffold of a cilium, [...] Read more.
Microtubules are hollow tube-like polymeric structures composed of α,β-tubulin heterodimers. They play an important role in numerous cellular processes, including intracellular transport, cell motility and segregation of the chromosomes during cell division. Moreover, microtubule doublets or triplets form a scaffold of a cilium, centriole and basal body, respectively. To perform such diverse functions microtubules have to differ in their properties. Post-translational modifications are one of the factors that affect the properties of the tubulin polymer. Here we focus on the direct and indirect effects of post-translational modifications of tubulin on microtubule dynamics. Full article
(This article belongs to the Section Biochemistry)
Show Figures

Figure 1

13 pages, 2776 KB  
Article
Human Globozoospermia-Related Gene Spata16 Is Required for Sperm Formation Revealed by CRISPR/Cas9-Mediated Mouse Models
by Yoshitaka Fujihara 1,2, Asami Oji 1,2,3, Tamara Larasati 1,4, Kanako Kojima-Kita 1,5 and Masahito Ikawa 1,2,4,5,6,*
1 Research Institute for Microbial Diseases, Osaka University, Suita, Osaka 565-0871, Japan
2 Graduate School of Pharmaceutical Sciences, Osaka University, Suita, Osaka 565-0871, Japan
3 RIKEN Center for Developmental Biology, Kobe, Hyogo 650-0047, Japan
4 School of Pharmaceutical Sciences, Osaka University, Suita, Osaka 565-0871, Japan
5 Graduate School of Medicine, Osaka University, Suita, Osaka 565-0871, Japan
6 The Institute of Medical Science, The University of Tokyo, Minato-ku, Tokyo 108-8639, Japan
Int. J. Mol. Sci. 2017, 18(10), 2208; https://doi.org/10.3390/ijms18102208 - 21 Oct 2017
Cited by 52 | Viewed by 9435
Abstract
A recent genetic analysis of infertile globozoospermic patients identified causative mutations in three genes: a protein interacting with C kinase 1 (PICK1), dpy 19-like 2 (DPY19L2), and spermatogenesis associated 16 (SPATA16). Although mouse models have clarified the [...] Read more.
A recent genetic analysis of infertile globozoospermic patients identified causative mutations in three genes: a protein interacting with C kinase 1 (PICK1), dpy 19-like 2 (DPY19L2), and spermatogenesis associated 16 (SPATA16). Although mouse models have clarified the physiological functions of Pick1 and Dpy19l2 during spermatogenesis, Spata16 remains to be determined. Globozoospermic patients carried a homozygous point mutation in SPATA16 at 848G→A/R283Q. We generated CRISPR/Cas9-mediated mutant mice with the same amino acid substitution in the fourth exon of Spata16 to analyze the mutation site at R284Q, which corresponded with R283Q of mutated human SPATA16. We found that the point mutation in Spata16 was not essential for male fertility; however, deletion of the fourth exon of Spata16 resulted in infertile male mice due to spermiogenic arrest but not globozoospermia. This study demonstrates that Spata16 is indispensable for male fertility in mice, as well as in humans, as revealed by CRISPR/Cas9-mediated mouse models. Full article
(This article belongs to the Special Issue Genome Editing 2018)
Show Figures

Graphical abstract

47 pages, 1206 KB  
Review
A Summary of New Findings on the Biological Effects of Selenium in Selected Animal Species—A Critical Review
by Bozena Hosnedlova 1, Marta Kepinska 2, Sylvie Skalickova 3, Carlos Fernandez 4, Branislav Ruttkay-Nedecky 3, Thembinkosi Donald Malevu 5, Jiri Sochor 1, Mojmir Baron 1, Magdalena Melcova 6, Jarmila Zidkova 6 and Rene Kizek 2,3,*
1 Department of Viticulture and Enology, Faculty of Horticulture, Mendel University in Brno, Valtická 337, CZ-691 44 Lednice, Czech Republic
2 Department of Biomedical and Environmental Analyses, Faculty of Pharmacy, Wroclaw Medical University, Borowska 211, 50-556 Wroclaw, Poland
3 Central Laboratory, Faculty of Pharmacy, University of Veterinary and Pharmaceutical Sciences Brno, Palackeho 1946/1, 612 42 Brno, Czech Republic
4 School of Pharmacy and Life Sciences, Robert Gordon University, Garthdee Road, Aberdeen AB107GJ, UK
5 Department of Physics, University of the Free State, P. Bag X13, Phuthaditjhaba 9866, South Africa
6 Department of Biochemistry and Microbiology, University of Chemistry and Technology, Technicka 3, 166 28 Prague, Czech Republic
Int. J. Mol. Sci. 2017, 18(10), 2209; https://doi.org/10.3390/ijms18102209 - 21 Oct 2017
Cited by 213 | Viewed by 18656
Abstract
Selenium is an essential trace element important for many physiological processes, especially for the functions of immune and reproductive systems, metabolism of thyroid hormones, as well as antioxidant defense. Selenium deficiency is usually manifested by an increased incidence of retention of placenta, metritis, [...] Read more.
Selenium is an essential trace element important for many physiological processes, especially for the functions of immune and reproductive systems, metabolism of thyroid hormones, as well as antioxidant defense. Selenium deficiency is usually manifested by an increased incidence of retention of placenta, metritis, mastitis, aborts, lowering fertility and increased susceptibility to infections. In calves, lambs and kids, the selenium deficiency demonstrates by WMD (white muscle disease), in foals and donkey foals, it is associated with incidence of WMD and yellow fat disease, and in pigs it causes VESD (vitamin E/selenium deficiency) syndrome. The prevention of these health disorders can be achieved by an adequate selenium supplementation to the diet. The review summarizes the survey of knowledge on selenium, its biological significance in the organism, the impact of its deficiency in mammalian livestock (comparison of ruminants vs. non-ruminants, herbivore vs. omnivore) and possibilities of its peroral administration. The databases employed were as follows: Web of Science, PubMed, MEDLINE and Google Scholar. Full article
Show Figures

Graphical abstract

15 pages, 4407 KB  
Article
Collagen-Based Medical Device as a Stem Cell Carrier for Regenerative Medicine
by Léa Aubert 1,2, Marie Dubus 1,3, Hassan Rammal 1,3, Camille Bour 1,3, Céline Mongaret 1,2,4, Camille Boulagnon-Rombi 5, Roselyne Garnotel 6, Céline Schneider 7, Rachid Rahouadj 8, Cedric Laurent 8, Sophie C. Gangloff 1,2, Frédéric Velard 1,3, Cedric Mauprivez 1,3,† and Halima Kerdjoudj 1,3,*,†
1 Equipe d’Accueil 4691, Biomatériaux et Inflammation en Site Osseux (BIOS), Pôle Santé, UFR d’Odontologie, SFR-CAP Santé (FED 4231), Université de Reims Champagne-Ardenne, 1 Avenue du Maréchal Juin, 51100 Reims, France
2 UFR de Pharmacie, Université de Reims Champagne-Ardenne, 51100 Reims, France
3 UFR d’Odontologie, Université de Reims Champagne-Ardenne, 51100 Reims, France
4 Pole Pharmacie Pharmacovigilance CHU Reims, 51100 Reims, France
5 Laboratoire d’Anatomie et Cytologie Pathologiques, Centre Hospitalier-Universitaire, Hôpital Robert Debré, 51100 Reims, France
6 CNRS, UMR 7369, Medyc, Université de Reims Champagne-Ardenne, 51100 Reims, France
7 Equipe d’Accueil A 3795, Groupe d’Étude des Géomatériaux et Environnement Naturels, Anthropiques et Archéologiques (GEGENAA), Université de Reims Champagne Ardenne, 51100 Reims, France
8 CNRS, UMR 7563, LEMTA, Université de Lorraine, 54500 Vandœuvre-Lès-Nancy, France
These authors contributed equally to this work
Int. J. Mol. Sci. 2017, 18(10), 2210; https://doi.org/10.3390/ijms18102210 - 21 Oct 2017
Cited by 20 | Viewed by 7290
Abstract
Maintenance of mesenchymal stem cells (MSCs) requires a tissue-specific microenvironment (i.e., niche), which is poorly represented by the typical plastic substrate used for two-dimensional growth of MSCs in a tissue culture flask. The objective of this study was to address the potential use [...] Read more.
Maintenance of mesenchymal stem cells (MSCs) requires a tissue-specific microenvironment (i.e., niche), which is poorly represented by the typical plastic substrate used for two-dimensional growth of MSCs in a tissue culture flask. The objective of this study was to address the potential use of collagen-based medical devices (HEMOCOLLAGENE®, Saint-Maur-des-Fossés, France) as mimetic niche for MSCs with the ability to preserve human MSC stemness in vitro. With a chemical composition similar to type I collagen, HEMOCOLLAGENE® foam presented a porous and interconnected structure (>90%) and a relative low elastic modulus of around 60 kPa. Biological studies revealed an apparently inert microenvironment of HEMOCOLLAGENE® foam, where 80% of cultured human MSCs remained viable, adopted a flattened morphology, and maintained their undifferentiated state with basal secretory activity. Thus, three-dimensional HEMOCOLLAGENE® foams present an in vitro model that mimics the MSC niche with the capacity to support viable and quiescent MSCs within a low stiffness collagen I scaffold simulating Wharton’s jelly. These results suggest that haemostatic foam may be a useful and versatile carrier for MSC transplantation for regenerative medicine applications. Full article
(This article belongs to the Special Issue Novel Biomaterials for Tissue Engineering 2018)
Show Figures

Graphical abstract

34 pages, 327 KB  
Review
Psoriasis and Cardiovascular Comorbidities: Focusing on Severe Vascular Events, Cardiovascular Risk Factors and Implications for Treatment
by Stephen Chu-Sung Hu 1,2 and Cheng-Che E. Lan 1,2,*
1 Department of Dermatology, College of Medicine, Kaohsiung Medical University, Kaohsiung 807, Taiwan
2 Department of Dermatology, Kaohsiung Medical University Hospital, Kaohsiung 807, Taiwan
Int. J. Mol. Sci. 2017, 18(10), 2211; https://doi.org/10.3390/ijms18102211 - 21 Oct 2017
Cited by 152 | Viewed by 16035
Abstract
Psoriasis is a common and chronic inflammatory disease of the skin. It may impair the physical and psychosocial function of patients and lead to decreased quality of life. Traditionally, psoriasis has been regarded as a disease affecting only the skin and joints. More [...] Read more.
Psoriasis is a common and chronic inflammatory disease of the skin. It may impair the physical and psychosocial function of patients and lead to decreased quality of life. Traditionally, psoriasis has been regarded as a disease affecting only the skin and joints. More recently, studies have shown that psoriasis is a systemic inflammatory disorder which can be associated with various comorbidities. In particular, psoriasis is associated with an increased risk of developing severe vascular events such as myocardial infarction and stroke. In addition, the prevalence rates of cardiovascular risk factors are increased, including hypertension, diabetes mellitus, dyslipidemia, obesity, and metabolic syndrome. Consequently, mortality rates have been found to be increased and life expectancy decreased in patients with psoriasis, as compared to the general population. Various studies have also shown that systemic treatments for psoriasis, including methotrexate and tumor necrosis factor-α inhibitors, may significantly decrease cardiovascular risk. Mechanistically, the presence of common inflammatory pathways, secretion of adipokines, insulin resistance, angiogenesis, oxidative stress, microparticles, and hypercoagulability may explain the association between psoriasis and cardiometabolic disorders. In this article, we review the evidence regarding the association between psoriasis and cardiovascular comorbidities, focusing on severe vascular events, cardiovascular risk factors and implications for treatment. Full article
(This article belongs to the Special Issue Psoriasis)
Show Figures

Graphical abstract

17 pages, 1240 KB  
Review
Aptamers for DNA Damage and Repair
by Maureen McKeague
Department of Health Sciences and Technology, ETH Zürich, Schmelzbergstrasse 9, 8092 Zurich, Switzerland
Int. J. Mol. Sci. 2017, 18(10), 2212; https://doi.org/10.3390/ijms18102212 - 22 Oct 2017
Cited by 9 | Viewed by 11338
Abstract
DNA is damaged on a daily basis, which can lead to heritable mutations and the activation of proto-oncogenes. Therefore, DNA damage and repair are critical risk factors in cancer, aging and disease, and are the underlying bases of most frontline cancer therapies. Much [...] Read more.
DNA is damaged on a daily basis, which can lead to heritable mutations and the activation of proto-oncogenes. Therefore, DNA damage and repair are critical risk factors in cancer, aging and disease, and are the underlying bases of most frontline cancer therapies. Much of our current understanding of the mechanisms that maintain DNA integrity has been obtained using antibody-based assays. The oligonucleotide equivalents of antibodies, known as aptamers, have emerged as potential molecular recognition rivals. Aptamers possess several ideal properties including chemical stability, in vitro selection and lack of batch-to-batch variability. These properties have motivated the incorporation of aptamers into a wide variety of analytical, diagnostic, research and therapeutic applications. However, their use in DNA repair studies and DNA damage therapies is surprisingly un-tapped. This review presents an overview of the progress in selecting and applying aptamers for DNA damage and repair research. Full article
(This article belongs to the Special Issue Aptamers)
Show Figures

Graphical abstract

26 pages, 2084 KB  
Review
Kinases of eIF2a Switch Translation of mRNA Subset during Neuronal Plasticity
by Ekaterina Chesnokova *, Natalia Bal and Peter Kolosov *
Cellular Neurobiology of Learning Lab, Institute of Higher Nervous Activity and Neurophysiology, Russian Academy of Sciences, Moscow 117485, Russia
Int. J. Mol. Sci. 2017, 18(10), 2213; https://doi.org/10.3390/ijms18102213 - 22 Oct 2017
Cited by 39 | Viewed by 9065
Abstract
Compared to other types of cells, neurons express the largest number of diverse mRNAs, including neuron-specific ones. This mRNA diversity is required for neuronal function, memory storage, maintenance and retrieval. Regulation of translation in neurons is very complicated and involves various proteins. Some [...] Read more.
Compared to other types of cells, neurons express the largest number of diverse mRNAs, including neuron-specific ones. This mRNA diversity is required for neuronal function, memory storage, maintenance and retrieval. Regulation of translation in neurons is very complicated and involves various proteins. Some proteins, implementing translational control in other cell types, are used by neurons for synaptic plasticity. In this review, we discuss the neuron-specific activity of four kinases: protein kinase R (PKR), PKR-like endoplasmic reticulum kinase (PERK), general control nonderepressible 2 kinase (GCN2), and heme-reguated eIF2α kinase (HRI), the substrate for which is α-subunit of eukaryotic initiation factor 2 (eIF2α). Phosphorylation of eIF2α is necessary for the cell during stress conditions, such as lack of amino acids, energy stress or viral infection. We propose that, during memory formation, neurons use some mechanisms similar to those involved in the cellular stress. The four eIF2α kinases regulate translation of certain mRNAs containing upstream open reading frames (uORFs). These mRNAs encode proteins involved in the processes of long-term potentiation (LTP) or long-term depression (LTD). The review examines some neuronal proteins for which translation regulation by eIF2 was suggested and checked experimentally. Of such proteins, we pay close attention to protein kinase Mζ, which is involved in memory storage and regulated at the translational level. Full article
(This article belongs to the Special Issue Kinase Signal Transduction 2017)
Show Figures

Figure 1

21 pages, 600 KB  
Review
A Mini-Review of Reactive Oxygen Species in Urological Cancer: Correlation with NADPH Oxidases, Angiogenesis, and Apoptosis
by Yasuyoshi Miyata 1,*, Tomohiro Matsuo 1, Yuji Sagara 1, Kojiro Ohba 1, Kaname Ohyama 2 and Hideki Sakai 1
1 Department of Urology, Nagasaki University Graduate School of Biomedical Sciences, 1-7-1 Sakamoto, Nagasaki 852-8501, Japan
2 Department of Pharmaceutical Science, Nagasaki University Graduate School of Biomedical Sciences, 1-7-1 Sakamoto, Nagasaki 852-8501, Japan
Int. J. Mol. Sci. 2017, 18(10), 2214; https://doi.org/10.3390/ijms18102214 - 22 Oct 2017
Cited by 51 | Viewed by 8439
Abstract
Oxidative stress refers to elevated reactive oxygen species (ROS) levels, and NADPH oxidases (NOXs), which are one of the most important sources of ROS. Oxidative stress plays important roles in the etiologies, pathological mechanisms, and treatment strategies of vascular diseases. Additionally, oxidative stress [...] Read more.
Oxidative stress refers to elevated reactive oxygen species (ROS) levels, and NADPH oxidases (NOXs), which are one of the most important sources of ROS. Oxidative stress plays important roles in the etiologies, pathological mechanisms, and treatment strategies of vascular diseases. Additionally, oxidative stress affects mechanisms of carcinogenesis, tumor growth, and prognosis in malignancies. Nearly all solid tumors show stimulation of neo-vascularity, termed angiogenesis, which is closely associated with malignant aggressiveness. Thus, cancers can be seen as a type of vascular disease. Oxidative stress-induced functions are regulated by complex endogenous mechanisms and exogenous factors, such as medication and diet. Although understanding these regulatory mechanisms is important for improving the prognosis of urothelial cancer, it is not sufficient, because there are controversial and conflicting opinions. Therefore, we believe that this knowledge is essential to discuss observations and treatment strategies in urothelial cancer. In this review, we describe the relationships between members of the NOX family and tumorigenesis, tumor growth, and pathological mechanisms in urological cancers including prostate cancer, renal cell carcinoma, and urothelial cancer. In addition, we introduce natural compounds and chemical agents that are associated with ROS-induced angiogenesis or apoptosis. Full article
(This article belongs to the Special Issue Oxidative Stress in Vascular Diseases)
Show Figures

Figure 1

20 pages, 3209 KB  
Review
The Role of MDM2 in Promoting Genome Stability versus Instability
by M. Reza Saadatzadeh 1,2,4, Adily N. Elmi 2, Pankita H. Pandya 1, Khadijeh Bijangi-Vishehsaraei 1, Jixin Ding 1,2,4, Christopher W. Stamatkin 2,4, Aaron A. Cohen-Gadol 3 and Karen E. Pollok 1,2,4,*
1 Department of Pediatrics (Division of Hematology/Oncology), Indianapolis, IN 46202, USA
2 Herman B. Wells Center for Pediatric Research, Indiana University School of Medicine, Indianapolis, IN 46202, USA
3 Goodman Campbell Brain and Spine, Indianapolis, IN 46032, USA
4 Herman B. Wells Center for Pediatric Research, Indiana University Simon Cancer Center, 1044 West Walnut Street R4 302, Indianapolis, IN 46202-5525, USA
Int. J. Mol. Sci. 2017, 18(10), 2216; https://doi.org/10.3390/ijms18102216 - 23 Oct 2017
Cited by 28 | Viewed by 12059
Abstract
In cancer, the mouse double minute 2 (MDM2) is an oncoprotein that contributes to the promotion of cell growth, survival, invasion, and therapeutic resistance. The impact of MDM2 on cell survival versus cell death is complex and dependent on levels of MDM2 isoforms, [...] Read more.
In cancer, the mouse double minute 2 (MDM2) is an oncoprotein that contributes to the promotion of cell growth, survival, invasion, and therapeutic resistance. The impact of MDM2 on cell survival versus cell death is complex and dependent on levels of MDM2 isoforms, p53 status, and cellular context. Extensive investigations have demonstrated that MDM2 protein–protein interactions with p53 and other p53 family members (p63 and p73) block their ability to function as transcription factors that regulate cell growth and survival. Upon genotoxic insults, a dynamic and intricately regulated DNA damage response circuitry is activated leading to release of p53 from MDM2 and activation of cell cycle arrest. What ensues following DNA damage, depends on the extent of DNA damage and if the cell has sufficient DNA repair capacity. The well-known auto-regulatory loop between p53-MDM2 provides an additional layer of control as the cell either repairs DNA damage and survives (i.e., MDM2 re-engages with p53), or undergoes cell death (i.e., MDM2 does not re-engage p53). Furthermore, the decision to live or die is also influenced by chromatin-localized MDM2 which directly interacts with the Mre11-Rad50-Nbs1 complex and inhibits DNA damage-sensing giving rise to the potential for increased genome instability and cellular transformation. Full article
(This article belongs to the Special Issue Mechanisms Leading to Genomic Instability)
Show Figures

Graphical abstract

15 pages, 6594 KB  
Article
Molecular Docking and Screening Studies of New Natural Sortase A Inhibitors
by Georgiana Nitulescu, Isabela Madalina Nicorescu, Octavian Tudorel Olaru, Anca Ungurianu, Dragos Paul Mihai, Anca Zanfirescu, George Mihai Nitulescu * and Denisa Margina
Faculty of Pharmacy, “Carol Davila” University of Medicine and Pharmacy, Traian Vuia 6, 020956 Bucharest, Romania
Int. J. Mol. Sci. 2017, 18(10), 2217; https://doi.org/10.3390/ijms18102217 - 23 Oct 2017
Cited by 61 | Viewed by 8064
Abstract
To date, multi-drug resistant bacteria represent an increasing health threat, with a high impact on mortality, morbidity, and health costs on a global scale. The ability of bacteria to rapidly and permanently acquire new virulence factors and drug-resistance elements requires the development of [...] Read more.
To date, multi-drug resistant bacteria represent an increasing health threat, with a high impact on mortality, morbidity, and health costs on a global scale. The ability of bacteria to rapidly and permanently acquire new virulence factors and drug-resistance elements requires the development of new antimicrobial agents and selection of new proper targets, such as sortase A. This specific bacterial target plays an important role in the virulence of many Gram-positive pathogens, and its inhibition should produce a mild evolutionary pressure which will not favor the development of resistance. A primary screening using a fluorescence resonance energy transfer assay was used to experimentally evaluate the inhibitory activity of several compounds on sortase A. Using molecular docking and structure-activity relationship analyses, several lead inhibitors were identified, which were further tested for antimicrobial activity using the well diffusion test and minimum inhibitory concentration. The toxicity was assessed using the Daphnia magna test and used as a future screening filter. Three natural compounds were identified in this study as promising candidates for further development into therapeutically useful anti-infective agents that could be used to treat infections caused by multi-drug resistant bacterial pathogens which include sortase A in their enzymatic set. Full article
(This article belongs to the Special Issue Microbial Enzymes)
Show Figures

Graphical abstract

20 pages, 6318 KB  
Article
Protective Effects of Red Ginseng Oil against Aβ25–35-Induced Neuronal Apoptosis and Inflammation in PC12 Cells
by Seonah Lee 1,†, Kumju Youn 1,†, Woo-Sik Jeong 2, Chi-Tang Ho 3 and Mira Jun 1,*
1 Department of Food Science and Nutrition, Dong-A University, 37, Nakdong-daero 550 beon-gil, Saha-gu, Busan 49315, Korea
2 Department of Food & Life Science, College of Biomedical Science & Engineering, Inje University, 197, Inje-ro, Gimhae-si, Gyeongsangnam-do 50834, Korea
3 Department of Food Science, Rutgers University, New Brunswick, NJ 08901, USA
These authors contributed equally to this work.
Int. J. Mol. Sci. 2017, 18(10), 2218; https://doi.org/10.3390/ijms18102218 - 23 Oct 2017
Cited by 23 | Viewed by 6545
Abstract
One of pathological characteristics of Alzheimer’s disease (AD), aggregation and deposition of β amyloid (Aβ), has been accepted as a potent activator of neuronal cell death. Red ginseng is well-known for various pharmacological activities, but most studies have been focused on red ginseng [...] Read more.
One of pathological characteristics of Alzheimer’s disease (AD), aggregation and deposition of β amyloid (Aβ), has been accepted as a potent activator of neuronal cell death. Red ginseng is well-known for various pharmacological activities, but most studies have been focused on red ginseng water extract (RGW), which has resulted in the conception of the present study of red ginseng oil (RGO) against Aβ25–35-induced neurotoxicity. Cytotoxicity and apoptosis induction by Aβ were verified and the underlying mechanism by which RGO inhibited neuronal cell death, mitochondria dysfunction and NF-κB pathway related protein markers were evaluated. RGO attenuated Aβ25–35-induced apoptosis, not only by inhibiting calcium influx, but also by reducing mitochondrial membrane potential loss. RGO significantly decreased Bax, whereas increased Bcl-2 and inactivated of caspase-3 and -9 and PARP-1 stimulated by Aβ25–35. Anti-neuroinflammatory effect of RGO was demonstrated by downregulating c-Jun N-terminal kinase (JNK) and p38, resulting in inhibiting of the NF-κB pathway and thereby suppressing the expressions of pro-inflammatory mediators such as inducible nitric oxide synthase (iNOS), cyclooxygenase-2 (COX-2), prostaglandin E2 (PGE2), nitric oxide (NO) and tumor necrosis factor-α (TNF-α). The present study revealed that RGO is a potential natural resource of the functional foods industry as well as a promising candidate of multi-target neuronal protective agent for the prevention of AD. Full article
(This article belongs to the Special Issue The Beneficial Effects of Plant Oil on Human Health)
Show Figures

Graphical abstract

28 pages, 962 KB  
Review
The Interactive Roles of Lipopolysaccharides and dsRNA/Viruses on Respiratory Epithelial Cells and Dendritic Cells in Allergic Respiratory Disorders: The Hygiene Hypothesis
by Tsang-Hsiung Lin 1, Hsing-Hao Su 2, Hong-Yo Kang 1,3,* and Tsung-Hsien Chang 4,5,*
1 Graduate Institute of Clinical Medical Sciences, College of Medicine, Chang Gung University, Kaohsiung 81362, Taiwan
2 Department of Otorhinolaryngology—Head & Neck Surgery, Kaohsiung Veterans General Hospital, Kaohsiung 81362, Taiwan
3 Hormone Research Center and Department of Obstetrics and Gynecology, Kaohsiung Chang Gung Memorial Hospital, Kaohsiung 83301, Taiwan
4 Department of Medical Education and Research, Kaohsiung Veterans General Hospital, Kaohsiung 81362, Taiwan
5 Department of Medical Laboratory Science and Biotechnology, Chung Hwa University of Medical Technology, Tainan 71703, Taiwan
Int. J. Mol. Sci. 2017, 18(10), 2219; https://doi.org/10.3390/ijms18102219 - 23 Oct 2017
Cited by 19 | Viewed by 6671
Abstract
The original hygiene hypothesis declares “more infections in early childhood protect against later atopy”. According to the hygiene hypothesis, the increased incidence of allergic disorders in developed countries is explained by the decrease of infections. Epithelial cells and dendritic cells play key roles [...] Read more.
The original hygiene hypothesis declares “more infections in early childhood protect against later atopy”. According to the hygiene hypothesis, the increased incidence of allergic disorders in developed countries is explained by the decrease of infections. Epithelial cells and dendritic cells play key roles in bridging the innate and adaptive immune systems. Among the various pattern-recognition receptor systems of epithelial cells and dendritic cells, including toll-like receptors (TLRs), nucleotide-binding oligomerization domain (NOD)-like receptors (NLRs) and others, TLRs are the key systems of immune response regulation. In humans, TLRs consist of TLR1 to TLR10. They regulate cellular responses through engagement with TLR ligands, e.g., lipopolysaccharides (LPS) acts through TLR4 and dsRNA acts through TLR3, but there are certain common components between these two TLR pathways. dsRNA activates epithelial cells and dendritic cells in different directions, resulting in allergy-related Th2-skewing tendency in epithelial cells, and Th1-skewing tendency in dendritic cells. The Th2-skewing effect by stimulation of dsRNA on epithelial cells could be suppressed by the presence of LPS above some threshold. When LPS level decreases, the Th2-skewing effect increases. It may be via these interrelated networks and related factors that LPS modifies the allergic responses and provides a plausible mechanism of the hygiene hypothesis. Several hygiene hypothesis-related phenomena, seemingly conflicting, are also discussed in this review, along with their proposed mechanisms. Full article
(This article belongs to the Special Issue Lipopolysaccharides (LPSs))
Show Figures

Graphical abstract

31 pages, 949 KB  
Article
Argan Oil-Mediated Attenuation of Organelle Dysfunction, Oxidative Stress and Cell Death Induced by 7-Ketocholesterol in Murine Oligodendrocytes 158N
by Asmaa Badreddine 1,2, Amira Zarrouk 3,4, El Mostafa Karym 1,2, Meryam Debbabi 1,3, Thomas Nury 1, Wiem Meddeb 1,5, Randa Sghaier 1,4, Maryem Bezine 1,6, Anne Vejux 1, Lucy Martine 7, Stéphane Grégoire 7, Lionel Bretillon 7, Emmanuelle Prost-Camus 8, Philippe Durand 8, Michel Prost 8, Thibault Moreau 9, Mustapha Cherkaoui-Malki 1, Boubker Nasser 2 and Gérard Lizard 1,*
1 Team Bio-PeroxIL, ‘Biochemistry of the Peroxisome, Inflammation and Lipid Metabolism’ (EA7270)/University Bourgogne Franche-Comté/Inserm, 21000 Dijon, France
2 Laboratory of Neuroscience and Biochemistry, Faculty of Science and Technology, University Hassan 1er, 26000 Settat, Morocco
3 Lab. NAFS, ‘Nutrition—Functional Food & Vascular Diseases’ LR12-ES-05, University of Monastir, 5000 Monastir, Tunisia
4 Faculty of Medicine of Sousse, 4002 Sousse, Tunisia
5 ‘Institut Préparatoire aux Etudes Scientifiques et Techniques’ (IPEST), Laboratory ‘Matériaux, Molécules et Applications’ (LMMA), University of Carthage, La Marsa, 2078 Tunis, Tunisia
6 Pasteur Institut, Lab. ‘Venoms & Therapeutic Biomolecules’, University Tunis El Manar, 1068 Tunis, Tunisia
7 Eye & Nutrition Research Group, CSGA, UMR 1324 INRA, 6265 CNRS, University Bourgogne Franche-Comté, 21000 Dijon, France
8 Laboratoires Spiral, 21560 Couternon, France
9 Department of Neurology, University Hospital/University Bourgogne Franche-Comté, 21000 Dijon, France
Int. J. Mol. Sci. 2017, 18(10), 2220; https://doi.org/10.3390/ijms18102220 - 23 Oct 2017
Cited by 50 | Viewed by 8413
Abstract
Argan oil is widely used in Morocco in traditional medicine. Its ability to treat cardiovascular diseases is well-established. However, nothing is known about its effects on neurodegenerative diseases, which are often associated with increased oxidative stress leading to lipid peroxidation and the formation [...] Read more.
Argan oil is widely used in Morocco in traditional medicine. Its ability to treat cardiovascular diseases is well-established. However, nothing is known about its effects on neurodegenerative diseases, which are often associated with increased oxidative stress leading to lipid peroxidation and the formation of 7-ketocholesterol (7KC) resulting from cholesterol auto-oxidation. As 7KC induces oxidative stress, inflammation and cell death, it is important to identify compounds able to impair its harmful effects. These compounds may be either natural or synthetic molecules or mixtures of molecules such as oils. In this context: (i) the lipid profiles of dietary argan oils from Berkane and Agadir (Morocco) in fatty acids, phytosterols, tocopherols and polyphenols were determined by different chromatographic techniques; and (ii) their anti-oxidant and cytoprotective effects in 158N murine oligodendrocytes cultured with 7KC (25–50 µM; 24 h) without and with argan oil (0.1% v/v) or α-tocopherol (400 µM, positive control) were evaluated with complementary techniques of cellular and molecular biology. Among the unsaturated fatty acids present in argan oils, oleate (C18:1 n-9) and linoleate (C18:1 n-6) were the most abundant; the highest quantities of saturated fatty acids were palmitate (C16:0) and stearate (C18:0). Several phytosterols were found, mainly schottenol and spinasterol (specific to argan oil), cycloartenol, β-amyrin and citrostadienol. α- and γ-tocopherols were also present. Tyrosol and protocatechic acid were the only polyphenols detected. Argan and extra virgin olive oils have many compounds in common, principally oleate and linoleate, and tocopherols. Kit Radicaux Libres (KRL) and ferric reducing antioxidant power (FRAP) tests showed that argan and extra virgin olive oils have anti-oxidant properties. Argan oils were able to attenuate the cytotoxic effects of 7KC on 158N cells: loss of cell adhesion, cell growth inhibition, increased plasma membrane permeability, mitochondrial, peroxisomal and lysosomal dysfunction, and the induction of oxiapoptophagy (OXIdation + APOPTOsis + autoPHAGY). Altogether, our data obtained in 158N oligodendrocytes provide evidence that argan oil is able to counteract the toxic effects of 7KC on nerve cells, thus suggesting that some of its compounds could prevent or mitigate neurodegenerative diseases to the extent that they are able to cross the blood‐brain barrier. Full article
(This article belongs to the Special Issue The Beneficial Effects of Plant Oil on Human Health)
Show Figures

Graphical abstract

16 pages, 2184 KB  
Article
Intermittent Administration of Parathyroid Hormone 1–34 Enhances Osteogenesis of Human Mesenchymal Stem Cells by Regulating Protein Kinase Cδ
by Shu-Wen Kuo 1,2, Marilyn G. Rimando 3, Yi-Shiuan Liu 4,* and Oscar K. Lee 1,2,4,5,6,*
1 Institute of Clinical Medicine, National Yang-Ming University, Taipei 11221, Taiwan
2 Department of Medical Research, Taipei Veterans General Hospital, Taipei 11217, Taiwan
3 College of Science, University of Santo Tomas, Manila 1008, Philippines
4 Stem Cell Research Center, National Yang-Ming University, Taipei 11221, Taiwan
5 Department of Orthopaedics and Traumatology, Taipei Veterans General Hospital, Taipei 11217, Taiwan
6 Taipei City Hospital, Taipei 10341, Taiwan
Int. J. Mol. Sci. 2017, 18(10), 2221; https://doi.org/10.3390/ijms18102221 - 24 Oct 2017
Cited by 25 | Viewed by 7901
Abstract
Human mesenchymal stem cells (hMSCs) can differentiate into osteoblasts and are regulated by chemical cues. The recombinant N-terminal (1–34 amino acids) fragment of the parathyroid hormone (PTH (1–34)) is identified to promote osteogenesis. The osteoanabolic effects of intermittent PTH (1–34) treatment are linked [...] Read more.
Human mesenchymal stem cells (hMSCs) can differentiate into osteoblasts and are regulated by chemical cues. The recombinant N-terminal (1–34 amino acids) fragment of the parathyroid hormone (PTH (1–34)) is identified to promote osteogenesis. The osteoanabolic effects of intermittent PTH (1–34) treatment are linked to a complex consisting of signaling pathways; additionally, protein kinase C (PKC) act as mediators of multifunctional signaling transduction pathways, but the role of PKC δ (PKCδ), a downstream target in regulating osteoblast differentiation during intermittent administration of PTH (1–34) is less studied and still remains elusive. The purpose of this study is to examine the role of PKCδ during intermittent and continuous PTH (1–34) administration using osteoblast-lineage-committed hMSCs. Relative gene expression of osteoblast-specific genes demonstrated significant upregulation of RUNX2, type I Collagen, ALP, and Osterix and increased alkaline phosphatase activity in the presence of PTH (1–34). Intermittent PTH (1–34) administration increased PKC activity at day 7 of osteogenic differentiation, whereas inhibition of PKC activity attenuated these effects. In addition, the specific isoform PKCδ was activated upon treatment. These findings demonstrate that intermittent PTH (1–34) treatment enhances the osteogenesis of hMSCs by upregulating osteoblast-specific genes via PKCδ activation. Full article
(This article belongs to the Special Issue Stem Cell Research)
Show Figures

Figure 1

34 pages, 1372 KB  
Review
Zinc Signals and Immunity
by Martina Maywald, Inga Wessels and Lothar Rink *
Institute of Immunology, RWTH Aachen University Hospital, Pauwelsstr. 30, 52074 Aachen, Germany
Int. J. Mol. Sci. 2017, 18(10), 2222; https://doi.org/10.3390/ijms18102222 - 24 Oct 2017
Cited by 237 | Viewed by 22115
Abstract
Zinc homeostasis is crucial for an adequate function of the immune system. Zinc deficiency as well as zinc excess result in severe disturbances in immune cell numbers and activities, which can result in increased susceptibility to infections and development of especially inflammatory diseases. [...] Read more.
Zinc homeostasis is crucial for an adequate function of the immune system. Zinc deficiency as well as zinc excess result in severe disturbances in immune cell numbers and activities, which can result in increased susceptibility to infections and development of especially inflammatory diseases. This review focuses on the role of zinc in regulating intracellular signaling pathways in innate as well as adaptive immune cells. Main underlying molecular mechanisms and targets affected by altered zinc homeostasis, including kinases, caspases, phosphatases, and phosphodiesterases, will be highlighted in this article. In addition, the interplay of zinc homeostasis and the redox metabolism in affecting intracellular signaling will be emphasized. Key signaling pathways will be described in detail for the different cell types of the immune system. In this, effects of fast zinc flux, taking place within a few seconds to minutes will be distinguish from slower types of zinc signals, also designated as “zinc waves”, and late homeostatic zinc signals regarding prolonged changes in intracellular zinc. Full article
(This article belongs to the Special Issue Zinc Signaling in Physiology and Pathogenesis)
Show Figures

Graphical abstract

26 pages, 4198 KB  
Review
Reduced Abundance and Subverted Functions of Proteins in Prion-Like Diseases: Gained Functions Fascinate but Lost Functions Affect Aetiology
by W. Ted Allison 1,2,3,*, Michèle G. DuVal 2, Kim Nguyen-Phuoc 1,3 and Patricia L. A. Leighton 1,2
1 Centre for Prions & Protein Folding Disease, University of Alberta, Edmonton, AB T6G 2M8, Canada
2 Department of Biological Sciences, University of Alberta, Edmonton, AB T6G 2E9, Canada
3 Department of Medical Genetics, University of Alberta, Edmonton, AB T6G 2M8, Canada
Int. J. Mol. Sci. 2017, 18(10), 2223; https://doi.org/10.3390/ijms18102223 - 24 Oct 2017
Cited by 15 | Viewed by 7966
Abstract
Prions have served as pathfinders that reveal many aspects of proteostasis in neurons. The recent realization that several prominent neurodegenerative diseases spread via a prion-like mechanism illuminates new possibilities for diagnostics and therapeutics. Thus, key proteins in Alzheimer Disease and Amyotrophic lateral sclerosis [...] Read more.
Prions have served as pathfinders that reveal many aspects of proteostasis in neurons. The recent realization that several prominent neurodegenerative diseases spread via a prion-like mechanism illuminates new possibilities for diagnostics and therapeutics. Thus, key proteins in Alzheimer Disease and Amyotrophic lateral sclerosis (ALS), including amyloid-β precursor protein, Tau and superoxide dismutase 1 (SOD1), spread to adjacent cells in their misfolded aggregated forms and exhibit template-directed misfolding to induce further misfolding, disruptions to proteostasis and toxicity. Here we invert this comparison to ask what these prion-like diseases can teach us about the broad prion disease class, especially regarding the loss of these key proteins’ function(s) as they misfold and aggregate. We also consider whether functional amyloids might reveal a role for subverted protein function in neurodegenerative disease. Our synthesis identifies SOD1 as an exemplar of protein functions being lost during prion-like protein misfolding, because SOD1 is inherently unstable and loses function in its misfolded disease-associated form. This has under-appreciated parallels amongst the canonical prion diseases, wherein the normally folded prion protein, PrPC, is reduced in abundance in fatal familial insomnia patients and during the preclinical phase in animal models, apparently via proteostatic mechanisms. Thus while template-directed misfolding and infectious properties represent gain-of-function that fascinates proteostasis researchers and defines (is required for) the prion(-like) diseases, loss and subversion of the functions attributed to hallmark proteins in neurodegenerative disease needs to be integrated into design towards effective therapeutics. We propose experiments to uniquely test these ideas. Full article
(This article belongs to the Special Issue Neuronal Protein Homeostasis in Health and Disease)
Show Figures

Graphical abstract

15 pages, 878 KB  
Review
Stress and the HPA Axis: Balancing Homeostasis and Fertility
by Dana N. Joseph and Shannon Whirledge *
Department of Obstetrics, Gynecology, and Reproductive Sciences, Yale School of Medicine, P.O. Box 208063, New Haven, CT 06520, USA
Int. J. Mol. Sci. 2017, 18(10), 2224; https://doi.org/10.3390/ijms18102224 - 24 Oct 2017
Cited by 222 | Viewed by 38626
Abstract
An organism’s reproductive fitness is sensitive to the environment, integrating cues of resource availability, ecological factors, and hazards within its habitat. Events that challenge the environment of an organism activate the central stress response system, which is primarily mediated by the hypothalamic–pituitary–adrenal (HPA) [...] Read more.
An organism’s reproductive fitness is sensitive to the environment, integrating cues of resource availability, ecological factors, and hazards within its habitat. Events that challenge the environment of an organism activate the central stress response system, which is primarily mediated by the hypothalamic–pituitary–adrenal (HPA) axis. The regulatory functions of the HPA axis govern the cardiovascular and metabolic system, immune functions, behavior, and reproduction. Activation of the HPA axis by various stressors primarily inhibits reproductive function and is able to alter fetal development, imparting a biological record of stress experienced in utero. Clinical studies and experimental data indicate that stress signaling can mediate these effects through direct actions in the brain, gonads, and embryonic tissues. This review focuses on the mechanisms by which stress activation of the HPA axis impacts fertility and fetal development. Full article
Show Figures

Graphical abstract

16 pages, 5248 KB  
Article
Transcriptomic Analysis of Gibberellin- and Paclobutrazol-Treated Rice Seedlings under Submergence
by Jing Xiang 1,†, Hui Wu 1,†, Yuping Zhang 1, Yikai Zhang 1, Yifeng Wang 1, Zhiyong Li 1, Haiyan Lin 2, Huizhe Chen 1,*, Jian Zhang 1,* and Defeng Zhu 1,*
1 State Key Lab of Rice Biology, China National Rice Research Institute, Hangzhou 311400, China
2 Yuan LongPing High-TechAgriculture Co., Ltd., Changsha 410001, China
These authors contributed equally to this work.
Int. J. Mol. Sci. 2017, 18(10), 2225; https://doi.org/10.3390/ijms18102225 - 24 Oct 2017
Cited by 27 | Viewed by 8972
Abstract
Submergence stress is a limiting factor for rice growing in rainfed lowland areas of the world. It is known that the phytohormone gibberellin (GA) has negative effects on submergence tolerance in rice, while its inhibitor paclobutrazol (PB) does the opposite. However, the physiological [...] Read more.
Submergence stress is a limiting factor for rice growing in rainfed lowland areas of the world. It is known that the phytohormone gibberellin (GA) has negative effects on submergence tolerance in rice, while its inhibitor paclobutrazol (PB) does the opposite. However, the physiological and molecular basis underlying the GA- and PB-regulated submergence response remains largely unknown. In this study, we reveal that PB could significantly enhance rice seedling survival by retaining a higher level of chlorophyll content and alcohol dehydrogenase activity, and decelerating the consumption of non-structure carbohydrate when compared with the control and GA-treated samples. Further transcriptomic analysis identified 3936 differentially expressed genes (DEGs) among the GA- and PB-treated samples and control, which are extensively involved in the submergence and other abiotic stress responses, phytohormone biosynthesis and signaling, photosynthesis, and nutrient metabolism. The results suggested that PB enhances rice survival under submergence through maintaining the photosynthesis capacity and reducing nutrient metabolism. Taken together, the current study provided new insight into the mechanism of phytohormone-regulated submergence response in rice. Full article
(This article belongs to the Special Issue Abiotic Stress and Gene Networks in Plants 2017)
Show Figures

Graphical abstract

17 pages, 1737 KB  
Article
Diurnal Hypothalamic-Pituitary-Adrenal Axis Measures and Inflammatory Marker Correlates in Major Depressive Disorder
by Kelly Doolin 1,*, Chloe Farrell 1, Leonardo Tozzi 1,2, Andrew Harkin 1, Thomas Frodl 2 and Veronica O’Keane 1,3
1 Trinity College Institute of Neuroscience, Dublin 2, Ireland
2 Department of Psychiatry, Otto von Guerick University, 39106 Magdeburg, Germany
3 Trinity Centre for Health Sciences, Tallaght Hospital, Tallaght, Dublin 24, Ireland
Int. J. Mol. Sci. 2017, 18(10), 2226; https://doi.org/10.3390/ijms18102226 - 24 Oct 2017
Cited by 56 | Viewed by 11924
Abstract
Dysregulation of the hypothalamic-pituitary-adrenal (HPA) axis and inflammatory systems is a consistent finding in patients with Major Depressive Disorder (MDD). Cortisol is often assessed by measurement of the cortisol awakening response (CAR) and/or diurnal cortisol levels. Some methods of cortisol measurement overestimate cortisol [...] Read more.
Dysregulation of the hypothalamic-pituitary-adrenal (HPA) axis and inflammatory systems is a consistent finding in patients with Major Depressive Disorder (MDD). Cortisol is often assessed by measurement of the cortisol awakening response (CAR) and/or diurnal cortisol levels. Some methods of cortisol measurement overestimate cortisol concentration due to detection of other glucocorticoids including the relatively inert cortisone, therefore this study aimed to assess the presence of both cortisol and cortisone, and the cortisol-cortisone catalyzing enzyme 11β-hydroxysteroiddehydrogenase type 1 (11β-HSD1), in depressed patients and controls. Because the HPA axis is known to regulate the body’s immune system, relationships between measures of cytokines and cortisol were also assessed. Saliva samples were collected from 57 MDD patients and 40 healthy controls at five post-wakening time points (0, +30, +60, +720 and +750 min). Glucocorticoid concentrations were measured by liquid chromatography mass spectrometry. Whole blood mRNA expression of several inflammatory markers was measured by quantitative polymerase chain reaction. This study replicated the common finding of elevated morning cortisol and reduced CAR reactivity in MDD and found no differences in cortisone or 11β-HSD1 mRNA measures. There was a negative association between interleukin 1-β (IL-1β) mRNA and morning cortisol reactivity within the depressed group, indicating that dysregulation of the HPA axis and immune system may be interconnected. Full article
Show Figures

Graphical abstract

13 pages, 2126 KB  
Article
The MEK Inhibitors Trametinib and Cobimetinib Induce a Type I Interferon Response in Human Keratinocytes
by Daniela Lulli, Maria Luigia Carbone and Saveria Pastore *
1 Laboratory of Experimental Immunology, Istituto Dermopatico dell’Immacolata, IRCCS, 00167 Rome, Italy
These authors contributed equally to this work.
Int. J. Mol. Sci. 2017, 18(10), 2227; https://doi.org/10.3390/ijms18102227 - 24 Oct 2017
Cited by 31 | Viewed by 9585
Abstract
Mitogen-activated protein kinase kinases (MEK) 1 and 2 have crucial roles in tumorigenesis, cell proliferation, and protection from apoptosis, and their inhibition is therefore an attractive therapeutic strategy in cancer. Orally available and highly selective MEK inhibitors have been developed and assessed in [...] Read more.
Mitogen-activated protein kinase kinases (MEK) 1 and 2 have crucial roles in tumorigenesis, cell proliferation, and protection from apoptosis, and their inhibition is therefore an attractive therapeutic strategy in cancer. Orally available and highly selective MEK inhibitors have been developed and assessed in numerous clinical trials, either alone or in combination with cytotoxic chemotherapy and/or other targeted agents. Of note, a complex picture of class-specific adverse effects associates with these drugs, frequently including inflammatory skin rash. Here, we investigated the response of normal human keratinocytes to the MEK inhibitors trametinib and cobimetinib, alone and in combination with the v-Raf murine sarcoma viral oncogene homolog B (BRAF) inhibitors dabrafenib and vemurafenib, in terms of signal transduction and de novo gene expression. MEK inhibitors triggered enhanced expression of interferon regulatory factor 1 (IRF1) and phosphorylation of signal transducer and activator of transcription 1 (STAT1), and up-regulated the keratinocyte-specific type I interferon κ (IFN-κ), the anti-viral effectors interferon-induced tetratricopeptide repeats (IFIT) 1 and 2, and the pro-inflammatory chemokine (C-C motif) ligand 2 (CCL2) and the C-X-C motif chemokine 10 (CXCL10), both at the mRNA and protein level. Impairment of IRF1 expression, or abrogation of STAT1 phosphorylation due to IFN-κ gene silencing, suppressed anti-viral and pro-inflammatory gene expression. These data suggest that, similar to what we observed for epidermal growth factor receptor (EGFR) blockade, MEK inhibition activates a type I interferon response, which is now recognized as an effective anti-cancer response, in human epidermal keratinocytes. Full article
(This article belongs to the Special Issue Inflammatory Skin Conditions 2017)
Show Figures

Graphical abstract

10 pages, 2860 KB  
Article
Coumestrol Epigenetically Suppresses Cancer Cell Proliferation: Coumestrol Is a Natural Haspin Kinase Inhibitor
by Jong-Eun Kim 1,†, Sung-Young Lee 2,†, Mi Jang 3, Hyo-Kyung Choi 3, Jong Hun Kim 4, Hanyong Chen 2, Tae-Gyu Lim 3,*, Zigang Dong 2,* and Ki Won Lee 4,5,*
1 Research Institute of Biotechnology and Medical Converged Science, Dongguk University-Seoul, Goyang 10326, Korea
2 The Hormel Institute, University of Minnesota, Minneapolis, MN 55912, USA
3 Korea Food Research Institute, Iseo-myeon, Wanju-gun, Jeollabuk-do 55365, Korea
4 Research Institute of Agriculture and Life Sciences, Seoul National University, Seoul 08826, Korea
5 Department of Agricultural Biotechnology, Seoul National University, Seoul 08826, Korea
These authors contributed equally to this work.
Int. J. Mol. Sci. 2017, 18(10), 2228; https://doi.org/10.3390/ijms18102228 - 24 Oct 2017
Cited by 35 | Viewed by 7026
Abstract
Targeting epigenetic changes in gene expression in cancer cells may offer new strategies for the development of selective cancer therapies. In the present study, we investigated coumestrol, a natural compound exhibiting broad anti-cancer effects against skin melanoma, lung cancer and colon cancer cell [...] Read more.
Targeting epigenetic changes in gene expression in cancer cells may offer new strategies for the development of selective cancer therapies. In the present study, we investigated coumestrol, a natural compound exhibiting broad anti-cancer effects against skin melanoma, lung cancer and colon cancer cell growth. Haspin kinase was identified as a direct target protein of coumestrol using kinase profiling analysis. Histone H3 is a direct substrate of haspin kinase. We observed haspin kinase overexpression as well as greater phosphorylation of histone H3 at threonine 3 (Thr-3) in the cancer cells compared to normal cells. Computer modeling using the Schrödinger Suite program identified the binding interface within the ATP binding site. These findings suggest that the anti-cancer effect of coumestrol is due to the direct targeting of haspin kinase. Coumestrol has considerable potential for further development as a novel anti-cancer agent. Full article
Show Figures

Graphical abstract

Previous Issue
Next Issue
Back to TopTop