Phosphate Starvation by Energy Metabolism Disturbance in Candida albicansvip1Δ/Δ Induces Lipid Droplet Accumulation and Cell Membrane Damage
Abstract
1. Introduction
2. Results
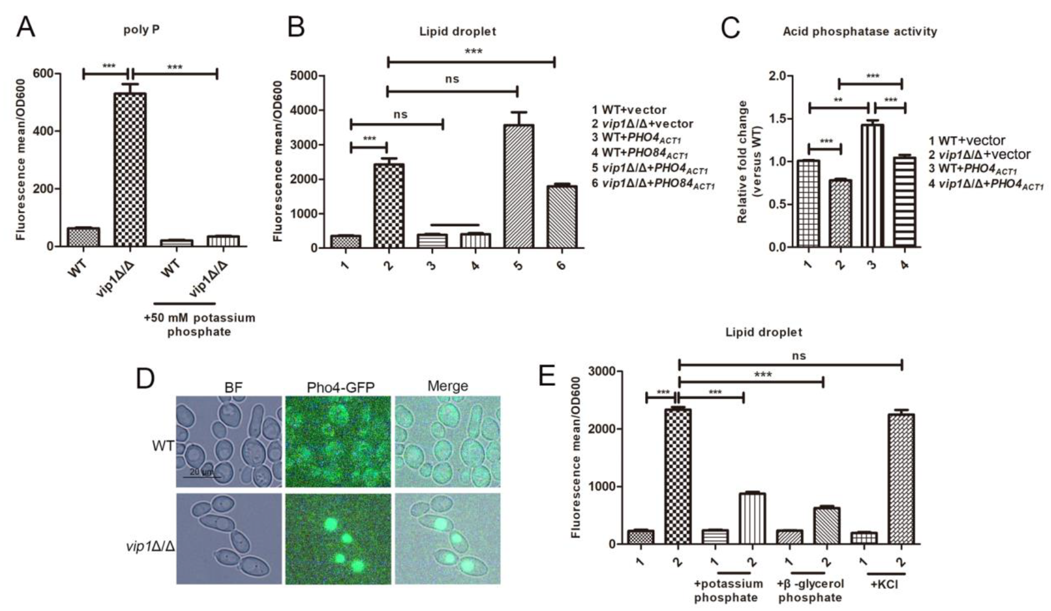
2.1. Pi Regulation of LD Accumulation Is a Downstream Event of Energy Metabolism
2.2. Decreased Activity of PHO Pathway in vip1Δ/Δ Strain
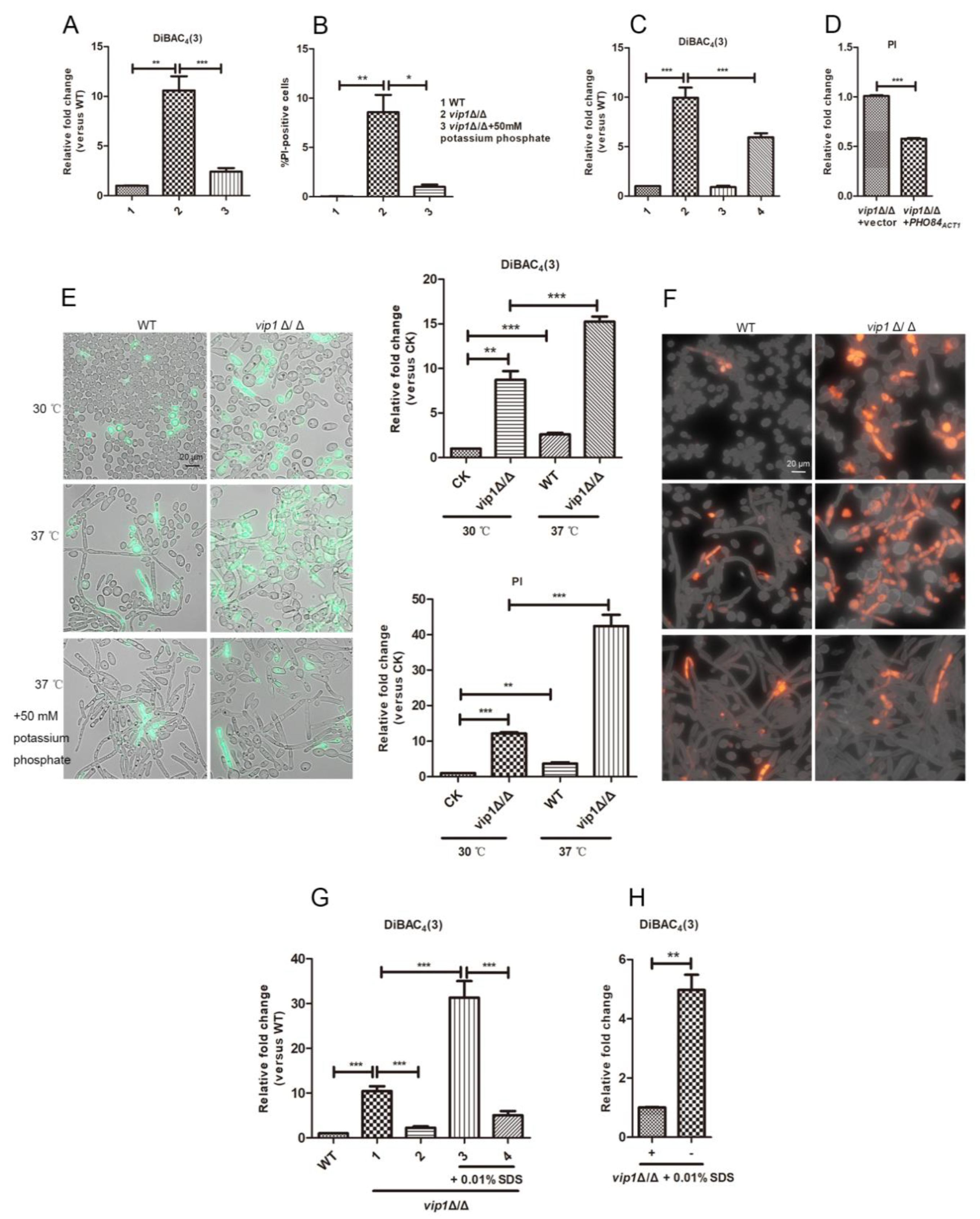
2.3. Pi Supplementation Can Improve the Cell Membrane Properties of vip1Δ/Δ
3. Discussion
3.1. Pi Stress by Energy Disorder Induces LD Accumulation
3.2. VIP1 Knockout Reduces the Activity of the PHO Pathway
3.3. Pi Affects Cell Membrane Properties in the vip1Δ/Δ
4. Materials and Methods
4.1. C. albicans Culture
4.2. MTT Assay
4.3. Nile Red Staining
4.4. Energy-Metabolism-Related Index Measurement
4.5. ATP Assay
4.6. Measurement of Glucose and Ethanol Levels
4.7. Measurement of Reactive Oxygen Species Levels
4.8. Mitochondrial Aconitase In-Gel Enzyme Activity Assays
4.9. DiBAC4(3) Staining to Determine Cell Membrane Potentials
4.10. PI Staining
4.11. polyP Content Measurement
4.12. Acid Phosphatase Activity
5. Conclusions
Author Contributions
Funding
Institutional Review Board Statement
Informed Consent Statement
Data Availability Statement
Acknowledgments
Conflicts of Interest
Sample Availability
References
- Bergwitz, C.; Juppner, H. Phosphate sensing. Adv. Chronic Kidney Dis. 2011, 18, 132–144. [Google Scholar] [CrossRef]
- Plaxton, W.C.; Tran, H.T. Metabolic adaptations of phosphate-starved plants. Plant Physiol. 2011, 156, 1006–1015. [Google Scholar] [CrossRef]
- Maralingannavar, V.; Parmar, D.; Pant, T.; Gadgil, C.; Panchagnula, V.; Gadgil, M. CHO Cells adapted to inorganic phosphate limitation show higher growth and higher pyruvate carboxylase flux in phosphate replete conditions. Biotechnol. Prog. 2017, 33, 749–758. [Google Scholar] [CrossRef]
- Woo, H.M.; Noack, S.; Seibold, G.M.; Willbold, S.; Eikmanns, B.J.; Bott, M. Link between phosphate starvation and glycogen metabolism in Corynebacterium glutamicum, revealed by metabolomics. Appl. Environ. Microbiol. 2010, 76, 6910–6919. [Google Scholar] [CrossRef][Green Version]
- Seifert, E.L.; Ligeti, E.; Mayr, J.A.; Sondheimer, N.; Hajnoczky, G. The mitochondrial phosphate carrier: Role in oxidative metabolism, calcium handling and mitochondrial disease. Biochem. Biophys. Res. Commun. 2015, 464, 369–375. [Google Scholar] [CrossRef] [PubMed]
- Zhu, Z.; Zhang, S.; Liu, H.; Shen, H.; Lin, X.; Yang, F.; Zhou, Y.J.; Jin, G.; Ye, M.; Zou, H.; et al. A multi-omic map of the lipid-producing yeast Rhodosporidium toruloides. Nat. Commun. 2012, 3, 1112. [Google Scholar] [CrossRef] [PubMed]
- Wang, Y.; Zhang, S.; Zhu, Z.; Shen, H.; Lin, X.; Jin, X.; Jiao, X.; Zhao, Z.K. Systems analysis of phosphate-limitation-induced lipid accumulation by the oleaginous yeast Rhodosporidium toruloides. Biotechnol. Biofuels 2018, 11, 148. [Google Scholar] [CrossRef] [PubMed]
- Lee, Y.S.; Mulugu, S.; York, J.D.; O’Shea, E.K. Regulation of a cyclin-CDK-CDK inhibitor complex by inositol pyrophosphates. Science 2007, 316, 109–112. [Google Scholar] [CrossRef] [PubMed]
- Saiardi, A. How inositol pyrophosphates control cellular phosphate homeostasis? Adv. Biol. Regul. 2012, 52, 351–359. [Google Scholar] [CrossRef] [PubMed]
- Desmarini, D.; Lev, S.; Furkert, D.; Crossett, B.; Saiardi, A.; Keren, K.F.; Li, C.; Sorrell, T.; Lorna, W.W.; Matthews, J.; et al. IP7-SPX Domain Interaction Controls Fungal Virulence by Stabilizing Phosphate Signaling Machinery. mBio 2020, 11, e01920-20. [Google Scholar] [CrossRef] [PubMed]
- Peng, X.; Yu, Q.; Liu, Y.; Ma, T.; Li, M. Study on the function of the inositol polyphosphate kinases Kcs1 and Vip1 of Candida albicans in energy metabolism. Front. Microbiol. 2020, 11. [Google Scholar] [CrossRef]
- Davis, R.R.; Lockwood, P.E.; Hobbs, D.T.; Messer, R.L.; Price, R.J.; Lewis, J.B.; Wataha, J.C. In vitro biological effects of sodium titanate materials. J. Biomed. Mater. Res. Part B Appl. Biomater. 2007, 83, 505–511. [Google Scholar] [CrossRef]
- Wataha, J.C.; Hanks, C.T.; Sun, Z. In vitro reaction of macrophages to metal ions from dental biomaterials. Dent. Mater. Off. Publ. Acad. Dent. Mater. 1995, 11, 239–245. [Google Scholar] [CrossRef]
- Romanowski, K.; Zaborin, A.; Valuckaite, V.; Rolfes, R.J.; Babrowski, T.; Bethel, C.; Olivas, A.; Zaborina, O.; Alverdy, J.C. Candida albicans isolates from the gut of critically ill patients respond to phosphate limitation by expressing filaments and a lethal phenotype. PLoS ONE 2012, 7, e30119. [Google Scholar] [CrossRef] [PubMed]
- Lev, S.; Djordjevic, J.T. Why is a functional PHO pathway required by fungal pathogens to disseminate within a phosphate-rich host: A paradox explained by alkaline pH-simulated nutrient deprivation and expanded PHO pathway function. PLoS Pathog. 2018, 14, e1007021. [Google Scholar] [CrossRef]
- Mouillon, J.M.; Persson, B.L. New aspects on phosphate sensing and signalling in Saccharomyces cerevisiae. FEMS Yeast Res. 2006, 6, 171–176. [Google Scholar] [CrossRef] [PubMed]
- Lagerstedt, J.O.; Zvyagilskaya, R.; Pratt, J.R.; Pattison-Granberg, J.; Kruckeberg, A.L.; Berden, J.A.; Persson, B.L. Mutagenic and functional analysis of the C-terminus of Saccharomyces cerevisiae Pho84 phosphate transporter. FEBS Lett. 2002, 526, 31–37. [Google Scholar] [CrossRef][Green Version]
- Tomar, P.; Sinha, H. Conservation of PHO pathway in ascomycetes and the role of Pho84. J. Biosci. 2014, 39, 525–536. [Google Scholar] [CrossRef]
- Ljungdahl, P.O.; Daignan-Fornier, B. Regulation of amino acid, nucleotide, and phosphate metabolism in Saccharomyces cerevisiae. Genetics 2012, 190, 885–929. [Google Scholar] [CrossRef]
- Li, J.; Plouchart, D.; Zastepa, A.; Dittrich, M. Picoplankton accumulate and recycle polyphosphate to support high primary productivity in coastal Lake Ontario. Sci. Rep. 2019, 9, 19563. [Google Scholar] [CrossRef] [PubMed]
- Lev, S.; Kaufman-Francis, K.; Desmarini, D.; Juillard, P.G.; Li, C.; Stifter, S.A.; Feng, C.G.; Sorrell, T.C.; Grau, G.E.; Bahn, Y.S.; et al. Pho4 Is Essential for Dissemination of Cryptococcus neoformans to the Host Brain by Promoting Phosphate Uptake and Growth at Alkaline pH. mSphere 2017, 2, e00381-16. [Google Scholar] [CrossRef]
- Choi, J.; Rajagopal, A.; Xu, Y.F.; Rabinowitz, J.D.; O’Shea, E.K. A systematic genetic screen for genes involved in sensing inorganic phosphate availability in Saccharomyces cerevisiae. PLoS ONE 2017, 12, e0176085. [Google Scholar] [CrossRef]
- Schroeder, L.; Ikui, A.E. Tryptophan confers resistance to SDS-associated cell membrane stress in Saccharomyces cerevisiae. PLoS ONE 2019, 14, e0199484. [Google Scholar] [CrossRef]
- Szijgyarto, Z.; Garedew, A.; Azevedo, C.; Saiardi, A. Influence of inositol pyrophosphates on cellular energy dynamics. Sci. 2011, 334, 802–805. [Google Scholar] [CrossRef]
- Lev, S.; Rupasinghe, T.; Desmarini, D.; Kaufman-Francis, K.; Sorrell, T.C.; Roessner, U.; Djordjevic, J.T. The PHO signaling pathway directs lipid remodeling in Cryptococcus neoformans via DGTS synthase to recycle phosphate during phosphate deficiency. PLoS ONE 2019, 14, e0212651. [Google Scholar] [CrossRef] [PubMed]
- Andersson, M.X.; Larsson, K.E.; Tjellstrom, H.; Liljenberg, C.; Sandelius, A.S. Phosphate-limited oat. The plasma membrane and the tonoplast as major targets for phospholipid-to-glycolipid replacement and stimulation of phospholipases in the plasma membrane. J. Biol. Chem. 2005, 280, 27578–27586. [Google Scholar] [CrossRef]
- Weber, K.; Casali, C.; Gaveglio, V.; Pasquare, S.; Morel Gomez, E.; Parra, L.; Erjavec, L.; Perazzo, C.; Fernandez Tome, M.C. TAG synthesis and storage under osmotic stress. A requirement for preserving membrane homeostasis in renal cells. PLoS ONE 2018, 1863, 1108–1120. [Google Scholar] [CrossRef]
- Van Mooy, B.A.; Fredricks, H.F.; Pedler, B.E.; Dyhrman, S.T.; Karl, D.M.; Koblizek, M.; Lomas, M.W.; Mincer, T.J.; Moore, L.R.; Moutin, T.; et al. Phytoplankton in the ocean use non-phosphorus lipids in response to phosphorus scarcity. Nature 2009, 458, 69–72. [Google Scholar] [CrossRef] [PubMed]
- Martin, P.; Van Mooy, B.A.; Heithoff, A.; Dyhrman, S.T. Phosphorus supply drives rapid turnover of membrane phospholipids in the diatom Thalassiosira pseudonana. ISME J. 2011, 5, 1057–1060. [Google Scholar] [CrossRef] [PubMed]
- Carini, P.; Van Mooy, B.A.; Thrash, J.C.; White, A.; Zhao, Y.; Campbell, E.O.; Fredricks, H.F.; Giovannoni, S.J. SAR11 lipid renovation in response to phosphate starvation. Proc. Natl. Acad. Sci. USA 2015, 112, 7767–7772. [Google Scholar] [CrossRef]
- Subitha, M.; James, A.W.; Sivaprakasam, C.; Nachiappan, V. Disruption in phosphate transport affects membrane lipid and lipid droplet homeostasis in Saccharomyces cerevisiae. J. Bioenerg. Biomembr. 2020, 52, 215–227. [Google Scholar] [CrossRef] [PubMed]
- Zhang, B.; Yu, Q.; Huo, D.; Li, J.; Liang, C.; Li, H.; Yi, X.; Xiao, C.; Zhang, D.; Li, M. Arf1 regulates the ER-mitochondria encounter structure (ERMES) in a reactive oxygen species-dependent manner. FEBS J. 2018, 285, 2004–2018. [Google Scholar] [CrossRef] [PubMed]
- Yu, Q.; Zhang, B.; Yang, B.; Chen, J.; Wang, H.; Jia, C.; Ding, X.; Xu, N.; Dong, Y.; Zhang, B.; et al. Interaction among the vacuole, the mitochondria, and the oxidative stress response is governed by the transient receptor potential channel in Candida albicans. Free Radic. Biol. Med. 2014, 77, 152–167. [Google Scholar] [CrossRef]
- Knafler, H.C.; Smaczynska-de, R., II; Walker, L.A. AP-2-Dependent Endocytic Recycling of the Chitin Synthase Chs3 Regulates Polarized Growth in Candida albicans. mBio 2019, 10, e02421-18. [Google Scholar] [CrossRef] [PubMed]
- Zhang, M.; Yu, Q.; Liang, C.; Zhang, B.; Li, M. Lipid homeostasis is involved in plasma membrane and endoplasmic reticulum stress in Pichia pastoris. Biochem. Biophys. Res. Commun. 2016, 478, 777–783. [Google Scholar] [CrossRef] [PubMed]





| Strain | Genotype | Source |
|---|---|---|
| BWP17 (wild-type/WT) | ura3Δ::λimm434/ura3Δ::λimm434 his1::hisG/his1::hisG arg4::hisG/arg4::hisG | Dana A. Davis |
| vip1Δ/Δ | ura3Δ::λimm434/ura3Δ::λimm434 his1::hisG/his1::hisG arg4::hisG/arg4::hisG vip1::ARG4/vip1:: dpl200 | Tianyu Ma |
| vip1Δ/Δ + MIR1 | ura3Δ::λimm434/ura3Δ::λimm434 his1::hisG/his1::hisG arg4::hisG/arg4::hisG vip1::ARG4/vip1:: dpl200, pACT1-MIR1 | This study |
| vip1Δ/Δ + PIC2 | ura3Δ::λimm434/ura3Δ::λimm434 his1::hisG/his1::hisG arg4::hisG/arg4::hisG vip1::ARG4/vip1:: dpl200, pACT1-PIC2 | This study |
| vip1Δ/Δ + PHO4 | ura3Δ::λimm434/ura3Δ::λimm434 his1::hisG/his1::hisG arg4::hisG/arg4::hisG vip1::ARG4/vip1:: dpl200, pACT1-PHO4 | This study |
| WT + PHO4 | ura3Δ::λimm434/ura3Δ::λimm434 his1::hisG/his1::hisG arg4::hisG/arg4::hisG, pACT1-PHO4 | This study |
| vip1Δ/Δ + PHO84 | ura3Δ::λimm434/ura3Δ::λimm434 his1::hisG/his1::hisG arg4::hisG/arg4::hisG vip1::ARG4/vip1:: dpl200, pACT1-PHO84 | This study |
| WT + PHO84 | ura3Δ::λimm434/ura3Δ::λimm434 his1::hisG/his1::hisG arg4::hisG/arg4::hisG, pACT1-PHO84 | This study |
| WT + Vector | ura3Δ::λimm434/ura3Δ::λimm434 his1::hisG/his1::hisG arg4::hisG/arg4::hisG, pACT1 | This study |
| vip1Δ/Δ + Vector | ura3Δ::λimm434/ura3Δ::λimm434 his1::hisG/his1::hisG arg4::hisG/arg4::hisG vip1::ARG4/vip1:: dpl200, pACT1 | This study |
| WT-PHO4-GFP | ura3Δ::λimm434/ura3Δ::λimm434 his1::his G/his1::his G arg4::his G/arg4::his G PHO4/ PHO4-GFP::URA3 | This study |
| vip1Δ/Δ-PHO4-GFP | ura3Δ::λimm434/ura3Δ::λimm434 his1::his G/his1::his G arg4::his G/arg4::his G vip1::CdARG4/vip1::CaHIS1 PHO4/ PHO4-GFP::URA3 | This study |
| Description | Name | Sequence |
|---|---|---|
| vip1 deletion, 5′ flank | vip1-5DR | AATTAGCAGAGACGGCGGGCCTCATTTGGATTCGCAGTTATTGGAAAGATTAAAAGAAATTTTCCCAGTCACGACGTT |
| vip1 deletion, 3′ flank | vip1-3DR | ATCGGAAAAAATCAAGAGTATTTTAGATAACTGGGAACAATACGAATAAACTTAGAATGTTGGAATTGTGAGCGGATA |
| vip1 detection, 5′ flank | vip1-5det | TGTCGATGGGGCAAGAATC |
| vip1 detection, 3′ flank | vip1-3det | AAAATCGTCCGTCAAGCCT |
| MIR1 plasmid construction, 5′ flank | MIR1-5′ | CCGCTCGAGATGTCAACTCCAAGTGAATATA |
| MIR1 plasmid construction, 3′ flank | MIR1-3′ | TCCCCCGGGTTACAAAGCAACGGCTGGTGGA |
| PIC2 plasmid construction, 5′ flank | PIC2-5′ | CCGCTCGAGATGGCAGGAAATAGTTTAGCT |
| PIC2 plasmid construction, 3′ flank | PIC2-3′ | TCCCCCGGGTTAATGACCACCAGTTGTTGG |
| PHO4 plasmid construction, 5′ flank | PHO4-5′ | CCGCTCGAGATGGACCAGCAAGTTTGGAA |
| PHO4 plasmid construction, 3′ flank | PHO4-3′ | TCCCCCGGG CTTCCTTCCTTTCAACTCCT |
| PHO84 plasmid construction, 5′ flank | PHO84-5′ | CCGCTCGAGATGAAGTATCCCAAGGTGG |
| PHO84 plasmid construction, 3′ flank | PHO84-3′ | TCCCCCGGG TTAGTTTTTGACTTCTTCAGAGTC |
Publisher’s Note: MDPI stays neutral with regard to jurisdictional claims in published maps and institutional affiliations. |
© 2022 by the authors. Licensee MDPI, Basel, Switzerland. This article is an open access article distributed under the terms and conditions of the Creative Commons Attribution (CC BY) license (https://creativecommons.org/licenses/by/4.0/).
Share and Cite
Peng, X.; Ma, C.; Feng, Y.; Zhang, B.; Zhu, M.; Ma, T.; Yu, Q.; Li, M. Phosphate Starvation by Energy Metabolism Disturbance in Candida albicansvip1Δ/Δ Induces Lipid Droplet Accumulation and Cell Membrane Damage. Molecules 2022, 27, 686. https://doi.org/10.3390/molecules27030686
Peng X, Ma C, Feng Y, Zhang B, Zhu M, Ma T, Yu Q, Li M. Phosphate Starvation by Energy Metabolism Disturbance in Candida albicansvip1Δ/Δ Induces Lipid Droplet Accumulation and Cell Membrane Damage. Molecules. 2022; 27(3):686. https://doi.org/10.3390/molecules27030686
Chicago/Turabian StylePeng, Xueling, Congcong Ma, Yuxin Feng, Biao Zhang, Mengsen Zhu, Tianyu Ma, Qilin Yu, and Mingchun Li. 2022. "Phosphate Starvation by Energy Metabolism Disturbance in Candida albicansvip1Δ/Δ Induces Lipid Droplet Accumulation and Cell Membrane Damage" Molecules 27, no. 3: 686. https://doi.org/10.3390/molecules27030686
APA StylePeng, X., Ma, C., Feng, Y., Zhang, B., Zhu, M., Ma, T., Yu, Q., & Li, M. (2022). Phosphate Starvation by Energy Metabolism Disturbance in Candida albicansvip1Δ/Δ Induces Lipid Droplet Accumulation and Cell Membrane Damage. Molecules, 27(3), 686. https://doi.org/10.3390/molecules27030686
