The Ameliorative Effects of L-2-Oxothiazolidine-4-Carboxylate on Acetaminophen-Induced Hepatotoxicity in Mice
Abstract
:1. Introduction
2. Results and Discussion
2.1. OTC Treatment was Effective in Preventing APAP-induced Liver Damage

2.2. OTC Treatment had Effects on GSH and GSH-Peroxidase Recovery

2.3. MDA and 4-HNE Level

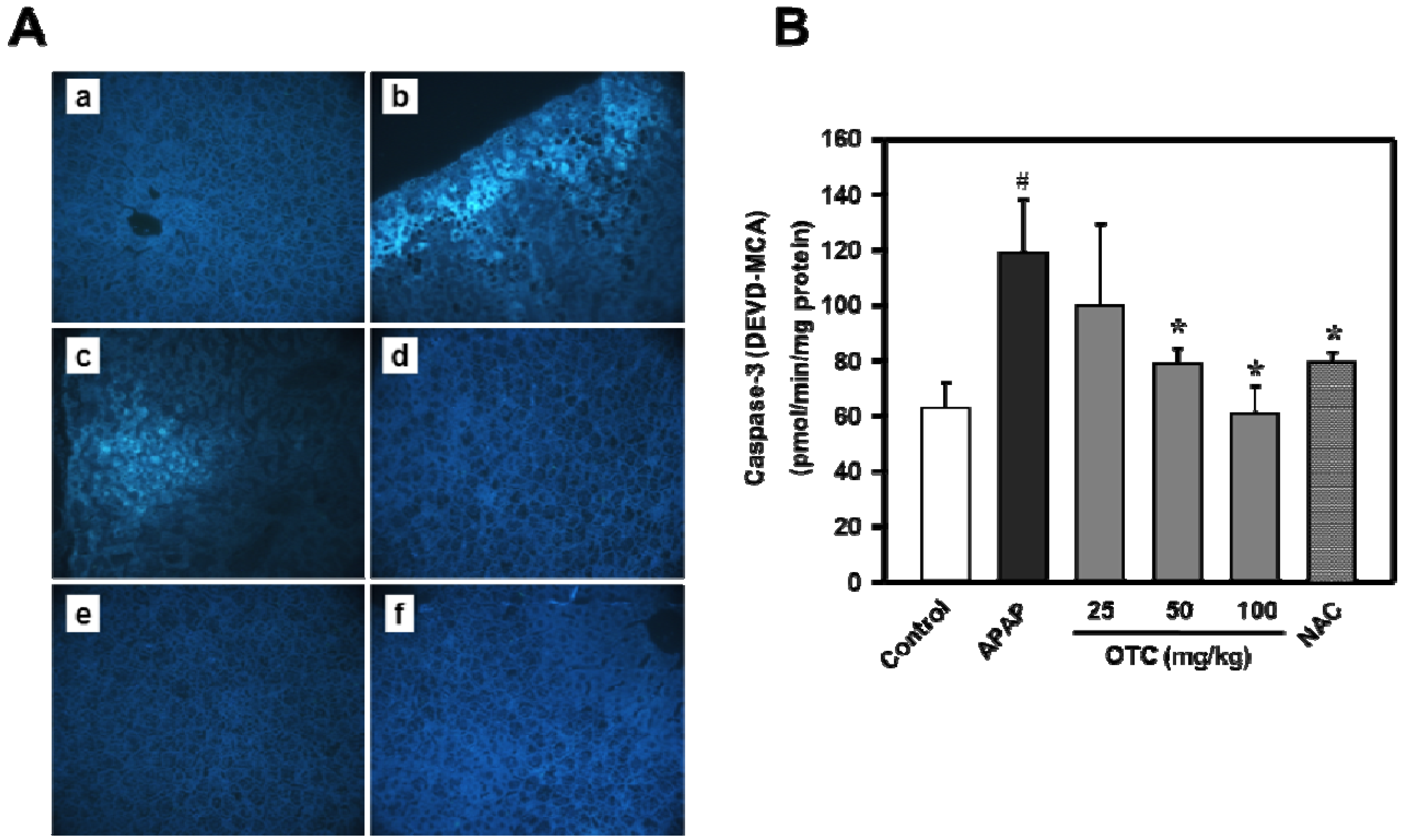
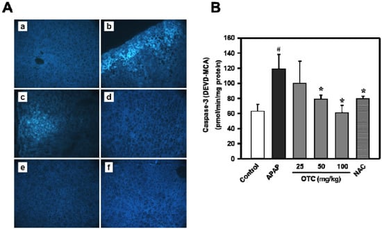
2.4. Histologic Observation and Caspase-3 Activity


2.5. Discussion
3. Experimental
3.1. Materials
3.2. Animals
3.3. Caspase-3 Activity Assay
3.4. Histology and Immunohistochemistry
3.5. Statistical Analysis
4. Conclusions
Acknowledgments
References
- Larson, A.M.; Polson, J.; Fontana, R.J.; Davern, T.J.; Lalani, E.; Hynan, L.S.; Reisch, J.S.; Schiødt, F.V.; Ostapowicz, G.; Shakil, A.O.; et al. Acetaminophen-induced acute liver failure: results of a United States multicenter, prospective study. Hepatology 2005, 42, 1364–1372. [Google Scholar] [CrossRef]
- Mitchell, J.R.; Jollow, D.J.; Potter, W.Z.; Gillette, J.R.; Brodie, B.B. Acetaminophen-induced hepatic necrosis. IV. Protective role of glutathione. J. Pharmacol. Exp. Ther. 1973, 187, 211–217. [Google Scholar]
- Jollow, D.J.; Mitchell, J.R.; Potter, W.Z.; Davis, D.C.; Gillette, J.R.; Brodie, B.B. Acetaminophen-induced hepatic necrosis. II. Role of covalent binding in vivo. J. Pharmacol. Exp. Ther. 1973, 187, 195–202. [Google Scholar]
- Mitchell, J.R.; Jollow, D.J.; Potter, W.Z.; Davis, D.C.; Gillette, J.R.; Brodie, B.B. Acetaminophen-induced hepatic necrosis. I. Role of drug metabolism. J. Pharmacol. Exp. Ther. 1973, 187, 185–194. [Google Scholar]
- Prescott, L.F.; Park, J.; Ballantyne, A.; Adriaenssens, P.; Proudfoot, A.T. Treatment of paracetamol (acetaminophen) poisoning with N-acetylcysteine. Lancet 1977, 2, 432–434. [Google Scholar]
- Polson, J.; Lee, W.M. American Association for the Study of Liver Disease. AASLD position paper: the management of acute liver failure. Hepatology 2005, 41, 1179–1197. [Google Scholar] [CrossRef]
- Saito, C.; Zwingmann, C.; Jaeschke, H. Novel mechanisms of protection against acetaminophen hepatotoxicity in mice by glutathione and N-acetylcysteine. Hepatology 2010, 51, 246–254. [Google Scholar] [CrossRef]
- McGill, M.R.; Sharpe, M.R.; Williams, C.D.; Taha, M.; Curry, S.C.; Jaeschke, H. The mechanism underlying acetaminophen-induced hepatotoxicity in humans and mice involves mitochondrial damage and nuclear DNA fragmentation. J. Clin. Invest. 2012, 122, 1574–1583. [Google Scholar] [CrossRef]
- Williamson, J.M.; Meister, A. Stimultion of hepatic glutathione formation by administration of L-2-oxothiazolidine-4-carboxylate, a 5-oxo-L-prolinasa substrate. Proc. Natl. Acad. Sci. USA 1981, 78, 936–939. [Google Scholar] [CrossRef]
- Williamson, J.M.; Boeti’cher, B.; Meister, A. Intracellular cysteine delivery system that protects against toxicity by promoting glutathione synthesis. Proc. Natl. Acad. Sci. USA 1982, 79, 6246–6249. [Google Scholar] [CrossRef]
- Meister, A.; Anderson, M.E.; Hwang, O. Intracellular cysteine and glutathione delivery systems. J. Am. Coll. Nutr. 1986, 5, 137–151. [Google Scholar] [CrossRef]
- Moslen, M.T.; Whitehead, R.F.; Ferguson, A.E.; Kanz, M.F. Protection by L-2-oxothiazolidine-4-carboxylate, a cysteine prodrug, against 1,1-dichloroethylene hepatotoxicity in rats is associated with decreases in toxin metabolism and cytochrome P-45. J. Pharmacol. Exp. Ther. 1989, 248, 157–163. [Google Scholar]
- Brodeur, J.; Goyal, R. Effect of a cysteine prodrug, l-2-oxothiazolidine-4-carboxylic acid, on the metabolism and toxicity of bromobenzene: An acute study. Can. J. Physiol. Pharmacol. 1987, 65, 816–822. [Google Scholar] [CrossRef]
- Porta, P.; Aebi, S.; Summer, K.; Lauterburg, B.H. l-2-oxothiazolidine-4-carboxylic acid, A cysteine prodrug: Pharmacokinetics and effects on thiols in plasma and lymphocytes in human. J. Pharmacol. Exp. Ther. 1991, 257, 331–334. [Google Scholar]
- Tsan, M.F.; Danis, E.H.; Del Vecchio, P.J.; Rosano, C.L. Enhancement of intracellular glutathione protects endotheli.al cells against oxidant damage. Biochem. Biophys. Res. Commun. 1985, 127, 270–276. [Google Scholar] [CrossRef]
- Mesina, J.E.; Page, R.H.; Hetzel, F.W.; Chopp, M. Administration of L-2-oxothiazolidine-4-carboxylate increases glutathione levels in rat brain. Brain Res. 1989, 478, 181–183. [Google Scholar] [CrossRef]
- Boettcher, B.; Meister, A. Synthesis of L-2-oxothiazolidine-4-carboxylic acid. Anal. Biochem. 1984, 138, 449–450. [Google Scholar] [CrossRef]
- Meister, A. Selective modification of glutathione metabolism. Science 1983, 220, 472–427. [Google Scholar]
- Anderson, M.E.; Meister, A. Intracellular delivery of cysteine. Methods Enzymol. 1987, 143, 313–325. [Google Scholar] [CrossRef]
- Payabvash, S.; Ghahremani, M.H.; Goliaei, A.; Mandegary, A.; Shafaroodi, H.; Amanlou, M.; Dehpour, A.R. Nitric oxide modulates glutathione synthesis during endotoxemia. Free Radic. Biol. Med. 2006, 41, 1817–1828. [Google Scholar] [CrossRef]
- Poon, B.Y.; Goddard, C.M.; Leaf, C.D.; Russell, J.A.; Walley, K.R. l-2-Oxothiazolidine-4-Carboxylic Acid Prevents Endotoxin-induced Cardiac Dysfunction. Am. J. Respir. Crit. Care Med. 1998, 158, 1109–1113. [Google Scholar] [CrossRef]
- Hazelton, G.A.; Hjelle, J.J.; Klaassen, C.D. Effects of cysteine pro-drugs on acetaminophen-induced hepatotoxicity. J. Pharmacol. Exp. Ther. 1986, 237, 341–349. [Google Scholar]
- Lee, Y.C.; Lee, K.S.; Park, S.J.; Park, H.S.; Lim, J.S.; Park, K.H.; Im, M.J.; Choi, I.W.; Lee, H.K.; Kim, U.H. Blockade of airway hyperresponsiveness and inflammation in a murine model of asthma by a prodrug of cysteine, L-2-oxothiazolidine-4-carboxylic acid. FASEB J. 2004, 18, 1917–1919. [Google Scholar]
- Ramaiah, S.K. A toxicologist guide to the diagnostic interpretation of hepatic biochemical parameters. Food Chem. Toxicol. 2007, 45, 1551–1557. [Google Scholar] [CrossRef]
- Sreelatha, S.; Padma, P.R.; Umadevi, M. Protective effects of Coriandrum sativum extracts on carbon tetrachloride-induced hepatotoxicity in rats. Food Chem. Toxicol. 2009, 47, 702–708. [Google Scholar] [CrossRef]
- Nakbi, A.; Tayeb, W.; Grissa, A.; Issaoui, M.; Dabbou, S.; Chargui, I.; Ellouz, M.; Miled, A.; Hammami, M. Effects of olive oil and its fractions on oxidative stress and the liver’s fatty acid composition in 2,4-Dichlorophenoxyacetic acid-treated rats. Nutr. MeTable 2010, 7, 1–11. [Google Scholar] [CrossRef]
- Shi, Y.; Zhang, L.; Jiang, R.; Chen, W.; Zheng, W.; Chen, L.; Tang, L.; Li, L.; Tang, W.; et al. Protective effects of nicotinamide against acetaminophen-induced acute liver injury. Int. Immunopharmacol. 2012, 14, 530–537. [Google Scholar] [CrossRef]
- Sharma, S.; Singh, R.L.; Kakkar, P. Modulation of Bax/Bcl-2 and caspases by probiotics during acetaminophen induced apoptosis in primary hepatocytes. Food Chem. Toxicol. 2011, 49, 770–779. [Google Scholar] [CrossRef]
- Niki, E. Lipid peroxidation: Physiological levels and dual biological effects. Free Radic. Biol. Med. 2009, 47, 469–484. [Google Scholar] [CrossRef]
- Poli, G.; Biasi, F.; Leonarduzzi, G. 4-Hydroxynonenal–protein adducts: A reliable biomarker of lipid oxidation in liver diseases. Mol. Aspects Med. 2008, 29, 67–71. [Google Scholar]
- Liu, W.X.; Jia, F.L.; He, Y.Y.; Zhang, B.X. Protective effects of 5-methoxypsoralen against acetaminophen-induced hepatotoxicity in mice. World J. Gastroenterol. 2012, 18, 2197–202. [Google Scholar] [CrossRef]
- Kaur, H.; Halliwell, B. Evidence for nitric oxide-mediated oxidative damage in chronic inflammation. Nitrotyrosine in serum and synovial fluid from rheumatoid patients. FEBS Lett. 1994, 350, 9–12. [Google Scholar] [CrossRef]
- Hinson, J.A.; Pike, S.L.; Pumford, N.R.; Mayeux, P.R. Nitrotyrosine-protein adducts in hepatic centrilobular areas following toxic doses of acetaminophen in mice. Chem. Res. Toxicol. 1998, 11, 604–607. [Google Scholar] [CrossRef]
- Gardner, C.R.; Heck, D.E.; Yang, C.S.; Thomas, P.E.; Zhang, X.J.; DeGeorge, G.L.; Laskin, J.D.; Laskin, D.L. Role of nitric oxide in acetaminophen-induced hepatotoxicity in the rat. Hepatology 1998, 27, 748–754. [Google Scholar] [CrossRef]
- Radi, R.; Beckman, J.S.; Bush, K.M.; Freeman, B.A. Peroxynitrite oxidation of sulfhydryls. The cytotoxic potential of superoxide and nitric oxide. J. Biol. Chem. 1991, 266, 4244–4250. [Google Scholar]
- Sies, H.; Sharov, V.S.; Klotz, L.O.; Briviba, K. Glutathione peroxidase protects against peroxynitrite-mediated oxidations. A new function for selenoproteins as peroxynitrite reductase. J. Biol. Chem. 1997, 272, 27812–27817. [Google Scholar] [CrossRef]
- Lee, W.M. Acetaminophen and the U.S. Acute Liver Failure Study Group: Lowering the risks of hepatic failure. Hepatology 2004, 40, 6–9. [Google Scholar] [CrossRef]
- Alnemri, E.S.; Livingston, D.J.; Nicholson, D.W.; Salvesen, G.; Thornberry, N.A.; Wong, W.W.; Yuan, J. Human ICE/CED-3 protease nomenclature. Cell 1996, 87, 171. [Google Scholar] [CrossRef]
- Wyllie, A.H. Apoptosis: An overview. Br. Med. Bull. 1997, 53, 451–465. [Google Scholar] [CrossRef]
- Boulares, A.H.; Zoltoski, A.J.; Stoica, B.A.; Cuvillier, O.; Smulson, M.E. Acetaminophen induces a caspase-dependent and Bcl-XL sensitive apoptosis in human hepatoma cells and lymphocytes. Pharmacol. Toxicol. 2002, 90, 38–50. [Google Scholar] [CrossRef]
- An, J.; Mehrhof, F.; Harms, C.; Lättig-Tünnemann, G.; Lee, S.L.; Endres, M.; Li, M.; Sellge, G.; Mandić, A.D.; Trautwein, C.; et al. ARC is a novel therapeutic approach against acetaminophen-induced hepatocellular necrosis. J. Hepatol. 2012, in press. [Google Scholar]
- Kumari, A.; Kakkar, P. Lupeol prevents acetaminophen-induced in vivo hepatotoxicity by altering the Bax/Bcl-2 and oxidative stress-mediated mitochondrial signaling cascade. Life Sci. 2012, 90, 561–570. [Google Scholar] [CrossRef]
- Naiki-Ito, A.; Asamoto, M.; Naiki, T.; Ogawa, K.; Takahashi, S.; Sato, S.; Shirai, T. Gap junction dysfunction reduces acetaminophen hepatotoxicity with impact on apoptotic signaling and connexin 43 protein induction in rat. Toxicol. Pathol. 2010, 38, 280–286. [Google Scholar] [CrossRef]
- Rathbun, W.B.; Killen, C.E.; Holleschau, A.M.; Nagasawa, H.T. Maintenance of hepatic glutathione homeostasis and prevention of acetaminophen-induced cataract in mice by L-cysteine prodrugs. Biochem. Pharmacol. 1996, 3, 1111–1116. [Google Scholar]
- Sample Availability: Samples of the compounds are available from the authors.
© 2013 by the authors; licensee MDPI, Basel, Switzerland. This article is an open access article distributed under the terms and conditions of the Creative Commons Attribution license (http://creativecommons.org/licenses/by/3.0/).
Share and Cite
Choi, J.; Park, K.-H.; Kim, S.Z.; Shin, J.H.; Jang, S.-I. The Ameliorative Effects of L-2-Oxothiazolidine-4-Carboxylate on Acetaminophen-Induced Hepatotoxicity in Mice. Molecules 2013, 18, 3467-3478. https://doi.org/10.3390/molecules18033467
Choi J, Park K-H, Kim SZ, Shin JH, Jang S-I. The Ameliorative Effects of L-2-Oxothiazolidine-4-Carboxylate on Acetaminophen-Induced Hepatotoxicity in Mice. Molecules. 2013; 18(3):3467-3478. https://doi.org/10.3390/molecules18033467
Chicago/Turabian StyleChoi, Jiwon, Kwang-Hyun Park, Sung Zoo Kim, Jun Ho Shin, and Seon-Il Jang. 2013. "The Ameliorative Effects of L-2-Oxothiazolidine-4-Carboxylate on Acetaminophen-Induced Hepatotoxicity in Mice" Molecules 18, no. 3: 3467-3478. https://doi.org/10.3390/molecules18033467
APA StyleChoi, J., Park, K.-H., Kim, S. Z., Shin, J. H., & Jang, S.-I. (2013). The Ameliorative Effects of L-2-Oxothiazolidine-4-Carboxylate on Acetaminophen-Induced Hepatotoxicity in Mice. Molecules, 18(3), 3467-3478. https://doi.org/10.3390/molecules18033467
