Cooling Cyclic Air of Marine Engine with Water-Fuel Emulsion Combustion by Exhaust Heat Recovery Chiller †
Abstract
:1. Introduction
- -
- Carrying out the experimental research of condensation economizer to receive the data on LTC during WFE combustion;
- -
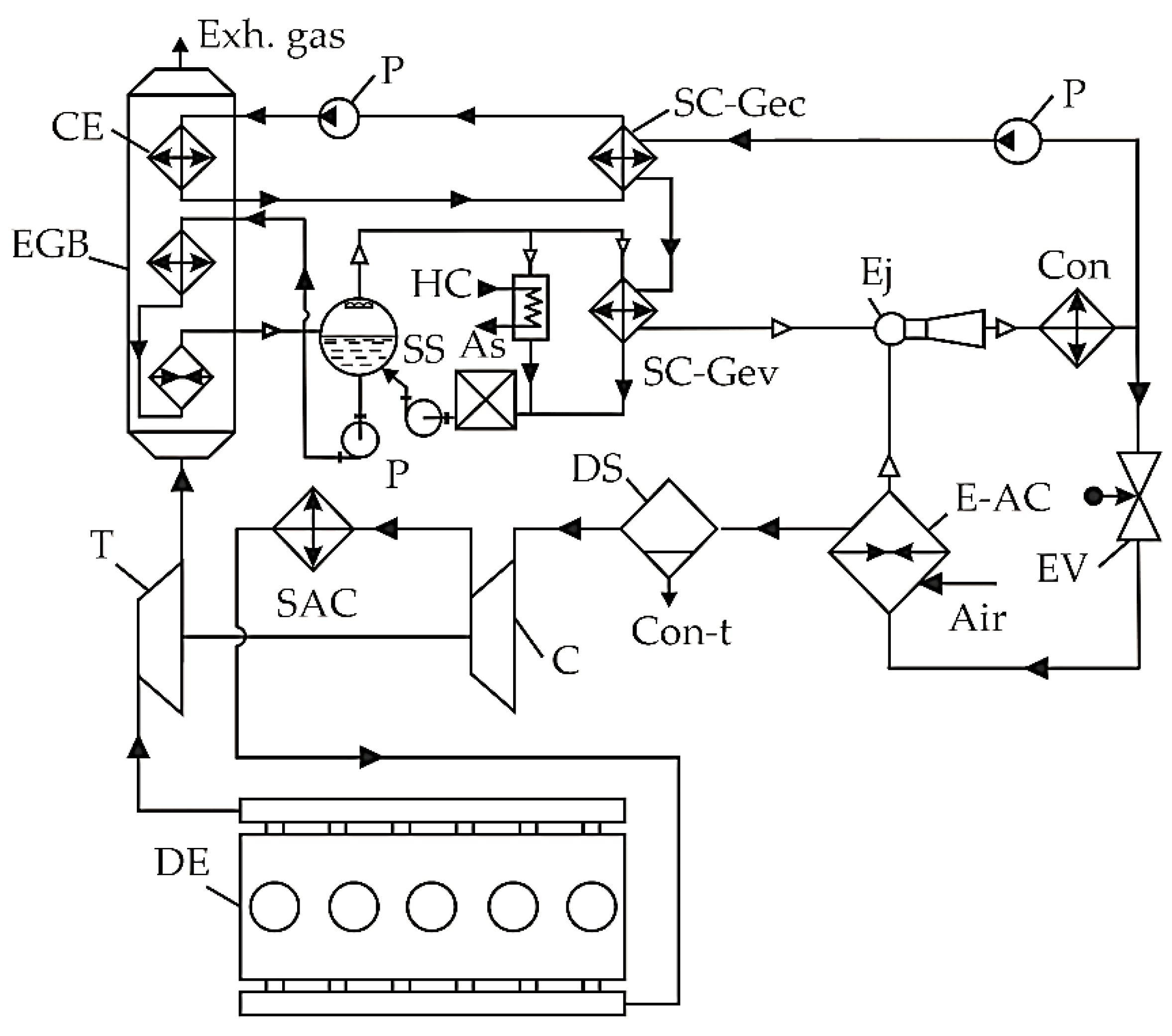
- Developing a marine engine intake air cooling system with deep utilization of the exhaust gas heat during WFE combustion;
- -
- Estimating the fuel efficiency of cooling the intake air of marine low-speed diesel engine during WFE combustion by ECh compared with fuel oil combustion on the ship route line.
2. Materials and Methods
2.1. Experimental Research
2.2. Processing of Experiment Results
2.3. Processing the Effect Gained Due to Deep Exhaust Gas Heat Recovering for Cooling the Air Sucked by Engine Turbocharger
3. Results and Discussion
3.1. Corrosion Process Intensity
3.2. Processing the Results of Evaluation of the Effect Gained Due to Cooling Marine Diesel Engine Turbocharger Suction Air by ECh on the Voyage Line Mariupol–Amsterdam–Mariupol
4. Conclusions
Author Contributions
Funding
Institutional Review Board Statement
Informed Consent Statement
Data Availability Statement
Conflicts of Interest
Nomenclature
| ACh | absorption lithium-bromide chillers | |
| COP | coefficient of performance | |
| ECh | ejector chiller | |
| EGB | exhaust gas boiler | |
| LTC | low-temperature corrosion | |
| WFE | water-fuel emulsion | |
| Symbols and units | ||
| Be | total mass fuel consumption decrease | g, kg, t |
| K | corrosion rate of metal surface | |
| Q0 | total cooling capacity, heat flow rate | kW |
| Qexh | exhaust gas heat | kW |
| tamb | ambient air temperature | °C |
| ta1 | inlet air temperature | °C |
| ta2 | outlet air temperature | °C |
| t0 | refrigerant boiling temperature | °C |
| tER | air temperature in the engine room | °C |
| tw | wall temperature of condensation economizer | °C |
| w1 | weight of sample before experiment | g |
| w2 | weight of sample after experiment | g |
| w3 | weight of sample after cleaning of soot deposits and corrosion products | g |
| Δbe | specific fuel consumption decrease | g/kW h |
| ΔG | weight loss of metal | g/m2 |
| Δta | air temperature decrease, depression, reduction | K, °C |
| φamb | ambient air relative humidity | % |
| τ | time interval | h |
| ζ | coefficient of performance | |
| Subscripts | ||
| a | air | |
| amb | ambient | |
| exh | exhaust | |
| WFE | water-fuel emulsion | |
References
- Kornienko, V.; Radchenko, M.; Radchenko, R.; Konovalov, D.; Andreev, A.; Pyrysunko, M. Improving the efficiency of heat recovery circuits of cogeneration plants with combustion of water-fuel emulsions. Therm. Sci. 2021, 25, 791–800. [Google Scholar] [CrossRef] [Green Version]
- MAN Diesel Turbo, CEAS Engine Calculations. Available online: https://marine.man-es.com/two-stroke/ceas (accessed on 22 June 2019).
- Butrymowicz, D.; Gagan, J.; Smierciew, K.; Łukaszuk, M.; Dudar, A.; Pawluczuk, A.; Łapinski, A.; Kuryłowicz, A. Investigations of prototype ejection refrigeration system driven by low grade heat. E3S Web. Conf. 2018, 70, 03002. [Google Scholar] [CrossRef]
- Konovalov, D.; Kobalava, H.; Radchenko, M.; Scurtu, I.C.; Radchenko, R. Determination of hydraulic resistance of the aerothermopressor for gas turbine cyclic air cooling. In E3S Web Conference, Proceedings of the 9th International Conference on Thermal Equipments, Renewable Energy and Rural Development (TE-RE-RD 2020), Constanta, Romania, 26–27 June 2020; EDP Sciences: Les Ulis, France, 2020; Volume 180, p. 01012. [Google Scholar] [CrossRef]
- Konovalov, D.; Kobalava, H.; Radchenko, M.; Sviridov, V.; Scurtu, I.C. Optimal sizing of the evaporation chamber in the low-flow aerothermopressor for a combustion engine. In Lecture Notes in Mechanical Engineering, Advanced Manufacturing Processes II, Proceedings of the 2nd Grabchenko’s International Conference on Advanced Manufacturing Processes (InterPartner-2020), Odessa, Ukraine, 8–11 September 2020; Tonkonogyi, V., Ivanov, V., Trojanowska, J., Oborskyi, G., Grabchenko, A., Pavlenko, I., Edl, M., Kuric, I., Dasic, P., Eds.; Springer: Cham, Switzerland, 2021; pp. 654–663. [Google Scholar] [CrossRef]
- Radchenko, A.; Trushliakov, E.; Tkachenko, V.; Portnoi, B.; Prjadko, O. Improvement of the refrigeration capacity utilizing for the ambient air conditioning system. In Lecture Notes in Mechanical Engineering, Advanced Manufacturing Processes II, Proceedings of the 2nd Grabchenko’s International Conference on Advanced Manufacturing Processes (InterPartner-2020), Odessa, Ukraine, 8–11 September 2020; Tonkonogyi, V., Ivanov, V., Trojanowska, J., Oborskyi, G., Grabchenko, A., Pavlenko, I., Edl, M., Kuric, I., Dasic, P., Eds.; Springer: Cham, Switzerland, 2021; pp. 714–723. [Google Scholar] [CrossRef]
- Radchenko, R.; Pyrysunko, M.; Radchenko, A.; Andreev, A.; Kornienko, V. Ship engine intake air cooling by ejector chiller using recirculation gas. In Lecture Notes in Mechanical Engineering, Advanced Manufacturing Processes II, Proceedings of the 2nd Grabchenko’s International Conference on Advanced Manufacturing Processes (InterPartner-2020), Odessa, Ukraine, 8–11 September 2020; Tonkonogyi, V., Ivanov, V., Trojanowska, J., Oborskyi, G., Grabchenko, A., Pavlenko, I., Edl, M., Kuric, I., Dasic, P., Eds.; Springer: Cham, Switzerland, 2021; pp. 734–743. [Google Scholar] [CrossRef]
- Kumar Ojha, M.; Kumar Shukla, A.; Verma, P.; Kannojiya, R. Recent progress and outlook of solar adsorption refrigeration systems. Mater. Today Proc. 2021, 46, 5639–5646. [Google Scholar] [CrossRef]
- Radchenko, A.; Stachel, A.; Forduy, S.; Portnoi, B.; Rizun, O. Analysis of the efficiency of engine inlet air chilling unit with cooling towers. In Lecture Notes in Mechanical Engineering, Advances in Design, Simulation and Manufacturing III, Proceedings of the 3rd International Conference on Design, Simulation, Manufacturing: The Innovation Exchange, DSMIE-2020, Kharkiv, Ukraine, 9–12 June 2020; Ivanov, V., Pavlenko, I., Liaposhchenko, O., Machado, J., Edl, M., Eds.; Springer: Cham, Switzerland, 2020; pp. 322–331. [Google Scholar] [CrossRef]
- Radchenko, M.; Radchenko, A.; Radchenko, R.; Kantor, S.; Konovalov, D.; Kornienko, V. Rational loads of turbine inlet air absorption-ejector cooling systems. Proc. Inst. Mech. Eng. Part A J. Power Energy 2021. [Google Scholar] [CrossRef]
- Sadighi Dizaji, H.; Jing Hu, E.; Chen, L.; Pourhedayat, S. Using novel integrated Maisotsenko cooler and absorption chiller for cooling of gas turbine inlet air. Energy Convers. Manag. 2019, 195, 1067–1078. [Google Scholar] [CrossRef]
- Radchenko, A.; Trushliakov, E.; Kosowski, K.; Mikielewicz, D.; Radchenko, M. Innovative turbine intake air cooling systems and their rational designing. Energies 2020, 13, 6201. [Google Scholar] [CrossRef]
- Elberry, M.F.; Elsayed, A.A.; Teamah, M.A.; Abdel-Rahman, A.A.; Elsafty, A.F. Performance improvement of power plants using absorption cooling system. Alex. Eng. J. 2018, 57, 2679–2686. [Google Scholar] [CrossRef]
- Bohdal, T.; Kuczynski, W. Boiling of R404A refrigeration medium under the conditions of periodically generated disturbances. Heat Transf. Eng. 2011, 32, 359–368. [Google Scholar] [CrossRef]
- Mikielewicz, D.; Wajs, J.; Andrzejczyk, R.; Klugmann, M. Pressure drop of HFE7000 and HFE7100 during flow condensation in minichannels. Int. J. Refrig. 2016, 68, 226–241. [Google Scholar] [CrossRef]
- Mikielewicz, D.; Kosowski, K.; Tucki, K.; Piwowarski, M.; Stepie ´n, R.; Orynycz, O.; Włodarski, W. Gas turbine cycle with external combustion chamber for prosumer and distributed energy systems. Energies 2019, 12, 3501. [Google Scholar] [CrossRef] [Green Version]
- Radchenko, M.; Radchenko, R.; Tkachenko, V.; Kantor, S.; Smolyanoy, E. Increasing the operation efficiency of railway air conditioning system on the base of its simulation along the route line. In Advances in Intelligent Systems and Computing, International Scientific and Technical Conference on Integrated Computer Technologies in Mechanical Engineering-Synergetic Engineering, Proceedings of the ICTM 2019, Kharkiv, Ukraine, 28–30 November 2019; Nechyporuk, M., Pavlikov, V., Kritskiy, D., Eds.; Springer: Cham, Switzerland, 2020; Volume 1113, pp. 461–467. [Google Scholar] [CrossRef]
- Radchenko, M.; Mikielewicz, D.; Tkachenko, V.; Klugmann, M.; Andreev, A. Enhancement of the operation efficiency of the transport air conditioning system. In Lecture Notes in Mechanical Engineering, Advances in Design, Simulation and Manufacturing III, Proceedings of the 3rd International Conference on Design, Simulation, Manufacturing: The Innovation Exchange, DSMIE-2020, Kharkiv, Ukraine, 9–12 June 2020; Ivanov, V., Pavlenko, I., Liaposhchenko, O., Machado, J., Edl, M., Eds.; Springer: Cham, Switzerland, 2020; pp. 332–342. [Google Scholar] [CrossRef]
- Kumar Shukla, A.; Singh, O. Thermodynamic investigation of parameters affecting the execution of steam injected cooled gas turbine based combined cycle power plant with vapor absorption inlet air cooling. Appl. Therm. Eng. 2017, 122, 380–388. [Google Scholar] [CrossRef]
- Kumar Shukla, A.; Sharma, A.; Sharma, M.; Mishra, S. Performance improvement of simple gas turbine cycle with vapor compression inlet air cooling. Mater. Today Proc. 2018, 5, 19172–19180. [Google Scholar] [CrossRef]
- Trushliakov, E.; Radchenko, A.; Forduy, S.; Zubarev, A.; Hrych, A. Increasing the operation efficiency of air conditioning system for integrated power plant on the base of its monitoring. In Advances in Intelligent Systems and Computing, International Scientific and Technical Conference on Integrated Computer Technologies in Mechanical Engineering-Synergetic Engineering, Proceedings of the ICTM 2019, Kharkiv, Ukraine, 28–30 November 2019; Nechyporuk, M., Pavlikov, V., Kritskiy, D., Eds.; Springer: Cham, Switzerland, 2020; Volume 1113, pp. 351–360. [Google Scholar] [CrossRef]
- Trushliakov, E.; Radchenko, A.; Radchenko, M.; Kantor, S.; Zielikov, O. The efficiency of refrigeration capacity regulation in the ambient air conditioning systems. In Lecture Notes in Mechanical Engineering, Advances in Design, Simulation and Manufacturing III, Proceedings of the 3rd International Conference on Design, Simulation, Manufacturing: The Innovation Exchange, DSMIE-2020, Kharkiv, Ukraine, 9–12 June 2020; Ivanov, V., Pavlenko, I., Liaposhchenko, O., Machado, J., Edl, M., Eds.; Springer: Cham, Switzerland, 2020; pp. 343–353. [Google Scholar] [CrossRef]
- Shamsi, S.S.M.; Negash, A.A.; Cho, G.B.; Kim, Y.M. Waste heat and water recovery system optimization for flue gas in thermal power plants. Sustainability 2019, 11, 1881. [Google Scholar] [CrossRef] [Green Version]
- Luo, C.; Luo, K.; Wang, Y.; Ma, Z.; Gong, Y. The effect analysis of thermal efficiency and optimal design for boiler system. Energy Procedia 2017, 105, 3045–3050. [Google Scholar]
- Baldi, S.; Quang, T.L.; Holub, O.; Endel, P. Real-time monitoring energy efficiency and performance degradation of condensing boilers. Energy Convers. Manag. 2017, 136, 329–339. [Google Scholar] [CrossRef]
- Li, F.; Duanm, L.; Fu, L.; Zhao, X. Research and application of flue gas waste heat recovery in cogeneration based on absorption heat–exchange. Procedia Eng. 2016, 146, 594–603. [Google Scholar] [CrossRef] [Green Version]
- Sugeng, D.A.; Ithnin, A.M.; Amri, N.S.M.S.; Ahmad, M.A.; Yahya, W.J. Water content determination of steam generated water-in-diesel emulsion. J. Adv. Res. Fluid Mech. Therm. Sci. 2018, 49, 62–68. [Google Scholar]
- Fan, C.; Pei, D.; Wei, H. A novel cascade energy utilization to improve efficiency of double reheat cycle. Energy Convers. Manag. 2018, 171, 1388–1396. [Google Scholar] [CrossRef]
- Wojs, M.K.; Orliński, P.; Kamela, W.; Kruczyński, P. Research on the influence of ozone dissolved in the fuel-water emulsion on the parameters of the CI engine. In IOP Conference Series: Materials Science and Engineering, Proceedings of the Scientific Conference on Automotive Vehicles and Combustion Engines (KONMOT 2016), Krakow, Poland, 22–23 September 2016; IOP Publishing Ltd.: Bristol, UK, 2016; Volume 148, p. 012089. [Google Scholar]
- Miao, Y.C.; Yu, C.L.; Wang, B.H.; Chen, K. The applied research of emulsified heavy fuel oil used for the marine diesel engine. Adv. Mater. Res. 2013, 779, 469–476. [Google Scholar] [CrossRef]
- Baskar, P.; Senthil Kumar, A. Experimental investigation on performance characteristics of a diesel engine using diesel-water emulsion with oxygen enriched air. Alex. Eng. J. 2017, 56, 137–146. [Google Scholar] [CrossRef] [Green Version]
- Gupta, R.K.; Sankeerth, K.A.; Sharma, T.K.; Rao, G.; Murthy, K.M. Effects of water-diesel emulsion on the emission characteristics of single cylinder direct injection diesel engine-A review. Appl. Mech. Mater. 2014, 592, 1526–1533. [Google Scholar] [CrossRef]
- Patel, K.R.; Dhiman, V. Research study of water- diesel emulsion as alternative fuel in diesel engine–An overview. Int. J. Latest Eng. Res. Appl. 2017, 2, 37–41. [Google Scholar]
- Saha, D.; Sinha, A.; Sinha, A.; Roy, B.; Mishra, L. Effects of water-diesel emulsification on performance and emission characteristics of CI engine: A review. In Lecture Notes in Mechanical Engineering, Proceedings of the International Conference on Innovations in Thermo-Fluid Engineering and Sciences, ICITFES 2020, Rourkela, India, 10–12 February 2020; Palanisamy, M., Natarajan, S.K., Jayaraj, S., Sivalingam, M., Eds.; Springer: Cham, Switzerland, 2022; Part F1; pp. 95–107. [Google Scholar]
- Kornienko, V.; Radchenko, R.; Bohdal, Ł.; Kukiełka, L.; Legutko, S. Investigation of condensing heating surfaces with reduced corrosion of boilers with water-fuel emulsion combustion. In Lecture Notes in Networks and Systems: In Advances in Intelligent Systems and Computing, Proceedings of the International Scientific and Technical Conference on Integrated Computer Technologies in Mechanical Engineering-Synergetic Engineering, ICTM 2020, Kharkiv, Ukraine, 29–30 October 2020; Nechyporuk, M., Pavlikov, V., Kritskiy, D., Eds.; Springer: Cham, Switzerland, 2021; Volume 188, pp. 300–309. [Google Scholar] [CrossRef]
- Ossai, C.I. Pipeline corrosion prediction and reliability analysis: A systematic approach with Monte Carlo simulation and degradation models. Int. J. Sci. Technol. Res. 2013, 2, 58–69. [Google Scholar]
- Akimov, O.V. Dynamics of reduction of ash and soot emissions during combustion of water-oil emulsions in boilers. Scientific works: Scientific and methodical journal. Technog. Saf. 2008, 95, 39–46. [Google Scholar]
- Akimov, O. Heat-transfer rate and influence of layer thickness of contaminations of low-temperature heat surfaces while burning water-fuel emulsions in boilers. Bull. Ternopol Natl. Tech. Univ. 2014, 1, 93–101. [Google Scholar]
- Bohdal, L.; Kukielka, L.; Radchenko, A.M.; Patyk, R.; Kułakowski, M.; Chodór, J. Modelling of guillotining process of grain oriented silicon steel using FEM. AIP Conf. Proc. 2019, 2078, 020080. [Google Scholar]
- Bohdal, L.; Kukiełka, L.; Legutko, S.; Patyk, R.; Radchenko, A.M. Modeling and Experimental Analysis of Shear-Slitting of AA6111-T4 Aluminum Alloy Sheet. Materials 2020, 13, 3175. [Google Scholar] [CrossRef] [PubMed]
- Kumar Shukla, A.; Singh, O. Performance evaluation of steam injected gas turbine based power plant with inlet evaporative cooling. Appl. Therm. Eng. 2016, 102, 454–464. [Google Scholar] [CrossRef]
- Bohdal, Ł.; Kukielka, L.; Świłło, S.; Radchenko, A.M.; Kułakowska, A. Modelling and experimental analysis of shear-slitting process of light metal alloys using FEM, SPH and vision-based methods. AIP Conf. Proc. 2019, 2078, 020060. [Google Scholar]
- Kornienko, V.; Radchenko, R.; Konovalov, D.; Andreev, A.; Pyrysunko, M. Characteristics of the rotary cup atomizer used as afterburning installation in exhaust gas boiler flue. In Lecture Notes in Mechanical Engineering, Advances in Design, Simulation and Manufacturing III, Proceedings of the 3rd International Conference on Design, Simulation, Manufacturing: The Innovation Exchange, DSMIE-2020, Kharkiv, Ukraine, 9–12 June 2020; Ivanov, V., Pavlenko, I., Liaposhchenko, O., Machado, J., Edl, M., Eds.; Springer: Cham, Switzerland, 2020; pp. 302–311. [Google Scholar] [CrossRef]
- Kornienko, V.; Radchenko, R.; Mikielewicz, D.; Pyrysunko, M.; Andreev, A. Improvement of characteristics of water-fuel rotary cup atomizer in a boiler. In Lecture Notes in Mechanical Engineering, Advanced Manufacturing Processes II, Proceedings of the 2nd Grabchenko’s International Conference on Advanced Manufacturing Processes (InterPartner-2020), Odessa, Ukraine, 8–11 September 2020; Tonkonogyi, V., Ivanov, V., Trojanowska, J., Oborskyi, G., Grabchenko, A., Pavlenko, I., Edl, M., Kuric, I., Dasic, P., Eds.; Springer: Cham, Switzerland, 2021; pp. 664–674. [Google Scholar] [CrossRef]
- Radchenko, R.; Kornienko, V.; Radchenko, M.; Mikielewicz, D.; Andreev, A.; Kalinichenko, I. Cooling intake air of marine engine with water-fuel emulsion combustion by ejector chiller. In E3S Web Conference, Proceedings of the V International Scientific and Technical Conference Modern Power Systems and Units (MPSU 2021), Krakow, Poland, 19–21 May 2021; EDP Sciences: Les Ulis, France, 2021; Volume 323, p. 00031. [Google Scholar] [CrossRef]
- Radchenko, R.; Pyrysunko, M.; Kornienko, V.; Scurtu, I.-C.; Patyk, R. Improving the ecological and energy efficiency of internal combustion engines by ejector chiller using recirculation gas heat. In Lecture Notes in Networks and Systems: In Advances in Intelligent Systems and Computing, Proceedings of the International Scientific and Technical Conference on Integrated Computer Technologies in Mechanical Engineering—Synergetic Engineering, ICTM 2020, Kharkiv, Ukraine, 29–30 October 2020; Nechyporuk, M., Pavlikov, V., Kritskiy, D., Eds.; Springer: Cham, Switzerland, 2021; Volume 188, pp. 531–541. [Google Scholar] [CrossRef]













Publisher’s Note: MDPI stays neutral with regard to jurisdictional claims in published maps and institutional affiliations. |
© 2021 by the authors. Licensee MDPI, Basel, Switzerland. This article is an open access article distributed under the terms and conditions of the Creative Commons Attribution (CC BY) license (https://creativecommons.org/licenses/by/4.0/).
Share and Cite
Kornienko, V.; Radchenko, R.; Radchenko, M.; Radchenko, A.; Pavlenko, A.; Konovalov, D. Cooling Cyclic Air of Marine Engine with Water-Fuel Emulsion Combustion by Exhaust Heat Recovery Chiller. Energies 2022, 15, 248. https://doi.org/10.3390/en15010248
Kornienko V, Radchenko R, Radchenko M, Radchenko A, Pavlenko A, Konovalov D. Cooling Cyclic Air of Marine Engine with Water-Fuel Emulsion Combustion by Exhaust Heat Recovery Chiller. Energies. 2022; 15(1):248. https://doi.org/10.3390/en15010248
Chicago/Turabian StyleKornienko, Victoria, Roman Radchenko, Mykola Radchenko, Andrii Radchenko, Anatoliy Pavlenko, and Dmytro Konovalov. 2022. "Cooling Cyclic Air of Marine Engine with Water-Fuel Emulsion Combustion by Exhaust Heat Recovery Chiller" Energies 15, no. 1: 248. https://doi.org/10.3390/en15010248
APA StyleKornienko, V., Radchenko, R., Radchenko, M., Radchenko, A., Pavlenko, A., & Konovalov, D. (2022). Cooling Cyclic Air of Marine Engine with Water-Fuel Emulsion Combustion by Exhaust Heat Recovery Chiller. Energies, 15(1), 248. https://doi.org/10.3390/en15010248

